An Exploratory Study on Spatial Governance Toward Urban–Rural Integration: Theoretical Analysis with Case Demonstration
Abstract
1. Introduction
2. Theoretical Foundations of Spatial Governance for Urban–Rural Integration
2.1. Spatial Governance
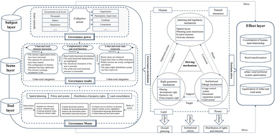
2.2. A Tentative Framework for Understanding Spatial Governance System
2.3. Theoretical Rationales on Leveraging Spatial Governance for Advancing Urban–Rural Integration
2.3.1. Spatial Governance of Urban–Rural Element Flows
2.3.2. Spatial Governance of Urban–Rural Functional Complementarity
2.3.3. Spatial Governance of Urban–Rural Value Reciprocity
3. Materials and Methods
3.1. Study Area
3.2. Research Methods
4. Case Analysis: Leveraging Spatial Governance for Advancing Urban–Rural Integration
4.1. Forming an Orderly Exchange Channel of Urban–Rural Elements
4.2. Coordinating Multifunctional Development of Urban and Rural Areas
4.3. Constructing a Pattern of Equal and Reciprocal Value Between Urban and Rural Areas
5. Discussion
5.1. Policy Implications
5.2. Research Contribution
5.3. Research Prospects
6. Conclusions
Author Contributions
Funding
Data Availability Statement
Acknowledgments
Conflicts of Interest
References
- Liu, Y.; Li, Y. Revitalize the World’s Countryside. Nature 2017, 548, 275–277. [Google Scholar] [CrossRef] [PubMed]
- Cui, Q.; Tan, L.; Ma, H.; Wei, X.; Yi, S.; Zhao, D.; Lu, H.; Lin, P. Effective or Useless? Assessing the Impact of Park Entrance Addition Policy on Green Space Services from the 15-Min City Perspective. J. Clean. Prod. 2024, 467, 142951. [Google Scholar] [CrossRef]
- Liu, Y.; Long, H.; Chen, Y.; Wang, J.; Li, Y.; Li, Y.; Yang, Y.; Zhou, Y. Progress of Research on Urban-Rural Transformation and Rural Development in China in the Past Decade and Future Prospects. J. Geogr. Sci. 2016, 26, 1117–1132. [Google Scholar] [CrossRef]
- Liu, Y.; Dai, L.; Long, H.; Woods, M.; Fois, F. Rural Vitalization Promoted by Industrial Transformation under Globalization: The Case of Tengtou Village in China. J. Rural Stud. 2022, 95, 241–255. [Google Scholar] [CrossRef]
- Ge, D.; Sun, P.; Tang, L. The Logic and Path of Supporting Urban-Rural Integrated Development through Territorial Space Planning. China Land Sci. 2023, 37, 1–9. [Google Scholar]
- Niu, B.; Ge, D.; Sun, J.; Sun, D.; Ma, Y.; Ni, Y.; Lu, Y. Multi-Scales Urban-Rural Integrated Development and Land-Use Transition: The Story of China. Habitat Int. 2023, 132, 102744. [Google Scholar] [CrossRef]
- Long, H.; Zou, J.; Pykett, J.; Li, Y. Analysis of Rural Transformation Development in China since the Turn of the New Millennium. Appl. Geogr. 2011, 31, 1094–1105. [Google Scholar] [CrossRef]
- Laurin, F.; Pronovost, S.; Carrier, M. The End of the Urban-Rural Dichotomy? Towards a New Regional Typology for SME Performance. J. Rural Stud. 2020, 80, 53–75. [Google Scholar] [CrossRef]
- Long, H.; Qu, Y. Land Use Transitions and Land Management: A Mutual Feedback Perspective. Land Use Policy 2018, 74, 111–120. [Google Scholar] [CrossRef]
- Guipeng, Z.; Hualou, L.; Dazhuan, G.E.; Linzeng, X.U.; Sijie, L.I. Study on Three-Dimensional Measurement of Recessive Farmland Use Morphology and Its Regional Types: A Case of the Huang-Huai-Hai Region. Geogr. Res. 2024, 43, 180–199. [Google Scholar] [CrossRef]
- Long, H.; Chen, K. Urban-Rural Integrated Development and Land Use Transitions: A Perspective of Land System Science. Acta Geogr. Sin. 2021, 76, 295–309. [Google Scholar]
- Dazhuan, G.E.; Hualou, L. Rural Spatial Governance and Urban-Rural Integration Development. Acta Geogr. Sin. 2020, 75, 1272–1286. [Google Scholar] [CrossRef]
- Sun, P.; Ge, D.; Yuan, Z.; Lu, Y. Rural Revitalization Mechanism Based on Spatial Governance in China: A Perspective on Development Rights. Habitat Int. 2024, 147, 103068. [Google Scholar] [CrossRef]
- Dazhuan, G.E. The Characteristics and Multi-Scale Governance of Rural Space in the New Era in China. Acta Geogr. Sin. 2023, 78, 1849–1868. [Google Scholar] [CrossRef]
- Zhang, Y.; Long, H. Theory and Practice of County-Level Territorial Space Planning under the Context of Urban-Rural Integrated Development. China Land Sci. 2023, 37, 1–10. [Google Scholar] [CrossRef]
- Chen, K.; Long, H.; Liao, L.; Tu, S.; Li, T. Land Use Transitions and Urban-Rural Integrated Development: Theoretical Framework and China’s Evidence. Land Use Policy 2020, 92, 104465. [Google Scholar] [CrossRef]
- Luo, X.; Jin, X.; Liu, X.; Zhang, S.; Ying, S.; Zhou, Y. Mechanism and Model of Comprehensive Land Consolidation Promoting Urban-Rural Integration in Peri-Urban from the Perspective of Symbiosis Theory. J. Nat. Resour. 2024, 39, 1053. [Google Scholar] [CrossRef]
- Song, X.-P.; Hansen, M.C.; Stehman, S.V.; Potapov, P.V.; Tyukavina, A.; Vermote, E.F.; Townshend, J.R. Global Land Change from 1982 to 2016. Nature 2018, 560, 639–643. [Google Scholar] [CrossRef]
- Li, Y.; Westlund, H.; Liu, Y. Why Some Rural Areas Decline While Some Others Not: An Overview of Rural Evolution in the World. J. Rural Stud. 2019, 68, 135–143. [Google Scholar] [CrossRef]
- Yan, J.; Chen, H.; Xia, F. Toward Improved Land Elements for Urban–Rural Integration: A Cell Concept of an Urban–Rural Mixed Community. Habitat Int. 2018, 77, 110–120. [Google Scholar] [CrossRef]
- Han, L.; Qu, Y.; Liang, S.; Shi, L.; Zhang, M.; Jia, H. Spatiotemporal Differentiation of Land Ecological Security and Optimization Based on GeoSOS-FLUS Model: A Case Study of the Yellow River Delta in China Toward Sustainability. Land 2024, 13, 1870. [Google Scholar] [CrossRef]
- Yang, Q.; Pu, L.; Huang, S. Review of Urbanization-Associated Farmland Research in China: A Sustainability Perspective. Land 2024, 13, 534. [Google Scholar] [CrossRef]
- Johansson, J.; Holmquist, M. LEADER and Rural Development Policy—What’s the Problem Represented to Be? J. Rural Stud. 2024, 108, 103287. [Google Scholar] [CrossRef]
- Lin, J.; Gao, Y.; Zhao, Y. Exploration of National Territory Spatial Governance from the Perspective of Spatial Development Rights. J. Nat. Resour. 2023, 38, 1393–1402. [Google Scholar] [CrossRef]
- Gui-Peng, Z.; Hua-Lou, L. The Mechanism of Land Use Transitions and Optimization of Territorial Spatial Development Patterns: Analysis Based on the Spatial Functions of Land Use Benefits. J. Nat. Resour. 2023, 38, 2447–2463. [Google Scholar] [CrossRef]
- McCarthy, J. Rural Geography: Multifunctional Rural Geographies-Reactionary or Radical? Prog. Hum. Geogr.. 2005, 29, 773–782. [Google Scholar] [CrossRef]
- Rahman, M.M.; Szabó, G. A Geospatial Approach to Measure Social Benefits in Urban Land Use Optimization Problem. Land 2021, 10, 1398. [Google Scholar] [CrossRef]
- Esparcia, J.; Escribano, J.; Serrano, J.J. From Development to Power Relations and Territorial Governance: Increasing the Leadership Role of LEADER Local Action Groups in Spain. J. Rural Stud. 2015, 42, 29–42. [Google Scholar] [CrossRef]
- Ansell, C.; Gash, A. Collaborative Governance in Theory and Practice. J. Public Adm. Res. Theory 2008, 18, 543–571. [Google Scholar] [CrossRef]
- Provan, K.G.; Kenis, P. Modes of Network Governance: Structure, Management, and Effectiveness. J. Public Adm. Res. Theory 2008, 18, 229–252. [Google Scholar] [CrossRef]
- Dazhuan, G.E.; Yuqi, L.U. Rural Spatial Governance for Territorial Spatial Planning in China: Mechanisms and Path. Acta Geogr. Sin. 2021, 76, 1422–1437. [Google Scholar] [CrossRef]
- Ge, D.; Zhou, G.; Qiao, W.; Yang, M. Land Use Transition and Rural Spatial Governance: Mechanism, Framework and Perspectives. J. Geogr. Sci. 2020, 30, 1325–1340. [Google Scholar] [CrossRef]
- Zhu, C.; Wang, K.; Zhang, J.; Gan, M.; Yuan, S. The Connotation and Realization Path of Territorial Space Governance from the Perspective of “Elements-Structure-Function-Value”. China Land Sci. 2021, 36, 10–18. [Google Scholar] [CrossRef]
- Rao, J. Comprehensive Land Consolidation as a Development Policy for Rural Vitalisation: Rural In Situ Urbanisation through Semi Socio-Economic Restructuring in Huai Town. J. Rural Stud. 2022, 93, 386–397. [Google Scholar] [CrossRef]
- Hualou, L. Land Consolidation and Rural Spatial Restructuring. Acta Geogr. Sin. 2013, 68, 1019–1028. [Google Scholar]
- Friedmann, J. Strategic Spatial Planning and the Longer Range. Plan. Theory Pract. 2004, 5, 49–67. [Google Scholar] [CrossRef]
- Liu, Y.; Zhou, Y. Territory Spatial Planning and National Governance System in China. Land Use Policy 2021, 102, 105288. [Google Scholar] [CrossRef]
- Qu, Y.; Jiang, G.; Li, Z.; Tian, Y.; Wei, S. Understanding Rural Land Use Transition and Regional Consolidation Implications in China. Land Use Policy 2019, 82, 742–753. [Google Scholar] [CrossRef]
- Huang, X. The Reform of the Natural Resource Property Rights System and the Innovation in Territorial Spatial Governance. Urban Plan. Forum 2021, 2, 53–57. [Google Scholar]
- Zhao, P. Planning for Social Inclusion: The Impact of Socioeconomic Inequities on the Informal Development of Farmland in Suburban Beijing. Land Use Policy 2016, 57, 431–443. [Google Scholar] [CrossRef]
- Lundsgaard-Hansen, L.M.; Oberlack, C.; Hunt, G.; Schneider, F. The (In)Ability of a Multi-Stakeholder Platform to Address Land Conflicts—Lessons Learnt from an Oil Palm Landscape in Myanmar. Land 2022, 11, 1348. [Google Scholar] [CrossRef]
- Liu, H.; Fan, W.; Zhou, X.; Wang, Y.; Yuan, C.; Liu, L. From Solo to Cluster Governance: An Empirical Study of Transforming Rural Management in Guiyang, China. Land 2024, 13, 1564. [Google Scholar] [CrossRef]
- Wang, Y.; Li, T. Behavioural Selection of Farmer Households for Rural Homestead Use in China: Self-Occupation and Transfer. Habitat Int. 2024, 152, 103163. [Google Scholar] [CrossRef]
- Zhao, Q.; Bao, H.X.H.; Yao, S. Unpacking the Effects of Rural Homestead Development Rights Reform on Rural Revitalization in China. J. Rural Stud. 2024, 108, 103265. [Google Scholar] [CrossRef]
- Kan, K. Creating Land Markets for Rural Revitalization: Land Transfer, Property Rights and Gentrification in China. J. Rural Stud. 2021, 81, 68–77. [Google Scholar] [CrossRef]
- Baffoe, G.; Zhou, X.; Moinuddin, M.; Somanje, A.N.; Kuriyama, A.; Mohan, G.; Saito, O.; Takeuchi, K. Urban–Rural Linkages: Effective Solutions for Achieving Sustainable Development in Ghana from an SDG Interlinkage Perspective. Sustain. Sci. 2021, 16, 1341–1362. [Google Scholar] [CrossRef]
- CPC Central Committee and State Council. Strategic Plan for Rural Revitalization (2018–2022). Available online: https://www.mca.gov.cn/n152/n162/c82617/content.html (accessed on 26 November 2024).
- Cattaneo, A.; Nelson, A.; McMenomy, T. Global Mapping of Urban–Rural Catchment Areas Reveals Unequal Access to Services. Proc. Natl. Acad. Sci. USA 2021, 118, e2011990118. [Google Scholar] [CrossRef]
- Ji, X.; Ren, J.; Ulgiati, S. Towards Urban-Rural Sustainable Cooperation: Models and Policy Implication. J. Clean. Prod. 2019, 213, 892–898. [Google Scholar] [CrossRef]
- Xia, H.; Zhang, W.; He, L.; Ma, M.; Peng, H.; Li, L.; Ke, Q.; Hang, P.; Wang, X. Assessment on China’s Urbanization after the Implementation of Main Functional Areas Planning. J. Environ. Manag. 2020, 264, 110381. [Google Scholar] [CrossRef] [PubMed]
- Kunqiu, C.; Hualou, L.; Li, M.A.; Yingnan, Z. China’s Rural Land Reform and Rural Vitalization. Prog. Geogr. 2019, 38, 1424–1434. [Google Scholar] [CrossRef]
- Lin, G.; Jiang, D.; Fu, J.; Zhao, Y. A Review on the Overall Optimization of Production–Living–Ecological Space: Theoretical Basis and Conceptual Framework. Land 2022, 11, 345. [Google Scholar] [CrossRef]
- Wen, L.; Chatalova, L.; Butsic, V.; Hu, F.Z.; Zhang, A. Capitalization of Land Development Rights in Rural China: A Choice Experiment on Individuals’ Preferences in Peri-Urban Shanghai. Land Use Policy 2020, 97, 104803. [Google Scholar] [CrossRef]
- Simeng, L.I.; Ren, Y.; Hualou, L. The Theoretical Evolution of Global Rural Development and Its Enlightenment to Rural Modernization in China. Acta Geogr. Sin. 2024, 79, 854–872. [Google Scholar] [CrossRef]
- Xu, J.; Zeng, J.; Hu, Y. Property Rights System and Market Evolution: Plot-Level Evidence from China’s Land Titling. Land Use Policy 2024, 145, 107253. [Google Scholar] [CrossRef]
- Yuancheng, L.I.N.; Ren, Y.; Yingxian, D. Urban Consumerization Transformation of Rural Space and Rural Revitalization in China. Geogr. Res. 2023, 42, 1697–1714. [Google Scholar] [CrossRef]
- Li, S.; Yang, R.; Long, H.; Lin, Y.; Ge, Y. Rural Spatial Restructuring in Suburbs under Capital Intervention: Spatial Construction Based on Nature. Habitat Int. 2024, 150, 103112. [Google Scholar] [CrossRef]
- Yang, Y.; Bao, W.; Wang, Y.; Liu, Y. Measurement of Urban-Rural Integration Level and Its Spatial Differentiation in China in the New Century. Habitat Int. 2021, 117, 102420. [Google Scholar] [CrossRef]
- Nilsson, M.; Griggs, D.; Visbeck, M. Policy: Map the Interactions between Sustainable Development Goals. Nature 2016, 534, 320–322. [Google Scholar] [CrossRef] [PubMed]
- Liu, Y.; Zang, Y.; Yang, Y. China’s Rural Revitalization and Development: Theory, Technology and Management. J. Geogr. Sci. 2020, 30, 1923–1942. [Google Scholar] [CrossRef]
- Tan, L.; Zhao, S.; Chen, L. The Inner Mechanism and Path Selection of Rural Spatial Governance Enabling Rural Transformation. Geogr. Res. 2024, 43, 1572–1590. [Google Scholar]
- Westlund, H.; Nilsson, P. Agriculture’s Transformation and Land-Use Change in a Post-Urban World: A Case Study of the Stockholm Region. J. Rural Stud. 2022, 93, 345–358. [Google Scholar] [CrossRef]
- Qian, H.; Wong, C. Master Planning under Urban–Rural Integration: The Case of Nanjing, China. Urban Policy Res. 2012, 30, 403–421. [Google Scholar] [CrossRef]
- Marsden, T.; Sonnino, R. Rural Development and the Regional State: Denying Multifunctional Agriculture in the UK. J. Rural Stud. 2008, 24, 422–431. [Google Scholar] [CrossRef]
- Wilson, G.A. The Spatiality of Multifunctional Agriculture: A Human Geography Perspective. Geoforum 2009, 40, 269–280. [Google Scholar] [CrossRef]
- Long, H.; Liu, Y.; Li, X.; Chen, Y. Building New Countryside in China: A Geographical Perspective. Land Use Policy 2010, 27, 457–470. [Google Scholar] [CrossRef]
- Nguyen, H.Q.; Warr, P. Land Consolidation as Technical Change: Economic Impacts in Rural Vietnam. World Dev. 2020, 127, 104750. [Google Scholar] [CrossRef]
- Dazhuan, G.E.; Yuqi, L.U.; Pan, S.U.N. The Logic of Rural Spatial Governance and Revitalization. Acta Geogr. Sin. 2022, 77, 777–794. [Google Scholar] [CrossRef]
- Jiang, Y.; Wang, T.; Xu, Y. Deciphering Land Use Transitions in Rural China: A Functional Perspective. Land 2024, 13, 809. [Google Scholar] [CrossRef]
- Kiminami, L.; Furuzawa, S.; Kiminami, A. Social Entrepreneurship and Social Business Associated with Multiple Functions of Urban Agriculture in Japan. Asia-Pac. J. Reg. Sci. 2020, 4, 521–552. [Google Scholar] [CrossRef]
- Rivera, M.; Knickel, K.; de los Rios, I.; Ashkenazy, A.; Pears, D.Q.; Chebach, T.; Šūmane, S. Rethinking the Connections between Agricultural Change and Rural Prosperity: A Discussion of Insights Derived from Case Studies in Seven Countries. J. Rural Stud. 2018, 59, 242–251. [Google Scholar] [CrossRef]
- Mcdonagh, J. Rural Geography I Changing Expectations and Contradictions in the Rural. Prog. Hum. Geogr. 2013, 37, 712–720. [Google Scholar] [CrossRef]
- Yansui, L.I.U. The Basic Theory and Methodology of Rural Revitalization Planning in China. Acta Geogr. Sin. 2020, 75, 1120–1133. [Google Scholar] [CrossRef]
- Jiang, Y.; Long, H.; Ives, C.D.; Deng, W.; Chen, K.; Zhang, Y. Modes and Practices of Rural Vitalisation Promoted by Land Consolidation in a Rapidly Urbanising China: A Perspective of Multifunctionality. Habitat Int. 2022, 121, 102514. [Google Scholar] [CrossRef]
- Cheng, M.; Yin, Z.; Westlund, H. Counterurbanization in China? A Case Study of Counties in Huang-Huai-Hai Area from the Perspective of Urban-Rural Relations. J. Rural Stud. 2024, 110, 103386. [Google Scholar] [CrossRef]
- Yansui, L.I.U. Research on the Urban-Rural Integration and Rural Revitalization in the New Era in China. Acta Geogr. Sin. 2018, 73, 637–650. [Google Scholar] [CrossRef]
- Nordberg, K. Spatial Justice and Local Capability in Rural Areas. J. Rural Stud. 2020, 78, 47–58. [Google Scholar] [CrossRef]
- Liu, Z.; Liu, S.; Jin, H.; Qi, W. Rural Population Change in China: Spatial Differences, Driving Forces and Policy Implications. J. Rural Stud. 2017, 51, 189–197. [Google Scholar] [CrossRef]
- Chen, K.; Long, H. Impacts of Land Market on Urban-Rural Integrated Development in China. J. Nat. Resour. 2019, 34, 221–235. [Google Scholar] [CrossRef]
- Chen, N.; Kong, L. Rural Revitalization in China: Towards Inclusive Geographies of Ruralization. Dialogues Hum. Geogr. 2022, 12, 213–217. [Google Scholar] [CrossRef]
- Cui, X.; Ma, L.; Tao, T.; Zhang, W. Do the Supply of and Demand for Rural Public Service Facilities Match? Assessment Based on the Perspective of Rural Residents. Sustain. Cities Soc. 2022, 82, 103905. [Google Scholar] [CrossRef]
- Liu, Y.; Lu, S.; Chen, Y. Spatio-Temporal Change of Urban–Rural Equalized Development Patterns in China and Its Driving Factors. J. Rural Stud. 2013, 32, 320–330. [Google Scholar] [CrossRef]
- Chari, A.; Liu, E.M.; Wang, S.-Y.; Wang, Y. Property Rights, Land Misallocation, and Agricultural Efficiency in China. Rev. Econ. Stud. 2021, 88, 1831–1862. [Google Scholar] [CrossRef]
- Adam, A.G.; Dadi, T.T. Perspectives for Smooth Bridging of Dichotomized Urban–Rural Land Development in the Peri-urban Areas of Ethiopia: Toward a Continuum Approach. Reg. Sci. Policy Pract. 2024, 16, 12733. [Google Scholar] [CrossRef]
- Wu, Y.; Sun, X.; Sun, L.; Choguill, C.L. Optimizing the Governance Model of Urban Villages Based on Integration of Inclusiveness and Urban Service Boundary (USB): A Chinese Case Study. Cities 2020, 96, 102427. [Google Scholar] [CrossRef]
- Hu, X.; Dong, C.; Zhang, Y. Impacts of Cropland Utilization Patterns on the Sustainable Use Efficiency of Cropland Based on the Human–Land Perspective. Land 2024, 13, 863. [Google Scholar] [CrossRef]
- Chen, K.; Wang, Y.; Li, N.; Xu, Y.; Zheng, Y.; Zhan, X.; Li, Q. The Impact of Farmland Use Transition on Rural Livelihood Transformation in China. Habitat Int. 2023, 135, 102784. [Google Scholar] [CrossRef]
- Rojo-Mendoza, F.; Salinas-Silva, C.; Alvarado-Peterson, V. The End of Indigenous Territory? Projected Counterurbanization in Rural Protected Indigenous Areas in Temuco, Chile. Geoforum 2022, 133, 66–78. [Google Scholar] [CrossRef]
- Boudet, F.; MacDonald, G.K.; Robinson, B.E.; Samberg, L.H. Rural-Urban Connectivity and Agricultural Land Management across the Global South. Glob. Environ. Change 2020, 60, 101982. [Google Scholar] [CrossRef]
- He, Y.; Zhou, G.; Tang, C.; Fan, S.; Guo, X. The Spatial Organization Pattern of Urban-Rural Integration in Urban Agglomerations in China: An Agglomeration-Diffusion Analysis of the Population and Firms. Habitat Int. 2019, 87, 54–65. [Google Scholar] [CrossRef]
- Ge, D.; Lu, Y. A Strategy of the Rural Governance for Territorial Spatial Planning in China. J. Geogr. Sci. 2021, 31, 1349–1364. [Google Scholar] [CrossRef]
- Ge, D.; Long, H.; Qiao, W.; Wang, Z.; Sun, D.; Yang, R. Effects of Rural–Urban Migration on Agricultural Transformation: A Case of Yucheng City, China. J. Rural Stud. 2020, 76, 85–95. [Google Scholar] [CrossRef]
- Long, H.; Liu, Y. Rural Restructuring in China. J. Rural Stud. 2016, 47, 387–391. [Google Scholar] [CrossRef]
- Valderrama, E.-L.; Polanco, J.-A.; Hernandez-Diaz, P.M. Does Collaborative Governance Mediate Rural Tourism to Achieve Sustainable Territory Development? Evidence of Stakeholders’ Perceptions in Colombia. Sustain. Dev. 2024, 1–15. [Google Scholar] [CrossRef]
- Habibipour, A.; Lindberg, J.; Runardotter, M.; Elmistikawy, Y.; Ståhlbröst, A.; Chronéer, D. Rural Living Labs: Inclusive Digital Transformation in the Countryside. Technol. Innov. Manag. Rev. 2022, 11, 59–72. [Google Scholar] [CrossRef]
- Woods, M.; Fois, F.; Heley, J.; Jones, L.; Onyeahialam, A.; Saville, S.; Welsh, M. Assemblage, Place and Globalisation. Trans. Inst. Br. Geogr. 2021, 46, 284–298. [Google Scholar] [CrossRef]




| Number | Project Name | Area (ha) |
|---|---|---|
| 1 | Guanyinshan Lake Chengdu Guanyinshan Jinshu Agricultural Science and Technology Development Co., Ltd. | 0.28 |
| 2 | Rural Revitalization Project | 0.19 |
| 3 | Farming Cloud Agriculture Innovation and Incubation Park | 0.85 |
| 4 | Qinghua Reservoir | 0.02 |
| 5 | Shi Ziling Village Collective Peony Industry Park | 0.69 |
| 6 | Sichuan Guofu Investment Co., Ltd. | 0.03 |
| 7 | New Resettlement Site | 3.01 |
| 8 | Yunguan Farm | 5.43 |
| 9 | Yunxiu Flower Field Project | 0.02 |
| 10 | Shangling Aquaculture Cooperative | 0.06 |
| 11 | New Rural Road Construction | 0.16 |
| 12 | S422 Zhaozhen to Huaikou Road Renovation Project | 0.12 |
| 13 | Chengdu Jintang Yangliu 110 kV Substation Expansion Project | 0 |
| 14 | Chengdu to Bazhong Railway, Chengdu to Santai Section | 1.2 |
| 15 | Dacheng Railway Capacity Expansion | 6.74 |
| 16 | Guanyin Mountain to Yunding Mountain Tourist Road Construction Project (Phase 2) | 1.55 |
| 17 | Jintang Gorge Flood Discharge Capacity Enhancement Project | 4.16 |
| 18 | Jintang County Longquanshan Urban Forest Park Water Source Project Phase I (Guanyin Mountain Project) | 0.6 |
| 19 | Jintang County Social Welfare Home Relocation Project | 0.25 |
| 20 | Chengdu Fuxing Elderly Care Service Center | 0.52 |
| 21 | Tuanjie Water Hub–Pihe Diversion Canal | 6.77 |
| 22 | Tuanjie Water Hub–Qimu River Flood Storage Reservoir | 15.84 |
| 23 | Tuanjie Water Hub–Tuojiang River Diversion Canal | 47.53 |
| 24 | Jintang County Reclaimed Water Plant and Supporting Pipeline Project (Phase I) | 3.47 |
| 25 | Jintang County Construction Waste Disposal Project | 2.79 |
| 26 | Jintang County Sewage Treatment Plant Sludge Centralized Deep Processing Center Project (Phase I) | 0.04 |
| 27 | Jintang County Sewage Treatment Plant Sludge Centralized Deep Processing Center Project (Phases II & III) | 3.56 |
| 28 | Longquanshan Urban Forest Park Tourism Loop | 3.36 |
| 29 | Rural New Community Sewage Treatment Facility Construction Project | 0.19 |
| 30 | Pengqing-Huai Expressway | 5.22 |
| 31 | Qingjin Expressway | 1.56 |
| Total | 116.21 |
| Number | Policy/Plan | Relevant Points |
|---|---|---|
| 1 | 2021 General Design for Rural Revitalization of Guanyin Mountain Community in Jintang County | Combining the ecological characteristics of “hills, valleys, forests, and fields” on the site, creates a characteristic rural area with “immersive” consumption and in-depth experience, and builds a healthy and recuperative Guanyin Mountain. |
| 2 | Conceptual Planning for Rural Revitalization of Shi Ziling Community in Zhaozhen, Jintang County | Promotes the development of characteristic rural tourism, and focuses on creating characteristic rural tourism products with comprehensive functions such as leisure and sightseeing, green ecology, and farming culture experience. |
| 3 | Project Plan for Rural Revitalization Demonstration of Yunxiu Huatian and Shi Ziling Community Agricultural Park in Zhaozhen Street | Creates an AAAA rural tourism theme park; Jintang County Rural Revitalization Demonstration Zone is a model area for rural revitalization in the province and city. |
| 4 | 14th Five-Year Plan for the Development of Modern Urban Agriculture in Jintang County (2021–2025) | Focusing on urban agriculture (efficient ecological agriculture, characteristic high-quality agriculture, leisure, and sightseeing agriculture), creates a national model of urban agriculture with characteristics in hilly areas. The specific content is to build a supply base for characteristic agricultural products, a beautiful health and recuperation resort, and a new model of vacation agriculture. |
| 5 | Overall Tourism Development Plan of Jintang County | Focuses on the development of leisure and vacation, health, and recuperation industries. |
| 6 | Spatial Planning of Land for Modern Service Industry Area in Tianfu Water City, Jintang County (2021–2035) | Pending further docking, strictly transmits the binding indicators such as the cultivated land reserve and permanent basic farmland in this area. The function is positioned to create a collection of flowers and elderly care. |
| 7 | Spatial Planning of Land in Jintang County (2019–2035) | Located in the western optimization area, mainly focuses on stock renovation, and strictly controls the development scale along Longquan Mountain. In terms of industrial function layout, creates a cultural tourism and health care service center and an external exchange center in the coordinated area, and the leading industry is the modern service industry of “culture and tourism +”. |
| Community Name | Enterprise (Individual Business) Name | Type | Annual Output Value (CNY Ten Thousand) | Number of Employed Individuals |
|---|---|---|---|---|
| Shi Ziling | Hexiangyuan Restaurant | Catering | 4000 | 35 |
| Qianting Manor | Catering | 500 | 15 | |
| Strawberry Picking Garden of Sichuan Yihong Agricultural Co., Ltd. | Strawberry Picking | 50 | 3 | |
| Happy Farm | Agricultural Research and Study | 5000 | 15 | |
| Agricultural Cloud—Eastward. Cultivate Learning in the Countryside. | Agricultural Innovation and Entrepreneurship Incubation Park | 150 | 10 | |
| Community Collective Peony Daya Industrial Park | Flower and Fruit Appreciation, Cold Storage, Flower Trading Market, Hot Pot City | 100 | 1 | |
| Subtotal | 9800 | 79 | ||
| Yunxiu | Xiangweiju | Catering | 25 | 5 |
| Chuanjia Agriculture | Breeding, Catering | 400 | 10 | |
| Native Chicken Restaurant | Catering | 27 | 4 | |
| Sister Tian’s Grocery Store | Supermarket | 100 | 5 | |
| Zhejing Supermarket | Supermarket | 200 | 15 | |
| Baihui Supermarket | Supermarket | 150 | 8 | |
| Qilin Commerce and Trade | Supermarket | 180 | 6 | |
| Subtotal | 1082 | 53 | ||
| Jiangyuan | Jintang Tuozhiyuan Catering Company | Catering | 143 | 38 |
| Guanyinshan | Tian Tian Le Farmhouse in Zhao Town, Jintang County | Catering | 110 | 20 |
| Tuba Network Ecological Agricultural Farming Culture Theme Park | Planting and Picking | 300 | 12 | |
| Guanyinshan Fruit King Valley | Planting and Picking | 6 | ||
| Subtotal | 410 | 38 | ||
| Total | 11,435 | 208 | ||
Disclaimer/Publisher’s Note: The statements, opinions and data contained in all publications are solely those of the individual author(s) and contributor(s) and not of MDPI and/or the editor(s). MDPI and/or the editor(s) disclaim responsibility for any injury to people or property resulting from any ideas, methods, instructions or products referred to in the content. |
© 2024 by the authors. Licensee MDPI, Basel, Switzerland. This article is an open access article distributed under the terms and conditions of the Creative Commons Attribution (CC BY) license (https://creativecommons.org/licenses/by/4.0/).
Share and Cite
Tan, L.; Cui, Q.; Chen, L.; Wang, L. An Exploratory Study on Spatial Governance Toward Urban–Rural Integration: Theoretical Analysis with Case Demonstration. Land 2024, 13, 2035. https://doi.org/10.3390/land13122035
Tan L, Cui Q, Chen L, Wang L. An Exploratory Study on Spatial Governance Toward Urban–Rural Integration: Theoretical Analysis with Case Demonstration. Land. 2024; 13(12):2035. https://doi.org/10.3390/land13122035
Chicago/Turabian StyleTan, Lin, Qinyu Cui, Lan Chen, and Lan Wang. 2024. "An Exploratory Study on Spatial Governance Toward Urban–Rural Integration: Theoretical Analysis with Case Demonstration" Land 13, no. 12: 2035. https://doi.org/10.3390/land13122035
APA StyleTan, L., Cui, Q., Chen, L., & Wang, L. (2024). An Exploratory Study on Spatial Governance Toward Urban–Rural Integration: Theoretical Analysis with Case Demonstration. Land, 13(12), 2035. https://doi.org/10.3390/land13122035

