Next Article in Journal
Last-Mile or Overreach? Behavior-Validated Park Boundaries for Equitable Access: Evidence from Tianjin
Next Article in Special Issue
Spatial Decision Support System for Last-Mile Logistics: Optimization of Distribution Storage in Ciutat Vella (Valencia)
Previous Article in Journal
Mapping Green Space Inequalities in 26 European Cities
 
 
Font Type:
Arial Georgia Verdana
Font Size:
Aa Aa Aa
Line Spacing:
Column Width:
Background:
Article

Residents’ Satisfaction with Public Spaces in Old Urban Residential Communities: A PLS-SEM and IPMA-Based Case Study of Nankai District, Tianjin

School of Architecture, Tianjin University, Tianjin 300072, China
*
Author to whom correspondence should be addressed.
Land 2025, 14(12), 2363; https://doi.org/10.3390/land14122363
Submission received: 23 October 2025 / Revised: 25 November 2025 / Accepted: 27 November 2025 / Published: 3 December 2025
(This article belongs to the Special Issue Urban Planning for a Sustainable Future)

Abstract

With the acceleration of urbanization, urban renewal and the renovation of old residential communities have become important measures to enhance the quality of cities and improve the living conditions of residents. How to scientifically identify and evaluate the environmental factors of public spaces and their impacts from the perspective of residents’ demands and satisfaction remains an important issue that urgently needs to be addressed in the current research field. This research takes the urban renewal project in Tiantuo Area, Nankai District, Tianjin, as an example by using questionnaire surveys, PLS-SEM and IPMA, and other multivariate statistical analysis methods to systematically explore the influence mechanism factors such as space accessibility, spatial usability, spatial maintainability, environmental comfort, and site safety on residents’ satisfaction. These findings reveal the following: (1) Space Accessibility has a significant direct positive impact on residents’ satisfaction. (2) Emotional Perception plays a complete mediating role in the relationship between Site Safety and residents’ satisfaction. (3) Emotional Perception has a complementary mediating effect in the relationship between Space Usability, Space Maintainability, Environmental Comfort, and Resident Satisfaction. (4) The renovation of old urban residential communities should give priority to improving space maintainability, especially focusing on the green landscape maintenance status, life-supporting infrastructure maintenance degree, and the maintenance status of entertainment and fitness facilities. Secondly, the space accessibility should be optimized and improved. In the future, in terms of the Physical Space, we should focus on the rationality of road network layout and strengthen the maintenance and management of public facilities. In terms of the Perceptional Space, the flatness of pavement should be optimized and the construction of security systems should be strengthened. In terms of the Psychological Status, a multi-party resident participation mechanism can be established to encourage residents to participate in the decision-making and construction of community public affair. As has been noted, this research quantitatively analyzed the key factors influencing residents’ satisfaction and their respective impact intensities and proposed prioritized and targeted optimization strategies for the existing situation. The research results are expected to provide a theoretical basis and practical decision-making reference for the optimization of public space environmental quality.

1. Introduction

The Transforming our World: The 2030 Agenda for Sustainable Development, adopted by the United Nations Sustainable Development Summit, clearly proposes that it is necessary to build inclusive, safe, disaster-resilient, and sustainable cities and human settlements [1]. Urban renewal represents a beneficial exploration to restore the original value of the city, and it is also an important path to achieve this goal. In the renovation of old residential communities, various countries have developed different, distinctive experiences based on their own national conditions [2]. Germany promotes the renovation of old residential communities through national-level laws, regulations, and financial support. One of the goals of Berlin’s Behutsame Stadternerung is to focus on the balance between the improvement of the physical environment and the maintenance of social networks, ensuring social and fairness aspects throughout the renewal process [3]. The United Kingdom, represented by the City Challenge, encourages and organizes cooperation among communities, the private sector, and volunteers to improve the efficiency of community services and maximize the benefits for residents [4]. France has combined the policies issued by the government with the civil forces, aiming to improve living conditions, create diverse living environments for residents, and reduce social spatial differentiation and isolation [5]. Japan has adopted legislative measures to renovate old residential communities, such as the Urban Redevelopment in Japan, to refurbish the outdated housing and simultaneously enhance the overall living quality of the area [6]. The Netherlands purchases most of the private property rights in a government-led way and implements differentiated renovations. It encourages experts and residents to participate in the planning process and adopts reconstruction methods for areas with poor quality, effectively improving the urban decline situation [7].
The first executive meeting of the State Council of the People’s Republic of China was held in 2025. It was clearly stated that efforts should be accelerated to renovate old urban residential communities. It was also pointed out that the primary task of sustainable development should be based on multi-dimensional improvements, to create a more comfortable living environment for the people [8,9,10]. The formulation of the “Implementation Plan for Beautiful City Construction” provides action guidance for building a beautiful city demonstration benchmark and building a high-quality ecological community [11]. This shows that the implementation of urban renewal not only depends on policy support and financial investment but also requires the deep integration of public participation, social inclusion, and sustainable development concepts. However, there is a main contradiction of low-quality supply under high environmental load in the public space of old urban residential communities. Many old residential communities are facing problems such as low efficiency in space utilization, backward infrastructure, and a poor living environment [12]. It is difficult to utilize the limited resources to meet the diverse needs of residents.
With the acceleration of the urban renewal process, the renovation and upgrading of old urban communities has become a hot topic in academic research. Scientific assessment of residents’ satisfaction is of great significance to promote sustainable urban development. The European Commission regularly conducts urban environmental satisfaction surveys and publishes the European Quality of Life Surveys and the European Sustainable Development Report 2025, which provide important references for understanding the urban life experience of residents in different socio-economic backgrounds [13]. The research in this field has started earlier in Western countries and has formed a relatively mature research system. Scholars generally focus on the behavioral characteristics and esthetic preferences of residents, and explore the correlation mechanisms of the relationship between elements such as spatial form [14], facility configuration [15], environmental quality [16], and public perception [17]. In terms of research methods, the existing literature mostly adopts a combination of quantitative and qualitative research methods. and obtains relevant data through questionnaires, in-depth interviews, and text analysis to carry out relevant research on the impact on residents’ satisfaction [18]. In terms of theoretical development, it emphasizes the integration of urban design principles with social and environmental sustainable development goals, highlighting the significance of combining the physical environment with social interventions in urban renewal. Abdol Aziz Shahraki selected 12 potential influencing factors that could influence urban sustainability as evaluation indicators, and through quantitative analysis methods, explored the contribution of each variable to the level of urban sustainability [19]. Similarly, Emily Arleth Pacheco Pineda evaluated the usage and demand preferences of parks among 318 urban residents using both qualitative and quantitative methods, and proposed an optimization strategy and implementation path oriented towards public participation [20]. The research conducted by Misum Hur and Hazel Morrow-Jones et al. shows that the renovation of the space environment in old residential communities has a significant impact on neighborhood relationships and social interactions. These studies combine residents’ subjective evaluation of the living environment with empirical data, jointly providing a theoretical foundation and scientific basis for the formulation of urban renewal policies. In contrast, China’s research in this field started relatively late. Existing studies have shown that spatial layout, distance, scale, and facility configuration play an important role in urban planning and public service design, especially in improving the livability and accessibility of residential areas. They affect the function of the city and the quality of life of its residents [21,22,23,24]. Although previous studies have mostly explored from a qualitative perspective the factors such as spatial layout rationality [25,26], environmental cleanliness [27], completeness of public service facilities [28], and road smoothness are the key factors that affect the quality of public spaces in old residential communities [29], most of these studies are still at the descriptive analysis stage and lack rigorous empirical verification. The research on quantitative verification and mechanism analysis methods based on the combination of PLS-SEM (Partial Least Squares-Structural Equation Modelling, PLS-SEM) and IPMA (Importance Performance Map Analysis, IPMA) is relatively scarce. Such methods can objectively reveal the causal relationships among influencing factors and their relative importance, thereby providing more targeted decision support for the fine renewal and renovation of old urban communities [30]. Furthermore, urban renewal is a common challenge faced by both developed and developing countries. Although some studies have conducted multi-dimensional discussions on residents’ satisfaction, they are still insufficient in terms of their quantitative methods and the analysis of the influencing mechanisms. In view of this, this paper intends to conduct a systematic empirical research using PLS-SEM and IPMA methods within the context of urban renewal in China. The aim is to deepen the analysis of the influencing mechanism of residents’ satisfaction in urban renewal, enhance the universality of the research, effectively fill the research gap between theory and practice, and provide a scientific basis and decision support for the refined renewal of old residential areas.
PLS-SEM, as a statistical modeling method based on path analysis, was first proposed by Wold, S.A., in 1983 [31]. This method is applicable for conducting a systematic analysis of the causal paths among independent variables, mediating variables, and dependent variables when the sample size is limited. Its advantage lies in its ability to effectively address problems such as data distribution skew and multicollinearity [32], and by optimizing the explanatory power of the model, it helps researchers deeply reveal the causal relationships between variables and the fitting situation of the model [33,34]. Currently, PLS-SEM has been widely applied in the fields of social sciences, psychology, management, and other fields. and it holds significant practical value, especially in economic and business science research. In the existing studies on residents’ satisfaction, the degree of specific indicators in each dimension is still unclear. This may lead to different degrees of misjudgment in the design decision-making process, and then have adverse effects during the implementation stage. However, this research involves the evaluation of indicators of multiple dimensions of residents’ satisfaction (Figure 1). Thus, the application of the PLS-SEM method is conducive to systematically revealing the interaction paths and influence intensities among various dimensions, providing theoretical and data support for practical operations.
IPMA is an important analytical tool used to identify and understand the relationship between people’s demand and satisfaction in the field of management [35,36]. It was first proposed by Martilla and James et al. in 1977 [37]. This method classifies influencing factors into the advantage zone, maintenance zone, improvement zone, and disadvantaged zone by measuring the satisfaction level and importance of each evaluation index [38], thereby providing researchers and implementers with clear optimization paths and decision-making bases. Currently, IPMA has been widely applied in fields such as consumer behavior, service quality assessment, public policy analysis, and urban planning [35,38]. As an important tool to evaluate residents’ satisfaction and identify key improvement dimensions, it has strong applicability and guiding value, especially in research areas such as tourism management and human settlements environment governance [39]. To further clarify the current situation and improvement requirements of each index, this paper will adopt a method combining PLS-SEM and IPMA to clarify the causal relationship among various variables, and identify the priority improvement levels indicators (Figure 2), and thereby achieve the phased guidance of space update and planning, improve the efficiency of resource allocation, and ensure that the investment of limited resources can achieve the maximum improvement effect.
This research aims to address three key issues based on filling the existing gaps: (1) How does the interaction among physical space, perceptual space, and psychological status affect residents’ satisfaction? (2) What role does emotional perception play in physical space, perceptual space, and residents’ satisfaction? (3) How to promote the coordinated development of material functions and social emotions in the renovation of old residential communities? In response to the above problems, this study selected 18 old residential communities in Tiantuo Area, Nankai District, Tianjin as the sample. Based on the perspective of residents’ perception, this paper constructs the evaluation index system and theoretical model for the satisfaction of public space environment in old urban residential communities, and proposes the corresponding path hypothesis. First-hand data were collected through structured and semi-structured interviews. Data analysis was conducted using the PLS-SEM and IPMA methods to verify the path relationships among variables and quantify the impact of various factors on residents’ satisfaction. The research results can provide theoretical and practical references for the renovation of old residential communities, and further promote the renovation of urban renewal and regeneration from the “large demolition and reconstruction” model to the “refined renovation” model.

2. Materials and Methods

2.1. Research Framework

In this study, SmartPLS 4.0 software was used to visualize the theoretical model, estimate parameters, and conduct model testing. PLS-SEM is used to quantitatively analyze the evaluation indexes of public space environmental quality in old urban residential communities. It clarifies the key factors influencing residents’ satisfaction and their underlying mechanisms. Additionally, the IPMA analysis method is employed to reveal all the influencing factors and their causal relationships. This further enables a clear ranking of the importance of factors affecting residents’ satisfaction and the satisfaction level in the public spaces of old urban residential communities. Based on the analysis results, an optimized update sequence and targeted solutions were proposed (Figure 3).

2.2. Study Area

Tianjin is one of the most important cities in China. The central urban area, as the bearing area of the functional core of the city, not only has the quality of public spaces in old residential communities, but also directly affects the quality of life of residents and the sustainable development of the city. This study focuses on the old residential communities in the central urban area of Tianjin. Combined with the characteristics and influencing factors of the public spaces in these old residential communities, 18 typical old residential communities built between the late 1950s and the early 1990s were selected as the research objects (Figure 4). The research area extends eastward to Hongqi Road, southward to Fukuang Road, westward to Jianyang Road, and northward to Tiantuo North Road. It covers an area is approximately 2.13 square kilometers, with a building area of 1.39 square kilometers, and the service population is about 41,200 people. Each community has characteristics of high population density, complex space utilization, and strong functional mixing. There are significant differences in natural landscapes, public facility configurations, and living experiences among these communities. Moreover, many of these communities were once used as demonstration projects for residential communities during their construction period. Therefore, this research area can comprehensively reflect the common problems and public renovation demands of the old residential public spaces in the central urban area of Tianjin.

2.3. Construction of the Evaluation Index System

In this research, the construction of the evaluation index system of residents’ satisfaction in the public space of old residential communities follows the principles of scientificity, systematicness, hierarchy, adaptability, and operability. Firstly, in terms of the literature review, the research team conducted a systematic literature analysis using bibliometrics. They combed relevant research, standards, guidelines, and academic works on public spaces in residential communities and on residents’ satisfaction levels, both domestically and internationally. By combining the existing characteristics of public spaces in urban residential communities with satisfaction theory, we constructed a theoretical framework encompassing four dimensions: physical space, perceptual space, psychological status, and satisfaction. Secondly, carry out field research. The research team divided 15 researchers into 3 groups, with 5 people in each group. Each group conducted questionnaire surveys and face-to-face interviews with residents and community grid members who frequently use public facilities in the study area. We collected residents’ experience and feedback in the process of using public space, and selected space accessibility, space usability, space maintenance, environmental comfort, site safety, emotional perception, and residents’ satisfaction as the 7 latent variables in the variable system of the residents’ satisfaction model, and determined the corresponding descriptive observation variables. Finally, the research team invited experts from different fields, such as urban planning, sociology, and psychology, to conduct a validity test using the Delphi method, and conducted multiple rounds of evaluation and optimization of the initially constructed index system. Finally, a system of influencing variables of the residents’ satisfaction model was constructed, which consists of 4 dimensions, 7 latent variables, and 28 observation variables. Please refer to Table 1 and the references within the table. For more details about the research, please refer to Appendix A.

2.4. Questionnaire Design and Data Sources

The survey questionnaire of this paper consists of two parts. The first part collects the demographic information of the respondents, covering demographic variables such as gender, age, occupation, educational background, average monthly income, and residence time. The second part constitutes the main part of the scale. The survey items are designed around the seven latent variables preset in the residents’ satisfaction evaluation model. The scale uses the Likert five-level scale to evaluate each variable. The interviewees score the variables one by one according to their subjective judgment and true thoughts. (1 indicates “very dissatisfied”, 5 indicates “very satisfied”). In addition, we have clearly stated the ethical review statement at the beginning of the questionnaire. This research has ensured that all participants have provided written informed consent and have the right to withdraw from the study at any time. The collection and processing of research data are in line with the principles of privacy protection. All personally identifiable information has been deleted or encrypted.
Before the formal investigation, the research team conducted a small-scale pre-survey in early January 2025, and the survey items were optimized and revised through interview feedback and the return rate of the questionnaire recovery. Subsequently, from February to June, a formal survey was conducted on both working days and the rest days. When the data were collated, the questionnaires with too short answer times or highly consistent answers were deleted. A total of 610 questionnaires were distributed this time, and 553 valid questionnaires were ultimately obtained, with an effective rate of 90.6%. This meets the requirements of the minimum sample size required for the structural equation model.

2.5. Research Path Hypothesis

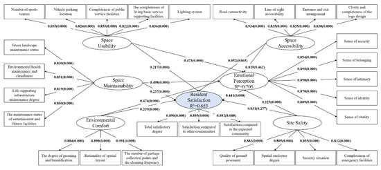
This paper analyzes the characteristics of the effect of each observation variable on residents’ satisfaction one by one, and constructs the theoretical model of this research (Figure 5), The corresponding path hypothesis were proposed, that is, there is a significant positive impact between space accessibility, space usability, space maintainability, environmental comfort, site safety and emotional perception and residents’ satisfaction, this further reveals the influence mechanism of the environmental elements of public space in old residential communities on residents’ satisfaction.
Space accessibility refers to the ability of residents can easily reach and utilize the public facilities and services in their surrounding environment. Factors such as traffic organization, line of sight accessibility, and signage system can effectively enhance residents’ spatial cognition and use experience, thus improving their satisfaction. Space usability reflects the functional configuration of public space and the degree of meets the daily needs of residents. The layout of space and facilities is reasonable and can support diversified activities, which helps to enhance residents’ emotional perception of the space. Space maintainability emphasizes the maintenance and management level of the public space environment and the operational status of infrastructure. It is an important factor to ensure a good living experience. High-level environmental maintenance can not only improve residents’ emotional perception but also enhance residents’ overall satisfaction.
Environmental comfort encompasses factors such as the green coverage of the space, layout rationality, and sanitary environment of the space. Good environmental comfort can improve residents’ emotional perception and effectively enhance residents’ living satisfaction. Site safety refers to the residents’ subjective assessment of the security situation, space enclosure, and emergency management ability. Research has shown that security is one of the core psychological factors that influences residents’ satisfaction, and a high-security environment can effectively enhance residents’ sense of trust and identity in space.
Emotional perception reflects residents’ comprehensive psychological evaluation of the living environment, which plays a crucial role in the residents’ satisfaction model. Space accessibility, usability, maintainability, comfort, and safety all contribute to enhancing emotional perception. Based on this, we assume that emotional perception plays an intermediary role between physical space, perceptual space, and satisfaction, and can regulate the relationship between the physical and perceptual space and the residents’ satisfaction.
H1: 
Space accessibility has a significant positive impact on emotional perception.
H2: 
Space usability has a significant positive impact on emotional perception.
H3: 
Space maintainability has a significant positive impact on emotional perception.
H4: 
Environmental comfort has a significant positive impact on emotional perception.
H5: 
Site safety has a significant positive impact on emotional perception.
H6: 
Space accessibility has a significant positive impact on residents’ satisfaction.
H7: 
Space usability has a significant positive impact on residents’ satisfaction.
H8: 
Space maintainability has a significant positive impact on residents’ satisfaction.
H9: 
Environmental comfort has a significant positive impact on residents’ satisfaction.
H10: 
Site safety has a significant positive impact on residents’ satisfaction.
H11: 
Emotional perception has a significant positive impact on residents’ satisfaction.
H12: 
Emotional perception plays a mediating role between space accessibility and residents’ satisfaction.
H13: 
Emotional perception plays a mediating role between space usability and residents’ satisfaction.
H14: 
Emotional perception plays a mediating role between space maintainability and residents’ satisfaction.
H15: 
Emotional perception plays a mediating role between environmental comfort and residents’ satisfaction.
H16: 
Emotional perception plays a mediating role between site safety and residents’ satisfaction.

2.6. Statistical Analysis

PLS-SEM is mainly composed of an external model and an internal model. The external model is used to describe the relationship between latent variables and observed variables, while the internal model describes the causal relationship between latent variables. The specific formula is as follows:
X = λ ξ + δ
Y = B Y + Γ ξ + ζ
In the formula: X represents the vector of each observed variable; λ represents the factor loading matrix; ξ is each latent variable; δ is the measurement error vector; Y is the vector of each latent variable; B is the path coefficient matrix between endogenous latent variables; Γ is the path coefficient matrix of the independent variable to dependent variable; ξ is the vector of exogenous latent variable (independent variable); ζ is the residual vector of the structural model.
Reliability refers to the reliability and stability analysis of the measurement results. In this study, Cronbach’s Alpha (CA) and Composite Reliability (CR) were used to evaluate the reliability of the measurement model. When the CA value is greater than 0.7 [73], when the CR value is higher, it means that there is a good degree of confidence between the items [74]; When the CR value is greater than 0.7, and the higher the CR value, it indicates that the items can jointly reflect the same latent variable.
Validity refers to the degree of consistency between the inner prediction and the actual measurement results, that is, the validity of the questionnaire. Validity testing includes convergent validity and discriminant validity. Convergence validity is represented by the Average Variance Extracted (AVE) index, which indicates the average explanatory power of the latent variable on the item, when the AVE value is greater than 0.5 [73], When the AVE value is higher, the latent variable has a good explanatory power for the observed variable. The standardized root mean square residual (SRMR) is used to evaluate the mean value of the difference between sample correlation and the prediction correlation and to measure the model fitting situation. When SRMR is less than 0.08, it indicates that the model fits well [75,76].
S R M R = 1 n i = 1 n   e i 2
In the formula: n represents the sample size; e i 2 represents the standardized residual.
The significance tests for the path coefficients and the moderating effects were conducted using two-tailed tests, with the significance level set at 0.05. R2 is a statistic to measure the goodness of fit of the regression model, representing the proportion of exogenous latent variables to the variance of endogenous latent variables. The value of R2 is between 0 and 1, and the higher the value of R2 is, the better the model fitting effect is. f2 is used to verify the prediction effect of the structural model, which is used to evaluate the influence intensity of a single exogenous latent variable on the endogenous latent variable. When the reference evaluation criteria for the f2 value are 0.02, 0.15, and 0.35, they, respectively, represent a small, medium, and large impact [77]. The specific formula is as follows:
R 2 = 1 S S E S S T
f 2 = R i n c l u d e d   2 R e x c l u d e d   2 1 R i n c l u d e d   2
In the formula: SSE represents the sum of squared residuals; SST represents the total sum of squares; R2 is the unadjusted value.
IMPA combines the PLS-SEM path coefficients with the scores of latent variable to comprehensively calculates the importance and satisfaction of each latent variable in the structural equation model, to map the indicators to the four-quadrant distribution map and map the results to the four-quadrant map. The aim is to identify the key improvement variables that have a significant impact on importance but a relatively low level of satisfaction, to provide a basis for the optimal allocation of resources.

3. Results

3.1. Analysis of Sample Statistical Characteristics

The data were analyzed by SPSS 27.0 for descriptive statistical analysis of the samples. The individual characteristics of residents have a significant impact on satisfaction. Different age groups, family income, occupation, educational background, and so on are usually involved in the influence satisfaction model as a controlling factor, and the influence degree and mechanism in different studies are quite different. According to the sample information shown in Table 2. The gender ratio of the respondents is relatively balanced, and the proportion of middle-aged people is high, which aligns with the characteristics of the study, which mainly focuses on economically active groups and young and middle-aged individuals. In terms of occupational distribution, enterprises and institutions account for a relatively high proportion, followed by freelancers, reflecting the diversification of occupational types of residents in the study area. The education level is mainly based on undergraduate education, and there are more middle-income people. The residents are mainly indigenous, having lived in the study area for 5–20 years, reflecting the high population stability in the study area. Overall, the sample structure is consistent with the sample requirements of this study and has a certain degree of representativeness.

3.2. Measurement Model Analysis

The α coefficient of each latent factor and the CR value of the combined reliability index were greater than 0.7, indicating that the variables had good independence, and the internal consistency and stability of the measurement model were good. In the validity test of this scale, the AVE values of each latent factor were all greater than 0.5. It shows that the measurement model has good convergent validity, meaning that the observed variables can reflect significant differences among different dimensions. There is a high correlation between different indicators of the same dimension, which verifies the hypothesis of the evaluation index system of residents’ satisfaction. In addition, the Standardized Root Mean Square Residual (SRMR) of the measurement model is less than 0.08. It indicates that the overall model has a good fit (Table 3). The Discriminant Validity was assessed using the HTMT method. When the HTMT value is less than 0.9, it means that the measurement model has good discriminant validity [78] (Table 4 and Table 5; Figure 6), which is enough to carry out follow-up research.
In terms of convergent validity, the factor loadings of each observed variable are all greater than 0.7, reflecting that there is a strong correlation and representativeness between the items and the corresponding latent variables, indicating that the constructed scale can effectively reflect the characteristics of latent variables in different dimensions (Table 6). In terms of structural validity, the VIF is used to test the multicollinearity between latent variables. When the VIF value is less than 5 [79], it can be determined that there is no multicollinearity problem among the structural models of residents’ satisfaction. The VIF values of all variables in this study meet the standards and have good structural validity and statistical robustness.

3.3. Structural Model Analysis

In order to verify the theoretical hypothesis and test the overall fit of the structural equation model, this study used the determination coefficient R2 and effect size f2 of latent variables to comprehensively evaluate the explanatory power of the model and the strength of the relationship between variables [76,80]. The results showed that the determination coefficient R2 of endogenous latent variables is all greater than 0.50 (Table 7), indicating that the constructed model had strong explanatory power and robustness. In the prediction of emotional perception, space usability, space maintainability, and environmental comfort all exhibit relatively strong predictive effects, while space accessibility and site safety were relatively weak. In the prediction of residents’ satisfaction, emotional perception has a moderate strength of predictive effect, while SU, SM, and EC also show a certain degree of explanatory power, and the direct predictive effect of the remaining other variables on RS is relatively weak. In general, the explanatory power of exogenous latent variables on emotional perception is significant, and emotional perception plays an important mediating role in the residents’ satisfaction model.

3.4. Test Results of Path Relationship Hypotheses

The path coefficient is used to measure the strength of the direct influence between latent variables. In this study, Bootstrap sampling (5000 resampling) was used to test the significance of the path coefficient. The larger the absolute value of the path coefficient is, the stronger the relationship between the latent variables will be. If the 95% confidence interval of the path coefficient does not contain 0, and the p-value is less than the significance level, the hypothesis is valid. The results of the path coefficient are as shown in Table 8, except that H1, H6, H10, and H12, which failed to pass the significance test, all the other path hypotheses were confirmed to be valid.
In order to further examine the mediating role of emotional perception between exogenous variables and residents’ satisfaction, this study employed Bootstrap sampling to calculate the direct effect, indirect effect, and total effect. The obtained values were regarded as the degree of influence of each variable on the variable of residents’ satisfaction (Table 9), and judged the path relationship according to the classification criteria of mediating effect [80], The research results are shown in Figure 7, the H13–H15 path represents Complementary Partial Mediation, meaning that both the direct effect and indirect effects are significant and consistent. Space usability, space maintainability, and environmental comfort are important factors driving residents’ satisfaction, and they play a significant mediating role through emotional perception. The H16 path presents an Indirect-only Mediation, meaning that the indirect effect is significant, but the direct effect is not significant. The influence of site safety on residents’ satisfaction is completely dependent on the mediating effect of emotional perception. The H12 path is No-effect nonmediation, meaning that neither the direct effect nor the indirect effect reached a significant level, and the model fits well as a whole, further confirming the crucial mediating role of emotional perception between public space quality and residents’ satisfaction.

3.5. IPMA Comprehensive Evaluation

IPMA is used to conduct a comprehensive analysis of the importance and satisfaction of latent variables and observation indicators in the structural equation model, so as to identify the key factors that have a significant impact on the overall residents’ satisfaction and provide a scientific basis for community environment optimization [81]. After the calculation, the average importance of the latent variables is 0.32, and the average satisfaction score is 27.31. We use the average value of these two as the dividing lines between the horizontal and vertical axes. In the importance score, except for site safety (0.086) and space accessibility (0.061), which were lower than the average value, all the other indicators were higher than the average value. In the satisfaction score, space usability (35.622), environmental perception (31.753), and emotional perception (27.81) were higher than the average value, while the other indicators were lower than the average. Plot each latent variable onto the IPMA four-quadrant distribution graph in Figure 8.
The space usability, environmental comfort, and emotional perception are located in the first quadrant, that is, the importance of this factor to residents’ satisfaction and their satisfaction evaluation are higher than the average level, they effectively meet the needs of residents, and have certain advantages in community environment construction. Space accessibility and site safety are located in the third-quadrant, which means that the importance of the above factors is relatively low, and the satisfaction is not good. There may be problems, such as the aging of facilities or unreasonable planning. However, they are not necessarily factors that require immediate priority improvement. The space maintainability is located in the fourth quadrant, which shows high importance but low satisfaction. It is the most concerning factor for residents and needs to be improved urgently. In order to further enhance the overall environmental quality, community environmental maintenance and facility management should be given priority.
In order to further reveal the roles and performance levels of each observation indicator in the residents’ satisfaction model, this research conducted a two-dimensional analysis of the importance and satisfaction of the observation variables under each dimension based on the IPMA method. Taking the mean value of the importance of the observed variables, 0.09, and the mean value of satisfaction, 27.19, as the demarcation point, all the observed variables were mapped onto the IPA four-quadrant distribution graph in Figure 9, and the distribution of the importance and satisfaction of each index is visually presented.
In the importance score, the indicator EC3 ranked first with an importance score of 0.17, followed by EC2 (0.17), EC1 (0.16), SM2 (0.15), SM1 (0.14), SM4 (0.14), SM3 (0.13), SU2 (0.11), SU3 (0.10), SU1 (0.10), EP3 (0.10), EP5 (0.10), SU4 (0.10) and other indicators. These indicators are higher than the average value, indicating that they have a core driving effect on overall residents’ satisfaction. However, the scores of the other indicators are lower than the average, indicating that these indicators have a relatively small actual contribution to residents’ satisfaction. In the satisfaction score, the scores of EP3 (26.27), SA1 (25.588), SS3 (25.090), SS1 (24.548), EP4 (24.548), SA4 (21.383), SM3 (19.665), SM1 (19.530), SM4 (18.535), SA3 (17.722), SA2 (17.495) and SS2 (16.139) were lower than the average value. This indicates that the residents’ recognition of them was not high and should be given high attention. Therefore, the importance and satisfaction scores of some observation indicators are lower than the average. This indicates that these aspects have not received sufficient attention in community environment planning and management, and have failed to meet the expectations of the residents. Such indicators should be regarded as latent breakthrough points for future optimization. Although some observation variables are of high importance, their satisfaction levels are relatively low, reflecting that residents have high expectations for them, but their actual performance is relatively low. Such indicators should be given priority in the key direction of environmental renovation and improvement of public space in residential communities.
There are obvious differences in the performance of the observed variables of the material space dimension in terms of importance and satisfaction. The space usability and SM2 are located in the first quadrant, with high satisfaction and certain importance, indicating that the community has performed well in public infrastructure and health management, and has basically met the daily needs of residents. It is recommended to maintain the current management level and ensure the stability of the advantageous indicators through regular maintenance. Space accessibility is concentrated in the third quadrant, reflecting the limited contribution of space accessibility to residents’ satisfaction. However, there are still areas that need to be optimized, such as road patency, entrances and exits, and sign setting, to enhance traffic safety and convenience; SM1, SM3, and SM4 are located in the fourth quadrant, indicating that residents pay more attention to environmental quality and facility maintenance, but the actual performance is not ideal, which is the main shortcoming of the physical space dimension. These indicators should be regarded as the prioritized for improvement targets, increased investment should be made in the management and protection of public facilities, establish a long-term maintenance mechanism, and enhance the overall quality of the residential areas and residents’ life experience.
The observation variables of the perceived spatial dimension are relatively weak in terms of maintenance and management. Environmental comfort is located in the first quadrant, which is an important and satisfactory indicator for the public. This indicates that residents are relatively satisfied with the cleanliness, space layout, and the efficiency of garbage removal cleaning efficiency of the community environment. The existing management measures can effectively meet the daily needs of residents without requiring excessive investment in additional resources. Maintaining the current state is sufficient; SS4 is located in the second quadrant. Residents pay relatively less attention to this aspect, but have a relatively high overall satisfaction. Only regular inspection and update of facilities can maintain a good condition; SS1, SS2, and SS3 are located in the third quadrant, reflecting that the importance of these indicators is relatively low, and their performance has not yet reached the expected value of residents. It is necessary to combine the renovation of old residential communities and urban renewal projects to improve the paving smoothness, strengthen the construction of the security system, and the training of management personnel, to improve residents’ overall environmental experience and psychological security of residential areas.
Psychological conditions, as an important driving factor influencing residents’ satisfaction, have their observation variables concentrated in the quadrants of high satisfaction-high importance and low satisfaction-high importance quadrants. EP2, EP1, and EP5 are all within the first quadrant, which indicates that residents have achieved remarkable results in creating a sense of belonging and ensuring safety management in the community. It is recommended to maintain the current security measures and community management standards; EP3 and EP4 are located in the fourth quadrant, which indicates that residents have high expectations for neighborhood interaction and community identification. However, the current satisfaction level of the residential communities in this regard is insufficient. It is urgent to strengthen the emotional connection between residents by organizing community cultural activities and establishing public participation mechanisms, so as to enhance community cohesion and identity.

4. Discussion

Under the backdrop of rapid urbanization in China, the environmental quality of public space in old residential communities in Tianjin has achieved remarkable results in terms of infrastructure and environmental sanitation. There are still significant deficiencies in aspects such as site safety, facility maintenance levels, and emotional construction. Especially during the renovation and upgrading of old residential communities, the focus is often on improving the functionality of infrastructure, while the importance given to residents’ emotional needs and social interaction spaces is relatively low. This results in a negative misalignment between residents’ perception of the importance of the space and their actual satisfaction. This imbalance between material function renewal and social-emotional needs is also a common problem faced by many old residential communities. Therefore, this research proposes to optimize and improve the public space of old residential communities from the three dimensions of physical space, perceptual space, and psychological status.
In the dimension of physical space, the coordinated development of functionality and emotional value is of significant importance. The physical space of the residential communities not only carries the basic living needs of the residents, but also has a certain impact on the efficiency of space utilization and the willingness of residents to interact with each other. However, the old residential communities still have some problems, such as inadequate maintenance of public facilities, weak greenery management, poor road accessibility, and the absence of barrier-free facilities. These issues, to some extent, restrict the convenience and experience of residents’ daily travel, reflecting the marginalization of low-income groups and the elderly and other vulnerable populations in the spatial distribution. In order to realize the fair allocation of space resources and ensure the basic usage rights of all residents, it is urgent to introduce a more inclusive governance model in the renovation of old residential communities. which can rely on grid-based governance and intelligent management methods to improve the dynamic allocation capacity of space resources, and ensure that all residents can enjoy the convenience and comfort of public space equally.
The dimension of perceived space focuses on residents’ subjective experience and sense of security in public space. In terms of perception space dimension, although the old residential communities in Tianjin have performed well in terms of environmental cleanliness and comfort, detailed problems such as pavement damage, aging of supporting facilities, crowded spatial layout, and insufficient disaster prevention and emergency facilities have reduced the residents’ perceived quality of public space. During the renovation of old residential communities, it is important to pay attention to the maintenance and renewal of supporting facilities, optimize the spatial layout, and reasonably add activity areas to enhance the comfort and functionality of the space usage. In addition, in response to potential security risks, mobile emergency stations can be set up in idle or negative spaces to enhance the functional resilience of space during emergencies. At the same time, it can also strengthen the natural monitoring ability of space through the supervision mechanism of community volunteers and the method of monitoring and filling blindness, which will help to improve the residents’ sense of security and enhance their sense of belonging and trust in the community.
The public spaces within the residential communities serve as an important medium for residents’ emotional communication and social interactions. In the dimension of psychological status, residents have a relatively high evaluation of their sense of belonging and security in their communities. However, their internal needs for neighborhood interaction and community identity have not been fully responded to. Emotional identification, as a core element for preserving urban memories and maintaining community spirit, is of great significance for promoting community cohesion and sustainable development. In future planning, design, and management, we should pay more attention to the value of human-centered needs. In-depth research should be conducted on the influence mechanism of public behavior on environmental perception and psychological experience. At the implementation level, it is suggested to carry out activities through the construction of small and micro spaces, such as shared meeting rooms and roof gardens, to encourage residents to engage in diversified community activities, thereby promoting intergenerational interaction and maintaining neighborhood relationships. In addition, the community builder system can be introduced to promote the transformation of spatial governance from the “top-down” management model to the “co-construction and co-governance” participatory governance model. This will further promote the humanization and emotionalization aspects of public space in the governance concept.

5. Conclusions

This research takes the old residential communities in Tianjin as the research object. Based on the perspective of residents’ satisfaction, combined with questionnaire survey and text analysis methods, a residents’ satisfaction evaluation model for the quality of public space environment in old residential areas is constructed. The PLS-SEM was used to fit the residents’ satisfaction evaluation model, which confirmed that the model has good fit and explanatory power. The research shows that the three-dimensional elements of function–perception–emotion together constitute the core mechanism of residents’ satisfaction. Except for the three paths of H1, H6, and H10, the remaining hypothetical paths are supported, and there is a significant positive relationship among the variables. Based on this, the IPMA analysis method was used to conduct a systematic evaluation of each latent variable and its corresponding observation indicators. This analysis clarified the current situation of residents’ satisfaction in old residential communities in Tianjin and provided some optimization suggestions for their future development. The results show that there is a negative correlation between residents’ perception of the importance of public space and their perception of satisfaction. This indicates that there is a deviation between the current residential space allocation and residents’ emotional needs. Specifically, indicators such as space usability, environmental comfort, and emotional perception are concentrated in the advantageous zone, which have already met the basic needs of residents. Maintaining the current state is sufficient. The Site safety and space accessibility indicators are concentrated in the improvement zone, indicating that they have a certain influence. Although it needs to be optimized, they are not the top priority for renovation; the space maintainability is located in the disadvantaged zone and is the core weakness in the residents’ experience, which urgently requires priority improvement.
The optimization and improvement of public space in old residential communities should not only focus on the improvement of its physical functions but also pay attention to its value in terms of perception, experience, and emotional construction. Through multi-dimensional collaborative governance, it can promote the development of space design and management in the direction of inclusiveness, safety, and humanity, which will help to improve the quality of life of residents and the sustainable development capacity of the community, and provide a theoretical basis and practical reference for the renewal of old residential communities in Tianjin and the same type of cities. Since this paper mainly focuses on the analysis of the interaction path between latent variables, it has not yet controlled for the differential impact of descriptive variables on residents’ satisfaction. Future research can introduce multi-group analysis or longitudinal data on the basis of this model to further explore the influence mechanism of demographic variables such as age, occupation, and length of residence on satisfaction. This will help reveal the sensitivity and preference differences of different groups towards public spaces in residential communities, explore the multi-dimensional space optimization path, and seek innovation in system design and technical means to further improve the theoretical model and policy recommendations to cope with the complex challenges of public space governance in the process of urbanization.

Author Contributions

Conceptualization, J.W. and D.Z.; methodology, J.W. and D.Z.; software, J.W.; validation, D.Z.; formal analysis, J.W. and D.Z.; investigation, J.W. and D.Z.; resources, D.Z.; data curation, J.W.; writing—original draft preparation, J.W.; writing—review and editing, J.W.; visualization, J.W.; supervision, D.Z.; project administration, J.W. and D.Z.; funding acquisition, J.W. and D.Z. All authors have read and agreed to the published version of the manuscript.

Funding

This research was funded by the Tianjin Municipal Education Commission, Project: Research on the Public Participation Mechanism and Implementation Approach in Tianjin Urban Renewal Action, grant number 2022JWZD05.

Informed Consent Statement

Informed consent was obtained from all subjects involved in the study. This study follows all applicable international and domestic ethical regulations. For research involving humans, we have ensured that all participants have provided written informed consent and have the right to withdraw from the study at any time. The collection and processing of research data comply with privacy protection principles. All information that can identify individuals has been deleted or encrypted.

Data Availability Statement

The original contributions presented in this study are included in the article. Further inquiries can be directed to the corresponding author.

Acknowledgments

We would like to appreciate the editor, reviewers, and all the authors for their valuable efforts.

Conflicts of Interest

The authors declare no conflict of interest.

Appendix A. Questionnaire. List of Measurement Items. The Questionnaire Required Approximately 15–20 Min to Complete

Survey Questionnaire on Residents’ satisfaction and influencing factors of public space in old urban residential communities
Dear interviewees:
Hello! The purpose of this survey questionnaire is to understand your opinions and expectations on the improvement of the public space environment in old urban residential communities. Your valuable suggestions will help us enhance the public space environment and improve the quality of life of residents. Please fill out the questionnaire according to the actual situation. Thank you!
Consent statement: I have been informed of the purpose of this study, have read the information instructions, and have checked to indicate that I agree to complete this questionnaire and will answer the following questions carefully.
□Agreed    □Disagree
I. Personal Information:
1. Your Gender: □ Male    □ Female
 
2. Your age group:
□24–29 years old      □30–35 years old      □36–41 years old
□42–47 years old      □48–53 years old      □54–59 years old
3. Occupation you are engaged in:
□Students    □Civil servants       □Enterprises and public institutions
□Individual business operation       □Freelancers
□Retirement   □Unemployment or laid-off  □Other
4. Your educational level:
□High school and below   □Junior college   □Regular college course   □Master’s degree or above
5. What was your average monthly income (living expenses) in the past six months?
□Below 1000 RMB (140.70USD)   □1000–3000 RMB (140.70–422.10USD)
□3000–5000 RMB (422.10–703.50USD)  □5000–8000 RMB (703.50–1125.60USD)
□8000 RMB (1125.60USD) and above
6. How long have you lived in this community?
□Less than 1 year   □1–5 years   □5–10 years   □10–20 years   □More than 20 years
7. What is the name of the street where you live? [Fill in the blanks] _______________________
 
8. What is the name of the residential communities where you live? [Fill in the blanks] __________
II. Residents’ Subjective Perception Evaluation:
(1) Are you satisfied with the road connectivity in your current communities?
□Strongly Disagree      □Disagree      □Neutral      □Agree      □Strongly Agree
(2) Are you satisfied with the line of sight accessibility from your current communities?
□Strongly Disagree      □Disagree      □Neutral      □Agree      □Strongly Agree
(3) Are you satisfied with the entrance and exit arrangements in your current communities?
□Strongly Disagree      □Disagree      □Neutral      □Agree      □Strongly Agree
(4) Are you satisfied with the clarity and completeness of the logo design in your current communities?
□Strongly Disagree      □Disagree      □Neutral      □Agree      □Strongly Agree
(5) Are you satisfied with the number of sports venues available in your current communities?
□Strongly Disagree      □Disagree      □Neutral      □Agree      □Strongly Agree
(6) Are you satisfied with the vehicle parking location in your current communities?
□Strongly Disagree      □Disagree      □Neutral      □Agree      □Strongly Agree
(7) Are you satisfied with the completeness of public service facilities such as rest seats, garbage disposal facilities, barrier-free facilities, and recreational and fitness facilities in your current communities?
□Strongly Disagree      □Disagree      □Neutral      □Agree      □Strongly Agree
(8) Are you satisfied with the completeness of basic living service supporting facilities such as convenience stores and community medical services in your current communities?
□Strongly Disagree      □Disagree      □Neutral      □Agree      □Strongly Agree
(9) Are you satisfied with the completeness of the night lighting system in your current communities?
□Strongly Disagree      □Disagree      □Neutral      □Agree      □Strongly Agree
(10) Are you satisfied with the maintenance status of landscape greening maintenance in your current communities?
□Strongly Disagree      □Disagree      □Neutral      □Agree      □Strongly Agree
(11) Are you satisfied with the environmental health maintenance and cleanliness in your current communities?
□Strongly Disagree      □Disagree      □Neutral      □Agree      □Strongly Agree
(12) Are you satisfied with the Life-supporting infrastructure maintenance degree in your current communities?
□Strongly Disagree      □Disagree      □Neutral      □Agree      □Strongly Agree
(13) Are you satisfied with the maintenance status of the entertainment and fitness facilities in your current communities?
□Strongly Disagree      □Disagree      □Neutral      □Agree      □Strongly Agree
(14) Are you satisfied with the degree of greening and beautification of the public spaces in your current communities?
□Strongly Disagree      □Disagree      □Neutral      □Agree      □Strongly Agree
(15) Are you satisfied with the rationality of coordination between the spatial layout and the surrounding environment in your current communities and the surrounding environment?
□Strongly Disagree      □Disagree      □Neutral      □Agree      □Strongly Agree
(16) Are you satisfied with the number of garbage collection points and the cleaning frequency in your current communities?
□Strongly Disagree      □Disagree      □Neutral      □Agree      □Strongly Agree
(17) Are you satisfied with the quality of ground pavement in your current communities?
□Strongly Disagree      □Disagree      □Neutral      □Agree      □Strongly Agree
(18) Are you satisfied with the boundary range and spatial enclosure degree of your current communities?
□Strongly Disagree      □Disagree      □Neutral      □Agree      □Strongly Agree
(19) Are you satisfied with the security situation of the residential communities where you currently reside?
□Strongly Disagree      □Disagree      □Neutral      □Agree      □Strongly Agree
(20) Are you satisfied with the completeness of emergency facilities available in your current communities?
□Strongly Disagree      □Disagree      □Neutral      □Agree      □Strongly Agree
(21) Are you satisfied with the sense of security that your current communities provide for you?
□Strongly Disagree      □Disagree      □Neutral      □Agree      □Strongly Agree
(22) Are you satisfied with the sense of belonging that your current communities provide for you?
□Strongly Disagree      □Disagree      □Neutral      □Agree      □Strongly Agree
(23) Are you satisfied with the sense of intimacy that your current communities provide for you?
□Strongly Disagree      □Disagree      □Neutral      □Agree      □Strongly Agree
(24) Are you satisfied with the sense of identity that your current communities provide for you?
□Strongly Disagree      □Disagree      □Neutral      □Agree      □Strongly Agree
(25) Are you satisfied with the sense of vitality that your current communities provide for you?
□Strongly Disagree      □Disagree      □Neutral      □Agree      □Strongly Agree
(26) Are you satisfied with the total satisfaction degree that your current communities have brought to you?
□Strongly Disagree      □Disagree      □Neutral      □Agree      □Strongly Agree
(27) Are you satisfied with the level of satisfaction that your current communities have compared to what other communities have brought to you?
□Strongly Disagree      □Disagree      □Neutral      □Agree      □Strongly Agree
(28) Are you satisfied with the performance of the current communities in achieving the satisfaction compared to the expected community level of satisfaction?
□Strongly Disagree      □Disagree      □Neutral      □Agree      □Strongly Agree

References

  1. United Nations. Transforming Our World: The 2030 Agenda for Sustainable Development. 2015. Available online: http://sdgs.un.org/2030agenda (accessed on 12 February 2024).
  2. Taktak, F. Global Perspectives on Urban Transformation: A Comparative Analysis of Approaches and Outcomes in Different Countries. J. Urban Plan. Dev. 2025, 151, 04025056. [Google Scholar] [CrossRef]
  3. Neto, F.L. Careful Urban Renewal in Kreuzberg, Berlin: International Bauausstellung Berlin 1987. IOP Conf. Ser. Earth Environ. Sci. 2020, 609, 012022. [Google Scholar] [CrossRef]
  4. Fearnley, R. Regenerating the Inner City: Lessons from the UK’s City Challenge Experience. Soc. Policy Adm. 2000, 34, 567–583. [Google Scholar] [CrossRef]
  5. Roue-Le Gall, A.; Jabot, F. Health impact assessment on urban development projects in France: Finding pathways to fit practice to context. Glob. Health Promot. 2017, 24, 25–34. [Google Scholar] [CrossRef]
  6. Ilunga, J.; Almazan, J.; Shikida, S.; Zuna, E. Controversies surrounding Japan’s ‘flexible’ urban planning: A comparative analysis of consensus-building and public engagement in Tokyo’s redevelopment projects. Plan. Perspect. 2024, 39, 1331–1357. [Google Scholar] [CrossRef]
  7. Westerink, J.; Kempenaar, A.; van Lierop, M.; Groot, S.; van der Valk, A.; van den Brink, A. The participating government: Shifting boundaries in collaborative spatial planning of urban regions. Environ. Plan. C-Politics Space 2017, 35, 147–168. [Google Scholar] [CrossRef]
  8. The People’s Republic of China. China to Renovate Old Urban Communities. 2020. Available online: https://english.www.gov.cn/policies/latestreleases/202007/20/content_WS5f156515c6d00bd0989c642d.html (accessed on 16 May 2024).
  9. UN-HABITAT. The State of China’s Cities 2010/2011; Foreign Languages Press: Beijing, China, 2010. [Google Scholar]
  10. Zhao, Z. China Endeavors to Create More Comfortable Living Environment for People by Expediting Urban Renewal. 2021. Available online: https://en.people.cn/n3/2021/0414/c90000-9838857.html (accessed on 21 December 2023).
  11. The People’s Republic of China. Notice on Issuing of the “Beautiful City Construction Implementation Plan”. 2025. Available online: https://www.gov.cn/zhengce/zhengceku/202501/content_7000079.htm (accessed on 6 February 2025).
  12. The People’s Republic of China. Chinese Premier Chairs State Council Executive Meeting. 2025. Available online: https://english.www.gov.cn/news/202511/27/content_WS69284f4dc6d00ca5f9a07d2e.html (accessed on 19 February 2025).
  13. European Commission. Flash Eurobarometer 419: Quality of Life in European Cities 2015; Publications Office of the European Union: Luxembourg, 2016. [Google Scholar]
  14. Hsu, K.C. Effect of Distinct Land Use Patterns on Quality of Life in Urban Settings. J. Urban Plan. Dev. 2019, 145, 05019016. [Google Scholar] [CrossRef]
  15. Chen, J.; Fu, Y.; Ma, S.L.; Chen, Q.; Zhang, W.Q.; Huang, J.L. Research on the supply-demand balance evaluation and driving mechanism of community public service facilities. PLoS ONE 2025, 20, e0322109. [Google Scholar] [CrossRef] [PubMed]
  16. Li, X.M.; Liu, H. The Influence of Subjective and Objective Characteristics of Urban Human Settlements on Residents’ Life Satisfaction in China. Land 2021, 10, 1400. [Google Scholar] [CrossRef]
  17. Hu, Y.C.; Liu, Y.J.; Chen, P.P.; Zhang, M. The impact of residents’ perceptions of urban shrinkage on overall life satisfaction-The case of Yichun, China. Cities 2023, 141, 104445. [Google Scholar] [CrossRef]
  18. Khassawneh, E.M.; Khasawnch, F.A. Demographics, dwelling type and residents’ satisfaction at Zabdah affordable housing project, Jordan. Int. J. Hous. Mark. Anal. 2024, 17, 345–371. [Google Scholar] [CrossRef]
  19. Shahraki, A.A. Regional development assessment: Reflections of the problem-oriented urban planning. Sustain. Cities Soc. 2017, 35, 224–231. [Google Scholar] [CrossRef]
  20. Pineda, E. Association of Park-Use, Preferences of Park Features, and Physical Activity Among City Residents Varying in Socioeconomic Status; East Carolina University: Greenville, NC, USA, 2014. [Google Scholar]
  21. Wei, W.; Hong, M.; Zhou, J.; Xia, J. Study on Evaluation Method of Spatial Equalization of Basic Public Service Facilities from the Perspective of Homo-Urbanicus: Taking Wuhan as an Example. City Plan. Rev. 2020, 44, 71–80. [Google Scholar]
  22. Wang, H.; Wu, J.; Gao, Y.; Liu, L.; Yang, W.; Peng, Z.; Guan, Q. Spatial Fitness of Urban Public Resources and Population Distribution: Taking Shenzhen as an Example. Acta Sci. Nat. Univ. Pekin. 2021, 57, 1143–1152. [Google Scholar] [CrossRef]
  23. Tan, Y.; Wang, J.; Du, J. Layout Optimization and Mechanism Improvement of Public Service Facilities from the Perspective of Life Circle: A Case Study of Built-up Areas in Zhengzhou City. Areal Res. Dev. 2025, 44, 79–85+106. [Google Scholar] [CrossRef]
  24. Gao, W.; Ouyang, Y.; Zhao, M.; Gao, Y.; Meng, H. A Review on Accessibility Measurements of Public Service Facilities. Acta Sci. Nat. Univ. Pekin. 2023, 59, 344–354. [Google Scholar] [CrossRef]
  25. Wang, M.; Pei, X.C.; Zhang, M.; Tang, Y.Y. Evaluation and Optimization of Urban Public Space Accessibility for Residents’ Satisfaction: A Case Study of Nanshan District, Shenzhen City. Buildings 2023, 13, 2624. [Google Scholar] [CrossRef]
  26. Kar, M.R.D.; Ahmadian, M.A.; Alizadeh, K.; Hataminezhad, H. Measuring the Satisfaction of Residents of Mehregan Township of Mashhad from Sustainable Housing Perspective. Rev. Eletronica Gest. Educ. Tecnol. Ambient. 2021, 25, e10. [Google Scholar] [CrossRef]
  27. Chen, N.; Fang, D.W. Exploring Public Space Satisfaction in Old Residential Areas Based on Impact-Asymmetry Analysis. Sustainability 2024, 16, 2557. [Google Scholar] [CrossRef]
  28. Cai, F.; Chen, T.L.; Zhang, X.; Chen, J.; Zhang, H.P.; Zhang, B.H. Service Quality Evaluation Model of Public Living Facilities in a Community. Teh. Vjesn. Tech. Gaz. 2022, 29, 1749–1761. [Google Scholar] [CrossRef]
  29. Peng, W.J.; Huang, Y.Y.; Li, C.Q.; Wang, Y.L. Exploration of Resident Satisfaction and Willingness in the Renovation of a Typical Old Neighborhood. Buildings 2025, 15, 293. [Google Scholar] [CrossRef]
  30. Song, X.Q.; Deng, W.; Liu, Y.; Zhao, C.; Wan, J.J. Residents’ satisfaction with public services in mountainous areas: An empirical study of southwestern Sichuan Province, China. Chin. Geogr. Sci. 2017, 27, 311–324. [Google Scholar] [CrossRef]
  31. Wold, S.; Albano, C.; Dunn, W., III; Esbensen, K.; Hellberg, S. Pattern recognition: Finding and using regularities in multivariate data Food research, how to relate sets of measurements or observations to each other. In Proceedings of the Food Research and Data Analysis, IUFoST Symposium, Oslo, Norway, 20–23 September 1982; p. 188. [Google Scholar]
  32. Shen, Y.S.; Lin, Y.C.; Cui, S.H.; Li, Y.M.; Zhai, X.X. Crucial factors of the built environment for mitigating carbon emissions. Sci. Total Environ. 2022, 806, 150864. [Google Scholar] [CrossRef] [PubMed]
  33. Tenenhaus, M.; Vinzi, V.E.; Chatelin, Y.-M.; Lauro, C. PLS path modeling. Comput. Stat. Data Anal. 2005, 48, 159–205. [Google Scholar] [CrossRef]
  34. Ghansah, F.A.; Chen, J.J.; Lu, W.S. Developing a user perception model for smart living: A partial least squares structural equation modelling approach. Build. Environ. 2022, 222, 109399. [Google Scholar] [CrossRef]
  35. Lee, S.-W.; Seow, C.-W.; Xue, K. Residents’ Sustainable City Evaluation, Satisfaction and Loyalty: Integrating Importance-Performance Analysis and Structural Equation Modelling. Sustainability 2021, 13, 6766. [Google Scholar] [CrossRef]
  36. Oliver, R.L. A Cognitive Model of the Antecedents and Consequences of Satisfaction Decisions. J. Mark. Res. 1980, 17, 460–469. [Google Scholar] [CrossRef]
  37. Martilla, J.A.; James, J.C. Importance-Performance Analysis. J. Mark. 1977, 41, 77–79. [Google Scholar] [CrossRef]
  38. Xiao, X.; Ye, Q.; Dong, X. Using Importance-Performance Analysis to Reveal Priorities for Multifunctional Landscape Optimization in Urban Parks. Land 2024, 13, 564. [Google Scholar] [CrossRef]
  39. Chen, J.L.; Pellegrini, P.; Wang, H.Q. Comparative Residents’ Satisfaction Evaluation for Socially Sustainable Regeneration-The Case of Two High-Density Communities in Suzhou. Land 2022, 11, 1483. [Google Scholar] [CrossRef]
  40. Ma, S.; Wang, B.Y.; Liu, W.; Zhou, H.X.; Wang, Y.Q.; Li, S.J. Assessment of street space quality and subjective well-being mismatch and its impact, using multi-source big data. Cities 2024, 147, 104797. [Google Scholar] [CrossRef]
  41. Wu, W.; Tan, W.; Wang, R.; Chen, W.Y. From quantity to quality: Effects of urban greenness on life satisfaction and social inequality. Landsc. Urban Plan. 2023, 238, 104843. [Google Scholar] [CrossRef]
  42. Hofmann, M.; Westermann, J.R.; Kowarik, I.; van der Meer, E. Perceptions of parks and urban derelict land by landscape planners and residents. Urban For. Urban Green. 2012, 11, 303–312. [Google Scholar] [CrossRef]
  43. Ledraa, T.; Aldegheishem, A. What Matters Most for Neighborhood Greenspace Usability and Satisfaction in Riyadh: Size or Distance to Home? Sustainability 2022, 14, 6216. [Google Scholar] [CrossRef]
  44. Hou, W.; Shu, P.; Ren, D.; Liu, R. The Multifaceted Impact of Public Spaces, Community Facilities, and Residents’ Needs on Community Participation Intentions: A Case Study of Tianjin, China. Buildings 2025, 15, 1060. [Google Scholar] [CrossRef]
  45. Sun, F.; Zhang, J.H.; Ma, J.X.; Wang, C.; Hu, S.L.; Xu, D. Evolution of the Spatial-Temporal Pattern and Social Performance Evaluation of Community Sports and Fitness Venues in Shanghai. Int. J. Environ. Res. Public Health 2022, 19, 274. [Google Scholar] [CrossRef]
  46. Lee, Y.; Kim, H.; Yoon, H. Spatial Representation of Community Shared Spaces Preferred by Residents. Indoor Built Environ. 2010, 19, 163–174. [Google Scholar] [CrossRef]
  47. Song, L.; Kong, X.S.; Cheng, P. Supply-demand matching assessment of the public service facilities in 15-minute community life circle based on residents’ behaviors. Cities 2024, 144, 104637. [Google Scholar] [CrossRef]
  48. Soltani, S.; Gu, N.; Ochoa, J.J.; Sivam, A. The role of spatial configuration in moderating the relationship between social sustainability and urban density. Cities 2022, 121, 103519. [Google Scholar] [CrossRef]
  49. Wang, W.C.; Cai, Y.J.; Xiong, X.R.; Xu, G.Y. Evaluating Accessibility and Equity of Multi-Level Urban Public Sports Facilities at the Residential Neighborhood Scale. Buildings 2025, 15, 1640. [Google Scholar] [CrossRef]
  50. Wang, H.; Dai, X.L.; Wu, J.L.; Wu, X.Y.; Nie, X. Influence of urban green open space on residents’ physical activity in China. BMC Public Health 2019, 19, 1093. [Google Scholar] [CrossRef] [PubMed]
  51. Zhang, W.; Yang, J.; Ma, L.; Huang, C. Factors affecting the use of urban green spaces for physical activities: Views of young urban residents in Beijing. Urban For. Urban Green. 2015, 14, 851–857. [Google Scholar] [CrossRef]
  52. Lynch, K. Good City Form; The MIT Press: Cambridge, MA, USA, 1984. [Google Scholar]
  53. Huang, L.; Wu, Z. Effects of green space environmental features in urban residential quarters on residents’ self-rated health: Evidence from 21 residential communities in Beijing, China. Trees For. People 2025, 21, 100907. [Google Scholar] [CrossRef]
  54. Barnett, D.W.; Barnett, A.; Nathan, A.; Van Cauwenberg, J.; Cerin, E.; Council on Environment and Physical Activity (CEPA)–Older Adults Working Group. Built environmental correlates of older adults’ total physical activity and walking: A systematic review and meta-analysis. Int. J. Behav. Nutr. Phys. Act. 2017, 14, 103. [Google Scholar] [CrossRef]
  55. Deng, S.G.; Su, J.H.; Yang, H.P.; Liang, J.L.; Zhu, S.Y. Urban built environment and its impact on university students’ loneliness: A mechanistic study. Front. Public Health 2025, 13, 1514820. [Google Scholar] [CrossRef]
  56. Tang, J.X.; Long, Y. Measuring visual quality of street space and its temporal variation: Methodology and its application in the Hutong area in Beijing. Landsc. Urban Plan. 2019, 191, 103436. [Google Scholar] [CrossRef]
  57. Ding, H.; Guan, Z.Y.; Ruan, X.R.; Zhang, P. Big Data and Spatial econometric analysis of the layout of public transport stations in Wuhan and Zhengzhou. In Proceedings of the 5th International Conference on Artificial Intelligence and Computer Engineering, Wuhu, China, 8–10 November 2024; pp. 460–469. [Google Scholar]
  58. van den Bogerd, N.; Elliott, L.R.; White, M.P.; Mishra, H.S.; Bell, S.; Porter, M.; Sydenham, Z.; Garrett, J.K.; Fleming, L.E. Urban blue space renovation and local resident and visitor well-being: A case study from Plymouth, UK. Landsc. Urban Plan. 2021, 215, 104232. [Google Scholar] [CrossRef]
  59. Zeng, Y.J.; Chen, B. Evaluation of Aging-Friendly Public Spaces in Old Urban Communities Based on IPA Method—A Case Study of Shouyi Community in Wuhan. Buildings 2024, 14, 2362. [Google Scholar] [CrossRef]
  60. Zhao, J.; Aziz, F.A.; Cheng, Z.Y.; Ujang, N.; Zhang, H.; Xu, J.J.; Xiao, Y.; Shi, L. Post-Occupancy Evaluation of the Improved Old Residential Neighborhood Satisfaction Using Principal Component Analysis: The Case of Wuxi, China. ISPRS Int. J. Geo-Inf. 2024, 13, 318. [Google Scholar] [CrossRef]
  61. Wei, Y.; Jin, L.; Xu, M.; Pan, S.; Xu, Y.; Zhang, Y. Instructions for planning emergency shelters and open spaces in China: Lessons from global experiences and expertise. Int. J. Disaster Risk Reduct. 2020, 51, 101813. [Google Scholar] [CrossRef]
  62. Friman, M.; Garling, T.; Ettema, D.; Olsson, L.E. How does travel affect emotional well-being and life satisfaction? Transp. Res. Part A Policy Pract. 2017, 106, 170–180. [Google Scholar] [CrossRef]
  63. Berthold, M.; Meyer, M.; Dahlen, L. Influence of the urban structure on the spatial sense of security. The applicability of objectively available data of the social and physical urban structure for the explanation of the subjective sense of security. Monatsschr. Kriminol. Strafrechtsreform 2022, 105, 17–34. [Google Scholar] [CrossRef]
  64. Yang, Z.; Wu, D.; Yang, D. Willingness to move, place dependence and community identity: An investigation of residential choice in the Zhongguancun area in Beijing. Prog. Geogr. 2019, 38, 417–427. [Google Scholar]
  65. Hesari, E.; Peysokhan, M.; Havashemi, A.; Gheibi, D.; Ghafourian, M.; Bayat, F. Analyzing the Dimensionality of Place Attachment and Its Relationship with Residential Satisfaction in New Cities: The Case of Sadra, Iran. Soc. Indic. Res. 2019, 142, 1031–1053. [Google Scholar] [CrossRef]
  66. Han, J.; Li, L.; Qiu, B.; Shen, H.; Peng, K. The Vitality of Night Market Space Based on Spatial Data and Influencing Factors: A Case Study Based on the Old City of Nanjing. South. Archit. 2021, 6, 68–75. [Google Scholar]
  67. Wang, N.; Wu, J.; Li, S.; Wang, H.; Peng, Z. Spatial Features of Urban Vitality and the Impact of Built Environment on Them Based on Multi-Source Data: A Case Study of Shenzhen. Trop. Geogr. 2021, 41, 1280–1291. [Google Scholar]
  68. Cao, X. How does neighborhood design affect life satisfaction? Evidence from Twin Cities. Travel Behav. Soc. 2016, 5, 68–76. [Google Scholar] [CrossRef]
  69. Campbell, A.; Converse, P.E.; Rodgers, W.L. The Quality of American Life: Perceptions, Evaluations, and Satisfactions; Russell Sage Foundation: New York, NY, USA, 1976. [Google Scholar]
  70. Woo, E.; Kim, H.; Uysal, M. Life satisfaction and support for tourism development. Ann. Tour. Res. 2015, 50, 84–97. [Google Scholar] [CrossRef]
  71. Aksel, E.; Imamoglu, C. Neighborhood location and its association with place attachment and residential satisfaction. Open House Int. 2020, 45, 327–340. [Google Scholar] [CrossRef]
  72. Ghafourian, M.; Hesari, E. Studying the background Variables and Factors Affecting the Satisfaction of the Residents in the Residential Environment. Motaleate-E-Shahri J. 2016, 5, 91–100. [Google Scholar]
  73. Hair, J.F. Multivariate Data Analysis: An Overview, International Encyclopedia of Statistical Science; Miodrag Lovric; Springer: Berlin/Heidelberg, Germany, 2011; pp. 904–907. ISBN 978-3-642-04897-5. [Google Scholar]
  74. Shevlin, M.; Miles, J.N.V.; Davies, M.N.O.; Walker, S. Coefficient alpha: A useful indicator of reliability? Personal. Individ. Differ. 2000, 28, 229–237. [Google Scholar] [CrossRef]
  75. Zhang, K.; Jiang, Y. Manager characteristics, dynamic capabilities and enterprise digital transformation: PLS-SEM model. Syst. Eng. Theory Pract. 2024, 44, 3481–3500. [Google Scholar]
  76. Hair, J.; Hollingsworth, C.L.; Randolph, A.B.; Chong, A.Y.L. An updated and expanded assessment of PLS-SEM in information systems research. Ind. Manag. Data Syst. 2017, 117, 442–458. [Google Scholar] [CrossRef]
  77. Cohen, J. Statistical Power Analysis for the Behavioral Sciences; Routledge: New York, NY, USA, 1988. [Google Scholar]
  78. Henseler, J.; Hubona, G.; Ray, P.A. Using PLS path modeling in new technology research: Updated guidelines. Ind. Manag. Data Syst. 2016, 116, 2–20. [Google Scholar] [CrossRef]
  79. Sarstedt, M.; Hair, J.F., Jr.; Ringle, C.M. “PLS-SEM: Indeed a silver bullet”—Retrospective observations and recent advances. J. Mark. Theory Pract. 2023, 31, 261–275. [Google Scholar] [CrossRef]
  80. Hair, J.; Hult, G.T.M.; Ringle, C.; Sarstedt, M. A Primer on Partial Least Squares Structural Equation Modeling (PLS-SEM); SAGE Publications Inc.: Thousand Oaks, CA, USA, 2022; ISBN 978-1-5443-9640-8. [Google Scholar]
  81. Ringle, C.M.; Sarstedt, M. Gain more insight from your PLS-SEM results: The importance-performance map analysis. Ind. Manag. Data Syst. 2016, 116, 1865–1886. [Google Scholar] [CrossRef]
Figure 1. Proposed conceptual model.
Figure 1. Proposed conceptual model.
Land 14 02363 g001
Figure 2. IPMA conceptual model.
Figure 2. IPMA conceptual model.
Land 14 02363 g002
Figure 3. Research framework.
Figure 3. Research framework.
Land 14 02363 g003
Figure 4. Study area.
Figure 4. Study area.
Land 14 02363 g004
Figure 5. Conceptual framework of satisfaction evaluation.
Figure 5. Conceptual framework of satisfaction evaluation.
Land 14 02363 g005
Figure 6. The Residents’ satisfaction model road.
Figure 6. The Residents’ satisfaction model road.
Land 14 02363 g006
Figure 7. Standardized path coefficient distribution graph.
Figure 7. Standardized path coefficient distribution graph.
Land 14 02363 g007
Figure 8. Latent variable IPMA quadrant distribution graph.
Figure 8. Latent variable IPMA quadrant distribution graph.
Land 14 02363 g008
Figure 9. Observation variable IPMA quadrant distribution graph.
Figure 9. Observation variable IPMA quadrant distribution graph.
Land 14 02363 g009
Table 1. Evaluation index system of residents’ satisfaction model of public space in old residential communities.
Table 1. Evaluation index system of residents’ satisfaction model of public space in old residential communities.
Influence VariableLatent VariableSpecific IndictorsIndicator DescriptionReference Source
CodeObservational Variable
Physical SpaceSpace AccessibilitySA1Road connectivityThe layout of the road system in the residential communities is reasonable, and the traffic is smoothShuang Ma [40]; Wenjie Wu [41]; Hofmann, Mathias [42]
SA2Line of sight accessibilityThe public space area has unobscured sight and excellent visual permeability
SA3Entrance and exit arrangementThe number and layout of the entrances and exits of the residential communities are reasonable, making it convenient for residents to enter and exit
SA4Clarity and completeness of the logo designThe completeness of the guidance signs and facilities in the public space of the residential communities
Space UsabilitySU1Number of sports venuesThe number of sports venues is sufficient and meets the needs of diversified activitiesTahar Ledraa [43]; Wei Hou [44]; Feng Sun [45]; Yeunsook Lee [46]; Lu Song [47]; Sahar Soltani [48]; Wenchao Wang [49]; Han Wang [50]
SU2Vehicle parking locationThe number and standardization of parking spaces, and parking rationalization
SU3Completeness of public service facilitiesThe types and quantities of facilities, such as garbage disposal, barrier-free facilities, rest seats, entertainment, and fitness, are abundant, and the spacing is reasonable
SU4The completeness of living basic service supporting facilitiesEducation, community medical services, neighborhood committees, convenience stores, and other facilities are complete and meet the needs of residents
SU5Lighting systemThe night lighting equipment has high quality and uniform distribution
Space MaintainabilitySM1Green landscape maintenance statusThe management and maintenance level of landscape greening and related facilitiesWenjuan Zhang [51]; Kevin Andrew Lynch [52]; Liwei Huang [53]; David W Barnett [54]; Shuguang Deng [55]
SM2Environmental health maintenance and cleanlinessThe environmental quality maintenance and management are good, and the site is clean and tidy
SM3Life-supporting infrastructure maintenance degreeThe infrastructure, such as water supply and drainage, power supply and distribution, and pipeline gas, is operating well
SM4The maintenance status of entertainment and fitness facilitiesThe quality and maintenance management of facilities such as fitness, relaxation, entertainment, and other facilities are all in good condition
Perceptional spaceEnvironmental ComfortEC1The degree of greening and beautificationThe variety and quantity of plant species, along with their coverage extent, possess esthetic appeal and attractiveness, meeting the psychological needs of residents to be close to natureJingxian Tang [56]; Hao Ding [57]
EC2Rationality of spatial layoutThe spatial function zoning is reasonable and coordinated with the surrounding environment
EC3The number of garbage collection points and the cleaning frequencyThe number of garbage collection points is sufficient, and the garbage can be cleaned in time
Site SafetySS1Quality of ground pavementThe ground pavement surface is flat and slip-resistant, with esthetic appeal and safetyNicole van den Bogerd [58]; Yujun Zeng [59]; Jing Zhao [60]; Yixuan Wei [61]
SS2Spatial enclosure degreeThe boundaries of the space communities are clearly defined, and the spatial hierarchy is strong
SS3Security situationThe security situation is good with no obvious safety hazards
SS4Completeness of emergency facilitiesEmergency, disaster prevention and epidemic prevention, and other rescue facilities are complete, and the emergency response capability is strong
Psychological statusEmotional PerceptionEP1Sense of securityThe residents’ perception of the security of the residential communities and the safety of their living environmentMargareta Friman [62]; Mathias Berthold [63]; Zhenshan Yang [64]; Elham Hesari [65]; Jitong Han [66]; Na Wang [67]
EP2Sense of belongingResidents’ attachment to the community’s facilities and their desire for long-term residence
EP3Sense of intimacyThe closeness of neighborhood relationships and social interaction
EP4Sense of identityResidents’ sense of identity and pride in the residential culture and atmosphere of the community
EP5Sense of vitalityResidents’ perception of the fun and vitality of their residential area life
SatisfactionResident SatisfactionRS1Total satisfactory degreeResidents’ overall evaluation and satisfaction with public space in residential communitiesXinyu (Jason) Cao [68]; Campbell [69]; Eunju Woo [70]; Elif Aksel [71]; Mitra Ghafourian [72]
RS2Satisfaction compared to other communitiesThe degree of satisfaction compared with other similar residential public spaces
RS3Satisfaction compared to the expected communityThe degree of satisfaction compared with the residents’ expected ideal residential public space
Table 2. Descriptive statistics on demographic variables.
Table 2. Descriptive statistics on demographic variables.
Essential CharacteristicsCategoriesFrequency/StatisticsPercentage
GenderMale28150.8%
Female27249.2%
Age24 to 29 years old122.2%
30 to 35 years old386.9%
36 to 41 years old19234.7%
42 to 47 years old25646.3%
48 to 53 years old549.8%
54 to 59 years old10.2%
OccupationStudents6712.1%
Civil servants274.9%
Enterprises and public institutions20737.4%
Individual business operation5810.5%
Freelancers12823.1%
Retirement509.0%
Unemployment or laid-off50.9%
Other112.0%
EducationHigh school and below11520.8%
Junior college9917.9%
Regular college course20637.3%
Master’s degree or above13324.1%
Monthly IncomeBelow 1000 RMB (140.70 USD)325.8%
1000–3000 RMB (140.70–422.10 USD)366.5%
3000–5000 RMB (422.10–703.50 USD)8715.7%
5000–8000 RMB (703.50–1125.60 USD)28150.8%
8000 RMB (1125.60 USD) and above11721.2%
Residential DurationLess than 1 year6712.1%
1–5 years21238.3%
5–10 years13624.6%
10–20 years11520.8%
More than 20 years234.2%
Table 3. Reliability and validity test of the scale.
Table 3. Reliability and validity test of the scale.
DimensionalityLatent VariableObserved VariablesNAverage Variance ExtractedComposite ReliabilityCronbach AlphaSRMR
Physical spaceSpace AccessibilitySA1–SA440.7391.1650.8910.036
Space UsabilitySU1–SU550.7030.8950.895
Space MaintainabilitySM1–SM440.7020.8610.858
Perceptual spaceEnvironmental ComfortEC1–EC330.7950.8730.871
Site SafetySS1–SS440.7130.9010.868
Psychologic statusEmotional CognitionEC1–EC550.7910.8730.934
SatisfactionResident SatisfactionRS1–RS330.7960.8730.872
Table 4. Correlation and discriminant validity test of variables.
Table 4. Correlation and discriminant validity test of variables.
Observational Variable
Environmental ComfortEmotional PerceptionResident SatisfactionSpace AccessibilitySpace MaintainabilitySite SafetySpace Usability
Environmental Comfort
Emotional Perception0.533
Resident Satisfaction0.5210.859
Space Accessibility0.0370.0240.066
Space Maintainability0.0410.5600.5320.038
Site Safety0.0550.1330.0940.0440.044
Space Usability0.0570.4840.4520.0460.0400.047
Table 5. HTMT inference.
Table 5. HTMT inference.
PathOriginal Data (0)Data Average (M)2.50%97.50%Data Average (M)Bias2.50%97.50%
SA→SU0.0460.0680.0420.1100.0680.0220.0290.049
SA→SM0.0380.0640.0320.1230.0640.0260.0220.045
SA→EC0.0370.0620.0300.1210.0620.0250.0160.045
SA→SS0.0440.0680.0360.1240.0680.0240.0210.051
SA→EP0.0240.0560.0270.1170.0560.0320.0180.020
SA→RS0.0660.0810.0330.1580.0810.0150.0260.133
SU→SM0.0400.0670.0380.1160.0670.0280.0210.041
SU→EC0.0570.0760.0410.1390.0760.0190.0220.081
SU→SS0.0470.0730.0390.1370.0730.0260.0210.057
SU→EP0.4840.4840.4070.5550.4840.0000.4060.555
SU→RS0.4520.4520.3710.5300.4520.0000.3680.527
SM→EC0.0410.0660.0280.1350.0660.0250.0150.056
SM→SS0.0440.0700.0370.1250.0700.0260.0190.051
SM→EP0.5600.5610.4910.6260.5610.0010.4870.624
SM→RS0.5320.5320.4620.6010.5320.0010.4600.596
EC→SS0.0550.0750.0340.1520.0750.0200.0190.096
EC→EP0.5330.5320.4600.5990.532−0.0010.4620.600
EC→RS0.5210.520.4450.5900.5200.0000.4460.590
SS→EP0.1330.1350.0550.2300.1350.0020.0560.231
SS→RS0.0940.1000.0350.1990.1000.0070.0350.199
EP→RS0.8590.8590.8240.8910.8590.0000.8230.890
Table 6. Structural model fitness test.
Table 6. Structural model fitness test.
Latent VariableObservational VariableOuter LoadingsVIF
Space AccessibilitySA10.9342.424
SA20.8352.353
SA30.8352.487
SA40.8302.234
Space UsabilitySU10.8552.398
SU20.8242.061
SU30.8552.392
SU40.8222.086
SU50.8362.285
Space MaintainabilitySM10.8301.924
SM20.8512.018
SM30.8191.896
SM40.8502.102
Environmental ComfortEC10.8842.266
EC20.8902.286
EC30.9012.394
Site SafetySS10.8832.144
SS20.8051.991
SS30.8552.122
SS40.8322.031
Emotional PerceptionEP10.8943.254
EP20.8953.255
EP30.8983.330
EP40.8702.784
EP50.8893.112
Resident SatisfactionRS10.8902.248
RS20.8952.344
RS30.8922.394
Table 7. The R2 and f2 values of latent variables.
Table 7. The R2 and f2 values of latent variables.
Latent VariableR2f2
Emotion Perception0.705SA→EP: 0.001; SU→EP: 0.755; SM→EP: 0.838; EC→EP: 0.758; SS→EP: 0.053
Resident Satisfaction0.653SA→RS: 0.008; SU→RS: 0.077; SM→RS: 0.087; EC→RS: 0.093; SS→RS: 0.003; EP→RS: 0.165
Table 8. Path coefficient and significance level of the structural model.
Table 8. Path coefficient and significance level of the structural model.
HypothesesPathPath CoefficientT95% Confidence IntervalSignificanceHypothesis Verification
H1SA→EP0.0190.735[−0.030, 0.071]Not SignificantNot support
H2SU→EP0.473 ***18.570[0.423, 0.522]SignificantSupport
H3SM→EP0.498 ***21.480[0.451, 0.542]SignificantSupport
H4EC→EP0.474 ***18.197[0.421, 0.522]SignificantSupport
H5SS→EP0.125 ***4.985[0.075, 0.172]SignificantSupport
H6SA→RS0.0521.845[−0.009, 0.116]Not SignificantNot support
H7SU→RS0.217 ***6.419[0.376, 0.475]SignificantSupport
H8SM→RS0.237 ***7.045[0.406, 0.507]SignificantSupport
H9EC→RS0.239 ***7.253[0.393, 0.498]SignificantSupport
H10SS→RS0.0311.086[0.026, 0.143]Not SignificantNot support
H11EP→RS0.441 ***9.325[0.345, 0.530]SignificantSupport
H12SA→EP→RS0.0080.738[−0.013, 0.032]Not SignificantNot support
H13SU→EP→RS0.208 ***8.017[0.157, 0.258]SignificantSupport
H14SM→EP→RS0.219 ***8.465[0.168, 0.269]SignificantSupport
H15EC→EP→RS0.209 ***8.203[0.157, 0.258]SignificantSupport
H16SS→EP→RS0.055 ***4.498[0.032, 0.080]SignificantSupport
Note: *** p < 0.001.
Table 9. Indirect effect, direct effect, and total effect [80].
Table 9. Indirect effect, direct effect, and total effect [80].
HypothesesPathDirect EffectIndirect EffectTotal EffectHypothesis Verification
H12SA→EP→RS0.0520.0080.060Not support
H13SU→EP→RS0.217 ***0.208 ***0.425 ***Support
H14SM→EP→RS0.237 ***0.219 ***0.456 ***Support
H15EC→EP→RS0.239 ***0.209 ***0.448 ***Support
H16SS→EP→RS0.0310.055 ***0.086 **Support
Note: ** p < 0.01; *** p < 0.001.
Disclaimer/Publisher’s Note: The statements, opinions and data contained in all publications are solely those of the individual author(s) and contributor(s) and not of MDPI and/or the editor(s). MDPI and/or the editor(s) disclaim responsibility for any injury to people or property resulting from any ideas, methods, instructions or products referred to in the content.

Share and Cite

MDPI and ACS Style

Wang, J.; Zhao, D. Residents’ Satisfaction with Public Spaces in Old Urban Residential Communities: A PLS-SEM and IPMA-Based Case Study of Nankai District, Tianjin. Land 2025, 14, 2363. https://doi.org/10.3390/land14122363

AMA Style

Wang J, Zhao D. Residents’ Satisfaction with Public Spaces in Old Urban Residential Communities: A PLS-SEM and IPMA-Based Case Study of Nankai District, Tianjin. Land. 2025; 14(12):2363. https://doi.org/10.3390/land14122363

Chicago/Turabian Style

Wang, Jiahui, and Di Zhao. 2025. "Residents’ Satisfaction with Public Spaces in Old Urban Residential Communities: A PLS-SEM and IPMA-Based Case Study of Nankai District, Tianjin" Land 14, no. 12: 2363. https://doi.org/10.3390/land14122363

APA Style

Wang, J., & Zhao, D. (2025). Residents’ Satisfaction with Public Spaces in Old Urban Residential Communities: A PLS-SEM and IPMA-Based Case Study of Nankai District, Tianjin. Land, 14(12), 2363. https://doi.org/10.3390/land14122363

Note that from the first issue of 2016, this journal uses article numbers instead of page numbers. See further details here.

Article Metrics

Back to TopTop