Impact of Factors That Predict Adoption of Geomonitoring Systems for Landslide Management
Abstract
1. Introduction
2. Theoretical Framework and Literature Review
- ✓
- The development of an early warning system for the occurrence of natural disasters, and a system in internet technology intended for the management of information on the evolution of disruptive factors;
- ✓
- The development of an expert system for risk management;
- ✓
- The development of pilot systems for managing and disseminating information regarding the population’s safety.
- Focus: TPB and TRA models focus on the behavior of individuals, the diffusion of innovation theory focuses on the different stages of technology adoption, while UTAUT and TAM models focus on the acceptance and use of technology.
- Variables: TPB and TRA models consider three variables: attitude, subjective norm, and perceived behavioral control. The TAM model considers two variables: perceived usefulness and perceived ease of use, while UTAUT has some distinctive features, but also some advantages. UTAUT is a comprehensive model that explores several factors influencing user adoption of technology, including performance expectancy, effort expectancy, social influence, as well as facilitating conditions.
- Individual vs. social factors: TPB and TRA models primarily focus on individual factors while UTAUT and TAM models also integrate social factors such as social influence and facilitating conditions
- Complex moderating and mediating effects: UTAUT is known for the complex moderating effects arising from the interplay of its four core constructs. It is difficult to predict the behavior of end users without considering factors related to the technology, the organization, and the social context in which the user is situated.
- Applicability: TPB and TRA models can be applied to a wide range of behaviors, including technology-based behaviors. UTAUT and TAM models are more specifically targeted toward understanding the adoption and use of technology.
- Contextual differences: TAM is more suitable for investigating user acceptance of technology in a controlled environment, while UTAUT is more appropriate for examining technology adoption in a real-world context.
3. Materials and Methods
3.1. Overview of the Case Study
3.2. Development of the Integrated GeoSES Monitoring System
3.3. Research Model and Development of Research Hypotheses
- Performance Expectancy (PE)
- Perceived Effort of Use (PEU)
- Informational Characteristics Requirement (IRC)
- Education in Disaster Risk Reduction (EDRR)
- Use of the GeoSES monitoring system (GMSU)
| Construct | References |
|---|---|
| Performance expectancy (PE) | [48,49,50,51] |
| Perceived effort of use (PEU) | [52,53,54,55] |
| Informational characteristics requirement (IRC) | [24,25,26,27,28] |
| Education in disaster risk reduction (EDRR) | [41,43,57,58] |
| Intention of use (IU) | [59,60,61,62,63] |
| Use of the GeoSES monitoring system (GMSU) | [41,43,44,64,65] |
3.4. Analysis of the Model
- ✓
- Higher-quality data: because experts are often highly knowledgeable and experienced in their field, they are likely to provide more accurate and reliable data;
- ✓
- Time efficiency: expert sampling can be more efficient than other sampling methods because it allows researchers to quickly identify and target people who have specialized knowledge and experience;
- ✓
- Cost savings: if experts are local or can be reached remotely, then the costs associated with travel and site visits can be minimized;
- ✓
- Reduced sample size: expert sampling can be especially useful when dealing with limited resources because it allows researchers to obtain a smaller sample size than other methods without sacrificing quality.
3.4.1. Measurement Scales
3.4.2. Testing for Reliability and Validity
3.4.3. Correlations
3.4.4. Evaluation of Reflective Structures-Discriminate Validity of Measurement Model
3.5. Results of Structural Modeling
4. Discussion
- Formulation of questions: biased questions can lead to biased answers. The evaluation of question formulation involves checking whether the questions were phrased in an objective and non-leading manner. All possible interpretations of questions should be considered to ensure that the questions are clear and straightforward.
- Choice of targeted group: another source of bias in expert sampling is the choice of the targeted group. It is essential to evaluate who is chosen as an expert and whether they represent the diversity of opinions in the population being studied. An adverse group of experts can help eliminate bias due to individual opinions or experiences.
- Answers: biased answers can also lead to biased results. Identification and evaluation of possible sources of bias in the answers are critical. Evaluating the answers involves ensuring that the experts understand the questions, that their answers are objective and unbiased, and that they have the necessary knowledge and expertise to provide informed opinions.
Theoretical and Practical Implications of the Study
5. Conclusions
Author Contributions
Funding
Data Availability Statement
Acknowledgments
Conflicts of Interest
References
- IFRC ORG. World Disasters Report 2020. Available online: https://www.ifrc.org (accessed on 12 December 2022).
- Nelson, D.R.; Adger, W.N.; Brown, K. Adaptation to environmental change: Contributions of a resilience framework. Annu. Rev. Environ. Resour. 2007, 32, 395–419. [Google Scholar] [CrossRef]
- Cutter, S.L.; Boruff, B.J.; Shirley, W.L. Social vulnerability to environmental hazards. In Hazards Vulnerability and Environmental Justice; Routledge: New York, NY, USA, 2012; pp. 143–160. [Google Scholar]
- Karsznia, K.; Tarnowska, A. Proposition of an integrated geodetic monitoring system in the areas at risk of landslides. Chall. Mod. Technol. Town Urban Plan. Archit. Build. Eng. 2014, 4, 33–40. [Google Scholar]
- Góraj, M.; Karsznia, K.; Sikorska, D.; Hejduk, L.; Chormański, J. Multi-wavelength airborne laser scanning and multispectral UAV-borne imaging. Ability to distinguish selected hydromorphological indicators. SGEM 2018 Vienna Green Conf. Proc. 2018, 18, 359–366. [Google Scholar] [CrossRef]
- Dai, F.C.; Lee, C.F.; Ngai, Y.Y. Landslide risk assessment and management: An overview. Eng. Geol. 2002, 64, 65–87. [Google Scholar] [CrossRef]
- Van Westen, C.J.; Van Asch, T.W.; Soeters, R. Landslide hazard and risk zonation—Why is it still so difficult? Bull. Eng. Geol. Environ. 2006, 65, 167–184. [Google Scholar] [CrossRef]
- Van Westen, C.J.; Castellanos, E.; Kuriakose, S.L. Spatial data for landslide susceptibility, hazard, and vulnerability assessment: An overview. Eng. Geol. 2008, 102, 112–131. [Google Scholar] [CrossRef]
- Prabhakar, S.V.R.K.; Srinivasan, A.; Shaw, R. Climate change and local level disaster risk reduction planning: Need, opportunities and challenges. Mitig. Adapt. Strateg. Glob. Change 2009, 14, 7–33. [Google Scholar] [CrossRef]
- Tapsell, S.; McCarthy, S.; Faulkner, H.; Alexander, M. Social Vulnerability and Natural Hazards. CapHaz-Net WP4 Report, Flood Hazard Research Centre – FHRC, Middlesex University, London. 2010. Available online: http://caphaz-net.org/outcomes-results/CapHaz-Net_WP4_Social-Vulnerability.pdf. (accessed on 15 December 2022).
- Wisner, B. Disaster risk reduction in megacities: Making the most of human and social capital. Build. Safer Cities: Future Disaster Risk 2003, 3, 181–196. [Google Scholar]
- Peplinska-Zaczek, J.; Podawca, K.; Karsznia, K. Reliability of geodetic control measurements of high dams as a guarantee of safety of the construction and the natural environment. Bull. Pol. Acad. Sci. Tech. Sci. 2018, 66, 87–98. [Google Scholar]
- ENI CBC Programmes. Available online: https://tesim-enicbc.eu/eni-cbc-programmes (accessed on 15 December 2022).
- Kalmar, T.M.; Dîrja, M.; Rădulescu, A.T.G.M.; Măran, P.D.; Rădulescu, G.M.T.; Rădulescu, C.M. Landslide analysis using GIS tools—case study analyzed in the cross-border GeoSES project. Sci. Papers. Ser. E. Land Reclam. Earth Obs. Surv. Environ. Eng. 2022, 9, 316–325. Available online: https://landreclamationjournal.usamv.ro/pdf/2022/Art38.pdf (accessed on 23 December 2022).
- Adams, D.A.; Nelson, R.R.; Todd, P.A. Perceived usefulness, ease of use, and usage of information technology: A replication. Manag. Inf. Syst. Q. 1992, 16, 227–247. [Google Scholar] [CrossRef]
- McCloskey, D.W. The importance of ease of use, usefulness, and trust to online consumers: An examination of the technology acceptance model with older customers. J. Organ. End User Comput. 2006, 18, 47–65. [Google Scholar] [CrossRef]
- Brown, I.T. Individual and technological factors affecting perceived ease of use of web-based learning technologies in a developing country. Electron. J. Inf. Syst. Dev. Ctries. 2002, 9, 1–15. [Google Scholar] [CrossRef]
- Corominas, J.; van Westen, C.; Frattini, P.; Cascini, L.; Malet, J.P.; Fotopoulou, S.; Smith, J.T. Recommendations for the quantitative analysis of landslide risk. Bull. Eng. Geol. Environ. 2014, 73, 209–263. [Google Scholar] [CrossRef]
- Blaikie, P.; Cannon, T.; Davis, I.; Wisner, B. At Risk: Natural Hazards, People’s Vulnerability, and Disasters; Routledge: New York, NY, USA, 1994. [Google Scholar]
- Olson, R.S.; Emel Ganapati, N.; Gawronski, V.T.; Olson, R.A.; Salna, E.; Pablo Sarmiento, J. From disaster risk reduction to policy studies: Bridging research communities. Nat. Hazards Rev. 2020, 21, 04020014. [Google Scholar] [CrossRef]
- Hurlbert, M.; Krishnaswamy, J.; Johnson, F.X.; Rodríguez-Morales, J.E.; Zommers, Z. Risk management and decision making in relation to sustainable development. In Climate Change and Land: An IPCC Special Report on Climate Change, Desertification, Land Degradation; Shukla, P.R., Skea, J., Calvo Buendia, E., Masson-Delmotte, V., Portner, H.-O., Roberts, D.C., Zhai, P., Slade, R., Connors, S., van Diemen, R., et al., Eds.; 2019; pp. 673–754. Available online: https://www.ipcc.ch/site/assets/uploads/sites/4/2019/11/10_Chapter-7.pdf (accessed on 15 December 2022).
- Wachinger, G.; Renn, O.; Begg, C.; Kuhlicke, C. The risk perception paradox—Implications for governance and communication of natural hazards. Risk Anal. 2013, 33, 1049–1065. [Google Scholar] [CrossRef] [PubMed]
- Chang, L.C.; Chang, F.J.; Yang, S.N.; Kao, I.F.; Ku, Y.Y.; Kuo, C.L.; Amin, I.M. Building an intelligent hydroinformatics integration platform for regional flood inundation warning systems. Water 2018, 11, 9. [Google Scholar] [CrossRef]
- Giardino, M.; Perotti, L.; Lanfranco, M.; Perrone, G. GIS and geomatics for disaster management and emergency relief: A proactive response to natural hazards. Appl. Geomat. 2012, 4, 33–46. [Google Scholar] [CrossRef]
- Nhamo, G.; Chikodzi, D. Use and Contestations of Earth Observation Technologies in Disaster Risk Reduction and Management. In Cyclones in Southern Africa; Springer: Cham, Germany, 2021; pp. 53–65. [Google Scholar]
- Baky, M.A.A.; Islam, M.; Paul, S. Flood hazard, vulnerability and risk assessment for different land use classes using a flow model. Earth Syst. Environ. 2020, 4, 225–244. [Google Scholar] [CrossRef]
- Bello, O.; Bustamante, A.; Pizarro, P. Planning for disaster risk reduction within the framework of the 2030 Agenda for Sustainable Development. 2021. Available online: https://repositorio.cepal.org/bitstream/handle/11362/46639/1/S2000452_en.pdf (accessed on 15 December 2022).
- Benitez-Amado, J.; Walczuch, R.M. Information technology, the organizational capability of proactive corporate environmental strategy and firm performance: A resource-based analysis. Eur. J. Inf. Syst. 2012, 21, 664–679. [Google Scholar] [CrossRef]
- Legris, P.; Ingham, J.; Collerette, P. Why do people use information technology? A critical review of the technology acceptance model. Inf. Man-Agement 2003, 40, 191–204. [Google Scholar] [CrossRef]
- Lu, J.; Yu, C.S.; Liu, C.; Yao, J.E. Technology acceptance model for wireless Internet. Int. Res. 2003, 13, 206–222. [Google Scholar] [CrossRef]
- Lai, P.C. The literature review of technology adoption models and theories for the novelty technology. J. Inf. Syst. Technol. Manag. 2017, 14, 21–38. [Google Scholar] [CrossRef]
- Alam, M.Z.; Hoque, M.R.; Hu, W.; Barua, Z. Factors influencing the adoption of mHealth services in a developing country: A patient-centric study. Int. J. Inf. Manag. 2020, 50, 128–143. [Google Scholar] [CrossRef]
- Ajzen, I. The theory of planned behavior: Frequently asked questions. Hum. Behav. Emerg. Technol. 2020, 2, 314–324. [Google Scholar] [CrossRef]
- Hale, J.L.; Householder, B.J.; Greene, K.L. The theory of reasoned action. Persuas. Handb. Dev. Theory Pract. 2002, 14, 259–286. [Google Scholar]
- Marangunić, N.; Granić, A. Technology acceptance model: A literature review from 1986 to 2013. Univers. Access Inf. Soc. 2015, 14, 81–95. [Google Scholar] [CrossRef]
- Venkatesh, V.; Morris, M.G.; Davis, G.B.; Davis, F.D. User Acceptance of Information Technology: Toward a Unified View. MIS Q. 2003, 27, 425–478. [Google Scholar] [CrossRef]
- Dwivedi, Y.K.; Rana, N.P.; Jeyaraj, A.; Clement, M.; Williams, M.D. Re-examining the unified theory of acceptance and use of technology (UTAUT): Towards a revised theoretical model. Inf. Syst. Front. 2019, 21, 719–734. [Google Scholar] [CrossRef]
- Alzahrani, N.A.; Sheikh Abdullah, S.N.H.; Mohamed, I.; Mukred, M. The adoption of geographic information systems in the public sector of Saudi Arabia: A conceptual model. Math. Probl. Eng. 2021. Special Issue. [Google Scholar] [CrossRef]
- Alharbi, S.T. Trust and acceptance of cloud computing: A revised UTAUT model. In Proceedings of the 2014 International Conference on Computational Science and Computational Intelligence, Las Vegas, NV, USA, 10–13 March 2014; IEEE: New York, NY, USA, 2014; Volume 2, pp. 131–134. [Google Scholar]
- Singh, N.; Jung, I.; Han, H.; Ariza-Montes, A.; Vega-Muñoz, A. Green Information System (GIS) Model in the Conference Sector: Exploring Attendees’ Adoption Behaviors for Conference Apps. Psychol. Res. Behav. Manag. 2022, 2229–2243. [Google Scholar] [CrossRef]
- Extension of the Operational “Space Emergency System” in the HU-SK-RO-UA Cross-Border Region-GeoSES Project. Available online: https://geoses.ro/ (accessed on 1 December 2019).
- Magyar, B.; Horváth, R.; Völgyesi, L. Regional scale monitoring of surface deformation in transcarpathia using insar technology. Sci. Bull. Ser. D Min. Miner. Process. Non-Ferr. Metall. Geol. Environ. Eng. 2021, 35, 59–67. [Google Scholar]
- Rădulescu, A.T.G.M.; Kalmar, T.T.; Rădulescu, G.M.T.; Naș, S.M.; Rădulescu, V.M.G.M.; Măran, P.D.; Rădulescu, C.M.; Bondrea, M. The role of cross-border projects in disaster management. case study: Geoses project-extension of the operational ”Space emergency system” towards monitoring of dangerous natural and man-made geoprocesses in the Hu-Sk-Ro-Ua cross-border region. Sci. Bull. Ser. D Min. Miner. Process. Non-Ferr. Metall. Geol. Environ. Eng. 2021, 35, 77–85. [Google Scholar]
- GeoSES—Partnership without Borders. Available online: https://geoses.ro/category/announces (accessed on 20 February 2023).
- Sawaya, K.E.; Olmanson, L.G.; Heinert, N.J.; Brezonik, P.L.; Bauer, M.E. Extending satellite remote sensing to local scales: Land and water resource monitoring using high-resolution imagery. Remote Sens. Environ. 2003, 88, 144–156. [Google Scholar] [CrossRef]
- Curcio, A.C.; Peralta, G.; Aranda, M.; Barbero, L. Evaluating the Performance of High Spatial Resolution UAV-Photogrammetry and UAV-LiDAR for Salt Marshes: The Cádiz Bay Study Case. Remote Sens. 2022, 14, 3582. [Google Scholar] [CrossRef]
- Duggal, S.K. Surveying Volume 2, 4th ed.; McGraw Hill Education Private Limited: Sydney, NSW, Australia, 2013. [Google Scholar]
- Kumi, R.; Reychav, I.; Sabherwal, R. The impact of facilitating conditions on anxiety, attitude, self-efficacy, and performance: Insights from an empirical study of iPad adoption. AIS Electronic Library (AISeL), IAIM Conference, Proceedings 2012, 4. Available online: http://aisel.aisnet.org/siged2012/4 (accessed on 15 December 2022).
- Edelhauser, E.; Lupu-Dima, L. Is Romania prepared for eLearning during the COVID-19 pandemic? Sustainability 2020, 12, 5438. [Google Scholar] [CrossRef]
- Wu, J.H.; Tennyson, R.D.; Hsia, T.L. A study of student satisfaction in a blended e-learning system environment. Comput. Educ. 2010, 55, 155–164. [Google Scholar] [CrossRef]
- Hoque, R.; Sorwar, G. Understanding factors influencing the adoption of mHealth by the elderly: An extension of the UTAUT model. Int. J. Med. Inform. 2017, 101, 75–84. [Google Scholar] [CrossRef]
- Revythi, A.; Tselios, N. Extension of technology acceptance model by using system usability scale to assess behavioral intention to use e-learning. Educ. Inf. Technol. 2019, 24, 2341–2355. [Google Scholar] [CrossRef]
- Davis, F.D. User acceptance of information technology: System characteristics, user perceptions, and behavioral impacts. Int. J. Man-Mach. Stud. 1993, 38, 475–487. [Google Scholar] [CrossRef]
- Byun, S.; Byun, S.E. Exploring perceptions toward biometric technology in service encounters: A comparison of current users and potential adopters. Behav. Inf. Technol. 2013, 32, 217–230. [Google Scholar] [CrossRef]
- Ordanini, A.; Miceli, L.; Pizzetti, M.; Parasuraman, A. Crowd-funding: Transforming customers into investors through innovative service platforms. J. Serv. Manag. 2011, 22, 443–470. [Google Scholar] [CrossRef]
- Lewis, W.; Agarwal, R.; Sambamurthy, V. Sources of influence on beliefs about information technology use: An empirical study of knowledge workers. MIS Q. 2003, 27, 657–678. [Google Scholar] [CrossRef]
- Chang, A. UTAUT and UTAUT 2: A review and agenda for future research. Winners 2012, 13, 10–114. [Google Scholar] [CrossRef]
- Williams, M.D.; Rana, N.P.; Dwivedi, Y.K. The unified theory of acceptance and use of technology (UTAUT): A literature review. J. Enterp. Inf. Manag. 2015, 28, 443–488. [Google Scholar] [CrossRef]
- Bervell, B.; Umar, I.N. Validation of the UTAUT model: Re-considering non-linear relationships of Exogeneous variables in higher education technology acceptance research. Eurasia J. Math. Sci. Technol. Educ. 2017, 13, 6471–6490. [Google Scholar] [CrossRef] [PubMed]
- Shropshire, J.; Warkentin, M.; Sharma, S. Personality, attitudes, and intentions: Predicting initial adoption of information security behavior. Comput. Secur. 2015, 49, 177–191. [Google Scholar] [CrossRef]
- Lee, S.M.; Lee, D. Healthcare wearable devices: An analysis of key factors for continuous use intention. Serv. Bus. 2020, 14, 503–531. [Google Scholar] [CrossRef]
- Rajan, C.A.; Rupashree, B. Adoption of ERP system: An empirical study of factors influencing the usage of ERP and its impact on end user. IIMB Manag. Rev. 2015, 27, 105–117. [Google Scholar] [CrossRef]
- Tam, C.; Santos, D.; Oliveira, T. Exploring the influential factors of continuance intention to use mobile Apps: Extending the expectation confirmation model. Inf. Syst. Front. 2020, 22, 243–257. [Google Scholar] [CrossRef]
- Lee, D.C.; Lin, S.H.; Ma, H.L.; Wu, D.B. Use of a modified UTAUT model to investigate the perspectives of internet access device users. Int. J. Hum.–Comput. Interact. 2017, 33, 549–564. [Google Scholar] [CrossRef]
- Ajzen, I.; Fishbein, M.; Lohmann, S.; Albarracín, D. The influence of attitudes on behavior. In The Handbook of Attitudes, 2nd ed.; Vol. 1: Basic Principles; Routledge: New York, NY, USA, 2018; pp. 197–255. [Google Scholar] [CrossRef]
- Ringle, C.M.; Wende, S.; Becker, J.-M. ”SmartPLS 4.” Oststeinbek: SmartPLS GmbH. J. Appl. Struct. Equ. Model. 2022. Available online: http://www.smartpls.com (accessed on 1 December 2022).
- Zeng, N.; Liu, Y.; Gong, P.; Hertogh, M.; König, M. Do right PLS and do PLS right: A critical review of the appli-cation of PLS-SEM in construction management research. Front. Eng. Manag. 2021, 8, 356–369. [Google Scholar] [CrossRef]
- Hair, J.F.; Risher, J.J.; Sarstedt, M.; Ringle, C.M. When to use and how to report the results of PLS-SEM. Eur. Bus. Rev. 2019, 31, 2–24. [Google Scholar] [CrossRef]
- Hair, J.F., Jr.; Sarstedt, M.; Hopkins, L.; Kuppelwieser, V.G. Partial least squares structural equation modeling (PLS-SEM): An emerging tool in business research. Eur. Bus. Rev. 2014, 26, 106–121. [Google Scholar] [CrossRef]
- Fornell, C.; Larcker, D. FEvaluating structural equation models with unobservable variables and measurement error. J. Mark. Res. 1981, 18, 39–50. [Google Scholar] [CrossRef]
- Becker, J.M.; Klein, K.; Wetzels, M. Hierarchical latent variable models in PLS-SEM: Guidelines for using reflective-formative type models. Long Range Plan. 2012, 45, 359–394. [Google Scholar] [CrossRef]
- Hair, J.F., Jr.; Howard, M.C.; Nitzl, C. Assessing measurement model quality in PLS-SEM using confirmatory composite analysis. J. Bus. Res. 2020, 109, 101–110. [Google Scholar] [CrossRef]
- Wong, K.K.-K. Partial least squares structural equation modeling (PLS-SEM) techniques using SmartPLS. Market. Bull. 2013, 24, 1–32. [Google Scholar]
- Yu, C.S. Factors affecting individuals to adopt mobile banking: Empirical evidence from the UTAUT model. J. Electron. Commer. Res. 2012, 13, 104. [Google Scholar]
- Kuemmerle, T.; Chaskovskyy, O.; Knorn, J.; Radeloff, V.C.; Kruhlov, I.; Keeton, W.S.; Hostert, P. Forest cover change and illegal logging in the Ukrainian Carpathians in the transition. Remote Sens. Environ. 2009, 113, 1194–1207. [Google Scholar] [CrossRef]
- Lakatos, M.; Szentimrey, T.; Bihari, Z.; Szalai, S. Creation of a homogenized climate database for the Carpathian region by applying the MASH procedure and the preliminary analysis of the data. Időjárás 2013, 117, 143–158. [Google Scholar]
- Regional Environmental Center for Central and Eastern Europe and the European Academy Bolzano. Handbook on the Carpathian Convention; The Regional Environmental Center for Central and Eastern Europe: Szentendre, Hungary, 2007.
Disclaimer/Publisher’s Note: The statements, opinions, and data contained in all publications are solely those of the individual author(s) and contributor(s) and not of MDPI and/or the editor(s). MDPI and/or the editor(s) disclaim responsibility for any injury to people or property resulting from any ideas, methods, instructions or products referred to in the content. |






| Performance Expectancy (PE-4 Items) |
| PE1—The GeoSES monitoring system enhances the precision and responsiveness of emergency management teams |
| PE2—In the phase of disaster response, the GeoSES monitoring system can enhance efficacy and efficiency. PE3—The authorities and rescue organizations will find the GeoSES monitoring system valuable. PE4—The GeoSES monitoring system helps increase the efficiency of emergency management teams. |
| Perceived Effort of Use (PEU-3 items) |
| PEU1—The monitoring system for GeoSES is user-friendly. PEU2—The GeoSES monitoring system’s data improve effective knowledge acquisition. PEU3—Your communications with the GeoSES monitoring system will be straightforward and easily understood. |
| Information Requirement Characteristics (IRC-4 items) |
| IRC1—Information provided by GeoSES monitoring system can be used for the prediction of real-time disaster information. IRC2—Integrated information can be accessed from GeoSES project participants through the WebGIS platform. IRC3—Better decisions can be made by accessing GeoSES WebGIS portal. IRC4—Information provided by GeoSES monitoring can be analyzed by large groups of users. |
| Education in Disaster Risk Reduction (EDRR-3 items) |
| EDRR 1—The GeoSES monitoring system is relevant to disaster risk knowledge involving rescue operation. EDRR 2—The GeoSES monitoring system is important for disaster risk knowledge as a partially/fully disaster management organization. EDRR 3—The GeoSES monitoring system is appropriate for disaster risk knowledge due to its outputs like hazard risk maps. |
| Intention of Use (IU-3 items) |
| IU1—It is prudent to adopt the GeoSES monitoring system for landslide disaster risk. IU2—Our organization is aided by the GeoSES monitoring system in terms of saving lives and property. IU3—GeoSES monitoring system is an effective disaster mitigation tool for our community. |
| GeoSES Monitoring System Use (GMSU-3 items) |
| GMSU 1—Using the GeoSES monitoring system helps us in making decisions. GMSU 2—If we obtain the GeoSES monitoring system, we will use it to plan rescue efforts. GMSU 3—Using the GeoSES monitoring system enables us to strengthen interaction with all stakeholders in the cross-border region to prevent emergency scenarios. |
| Constructs | Cronbach’s α | Composite Reliability (CR) | Average Variance Extracted (AVE) |
|---|---|---|---|
| IU | 0.776 | 0.774 | 0.707 |
| PE | 0.857 | 0.860 | 0.721 |
| EDRR | 0.577 | 0.756 | 0.698 |
| PEU | 0.854 | 0.844 | 0.732 |
| IRC | 0.925 | 0.912 | 0.894 |
| GMSU | 0.761 | 0.745 | 0.683 |
| IU | PE | EDRR | PEU | IRC | GMSU | |
|---|---|---|---|---|---|---|
| IU | 0.818 | |||||
| PE | 0.405 | 0.847 | ||||
| EDRR | 0.471 | 0.478 | 0.839 | |||
| PEU | 0.437 | 0.428 | 0.321 | 0.785 | ||
| IRC | 0.365 | 0.242 | 0.239 | 0.423 | 0.817 | |
| GMSU | 0.469 | 0.296 | 0.475 | 0.299 | 0.462 | 0.785 |
| IU | PU | EDRR | PEU | IRC | GMSU | |
|---|---|---|---|---|---|---|
| IU1 | 0.747 | |||||
| IU2 | 0.723 | |||||
| IU3 | 0.744 | |||||
| PE1 | 0.811 | |||||
| PE2 | 0.799 | |||||
| PE3 | 0.802 | |||||
| PE4 | 0.771 | |||||
| EDRR1 | 0.731 | |||||
| EDRR2 | 0.729 | |||||
| EDRR3 | 0.718 | |||||
| PEU 1 | 0.788 | |||||
| PEU 2 | 0.879 | |||||
| PEU 3 | 0.882 | |||||
| IRC 1 | 0.815 | |||||
| IRC 2 | 0.843 | |||||
| IRC 3 | 0.832 | |||||
| IRC 4 | 0.811 | |||||
| GMSU1 | 0.938 | |||||
| GMSU 2 | 0.940 | |||||
| GMSU 3 | 0.921 |
| IU | PE | EDRR | PEU | PEIC | GMSU | |
|---|---|---|---|---|---|---|
| IU | 0.719 | |||||
| PE | 0.598 | 0.836 | ||||
| EDRR | 0.481 | 0.478 | 0.726 | |||
| PEU | 0.497 | 0.488 | 0.353 | 0.835 | ||
| PEIC | 0.365 | 0.232 | 0.249 | 0.323 | 0.801 | |
| GMSU | 0.469 | 0.276 | 0.355 | 0.283 | 0.369 | 0.798 |
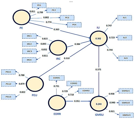
| Hypothesis | Relationship | Path Coef. b | Standard Deviation (STDEV) | T-Statistics | p Values | Hypothesis Status |
|---|---|---|---|---|---|---|
| H1 | PE -> IU | 0.363 | 0.044 | 5230 | 0.000 | Supported |
| H1 | PEU -> IU | 0.310 | 0.035 | 10.273 | 0.000 | Supported |
| H3 | IRC -> IU | 0.384 | 0.022 | 5830 | 0.000 | Supported |
| H4 | EDRR > GMSU | 0.351 | 0.038 | 5.361 | 0.000 | Supported |
| H5 | IU > GMSU | 0.375 | 0.042 | 8332 | 0.000 | Supported |
Disclaimer/Publisher’s Note: The statements, opinions and data contained in all publications are solely those of the individual author(s) and contributor(s) and not of MDPI and/or the editor(s). MDPI and/or the editor(s) disclaim responsibility for any injury to people or property resulting from any ideas, methods, instructions or products referred to in the content. |
© 2023 by the authors. Licensee MDPI, Basel, Switzerland. This article is an open access article distributed under the terms and conditions of the Creative Commons Attribution (CC BY) license (https://creativecommons.org/licenses/by/4.0/).
Share and Cite
Rădulescu, A.T.; Rădulescu, C.M.; Kablak, N.; Reity, O.K.; Rădulescu, G.M.T. Impact of Factors That Predict Adoption of Geomonitoring Systems for Landslide Management. Land 2023, 12, 752. https://doi.org/10.3390/land12040752
Rădulescu AT, Rădulescu CM, Kablak N, Reity OK, Rădulescu GMT. Impact of Factors That Predict Adoption of Geomonitoring Systems for Landslide Management. Land. 2023; 12(4):752. https://doi.org/10.3390/land12040752
Chicago/Turabian StyleRădulescu, Adrian T., Corina M. Rădulescu, Nataliya Kablak, Oleksandr K. Reity, and Gheorghe M. T. Rădulescu. 2023. "Impact of Factors That Predict Adoption of Geomonitoring Systems for Landslide Management" Land 12, no. 4: 752. https://doi.org/10.3390/land12040752
APA StyleRădulescu, A. T., Rădulescu, C. M., Kablak, N., Reity, O. K., & Rădulescu, G. M. T. (2023). Impact of Factors That Predict Adoption of Geomonitoring Systems for Landslide Management. Land, 12(4), 752. https://doi.org/10.3390/land12040752

