Evolutionary Diversification and Adaptive Evolution Analysis of the Plant HD-Zip IV Subfamily
Abstract
1. Introduction
2. Materials and Methods
2.1. Preparation of Plant Species Genomic Data
2.2. Time-Calibrated Phylogeny of 35 Plant Species and Whole-Genome Identification of HD-Zip IV Subfamily Genes
2.3. Sequence Alignment and Phylogenetic Evolutionary Analysis
2.4. Protein–DNA Docking and Visualization of the HD-Zip IV Subfamily
2.5. Amino Acid Conservation Analysis of HD in the HD-ZIP IV Subfamily
2.6. DAP-Seq Target Gene Profiling and Comparison Among Arabidopsis HD-Zip IV Transcription Factors
2.7. DNA–Protein Complex Binding Affinity Analysis
2.8. Functional Divergence and Adaptive Evolution Analysis
2.9. Electrophoretic Mobility Shift Assays
3. Results
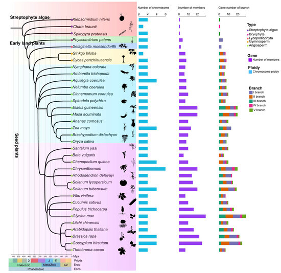
3.1. Genome-Wide Identification and Evolutionary Analysis of Plant HD-Zip IV Subfamily Members
3.2. Genomic Identification and Evolutionary Expansion Analysis of the HD-Zip IV Subfamily in Non-Seed Plants
3.3. Functional Divergence Analysis of Plant HD-Zip IV Subfamily Proteins
3.4. Adaptive Evolution and Convergent Selection Analysis of Early Evolutionary Branches
4. Discussion
4.1. The Evolutionary History of the HD-Zip IV Subfamily Provides Insights into Plant Terrestrialization
4.2. Site Variations in the HD and START Domains Is a Key Driver for Functional Diversification in the HD-Zip IV Subfamily
4.3. Balance Strategy in the Adaptive Evolution of the HD-Zip IV Subfamily
Supplementary Materials
Author Contributions
Funding
Institutional Review Board Statement
Informed Consent Statement
Data Availability Statement
Conflicts of Interest
References
- Pereira-Santana, A.; Alcaraz, L.D.; Castano, E.; Sanchez-Calderon, L.; Sanchez-Teyer, F.; Rodriguez-Zapata, L. Comparative genomics of NAC transcriptional factors in angiosperms: Implications for the adaptation and diversification of flowering plants. PLoS ONE 2015, 10, e0141866. [Google Scholar] [CrossRef]
- Waschburger, E.L.; Filgueiras, J.P.C.; Turchetto-Zolet, A.C. DOF gene family expansion and diversification. Genet. Mol. Biol. 2023, 46, e20230109. [Google Scholar] [CrossRef] [PubMed]
- Martin, C.; Ellis, N.; Rook, F. Do transcription factors play special roles in adaptive variation? Plant Physiol. 2010, 154, 506–511. [Google Scholar] [CrossRef] [PubMed]
- Mukherjee, K.; Brocchieri, L.; Bürglin, T.R. A comprehensive classification and evolutionary analysis of plant homeobox genes. Mol. Biol. Evol. 2009, 26, 2775–2794. [Google Scholar] [CrossRef]
- Javaid, M.; Ashfaq, U.; Ijaz, M.; Naz, B.; Saleem, B.; Arshad, A. Computational analysis of homeodomain-leucine zipper (HD-ZIP) family of transcription factors in Arabidopsis thaliana. JAPS J. Anim. Plant Sci. 2021, 31, 1145–1159. [Google Scholar] [CrossRef]
- Ariel, F.D.; Manavella, P.A.; Dezar, C.A.; Chan, R.L. The true story of the HD-Zip family. Trends Plant Sci. 2007, 12, 419–426. [Google Scholar] [CrossRef]
- Zalewski, C.S.; Floyd, S.K.; Furumizu, C.; Sakakibara, K.; Stevenson, D.W.; Bowman, J.L. Evolution of the class IV HD-zip gene family in streptophytes. Mol. Biol. Evol. 2013, 30, 2347–2365. [Google Scholar] [CrossRef]
- Romani, F.; Reinheimer, R.; Florent, S.N.; Bowman, J.L.; Moreno, J.E. Evolutionary history of HOMEODOMAIN LEUCINE ZIPPER transcription factors during plant transition to land. New Phytol. 2018, 219, 408–421. [Google Scholar] [CrossRef]
- Schrick, K.; Nguyen, D.; Karlowski, W.M.; Mayer, K.F. START lipid/sterol-binding domains are amplified in plants and are predominantly associated with homeodomain transcription factors. Genome Biol. 2004, 5, R41. [Google Scholar] [CrossRef] [PubMed]
- Sukumaran, P. Cambrian explosion of life: The Big Bang in metazoan evolution. Resonance 2004, 9, 38–50. [Google Scholar] [CrossRef]
- Vonk, P.J.; Ohm, R.A. The role of homeodomain transcription factors in fungal development. Fungal Biol. Rev. 2018, 32, 219–230. [Google Scholar] [CrossRef]
- Sharif, R.; Raza, A.; Chen, P.; Li, Y.; El-Ballat, E.M.; Rauf, A.; Hano, C.; El-Esawi, M.A. HD-ZIP gene family: Potential roles in improving plant growth and regulating stress-responsive mechanisms in plants. Genes 2021, 12, 1256. [Google Scholar] [CrossRef]
- Ma, G.; Zelman, A.K.; Apicella, P.V.; Berkowitz, G. Genome-Wide Identification and Expression Analysis of Homeodomain Leucine Zipper Subfamily IV (HD-ZIP IV) Gene Family in Cannabis sativa L. Plants 2022, 11, 1307. Plants 2022, 11, 1307. [Google Scholar] [CrossRef] [PubMed]
- Tao, Z.; Miao, X.; Shi, Z. HD-ZIP IV Gene ROC1 Regulates Leaf Rolling and Drought Response Through Formation of Heterodimers with ROC5 and ROC8 in Rice. Rice 2024, 17, 45. [Google Scholar] [CrossRef]
- Wang, Z.; Tian, X.; Zhao, Q.; Liu, Z.; Li, X.; Ren, Y.; Tang, J.; Fang, J.; Xu, Q.; Bu, Q. The E3 ligase DROUGHT HYPERSENSITIVE negatively regulates cuticular wax biosynthesis by promoting the degradation of transcription factor ROC4 in rice. Plant Cell 2018, 30, 228–244. [Google Scholar] [CrossRef]
- Yu, H.; Chen, X.; Hong, Y.-Y.; Wang, Y.; Xu, P.; Ke, S.-D.; Liu, H.-Y.; Zhu, J.-K.; Oliver, D.J.; Xiang, C.-B. Activated expression of an Arabidopsis HD-START protein confers drought tolerance with improved root system and reduced stomatal density. Plant Cell 2008, 20, 1134–1151. [Google Scholar] [CrossRef]
- Chen, E.; Zhang, X.; Yang, Z.; Wang, X.; Yang, Z.; Zhang, C.; Wu, Z.; Kong, D.; Liu, Z.; Zhao, G.; et al. Genome-wide analysis of the HD-ZIP IV transcription factor family in Gossypium arboreum and GaHDG11 involved in osmotic tolerance in transgenic Arabidopsis. Mol. Genet. Genom. 2017, 292, 593–609. [Google Scholar] [CrossRef] [PubMed]
- Wu, M.; Bian, X.; Hu, S.; Huang, B.; Shen, J.; Du, Y.; Wang, Y.; Xu, M.; Xu, H.; Yang, M.; et al. A gradient of the HD-Zip regulator Woolly regulates multicellular trichome morphogenesis in tomato. Plant Cell 2024, 36, 2375–2392. [Google Scholar] [CrossRef] [PubMed]
- Cai, Y.; Bartholomew, E.S.; Dong, M.; Zhai, X.; Yin, S.; Zhang, Y.; Feng, Z.; Wu, L.; Liu, W.; Shan, N.; et al. The HD-ZIP IV transcription factor GL2-LIKE regulates male flowering time and fertility in cucumber. J. Exp. Bot. 2020, 71, 5425–5437. [Google Scholar] [CrossRef]
- Vernoud, V.; Laigle, G.; Rozier, F.; Meeley, R.B.; Perez, P.; Rogowsky, P.M. The HD-ZIP IV transcription factor OCL4 is necessary for trichome patterning and anther development in maize. Plant J. 2009, 59, 883–894. [Google Scholar] [CrossRef]
- Wu, M.; Bian, X.; Huang, B.; Du, Y.; Hu, S.; Wang, Y.; Shen, J.; Wu, S. HD-Zip proteins modify floral structures for self-pollination in tomato. Science 2024, 384, 124–130. [Google Scholar] [CrossRef]
- Yan, T.; Li, L.; Xie, L.; Chen, M.; Shen, Q.; Pan, Q.; Fu, X.; Shi, P.; Tang, Y.; Huang, H.; et al. A novel HD-ZIP IV/MIXTA complex promotes glandular trichome initiation and cuticle development in Artemisia annua. New Phytol. 2018, 218, 567–578. [Google Scholar] [CrossRef]
- Zhang, H.; Ma, X.; Li, W.; Niu, D.; Wang, Z.; Yan, X.; Yang, X.; Yang, Y.; Cui, H. Genome-wide characterization of NtHD-ZIP IV: Different roles in abiotic stress response and glandular trichome induction. BMC Plant Biol. 2019, 19, 444. [Google Scholar] [CrossRef]
- Shabala, S. Learning from halophytes: Physiological basis and strategies to improve abiotic stress tolerance in crops. Ann. Bot. 2013, 112, 1209–1221. [Google Scholar] [CrossRef]
- Schrick, K.; Ahmad, B.; Nguyen, H.V. HD-Zip IV transcription factors: Drivers of epidermal cell fate integrate metabolic signals. Curr. Opin. Plant Biol. 2023, 75, 102417. [Google Scholar] [CrossRef]
- Chen, C.; Chen, H.; Zhang, Y.; Thomas, H.R.; Frank, M.H.; He, Y.; Xia, R. TBtools: An integrative toolkit developed for interactive analyses of big biological data. Mol. Plant 2020, 13, 1194–1202. [Google Scholar] [CrossRef]
- Kumar, S.; Suleski, M.; Craig, J.M.; Kasprowicz, A.E.; Sanderford, M.; Li, M.; Stecher, G.; Hedges, S.B. TimeTree 5: An expanded resource for species divergence times. Mol. Biol. Evol. 2022, 39, msac174. [Google Scholar] [CrossRef]
- Kumar, S.; Stecher, G.; Suleski, M.; Sanderford, M.; Sharma, S.; Tamura, K. MEGA12: Molecular Evolutionary Genetic Analysis version 12 for adaptive and green computing. Mol. Biol. Evol. 2024, 41, msae263. [Google Scholar] [CrossRef] [PubMed]
- Letunic, I.; Bork, P. Interactive Tree Of Life (iTOL) v5: An online tool for phylogenetic tree display and annotation. Nucleic Acids Res. 2021, 49, W293–W296. [Google Scholar] [CrossRef] [PubMed]
- Jumper, J.; Evans, R.; Pritzel, A.; Green, T.; Figurnov, M.; Ronneberger, O.; Tunyasuvunakool, K.; Bates, R.; Žídek, A.; Potapenko, A.; et al. Highly accurate protein structure prediction with AlphaFold. Nature 2021, 596, 583–589. [Google Scholar] [CrossRef] [PubMed]
- Laskowski, R.A.; Swindells, M.B. LigPlot+: Multiple ligand–protein interaction diagrams for drug discovery. J. Chem. Inf. Model. 2011, 15, 2778–2786. [Google Scholar] [CrossRef]
- Ben Chorin, A.; Masrati, G.; Kessel, A.; Narunsky, A.; Sprinzak, J.; Lahav, S.; Ashkenazy, H.; Ben-Tal, N. ConSurf-DB: An accessible repository for the evolutionary conservation patterns of the majority of PDB proteins. Protein Sci. 2020, 29, 258–267. [Google Scholar] [CrossRef] [PubMed]
- O’Malley, R.C.; Huang, S.-s.C.; Song, L.; Lewsey, M.G.; Bartlett, A.; Nery, J.R.; Galli, M.; Gallavotti, A.; Ecker, J.R. Cistrome and epicistrome features shape the regulatory DNA landscape. Cell 2016, 165, 1280–1292. [Google Scholar] [CrossRef] [PubMed]
- Fu, L.-Y.; Zhu, T.; Zhou, X.; Yu, R.; He, Z.; Zhang, P.; Wu, Z.; Chen, M.; Kaufmann, K.; Chen, D. ChIP-Hub provides an integrative platform for exploring plant regulome. Nat. Commun. 2022, 13, 3413. [Google Scholar] [CrossRef]
- Harini, K.; Kihara, D.; Gromiha, M.M. PDA-Pred: Predicting the binding affinity of protein-DNA complexes using machine learning techniques and structural features. Methods 2023, 213, 10–17. [Google Scholar] [CrossRef]
- Gu, X.; Zou, Y.; Su, Z.; Huang, W.; Zhou, Z.; Arendsee, Z.; Zeng, Y. An update of DIVERGE software for functional divergence analysis of protein family. Mol. Biol. Evol. 2013, 30, 1713–1719. [Google Scholar] [CrossRef]
- Gao, F.; Chen, C.; Arab, D.; Du, Z.; He, Y.; Ho, S.Y.W. EasyCodeML: A visual tool for analysis of selection using CodeML. Ecol. Evol. 2019, 9, 3891–3898. [Google Scholar] [CrossRef]
- Zhang, M.; Wu, Y.-H.; Lee, M.-K.; Liu, Y.-H.; Rong, Y.; Santos, T.S.; Wu, C.; Xie, F.; Nelson, R.L.; Zhang, H.-B. Numbers of genes in the NBS and RLK families vary by more than four-fold within a plant species and are regulated by multiple factors. Nucleic Acids Res. 2010, 38, 6513–6525. [Google Scholar] [CrossRef]
- Guan, Y.; Liu, L.; Wang, Q.; Zhao, J.; Li, P.; Hu, J.; Yang, Z.; Running, M.P.; Sun, H.; Huang, J. Gene refashioning through innovative shifting of reading frames in mosses. Nat. Commun. 2018, 9, 1555. [Google Scholar] [CrossRef]
- Zhang, J.; Fu, X.-X.; Li, R.-Q.; Zhao, X.; Liu, Y.; Li, M.-H.; Zwaenepoel, A.; Ma, H.; Goffinet, B.; Guan, Y.-L.; et al. The hornwort genome and early land plant evolution. Nat. Plants 2020, 6, 107–118. [Google Scholar] [CrossRef] [PubMed]
- Ligrone, R.; Duckett, J.G.; Renzaglia, K. Conducting tissues and phyletic relationships of bryophytes. Philos. Trans. R. Soc. London. Ser. B Biol. Sci. 2000, 355, 795–813. [Google Scholar] [CrossRef]
- Li, Y.F.; Luo, L.; Liu, Y.; He, Q.; Yu, N.N.; Gaowa, N.; Yi, Z.Q.; Wang, J.J.; Han, W.; Peng, T.; et al. The Bryophyte Phylogeny Group: A revised familial classification system based on plastid phylogenomic data. J. Syst. Evol. 2024, 62, 577–588. [Google Scholar] [CrossRef]
- Ferrari, C.; Shivhare, D.; Hansen, B.O.; Pasha, A.; Esteban, E.; Provart, N.J.; Kragler, F.; Fernie, A.; Tohge, T.; Mutwil, M. Expression atlas of Selaginella moellendorffii provides insights into the evolution of vasculature, secondary metabolism, and roots. Plant Cell 2020, 32, 853–870. [Google Scholar] [CrossRef]
- Xiong, H.; Yin, C.; Tang, D.; Xiong, X.; Liu, X.; Wang, Z.; Yu, X.; Mei, Z.; Li, J. The Telomere-to-Telomere Genome of Selaginella moellendorffii Provides Insights into Genome Evolution and Biflavone Biosynthesis. Hortic. Plant J. 2025. [Google Scholar] [CrossRef]
- Baniaga, A.E.; Arrigo, N.; Barker, M.S. The small nuclear genomes of Selaginella are associated with a low rate of genome size evolution. Genome Biol. Evol. 2016, 8, 1516–1525. [Google Scholar] [CrossRef] [PubMed]
- Gao, B.; Chen, M.X.; Li, X.S.; Liang, Y.Q.; Zhang, D.Y.; Wood, A.J.; Oliver, M.J.; Zhang, J.H. Ancestral gene duplications in mosses characterized by integrated phylogenomic analyses. J. Syst. Evol. 2022, 60, 144–159. [Google Scholar] [CrossRef]
- Banks, J.A.; Nishiyama, T.; Hasebe, M.; Bowman, J.L.; Gribskov, M.; DePamphilis, C.; Albert, V.A.; Aono, N.; Aoyama, T.; Ambrose, B.A.; et al. The Selaginella genome identifies genetic changes associated with the evolution of vascular plants. Science 2011, 332, 960–963. [Google Scholar] [CrossRef]
- Dohm, J.C.; Minoche, A.E.; Holtgräwe, D.; Capella-Gutiérrez, S.; Zakrzewski, F.; Tafer, H.; Rupp, O.; Sörensen, T.R.; Stracke, R.; Reinhardt, R.; et al. The genome of the recently domesticated crop plant sugar beet (Beta vulgaris). Nature 2014, 505, 546–549. [Google Scholar] [CrossRef]
- Ain, Q.T.; Siddique, K.; Bawazeer, S.; Ali, I.; Mazhar, M.; Rasool, R.; Mubeen, B.; Ullah, F.; Unar, A.; Jafar, T.H. Adaptive mechanisms in quinoa for coping in stressful environments: An update. PeerJ 2023, 11, e14832. [Google Scholar] [CrossRef]
- Zhou, C.; Zhu, L.; Ma, Z.; Wang, J. A homolog of Class IV HD-Zip transcription factors, EsHdzip1, confers drought resistance in tobacco via enhanced the capacity of water conserving and absorbing. Acta Physiol. Plant. 2015, 37, 124. [Google Scholar] [CrossRef]
- Kock, K.H.; Kimes, P.K.; Gisselbrecht, S.S.; Inukai, S.; Phanor, S.K.; Anderson, J.T.; Ramakrishnan, G.; Lipper, C.H.; Song, D.; Kurland, J.V.; et al. DNA binding analysis of rare variants in homeodomains reveals homeodomain specificity-determining residues. Nat. Commun. 2024, 15, 3110. [Google Scholar] [CrossRef]
- Romanowski, M.J.; Soccio, R.E.; Breslow, J.L.; Burley, S.K. Crystal structure of the Mus musculus cholesterol-regulated START protein 4 (StarD4) containing a StAR-related lipid transfer domain. Proc. Natl. Acad. Sci. USA 2002, 99, 6949–6954. [Google Scholar] [CrossRef]
- Husbands, A.Y.; Feller, A.; Aggarwal, V.; Dresden, C.E.; Holub, A.S.; Ha, T.; Timmermans, M.C. The START domain potentiates HD-ZIPIII transcriptional activity. Plant Cell 2023, 35, 2332–2348. [Google Scholar] [CrossRef]
- Mukherjee, T.; Subedi, B.; Khosla, A.; Begler, E.M.; Stephens, P.M.; Warner, A.L.; Lerma-Reyes, R.; Thompson, K.A.; Gunewardena, S.; Schrick, K. The START domain mediates Arabidopsis GLABRA2 dimerization and turnover independently of homeodomain DNA binding. Plant Physiol. 2022, 190, 2315–2334. [Google Scholar] [CrossRef]
- Mondragón-Palomino, M.; Meyers, B.C.; Michelmore, R.W.; Gaut, B.S. Patterns of positive selection in the complete NBS-LRR gene family of Arabidopsis thaliana. Genome Res. 2002, 12, 1305–1315. [Google Scholar] [CrossRef] [PubMed]
- Wang, Y.; Zhou, L.; Li, D.; Dai, L.; Lawton-Rauh, A.; Srimani, P.K.; Duan, Y.; Luo, F. Genome-wide comparative analysis reveals similar types of NBS genes in hybrid Citrus sinensis genome and original Citrus clementine genome and provides new insights into non-TIR NBS genes. PLoS ONE 2015, 10, e0121893. [Google Scholar] [CrossRef] [PubMed]
- Wu, N.; Zhu, Y.; Song, W.; Li, Y.; Yan, Y.; Hu, Y. Unusual tandem expansion and positive selection in subgroups of the plant GRAS transcription factor superfamily. BMC Plant Biol. 2014, 14, 373. [Google Scholar] [CrossRef]
- Liu, G.; Zhang, H.; Sun, G.; Zhao, C.; Shang, S.; Gao, X.; Xia, T.; Yang, X. Characterization of the peripheral blood transcriptome and adaptive evolution of the MHC I and TLR gene families in the wolf (Canis lupus). BMC Genom. 2017, 18, 584. [Google Scholar] [CrossRef][Green Version]
- Okuyama, H.; Tokunaga, A.; Hayashi, S.; Nakasako, K.; Tsukamoto, D.; Matsuo, T.; Tamura, K.; Ito, M. The Tolerated functional decline Model: Relaxed constraint in the molecular evolution of mammalian master Sex-Determining gene SRY. Gene 2025, 973, 149844. [Google Scholar] [CrossRef] [PubMed]







| Group | Type I Divergence | Type II Divergence | |||||
|---|---|---|---|---|---|---|---|
| θ1 ± S.E. | LRT | p | Qk > 0.8 | Qk > 0.9 | θ2 ± S.E. | Qk > 0.8 | |
| branch I/branch II | 0.5912 ± 0.127528958305202 | 21.49073289 | <0.01 | 5 | 4 | 0.503329127 ± 0.486213472 | 0 |
| branch I/branch III | 0.2728 ± 0.142546928692003 | 3.662460952 | <0.01 | 1 | 1 | −1.126225006 | 0 |
| branch I/branch IV | 0.1864 ± 0.234102844227785 | 0.633984202 | <0.01 | 0 | 0 | −0.137818643 | 0 |
| branch I/branch V | 0.5328 ± 0.159572502908097 | 11.14839424 | <0.01 | 5 | 1 | −0.773091545 | 0 |
| branch II/branch III | 0.5312 ± 0.141214757037623 | 14.14998457 | <0.01 | 3 | 1 | 0.509979579 ± 0.479703046 | 0 |
| branch II/branch IV | 0.636 ± 0.166487202456239 | 14.59326671 | <0.01 | 7 | 3 | 0.439594831 ± 0.379396093 | 0 |
| branch II/branch V | 0.4304 ± 0.0837889901146688 | 26.38582108 | <0.01 | 5 | 4 | 0.367849079 ± 0.427968197 | 9 |
| branch III/branch IV | 0.8016 ± 0.213136792132244 | 14.14485719 | <0.01 | 13 | 6 | 0.252762068 ± 0.403554606 | 0 |
| branch III/branch V | 0.2552 ± 0.137036387360895 | 3.468083443 | <0.01 | 1 | 0 | −0.298762699 | 0 |
| branch IV/branch V | 0.736 ± 0.17754372635251 | 17.18481919 | <0.01 | 9 | 3 | 0.132169223 ± 0.345319597 | 1 |
| Model | Ln L | Estimates of Parameters | Model Compared | LRT p-Value | Positive Sites | ||||
|---|---|---|---|---|---|---|---|---|---|
| M3 | −205,593.959399 | p: | 0.00208 | 0.37473 | 0.62319 | M0 vs. M3 | 0.000000000 | None | |
| ω: | 0.00038 | 0.20788 | 0.51335 | ||||||
| M0 | −206,514.653780 | ω0: | 0.70164 | Not Allowed | |||||
| M2a | −206,034.403370 | p: | 0.00207 | 0.50427 | 0.49366 | M1a vs. M2a | 0.000000000 | None | |
| ω: | 0.00162 | 1.00000 | 1.77705 | ||||||
| M1a | −226,322.298272 | p: | 0.71915 | 0.28085 | Not Allowed | ||||
| ω: | 0.00000 | 1.00000 | |||||||
| M8 | −206,267.262537 | p0 = 0.00207 | p = 0.03339 | q = 2.21096 | M7 vs. M8 | 0.000000000 | See Table S4 | ||
| (p1 = 0.99793) | ω= 1.00000 | ||||||||
| M7 | −207,009.677476 | p = 0.00501 | q = 0.00536 | Not Allowed | |||||
| M8a | −214,523.123117 | p0 = 0.98520 | p = 0.00500 | q = 1.76218 | M8a vs. M8 | 0.000000000 | Not Allowed | ||
| (p1 = 0.01480) | ω= 1.00000 | ||||||||
| Branch site-Model A | −206,266.163925 | Site class | 0 | 1 | 2a | 2b | Model A vs. Model A null | 0.998871617 | None |
| f | 0.00202 | 0.97319 | 0.00005 | 0.02474 | |||||
| ω0 | 0.00140 | 1.00000 | 0.00140 | 1.00000 | |||||
| ω1 | 0.00140 | 1.00000 | 3.72117 | 3.72117 | |||||
| Branch site-Model A null | −206,266.163926 | 1 | Not Allowed | ||||||
Disclaimer/Publisher’s Note: The statements, opinions and data contained in all publications are solely those of the individual author(s) and contributor(s) and not of MDPI and/or the editor(s). MDPI and/or the editor(s) disclaim responsibility for any injury to people or property resulting from any ideas, methods, instructions or products referred to in the content. |
© 2025 by the authors. Licensee MDPI, Basel, Switzerland. This article is an open access article distributed under the terms and conditions of the Creative Commons Attribution (CC BY) license (https://creativecommons.org/licenses/by/4.0/).
Share and Cite
Li, Y.; Liu, Z.; Qanmber, G.; Liu, L.; Shi, H.; Guo, Y.; Yu, M.; Hussain, G.; Peng, F.; Zheng, K.; et al. Evolutionary Diversification and Adaptive Evolution Analysis of the Plant HD-Zip IV Subfamily. Genes 2025, 16, 1348. https://doi.org/10.3390/genes16111348
Li Y, Liu Z, Qanmber G, Liu L, Shi H, Guo Y, Yu M, Hussain G, Peng F, Zheng K, et al. Evolutionary Diversification and Adaptive Evolution Analysis of the Plant HD-Zip IV Subfamily. Genes. 2025; 16(11):1348. https://doi.org/10.3390/genes16111348
Chicago/Turabian StyleLi, Yujun, Zhao Liu, Ghulam Qanmber, Le Liu, Huiyun Shi, Yuling Guo, Mengli Yu, Ghulam Hussain, Fanjia Peng, Kai Zheng, and et al. 2025. "Evolutionary Diversification and Adaptive Evolution Analysis of the Plant HD-Zip IV Subfamily" Genes 16, no. 11: 1348. https://doi.org/10.3390/genes16111348
APA StyleLi, Y., Liu, Z., Qanmber, G., Liu, L., Shi, H., Guo, Y., Yu, M., Hussain, G., Peng, F., Zheng, K., & Li, F. (2025). Evolutionary Diversification and Adaptive Evolution Analysis of the Plant HD-Zip IV Subfamily. Genes, 16(11), 1348. https://doi.org/10.3390/genes16111348

