Genome-Wide Identification of 13 miR5200 Loci in Wheat and Investigation of Their Regulatory Roles Under Stress
Abstract
1. Introduction
2. Materials and Methods
2.1. Plant Materials
2.2. Analysis of Sequence Characteristics at Gene Loci
2.3. Prediction of Target Genes
2.4. Vector Construction
2.5. Agrobacterium-Mediated Tobacco Transient Transfection
2.6. Histochemical Staining for GUS Activity
2.7. Expression Level Detection
2.8. Prediction of Promoter Cis-Acting Elements
2.9. Stress Treatment
2.10. Data Processing
3. Results
3.1. Sequence Site Gene Analysis Characteristics
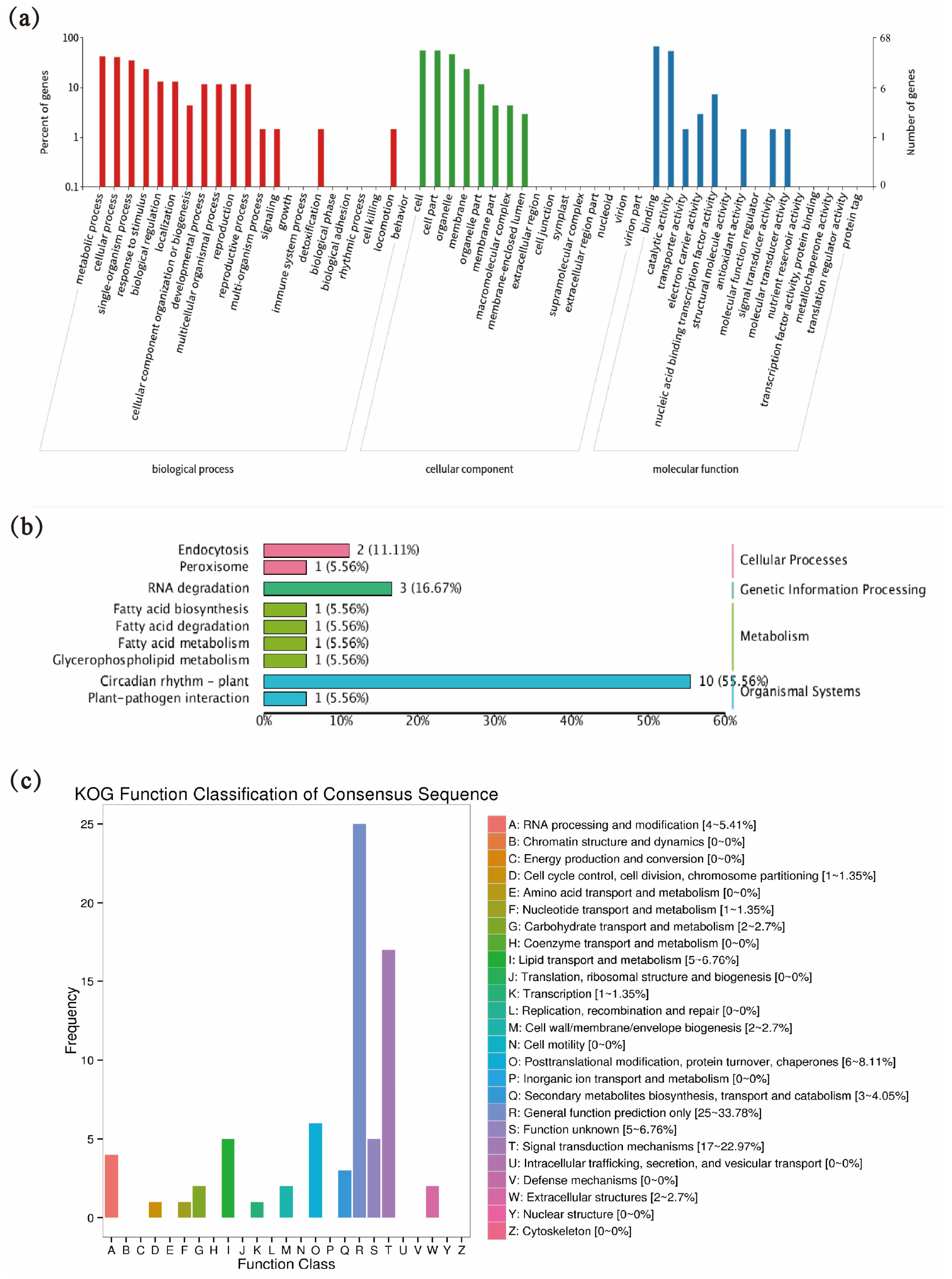
3.2. Target Gene Prediction
3.3. Target Gene Identification
3.4. Identification of Genetic Locations
3.5. Promoter Element Analysis
3.6. Analysis of Expression Patterns
4. Discussion
5. Conclusions
Supplementary Materials
Author Contributions
Funding
Institutional Review Board Statement
Informed Consent Statement
Data Availability Statement
Conflicts of Interest
References
- Hwarari, D.; Guan, Y.L.; Ahmad, B.; Movahedi, A.; Min, T.; Hao, Z.D.; Lu, Y.; Chen, J.H.; Yang, L.M. ICE-CBF-COR Signaling Cascade and Its Regulation in Plants Responding to Cold Stress. Int. J. Mol. Sci. 2022, 23, 1549. [Google Scholar] [CrossRef]
- Zhang, T.T.; Lin, Y.J.; Liu, H.F.; Liu, Y.Q.; Zeng, Z.F.; Lu, X.Y.; Li, X.W.; Zhang, Z.L.; Zhang, S.; You, C.X.; et al. The AP2/ERF transcription factor MdDREB2A regulates nitrogen utilisation and sucrose transport under drought stress. Plant Cell Environ. 2024, 47, 1668–1684. [Google Scholar] [CrossRef]
- Tibesigwa, D.G.; Zhuang, W.H.; Matola, S.H.; Zhao, H.Q.; Li, W.X.; Yang, L.; Ren, J.G.; Liu, Q.Q.; Yang, J.L. Molecular Insights into Salt Stress Adaptation in Plants. Plant Cell Environ. 2025, 48, 5604–5615. [Google Scholar] [CrossRef]
- Kidokoro, S.; Shinozaki, K.; Yamaguchi, S.K. Transcriptional regulatory network of plant cold-stress responses. Trends Plant Sci. 2022, 27, 922–935. [Google Scholar] [CrossRef]
- Li, L.; Han, C.L.; Yang, J.W.; Tian, Z.Q.; Jiang, R.Y.; Yang, F.; Jiao, K.M.; Qi, M.L.; Liu, L.L.; Zhang, B.Z.; et al. Comprehensive Transcriptome Analysis of Responses during Cold Stress in Wheat (Triticum aestivum L.). Genes 2023, 14, 844. [Google Scholar] [CrossRef]
- Lau, N.C.; Lim, L.P.; Weinstein, E.G.; Bartel, D.P. An abundant class of tiny RNAs with probable regulatory roles in Caenorhabditis elegans. Science 2001, 294, 858–862. [Google Scholar] [CrossRef]
- Hutvágner, G.; Zamore, P.D. A microRNA in a multiple-turnover RNAi enzyme complex. Science 2002, 297, 2056–2060. [Google Scholar] [CrossRef]
- Voinnet, O. Origin, Biogenesis, and Activity of Plant MicroRNAs. Cell 2009, 136, 669–687. [Google Scholar] [CrossRef]
- Tang, J.Y.; Chu, C.C. MicroRNAs in crop improvement: Fine-tuners for complex traits. Nat. Plants 2017, 3, 17077. [Google Scholar] [CrossRef]
- Sakuraba, Y.; Yang, M.L.; Yanagisawa, S. HASTY-mediated miRNA dynamics modulate nitrogen starvation-induced leaf senescence in Arabidopsis. Nat. Commun. 2024, 15, 7913. [Google Scholar] [CrossRef]
- Jiang, Y.; Liu, C.; He, G.H.; Zhang, Y.; Liu, M.G.; Zhang, K.X.; Liu, M.M.; Wang, A.M.; Zhang, M.P.; Wang, Y.; et al. Regulation of ginseng adventitious root growth in Panax ginseng by the miR156-targeted PgSPL24-09 transcription factors. Plant Physiol. Biochem. 2024, 215, 109026. [Google Scholar] [CrossRef]
- Yang, Y.Z.; Xu, L.; Hao, C.; Wan, M.M.; Tao, Y.H.; Zhuang, Y.; Su, Y.N.; Li, L. The microRNA408-plantacyanin module balances plant growth and drought resistance by regulating reactive oxygen species homeostasis in guard cells. Plant Cell 2024, 36, 4338–4355. [Google Scholar] [CrossRef]
- Cuperus, J.T.; Fahlgren, N.; Carrington, J.C. Evolution and Functional Diversification of MIRNA Genes. Plant Cell 2011, 23, 431–442. [Google Scholar] [CrossRef]
- Wang, R.N.; Yang, X.Y.; Guo, S.; Wang, Z.H.; Zhang, Z.H.; Fang, Z.M. MiR319-targeted OsTCP21 and OsGAmyb regulate tillering and grain yield in rice. J. Integr. Plant Biol. 2021, 63, 1260–1272. [Google Scholar] [CrossRef]
- Wu, L.; Liu, D.F.; Wu, J.J.; Zhang, R.Z.; Qin, Z.R.; Liu, D.M.; Li, A.L.; Fu, D.L.; Zhai, W.X.; Mao, L. Regulation of FLOWERING LOCUS T by a MicroRNA in Brachypodium distachyon. Plant Cell 2013, 25, 4363–4377. [Google Scholar] [CrossRef]
- Xie, Z.X.; Allen, E.; Fahlgren, N.; Calamar, A.; Givan, S.A.; Carrington, J.C. Expression of Arabidopsis MIRNA genes. Plant Physiol. 2005, 138, 2145–2154. [Google Scholar] [CrossRef]
- Park, W.; Li, J.J.; Song, R.T.; Messing, J.; Chen, X.M. CARPEL FACTORY, a Dicer homolog, and HEN1, a novel protein, act in microRNA metabolism in Arabidopsis thaliana. Curr. Biol. 2002, 12, 1484–1495. [Google Scholar] [CrossRef]
- Reinhart, B.J.; Weinstein, E.G.; Rhoades, M.W.; Bartel, B.; Bartel, D.P. MicroRNAs in plants. Genes Dev. 2002, 16, 1616–1626, Erratum in Genes Dev. 2002, 16, 2313. [Google Scholar]
- Han, M.H.; Goud, S.; Song, L.; Fedoroff, N. The Arabidopsis double-stranded RNA-binding protein HYL1 plays a role in microRNA-mediated gene regulation. Proc. Natl. Acad. Sci. USA 2004, 101, 1093–1098. [Google Scholar] [CrossRef]
- Lobbes, D.; Rallapalli, G.; Schmidt, D.D.; Martin, C.; Clarke, J. SERRATE: A new player on the plant microRNA scene. EMBO Rep. 2006, 7, 1052–1058. [Google Scholar] [CrossRef]
- Song, X.W.; Li, Y.; Cao, X.F.; Qi, Y.J. MicroRNAs and Their Regulatory Roles in Plant-Environment Interactions. Annu. Rev. Plant Biol. 2019, 70, 489–525. [Google Scholar] [CrossRef]
- Yu, Y.; Zhang, Y.C.; Chen, X.M.; Chen, Y.Q. Plant Noncoding RNAs: Hidden Players in Development and Stress Responses. Annu. Rev. Cell Dev. Biol. 2019, 35, 407–431. [Google Scholar] [CrossRef]
- Zhan, J.P.; Meyers, B.C. Plant Small RNAs: Their Biogenesis, Regulatory Roles, and Functions. Annu. Rev. Plant Biol. 2023, 74, 21–51. [Google Scholar] [CrossRef]
- Yu, B.; Yang, Z.Y.; Li, J.J.; Minakhina, S.; Yang, M.C.; Padgett, R.W.; Steward, R.; Chen, X.M. Methylation as a crucial step in plant microRNA biogenesis. Science 2005, 307, 932–935. [Google Scholar] [CrossRef]
- Qi, Y.J.; Denli, A.M.; Hannon, G.J. Biochemical specialization within Arabidopsis RNA silencing pathways. Mol. Cell 2005, 19, 421–428. [Google Scholar] [CrossRef]
- Xie, D.Q.; Chen, M.; Niu, J.R.; Wang, L.; Li, Y.; Fang, X.F.; Li, P.L.; Qi, Y.J. Phase separation of SERRATE drives dicing body assembly and promotes miRNA processing in Arabidopsis. Nat. Cell Biol. 2021, 23, 32–39. [Google Scholar] [CrossRef]
- Ding, N.; Zhang, B.L. microRNA production in Arabidopsis. Front. Plant Sci. 2023, 14, 1096772. [Google Scholar] [CrossRef]
- Cai, Q.; Liang, C.; Wang, S.K.; Hou, Y.N.; Gao, L.; Liu, L.; He, W.R.; Ma, W.B.; Mo, B.X.; Chen, X.M. The disease resistance protein SNC1 represses the biogenesis of microRNAs and phased siRNAs. Nat. Commun. 2018, 9, 5080. [Google Scholar] [CrossRef]
- Sun, Z.F.; Guo, T.T.; Liu, Y.; Liu, Q.; Fang, Y.D. The Roles of Arabidopsis CDF2 in Transcriptional and Posttranscriptional Regulation of Primary MicroRNAs. PLoS Genet. 2015, 11, e1005598. [Google Scholar] [CrossRef]
- Song, L.; Axtell, M.J.; Fedoroff, N.V. RNA Secondary Structural Determinants of miRNA Precursor Processing in Arabidopsis. Curr. Biol. 2010, 20, 37–41. [Google Scholar] [CrossRef]
- Chorostecki, U.; Moro, B.; Rojas, A.M.L.; Debernardi, J.M.; Schapire, A.L.; Notredame, C.; Palatnika, J.F. Evolutionary Footprints Reveal Insights into Plant MicroRNA Biogenesis. Plant Cell 2017, 29, 1248–1261. [Google Scholar] [CrossRef]
- Yu, Y.; Wang, H.; You, C.J.; Chen, X.M. Plant microRNA maturation and function. Nat. Rev. Mol. Cell Biol. 2025, 26, 1–16. [Google Scholar] [CrossRef]
- Dai, X.B.; Zhuang, Z.H.; Zhao, P.X. psRNATarget: A plant small RNA target analysis server (2017 release). Nucleic Acids Res. 2018, 46, W49–W54. [Google Scholar] [CrossRef]
- Geng, Y.K.; Jian, C.; Xu, W.; Liu, H.; Hao, C.Y.; Hou, J.; Liu, H.X.; Zhang, X.Y.; Li, T. miR164-targetedTaPSK5encodes a phytosulfokine precursor that regulates root growth and yield traits in common wheat (Triticum aestivum L.). Plant Mol. Biol. 2020, 104, 615–628. [Google Scholar] [CrossRef]
- Ho, S.N.; Hunt, H.D.; Horton, R.M.; Pullen, J.K.; Pease, L.R. Site-directed mutagenesis by overlap extension using the polymerase chain reaction. Gene 1989, 77, 51–59. [Google Scholar] [CrossRef]
- Jiao, K.M.; Xia, G.J.; Zhou, Y.; Zhao, C.Y.; Yan, H.Y.; Qi, M.L.; Xie, P.F.; Ni, Y.J.; Zhao, J.X.; Niu, J.S.; et al. Genetic Mapping by 55K Single-Nucleotide Polymorphism Array Reveals Candidate Genes for Tillering Trait in Wheat Mutant dmc. Genes 2024, 15, 1652. [Google Scholar] [CrossRef]
- Bartel, D.P. MicroRNAs: Genomics, biogenesis, mechanism, and function. Cell 2004, 116, 281–297. [Google Scholar] [CrossRef]
- Lee, Y.; Ahn, C.; Han, J.J.; Choi, H.; Kim, J.; Yim, J.; Lee, J.; Provost, P.; Rådmark, O.; Kim, S.; et al. The nuclear RNase III Drosha initiates microRNA processing. Nature 2003, 425, 415–419. [Google Scholar] [CrossRef]
- Gregory, R.I.; Yan, K.P.; Amuthan, G.; Chendrimada, T.; Doratotaj, B.; Cooch, N.; Shiekhattar, R. The Microprocessor complex mediates the genesis of microRNAs. Nature 2004, 432, 235–240. [Google Scholar] [CrossRef]
- Raghuram, B.; Sheikh, A.H.; Rustagi, Y.; Sinha, A.K. MicroRNA biogenesis factor DRB1 is a phosphorylation target of mitogen activated protein kinase MPK3 in both rice and Arabidopsis. FEBS J. 2015, 282, 521–536. [Google Scholar] [CrossRef]
- Yan, J.; Wang, P.C.; Wang, B.S.; Hsu, C.C.; Tang, K.; Zhang, H.R.; Hou, Y.J.; Zhao, Y.; Wang, Q.M.; Zhao, C.Z.; et al. The SnRK2 kinases modulate miRNA accumulation in Arabidopsis. PLoS Genet. 2017, 13, e1006753. [Google Scholar] [CrossRef]
- Wang, L.; Yan, X.X.; Li, Y.J.; Wang, Z.Y.; Chhajed, S.; Shang, B.S.; Wang, Z.; Choi, S.W.; Zhao, H.W.; Chen, S.X.; et al. PRP4KA phosphorylates SERRATE for degradation via 20S proteasome to fine-tune miRNA production in Arabidopsis. Sci. Adv. 2022, 8, eabm8435. [Google Scholar] [CrossRef]
- Lauressergues, D.; Ormancey, M.; Guillotin, B.; Helene, S.C.; Camborde, L.; Duboe, C.; Tourneur, S.; Charpentier, P.; Barozet, A.; Jauneau, A.; et al. Characterization of plant microRNA-encoded peptides (miPEPs) reveals molecular mechanisms from the translation to activity and specificity. Cell Rep. 2022, 38, 110339. [Google Scholar] [CrossRef]
- Wang, L.L.; Song, X.W.; Gu, L.F.; Li, X.; Cao, S.Y.; Chu, C.C.; Cui, X.; Chen, X.M.; Cao, X.F. NOT2 Proteins Promote Polymerase II-Dependent Transcription and Interact with Multiple MicroRNA Biogenesis Factors in Arabidopsis. Plant Cell 2013, 25, 715–727. [Google Scholar] [CrossRef]
- Cambiagno, D.A.; Giudicatti, A.J.; Arce, A.L.; Gagliardi, D.; Li, L.; Yuan, W.; Lundberg, D.S.; Weigel, D.; Manavella, P.A. HASTY modulates miRNA biogenesis by linking pri-miRNA transcription and processing. Mol. Plant 2021, 14, 426–439. [Google Scholar] [CrossRef]
- Stepien, A.; Dolata, J.; Gulanicz, T.; Bielewicz, D.; Bajczyk, M.; Smolinski, D.J.; Zofia, S.K.; Jarmolowski, A. Chromatin-associated microprocessor assembly is regulated by the U1 snRNP auxiliary protein PRP40. Plant Cell 2022, 34, 4920–4935. [Google Scholar] [CrossRef]
- Su, C.B.; Li, Z.W.; Cheng, J.P.; Li, L.; Zhong, S.X.; Liu, L.; Zheng, Y.; Zheng, B.L. The Protein Phosphatase 4 and SMEK1 Complex Dephosphorylates HYL1 to Promotemi RNA Biogenesis by Antagonizing the MAPK Cascade in Arabidopsis. Dev. Cell 2017, 41, 527–539. [Google Scholar] [CrossRef]
- Wang, S.K.; Quan, L.; Li, S.F.; You, C.J.; Zhang, Y.; Gao, L.; Zeng, L.P.; Liu, L.; Qi, Y.H.; Mo, B.X.; et al. The PROTEIN PHOSPHATASE4 Complex Promotes Transcription and Processing of Primary microRNAs in Arabidopsis. Plant Cell 2019, 31, 486–501. [Google Scholar] [CrossRef]
- Endo, Y.; Iwakawa, H.O.; Tomari, Y. Arabidopsis ARGONAUTE7 selects miR390 through multiple checkpoints during RISC assembly. EMBO Rep. 2013, 14, 652–658. [Google Scholar] [CrossRef]
- Rojas, A.M.L.; Drusin, S.I.; Chorostecki, U.; Mateos, J.L.; Moro, B.; Bologna, N.G.; Bresso, E.G.; Schapire, A.; Rasia, R.M.; Moreno, D.M.; et al. Identification of key sequence features required for microRNA biogenesis in plants. Nat. Commun. 2020, 11, 5320. [Google Scholar] [CrossRef]
- Song, J.B.; Wang, X.Y.; Song, B.; Gao, L.; Mo, X.W.; Yue, L.M.; Yang, H.Q.; Lu, J.Y.; Ren, G.D.; Mo, B.X.; et al. Prevalent cytidylation and uridylation of precursor miRNAs in Arabidopsis. Nat. Plants 2019, 5, 1260–1272. [Google Scholar] [CrossRef]
- Zhang, X.M.; Niu, D.D.; Carbonell, A.; Wang, A.R.; Lee, A.; Tun, V.; Wang, Z.H.; Carrington, J.C.; Chang, C.A.; Jin, H.L. ARGONAUTE PIWI domain and microRNA duplex structure regulate small RNA sorting in Arabidopsis. Nat. Commun. 2014, 19, 5468. [Google Scholar] [CrossRef]
- Narjala, A.; Nair, A.; Tirumalai, V.; Sundar, G.V.H.; Shivaprasad, P.V. A conserved sequence signature is essential for robust plant miRNA biogenesis. Nucleic Acids Res. 2020, 48, 3103–3118. [Google Scholar] [CrossRef]
- Hirata, R.; Makabe, T.; Mishiba, K.I.; Koizumi, N.; Hamdan, S.M.; Iwata, Y. Unpaired nucleotides on the stem of microRNA precursor are important for precise cleavage by Dicer-like 1 in Arabidopsis. Genes Cells 2022, 27, 280–292. [Google Scholar] [CrossRef]
- Bologna, N.G.; Mateos, J.L.; Bresso, E.G.; Palatnik, J.F. A loop-to-base processing mechanism underlies the biogenesis of plant microRNAs miR319 and miR159. EMBO J. 2009, 28, 3646–3656. [Google Scholar] [CrossRef]
- Zhu, H.L.; Zhou, Y.Y.; Claudia, C.G.; Lu, A.; Ge, C.X.; Zhao, Y.T.; Duan, L.S.; Li, Z.H.; Axtell, M.J.; Wang, X.J.; et al. Bidirectional processing of pri-miRNAs with branched terminal loops by Arabidopsis Dicer-like1. Nat. Struct. Mol. Biol. 2013, 20, 1106–1115. [Google Scholar] [CrossRef]
- Yan, L.; Fu, D.; Li, C.; Blechl, A.; Tranquilli, G.; Bonafede, M.; Sanchez, A.; Valarik, M.; Yasuda, S.; Dubcovsky, J. The wheat and barley vernalization gene VRN3 is an orthologue of FT. Proc. Natl. Acad. Sci. USA 2006, 103, 19581–19586. [Google Scholar] [CrossRef]
- Li, C.X.; Lin, H.Q.; Chen, A.; Lau, M.; Jernstedt, J.; Dubcovsky, J. Wheat VRN1, FUL2 and FUL3 play critical and redundant roles in spikelet development and spike determinacy. Development 2019, 146, dev175398. [Google Scholar] [CrossRef]
- Li, C.X.; Lin, H.Q.; Dubcovsky, J. Factorial combinations of protein interactions generate a multiplicity of florigen activation complexes in wheat and barley. Plant J. 2015, 84, 70–82. [Google Scholar] [CrossRef]
- Li, C.X.; Dubcovsky, J. Wheat FT protein regulates VRN1 transcription through interactions with FDL2. Plant J. 2008, 55, 543–554. [Google Scholar] [CrossRef]
- Deng, W.W.; Casao, M.C.; Wang, P.H.; Sato, K.; Hayes, P.M.; Finnegan, E.J.; Trevaskis, B. Direct links between the vernalization response and other key traits of cereal crops. Nat. Commun. 2015, 6, 5882. [Google Scholar] [CrossRef]
- Distelfeld, A.; Li, C.; Dubcovsky, J. Regulation of flowering in temperate cereals. Curr. Opin. Plant Biol. 2009, 12, 178–184. [Google Scholar] [CrossRef]
- Chen, A.; Dubcovsky, J. Wheat TILLING Mutants Show That the Vernalization Gene VRN1 Down-Regulates the Flowering Repressor VRN2 in Leaves but Is Not Essential for Flowering. PLoS Genet. 2012, 8, e1003134. [Google Scholar] [CrossRef]
- Sharma, N.; Ruelens, P.; Mariella, D.H.; Maggen, T.; Dochy, N.; Torfs, S.; Kaufmann, K.; Rohde, A.; Geuten, K. A Flowering Locus C Homolog Is a Vernalization-Regulated Repressor in Brachypodium and Is Cold Regulated in Wheat. Plant Physiol. 2017, 173, 1301–1315. [Google Scholar] [CrossRef]
- Li, L.; Li, X.; Liu, Y.W.; Liu, H.T. Flowering responses to light and temperature. Sci. China-Life Sci. 2016, 59, 403–408. [Google Scholar] [CrossRef]
- Liu, H.P.; Searle, I.R.; Watson-Haigh, N.S.; Baumann, U.; Mather, D.E.; Able, A.J.; Able, J.A. Genome-Wide Identification of MicroRNAs in Leaves and the Developing Head of Four Durum Genotypes during Water Deficit Stress. PLoS ONE 2015, 10, e0142799. [Google Scholar] [CrossRef]








| Gene Locus | Chromosomal Location | Free Energy (kcal/mol) | Gene Locus | Chromosomal Location | Free Energy (kcal/mol) |
|---|---|---|---|---|---|
| tae-MIR5200-2A | 2A: 704714505–704714525 (-) | −17.1 | tae-MIR5200-7B2 | 7B2: 9130407–9130427 (+) | −37.0 |
| tae-MIR5200-7A1 | 7A1: 71680051–71680071 (-) | −27.7 | tae-MIR5200-7B3 | 7B3: 9131147–9131167 (+) | −37.5 |
| tae-MIR5200-7A2 | 7A2: 72697130–72697150 (-) | −38.1 | tae-MIR5200-7D1 | 7D1: 67104771–67104791 (+) | −36.3 |
| tae-MIR5200-7A3 | 7A3: 72698427–72698447 (-) | −37.7 | tae-MIR5200-7D2 | 7D2: 67105364–67105384 (+) | −34.5 |
| tae-MIR5200-7A4 | 7A4: 72699176–72699196 (-) | −30.3 | tae-MIR5200-7D3 | 7D3: 68403842–68403862 (+) | −39.8 |
| tae-MIR5200-7A5 | 7A5: 72700597–72700617 (-) | −36.6 | tae-MIR5200-Un | Un: 84099233–84099253 (+) | −32.4 |
| tae-MIR5200-7B1 | 7B1: 9129812–9129832 (+) | −35.3 |
| Target Gene | Expectation | Alignment | Inhibition |
|---|---|---|---|
| TraesCS3A02G143100 | 2.5 | :::::::::::::: .:.:: | Cleavage |
| TraesCS3B02G162000 | 2.5 | :::::::::::::: .:.:: | Cleavage |
| TraesCS3D02G144500 | 2.5 | :::::::::::::: .:.:: | Cleavage |
| TraesCS7A02G115400 | 2.5 | : ::::::::::::::: :: | Cleavage |
| TraesCS7B02G013100 | 2.5 | : ::::::::::::::: :: | Cleavage |
| TraesCS7D02G111600 | 2.5 | : ::::::::::::::: :: | Cleavage |
| TraesCS3B02G000400 | 2.5 | ::::::: :::::::::: | Translation |
| TraesCS3A02G001500 | 2.5 | ::::::: :::::::::: | Translation |
| Gene Locus | Functional Activity (Yes/No) | Minimum Free Energy/(kcal/mol) | Secondary Structure |
|---|---|---|---|
| tae-MIR5200–7A2 | Yes | −38.1 | ![]() |
| tae-MIR5200–7A3 | Yes | −37.7 | ![]() |
| tae-MIR5200–7A5 | Yes | −36.6 | ![]() |
| tae-MIR5200–7B1 | Yes | −35.3 | ![]() |
| tae-MIR5200–7B2 | Yes | −37.0 | ![]() |
| tae-MIR5200–7B3 | Yes | −37.5 | ![]() |
| tae-MIR5200–7D1 | Yes | −36.3 | ![]() |
| tae-MIR5200–2A | No | −17.1 | ![]() |
| tae-MIR5200–7A1 | No | −27.7 | ![]() |
| tae-MIR5200–7A4 | No | −30.3 | ![]() |
| tae-MIR5200–7D2 | No | −34.5 | ![]() |
| tae-MIR5200–7D3 | No | −39.8 | ![]() |
| tae-MIR5200–Un | No | −32.4 | ![]() |
Disclaimer/Publisher’s Note: The statements, opinions and data contained in all publications are solely those of the individual author(s) and contributor(s) and not of MDPI and/or the editor(s). MDPI and/or the editor(s) disclaim responsibility for any injury to people or property resulting from any ideas, methods, instructions or products referred to in the content. |
© 2025 by the authors. Licensee MDPI, Basel, Switzerland. This article is an open access article distributed under the terms and conditions of the Creative Commons Attribution (CC BY) license (https://creativecommons.org/licenses/by/4.0/).
Share and Cite
Zhou, Y.; Zhao, C.; Yan, H.; Yang, J.; Chen, M.; Wang, X.; Xie, P.; Ni, Y.; Niu, J.; Ren, J.; et al. Genome-Wide Identification of 13 miR5200 Loci in Wheat and Investigation of Their Regulatory Roles Under Stress. Genes 2025, 16, 1349. https://doi.org/10.3390/genes16111349
Zhou Y, Zhao C, Yan H, Yang J, Chen M, Wang X, Xie P, Ni Y, Niu J, Ren J, et al. Genome-Wide Identification of 13 miR5200 Loci in Wheat and Investigation of Their Regulatory Roles Under Stress. Genes. 2025; 16(11):1349. https://doi.org/10.3390/genes16111349
Chicago/Turabian StyleZhou, Yuan, Chenyu Zhao, Huiyuan Yan, Jiahao Yang, Mingyang Chen, Xia Wang, Pingfan Xie, Yongjing Ni, Jishan Niu, Jiangping Ren, and et al. 2025. "Genome-Wide Identification of 13 miR5200 Loci in Wheat and Investigation of Their Regulatory Roles Under Stress" Genes 16, no. 11: 1349. https://doi.org/10.3390/genes16111349
APA StyleZhou, Y., Zhao, C., Yan, H., Yang, J., Chen, M., Wang, X., Xie, P., Ni, Y., Niu, J., Ren, J., Xia, G., Li, Y., & Li, L. (2025). Genome-Wide Identification of 13 miR5200 Loci in Wheat and Investigation of Their Regulatory Roles Under Stress. Genes, 16(11), 1349. https://doi.org/10.3390/genes16111349














