Dynamic Alternative Polyadenylation during Litopenaeus Vannamei Metamorphosis Development
Abstract
1. Introduction
2. Materials and Methods
2.1. Data Collection
2.2. APA Analysis
2.3. Motif Feature Analysis
2.4. Principal Component Analysis
2.5. Differential Gene Expression Analysis
2.6. Function Enrichment Analysis
2.7. mRNA-miRNA and PPI Network Construction
3. Results
3.1. Global Patterns of APA Events during L. vannamei Development
3.2. Characterization of APA Events during L. vannamei Development
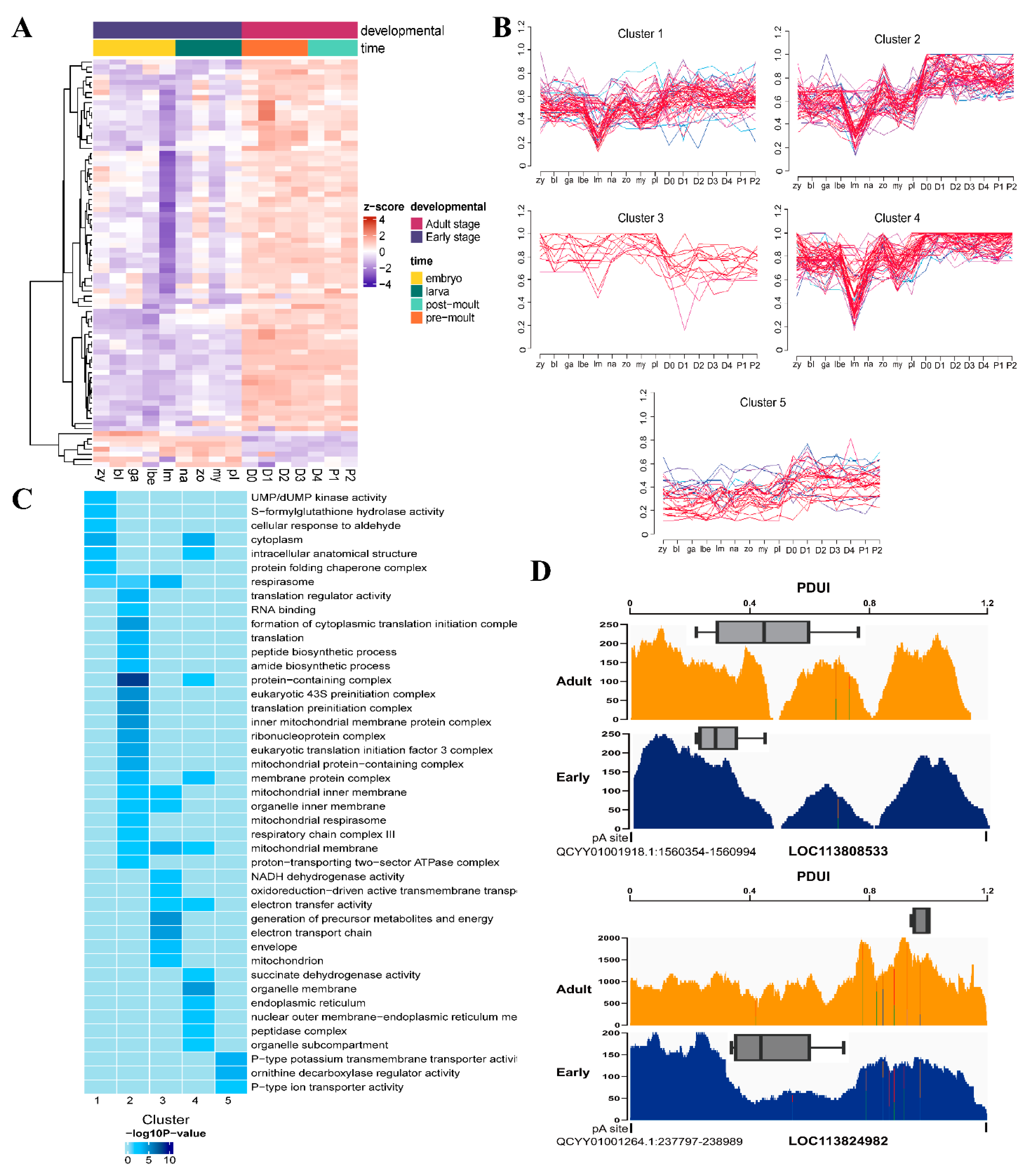
3.3. Dynamics of APA Events during L. vannamei Development
3.4. Differential Expression and Alternative Polyadenylation of Cleavage and Polyadenylation Factors during L. vannamei Development
3.5. mRNA-miRNA and PPI Network Construction Network during L. vannamei Development
4. Discussion
5. Conclusions
Supplementary Materials
Author Contributions
Funding
Institutional Review Board Statement
Informed Consent Statement
Data Availability Statement
Acknowledgments
Conflicts of Interest
References
- Ventura, T.; Palero, F.; Rotllant, G.; Fitzgibbon, Q.P. Crustacean metamorphosis: An omics perspective. Hydrobiologia 2018, 825, 47–60. [Google Scholar] [CrossRef]
- Medina, M. Functional genomics opens doors to understanding metamorphosis in nonmodel invertebrate organisms. Mol. Ecol. 2009, 18, 763–764. [Google Scholar] [CrossRef]
- Degnan, S.M.; Degnan, B.M. The initiation of metamorphosis as an ancient polyphenic trait and its role in metazoan life-cycle evolution. Philos. Trans. R. Soc. Lond. B Biol. Sci. 2010, 365, 641–651. [Google Scholar] [CrossRef]
- Jackson, D.; Leys, S.P.; Hinman, V.F.; Woods, R.; Lavin, M.F.; Degnan, B.M. Ecological regulation of development: Induction of marine invertebrate metamorphosis. Int. J. Dev. Biol. 2002, 46, 679. [Google Scholar]
- Wei, J.; Zhang, X.; Yu, Y.; Huang, H.; Li, F.; Xiang, J. Comparative transcriptomic characterization of the early development in pacific white shrimp Litopenaeus vannamei. PLoS ONE 2014, 9, e106201. [Google Scholar] [CrossRef]
- Hadfield, M.G. Why and how marine-invertebrate larvae metamorphose so fast. Semin. Cell Dev. Biol. 2000, 11, 437–443. [Google Scholar] [CrossRef] [PubMed]
- Schlosser, G. Modularity and the units of evolution. Theory Biosci. 2002, 121, 1–80. [Google Scholar] [CrossRef]
- Gallicchio, L.; Olivares, G.H.; Berry, C.W.; Fuller, M.T. Regulation and function of alternative polyadenylation in development and differentiation. RNA Biol. 2023, 20, 908–925. [Google Scholar] [CrossRef] [PubMed]
- Yeh, H.S.; Yong, J. Alternative polyadenylation of mRNAs: 3′-untranslated region matters in gene expression. Mol. Cells 2016, 39, 281–285. [Google Scholar] [CrossRef]
- Proudfoot, N.J. Ending the message: Poly(A) signals then and now. Genes. Dev. 2011, 25, 1770–1782. [Google Scholar] [CrossRef]
- Xia, Z.; Donehower, L.A.; Cooper, T.A.; Neilson, J.R.; Wheeler, D.A.; Wagner, E.J.; Li, W. Dynamic analyses of alternative polyadenylation from RNA-seq reveal a 3′-UTR landscape across seven tumour types. Nat. Commun. 2014, 5, 5274. [Google Scholar] [CrossRef] [PubMed]
- Stroup, E.K.; Ji, Z. Deep learning of human polyadenylation sites at nucleotide resolution reveals molecular determinants of site usage and relevance in disease. Nat. Commun. 2023, 14, 7378. [Google Scholar] [CrossRef] [PubMed]
- Mayr, C. Evolution and biological roles of alternative 3′UTRS. Trends Cell Biol. 2016, 26, 227–237. [Google Scholar] [CrossRef] [PubMed]
- Hao, J.; Hao, W.; Liu, Z.; Shi, P. The toggle switch model for gene expression change during the prenatal-to-postnatal transition in mammals. Mol. Biol. Evol. 2022, 39, msac036. [Google Scholar] [CrossRef] [PubMed]
- Mayr, C.; Bartel, D.P. Widespread shortening of 3′UTRS by alternative cleavage and polyadenylation activates oncogenes in cancer cells. Cell 2009, 138, 673–684. [Google Scholar] [CrossRef] [PubMed]
- Salisbury, J.; Hutchison, K.W.; Wigglesworth, K.; Eppig, J.J.; Graber, J.H. Probe-level analysis of expression microarrays characterizes isoform-specific degradation during mouse oocyte maturation. PLoS ONE 2009, 4, e7479. [Google Scholar] [CrossRef] [PubMed]
- Sandberg, R.; Neilson, J.R.; Sarma, A.; Sharp, P.A.; Burge, C.B. Proliferating cells express mRNAs with shortened 3′ untranslated regions and fewer microRNA target sites. Science 2008, 320, 1643–1647. [Google Scholar] [CrossRef] [PubMed]
- Shepard, P.J.; Choi, E.A.; Lu, J.; Flanagan, L.A.; Hertel, K.J.; Shi, Y. Complex and dynamic landscape of RNA polyadenylation revealed by pas-seq. RNA 2011, 17, 761–772. [Google Scholar] [CrossRef] [PubMed]
- Ulitsky, I.; Shkumatava, A.; Jan, C.H.; Subtelny, A.O.; Koppstein, D.; Bell, G.W.; Sive, H.; Bartel, D.P. Extensive alternative polyadenylation during zebrafish development. Genome Res. 2012, 22, 2054–2066. [Google Scholar] [CrossRef]
- Hu, W.; Li, S.; Park, J.Y.; Boppana, S.; Ni, T.; Li, M.; Zhu, J.; Tian, B.; Xie, Z.; Xiang, M. Dynamic landscape of alternative polyadenylation during retinal development. Cell Mol. Life Sci. 2017, 74, 1721–1739. [Google Scholar] [CrossRef]
- Lianoglou, S.; Garg, V.; Yang, J.L.; Leslie, C.S.; Mayr, C. Ubiquitously transcribed genes use alternative polyadenylation to achieve tissue-specific expression. Genes. Dev. 2013, 27, 2380–2396. [Google Scholar] [CrossRef] [PubMed]
- Agarwal, V.; Lopez-Darwin, S.; Kelley, D.R.; Shendure, J. The landscape of alternative polyadenylation in single cells of the developing mouse embryo. Nat. Commun. 2021, 12, 5101. [Google Scholar] [CrossRef]
- Gao, Y.; Wei, J.; Yuan, J.; Zhang, X.; Li, F.; Xiang, J. Transcriptome analysis on the exoskeleton formation in early developmetal stages and reconstruction scenario in growth-moulting in Litopenaeus vannamei. Sci. Rep. 2017, 7, 1098. [Google Scholar] [CrossRef]
- Futschik, M.E.; Carlisle, B. Noise-robust soft clustering of gene expression time-course data. J. Bioinform. Comput. Biol. 2005, 3, 965–988. [Google Scholar] [CrossRef]
- Quinlan, A.R.; Hall, I.M. Bedtools: A flexible suite of utilities for comparing genomic features. Bioinformatics 2010, 26, 841–842. [Google Scholar] [CrossRef] [PubMed]
- Bailey, T.L. Dreme: Motif discovery in transcription factor chip-seq data. Bioinformatics 2011, 27, 1653–1659. [Google Scholar] [CrossRef]
- Patro, R.; Duggal, G.; Love, M.I.; Irizarry, R.A.; Kingsford, C. Salmon provides fast and bias-aware quantification of transcript expression. Nat. Methods 2017, 14, 417–419. [Google Scholar] [CrossRef]
- Moriya, Y.; Itoh, M.; Okuda, S.; Yoshizawa, A.C.; Kanehisa, M. Kaas: An automatic genome annotation and pathway reconstruction server. Nucleic Acids Res. 2007, 35, W182–W185. [Google Scholar] [CrossRef] [PubMed]
- Yu, G.; Wang, L.; Han, Y.; He, Q. Clusterprofiler: An R package for comparing biological themes among gene clusters. Omics 2012, 16, 284–287. [Google Scholar] [CrossRef] [PubMed]
- Zhou, Y.; Zhou, B.; Pache, L.; Chang, M.; Khodabakhshi, A.H.; Tanaseichuk, O.; Benner, C.; Chanda, S.K. Metascape provides a biologist-oriented resource for the analysis of systems-level datasets. Nat. Commun. 2019, 10, 1523. [Google Scholar] [CrossRef]
- Gruber, A.J.; Zavolan, M. Alternative cleavage and polyadenylation in health and disease. Nat. Rev. Genet. 2019, 20, 599–614. [Google Scholar] [CrossRef]
- Tang, P.; Yang, Y.; Li, G.; Huang, L.; Wen, M.; Ruan, W.; Guo, X.; Zhang, C.; Zuo, X.; Luo, D.; et al. Alternative polyadenylation by sequential activation of distal and proximal polyA sites. Nat. Struct. Mol. Biol. 2022, 29, 21–31. [Google Scholar] [CrossRef] [PubMed]
- Yang, Q.; Doublie, S. Structural biology of poly(A) site definition. Wiley Interdiscip. Rev. RNA 2011, 2, 732–747. [Google Scholar] [CrossRef]
- Navarro, E.; Mallen, A.; Hueso, M. Dynamic variations of 3′UTR length reprogram the mRNA regulatory landscape. Biomedicines 2021, 9, 1560. [Google Scholar] [CrossRef]
- Peng, M.; Zeng, D.; Zhu, W.; Chen, X.; Yang, C.; Liu, Q.; Li, Q.; Wang, H.; Liu, H.; Liang, J.; et al. Construction of a high-density genetic map and identification of quantitative trait loci for nitrite tolerance in the pacific white shrimp (Litopenaeus vannamei). Front. Genet. 2020, 11, 571880. [Google Scholar] [CrossRef]
- Zhu, W.; Yang, C.; Chen, X.; Liu, Q.; Li, Q.; Peng, M.; Wang, H.; Chen, X.; Yang, Q.; Liao, Z.; et al. Single-cell ribonucleic acid sequencing clarifies cold tolerance mechanisms in the pacific white shrimp (Litopenaeus vannamei). Front. Genet. 2021, 12, 792172. [Google Scholar] [CrossRef] [PubMed]
- Hadfield, M.G.; Carpizo-Ituarte, E.J.; Del Carmen, K.; Nedved, B.T. Metamorphic competence, a major adaptive convergence in marine invertebrate larvae1. Am. Zool. 2001, 41, 1123–1131. [Google Scholar] [CrossRef]
- Alibardi, L. Appendage regeneration in anamniotes utilizes genes active during larval-metamorphic stages that have been lost or altered in amniotes: The case for studying lizard tail regeneration. J. Morphol. 2020, 281, 1358–1381. [Google Scholar] [CrossRef]
- Heyland, A.; Moroz, L.L. Signaling mechanisms underlying metamorphic transitions in animals. Integr. Comp. Biol. 2006, 46, 743–759. [Google Scholar] [CrossRef]
- Arrese, E.L.; Soulages, J.L. Insect fat body: Energy, metabolism, and regulation. Annu. Rev. Entomol. 2010, 55, 207–225. [Google Scholar] [CrossRef]
- Ichu, T.A.; Han, J.; Borchers, C.H.; Lesperance, M.; Helbing, C.C. Metabolomic insights into system-wide coordination of vertebrate metamorphosis. BMC Dev. Biol. 2014, 14, 5. [Google Scholar] [CrossRef] [PubMed]
- Hand, S.C.; Denlinger, D.L.; Podrabsky, J.E.; Roy, R. Mechanisms of animal diapause: Recent developments from nematodes, crustaceans, insects, and fish. Am. J. Physiol. Regul. Integr. Comp. Physiol. 2016, 310, R1193–R1211. [Google Scholar] [CrossRef] [PubMed]
- Rojo-Arreola, L.; Garcia-Carreno, F.; Romero, R.; Diaz, D.L. Proteolytic profile of larval developmental stages of Penaeus vannamei: An activity and mRNA expression approach. PLoS ONE 2020, 15, e0239413. [Google Scholar] [CrossRef] [PubMed]
- Hui, M.; Liu, Y.; Song, C.; Li, Y.; Shi, G.; Cui, Z. Transcriptome changes in Eriocheir sinensis Megalopae after desalination provide insights into osmoregulation and stress adaption in larvae. PLoS ONE 2014, 9, e114187. [Google Scholar] [CrossRef] [PubMed]
- Li, E.; Wang, S.; Li, C.; Wang, X.; Chen, K.; Chen, L. Transcriptome sequencing revealed the genes and pathways involved in salinity stress of Chinese mitten crab, Eriocheir sinensis. Physiol. Genom. 2014, 46, 177–190. [Google Scholar] [CrossRef] [PubMed]
- Addabbo, F.; Montagnani, M.; Goligorsky, M.S. Mitochondria and reactive oxygen species. Hypertension 2009, 53, 885–892. [Google Scholar] [CrossRef]
- Ohnishi, T.; Ohnishi, S.T.; Salerno, J.C. Five decades of research on mitochondrial NADH-quinone oxidoreductase (complex I). Biol. Chem. 2018, 399, 1249–1264. [Google Scholar] [CrossRef] [PubMed]
- Brandt, U. Energy converting NADH: Quinone oxidoreductase (complex I). Annu. Rev. Biochem. 2006, 75, 69–92. [Google Scholar] [CrossRef] [PubMed]
- Di Giammartino, D.C.; Nishida, K.; Manley, J.L. Mechanisms and consequences of alternative polyadenylation. Mol. Cell. 2011, 43, 853–866. [Google Scholar] [CrossRef]
- Sun, Y.; Hamilton, K.; Tong, L. Recent molecular insights into canonical pre-mRNA 3′-end processing. Transcription 2020, 11, 83–96. [Google Scholar] [CrossRef]
- Kaufmann, I.; Martin, G.; Friedlein, A.; Langen, H.; Keller, W. Human fip1 is a subunit of CPSF that binds to U-rich RNA elements and stimulates poly(A) polymerase. Embo J. 2004, 23, 616–626. [Google Scholar] [CrossRef] [PubMed]
- Mandel, C.R.; Kaneko, S.; Zhang, H.; Gebauer, D.; Vethantham, V.; Manley, J.L.; Tong, L. Polyadenylation factor CPSF-73 is the pre-mRNA 3′-end-processing endonuclease. Nature 2006, 444, 953–956. [Google Scholar] [CrossRef] [PubMed]
- Sun, Y.; Zhang, Y.; Hamilton, K.; Manley, J.L.; Shi, Y.; Walz, T.; Tong, L. Molecular basis for the recognition of the human AAUAAA polyadenylation signal. Proc. Natl. Acad. Sci. USA 2018, 115, E1419–E1428. [Google Scholar] [CrossRef] [PubMed]
- Takagaki, Y.; Manley, J.L.; Macdonald, C.C.; Wilusz, J.; Shenk, T. A multisubunit factor, CstF, is required for polyadenylation of mammalian pre-mRNAs. Genes Dev. 1990, 4, 2112–2120. [Google Scholar] [CrossRef]
- Macdonald, C.C.; Wilusz, J.; Shenk, T. The 64-kilodalton subunit of the CSTF polyadenylation factor binds to pre-mRNAs downstream of the cleavage site and influences cleavage site location. Mol. Cell Biol. 1994, 14, 6647–6654. [Google Scholar] [PubMed]
- Li, W.; You, B.; Hoque, M.; Zheng, D.; Luo, W.; Ji, Z.; Park, J.Y.; Gunderson, S.I.; Kalsotra, A.; Manley, J.L.; et al. Systematic profiling of poly(A)+ transcripts modulated by core 3′ end processing and splicing factors reveals regulatory rules of alternative cleavage and polyadenylation. PLoS Genet. 2015, 11, e1005166. [Google Scholar] [CrossRef] [PubMed]
- Wang, R.; Zheng, D.; Wei, L.; Ding, Q.; Tian, B. Regulation of intronic polyadenylation by pcf11 impacts mRNA expression of long genes. Cell Rep. 2019, 26, 2766–2778. [Google Scholar] [CrossRef] [PubMed]
- Kuleesha, Y.; Puah, W.C.; Wasser, M. A model of muscle atrophy based on live microscopy of muscle remodelling in Drosophila metamorphosis. R. Soc. Open Sci. 2016, 3, 150517. [Google Scholar] [CrossRef] [PubMed]
- Nishikawa, A.; Hayashi, H. Isoform transition of contractile proteins related to muscle remodeling with an axial gradient during metamorphosis in xenopus laevis. Dev. Biol. 1994, 165, 86–94. [Google Scholar] [CrossRef]
- Kawakami, K.; Kuroda, M.; Nishikawa, A. Regulation of desmin expression in adult-type myogenesis and muscle maturation during xenopus laevis metamorphosis. Zool. Sci. 2009, 26, 389–397. [Google Scholar] [CrossRef]
- Ji, Z.; Lee, J.Y.; Pan, Z.; Jiang, B.; Tian, B. Progressive lengthening of 3′ untranslated regions of mRNAs by alternative polyadenylation during mouse embryonic development. Proc. Natl. Acad. Sci. USA 2009, 106, 7028–7033. [Google Scholar] [CrossRef] [PubMed]
- Li, Y.; Sun, Y.; Fu, Y.; Li, M.; Huang, G.; Zhang, C.; Liang, J.; Huang, S.; Shen, G.; Yuan, S.; et al. Dynamic landscape of tandem 3′ UTRS during zebrafish development. Genome Res. 2012, 22, 1899–1906. [Google Scholar] [CrossRef] [PubMed][Green Version]
- Kim, C.J.; Kim, H.H.; Kim, H.K.; Lee, S.; Jang, D.; Kim, C.; Lim, D.H. Microrna mir-263b-5p regulates developmental growth and cell association by suppressing Laminin A in Drosophila. Biology 2023, 12, 1096. [Google Scholar] [CrossRef] [PubMed]






Disclaimer/Publisher’s Note: The statements, opinions and data contained in all publications are solely those of the individual author(s) and contributor(s) and not of MDPI and/or the editor(s). MDPI and/or the editor(s) disclaim responsibility for any injury to people or property resulting from any ideas, methods, instructions or products referred to in the content. |
© 2024 by the authors. Licensee MDPI, Basel, Switzerland. This article is an open access article distributed under the terms and conditions of the Creative Commons Attribution (CC BY) license (https://creativecommons.org/licenses/by/4.0/).
Share and Cite
Yang, X.; Chen, X.; Liu, C.; Wang, Z.; Lei, W.; Li, Q.; Zhao, Y.; Wang, X. Dynamic Alternative Polyadenylation during Litopenaeus Vannamei Metamorphosis Development. Genes 2024, 15, 837. https://doi.org/10.3390/genes15070837
Yang X, Chen X, Liu C, Wang Z, Lei W, Li Q, Zhao Y, Wang X. Dynamic Alternative Polyadenylation during Litopenaeus Vannamei Metamorphosis Development. Genes. 2024; 15(7):837. https://doi.org/10.3390/genes15070837
Chicago/Turabian StyleYang, Xueqin, Xiuli Chen, Chengzhang Liu, Zezhong Wang, Wei Lei, Qiangyong Li, Yongzhen Zhao, and Xia Wang. 2024. "Dynamic Alternative Polyadenylation during Litopenaeus Vannamei Metamorphosis Development" Genes 15, no. 7: 837. https://doi.org/10.3390/genes15070837
APA StyleYang, X., Chen, X., Liu, C., Wang, Z., Lei, W., Li, Q., Zhao, Y., & Wang, X. (2024). Dynamic Alternative Polyadenylation during Litopenaeus Vannamei Metamorphosis Development. Genes, 15(7), 837. https://doi.org/10.3390/genes15070837

