Autophagy Impairment in Retinal Ganglion Cells Following Hypoglycemia in Mice
Highlights
- The formation of autolysosomes is increased by hypoglycemia both in living tissue and in retinal ganglion cells (RGCs).
- Hypoglycemia induces a defect in the autophagosome/lysosomes fusion process in isolated RGC, removing the protective effect of autophagy.
- Modulating the autophagy process may help to prevent complications associated with diabetic retinopathy (DR).
Abstract
1. Introduction
2. Materials and Methods
2.1. Mouse Lines
2.2. RGCs Isolation
2.3. Cell Culture Conditions
2.4. Western Blotting Analysis
2.5. Immunostaining
2.6. LCM and RNA-Seq Analysis
2.7. Pathway Analysis (Gene Set Enrichment Analysis)
2.8. Statistical Analysis
3. Results
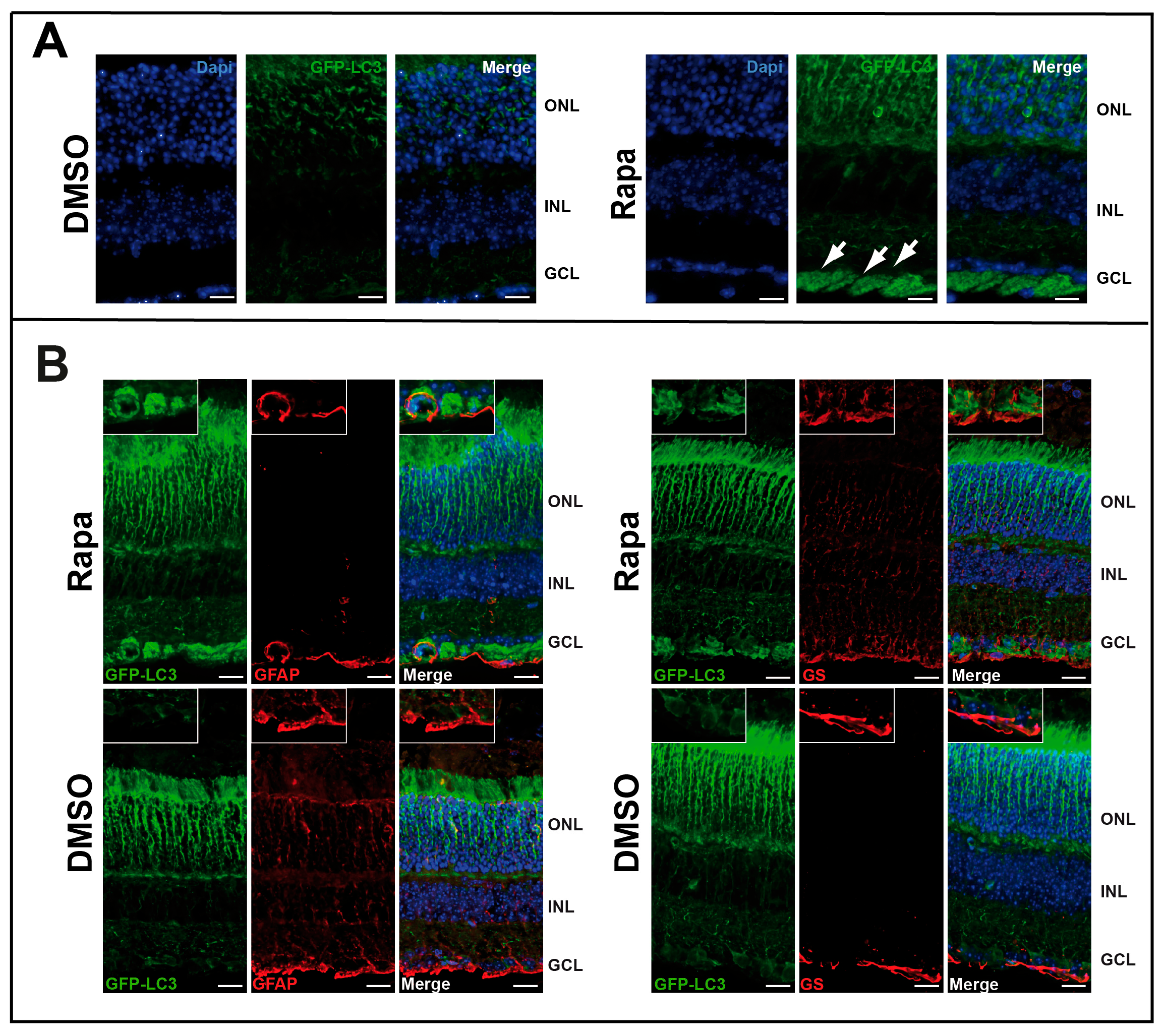
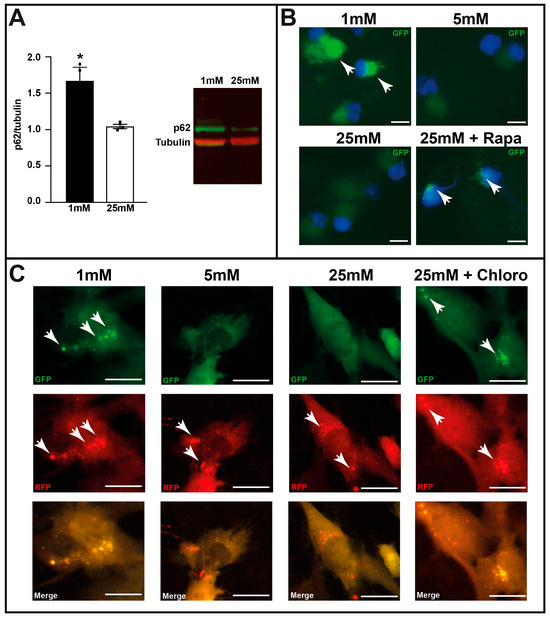
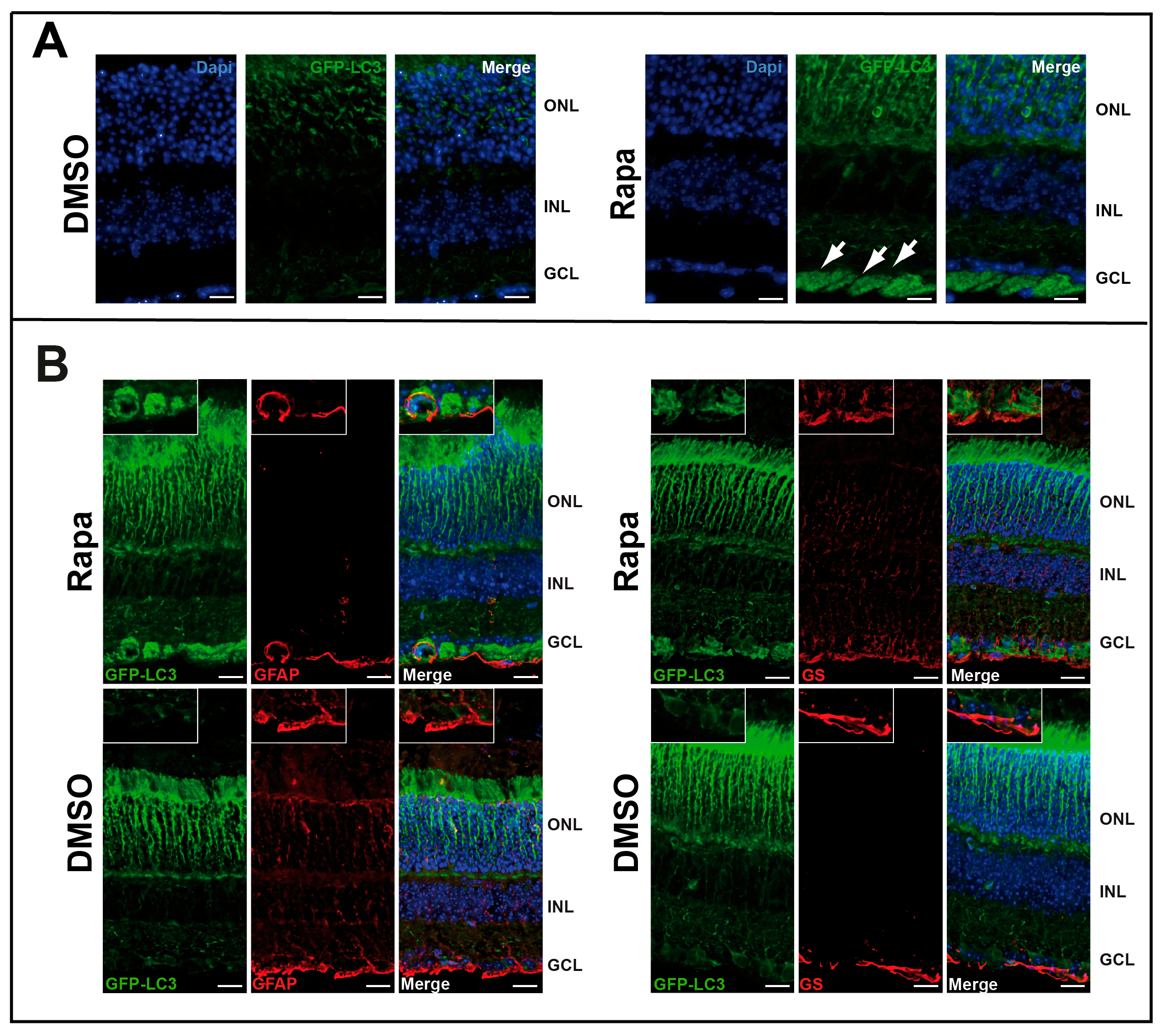
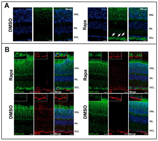
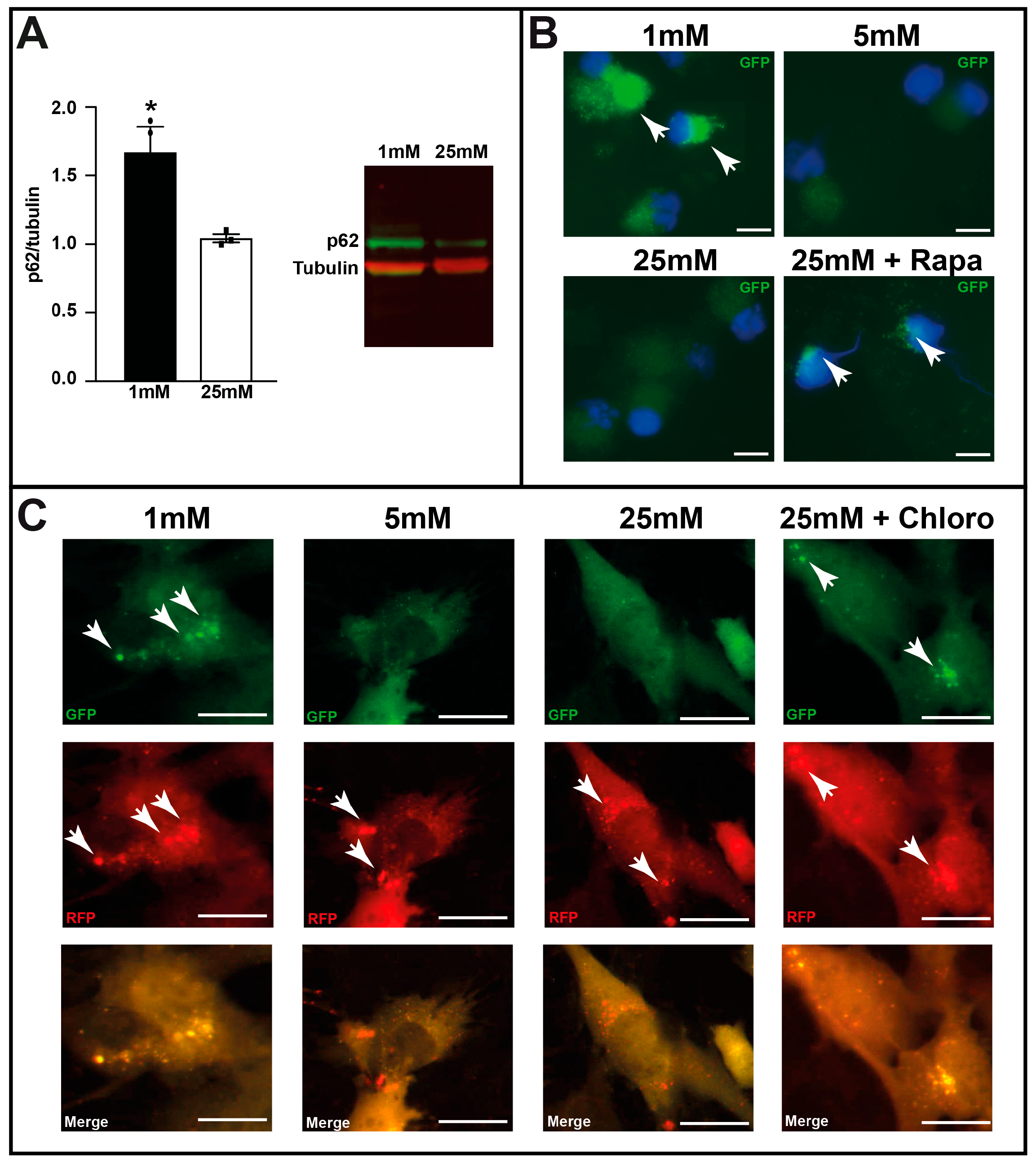
3.1. Low-Glucose Conditions Induced Autophagy Both Ex Vivo and In Vivo
3.2. RNA-Seq Analysis Showed Few Genes Altered by 5 h Hypoglycemia
3.3. Hypoglycemia Induced Autophagy in RGCs by Impairing AL Formation
4. Discussion
5. Conclusions
Supplementary Materials
Author Contributions
Funding
Institutional Review Board Statement
Informed Consent Statement
Data Availability Statement
Acknowledgments
Conflicts of Interest
Abbreviations
| AL | autolysosome |
| DR | Diabetic Retinopathy |
| ER | Endoplasmic Reticulum |
| Eugly | Euglycemic |
| GCL | Ganglion Cell Layer |
| GFAP | Glial Fibrillary Acidic Protein |
| GFP | Green Fluorescence Protein |
| GS | Glutamine Synthetase |
| GNAT1 | G Protein Subunit Alpha Transducin 1 |
| Hypo | Hypoglycemic |
| iBRB | Inner blood–retinal barrier (iBRB) |
| LCM | Laser Capture Microdissection |
| ONL | Outer Nuclear Layer |
| RGC | Retinal Ganglion Cells |
| RBPMS | RNA-Binding Protein |
| SOX11 | SRY-Box Transcription Factor 11 |
| Thy-1 | Thy-1 Cell Surface Antigen |
References
- Carpineto, P.; Toto, L.; Aloia, R.; Ciciarelli, V.; Borrelli, E.; Vitacolonna, E.; Nicola, M.D.; Antonio, L.D.; Mastropasqua, R. Neuroretinal alterations in the early stages of diabetic retinopathy in patients with type 2 diabetes mellitus. Eye 2016, 30, 673–679. [Google Scholar] [CrossRef] [PubMed]
- Simó, R.; Stitt, A.W.; Gardner, T.W. Neurodegeneration in diabetic retinopathy: Does it really matter? Diabetologia 2018, 61, 1902–1912. [Google Scholar] [CrossRef] [PubMed]
- Guo, C.; Niu, Y.; Pan, X.; Sharma, D.; Lau, E.; Jin, Y.; Luxardi, G.; Amanullah, M.; Lo, K.; Moshiri, A.; et al. Hypoglycemia promotes inner blood-retinal barrier breakdown and retinal vascular leakage in diabetic mice. Sci. Transl. Med. 2025, 17, eadq5355. [Google Scholar] [CrossRef]
- Emery, M.; Schorderet, D.F.; Roduit, R. Acute hypoglycemia induces retinal cell death in mouse. PLoS ONE 2011, 6, e21586. [Google Scholar] [CrossRef]
- Fresia, D.; Cannizzaro, E.; Borgo, A.; Roduit, R. GSH-Independent Induction of ER Stress during Hypoglycaemia in the Retinal Cells of Mice. J. Clin. Med. 2021, 10, 2529. [Google Scholar] [CrossRef]
- Guo, C.; Deshpande, M.; Niu, Y.; Kachwala, I.; Flores-Bellver, M.; Megarity, H.; Nuse, T.; Babapoor-Farrokhran, S.; Ramada, M.; Sanchez, J.; et al. HIF-1α accumulation in response to transient hypoglycemia may worsen diabetic eye disease. Cell Rep. 2023, 42, 111976. [Google Scholar] [CrossRef]
- Umino, Y.; Everhart, D.; Solessio, E.; Cusato, K.; Pan, J.C.; Nguyen, T.H.; Brown, E.T.; Hafler, R.; Frio, B.A.; Knox, B.E.; et al. Hypoglycemia leads to age-related loss of vision. Proc. Natl. Acad. Sci. USA 2006, 103, 19541–19545. [Google Scholar] [CrossRef]
- Balmer, D.; Emery, M.; Andreux, P.; Auwerx, J.; Ginet, V.; Puyal, J.; Schorderet, D.F.; Roduit, R. Autophagy defect is associated with low glucose-induced apoptosis in 661W photoreceptor cells. PLoS ONE 2013, 8, e74162. [Google Scholar] [CrossRef]
- Boya, P.; Esteban-Martínez, L.; Serrano-Puebla, A.; Gómez-Sintes, R.; Villarejo-Zori, B. Autophagy in the eye: Development, degeneration, and aging. Prog. Retin. Eye Res. 2016, 55, 206–245. [Google Scholar] [CrossRef]
- Mizushima, N.; Levine, B.; Cuervo, A.M.; Klionsky, D.J. Autophagy fights disease through cellular self-digestion. Nature 2008, 451, 1069–1075. [Google Scholar] [CrossRef]
- Villarejo-Zori, B.; Jiménez-Loygorri, J.I.; Zapata-Muñoz, J.; Bell, K.; Boya, P. New insights into the role of autophagy in retinal and eye diseases. Mol. Asp. Med. 2021, 82, 101038. [Google Scholar] [CrossRef]
- De Faria, J.M.L.; Dátilo, M.N. Deficient Autophagy Contributes to the Development of Diabetic Retinopathy. In The Eye and Foot in Diabetes; Jeffery, G., Fethi, D., Eds.; IntechOpen: London, UK, 2019. [Google Scholar]
- Yang, X.; Huang, Z.; Xu, M.; Chen, Y.; Cao, M.; Yi, G.; Fu, M. Autophagy in the retinal neurovascular unit: New perspectives into diabetic retinopathy. J. Diabetes 2023, 15, 382–396. [Google Scholar] [CrossRef]
- Rosa, M.D.; Distefano, G.; Gagliano, C.; Rusciano, D.; Malaguarnera, L. Autophagy in Diabetic Retinopathy. Curr. Neuropharmacol. 2016, 14, 810–825. [Google Scholar] [CrossRef] [PubMed]
- Morishita, H. Role of autophagy in the eye: From physiology to disease. Curr. Opin. Physiol. 2022, 30, 100592. [Google Scholar] [CrossRef]
- Fernández-Albarral, J.A.; Julián-López, E.d.; Soler-Domínguez, C.; Hoz, R.d.; López-Cuenca, I.; Salobrar-García, E.; Ramírez, J.M.; Pinazo-Durán, M.D.; Salazar, J.J.; Ramírez, A.I. The Role of Autophagy in Eye Diseases. Life 2021, 11, 189. [Google Scholar] [CrossRef] [PubMed]
- Devi, T.S.; Lee, I.; Hüttemann, M.; Kumar, A.; Nantwi, K.D.; Singh, L.P. TXNIP Links Innate Host Defense Mechanisms to Oxidative Stress and Inflammation in Retinal Muller Glia under Chronic Hyperglycemia: Implications for Diabetic Retinopathy. J. Diabetes Res. 2012, 2012, 438238. [Google Scholar] [CrossRef]
- Zhou, Z.; Vinberg, F.; Schottler, F.; Doggett, T.A.; Kefalov, V.J. Autophagy Supports Color Vision. Autophagy 2015, 11, 1821–1832. [Google Scholar] [CrossRef]
- Park, H.-Y.L.; Kim, J.H.; Park, C.K. Different contributions of autophagy to retinal ganglion cell death in the diabetic and glaucomatous retinas. Sci. Rep. 2018, 8, 13321. [Google Scholar] [CrossRef]
- Lee, S.H.; Shim, K.S.; Kim, C.Y.; Park, T.K. Characterization of the role of autophagy in retinal ganglion cell survival over time using a rat model of chronic ocular hypertension. Sci. Rep. 2021, 11, 5767. [Google Scholar] [CrossRef]
- Van Dijk, H.W.; Verbraak, F.D.; Kok, P.H.B.; Garvin, M.K.; Sonka, M.; Lee, K.; Devries, J.H.; Michels, R.P.J.; Van Velthoven, M.E.J.; Schlingemann, R.O.; et al. Decreased retinal ganglion cell layer thickness in patients with type 1 diabetes. Investig. Ophthalmol. Vis. Sci. 2010, 51, 3660–3665. [Google Scholar] [CrossRef]
- Ng, D.S.K.; Chiang, P.P.C.; Tan, G.; Cheung, C.M.G.; Cheng, C.Y.; Cheung, C.Y.; Wong, T.Y.; Lamoureux, E.L.; Ikram, M.K. Retinal ganglion cell neuronal damage in diabetes and diabetic retinopathy. Clin. Exp. Ophthalmol. 2016, 44, 243–250. [Google Scholar] [CrossRef]
- Rodríguez-Muela, N.; Germain, F.; Mariño, G.; Fitze, P.S.; Boya, P. Autophagy promotes survival of retinal ganglion cells after optic nerve axotomy in mice. Cell Death Differ. 2012, 19, 162–169. [Google Scholar] [CrossRef] [PubMed]
- Park, H.Y.L.; Kim, J.H.; Park, C.K. Activation of autophagy induces retinal ganglion cell death in a chronic hypertensive glaucoma model. Cell Death Dis. 2012, 3, e290. [Google Scholar] [CrossRef]
- Mizushima, N.; Yamamoto, A.; Matsui, M.; Yoshimori, T.; Ohsumi, Y. In vivo analysis of autophagy in response to nutrient starvation using transgenic mice expressing a fluorescent autophagosome marker. Mol. Biol. Cell 2004, 15, 1101–1111. [Google Scholar] [CrossRef] [PubMed]
- Welsbie, D.S.; Mitchell, K.L.; Jaskula-Ranga, V.; Sluch, V.M.; Yang, Z.; Kim, J.; Buehler, E.; Patel, A.; Martin, S.E.; Zhang, P.-W.; et al. Enhanced Functional Genomic Screening Identifies Novel Mediators of Dual Leucine Zipper Kinase-Dependent Injury Signaling in Neurons. Neuron 2017, 94, 1142–1154.e1146. [Google Scholar] [CrossRef] [PubMed]
- Caffé, A.R.; Ahuja, P.; Holmqvist, B.; Azadi, S.; Forsell, J.; Holmqvist, I.; Söderpalm, A.K.; Van Veen, T. Mouse retina explants after long-term culture in serum free medium. J. Chem. Neuroanat. 2001, 22, 263–273. [Google Scholar] [CrossRef]
- Martin, M. Cutadapt removes adapter sequences from high-throughput sequencing reads. EMBnet. J. 2011, 17, 10–12. [Google Scholar] [CrossRef]
- Davis, M.P.A.; Van Dongen, S.; Abreu-Goodger, C.; Bartonicek, N.; Enright, A.J. Kraken: A set of tools for quality control and analysis of high-throughput sequence data. Methods 2013, 63, 41–49. [Google Scholar] [CrossRef]
- Dobin, A.; Davis, C.A.; Schlesinger, F.; Drenkow, J.; Zaleski, C.; Jha, S.; Batut, P.; Chaisson, M.; Gingeras, T.R. STAR: Ultrafast universal RNA-seq aligner. Bioinformatics 2012, 29, 15–21. [Google Scholar] [CrossRef]
- Anders, S.; Pyl, P.T.; Huber, W. HTSeq—A Python framework to work with high-throughput sequencing data. Bioinformatics 2015, 31, 166–169. [Google Scholar] [CrossRef]
- Wang, L.; Wang, S.; Li, W. RSeQC: Quality control of RNA-seq experiments. Bioinformatics 2012, 28, 2184–2185. [Google Scholar] [CrossRef]
- Li, B.; Dewey, C.N. RSEM: Accurate transcript quantification from RNA-Seq data with or without a reference genome. BMC Bioinform. 2011, 12, 323. [Google Scholar] [CrossRef]
- Subramanian, A.; Tamayo, P.; Mootha, V.K.; Mukherjee, S.; Ebert, B.L.; Gillette, M.A.; Paulovich, A.; Pomeroy, S.L.; Golub, T.R.; Lander, E.S.; et al. Gene set enrichment analysis: A knowledge-based approach for interpreting genome-wide expression profiles. Proc. Natl. Acad. Sci. USA 2005, 102, 15545–15550. [Google Scholar] [CrossRef]
- Mootha, V.K.; Lindgren, C.M.; Eriksson, K.-F.; Subramanian, A.; Sihag, S.; Lehar, J.; Puigserver, P.; Carlsson, E.; Ridderstråle, M.; Laurila, E.; et al. PGC-1α-responsive genes involved in oxidative phosphorylation are coordinately downregulated in human diabetes. Nat. Genet. 2003, 34, 267–273. [Google Scholar] [CrossRef]
- Liberzon, A.; Subramanian, A.; Pinchback, R.; Thorvaldsdóttir, H.; Tamayo, P.; Mesirov, J.P. Molecular signatures database (MSigDB) 3.0. Bioinformatics 2011, 27, 1739–1740. [Google Scholar] [CrossRef]
- Love, M.I.; Huber, W.; Anders, S. Moderated estimation of fold change and dispersion for RNA-seq data with DESeq2. Genome Biol. 2014, 15, 550. [Google Scholar] [CrossRef]
- Klionsky, D.J.; Abdel-Aziz, A.K.; Abdelfatah, S.; Abdellatif, M.; Abdoli, A.; Abel, S.; Abeliovich, H.; Abildgaard, M.H.; Abudu, Y.P.; Acevedo-Arozena, A.; et al. Guidelines for the use and interpretation of assays for monitoring autophagy (4th edition)1. Autophagy 2021, 17, 1–382. [Google Scholar] [CrossRef]
- Gerónimo-Olvera, C.; Montiel, T.; Rincon-Heredia, R.; Castro-Obregón, S.; Massieu, L. Autophagy fails to prevent glucose deprivation/glucose reintroduction-induced neuronal death due to calpain-mediated lysosomal dysfunction in cortical neurons. Cell Death Dis. 2017, 8, e2911. [Google Scholar] [CrossRef] [PubMed]
- Liton, P.B.; Boesze-Battaglia, K.; Boulton, M.E.; Boya, P.; Ferguson, T.A.; Ganley, I.G.; Kauppinnen, A.; Laurie, G.W.; Mizushima, N.; Morishita, H.; et al. Autophagy in the eye: From physiology to pathophysiology. Autophagy Rep. 2023, 2, 2178996. [Google Scholar] [CrossRef] [PubMed]
- Rheaume, B.A.; Jereen, A.; Bolisetty, M.; Sajid, M.S.; Yang, Y.; Renna, K.; Sun, L.; Robson, P.; Trakhtenberg, E.F. Single cell transcriptome profiling of retinal ganglion cells identifies cellular subtypes. Nat. Commun. 2018, 9, 2759. [Google Scholar] [CrossRef]
- Liu, Y.-J.; Lian, Z.-Y.; Liu, G.; Zhou, H.-Y.; Yang, H.-J. RNA sequencing reveals retinal transcriptome changes in STZ-induced diabetic rats. Mol. Med. Rep. 2016, 13, 2101–2109. [Google Scholar] [CrossRef]
- Nogami, S.; Satoh, S.; Tanaka-Nakadate, S.; Yoshida, K.; Nakano, M.; Terano, A.; Shirataki, H. Identification and characterization of taxilin isoforms. Biochem. Biophys. Res. Commun. 2004, 319, 936–943. [Google Scholar] [CrossRef]
- Laboissonniere, L.A.; Goetz, J.J.; Martin, G.M.; Bi, R.; Lund, T.J.S.; Ellson, L.; Lynch, M.R.; Mooney, B.; Wickham, H.; Liu, P.; et al. Molecular signatures of retinal ganglion cells revealed through single cell profiling. Sci. Rep. 2019, 9, 15778. [Google Scholar] [CrossRef]
- Yasuda, M.; Tanaka, Y.; Ryu, M.; Tsuda, S.; Nakazawa, T. RNA Sequence Reveals Mouse Retinal Transcriptome Changes Early after Axonal Injury. PLoS ONE 2014, 9, e93258. [Google Scholar] [CrossRef]
- Chang, K.-C.; Bian, M.; Xia, X.; Madaan, A.; Sun, C.; Wang, Q.; Li, L.; Nahmou, M.; Noro, T.; Yokota, S.; et al. Posttranslational Modification of Sox11 Regulates RGC Survival and Axon Regeneration. Eneuro 2021, 8, ENEURO.0358–20.2020. [Google Scholar] [CrossRef]
- Struebing, F.L.; Wang, J.; Li, Y.; King, R.; Mistretta, O.C.; English, A.W.; Geisert, E.E. Differential Expression of Sox11 and Bdnf mRNA Isoforms in the Injured and Regenerating Nervous Systems. Front. Mol. Neurosci. 2017, 10, 354. [Google Scholar] [CrossRef] [PubMed]
- Norsworthy, M.W.; Bei, F.; Kawaguchi, R.; Wang, Q.; Tran, N.M.; Li, Y.; Brommer, B.; Zhang, Y.; Wang, C.; Sanes, J.R.; et al. Sox11 Expression Promotes Regeneration of Some Retinal Ganglion Cell Types but Kills Others. Neuron 2017, 94, 1112–1120.e1114. [Google Scholar] [CrossRef] [PubMed]
- Gong, Q.; Wang, H.; Yu, P.; Qian, T.; Xu, X. Protective or Harmful: The Dual Roles of Autophagy in Diabetic Retinopathy. Front. Med. 2021, 8, 644121. [Google Scholar] [CrossRef] [PubMed]
- Barde, I.; Zanta-Boussif, M.A.; Paisant, S.; Leboeuf, M.; Rameau, P.; Delenda, C.; Danos, O. Efficient control of gene expression in the hematopoietic system using a single Tet-on inducible lentiviral vector. Mol. Ther. J. Am. Soc. Gene Ther. 2006, 13, 382–390. [Google Scholar] [CrossRef]




| Gene ID | Gene Name | FC | p Value | p Value Adj | Description |
|---|---|---|---|---|---|
| (A) | |||||
| ENSMUSG00000090667 | Gm765 | 6.5 | 8.17 × 10−7 | 0.013 | MyoD family inhibitor domain containing-2 |
| ENSMUSG00000039891 | Txlnb | 20.8 | 2.88 × 10−6 | 0.024 | taxilin beta |
| ENSMUSG00000063632 | Sox11 | 3.9 | 2.66 × 10−5 | 0.109 | Transcription factor SOX-11 |
| ENSMUSG00000084234 | 4933405O20Rik | 90.0 | 7.30 × 10−5 | 0.182 | Probable isocitrate dehydrogenase [NAD] gamma-2 |
| ENSMUSG00000052374 | Actn2 | 19.8 | 1.28 × 10−4 | 0.182 | Alpha-actinin-2 |
| ENSMUSG00000053228 | Ceacam3 | 7.9 | 9.52 × 10−5 | 0.182 | carcinoembryonic antigen-related cell adhesion molecule-3 |
| ENSMUSG00000029862 | Clcn1 | 5.5 | 1.44 × 10−4 | 0.182 | Chloride channel protein-1 |
| ENSMUSG00000030051 | Aplf | 5.5 | 1.36 × 10−4 | 0.182 | Aprataxin and PNK-like factor |
| ENSMUSG00000051224 | Tceanc | 6.3 | 3.79 × 10−4 | 0.208 | Transcription elongation factor A N-terminal and central domain-containing protein |
| ENSMUSG00000039480 | Nt5dc1 | 4.7 | 3.29 × 10−4 | 0.208 | 5’-nucleotidase domain containing-1 |
| Gene ID | Gene Name | FC | p Value | p Value adj | Description |
| (B) | |||||
| ENSMUSG00000069372 | Ctxn3 | −3.4 | 8.22 × 10−6 | 0.045 | Cortexin-3 |
| ENSMUSG00000030921 | Trim30a | −14.4 | 1.06 × 10−4 | 0.182 | Mus musculus tripartite motif-containing 30A |
| ENSMUSG00000063931 | Pepd | −3.8 | 8.67 × 10−5 | 0.182 | peptidase D |
| ENSMUSG00000000171 | Sdhd | −3.3 | 9.49 × 10−5 | 0.182 | succinate dehydrogenase complex |
| ENSMUSG00000097487 | Ptges3l | −57.6 | 2.04 × 10−4 | 0.198 | Putative protein PTGES3L |
| ENSMUSG00000020778 | Ten1 | −2.9 | 2.03 × 10−4 | 0.198 | CST complex subunit TEN1 |
| ENSMUSG00000029149 | Krtcap3 | −79.8 | 3.33 × 10−4 | 0.208 | Keratinocyte-associated protein-3 |
| ENSMUSG00000026090 | 2010300C02Rik | −50.5 | 2.63 × 10−4 | 0.208 | RIKEN cDNA 2010300C02 gene |
| ENSMUSG00000047832 | Cdca4 | −36.6 | 3.51 × 10−4 | 0.208 | Mus musculus cell division cycle associated-4 |
| ENSMUSG00000041731 | Pgm5 | −6.0 | 3.31 × 10−4 | 0.208 | Phosphoglucomutase-like protein-5 |
Disclaimer/Publisher’s Note: The statements, opinions and data contained in all publications are solely those of the individual author(s) and contributor(s) and not of MDPI and/or the editor(s). MDPI and/or the editor(s) disclaim responsibility for any injury to people or property resulting from any ideas, methods, instructions or products referred to in the content. |
© 2025 by the authors. Licensee MDPI, Basel, Switzerland. This article is an open access article distributed under the terms and conditions of the Creative Commons Attribution (CC BY) license (https://creativecommons.org/licenses/by/4.0/).
Share and Cite
Fresia, D.; Cannizzaro, E.; Borgo, A.; Schwab, M.; Roduit, R. Autophagy Impairment in Retinal Ganglion Cells Following Hypoglycemia in Mice. Cells 2025, 14, 1774. https://doi.org/10.3390/cells14221774
Fresia D, Cannizzaro E, Borgo A, Schwab M, Roduit R. Autophagy Impairment in Retinal Ganglion Cells Following Hypoglycemia in Mice. Cells. 2025; 14(22):1774. https://doi.org/10.3390/cells14221774
Chicago/Turabian StyleFresia, Daria, Enrica Cannizzaro, Angelica Borgo, Marc Schwab, and Raphaël Roduit. 2025. "Autophagy Impairment in Retinal Ganglion Cells Following Hypoglycemia in Mice" Cells 14, no. 22: 1774. https://doi.org/10.3390/cells14221774
APA StyleFresia, D., Cannizzaro, E., Borgo, A., Schwab, M., & Roduit, R. (2025). Autophagy Impairment in Retinal Ganglion Cells Following Hypoglycemia in Mice. Cells, 14(22), 1774. https://doi.org/10.3390/cells14221774

