Foetal Growth Restriction Effects on Grey and White Matter in the Prefrontal Cortex and Basal Ganglia of Postnatal Day 10 Piglets
Abstract
1. Introduction
2. Methodology
2.1. Ethical Approval
2.2. Animals
2.3. Immunohistochemistry
2.4. Image Acquisition and Analysis
2.5. Statistics
3. Results
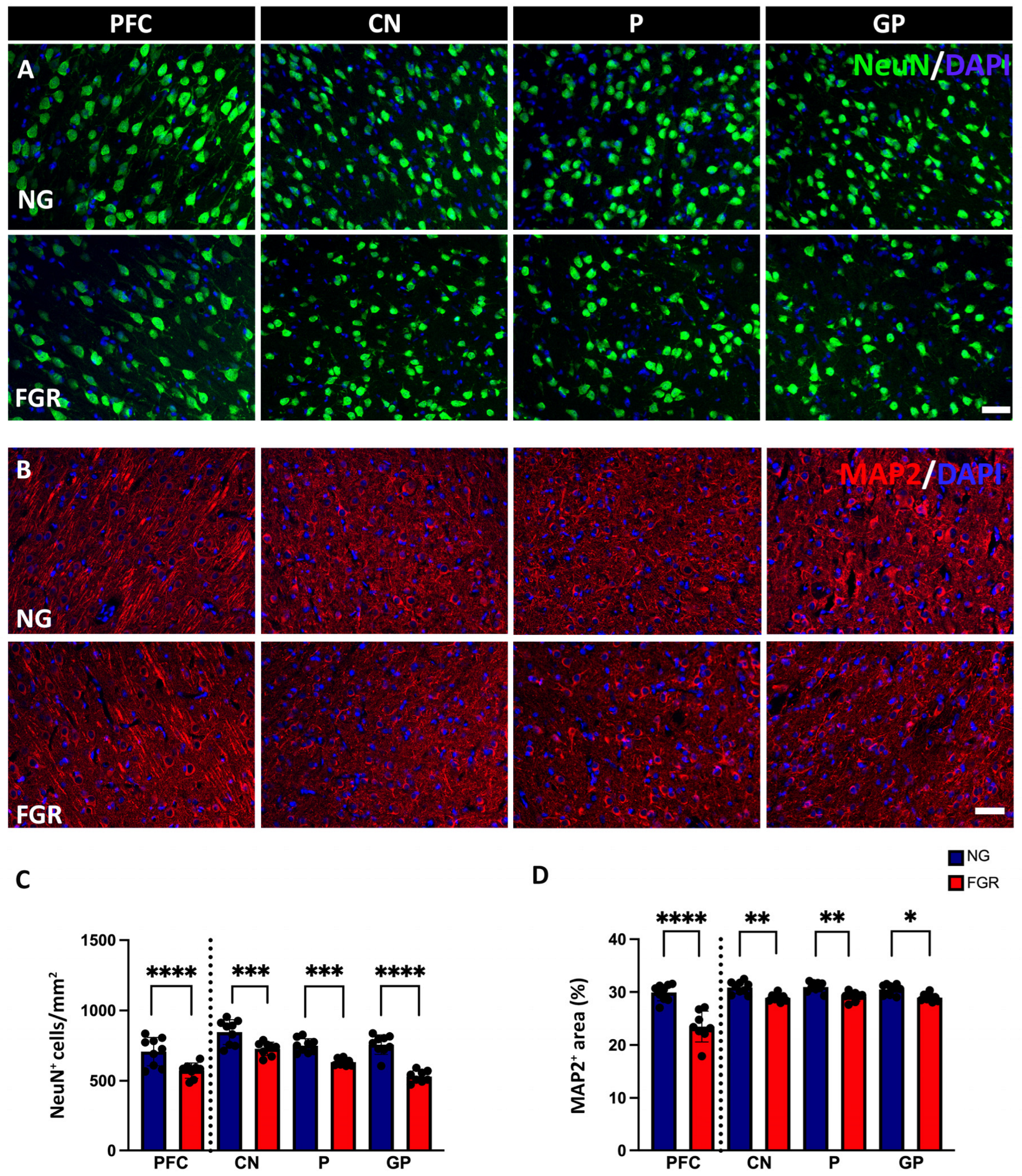
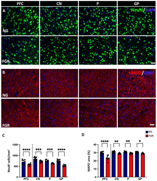
3.1. Neuronal and Structural Alterations in FGR Piglet Brains
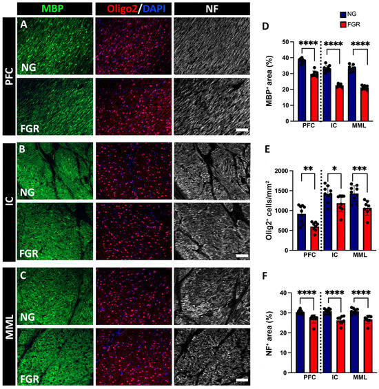
3.2. Impaired Myelination in FGR Piglet Brains
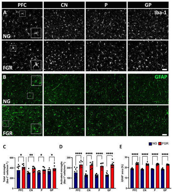
3.3. Increased Activation of Glial Cells in the Grey Matter of FGR Brains
3.4. Increased Activation of Glial Cells in the White Matter of FGR Brains
3.5. Sex Differences
4. Discussion
5. Conclusions
Author Contributions
Funding
Institutional Review Board Statement
Informed Consent Statement
Data Availability Statement
Acknowledgments
Conflicts of Interest
References
- Madden, J.V.; Flatley, C.J.; Kumar, S. Term small-for-gestational-age infants from low-risk women are at significantly greater risk of adverse neonatal outcomes. Am. J. Obstet. Gynecol. 2018, 218, 525.e1–525.e9. [Google Scholar] [CrossRef]
- Malhotra, A.; Ditchfield, M.; Fahey, M.C.; Castillo-Melendez, M.; Allison, B.J.; Polglase, G.R.; Wallace, E.M.; Hodges, R.; Jenkin, G.; Miller, S.L. Detection and assessment of brain injury in the growth-restricted fetus and neonate. Pediatr. Res. 2017, 82, 184–193. [Google Scholar] [CrossRef]
- Malhotra, A.; Sepehrizadeh, T.; Dhollander, T.; Wright, D.; Castillo-Melendez, M.; Sutherland, A.E.; Pham, Y.; Ditchfield, M.; Polglase, G.R.; de Veer, M.; et al. Advanced MRI analysis to detect white matter brain injury in growth restricted newborn lambs. NeuroImage Clin. 2019, 24, 101991. [Google Scholar] [CrossRef] [PubMed]
- de Onis, M. Intrauterine growth Retardation. Questões Emergentes sobre Saúde e Nutrição nos Países em Desenvolvimento. Visão do IFPRI (Instituto Internacional de Investigação sobre Políticas Alimentares), Focus. 2020. Available online: https://www.soilandhealth.org/wp-content/uploads/01aglibrary/Arun/Health%20and%20nutrition%20of%20children%20in%20developing%20countries.pdf (accessed on 9 September 2025).
- Lee, A.C.; Katz, J.; Blencowe, H.; Cousens, S.; Kozuki, N.; Vogel, J.P.; Adair, L.; Baqui, A.H.; Bhutta, Z.A.; Caulfield, L.E.; et al. National and regional estimates of term and preterm babies born small for gestational age in 138 low-income and middle-income countries in 2010. Lancet Glob. Health 2013, 1, e26–e36. [Google Scholar] [CrossRef]
- Black, R.E. Global prevalence of small for gestational age births. In Low-Birthweight Baby: Born too Soon or too Small; Karger Publishers: Basel, Switzerland, 2015; Volume 81, pp. 1–7. [Google Scholar]
- Baud, O.; Berkane, N. Hormonal changes associated with intra-uterine growth restriction: Impact on the developing brain and future neurodevelopment. Front. Endocrinol. 2019, 10, 179. [Google Scholar] [CrossRef]
- Dimasuay, K.G.; Boeuf, P.; Powell, T.L.; Jansson, T. Placental responses to changes in the maternal environment determine fetal growth. Front. Physiol. 2016, 7, 12. [Google Scholar] [CrossRef] [PubMed]
- Geva, R.; Eshel, R.; Leitner, Y.; Valevski, A.F.; Harel, S. Neuropsychological outcome of children with intrauterine growth restriction: A 9-year prospective study. Pediatrics 2006, 118, 91–100. [Google Scholar] [CrossRef] [PubMed]
- Freire, G.; Shevell, M.; Oskoui, M. Cerebral palsy: Phenotypes and risk factors in term singletons born small for gestational age. Eur. J. Paediatr. Neurol. 2015, 19, 218–225. [Google Scholar] [CrossRef]
- Levine, T.A.; Grunau, R.E.; McAuliffe, F.M.; Pinnamaneni, R.; Foran, A.; Alderdice, F.A. Early childhood neurodevelopment after intrauterine growth restriction: A systematic review. Pediatrics 2015, 135, 126–141. [Google Scholar] [CrossRef]
- Novak, I.; Morgan, C.; Adde, L.; Blackman, J.; Boyd, R.N.; Brunstrom-Hernandez, J.; Cioni, G.; Damiano, D.; Darrah, J.; Eliasson, A.-C.; et al. Early, accurate diagnosis and early intervention in cerebral palsy: Advances in diagnosis and treatment. JAMA Pediatr. 2017, 171, 897–907. [Google Scholar]
- Baschat, A.; Viscardi, R.; Hussey-Gardner, B.; Hashmi, N.; Harman, C. Infant neurodevelopment following fetal growth restriction: Relationship with antepartum surveillance parameters. Ultrasound Obstet. Gynecol. Off. J. Int. Soc. Ultrasound Obstet. Gynecol. 2009, 33, 44–50. [Google Scholar] [CrossRef]
- Vollmer, B.; Edmonds, C.J. School age neurological and cognitive outcomes of fetal growth retardation or small for gestational age birth weight. Front. Endocrinol. 2019, 10, 186. [Google Scholar] [CrossRef]
- Leitner, Y.; Fattal-Valevski, A.; Geva, R.; Eshel, R.; Toledano-Alhadef, H.; Rotstein, M.; Bassan, H.; Radianu, B.; Bitchonsky, O.; Jaffa, A.J.; et al. Neurodevelopmental outcome of children with intrauterine growth retardation: A longitudinal, 10-year prospective study. J. Child Neurol. 2007, 22, 580–587. [Google Scholar] [CrossRef]
- Padilla, N.; Junqué, C.; Figueras, F.; Sanz-Cortes, M.; Bargalló, N.; Arranz, A.; Donaire, A.; Figueras, J.; Gratacos, E. Differential vulnerability of gray matter and white matter to intrauterine growth restriction in preterm infants at 12 months corrected age. Brain Res. 2014, 1545, 1–11. [Google Scholar] [CrossRef] [PubMed]
- Peng, R.; Zheng, Q.; Wu, L.-H.; Yin, X.; Zheng, J.; Xie, H.-N. Frontal lobe development in fetuses with growth restriction by using ultrasound: A case–control study. BMC Pregnancy Childbirth 2022, 22, 861. [Google Scholar] [CrossRef] [PubMed]
- Padilla, N.; Falcón, C.; Sanz-Cortés, M.; Figueras, F.; Bargallo, N.; Crispi, F.; Eixarch, E.; Arranz, A.; Botet, F.; Gratacós, E. Differential effects of intrauterine growth restriction on brain structure and development in preterm infants: A magnetic resonance imaging study. Brain Res. 2011, 1382, 98–108. [Google Scholar] [CrossRef]
- Korkalainen, N.; Ilvesmäki, T.; Parkkola, R.; Perhomaa, M.; Mäkikallio, K. Brain volumes and white matter microstructure in 8-to 10-year-old children born with fetal growth restriction. Pediatr. Radiol. 2022, 52, 2388–2400. [Google Scholar] [CrossRef]
- Miller, S.L.; Huppi, P.S.; Mallard, C. The consequences of fetal growth restriction on brain structure and neurodevelopmental outcome. J. Physiol. 2016, 594, 807–823. [Google Scholar] [CrossRef]
- Wixey, J.A.; Lee, K.M.; Miller, S.M.; Goasdoue, K.; Colditz, P.B.; Tracey Bjorkman, S.; Chand, K.K. Neuropathology in intrauterine growth restricted newborn piglets is associated with glial activation and proinflammatory status in the brain. J. Neuroinflamm. 2019, 16, 5. [Google Scholar] [CrossRef]
- Tolcos, M.; McDougall, A.; Shields, A.; Chung, Y.; O’Dowd, R.; Turnley, A.; Wallace, M.; Rees, S. Intrauterine growth restriction affects cerebellar granule cells in the developing guinea pig brain. Dev. Neurosci. 2018, 40, 162–174. [Google Scholar] [CrossRef]
- Pla, L.; Illa, M.; Loreiro, C.; Lopez, M.C.; Vazquez-Aristizabal, P.; Kühne, B.A.; Barenys, M.; Eixarch, E.; Gratacos, E. Structural brain changes during the neonatal period in a rabbit model of intrauterine growth restriction. Dev. Neurosci. 2021, 42, 217–229. [Google Scholar] [CrossRef] [PubMed]
- Arthurs, O.; Rega, A.; Guimiot, F.; Belarbi, N.; Rosenblatt, J.; Biran, V.; Elmaleh, M.; Sebag, G.; Alison, M. Diffusion-weighted magnetic resonance imaging of the fetal brain in intrauterine growth restriction. Ultrasound Obstet. Gynecol. 2017, 50, 79–87. [Google Scholar] [CrossRef]
- Hanakawa, T.; Goldfine, A.M.; Hallett, M. A common function of basal ganglia-cortical circuits subserving speed in both motor and cognitive domains. Eneuro 2017, 4, ENEURO.0200-17.2017. [Google Scholar] [CrossRef]
- Leisman, G.; Braun-Benjamin, O.; Melillo, R. Cognitive-motor interactions of the basal ganglia in development. Front. Syst. Neurosci. 2014, 8, 16. [Google Scholar] [CrossRef]
- Dudink, I.; Hüppi, P.S.; Sizonenko, S.V.; Castillo-Melendez, M.; Sutherland, A.E.; Allison, B.J.; Miller, S.L. Altered trajectory of neurodevelopment associated with fetal growth restriction. Exp. Neurol. 2022, 347, 113885. [Google Scholar] [CrossRef]
- Eixarch, E.; Muñoz-Moreno, E.; Bargallo, N.; Batalle, D.; Gratacos, E. Motor and cortico-striatal-thalamic connectivity alterations in intrauterine growth restriction. Am. J. Obstet. Gynecol. 2016, 214, 725.e1–725.e9. [Google Scholar] [CrossRef]
- Webb, S.J.; Monk, C.S.; Nelson, C.A. Mechanisms of postnatal neurobiological development: Implications for human development. Dev. Neuropsychol. 2001, 19, 147–171. [Google Scholar] [CrossRef]
- O’Rahilly, R.; Müller, F. Significant features in the early prenatal development of the human brain. Ann. Anat.-Anat. Anz. 2008, 190, 105–118. [Google Scholar] [CrossRef]
- Kalanjati, V.P.; Wixey, J.A.; Miller, S.M.; Colditz, P.B.; Bjorkman, S.T. GABAA receptor expression and white matter disruption in intrauterine growth restricted piglets. Int. J. Dev. Neurosci. 2017, 59, 1–9. [Google Scholar] [CrossRef] [PubMed]
- Chand, K.K.; Miller, S.M.; Cowin, G.J.; Mohanty, L.; Pienaar, J.; Colditz, P.B.; Bjorkman, S.T.; Wixey, J.A. Neurovascular unit alterations in the growth-restricted newborn are improved following ibuprofen treatment. Mol. Neurobiol. 2022, 59, 1018–1040. [Google Scholar] [CrossRef] [PubMed]
- Bauer, R.; Walter, B.; Hoppe, A.; Gaser, E.; Lampe, V.; Kauf, E.; Zwiener, U. Body weight distribution and organ size in newborn swine (sus scrofa domestica)—A study describing an animal model for asymmetrical intrauterine growth retardation. Exp. Toxicol. Pathol. 1998, 50, 59–65. [Google Scholar] [CrossRef]
- Felix, B.; Leger, M.E.; Albe-Fessard, D.; Marcilloux, J.C.; Rampin, O.; Laplace, J.P. Stereotaxic atlas of the pig brain. Brain Res. Bull. 1999, 49, 1–137. [Google Scholar] [CrossRef] [PubMed]
- Chand, K.K.; Patel, J.; Bjorkman, S.; Sim, S.-L.; Miller, S.M.; Teo, E.; Jones, L.; Sun, J.; Colditz, P.B.; Khosrotehrani, K.; et al. Combination of human endothelial colony-forming cells and mesenchymal stromal cells exert neuroprotective effects in the growth-restricted newborn. NPJ Regen. Med. 2021, 6, 75. [Google Scholar] [CrossRef] [PubMed]
- Ruff, C.A.; Faulkner, S.D.; Rumajogee, P.; Beldick, S.; Foltz, W.; Corrigan, J.; Basilious, A.; Jiang, S.; Thiyagalingam, S.; Yager, J.Y.; et al. The extent of intrauterine growth restriction determines the severity of cerebral injury and neurobehavioural deficits in rodents. PLoS ONE 2017, 12, e0184653. [Google Scholar] [CrossRef] [PubMed]
- Hart, C.G.; Karimi-Abdolrezaee, S. Recent insights on astrocyte mechanisms in CNS homeostasis, pathology, and repair. J. Neurosci. Res. 2021, 99, 2427–2462. [Google Scholar] [CrossRef]
- Markiewicz, I.; Lukomska, B. The role of astrocytes in the physiology and pathology of the central nervous system. Acta Neurobiol. Exp. 2006, 66, 343–358. [Google Scholar] [CrossRef]
- Felix, L.; Stephan, J.; Rose, C.R. Astrocytes of the early postnatal brain. Eur. J. Neurosci. 2021, 54, 5649–5672. [Google Scholar] [CrossRef]
- Esteban, F.J.; Padilla, N.; Sanz-Cortés, M.; de Miras, J.R.; Bargalló, N.; Villoslada, P.; Gratacós, E. Fractal-dimension analysis detects cerebral changes in preterm infants with and without intrauterine growth restriction. Neuroimage 2010, 53, 1225–1232. [Google Scholar] [CrossRef]
- Yawno, T.; Sutherland, A.E.; Pham, Y.; Castillo-Melendez, M.; Jenkin, G.; Miller, S.L. Fetal growth restriction alters cerebellar development in fetal and neonatal sheep. Front. Physiol. 2019, 10, 560. [Google Scholar] [CrossRef]
- Alves de Alencar Rocha, A.K.; Allison, B.J.; Yawno, T.; Polglase, G.R.; Sutherland, A.E.; Malhotra, A.; Jenkin, G.; Castillo-Melendez, M.; Miller, S.L. Early-versus late-onset fetal growth restriction differentially affects the development of the fetal sheep brain. Dev. Neurosci. 2017, 39, 141–155. [Google Scholar] [CrossRef]
- Mallard, E.C.; Rees, S.; Stringer, M.; Cock, M.L.; Harding, R. Effects of chronic placental insufficiency on brain development in fetal sheep. Pediatr. Res. 1998, 43, 262–270. [Google Scholar] [CrossRef]
- Tolcos, M.; Bateman, E.; O’Dowd, R.; Markwick, R.; Vrijsen, K.; Rehn, A.; Rees, S. Intrauterine growth restriction affects the maturation of myelin. Exp. Neurol. 2011, 232, 53–65. [Google Scholar] [CrossRef]
- Fünfschilling, U.; Supplie, L.M.; Mahad, D.; Boretius, S.; Saab, A.S.; Edgar, J.; Brinkmann, B.G.; Kassmann, C.M.; Tzvetanova, I.D.; Möbius, W.; et al. Glycolytic oligodendrocytes maintain myelin and long-term axonal integrity. Nature 2012, 485, 517–521. [Google Scholar] [CrossRef]
- Saab, A.S.; Tzvetavona, I.D.; Trevisiol, A.; Baltan, S.; Dibaj, P.; Kusch, K.; Möbius, W.; Goetze, B.; Jahn, H.M.; Huang, W.; et al. Oligodendroglial NMDA receptors regulate glucose import and axonal energy metabolism. Neuron 2016, 91, 119–132. [Google Scholar] [CrossRef]
- Emery, B. Regulation of oligodendrocyte differentiation and myelination. Science 2010, 330, 779–782. [Google Scholar] [CrossRef]
- Wixey, J.A.; Chand, K.K.; Colditz, P.B.; Bjorkman, S.T. Neuroinflammation in intrauterine growth restriction. Placenta 2017, 54, 117–124. [Google Scholar] [CrossRef] [PubMed]
- Wixey, J.A.; Chand, K.K.; Pham, L.; Colditz, P.B.; Bjorkman, S.T. Therapeutic potential to reduce brain injury in growth restricted newborns. J. Physiol. 2018, 596, 5675–5686. [Google Scholar] [CrossRef] [PubMed]
- Kaur, C.; Sivakumar, V.; Ang, L.S.; Sundaresan, A. Hypoxic damage to the periventricular white matter in neonatal brain: Role of vascular endothelial growth factor, nitric oxide and excitotoxicity. J. Neurochem. 2006, 98, 1200–1216. [Google Scholar] [CrossRef] [PubMed]
- Cai, Z.; Lin, S.; Fan, L.-W.; Pang, Y.; Rhodes, P. Minocycline alleviates hypoxic–ischemic injury to developing oligodendrocytes in the neonatal rat brain. Neuroscience 2006, 137, 425–435. [Google Scholar] [CrossRef]
- Bona, E.; Andersson, A.-L.; Blomgren, K.; Gilland, E.; Puka-Sundvall, M.; Gustafson, K.; Hagberg, H. Chemokine and inflammatory cell response to hypoxia-ischemia in immature rats. Pediatr. Res. 1999, 45, 500–509. [Google Scholar] [CrossRef]
- Cumberland, A.; Palliser, H.; Rani, P.; Walker, D.; Hirst, J. Effects of combined IUGR and prenatal stress on the development of the hippocampus in a fetal guinea pig model. J. Dev. Orig. Health Dis. 2017, 8, 584–596. [Google Scholar] [CrossRef]
- Piorkowska, K.; Thompson, J.; Nygard, K.; Matushewski, B.; Hammond, R.; Richardson, B. Synaptic development and neuronal myelination are altered with growth restriction in fetal guinea pigs. Dev. Neurosci. 2014, 36, 465–476. [Google Scholar] [CrossRef]
- Watts, L.T.; Rathinam, M.L.; Schenker, S.; Henderson, G.I. Astrocytes protect neurons from ethanol-induced oxidative stress and apoptotic death. J. Neurosci. Res. 2005, 80, 655–666. [Google Scholar] [CrossRef]
- Ishijima, T.; Nakajima, K. Inflammatory cytokines TNFα, IL-1β, and IL-6 are induced in endotoxin-stimulated microglia through different signaling cascades. Sci. Prog. 2021, 104, 00368504211054985. [Google Scholar] [CrossRef]






| Piglets | NG Group (n = 9) | FGR Group (n = 8) |
|---|---|---|
| Body weight in kilograms (mean ± SEM) | 2.594 ± 0.1927 | 1.406 ± 0.6555 *** |
| Brain weight in grams (mean ± SEM) | 38.45 ± 1.143 | 31.83 ± 0.6285 *** |
| Brain-to-body weight (g/Kg) | 15.44 ± 1.111 | 22.97 ± 1.069 *** |
Disclaimer/Publisher’s Note: The statements, opinions and data contained in all publications are solely those of the individual author(s) and contributor(s) and not of MDPI and/or the editor(s). MDPI and/or the editor(s) disclaim responsibility for any injury to people or property resulting from any ideas, methods, instructions or products referred to in the content. |
© 2025 by the authors. Licensee MDPI, Basel, Switzerland. This article is an open access article distributed under the terms and conditions of the Creative Commons Attribution (CC BY) license (https://creativecommons.org/licenses/by/4.0/).
Share and Cite
Harishankar, B.; Chand, K.K.; Colditz, P.B.; Wixey, J.A. Foetal Growth Restriction Effects on Grey and White Matter in the Prefrontal Cortex and Basal Ganglia of Postnatal Day 10 Piglets. Cells 2025, 14, 1776. https://doi.org/10.3390/cells14221776
Harishankar B, Chand KK, Colditz PB, Wixey JA. Foetal Growth Restriction Effects on Grey and White Matter in the Prefrontal Cortex and Basal Ganglia of Postnatal Day 10 Piglets. Cells. 2025; 14(22):1776. https://doi.org/10.3390/cells14221776
Chicago/Turabian StyleHarishankar, Bhuvaneswari, Kirat K. Chand, Paul B. Colditz, and Julie A. Wixey. 2025. "Foetal Growth Restriction Effects on Grey and White Matter in the Prefrontal Cortex and Basal Ganglia of Postnatal Day 10 Piglets" Cells 14, no. 22: 1776. https://doi.org/10.3390/cells14221776
APA StyleHarishankar, B., Chand, K. K., Colditz, P. B., & Wixey, J. A. (2025). Foetal Growth Restriction Effects on Grey and White Matter in the Prefrontal Cortex and Basal Ganglia of Postnatal Day 10 Piglets. Cells, 14(22), 1776. https://doi.org/10.3390/cells14221776

