Ex Vivo Integration of Human Stem Retinal Ganglion Cells into the Mouse Retina
Abstract
1. Introduction
2. Materials and Methods
2.1. Animals
2.2. Coverslip Preparation
2.3. Culture Medium
2.4. Mouse Retina Explant Culture
2.5. Stem Cell Culture
2.6. Immunocytochemistry
2.7. Imaging
2.8. Statistical Analysis
3. Results
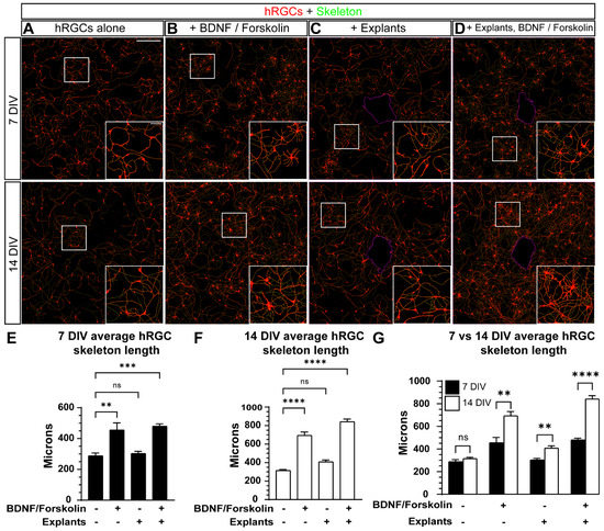
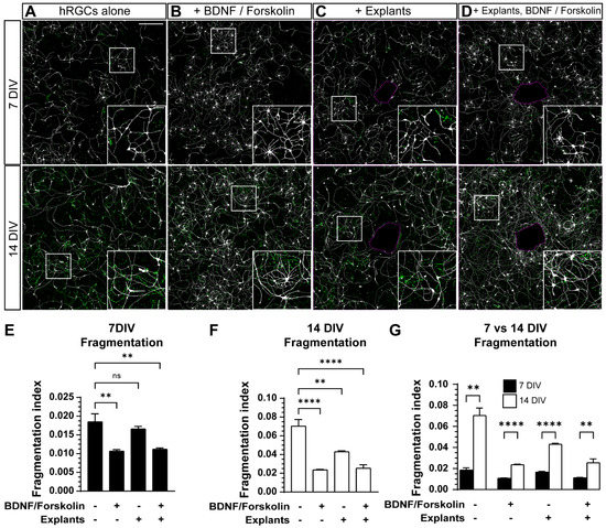
3.1. Neonatal and Adult Mouse Retina Explants Differentially Enhance hRGC Development In Vitro
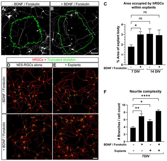
3.2. Investigating the Influence of Adult Mouse Retina Explants and a Combination of BDNF and Forskolin on hRGCs
4. Discussion
5. Conclusions
Supplementary Materials
Author Contributions
Funding
Institutional Review Board Statement
Informed Consent Statement
Data Availability Statement
Acknowledgments
Conflicts of Interest
References
- Yu-Wai-Man, P.; Newman, N.J.; Carelli, V.; Moster, M.L.; Biousse, V.; Sadun, A.A.; Klopstock, T.; Vignal-Clermont, C.; Sergott, R.C.; Rudolph, G.; et al. Bilateral visual improvement with unilateral gene therapy injection for Leber hereditary optic neuropathy. Sci. Transl. Med. 2020, 12, eaaz7423. [Google Scholar] [CrossRef] [PubMed]
- Sappington, R.; Pearce, D.A.; Calkins, D.J. Optic Nerve Degeneration in a Murine Model of Juvenile Ceroid Lipofuscinosis. Investig. Ophthalmol. Vis. Sci. 2003, 44, 3725–3731. [Google Scholar] [CrossRef] [PubMed][Green Version]
- Tham, Y.-C.; Li, X.; Wong, T.Y.; Quigley, H.A.; Aung, T.; Cheng, C.-Y. Global Prevalence of Glaucoma and Projections of Glaucoma Burden through 2040: A systematic review and meta-analysis. Ophthalmology 2014, 121, 2081–2090. [Google Scholar] [CrossRef] [PubMed]
- Jonas, J.B.; Aung, T.; Bourne, R.R.; Bron, A.M.; Ritch, R.; Panda-Jonas, S. Glaucoma. Lancet 2017, 390, 2183–2193. [Google Scholar] [CrossRef]
- Calkins, D.J. Critical pathogenic events underlying progression of neurodegeneration in glaucoma. Prog. Retin. Eye Res. 2012, 31, 702–719. [Google Scholar] [CrossRef]
- Yuan, F.; Wang, M.; Jin, K.; Xiang, M. Advances in Regeneration of Retinal Ganglion Cells and Optic Nerves. Int. J. Mol. Sci. 2021, 22, 4616. [Google Scholar] [CrossRef] [PubMed]
- Wareham, L.K.; Liddelow, S.A.; Temple, S.; Benowitz, L.I.; Di Polo, A.; Wellington, C.; Goldberg, J.L.; He, Z.; Duan, X.; Bu, G.; et al. Solving neurodegeneration: Common mechanisms and strategies for new treatments. Mol. Neurodegener. 2022, 17, 23. [Google Scholar] [CrossRef] [PubMed]
- Roska, B.; Sahel, J.-A. Restoring vision. Nature 2018, 557, 359–367. [Google Scholar] [CrossRef] [PubMed]
- Drance, S.; Anderson, D.R.; Schulzer, M.; The Collaborative Normal-Tension Glaucoma Study Group. Risk factors for progression of visual field abnormalities in normal-tension glaucoma. Am. J. Ophthalmol. 2001, 131, 699–708. [Google Scholar] [CrossRef]
- Calkins, D.J. Adaptive responses to neurodegenerative stress in glaucoma. Prog. Retin. Eye Res. 2021, 84, 100953. [Google Scholar] [CrossRef] [PubMed]
- Calkins, D.J.; Pekny, M.; Cooper, M.; Benowitz, L.; Crowston, J.; Huberman, A.; Johnson, E.; Lu, R.; Sappington, R.; Zack, D. The challenge of regenerative therapies for the optic nerve in glaucoma. Exp. Eye Res. 2017, 157, 28–33. [Google Scholar] [CrossRef]
- Wareham, L.K.; Risner, M.L.; Calkins, D.J. Protect, Repair, and Regenerate: Towards Restoring Vision in Glaucoma. Curr. Ophthalmol. Rep. 2020, 8, 301–310. [Google Scholar] [CrossRef] [PubMed]
- Chang, E.E.; Goldberg, J.L. Glaucoma 2.0: Neuroprotection, Neuroregeneration, Neuroenhancement. Ophthalmology 2012, 119, 979–986. [Google Scholar] [CrossRef] [PubMed]
- Jin, Z.-B.; Gao, M.-L.; Deng, W.-L.; Wu, K.-C.; Sugita, S.; Mandai, M.; Takahashi, M. Stemming retinal regeneration with pluripotent stem cells. Prog. Retin. Eye Res. 2019, 69, 38–56. [Google Scholar] [CrossRef] [PubMed]
- Zhang, K.; Aguzzi, E.; Johnson, T. Retinal Ganglion Cell Transplantation: Approaches for Overcoming Challenges to Functional Integration. Cells 2021, 10, 1426. [Google Scholar] [CrossRef] [PubMed]
- Miltner, A.M.; La Torre, A. Retinal Ganglion Cell Replacement: Current Status and Challenges Ahead. Dev. Dyn. 2019, 248, 118–128. [Google Scholar] [CrossRef]
- Sluch, V.M.; Davis, C.-H.O.; Ranganathan, V.; Kerr, J.M.; Krick, K.; Martin, R.; Berlinicke, C.A.; Marsh-Armstrong, N.; Diamond, J.S.; Mao, H.-Q.; et al. Differentiation of human ESCs to retinal ganglion cells using a CRISPR engineered reporter cell line. Sci. Rep. 2015, 5, 16595. [Google Scholar] [CrossRef]
- Sluch, V.M.; Chamling, X.; Liu, M.M.; Berlinicke, C.A.; Cheng, J.; Mitchell, K.L.; Welsbie, D.S.; Zack, D.J. Enhanced Stem Cell Differentiation and Immunopurification of Genome Engineered Human Retinal Ganglion Cells. Stem Cells Transl. Med. 2017, 6, 1972–1986. [Google Scholar] [CrossRef] [PubMed]
- Daniszewski, M.; Senabouth, A.; Nguyen, Q.H.; Crombie, D.E.; Lukowski, S.W.; Kulkarni, T.; Sluch, V.M.; Jabbari, J.S.; Chamling, X.; Zack, D.J.; et al. Single cell RNA sequencing of stem cell-derived retinal ganglion cells. Sci. Data 2018, 5, 180013. [Google Scholar] [CrossRef] [PubMed]
- Risner, M.L.; Pasini, S.; Chamling, X.; McGrady, N.R.; Goldberg, J.L.; Zack, D.J.; Calkins, D.J. Intrinsic morphologic and physiologic development of human derived retinal ganglion cells in vitro. Transl. Vis. Sci. Technol. 2021, 10, 1. [Google Scholar] [CrossRef] [PubMed]
- Zhang, K.Y.; Tuffy, C.; Mertz, J.; Quillen, S.; Wechsler, L.; Quigley, H.; Zack, D.J.; Johnson, T.V. Role of the Internal Limiting Membrane in Structural Engraftment and Topographic Spacing of Transplanted Human Stem Cell-Derived Retinal Ganglion Cells. Stem Cell Rep. 2020, 16, 149–167. [Google Scholar] [CrossRef]
- Schaeffer, J.; Delpech, C.; Albert, F.; Belin, S.; Nawabi, H. Adult Mouse Retina Explants: From ex vivo to in vivo Model of Central Nervous System Injuries. Front. Mol. Neurosci. 2020, 13, 599948. [Google Scholar] [CrossRef] [PubMed]
- Meyer-Franke, A.; Wilkinson, G.A.; Kruttgen, A.; Hu, M.; Munro, E.; Hanson, M.G.; Reichardt, L.F.; Barres, B.A. Depolarization and cAMP Elevation Rapidly Recruit TrkB to the Plasma Membrane of CNS Neurons. Neuron 1998, 21, 681–693. [Google Scholar] [CrossRef]
- D’Souza, S.; Lang, R.A. Retinal ganglion cell interactions shape the developing mammalian visual system. Development 2020, 147, dev196535. [Google Scholar] [CrossRef] [PubMed]
- Péquignot, M.; Provost, A.; Sallé, S.; Taupin, P.; Sainton, K.; Marchant, D.; Martinou, J.; Ameisen, J.; Jais, J.-P.; Abitbol, M. Major role of BAX in apoptosis during retinal development and in establishment of a functional postnatal retina. Dev. Dyn. 2003, 228, 231–238. [Google Scholar] [CrossRef]
- Morgan, J.L.; Schubert, T.; Wong, R.O. Developmental patterning of glutamatergic synapses onto retinal ganglion cells. Neural Dev. 2008, 3, 8. [Google Scholar] [CrossRef] [PubMed]
- Schlüter, A.; Rossberger, S.; Dannehl, D.; Janssen, J.M.; Vorwald, S.; Hanne, J.; Schultz, C.; Mauceri, D.; Engelhardt, M. Dynamic Regulation of Synaptopodin and the Axon Initial Segment in Retinal Ganglion Cells During Postnatal Development. Front. Cell. Neurosci. 2019, 13, 318. [Google Scholar] [CrossRef]
- Sasaki, Y.; Vohra, B.P.S.; Lund, F.E.; Milbrandt, J. Nicotinamide Mononucleotide Adenylyl Transferase-Mediated Axonal Protection Requires Enzymatic Activity but Not Increased Levels of Neuronal Nicotinamide Adenine Dinucleotide. J. Neurosci. 2009, 29, 5525–5535. [Google Scholar] [CrossRef] [PubMed]
- Di Stefano, M.; Nascimento-Ferreira, I.; Orsomando, G.; Mori, V.; Gilley, J.; Brown, R.; Janeckova, L.; Vargas, M.E.; Worrell, L.A.; Loreto, A.; et al. A rise in NAD precursor nicotinamide mononucleotide (NMN) after injury promotes axon degeneration. Cell Death Differ. 2015, 22, 731–742. [Google Scholar] [CrossRef] [PubMed]
- Sasaki, Y.; Nakagawa, T.; Mao, X.; DiAntonio, A.; Milbrandt, J. NMNAT1 inhibits axon degeneration via blockade of SARM1-mediated NAD+ depletion. eLife 2016, 5, e19749. [Google Scholar] [CrossRef]
- Loreto, A.; Hill, C.S.; Hewitt, V.L.; Orsomando, G.; Angeletti, C.; Gilley, J.; Lucci, C.; Sanchez-Martinez, A.; Whitworth, A.J.; Conforti, L.; et al. Mitochondrial impairment activates the Wallerian pathway through depletion of NMNAT2 leading to SARM1-dependent axon degeneration. Neurobiol. Dis. 2020, 134, 104678. [Google Scholar] [CrossRef] [PubMed]
- Zhang, K.Y.; Johnson, T.V. Analyses of transplanted human retinal ganglion cell morphology and localization in murine organotypic retinal explant culture. STAR Protoc. 2022, 3, 101328. [Google Scholar] [CrossRef]
- Herrera, E.; Erskine, L.; Morenilla-Palao, C. Guidance of retinal axons in mammals. Semin. Cell Dev. Biol. 2019, 85, 48–59. [Google Scholar] [CrossRef]
- Goldberg, J.L. Intrinsic neuronal regulation of axon and dendrite growth. Curr. Opin. Neurobiol. 2004, 14, 551–557. [Google Scholar] [CrossRef] [PubMed]
- Miller, F.D.; Kaplan, D.R. Signaling mechanisms underlying dendrite formation. Curr. Opin. Neurobiol. 2003, 13, 391–398. [Google Scholar] [CrossRef]
- Wang, Q.; Zheng, J.Q. cAMP-Mediated Regulation of Neurotrophin-Induced Collapse of Nerve Growth Cones. J. Neurosci. 1998, 18, 4973–4984. [Google Scholar] [CrossRef]
- Nijssen, J.; Aguila, J.; Hoogstraaten, R.; Kee, N.; Hedlund, E. Axon-Seq Decodes the Motor Axon Transcriptome and Its Modulation in Response to ALS. Stem Cell Rep. 2018, 11, 1565–1578. [Google Scholar] [CrossRef] [PubMed]
- Mao, S.; Miao, A.; Cui, Y.; Lu, J.; Pan, J.; Wang, Y.; Hong, Y.; Luo, Y. Proteomic Analysis of Retinal Conditioned Medium: The Effect on Early Differentiation of Embryonic Stem Cells into Retina. Stem Cells Dev. 2022. [Google Scholar] [CrossRef] [PubMed]
- Schiller, P.H. Parallel information processing channels created in the retina. Proc. Natl. Acad. Sci. USA 2010, 107, 17087–17094. [Google Scholar] [CrossRef] [PubMed]
- Koulen, P. Localization of synapse-associated proteins during postnatal development of the rat retina. Eur. J. Neurosci. 1999, 11, 2007–2018. [Google Scholar] [CrossRef]
- Venugopalan, P.; Wang, Y.; Nguyen, T.; Huang, A.; Muller, K.J.; Goldberg, J.L. Transplanted neurons integrate into adult retinas and respond to light. Nat. Commun. 2016, 7, 10472. [Google Scholar] [CrossRef] [PubMed]
- Xu, H.-P.; Tian, N. Retinal ganglion cell dendrites undergo a visual activity-dependent redistribution after eye opening. J. Comp. Neurol. 2007, 503, 244–259. [Google Scholar] [CrossRef] [PubMed]
- Tian, N.; Copenhagen, D.R. Visual Stimulation Is Required for Refinement of ON and OFF Pathways in Postnatal Retina. Neuron 2003, 39, 85–96. [Google Scholar] [CrossRef]
- Lim, J.-H.A.; Stafford, B.K.; Nguyen, P.L.; Lien, B.V.; Wang, C.; Zukor, K.; He, Z.; Huberman, A.D. Neural activity promotes long-distance, target-specific regeneration of adult retinal axons. Nat. Neurosci. 2016, 19, 1073–1084. [Google Scholar] [CrossRef] [PubMed]







Publisher’s Note: MDPI stays neutral with regard to jurisdictional claims in published maps and institutional affiliations. |
© 2022 by the authors. Licensee MDPI, Basel, Switzerland. This article is an open access article distributed under the terms and conditions of the Creative Commons Attribution (CC BY) license (https://creativecommons.org/licenses/by/4.0/).
Share and Cite
Croteau, L.-P.; Risner, M.L.; Wareham, L.K.; McGrady, N.R.; Chamling, X.; Zack, D.J.; Calkins, D.J. Ex Vivo Integration of Human Stem Retinal Ganglion Cells into the Mouse Retina. Cells 2022, 11, 3241. https://doi.org/10.3390/cells11203241
Croteau L-P, Risner ML, Wareham LK, McGrady NR, Chamling X, Zack DJ, Calkins DJ. Ex Vivo Integration of Human Stem Retinal Ganglion Cells into the Mouse Retina. Cells. 2022; 11(20):3241. https://doi.org/10.3390/cells11203241
Chicago/Turabian StyleCroteau, Louis-Philippe, Michael L. Risner, Lauren K. Wareham, Nolan R. McGrady, Xitiz Chamling, Donald J. Zack, and David J. Calkins. 2022. "Ex Vivo Integration of Human Stem Retinal Ganglion Cells into the Mouse Retina" Cells 11, no. 20: 3241. https://doi.org/10.3390/cells11203241
APA StyleCroteau, L.-P., Risner, M. L., Wareham, L. K., McGrady, N. R., Chamling, X., Zack, D. J., & Calkins, D. J. (2022). Ex Vivo Integration of Human Stem Retinal Ganglion Cells into the Mouse Retina. Cells, 11(20), 3241. https://doi.org/10.3390/cells11203241

