Genome-Wide Identification, Structural Characterization, and Stress-Responsive Expression of the PsPP2C Gene Family in Pea (Pisum sativum)
Abstract
1. Introduction
2. Materials and Methods
2.1. Identification and Physicochemical Characterization of the PsPP2C Gene Family in Pea
2.2. Phylogenetic Analysis and Subfamily Classification of PsPP2C Proteins
2.3. Intra-Species and Inter-Species Homology Analysis and Evolutionary Characterization of the PsPP2C Gene Family
2.4. Conserved Motif, Domain, Gene Structure, and Promoter Analysis
2.5. Tissue-Specific Expression and Salt Stress-Responsive Analysis of PsPP2C Genes
2.6. Functional Annotation and Enrichment Analysis
2.7. RT–qPCR Analysis
3. Results
3.1. Genome-Wide Identification and Characterization of the PP2C Gene Family in Pea
3.2. Evolutionary Dynamics of the PP2C Gene Family in Pea
3.3. Conserved Motifs, Protein Domains, and Gene Structures of the PsPP2C Family
3.4. Cis-Regulatory Landscape of PsPP2C Promoters Reveals Extensive Light, Hormone, and Stress Responsiveness
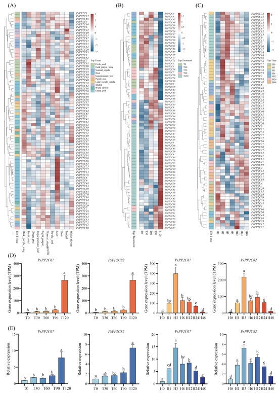
3.5. Spatiotemporal and Stress-Responsive Expression Profiles of PsPP2C Genes
3.6. Functional Enrichment Identifies Key Biological Roles of the PsPP2C Gene Family
4. Discussion
5. Conclusions
Supplementary Materials
Author Contributions
Funding
Data Availability Statement
Conflicts of Interest
Abbreviations
| PP2C | Protein phosphatase 2C |
| PK | Protein kinase |
| PP | Protein phosphatase |
| ABA | Abscisic acid |
| JA | Jasmonic acid |
| GA | Gibberellin |
| HMM | Hidden Markov Model |
| BLASTP | Basic Local Alignment Search Tool |
| ML | Maximum Likelihood |
| JTT | Jones–Taylor–Thornton |
| SH-like | Shimodaira–Hasegawa-like |
| GO | Gene Ontology |
| KEGG | Kyoto Encyclopedia of Genes and Genomes |
| eggNOE | Evolutionary Genealogy of Genes: Non-supervised Orthologous Groups |
| MAPK | Mitogen-Activated Protein Kinase |
| TPM | Transcripts Per Million |
| JCVI | Python library for comparative genomics and evolution |
| CDS | Coding Sequence |
| UTR | Untranslated Region |
| RNA-seq | RNA sequencing |
| DNBSEQ | DNA nanoball sequencing platform |
| Ka | Nonsynonymous substitution rate |
| Ks | Synonymous substitution rate |
| CNGBdb | China National GeneBank Database |
| pI | Theoretical isoelectric point |
References
- Lessard, P.; Kreis, M.; Thomas, M. Les protéines phosphatases et protéines kinases des plantes supérieuresProtein phosphatases and protein kinases in higher plants. Comptes Rendus de l’Académie des Sciences—Series III—Sciences de la Vie 1997, 320, 675–688. [Google Scholar] [CrossRef]
- Cao, J.; Jiang, M.; Li, P.; Chu, Z. Genome-wide identification and evolutionary analyses of the PP2C gene family with their expression profiling in response to multiple stresses in Brachypodium distachyon. BMC Genom. 2016, 17, 175. [Google Scholar] [CrossRef] [PubMed]
- Kerk, D.; Bulgrien, J.; Smith, D.W.; Barsam, B.; Veretnik, S.; Gribskov, M. The complement of protein phosphatase catalytic subunits encoded in the genome of Arabidopsis. Plant Physiol. 2002, 129, 908–925. [Google Scholar] [CrossRef]
- Singh, A.; Giri, J.; Kapoor, S.; Tyagi, A.K.; Pandey, G.K. Protein phosphatase complement in rice: Genome-wide identification and transcriptional analysis under abiotic stress conditions and reproductive development. BMC Genom. 2010, 11, 435. [Google Scholar] [CrossRef]
- Shazadee, H.; Khan, N.; Wang, J.; Wang, C.; Zeng, J.; Huang, Z.; Wang, X. Identification and Expression Profiling of Protein Phosphatases (PP2C) Gene Family in Gossypium hirsutum L. Int. J. Mol. Sci. 2019, 20, 1395. [Google Scholar] [CrossRef]
- Wu, Z.; Luo, L.; Wan, Y.; Liu, F. Genome-wide characterization of the PP2C gene family in peanut (Arachis hypogaea L.) and identification of candidate genes involved in salinity-stress response. Front. Plant Sci. 2023, 14, 1093913. [Google Scholar] [CrossRef]
- Pang, Y.; Cao, L.; Ye, F.; Ma, C.; Liang, X.; Song, Y.; Lu, X. Identification of the maize PP2C gene family and functional studies on the role of ZmPP2C15 in drought tolerance. Plants 2024, 13, 340. [Google Scholar] [CrossRef]
- Stone, J.M.; Collinge, M.A.; Smith, R.D.; Horn, M.A.; Walker, J.C. Interaction of a protein phosphatase with an Arabidopsis serine-threonine receptor kinase. Science 1994, 266, 793–795. [Google Scholar] [CrossRef]
- Carrasco, J.L.; Ancillo, G.; Mayda, E.; Vera, P. A novel transcription factor involved in plant defense endowed with protein phosphatase activity. EMBO J. 2003, 22, 3376–3384. [Google Scholar] [CrossRef]
- Xiang, Y.; Sun, X.; Gao, S.; Qin, F.; Dai, M. Deletion of an endoplasmic reticulum stress response element in a ZmPP2C-A gene facilitates drought tolerance of maize seedlings. Mol. Plant 2017, 10, 456–469. [Google Scholar] [CrossRef] [PubMed]
- Sugimoto, H.; Kondo, S.; Tanaka, T.; Imamura, C.; Muramoto, N.; Hattori, E.; Ogawa, K.; Mitsukawa, N.; Ohto, C. Overexpression of a novel Arabidopsis PP2C isoform, AtPP2CF1, enhances plant biomass production by increasing inflorescence stem growth. J. Exp. Bot. 2014, 65, 5385–5400. [Google Scholar] [CrossRef] [PubMed]
- Xue, T.; Wang, D.; Zhang, S.; Ehlting, J.; Ni, F.; Jakab, S.; Zheng, C.; Zhong, Y. Genome-wide and expression analysis of protein phosphatase 2C in rice and Arabidopsis. BMC Genom. 2008, 9, 550. [Google Scholar] [CrossRef]
- Liu, Q.; Ding, J.; Huang, W.; Yu, H.; Wu, S.; Li, W.; Mao, X.; Chen, W.; Xing, J.; Li, C.; et al. OsPP65 negatively regulates osmotic and salt stress responses through regulating phytohormone and raffinose family oligosaccharide metabolic pathways in rice. Rice 2022, 15, 34. [Google Scholar] [CrossRef]
- Liu, X.; Zhu, Y.; Zhai, H.; Cai, H.; Ji, W.; Luo, X.; Li, J.; Bai, X. AtPP2CG1, a protein phosphatase 2C, positively regulates salt tolerance of Arabidopsis in an abscisic acid-dependent manner. Biochem. Biophys. Res. Commun. 2012, 422, 710–715. [Google Scholar] [CrossRef]
- Kim, S.; Park, S.I.; Kwon, H.; Cho, M.H.; Kim, B.G.; Chung, J.H.; Nam, M.H.; Song, J.S.; Kim, K.H.; Yoon, I.S. The rice abscisic acid-responsive RING finger E3 ligase OsRF1 targets OsPP2C09 for degradation and confers drought and salinity tolerance in rice. Front. Plant Sci. 2021, 12, 797940. [Google Scholar] [CrossRef]
- Perri, S.; Molini, A.; Hedin, L.O.; Porporato, A. Contrasting effects of aridity and seasonality on global salinization. Nat. Geosci. 2022, 15, 375–381. [Google Scholar] [CrossRef]
- Malpede, M.; Percoco, M. Aridification, precipitations and crop productivity: Evidence from the aridity index. Eur. Rev. Agric. Econ. 2023, 50, 978–1012. [Google Scholar] [CrossRef]
- Wang, Z.-W.; Li, G.; Liu, M.; Cheng, X.; Li, L.-L.; Li, R.-Z.; Tian, R.-M.; Hou, S.; Zhao, J.-Y.; Yang, Y.-Y.; et al. Dose-dependent transcriptional reprogramming and lipid-associated defense under salt stress in mung bean (Vigna radiata). BMC Plant Biol. 2025, 25, 1343. [Google Scholar] [CrossRef]
- Wang, Z.-W.; Li, G.; Li, R.-Z.; Tian, R.-M.; Liu, M.; Chen, X.; Hou, S.; Zhao, J.-Y.; Yang, Y.-Y.; Xie, K.; et al. Genome-wide analysis of the TCP transcription factor family in mung bean and its dynamic regulatory network under salt stress. Front. Plant Sci. 2025, 16, 1602810. [Google Scholar] [CrossRef]
- Wang, X.; Wang, B.; Yuan, F. Genome-wide identification of bHLH transcription factors and functional analysis in salt gland development of the recretohalophyte sea lavender (Limonium bicolor). Hortic. Res. 2024, 11, uhae036. [Google Scholar] [CrossRef] [PubMed]
- Qiang, Q.; Zhang, Z.; Li, X.; Li, C.; Mao, M.; Ding, X.; Zhang, J.; Li, S.; Lai, Z.; Yang, J.; et al. The amino acid permease SlAAP6 contributes to tomato growth and salt tolerance by mediating branched-chain amino acid transport. Hortic. Res. 2024, 12, uhae286. [Google Scholar] [CrossRef]
- Lan, G.; Xuan, C.; Guo, Y.; Huang, X.; Feng, M.; Yuan, L.; Li, H.; Ma, J.; Zhang, Y.; Wang, Z.; et al. The transcription factor ClWRKY61 interacts with ClLEA55 to enhance salt tolerance in watermelon. Hortic. Res. 2024, 12, uhae320. [Google Scholar] [CrossRef]
- Ren, H.; Yang, W.; Jing, W.; Shahid, M.O.; Liu, Y.; Qiu, X.; Choisy, P.; Xu, T.; Ma, N.; Gao, J.; et al. Multi-omics analysis reveals key regulatory defense pathways and genes involved in salt tolerance of rose plants. Hortic. Res. 2024, 11, uhae068. [Google Scholar] [CrossRef]
- Grela, E.R.; Kiczorowska, B.; Samolińska, W.; Matras, J.; Kiczorowski, P.; Rybiński, W.; Hanczakowska, E. Chemical composition of leguminous seeds: Part I—Content of basic nutrients, amino acids, phytochemical compounds, and antioxidant activity. Eur. Food Res. Technol. 2017, 243, 1385–1395. [Google Scholar] [CrossRef]
- Singh, G.; Gudi, S.; Amandeep; Upadhyay, P.; Shekhawat, P.K.; Nayak, G.; Goyal, L.; Kumar, D.; Kumar, P.; Kamboj, A.; et al. Unlocking the hidden variation from wild repository for accelerating genetic gain in legumes. Front. Plant Sci. 2022, 13, 1035878. [Google Scholar] [CrossRef] [PubMed]
- Wan, H.; Cao, L.; Wang, P.; Hu, H.; Guo, R.; Chen, J.; Zhao, H.; Zeng, C.; Liu, X. Genome-wide mapping of main histone modifications and coordination regulation of metabolic genes under salt stress in pea (Pisum sativum L). Hortic. Res. 2024, 11, uhae259. [Google Scholar] [CrossRef] [PubMed]
- Hamouda, M.M.; Badr, A.; Ali, S.S.; Adham, A.M.; Ahmed, H.I.S.; Saad-Allah, K.M. Growth, physiological, and molecular responses of three phaeophyte extracts on salt-stressed pea (Pisum sativum L.) seedlings. J. Genet. Eng. Biotechnol. 2023, 21, 32. [Google Scholar] [CrossRef]
- Khan, M.A.H.; Baset Mia, M.A.; Quddus, M.A.; Sarker, K.K.; Rahman, M.; Skalicky, M.; Brestic, M.; Gaber, A.; Alsuhaibani, A.M.; Hossain, A. Salinity-induced physiological changes in pea (Pisum sativum L.): Germination rate, biomass accumulation, relative water content, seedling vigor and salt tolerance index. Plants 2022, 11, 3493. [Google Scholar] [CrossRef]
- Soon, F.-F.; Ng, L.-M.; Zhou, X.E.; West, G.M.; Kovach, A.; Tan, M.H.E.; Suino-Powell, K.M.; He, Y.; Xu, Y.; Chalmers, M.J.; et al. Molecular mimicry regulates ABA signaling by SnRK2 kinases and PP2C phosphatases. Science 2012, 335, 85–88. [Google Scholar] [CrossRef] [PubMed]
- Saini, L.K.; Singh, N.; Pandey, G.K. Plant protein phosphatase 2C: Critical negative regulator of ABA signaling. In Protein Phosphatases and Stress Management in Plants: Functional Genomic Perspective; Pandey, G.K., Ed.; Springer International Publishing: Cham, Switherland, 2020; pp. 83–102. [Google Scholar]
- Yang, X.; Liu, Z.; Chen, J.; Zhang, W.; Yang, W.; Shen, C.; Kang, Y.; Qin, S. PP2C-mediated ABA signaling pathway underlies exogenous abscisic acid-induced enhancement of saline–alkaline tolerance in potato (Solanum tuberosum L.). Plants 2025, 14, 1921. [Google Scholar] [CrossRef]
- Ghanizadeh, H.; Qamer, Z.; Zhang, Y.; Wang, A. The multifaceted roles of PP2C phosphatases in plant growth, signaling, and responses to abiotic and biotic stresses. Plant Commun. 2025, 6, 101457. [Google Scholar] [CrossRef]
- Jia, K.-H.; Li, G.; Wang, L.; Liu, M.; Wang, Z.-W.; Li, R.-Z.; Li, L.-L.; Xie, K.; Yang, Y.-Y.; Tian, R.-M.; et al. Telomere-to-telomere, gap-free genome of mung bean (Vigna radiata) provides insights into domestication under structural variation. Hortic. Res. 2025, 12, uhae337. [Google Scholar] [CrossRef]
- Jia, K.-H.; Zhang, X.; Li, L.-L.; Shi, T.-L.; Liu, D.; Yang, Y.; Cong, Y.; Li, R.; Pu, Y.; Gong, Y.; et al. Telomere-to-telomere genome assemblies of cultivated and wild soybean provide insights into evolution and domestication under structural variation. Plant Commun. 2024, 5, 100919. [Google Scholar] [CrossRef]
- El-Gebali, S.; Mistry, J.; Bateman, A.; Eddy, S.R.; Luciani, A.; Potter, S.C.; Qureshi, M.; Richardson, L.J.; Salazar, G.A.; Smart, A.; et al. The Pfam protein families database in 2019. Nucleic Acids Res. 2018, 47, D427–D432. [Google Scholar] [CrossRef] [PubMed]
- Chen, C.; Wu, Y.; Li, J.; Wang, X.; Zeng, Z.; Xu, J.; Liu, Y.; Feng, J.; Chen, H.; He, Y.; et al. TBtools-II: A “one for all, all for one” bioinformatics platform for biological big-data mining. Mol. Plant 2023, 16, 1733–1742. [Google Scholar] [CrossRef]
- Edgar, R.C. Muscle5: High-accuracy alignment ensembles enable unbiased assessments of sequence homology and phylogeny. Nat. Commun. 2022, 13, 6968. [Google Scholar] [CrossRef] [PubMed]
- Capella-Gutiérrez, S.; Silla-Martínez, J.M.; Gabaldón, T. trimAl: A tool for automated alignment trimming in large-scale phylogenetic analyses. Bioinformatics 2009, 25, 1972–1973. [Google Scholar] [CrossRef] [PubMed]
- Nguyen, L.-T.; Schmidt, H.A.; von Haeseler, A.; Minh, B.Q. IQ-TREE: A fast and effective stochastic algorithm for estimating maximum-likelihood phylogenies. Mol. Biol. Evol. 2014, 32, 268–274. [Google Scholar] [CrossRef]
- Letunic, I.; Bork, P. Interactive Tree Of Life (iTOL) v5: An online tool for phylogenetic tree display and annotation. Nucleic Acids Res. 2021, 49, W293–W296. [Google Scholar] [CrossRef]
- Wang, Y.; Tang, H.; DeBarry, J.D.; Tan, X.; Li, J.; Wang, X.; Lee, T.-h.; Jin, H.; Marler, B.; Guo, H.; et al. MCScanX: A toolkit for detection and evolutionary analysis of gene synteny and collinearity. Nucleic Acids Res. 2012, 40, e49. [Google Scholar] [CrossRef]
- Krzywinski, M.; Schein, J.; Birol, I.; Connors, J.; Gascoyne, R.; Horsman, D.; Jones, S.J.; Marra, M.A. Circos: An information aesthetic for comparative genomics. Genome Res. 2009, 19, 1639–1645. [Google Scholar] [CrossRef]
- Tang, H.; Bowers, J.E.; Wang, X.; Ming, R.; Alam, M.; Paterson, A.H. Synteny and collinearity in plant genomes. Science 2008, 320, 486–488. [Google Scholar] [CrossRef]
- Shen, W.; Le, S.; Li, Y.; Hu, F. SeqKit: A cross-platform and ultrafast toolkit for FASTA/Q file manipulation. PLoS ONE 2016, 11, e0163962. [Google Scholar] [CrossRef] [PubMed]
- Zhang, Z.; Xiao, J.; Wu, J.; Zhang, H.; Liu, G.; Wang, X.; Dai, L. ParaAT: A parallel tool for constructing multiple protein-coding DNA alignments. Biochem. Biophys. Res. Commun. 2012, 419, 779–781. [Google Scholar] [CrossRef]
- Wang, D.; Zhang, Y.; Zhang, Z.; Zhu, J.; Yu, J. KaKs_Calculator 2.0: A toolkit incorporating gamma-series methods and sliding window strategies. Genom. Proteom. Bioinform. 2010, 8, 77–80. [Google Scholar] [CrossRef] [PubMed]
- Bailey, T.L.; Boden, M.; Buske, F.A.; Frith, M.; Grant, C.E.; Clementi, L.; Ren, J.; Li, W.W.; Noble, W.S. MEME Suite: Tools for motif discovery and searching. Nucleic Acids Res. 2009, 37, W202–W208. [Google Scholar] [CrossRef]
- Marchler-Bauer, A.; Bo, Y.; Han, L.; He, J.; Lanczycki, C.J.; Lu, S.; Chitsaz, F.; Derbyshire, M.K.; Geer, R.C.; Gonzales, N.R.; et al. CDD/SPARCLE: Functional classification of proteins via subfamily domain architectures. Nucleic Acids Res. 2016, 45, D200–D203. [Google Scholar] [CrossRef] [PubMed]
- Lescot, M.; Déhais, P.; Thijs, G.; Marchal, K.; Moreau, Y.; Van de Peer, Y.; Rouzé, P.; Rombauts, S. PlantCARE, a database of plant cis-acting regulatory elements and a portal to tools for in silico analysis of promoter sequences. Nucleic Acids Res. 2002, 30, 325–327. [Google Scholar] [CrossRef]
- Li, R.-Z.; Li, G.; Zhang, X.-Y.; Li, L.-L.; Wang, Z.-W.; Song, F.-J.; Jia, K.-H.; Li, N.-N.; Chu, P.-F. Transcriptome profiling across 11 different tissues in Pisum sativum. BMC Genom. Data 2025, 26, 13. [Google Scholar] [CrossRef]
- Chen, S. Ultrafast one-pass FASTQ data preprocessing, quality control, and deduplication using fastp. iMeta 2023, 2, e107. [Google Scholar] [CrossRef]
- Kim, D.; Paggi, J.M.; Park, C.; Bennett, C.; Salzberg, S.L. Graph-based genome alignment and genotyping with HISAT2 and HISAT-genotype. Nat. Biotechnol. 2019, 37, 907–915. [Google Scholar] [CrossRef]
- Liao, Y.; Smyth, G.K.; Shi, W. featureCounts: An efficient general purpose program for assigning sequence reads to genomic features. Bioinformatics 2014, 30, 923–930. [Google Scholar] [CrossRef] [PubMed]
- Love, M.I.; Huber, W.; Anders, S. Moderated estimation of fold change and dispersion for RNA-seq data with DESeq2. Genome Biol. 2014, 15, 550. [Google Scholar] [CrossRef] [PubMed]
- Cantalapiedra, C.P.; Hernández-Plaza, A.; Letunic, I.; Bork, P.; Huerta-Cepas, J. eggNOG-mapper v2: Functional annotation, orthology assignments, and domain prediction at the metagenomic scale. Mol. Biol. Evol. 2021, 38, 5825–5829. [Google Scholar] [CrossRef] [PubMed]
- Wu, T.; Hu, E.; Xu, S.; Chen, M.; Guo, P.; Dai, Z.; Feng, T.; Zhou, L.; Tang, W.; Zhan, L.; et al. clusterProfiler 4.0: A universal enrichment tool for interpreting omics data. Innovation 2021, 2, 100141. [Google Scholar] [CrossRef]
- Wang, G.; Sun, X.; Guo, Z.; Joldersma, D.; Guo, L.; Qiao, X.; Qi, K.; Gu, C.; Zhang, S. Genome-wide identification and evolution of the PP2C gene family in eight Rosaceae species and expression analysis under stress in Pyrus bretschneideri. Front. Genet. 2021, 12, 770014. [Google Scholar] [CrossRef]
- Huang, X.; Liang, Y.; Zhang, R.; Zhang, B.; Song, X.; Liu, J.; Lu, M.; Qin, Z.; Li, D.; Li, S.; et al. Genome-wide identification of the PP2C gene family and analysis of its expression profiling in response to cold stress in wild sugarcane. Plants 2023, 12, 2418. [Google Scholar] [CrossRef]
- Moharana, K.C.; Venancio, T.M. Polyploidization events shaped the transcription factor repertoires in legumes (Fabaceae). Plant J. 2020, 103, 726–741. [Google Scholar] [CrossRef]
- Umezawa, T.; Nakashima, K.; Miyakawa, T.; Kuromori, T.; Tanokura, M.; Shinozaki, K.; Yamaguchi-Shinozaki, K. Molecular basis of the core regulatory network in ABA responses: Sensing, signaling and transport. Plant Cell Physiol. 2010, 51, 1821–1839. [Google Scholar] [CrossRef]
- Santiago, J.; Dupeux, F.; Betz, K.; Antoni, R.; Gonzalez-Guzman, M.; Rodriguez, L.; Márquez, J.A.; Rodriguez, P.L. Structural insights into PYR/PYL/RCAR ABA receptors and PP2Cs. Plant Sci. 2012, 182, 3–11. [Google Scholar] [CrossRef]
- Bono, M.; Rivera-Moreno, M.; Albert, A.; Rodriguez, P.L. Phosphorylation/dephosphorylation-mediated regulation of ABI1/2 activity and stability for fine-tuning ABA signaling. Mol. Plant 2025, 18, 1103–1105. [Google Scholar] [CrossRef] [PubMed]
- Wei, Y.-S.; Javed, T.; Liu, T.-T.; Ali, A.; Gao, S.-J. Mechanisms of abscisic acid (ABA)-mediated plant defense responses: An updated review. Plant Stress 2025, 15, 100724. [Google Scholar] [CrossRef]
- Sun, Y.; Pri-Tal, O.; Michaeli, D.; Mosquna, A. Evolution of abscisic acid signaling module and its perception. Front. Plant Sci. 2020, 11, 934. [Google Scholar] [CrossRef] [PubMed]






Disclaimer/Publisher’s Note: The statements, opinions and data contained in all publications are solely those of the individual author(s) and contributor(s) and not of MDPI and/or the editor(s). MDPI and/or the editor(s) disclaim responsibility for any injury to people or property resulting from any ideas, methods, instructions or products referred to in the content. |
© 2025 by the authors. Licensee MDPI, Basel, Switzerland. This article is an open access article distributed under the terms and conditions of the Creative Commons Attribution (CC BY) license (https://creativecommons.org/licenses/by/4.0/).
Share and Cite
Wang, Z.-W.; Liu, M.; Cong, Y.-Z.; Wang, W.-J.; Zhang, T.; Sang, H.-T.; Hou, S.; Sun, Z.-M.; Li, G.; Tian, R.-M.; et al. Genome-Wide Identification, Structural Characterization, and Stress-Responsive Expression of the PsPP2C Gene Family in Pea (Pisum sativum). Agronomy 2025, 15, 2920. https://doi.org/10.3390/agronomy15122920
Wang Z-W, Liu M, Cong Y-Z, Wang W-J, Zhang T, Sang H-T, Hou S, Sun Z-M, Li G, Tian R-M, et al. Genome-Wide Identification, Structural Characterization, and Stress-Responsive Expression of the PsPP2C Gene Family in Pea (Pisum sativum). Agronomy. 2025; 15(12):2920. https://doi.org/10.3390/agronomy15122920
Chicago/Turabian StyleWang, Zhi-Wei, Min Liu, Yun-Zhe Cong, Wen-Jiao Wang, Tao Zhang, Hui-Tong Sang, Song Hou, Zi-Meng Sun, Guan Li, Ru-Mei Tian, and et al. 2025. "Genome-Wide Identification, Structural Characterization, and Stress-Responsive Expression of the PsPP2C Gene Family in Pea (Pisum sativum)" Agronomy 15, no. 12: 2920. https://doi.org/10.3390/agronomy15122920
APA StyleWang, Z.-W., Liu, M., Cong, Y.-Z., Wang, W.-J., Zhang, T., Sang, H.-T., Hou, S., Sun, Z.-M., Li, G., Tian, R.-M., Yang, Y.-Y., Xie, K., Wang, L., Jia, K.-H., & Li, N.-N. (2025). Genome-Wide Identification, Structural Characterization, and Stress-Responsive Expression of the PsPP2C Gene Family in Pea (Pisum sativum). Agronomy, 15(12), 2920. https://doi.org/10.3390/agronomy15122920

