Sign in to use this feature.

Years

Between: -

Subjects

remove_circle_outline
remove_circle_outline
remove_circle_outline
remove_circle_outline
remove_circle_outline
remove_circle_outline
remove_circle_outline
remove_circle_outline
remove_circle_outline

Journals

remove_circle_outline
remove_circle_outline
remove_circle_outline

Article Types

Countries / Regions

remove_circle_outline
remove_circle_outline
remove_circle_outline

Search Results (506)

Search Parameters:
Keywords = Pisum sativum

Order results
Result details
Results per page
Select all
Export citation of selected articles as:
27 pages, 6482 KB  
Article
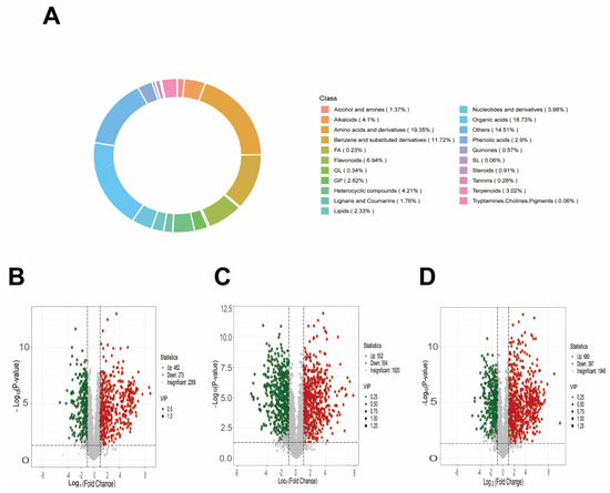
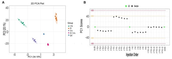
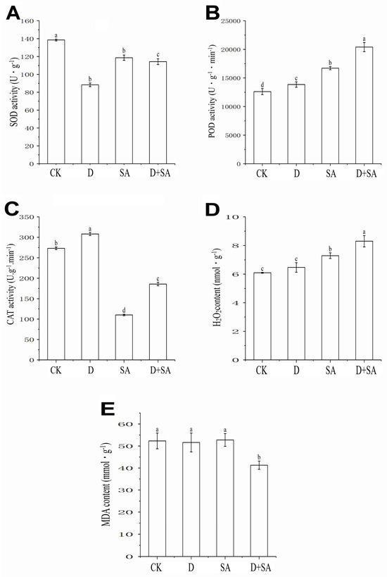
Synergistic Responses of Forage Pea in the Germination Stage to Saline–Alkali and Drought Stress at Phenotypic, Physiological, and Non-Targeted Metabolomic Levels
by Taoxia Liu, Xiaojian Pu, Yuanyuan Zhao, Chengti Xu and Yunjie Fu
Biology 2026, 15(2), 131; https://doi.org/10.3390/biology15020131 - 12 Jan 2026
Abstract
(1) Background: This study used Qingjian No. 1 forage pea (Pisum sativum L.) as a plant material to study its metabolic mechanisms in response to different stresses, given that saline–alkali stress and drought stress often occur simultaneously in natural environments and severely [...] Read more.
(1) Background: This study used Qingjian No. 1 forage pea (Pisum sativum L.) as a plant material to study its metabolic mechanisms in response to different stresses, given that saline–alkali stress and drought stress often occur simultaneously in natural environments and severely affect the growth and yield of forage pea, while the regulatory network underlying the adaptation of forage pea to combined stress remains poorly elucidated. (2) Methods: The metabolic mechanisms of forage pea in response to different stresses were elucidated by integrating phenotypic, physiological, and metabolomic analyses. (3) Results: The results show that compared to the control, all stress treatments significantly inhibited seed germination and seedling growth, with the combined saline–alkali and drought stress exhibiting the strongest inhibitory effect. In terms of physiological and biochemical responses, peroxidase (POD) activity increased with the complexity of the stress, with the highest POD activity observed under combined saline–alkali and drought stress, showing a 61.71% increase compared to the control (p < 0.05). Non-targeted metabolomic analysis revealed that isoflavone biosynthesis, nucleotide metabolism, and cutin–suberin–wax biosynthesis are the core responsive pathways. Correlation analysis revealed that isocorydine and phosphatidylinositol phosphate showed strong positive correlations with the vigor index, main root length, and superoxide dismutase (SOD) activity, and glycerophospholipid metabolites were positively correlated with ferric ion-reducing antioxidant capacity. (4) This study deepens understanding of the stress resistance mechanisms in forage peas and provides a theoretical basis for stress-resistant forage pea breeding. Full article
(This article belongs to the Special Issue Advances in Plant Multi-Omics)
Show Figures

Figure 1

15 pages, 1916 KB  
Article
An Exploratory Study on the Impact of MIPEF-Assisted Extraction on Recovery of Proteins, Pigments, and Polyphenols from Sub-Standard Pea Waste
by Stella Plazzotta, Alberto Saitta, Sofia Melchior and Lara Manzocco
Foods 2026, 15(1), 128; https://doi.org/10.3390/foods15010128 - 1 Jan 2026
Viewed by 268
Abstract
The growing demand for sustainable protein sources has intensified the need for efficient valorisation of legume by-products. This study investigated the application of moderate intensity pulsed electric fields (MIPEF; 5 kV/cm, 4 μs, 500 pulses) as a green technology for assisting the co-extraction [...] Read more.
The growing demand for sustainable protein sources has intensified the need for efficient valorisation of legume by-products. This study investigated the application of moderate intensity pulsed electric fields (MIPEF; 5 kV/cm, 4 μs, 500 pulses) as a green technology for assisting the co-extraction of proteins, pigments, and polyphenols from industrial substandard peas (Pisum sativum L.). Aqueous pea dispersions (20 g/100 g) were subjected to alkalinization (pH 9–12), and MIPEF applied either before or after the pH adjustment. The highest protein recovery was achieved when MIPEF was applied after alkalinization at pH 9.0, due to the increased conductivity and energy input enhancing electroporation-driven protein release. Although higher pH levels increased energy delivery, they did not significantly improve protein extraction. Conversely, MIPEF application decreased total polyphenol and pigment concentrations in the extract, likely due to aggregation phenomena. Overall, these preliminary results indicate that combining mild alkalinization with MIPEF might represent a promising and energy-efficient approach for protein recovery from legume side-streams. Further optimization is required to improve protein recovery while preserving the stability of co-extracted bioactive compounds. Full article
(This article belongs to the Special Issue Different Strategies for the Reuse and Valorization of Food Waste)
Show Figures

Graphical abstract

16 pages, 475 KB  
Article
Effects of Polymer Application Rates on Yield and Photosynthesis in Faba Bean and Pea
by Katarzyna Czopek and Mariola Staniak
Agriculture 2026, 16(1), 56; https://doi.org/10.3390/agriculture16010056 - 26 Dec 2025
Viewed by 194
Abstract
Climate change exacerbates soil moisture deficits, necessitating efficient water retention strategies. Superabsorbent polymers (SAPs) offer a potential solution to enhance water availability for crops during dry periods. Faba bean (Vicia faba L.) and pea (Pisum sativum L.) were selected as model [...] Read more.
Climate change exacerbates soil moisture deficits, necessitating efficient water retention strategies. Superabsorbent polymers (SAPs) offer a potential solution to enhance water availability for crops during dry periods. Faba bean (Vicia faba L.) and pea (Pisum sativum L.) were selected as model legumes due to their high nutritional value, agricultural importance in temperate regions, and sensitivity to drought stress This study evaluated the effects of different SAP application rates on the yield and physiological performance of two legume species: faba bean (cv. Granit) and pea (cv. Batuta). The two-year (2017–2018) field experiments employed a randomized block design with four replicates. Treatments included three SAP doses: 0 (control, SAP0), 20 (SAP20) and 30 (SAP30) kg·ha−1. The study was conducted over two years with contrasting weather: 2017 was wetter but had uneven rainfall distribution, while 2018 was drier and characterized by moisture deficits during critical growth stages. SAP application significantly increased seed yield in faba bean and pea, with the most favorable effect observed at 20 kg ha (average yield increase of 23.6% and 17.3%, respectively). SAP did not affect yield components in faba bean. However, in peas, an increase in pod number and seed number per plant was observed with the SAP30 dose compared to the SAP20 dose. Application of superabsorbent at a dose of 20 kg ha−1 significantly increased photosynthesis rate in faba bean, the Fv/Fm index in the tested species, and the PI in peas compared to the control. However, the superabsorbent did not affect transpiration rate or the WUE coefficient in the tested legume species. Significantly higher yields in faba bean and pea and all tested plant structure parameters in pea were recorded in 2018 compared to 2017. The tested parameters of gas exchange and chlorophyll fluorescence were higher in pea in 2018 (except for transpiration intensity) and in faba bean in 2017. The findings suggest that SAPs can be a useful tool to mitigate water stress effects in legumes, although their effectiveness depends on environmental conditions. Therefore, SAP application may be a promising agronomic strategy in regions prone to irregular rainfall or moderate drought. Full article
Show Figures

Figure 1

13 pages, 239 KB  
Article
Development of the Hypopharyngeal Glands of Worker Bees (Apis mellifera L.) When Fed Different Protein Sources During the Spring Period
by Svilen B. Lazarov, Ivaylo G. Georgiev, Atanas Z. Atanasov and Ivaylo S. Hristakov
Insects 2026, 17(1), 21; https://doi.org/10.3390/insects17010021 - 23 Dec 2025
Viewed by 817
Abstract
The supplementary feeding of bee colonies under conditions of limited natural food sources is essential for maintaining their health and productivity. Pollen is a major source of protein for bees, collected during plant flowering. Its absence negatively affects the secretory activity of the [...] Read more.
The supplementary feeding of bee colonies under conditions of limited natural food sources is essential for maintaining their health and productivity. Pollen is a major source of protein for bees, collected during plant flowering. Its absence negatively affects the secretory activity of the hypopharyngeal glands (HPGs) in young nurse bees. This study aimed to assess the effect of different protein sources provided during the spring period on the development of HPGs in worker bees. An experiment was conducted with 28 bee colonies divided into seven groups of four colonies each—one control and six experimental. The colonies were fed soy isolate (Glycine max), brewer’s yeast (Saccharomyces cerevisiae), spirulina (Arthrospira platensis), pea protein (Pisum sativum), and bee pollen (a mixture of pollens from various plant species). The results confirmed the critical role of pollen, as 40% of bees in the pollen-fed group exhibited HPGs at grade 4. The group supplemented with spirulina showed similar results (35.8%), indicating its potential as an alternative protein source. These findings highlight the importance of proper protein supplementation and suggest that spirulina could serve as a promising substitute for pollen in early spring feeding to support colony development. Full article
(This article belongs to the Special Issue Biology and Conservation of Honey Bees)
23 pages, 8882 KB  
Article
Genome-Wide Identification, Structural Characterization, and Stress-Responsive Expression of the PsPP2C Gene Family in Pea (Pisum sativum)
by Zhi-Wei Wang, Min Liu, Yun-Zhe Cong, Wen-Jiao Wang, Tao Zhang, Hui-Tong Sang, Song Hou, Zi-Meng Sun, Guan Li, Ru-Mei Tian, Yong-Yi Yang, Kun Xie, Longxin Wang, Kai-Hua Jia and Na-Na Li
Agronomy 2025, 15(12), 2920; https://doi.org/10.3390/agronomy15122920 - 18 Dec 2025
Viewed by 297
Abstract
Protein phosphatase 2Cs (PP2Cs) constitute a widespread family of signaling regulators in plants and play central roles in abscisic acid (ABA)-mediated stress signaling; however, the PP2C gene family has not yet been systematically identified and characterized in pea (Pisum sativum), a [...] Read more.
Protein phosphatase 2Cs (PP2Cs) constitute a widespread family of signaling regulators in plants and play central roles in abscisic acid (ABA)-mediated stress signaling; however, the PP2C gene family has not yet been systematically identified and characterized in pea (Pisum sativum), a salt-sensitive legume crop. In this study, we identified 89 PsPP2C genes based on domain features and sequence homology. These genes are unevenly distributed across seven chromosomes and classified into ten subfamilies, providing a comparative framework for evaluating structural and regulatory diversification within the PsPP2C family. The encoded proteins vary substantially in length, physicochemical properties, and predicted subcellular localization, while most members contain the conserved PP2Cc catalytic domain. Intra- and interspecies homology analyses identified 19 duplicated gene pairs in pea and numerous orthologous relationships with several model plants; all reliable gene pairs exhibited Ka/Ks < 1, indicating pervasive purifying selection. PsPP2C genes also showed broad variation in exon number and intron phase, and their promoter regions contained diverse light-, hormone-, and stress-related cis-elements with heterogeneous positional patterns. Expression profiling across 11 tissues revealed pronounced tissue-specific differences, with generally higher transcript abundance in roots and seeds than in other tissues. Under salt treatment, approximately 20% of PsPP2C genes displayed concentration- or time-dependent transcriptional changes. Among them, PsPP2C67 and PsPP2C82—both belonging to the clade A PP2C subfamily—exhibited the most pronounced induction under high salinity and at early stress stages. Functional annotation indicated that these two genes are involved in ABA-related processes, including regulation of abscisic acid-activated signaling pathway, plant hormone signal transduction, and MAPK signaling pathway-plant. Collectively, this study provides a systematic characterization of the PsPP2C gene family, including its structural features, evolutionary patterns, and transcriptional responses to salt stress, thereby establishing a foundation for future functional investigations. Full article
(This article belongs to the Special Issue Cultivar Development of Pulses Crop—2nd Edition)
Show Figures

Figure 1

16 pages, 6650 KB  
Article
Effect of Cold Plasma Seed Treatment on Growth and Nitrogen Fixation Traits in Field Pea (Pisum sativum L.) and Soybean (Glycine max L.) Under Cold Stress
by Dhanuja N. Abeysingha, Surangi H. Thilakarathna, Shifa Dinesh, M. S. Roopesh and Malinda S. Thilakarathna
Crops 2025, 5(6), 89; https://doi.org/10.3390/crops5060089 - 5 Dec 2025
Viewed by 330
Abstract
Cold stress during early growth can severely impact nodulation, growth, and yield in legumes. This study evaluated cold plasma (CP) seed treatment as a strategy to enhance growth and symbiotic nitrogen fixation (SNF) in field pea (Pisum sativum L.) and soybean ( [...] Read more.
Cold stress during early growth can severely impact nodulation, growth, and yield in legumes. This study evaluated cold plasma (CP) seed treatment as a strategy to enhance growth and symbiotic nitrogen fixation (SNF) in field pea (Pisum sativum L.) and soybean (Glycine max L.) under cold stress during early growth. CP-treated and non-treated seeds were grown at 8 °C (cold) or 15 °C (control) for 5 weeks, after which half of the plants were harvested for nodulation and growth assessments. The remainder were transferred to greenhouse conditions until maturity. The cold stress suppressed nodulation and reduced biomass in both legumes. Soybean recovered under greenhouse conditions; however, pea yield remained suppressed. At maturity, SNF traits in both legumes were not significantly affected by early cold stress. CP seed treatment showed little effect under severe cold (8 °C) but at 15 °C, improved root growth in pea and enhanced root and shoot biomass and pod and seed yield in soybean. These findings suggest that CP seed treatment can improve legume performance under moderate cold. However, the current CP seed treatment conditions did not improve the stress resistance of both crops under severe cold stress. Full article
Show Figures

Figure 1

16 pages, 3288 KB  
Article
Peas in Rouge: Tyrosine Supplementation Enhances RUBY Reporter Visibility in Pisum sativum
by Veronika Simonova, Elina Potsenkovskaia, Nikolai Kozlov, Alexandra Vanina, Elena Efremova, Kirill Smirnov, Anastasia Artemiuk, Anna Kiseleva, Anna Brynchikova, Zakhar Konstantinov and Varvara Tvorogova
Plants 2025, 14(24), 3719; https://doi.org/10.3390/plants14243719 - 5 Dec 2025
Viewed by 489
Abstract
Genome modification of legumes, peas in particular, is accompanied by significant challenges. Establishing a reliable reporter system to identify tissue that expresses foreign DNA may help to optimize and develop transformation protocols for these species. The RUBY system, based on the synthesis of [...] Read more.
Genome modification of legumes, peas in particular, is accompanied by significant challenges. Establishing a reliable reporter system to identify tissue that expresses foreign DNA may help to optimize and develop transformation protocols for these species. The RUBY system, based on the synthesis of red betalain from tyrosine, offers a convenient solution for monitoring the efficiency of transgene introduction. To evaluate the effectiveness of RUBY application in pea tissue culture, we combined agrobacterial transformation with an in vitro cultivation system, inducing callus development. Transformed explants demonstrated RUBY pigmentation, but it disappeared during cultivation. We hypothesized that this issue is caused by tyrosine depletion. To check this suggestion, we tested whether tyrosine supplementation could maintain RUBY coloring. In the later stages, pigmentation still could not be preserved. However, our modified conditions increased the percent of colored shoot apex explants during the early cultivation stages. Thus, it is likely that some explants transformed with the RUBY cassette do not synthesize a sufficient amount of betalain due to the deficit of endogenous tyrosine. In this case, adding exogenous tyrosine would enhance betalain production and improve the detectability of tissues containing the RUBY cassette. These data can be used for the optimization of RUBY application conditions for peas and other species. Full article
(This article belongs to the Special Issue Innovative Biotech Approaches in Legume Crop Improvement)
Show Figures

Figure 1

25 pages, 3800 KB  
Review
Pea Protein Isolates: From Extraction to Functionality
by Joanna Harasym, Oliwia Paroń and Ewa Pejcz
Molecules 2025, 30(23), 4650; https://doi.org/10.3390/molecules30234650 - 3 Dec 2025
Viewed by 855
Abstract
Pea protein isolates (PPIs) from Pisum sativum have emerged as strategic ingredients at the interface of nutrition, sustainability, and functional food design. This review synthesizes advances linking isolation procedures with molecular structure and techno-functional performance. We compare alkaline extraction–isoelectric precipitation with wet and [...] Read more.
Pea protein isolates (PPIs) from Pisum sativum have emerged as strategic ingredients at the interface of nutrition, sustainability, and functional food design. This review synthesizes advances linking isolation procedures with molecular structure and techno-functional performance. We compare alkaline extraction–isoelectric precipitation with wet and dry fractionation, as well as green/fermentation-assisted methods, highlighting the purity–functionality trade-offs driven by denaturation, aggregation, and the removal of anti-nutritional factors. We relate globulin composition (vicilin/legumin ratio), secondary/tertiary structure, and disulfide chemistry to interfacial activity, solubility, gelation thresholds, and long-term emulsion stability. Structure-guided engineering strategies are critically evaluated, including enzymatic hydrolysis, deamidation, transglutaminase cross-linking, ultrasound, high-pressure homogenization, pH shifting, cold plasma, and selected chemical/glycation approaches. Application case studies cover high-moisture texturization for meat analogues, emulsion and Pickering systems, fermented dairy alternatives, edible films, and bioactive peptide-oriented nutraceuticals. We identify bottlenecks—weak native gel networks, off-flavors, acidic pH performance, and batch variability—and outline process controls and synergistic modifications that close functionality gaps relative to animal proteins. Finally, we discuss sustainability and biorefinery opportunities that valorize soluble peptide streams alongside globulin-rich isolates. By integrating extraction, structure, and function, the review provides a roadmap for designing PPI with predictable, application-specific performance. Full article
(This article belongs to the Special Issue Featured Review Papers in Food Chemistry—2nd Edition)
Show Figures

Graphical abstract

11 pages, 1019 KB  
Article
Effects of Soil Rhizobia and Drought on Plant–Vector–Pathogen Interactions on a Legume Host
by Pooja Malhotra, Saumik Basu, Benjamin W. Lee, Chase W. Baerlocher, Liesl Oeller and David W. Crowder
Appl. Sci. 2025, 15(23), 12442; https://doi.org/10.3390/app152312442 - 24 Nov 2025
Viewed by 287
Abstract
Symbiosis between rhizobia and legumes can affect plant tolerance to abiotic and biotic stressors such as drought and herbivores. Yet few studies have assessed how soil rhizobia impact plants that face abiotic and biotic stress simultaneously. This is a major knowledge gap given [...] Read more.
Symbiosis between rhizobia and legumes can affect plant tolerance to abiotic and biotic stressors such as drought and herbivores. Yet few studies have assessed how soil rhizobia impact plants that face abiotic and biotic stress simultaneously. This is a major knowledge gap given that many aspects of plant growth and defense are affected by interacting stressors, and these interactions can affect legume–rhizobia symbiosis. Here we assessed rhizobia-mediated interactions between a legume host (Pisum sativum), a vector herbivore (pea aphid, Acyrthosiphon pisum), a plant virus (pea enation mosaic virus, PEMV), and soil water availability. We show that rhizobia promoted plant growth and mitigated osmotic stress caused by reduced soil water availability. Rhizobia also increased plant tolerance to PEMV under high soil moisture conditions but had no measurable effect on PEMV when plants were grown in soil with reduced water. To assess the mechanisms that mediated these complex interactions, we measured gene transcripts related to phytohormone signaling and found that salicylic acid, jasmonic acid, abscisic acid, and ethylene signaling were affected by interactions between rhizobia and water availability; each of these pathways affects PEMV transmission. Our study shows that beneficial effects of rhizobia on legumes are impacted by abiotic and biotic stress, and outcomes of symbiosis may be context-dependent in field settings. Full article
(This article belongs to the Special Issue Effects of the Soil Environment on Plant Growth)
Show Figures

Figure 1

15 pages, 1269 KB  
Article
Invasion Mechanisms of the Alien Plant Datura stramonium in Xizang: Insights from Genetic Differentiation, Allelopathy, and Ecological Niche Analysis
by Yonghao Chen, Zhefei Zeng, Qiong La and Junwei Wang
Biology 2025, 14(11), 1629; https://doi.org/10.3390/biology14111629 - 20 Nov 2025
Viewed by 454
Abstract
Datura stramonium, which is originally native to Mexico, has been recognized as an invasive species following its introduction to China, where it has proliferated extensively. Despite its widespread impact, the mechanisms driving the invasion of D. stramonium remain insufficiently understood. Therefore, gaining [...] Read more.
Datura stramonium, which is originally native to Mexico, has been recognized as an invasive species following its introduction to China, where it has proliferated extensively. Despite its widespread impact, the mechanisms driving the invasion of D. stramonium remain insufficiently understood. Therefore, gaining insight into these mechanisms is essential for the development of effective strategies to prevent and control its further invasion. This study aims to elucidate the factors contributing to the successful invasion of D. stramonium in Tibet by examining genetic differentiation, allelopathic potential, and niche characteristics of its populations. Our findings reveal the following: (1) The genetic variation within 15 populations of D. stramonium is predominantly intra-populational, lacking distinct genealogical phylogeographic structure, and is indicative of recent population expansion. This suggests that human-mediated dispersal has played a significant role in the invasion of D. stramonium in Tibet. (2) Allelopathic assays demonstrate that extracts from various parts of D. stramonium exhibit significant inhibitory effects on the germination of Hordeum vulgare var. coeleste and Pisum sativum seeds. (3) D. stramonium exhibits the highest niche breadth within the plant community, coupled with a pronounced competitive ability for environmental resources. The invasion of D. stramonium poses a substantial threat to the diversity of local plant species. Consequently, the formulation of scientific management measures is of critical importance to prevent and control the invasion of D. stramonium and preserve biodiversity in the invaded area. Full article
Show Figures

Figure 1

25 pages, 1799 KB  
Article
The Role of the Organization of Light-Harvesting Complex II in the Drought Sensitivity of Pisum sativum L.
by Georgi D. Rashkov, Martin A. Stefanov, Preslava B. Borisova, Anelia G. Dobrikova and Emilia L. Apostolova
Int. J. Mol. Sci. 2025, 26(22), 11078; https://doi.org/10.3390/ijms262211078 - 16 Nov 2025
Cited by 1 | Viewed by 547
Abstract
Drought stress is a major abiotic factor limiting plant growth and productivity. This study investigates the role of oligomerization of the light-harvesting complex of photosystem II (LHCII) in modulating plant responses to drought stress. Using pea plants (Pisum sativum L.): Borec (wild [...] Read more.
Drought stress is a major abiotic factor limiting plant growth and productivity. This study investigates the role of oligomerization of the light-harvesting complex of photosystem II (LHCII) in modulating plant responses to drought stress. Using pea plants (Pisum sativum L.): Borec (wild type) and its mutants Costata 2/133 and Coeruleovireus 2/16, with different degrees of LHCII oligomerization, we examined the impact of water deficit on the functions of the photosynthetic apparatus. This study demonstrated that plants with a higher degree of LHCII oligomerization (wild type and Coeruleovireus 2/16) have enhanced drought tolerance, expressed by reduced lipid peroxidation and membrane damage, protection of the photosynthetic pigment content, which corresponds with better photosynthetic performance. Data revealed only minor drought-induced inhibition of photosystem II (PSII) photochemistry (Fv/Fm, ΦPSII), electron transport rate (ETR), and rate of photosynthesis (RFd)), along with sustained performance indices (PIABS and PItotal) in plants with higher LHCII oligomerization compared to those with lower levels (Costata 2/133). Additionally, the current study indicates that under drought stress and low actinic light, the interaction with plastoquinone and controlled dissipation of excess energy are promoted in thylakoid membranes with increased LHCII oligomerization. In contrast, drought-stressed plants with lower oligomerization (Costata 2/133) showed a significant increase in non-regulated energy losses under high actinic light. These results highlight the protective function of LHCII oligomerization in preserving photosynthetic integrity and functioning under drought stress and suggest that it could be a promising target for enhancing crop resilience in a changing climate. Full article
(This article belongs to the Section Molecular Biology)
Show Figures

Figure 1

21 pages, 1775 KB  
Article
Solar-Driven Photocatalytic Degradation of Clothianidin Using Green NiO-GO Composite
by Atta ul Haq, Rageh K. Hussein, Sandeep Panchal, Muhammad Saeed, Hafiz Muhammad Abubakar and Sharif Abu Alrub
Catalysts 2025, 15(11), 1078; https://doi.org/10.3390/catal15111078 - 13 Nov 2025
Viewed by 765
Abstract
The extensive use of clothianidin pesticide poses significant risks to non-target organisms and water resources. In this study, NiO-GO is reported as an effective photocatalyst for the degradation of clothianidin in aqueous medium. Nickel oxide (NiO) nanoparticles were synthesized by a green method [...] Read more.
The extensive use of clothianidin pesticide poses significant risks to non-target organisms and water resources. In this study, NiO-GO is reported as an effective photocatalyst for the degradation of clothianidin in aqueous medium. Nickel oxide (NiO) nanoparticles were synthesized by a green method using Pisum sativum (pea) peel extract, which serves as a natural reducing and stabilizing agent, and subsequently integrated with graphene oxide (GO) through ultrasonication to form a NiO-GO composite in a 1:1 ratio. The materials were characterized by various techniques. Photocatalytic degradation of clothianidin under natural sunlight was systematically investigated, assessing the effects of pH, catalyst dosage, initial pollutant concentration, and agitation speed. The NiO-GO composite exhibited superior photocatalytic performance (96% degradation at pH 3 within 60 min) compared to pristine NiO and GO, with a rate constant 4.4 and 3.3 times higher, respectively. The as-prepared NiO-GO photocatalyst exhibited nearly consistent degradation efficiency over two successive cycles, demonstrating its excellent structural stability and reusability. The enhanced performance is attributed to improved charge separation afforded by GO support. This low-cost, green, and efficient NiO-GO photocatalyst demonstrates promising potential for sustainable pesticide remediation in aqueous environments. Full article
(This article belongs to the Special Issue Advanced Catalysis for Energy and a Sustainable Environment)
Show Figures

Figure 1

16 pages, 818 KB  
Article
The Improvement of Growth Parameters and Intercepted Photosynthetically Active Radiation in Pea Varieties as Influenced by Nitrogen Fertilization
by Daiva Janusauskaite
Plants 2025, 14(22), 3450; https://doi.org/10.3390/plants14223450 - 11 Nov 2025
Viewed by 473
Abstract
The field experiment aimed to evaluate the effect of different nitrogen rates on accumulation of aboveground dry mass (AGDM), leaves area index (LAI), and intercepted photosynthetically active radiation (iPAR) of pea (Pisum sativum L.) varieties. The experiment was arranged in a factorial [...] Read more.
The field experiment aimed to evaluate the effect of different nitrogen rates on accumulation of aboveground dry mass (AGDM), leaves area index (LAI), and intercepted photosynthetically active radiation (iPAR) of pea (Pisum sativum L.) varieties. The experiment was arranged in a factorial randomized block design consisting of three levels of the first factor (variety) and seven levels of the second factor (NPK fertilization treatments were used: (1) NPK 0:0:0 (control), (2) NPK 0:40:80, (3) NPK 15:40:80, (4) NPK 30:40:80, (5) NPK 45:40:80, (6) NPK 15 + 15:40:80, (7) NPK 60:40:80). The growth indicators (LAI and AGDM) and iPAR were assessed three times during the growing season. Nitrogen fertilization positively influenced LAI, but significant differences in LAI were found only under splitted N30 (N15 + N15), N45, and N60 applications, compared to the treatment N0 P40K80. In the dry 2015 and the optimal moisture 2016, N30, N45, and N60 rates significantly increased AGDM. The influence of fertilization on iPAR varied between experimental years, and it was strongest in the dry 2015, when applying N15 + 15 and N60 fertilization significantly increased iPAR, compared to the control. According to LAI and iPAR data, pea varieties were ranked in descending order: Simona, Ieva DS, and Respect. LAI significantly (p ≤ 0.01) correlated with AGDM and iPAR, but the relationship weakened as peas reached later growth stages. These results provide valuable knowledge, and it will be useful for researchers in developing new cultivation methodologies to achieve higher semi-leafless pea productivity by applying different combinations of nutrition and new varieties. Full article
Show Figures

Figure 1

17 pages, 1585 KB  
Review
From Model to Crop: Roles of Macroautophagy in Arabidopsis and Legumes
by Lanlan Feng, Xiaowei Cui, Meng Gao and Zhenyu Wang
Genes 2025, 16(11), 1343; https://doi.org/10.3390/genes16111343 - 7 Nov 2025
Viewed by 682
Abstract
Leguminous plants are critical global crops for food security, animal feed, and ecological sustainability due to their ability to establish nitrogen-fixing symbioses with rhizobia and their high nutritional value. Autophagy, a highly conserved eukaryotic catabolic process, mediates the degradation and recycling of cytoplasmic [...] Read more.
Leguminous plants are critical global crops for food security, animal feed, and ecological sustainability due to their ability to establish nitrogen-fixing symbioses with rhizobia and their high nutritional value. Autophagy, a highly conserved eukaryotic catabolic process, mediates the degradation and recycling of cytoplasmic components through the fusion of autophagosome with vacuole/lysosome and plays essential roles in plant growth, stress adaptation, and cellular homeostasis. This review systematically summarizes current knowledge of autophagy in both Arabidopsis and leguminous plants. We first outline the conserved molecular machinery of autophagy, focusing on core autophagy-related (ATG) genes in Arabidopsis and key legume species such as Glycine max, Arachis hypogaea, Pisum sativum, Cicer arietinum, and Medicago truncatula. Furthermore, the review dissects the intricate molecular regulatory networks controlling autophagy, with an emphasis on the roles of phytohormones, transcription factors, and epigenetic modifications. We then highlight the multifaceted physiological functions of autophagy in these plants. Additionally, a preliminary analysis of the ATG8 gene family in peanut indicates that its members may be involved in seed development, biological nitrogen fixation, and drought resistance. Finally, it highlights key unresolved challenges in legume autophagy research and proposes future research directions. This review aims to provide a comprehensive theoretical framework for understanding the unique regulatory mechanisms of autophagy in legumes and to provide insights for molecular breeding aimed at developing stress-resilient, high-yielding, and high-quality legume cultivars. Full article
(This article belongs to the Collection Feature Papers: 'Plant Genetics and Genomics' Section)
Show Figures

Figure 1

15 pages, 1126 KB  
Article
The Influence of Foliar Application of Nod Factors (LCOs) and Microelements on the Growth, Development, and Yield of Peas (Pisum sativum L.)
by Janusz Podleśny, Jerzy Wielbo, Anna Podleśna, Hanna Klikocka and Dominika Kidaj
Agronomy 2025, 15(11), 2536; https://doi.org/10.3390/agronomy15112536 - 31 Oct 2025
Viewed by 452
Abstract
Peas are a popular crop grown in Poland, but their yields are variable and often low; therefore, new cultivation methods are constantly being sought. In this paper, we present the results of a three-year greenhouse study examining the effect of preparations containing rhizobial [...] Read more.
Peas are a popular crop grown in Poland, but their yields are variable and often low; therefore, new cultivation methods are constantly being sought. In this paper, we present the results of a three-year greenhouse study examining the effect of preparations containing rhizobial Nod factors and/or selected microelements (B, Cu, Fe, Mn, Zn, and Mo) on the physiological parameters, growth, and yield of peas. Pea plants were tested at the flowering stage (BBCH 60), at the green ripe stage (BBCH 75), and at the fully ripe stage (BBCH 90). Leaf area, SPAD, gas exchange parameters, and chlorophyll fluorescence were measured, and the number and mass of root nodules, as well as seed yield and yield components, were determined. The treatment was most effective when Nod factors were used in combination with microelements. The increase in pea yield induced by the application of both components can be attributed to the higher number of pods and seeds per plant because no significant variations were noted in the number of seeds per pod and 1000 seed weight. The number and weight of nodules were significantly correlated with the pea yield, and the value of the correlation coefficients was influenced by the application of both components. Full article
(This article belongs to the Special Issue Crop Productivity and Management in Agricultural Systems)
Show Figures

Figure 1

Back to TopTop