Genome-Wide Identification, Expression Profile and Evolution Analysis of Importin α Gene Family in Glycine max
Abstract
1. Introduction
2. Materials and Methods
2.1. Identification of GmIMPα Family Members in Soybean
2.2. Evolutionary Relationships, Conserved Domain, and Gene Structure of GmIMPα Family Genes
2.3. Chromosome Localization, Collinearity, and Ka/Ks Analysis of GmIMPα Gene Family
2.4. Evolutionary Analysis Between Glycine max and Other Plants
2.5. Analysis of Cis-Acting Elements, Gene Ontology (GO) Enrichment Analysis, and Protein Interaction of GmIMPα Gene Family
2.6. Tissue-Specific and Stress-Related Expression Profiles of GmIMPα Gene Family
3. Results
3.1. Identification and Physicochemical Properties Analysis of GmIMPα Gene Family
3.2. Gene Structure and Conserved Motif Analysis of GmIMPα Genes
3.3. Gene Duplication Analysis and Chromosomal Distribution of GmIMPαs
3.4. Phylogenetic and Syntenic Analyses of IMPα Genes in Glycine max and Representative Plants
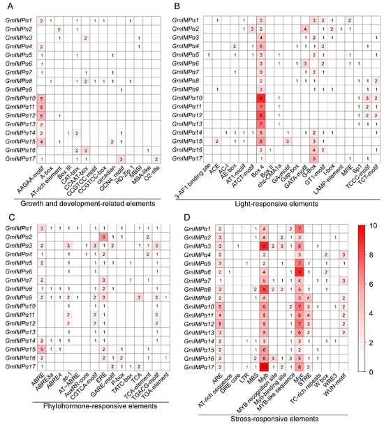
3.5. Characterization of Cis-Acting Regulatory Elements in the GmIMPα Promoters
3.6. GO Enrichment Analysis of the GmIMPα Family
3.7. GmIMPα Protein–Protein Interaction Network Analysis
3.8. Tissue-Specific Expression Patterns of GmIMPα Genes
3.9. Expression Analysis of GmIMPα Genes Under Abiotic Stress
4. Discussion
5. Conclusions
Supplementary Materials
Author Contributions
Funding
Data Availability Statement
Acknowledgments
Conflicts of Interest
References
- Graham, P.H.; Vance, C.P. Legumes: Importance and Constraints to Greater Use. Plant Physiol. 2003, 131, 872–877. [Google Scholar] [CrossRef] [PubMed]
- Guo, B.; Sun, L.; Jiang, S.; Ren, H.; Sun, R.; Wei, Z.; Hong, H.; Luan, X.; Wang, J.; Wang, X.; et al. Soybean genetic resources contributing to sustainable protein production. Theor. Appl. Genet. 2022, 135, 4095–4121. [Google Scholar] [CrossRef]
- Kim, S.-H.; Tayade, R.; Kang, B.-H.; Hahn, B.-S.; Ha, B.-K.; Kim, Y.-H. Genome-Wide Association Studies of Seven Root Traits in Soybean (Glycine max L.) Landraces. Int. J. Mol. Sci. 2023, 24, 873. [Google Scholar] [CrossRef]
- Deshmukh, R.; Sonah, H.; Patil, G.; Chen, W.; Prince, S.; Mutava, R.; Vuong, T.; Valliyodan, B.; Nguyen, H.T. Integrating omic approaches for abiotic stress tolerance in soybean. Front. Plant Sci. 2014, 5, 244. [Google Scholar] [CrossRef]
- Whitham, S.A.; Qi, M.; Innes, R.W.; Ma, W.; Lopes-Caitar, V.; Hewezi, T. Molecular Soybean-Pathogen Interactions. Annu. Rev. Phytopathol. 2016, 54, 443–468. [Google Scholar] [CrossRef]
- de Borja Reis, A.F.; Moro Rosso, L.; Purcell, L.C.; Naeve, S.; Casteel, S.N.; Kovács, P.; Archontoulis, S.; Davidson, D.; Ciampitti, I.A. Environmental Factors Associated with Nitrogen Fixation Prediction in Soybean. Front. Plant Sci. 2021, 12, 675410. [Google Scholar] [CrossRef] [PubMed]
- Tavakkoli, E.; Rengasamy, P.; McDonald, G.K. High concentrations of Na+ and Cl− ions in soil solution have simultaneous detrimental effects on growth of faba bean under salinity stress. J. Exp. Bot. 2010, 61, 4449–4459. [Google Scholar] [CrossRef] [PubMed]
- Mammadov, J.; Buyyarapu, R.; Guttikonda, S.K.; Parliament, K.; Abdurakhmonov, I.Y.; Kumpatla, S.P. Wild Relatives of Maize, Rice, Cotton, and Soybean: Treasure Troves for Tolerance to Biotic and Abiotic Stresses. Front. Plant Sci. 2018, 9, 886. [Google Scholar] [CrossRef]
- Schmutz, J.; Cannon, S.B.; Schlueter, J.; Ma, J.; Mitros, T.; Nelson, W.; Hyten, D.L.; Song, Q.; Thelen, J.J.; Cheng, J.; et al. Genome Sequence of the Palaeopolyploid soybean. Nature 2010, 463, 178–183. [Google Scholar] [CrossRef]
- Kim, K.-S.; Vuong, T.D.; Qiu, D.; Robbins, R.T.; Grover Shannon, J.; Li, Z.; Nguyen, H.T. Advancements in breeding, genetics, and genomics for resistance to three nematode species in soybean. Theor. Appl. Genet. 2016, 129, 2295–2311. [Google Scholar] [CrossRef]
- Wang, J.; Hossain, M.S.; Lyu, Z.; Schmutz, J.; Stacey, G.; Xu, D.; Joshi, T. SoyCSN: Soybean context-specific network analysis and prediction based on tissue-specific transcriptome data. Plant Direct 2019, 3, e00167. [Google Scholar] [CrossRef]
- Meier, I.; Richards, E.J.; Evans, D.E. Cell Biology of the Plant Nucleus. Annu. Rev. Plant Biol. 2017, 68, 139–172. [Google Scholar] [CrossRef]
- Stewart, M. Molecular mechanism of the nuclear protein import cycle. Nat. Rev. Mol. Cell Biol. 2007, 8, 195–208. [Google Scholar] [CrossRef]
- Schmidt, H.B.; Görlich, D. Transport Selectivity of Nuclear Pores, Phase Separation, and Membraneless Organelles. Trends Biochem. Sci. 2016, 41, 46–61. [Google Scholar] [CrossRef] [PubMed]
- Tamura, K. Nuclear pore complex-mediated gene expression in Arabidopsis thaliana. J. Plant Res. 2020, 133, 449–455. [Google Scholar] [CrossRef]
- Wing, C.E.; Fung, H.Y.J.; Chook, Y.M. Karyopherin-mediated nucleocytoplasmic transport. Nat. Rev. Mol. Cell Biol. 2022, 23, 307–328. [Google Scholar] [CrossRef]
- Lindsay, M.E.; Plafker, K.; Smith, A.E.; Clurman, B.E.; Macara, I.G. Npap60/Nup50 Is a Tri-Stable Switch That Stimulates Importin-Alpha: Beta-Mediated Nuclear Protein Import. Cell 2002, 110, 349–360. [Google Scholar] [CrossRef] [PubMed]
- Chen, C.; Masi, R.D.; Lintermann, R.; Wirthmueller, L. Nuclear Import of Arabidopsis Poly (ADP-Ribose) Polymerase 2 Is Mediated by Importin-α and a Nuclear Localization Sequence Located Between the Predicted SAP Domains. Front. Plant Sci. 2018, 9, 1581. [Google Scholar] [CrossRef] [PubMed]
- Conti, E.; Uy, M.; Leighton, L.; Blobel, G.; Kuriyan, J. Crystallographic Analysis of the Recognition of a Nuclear Localization Signal by the Nuclear Import Factor Karyopherin α. Cell 1998, 94, 193–204. [Google Scholar] [CrossRef]
- Lange, A.; Mills, R.E.; Lange, C.J.; Stewart, M.; Devine, S.E.; Corbett, A.H. Classical Nuclear Localization Signals: Definition, Function, and Interaction with Importin α. J. Biol. Chem. 2007, 282, 5101–5105. [Google Scholar] [CrossRef]
- Marfori, M.; Mynott, A.; Ellis, J.J.; Mehdi, A.M.; Saunders, N.F.W.; Curmi, P.M.; Forwood, J.K.; Bodén, M.; Kobe, B. Molecular basis for specificity of nuclear import and prediction of nuclear localization. Biochim. Biophys. Acta 2011, 1813, 1562–1577. [Google Scholar] [CrossRef]
- Le, T.T.; Choi, H.I.; Kim, J.W.; Yun, J.-H.; Lee, Y.H.; Jeon, E.J.; Kwon, K.K.; Cho, D.-H.; Choi, D.-Y.; Park, S.-B.; et al. Cas9-mediated gene-editing frequency in microalgae is doubled by harnessing the interaction between importin α and phytopathogenic NLSs. Proc. Natl. Acad. Sci. USA 2025, 122, e2415072122. [Google Scholar] [CrossRef]
- Bhattacharjee, S.; Lee, L.-Y.; Oltmanns, H.; Cao, H.; Veena; Cuperus, J.; Gelvin, S.B. IMPa-4, an Arabidopsis Importin α Isoform, Is Preferentially Involved in Agrobacterium-Mediated Plant Transformation. Plant Cell 2008, 20, 2661–2680. [Google Scholar] [CrossRef]
- Miyamoto, Y.; Yamada, K.; Yoneda, Y. Importin α: A key molecule in nuclear transport and non-transport functions. J. Biochem. 2016, 160, 69–75. [Google Scholar] [CrossRef] [PubMed]
- Oka, M.; Yoneda, Y. Importin α: Functions as a nuclear transport factor and beyond. Proc. Jpn. Acad. Ser. B Phys. Biol. Sci. 2018, 94, 259–274. [Google Scholar] [CrossRef] [PubMed]
- Kimoto, C.; Moriyama, T.; Tsujii, A.; Igarashi, Y.; Obuse, C.; Miyamoto, Y.; Oka, M.; Yoneda, Y. Functional characterization of importin α8 as a classical nuclear localization signal receptor. Biochim. Biophys. Acta 2015, 1853, 2676–2683. [Google Scholar] [CrossRef] [PubMed]
- Helizon, H.; Rösler-Dalton, J.; Gasch, P.; von Horsten, S.; Essen, L.-O.; Zeidler, M. Arabidopsis phytochrome A nuclear translocation is mediated by a far-red elongated hypocotyl 1-importin complex. Plant J. Cell Mol. Biol. 2018, 96, 1255–1268. [Google Scholar] [CrossRef]
- Sutton, P.J.; Mosqueda, N.; Brownlee, C.W. Palmitoylated Importin α Regulates Mitotic Spindle Orientation through Interaction with NuMA. EMBO Rep. 2025, 26, 3280–3304. [Google Scholar] [CrossRef]
- Jin, L.; Zhang, G.; Yang, G.; Dong, J. Identification of the Karyopherin Superfamily in Maize and Its Functional Cues in Plant Development. Int. J. Mol. Sci. 2022, 23, 14103. [Google Scholar] [CrossRef]
- Ahmad, B.; Lerma-Reyes, R.; Mukherjee, T.; Nguyen, H.V.; Weber, A.L.; Cummings, E.E.; Schulze, W.X.; Comer, J.R.; Schrick, K. Nuclear localization of Arabidopsis HD-Zip IV transcription factor GLABRA2 is driven by importin α. J. Exp. Bot. 2024, 75, 6441–6461. [Google Scholar] [CrossRef]
- Herud, O.; Weijers, D.; Lau, S.; Jürgens, G. Auxin responsiveness of the MONOPTEROS-BODENLOS module in primary root initiation critically depends on the nuclear import kinetics of the Aux/IAA inhibitor BODENLOS. Plant J. Cell Mol. Biol. 2016, 85, 269–277. [Google Scholar] [CrossRef]
- Das, K.; Panda, B.B.; Sekhar, S.; Kariali, E.; Mohapatra, P.K.; Shaw, B.P. Comparative proteomics of the superior and inferior spikelets at the early grain filling stage in rice cultivars contrast for panicle compactness and ethylene evolution. J. Plant Physiol. 2016, 202, 65–74. [Google Scholar] [CrossRef] [PubMed]
- Zhang, M.; Peng, X.-J.; Liu, N.-N.; Lu, Z.-X.; Zhao, Y.-Q.; Yao, G.-F.; Li, J.; Xu, R.-F.; Hu, K.-D.; Zhang, H. An Importin Protein SlIMPA3 Interacts with SlLCD1 and Regulates Tomato Fruit Ripening. J. Agric. Food Chem. 2025, 73, 1492–1504. [Google Scholar] [CrossRef]
- Fontes, M.R.M.; Cardoso, F.F.; Kobe, B. Transport of DNA repair proteins to the cell nucleus by the classical nuclear importin pathway—A structural overview. DNA Repair 2025, 149, 103828. [Google Scholar] [CrossRef]
- Roth, C.; Lüdke, D.; Klenke, M.; Quathamer, A.; Valerius, O.; Braus, G.H.; Wiermer, M. The truncated NLR protein TIR-NBS13 is a MOS6/IMPORTIN-α3 interaction partner required for plant immunity. Plant J. Cell Mol. Biol. 2017, 92, 808–821. [Google Scholar] [CrossRef]
- Lüdke, D.; Roth, C.; Kamrad, S.A.; Messerschmidt, J.; Hartken, D.; Appel, J.; Hörnich, B.F.; Yan, Q.; Kusch, S.; Klenke, M.; et al. Functional requirement of the Arabidopsis importin-α Nuclear transport receptor family in autoimmunity mediated by the NLR protein SNC1. Plant J. Cell Mol. Biol. 2021, 105, 994–1009. [Google Scholar] [CrossRef]
- Wang, Z.; Wang, M.; Yang, C.; Zhao, L.; Qin, G.; Peng, L.; Zheng, Q.; Nie, W.; Song, C.-P.; Shi, H.; et al. SWO1 modulates cell wall integrity under salt stress by interacting with importin α in Arabidopsis. Stress Biol. 2021, 1, 9. [Google Scholar] [CrossRef] [PubMed]
- Parween, D.; Sahu, B.B. An Arabidopsis nonhost resistance gene, IMPORTIN ALPHA 2 provides immunity against rice sheath blight pathogen, Rhizoctonia solani. Curr. Res. Microb. Sci. 2022, 3, 100109. [Google Scholar] [CrossRef] [PubMed]
- Palma, K.; Zhang, Y.; Li, X. An importin alpha homolog, MOS6, plays an important role in plant innate immunity. Curr. Biol. CB 2005, 15, 1129–1135. [Google Scholar] [CrossRef]
- Mori, A.; Nakagawa, S.; Suzuki, T.; Suzuki, T.; Gaudin, V.; Matsuura, T.; Ikeda, Y.; Tamura, K. The importin α proteins IMPA1, IMPA2, and IMPA4 play redundant roles in suppressing autoimmunity in Arabidopsis thaliana. Plant J. 2025, 121, e17203. [Google Scholar] [CrossRef]
- Yang, X.; Ding, F.; Zhang, L.; Sheng, Y.; Zheng, X.; Wang, Y. The importin α subunit PsIMPA1 mediates the oxidative stress response and is required for the pathogenicity of Phytophthora sojae. Fungal Genet. Biol. FG B 2015, 82, 108–115. [Google Scholar] [CrossRef]
- Lu, H.; Ge, P.; Ma, Y.; Lin, F.; Jing, D.; Zhou, T.; Cui, F. Loss-of-Function of Two PD-Associated Proteins Confers Resistance to Rice Stripe Virus. Mol. Plant Pathol. 2025, 26, e70121. [Google Scholar] [CrossRef]
- Wang, L.; Zhang, K.; Wang, Z.; Yang, J.; Kang, G.; Liu, Y.; You, L.; Wang, X.; Jin, H.; Wang, D.; et al. Appropriate reduction of importin-α gene expression enhances yellow dwarf disease resistance in common Wheat. Plant Biotechnol. J. 2024, 22, 572–586. [Google Scholar] [CrossRef]
- Liu, Y.; Zhang, Y.; Liu, X.; Shen, Y.; Tian, D.; Yang, X.; Liu, S.; Ni, L.; Zhang, Z.; Song, S.; et al. SoyOmics: A deeply integrated database on soybean multi-omics. Mol. Plant 2023, 16, 794–797. [Google Scholar] [CrossRef] [PubMed]
- Blum, M.; Andreeva, A.; Florentino, L.C.; Chuguransky, S.R.; Grego, T.; Hobbs, E.; Pinto, B.L.; Orr, A.; Paysan-Lafosse, T.; Ponamareva, I.; et al. InterPro: The protein sequence classification resource in 2025. Nucleic Acids Res. 2025, 53, D444–D456. [Google Scholar] [CrossRef] [PubMed]
- Chen, C.; Wu, Y.; Li, J.; Wang, X.; Zeng, Z.; Xu, J.; Liu, Y.; Feng, J.; Chen, H.; He, Y.; et al. TBtools-II: A “one for all, all for one” bioinformatics platform for biological big-data mining. Mol. Plant 2023, 16, 1733–1742. [Google Scholar] [CrossRef] [PubMed]
- Wang, J.; Chitsaz, F.; Derbyshire, M.K.; Gonzales, N.R.; Gwadz, M.; Lu, S.; Marchler, G.H.; Song, J.S.; Thanki, N.; Yamashita, R.A.; et al. The conserved domain database in 2023. Nucleic Acids Res. 2023, 51, D384–D388. [Google Scholar] [CrossRef]
- Kaur, H.; Shannon, L.M.; Samac, D.A. A stepwise guide for pangenome development in crop plants: An alfalfa (Medicago sativa) case study. BMC Genom. 2024, 25, 1022. [Google Scholar] [CrossRef]
- Chou, K.-C.; Shen, H.-B. Cell-PLoc: A package of Web servers for predicting subcellular localization of proteins in various organisms. Nat. Protoc. 2008, 3, 153–162. [Google Scholar] [CrossRef]
- Tamura, K.; Stecher, G.; Kumar, S. MEGA11: Molecular Evolutionary Genetics Analysis Version 11. Mol. Biol. Evol. 2021, 38, 3022–3027. [Google Scholar] [CrossRef]
- Bailey, T.L.; Boden, M.; Buske, F.A.; Frith, M.; Grant, C.E.; Clementi, L.; Ren, J.; Li, W.W.; Noble, W.S. MEME SUITE: Tools for motif discovery and searching. Nucleic Acids Res. 2009, 37, W202–W208. [Google Scholar] [CrossRef]
- Hu, B.; Jin, J.; Guo, A.-Y.; Zhang, H.; Luo, J.; Gao, G. GSDS 2.0: An upgraded gene feature visualization server. Bioinformatics 2015, 31, 1296–1297. [Google Scholar] [CrossRef]
- Zhang, Z. KaKs_Calculator 3.0: Calculating Selective Pressure on Coding and Non-coding Sequences. Genom. Proteom. Bioinform. 2022, 20, 536–540. [Google Scholar] [CrossRef]
- Goodstein, D.M.; Shu, S.; Howson, R.; Neupane, R.; Hayes, R.D.; Fazo, J.; Mitros, T.; Dirks, W.; Hellsten, U.; Putnam, N.; et al. Phytozome: A comparative platform for green plant genomics. Nucleic Acids Res. 2012, 40, D1178–D1186. [Google Scholar] [CrossRef]
- Letunic, I.; Bork, P. Interactive Tree of Life (iTOL) v5: An online tool for phylogenetic tree display and annotation. Nucleic Acids Res. 2021, 49, W293–W296. [Google Scholar] [CrossRef]
- Lescot, M.; Déhais, P.; Thijs, G.; Marchal, K.; Moreau, Y.; Van de Peer, Y.; Rouzé, P.; Rombauts, S. PlantCARE, a database of plant cis-acting regulatory elements and a portal to tools for in silico analysis of promoter sequences. Nucleic Acids Res. 2002, 30, 325–327. [Google Scholar] [CrossRef] [PubMed]
- Szklarczyk, D.; Kirsch, R.; Koutrouli, M.; Nastou, K.; Mehryary, F.; Hachilif, R.; Gable, A.L.; Fang, T.; Doncheva, N.T.; Pyysalo, S.; et al. The STRING database in 2023: Protein-protein association networks and functional enrichment analyses for any sequenced genome of interest. Nucleic Acids Res. 2023, 51, D638–D646. [Google Scholar] [CrossRef] [PubMed]
- Almeida-Silva, F.; Pedrosa-Silva, F.; Venancio, T.M. The Soybean Expression Atlas v2: A comprehensive database of over 5000 rna-seq samples. Plant J. Cell Mol. Biol. 2023, 116, 1041–1051. [Google Scholar] [CrossRef] [PubMed]
- Wang, C.; Gao, Y.; Gong, W.; Laux, T.; Li, S.; Xiong, F. A tripartite transcriptional module regulates protoderm specification during embryogenesis in Arabidopsis. New Phytol. 2025, 245, 2038–2051. [Google Scholar] [CrossRef]
- Panchy, N.; Lehti-Shiu, M.; Shiu, S.-H. Evolution of Gene Duplication in Plants. Plant Physiol. 2016, 171, 2294–2316. [Google Scholar] [CrossRef]
- Lallemand, T.; Leduc, M.; Landès, C.; Rizzon, C.; Lerat, E. An Overview of Duplicated Gene Detection Methods: Why the Duplication Mechanism Has to Be Accounted for in Their Choice. Genes 2020, 11, 1046. [Google Scholar] [CrossRef] [PubMed]
- Swinnen, G.; Goossens, A.; Pauwels, L. Lessons from Domestication: Targeting Cis-Regulatory Elements for Crop Improvement. Trends Plant Sci. 2016, 21, 506–515. [Google Scholar] [CrossRef] [PubMed]
- Zhang, M.; Smith, J.A.C.; Harberd, N.P.; Jiang, C. The regulatory roles of ethylene and reactive oxygen species (ROS) in plant salt stress responses. Plant Mol. Biol. 2016, 91, 651–659. [Google Scholar] [CrossRef] [PubMed]











| Gene Name | Gene ID | Number of Amino Acid | Molecular Weight (kDa) | Theoretical pI | Instability Index | Aliphatic Index | Grand Average of Hydropathicity | Subcellular Location |
|---|---|---|---|---|---|---|---|---|
| GmIMPα1 | Glyma.03G230700 | 522 | 58.07 | 5.51 | 53.50 | 113.35 | 0.02 | Cytoplasm |
| GmIMPα2 | Glyma.03G232800 | 532 | 58.85 | 5.23 | 53.32 | 94.96 | −0.27 | Cytoplasm/Nucleus |
| GmIMPα3 | Glyma.07G242900 | 453 | 49.54 | 4.75 | 41.14 | 100.07 | −0.07 | Cytoplasm/Nucleus |
| GmIMPα4 | Glyma.09G039600 | 531 | 58.59 | 5.15 | 46.15 | 95.69 | −0.25 | Cytoplasm/Nucleus |
| GmIMPα5 | Glyma.10G148800 | 532 | 59.00 | 5.25 | 51.98 | 94.59 | −0.29 | Cytoplasm/Nucleus |
| GmIMPα6 | Glyma.13G137700 | 517 | 55.88 | 5.38 | 45.30 | 108.30 | 0.03 | Cytoplasm |
| GmIMPα7 | Glyma.15G144800 | 531 | 58.63 | 5.15 | 47.40 | 96.80 | −0.25 | Cytoplasm/Nucleus |
| GmIMPα8 | Glyma.17G031000 | 530 | 58.57 | 5.04 | 49.52 | 97.15 | −0.25 | Cytoplasm/Nucleus |
| GmIMPα9 | Glyma.18G119800 | 445 | 49.37 | 5.05 | 47.31 | 105.37 | −0.04 | Cytoplasm/Nucleus |
| GmIMPα10 | Glyma.18G175400 | 489 | 54.71 | 5.14 | 37.65 | 107.03 | −0.12 | Cytoplasm/Nucleus |
| GmIMPα11 | Glyma.18G178300 | 438 | 48.78 | 4.90 | 33.57 | 111.71 | −0.02 | Cytoplasm/Nucleus |
| GmIMPα12 | Glyma.18G178500 | 489 | 54.71 | 5.14 | 37.65 | 107.03 | −0.12 | Cytoplasm/Nucleus |
| GmIMPα13 | Glyma.18G178800 | 441 | 49.16 | 4.94 | 29.29 | 111.84 | −0.02 | Cytoplasm/Nucleus |
| GmIMPα14 | Glyma.19G227100 | 484 | 53.59 | 4.99 | 55.20 | 105.99 | −0.11 | Cytoplasm |
| GmIMPα15 | Glyma.19G227200 | 507 | 56.08 | 4.79 | 46.72 | 110.37 | −0.12 | Cytoplasm/Nucleus |
| GmIMPα16 | Glyma.19G229800 | 532 | 58.83 | 5.15 | 51.28 | 94.96 | −0.26 | Cytoplasm/Nucleus |
| GmIMPα17 | Glyma.20G239200 | 532 | 58.97 | 5.24 | 50.08 | 94.77 | −0.28 | Cytoplasm/Nucleus |
| Gene Pairs | Ka | Ks | Ka/Ks |
|---|---|---|---|
| GmIMPα1/GmIMPα14 | 0.226 | 0.194 | 1.167 |
| GmIMPα2/GmIMPα16 | 0.012 | 0.110 | 0.112 |
| GmIMPα2/GmIMPα17 | 0.047 | 0.570 | 0.083 |
| GmIMPα2/GmIMPα5 | 0.049 | 0.507 | 0.097 |
| GmIMPα2/GmIMPα8 | 0.096 | 2.180 | 0.044 |
| GmIMPα3/GmIMPα4 | 0.031 | 0.489 | 0.064 |
| GmIMPα3/GmIMPα7 | 0.028 | 0.589 | 0.047 |
| GmIMPα3/GmIMPα8 | 0.015 | 0.087 | 0.167 |
| GmIMPα4/GmIMPα7 | 0.006 | 0.158 | 0.036 |
| GmIMPα4/GmIMPα8 | 0.033 | 0.526 | 0.063 |
| GmIMPα5/GmIMPα16 | 0.047 | 0.532 | 0.089 |
| GmIMPα5/GmIMPα17 | 0.003 | 0.116 | 0.028 |
| GmIMPα7/GmIMPα8 | 0.030 | 0.603 | 0.050 |
| GmIMPα16/GmIMPα17 | 0.046 | 0.587 | 0.078 |
Disclaimer/Publisher’s Note: The statements, opinions and data contained in all publications are solely those of the individual author(s) and contributor(s) and not of MDPI and/or the editor(s). MDPI and/or the editor(s) disclaim responsibility for any injury to people or property resulting from any ideas, methods, instructions or products referred to in the content. |
© 2025 by the authors. Licensee MDPI, Basel, Switzerland. This article is an open access article distributed under the terms and conditions of the Creative Commons Attribution (CC BY) license (https://creativecommons.org/licenses/by/4.0/).
Share and Cite
Zhang, Z.-Q.; Li, M.-M.; Tian, R.-M.; Cheng, X.; Wang, Z.-W.; Li, K.-L.; Li, G.; Lyu, L.-H.; Liu, L.; Li, N.-N.; et al. Genome-Wide Identification, Expression Profile and Evolution Analysis of Importin α Gene Family in Glycine max. Agronomy 2025, 15, 2603. https://doi.org/10.3390/agronomy15112603
Zhang Z-Q, Li M-M, Tian R-M, Cheng X, Wang Z-W, Li K-L, Li G, Lyu L-H, Liu L, Li N-N, et al. Genome-Wide Identification, Expression Profile and Evolution Analysis of Importin α Gene Family in Glycine max. Agronomy. 2025; 15(11):2603. https://doi.org/10.3390/agronomy15112603
Chicago/Turabian StyleZhang, Zhong-Qi, Min-Min Li, Ru-Mei Tian, Xing Cheng, Zhi-Wei Wang, Kun-Lun Li, Guan Li, Ling-Hua Lyu, Lei Liu, Na-Na Li, and et al. 2025. "Genome-Wide Identification, Expression Profile and Evolution Analysis of Importin α Gene Family in Glycine max" Agronomy 15, no. 11: 2603. https://doi.org/10.3390/agronomy15112603
APA StyleZhang, Z.-Q., Li, M.-M., Tian, R.-M., Cheng, X., Wang, Z.-W., Li, K.-L., Li, G., Lyu, L.-H., Liu, L., Li, N.-N., Wang, L., Jia, K.-H., & Yang, Y.-Y. (2025). Genome-Wide Identification, Expression Profile and Evolution Analysis of Importin α Gene Family in Glycine max. Agronomy, 15(11), 2603. https://doi.org/10.3390/agronomy15112603

