Abstract
Soil salinity is a severe constraint on crop productivity that triggers plant salt stress response pathways. The salt stress responses are controlled by transcriptional regulatory networks that enhance plant stress tolerance by manipulating the expression of transcription factor (TFs)-encoding genes. Identifying TFs associated with salt tolerance contributes to salt-tolerant crop breeding. In this study, a comparative transcriptome analysis was performed to investigate the global gene expression of entire TFs in diploid and autotetraploid rice with different salt tolerance levels, considering NaCl stress, NaOH stress, and Na2CO3 stress. A total of 54, 54 and 55 TF families were co-expressed in diploid and tetraploid roots under three stresses, respectively. Furthermore, we investigated differentially expressed TFs (DE-TFs) based on different comparisons, and the statistical analysis indicated that the DE-TFs derived from the three types of stress were as follows: Na2CO3 (53 TF families, 1356 DE-TFs) > NaCl (19 TF families, 214 DE-TFs) > NaOH (18 TF families, 152 DE-TFs). These results imply that Na2CO3 stress induced a more obvious biological responses in the roots than the other two stresses. GO and KEGG pathway enrichment analysis of DE-TFs revealed the importance of plant hormone signal transduction and MAPK signaling pathways that may contribute to the saline–alkaline tolerance of tetraploid rice. This study provides gene resources that are valuable for exploring the regulatory mechanism of TFs involved in the saline–alkaline tolerance of polyploid rice.
1. Introduction
Rice (Oryza sativa L.) is one of the most important staple food crops for more than 3.5 billion people in the world [1,2], and nearly 90% of the world’s rice is consumed in Asia [3]. As the world’s largest rice producer, China’s arable land is seriously threatened by increasing soil salinity and sodicity. The salt-affected soils in China are broadly classified into three categories—saline soil, alkaline soil, and saline–alkaline mixed soil—based on their chemical composition [4,5]. Saline soils are composed of excess neutral salts such as NaCl and Na2SO4, while alkaline soils are composed of alkaline salts such as NaHCO3 and Na2CO3 [6]. In general, saline soil can cause salt stress in forms such as ion toxicity and osmotic stress in plants [7]. High pH levels in alkaline soils, resulting in saline–alkaline stress, destroys the plant root system and causes organic matter mineralization [8]. The synergistic effects of salt and saline–alkaline stress are more harmful to plant growth and development than the effects of either type of stress alone [8]. Rice is considered to be more susceptible to rhizosphere salinity than other grains, especially during the vegetative and reproductive stages [9]. Excessive salt in soil can trigger ion toxicity and osmotic stress in rice, causing rice plants to show a series of changes in morphology, physiology, and biochemical indicators and eventually leading to a substantial reduction in rice production, or even death [10]. At present, most studies focus on the molecular mechanism of saline soil on the growth of rice, but little is known about the differences between the three stresses.
In order to cope with the threats to food security caused by abiotic stresses, various biotechnological methods, such as traditional breeding, molecular breeding, and genetic engineering, have been used for breeding new plant varieties with enhanced stress resistance [11]. Polyploidy breeding is an effective strategy for broadening the range of genetic variation of a species and enhancing the buffering ability of plants to environmental stress. It is commonly accepted that polyploid plants exhibit superior tolerance to adverse environmental conditions, such as water stress [12], high temperature [13], and salinity [14]. For example, previous studies have shown that polyploid Arabidopsis [15], citrus [16], wheat [14,17], and rice [18] show enhanced salt resistance compared to their diploid counterparts. Saline–alkaline tolerance in polyploid rice may be associated with changes in the genomes/transcriptomes of the polyploidy, including structural changes in genomes/genes and transcriptional, as well as functional, alterations in duplicated genes [19]. More clues are needed to unravel the detailed regulatory mechanism.
Transcriptome analysis showed that several genes and quantitative trait loci (QTLs) are involved in metabolic and biological regulation processes under salt stress [20]. These transcriptome changes are governed by TFs, RNAs, and other regulatory proteins. Stress-responsive transcription factors (TFs) serve as regulatory elements for gene transcriptional activation or repression and play vital roles in abiotic stress responses and tolerance [21,22]. For example, basic helix–loop–helix (bHLH) family members have been suggested to positively regulate salt tolerance in Arabidopsis [23] and tobacco [23,24]. A basic leucine zipper (bZIP) TF provides enhanced tolerance to salt stress and water deficit in rice and tomato [25]. OsMYB2 in rice encodes a stress-responsive MYB protein that regulates salt, cold, and dehydration [26]. However, the profiles of only a few TFs have been elucidated in response to saline–alkaline stress in polyploid rice. Therefore, the current study used NaCl, NaOH, and Na2CO3 to simulate the environmental conditions of saline soil, alkaline soil, and saline–alkaline soil, respectively, and studied the differences in the expression profiles of TFs in diploid and autotetraploid rice under three stress conditions. This comprehensive understanding of the intricate regulatory network of TFs will provide a valuable reference for breeding salt-tolerant rice germplasm resources, and will lay a theoretical foundation for solving the problems of increasing food demand and seriously decreasing crop yield caused by various abiotic stresses in the future.
2. Materials and Methods
2.1. Plant Materials and Treatments
The autotetraploid (salt-tolerant) and diploid rice (salt-sensitive) used in this study were described in our previous studies [27,28,29]. Seedlings were cultivated in a grown chamber with a diurnal temperature of 28/26 °C (day/night), a photoperiod of 16 h, a photosynthetic photon flux density (PPFD) of 200 μmol m−2 s−1, and a relative humidity of 70% at the college of agronomy of Jilin Agricultural University (Changchun, China). The trefoil stage seedlings were used for NaCl treatment, NaOH treatment, and Na2CO3 treatment. (i) NaCl treatment: The seedlings were grown hydroponically in 100 mM NaCl solution or nutrient solution (control) for one week [30]. (ii) NaOH treatment: The seedlings were cultured in the nutrient solution, adjusted to pH 11.39 by NaOH or nutrient solution, for one week. (iii) Na2CO3 treatment: The seedlings were cultured in 50 mM Na2CO3 solution with pH 11.39 or nutrient solution for one week. Root samples were collected from fifteen representative seedlings with vigorous growth at 6 h post-stress, and these were immediately frozen in liquid nitrogen and stored at −80 °C for further analysis. The samples used in each analysis had three biological replicates.
2.2. RNA Extraction, RNA Sequencing, and Data Analysis
Total RNA was isolated by the TRIzol method (Life Technologies Invitrogen, Carlsbad, CA, USA), following the manufacturer’s protocol. RNA concentration, integrity, purification, and the absorbance of nucleic acids were evaluated by NanoDrop 2000 (Thermo Scientific, Waltham, MA, USA) and the Agilent 2100 Bioanalyzer system. The mRNA was purified by Oligo(dT)-attached magnetic beads; then, it was randomly fragmented in fragmentation buffer and reversely transcribed into cDNA. The double-strand cDNA was subjected to end repair. Adenosine was added to the end and ligated to adapters. The qualified RNA was processed for library construction. To ensure the quality of the library, Qubit 2.0 and Agilent 2100 were applied to examine the concentration of cDNA and the insert size. The qualified libraries were sequenced on the Illumina HiSeq X ten and PacBio RS II platform for next-generation sequencing and third-generation sequencing to generate pair-end raw reads, respectively. After data processing, the clean reads were acquired by removing adaptors, poly-N, and low-quality reads. High-quality reads were mapped to a reference genome, named the pan-genome [31], using Tophat2 tools soft (version 2.1.1). Gene expression levels were calculated by the FPKM (fragments per kilobase of transcript per million fragments mapped) method. The genes with count values >30 were applied to detect differentially expressed genes (DEGs) with adjusted p-value < 0.01 and |log2 (fold change)| ≥ 1, and were then plotted by TBtools (version 1.09866).
2.3. Functional Annotation of TFs
The information on TFs was acquired from Plant Transcription Factor Database (PlantTFDB v5.0, http://planttfdb.gao-lab.org/, accessed on 5 May 2022). The differentially expressed TFs were functionally classified by gene ontology (GO) to identify biological processes, and by Kyoto Encyclopedia of Genes and Genomes (KEGG) analysis to determine the statistical enrichment of TFs in the KEGG pathways, with a threshold of significance of adjusted p-value < 0.01. These analyses were performed using DAVID, updated in 2021 [32].
2.4. Statistical Analysis
The correlation of biological duplication of transcriptome sequencing data was evaluated by Pearson’s correlation coefficient (r2) and calculated by the DESeq2 package in R (version 4.2.2, R Foundation for Statistical Computing, Vienna, Austria). Plot and gene expression heat maps were generated based on gene expression levels or log2 values using TBtools software (version 1.108, Chen Chengjie, Guangzhou, China) or GraphPad Prism version 9.0 (GraphPad Software, San Diego, CA, USA), and the statistical significance threshold was p < 0.01.
3. Results
3.1. Transcriptome Sequencing Analysis in Roots of Diploid and Tetraploid Rice in Response to NaCl, NaOH, and Na2CO3 Stress
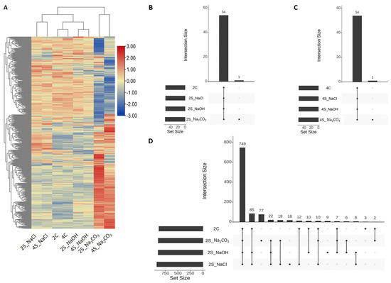
To explore the role of TFs in the salt-tolerance of tetraploid rice under three stress conditions, we compared and analyzed the transcriptomes of roots with salt stress (6 h post-stress) and without salt stress (control). For convenient description, 2C and 4C were simplified to represent a diploid and a tetraploid variety under control conditions, while 2S_NaCl, 2S_NaOH, and 2S_Na2CO3, in addition to 4S_NaCl, 4S_NaOH, and 4S_Na2CO3, represent each stress-stimulated diploid and tetraploid, respectively. We obtained ~22.7–38.9 million clean reads from each sample, and the detailed information is listed in Supplementary Table S1. On this basis, we conducted hierarchical cluster analysis on all test samples to estimate the expression values of all genes. The samples under different stresses were clustered separately, and three replicates from each treatment were clustered together, pointing out that the gene expression profiles of the samples applied in the current study were highly consistent (Supplementary Figure S1).
3.2. Comparison of TFs in Diploid and Tetraploid Root Transcriptomes in Response to Different Stresses
The TFs of Oryza sativa subsp. Japonica were identified in the Plant Transcription Factor Database. According to the family assignment rules, 2408 TFs (1862 loci) were identified and classified into 56 families. A heat map with count numbers greater than 30 was generated to detect expressed TFs in diploid and tetraploid plants under control and three types of stress conditions, which showed that the gene expression patterns of TFs changed obviously between 2S and 4S, especially under Na2CO3 stress (Figure 1A). Upset plots displayed that 54 TF families were co-expressed in diploid and tetraploid roots under control, NaCl stress, and NaOH stress conditions. While under Na2CO3 stress, one TF family (YABBY) was additionally expressed in diploid and tetraploid roots (Figure 1B,C; Supplementary Table S2 and Figure S2A). Among the expressed TF families, the bHLH family had the highest number of genes expressed in all samples, and the other top five TF families were bZIP, MYB, NAC (NAM, ATAF, and CUC), ERF (ethylene-responsive factor), and WRKY (Supplementary Table S2). In addition, the number of expressed TFs in the roots of 4C (886) was higher than that in 2C (878). After exposure to stress, the number of expressed TFs increased in all treated samples, except in 4S_NaOH. In particular, NaCl induced more TF expression in diploid plants, whereas Na2CO3 stress induced the most TFs expression in tetraploid plants (Supplementary Table S2). Of all the expressed TFs, 749 and 769 TFs were co-expressed in diploid and tetraploid plants under control and three types of stress conditions, respectively (Figure 1D,E).

Figure 1.
The transcriptomic analysis of root samples in diploid and tetraploid rice under control and NaCl, NaOH, and Na2CO3 stress conditions. (A) Heat map hierarchical clustering of global transcription factor (TF) gene expression. Upset plots depict the number of unique and shared TF families (B,C) and TF genes (D,E) expressed in roots. 2C and 4C represent diploid and tetraploid plants under control conditions, respectively; 2S and 4S represent diploid and tetraploid under three stress conditions, respectively.
3.3. Diploid and Tetraploid Roots Combat NaCl, NaOH, and Na2CO3 Stress through Different Biological Processes
To identify the stress-responsive TFs that were differentially expressed in diploid and tetraploid roots, we compared expression values in pairs: 2S vs. 2C, 4S vs. 4C, 4C vs. 2C, and 4S vs. 2S, respectively, under three stress conditions. The results displayed that a total of 110 differentially expressed TFs (DE-TFs, 107 upregulated) belonging to 16 TF families were obtained in 2S_NaCl vs. 2C, while 99 DE-TFs (88 upregulated) belonging to 16 TF families were identified in 4S_NaCl vs. 4C. Correspondingly, 68 DE-TFs (53 upregulated) belonging to 15 TF families were identified in 2S vs. 2C, and 79 DE-TFs (58 upregulated) belonging to 17 TF families were identified in 4S vs. 4C under NaOH stress. In addition, 603 DE-TFs (377 upregulated) belonging to 52 TF families were identified in 2S vs. 2C, and 543 DE-TFs (337 upregulated) belonging to 51 TF families were identified in 4S vs. 4C under Na2CO3 stress. There were 113 upregulated (26 TF families) and 96 downregulated TFs (31 TF families) in 4S vs. 2S under Na2CO3 stress, whereas few DE-TFs were identified in 4S vs. 2S under the other two stress conditions (Figure 2A and Supplementary Table S3). In addition, there were 13, 14, and 51 TF families between 2S vs. 2C and 4S vs. 4C under the three stress conditions, respectively. The unique TF families of 2S vs. 2C and 4S vs. 4C were also identified (Supplementary Figure S3). The statistical analysis indicated that DE-TFs derived from the three stress conditions were as follows: Na2CO3 (53 TF families, 1356 DE-TFs) > NaCl (19 TF families, 214 DE-TFs) > NaOH (18 TF families, 152 DE-TFs).
Figure 2.
Analysis data of transcriptome-derived DE-TFs in diploid and tetraploid rice roots under control and NaCl, NaOH, and Na2CO3 stress conditions. (A) Statistics of up- (in red) and downregulated (in blue) DE-TFs in roots for each pairwise comparison. Venn diagrams of DE-TFs under NaCl stress (B), NaOH stress (C), and Na2CO3 stress (D). GO (gene ontology) analysis of DE-TFs under NaCl stress (E), NaOH stress (F), and Na2CO3 stress (G). DE-TFs: differentially expressed transcription factors; 2C and 4C represent diploid and tetraploid plants under control conditions, respectively; 2S and 4S represent diploid and tetraploid plants under three stress conditions, respectively.
Next, we applied the Venn diagrams to clarify the co-expressed and uniquely expressed DE-TFs in diploid and tetraploid roots. The results showed that 19 (14.7%), 27 (28.4%), and 128 (17.5%) were tetraploid DE-TFs, and 80 (62%), 52 (54.7%), and 415 (56.8%) were co-expressed DE-TFs of 2S vs. 2C and 4S vs. 4C under three stress conditions, respectively (Figure 2B–D). To further investigate the function of these DE-TFs and to compare their biological processes in diploid and tetraploid roots under three different stress conditions, we mapped all of the related DE-TFs in 2S vs. 2C and 4S vs. 4C to the DAVID database [32]. We found that two stress-related GO terms were commonly present in both 2S vs. 2C and 4S vs. 4C under three stress conditions, including ‘response to salt stress’ and ‘response to water deprivation’. Additional terms relevant to hormone signals were also found, such as ‘ethylene-activated signaling pathway’, ‘response to gibberellin’, and ‘response to salicylic acid’ (Figure 2E–G). The term ‘negative regulation of gibberellic acid mediated signaling pathway’ was identified in 2S vs. 2C/4S vs. 4C_common of NaCl and Na2CO3 stress (Figure 2E,G). The unique terms of ‘abscisic acid-activated signaling pathway’, ‘response to auxin’, ‘lateral root formation’, ‘regulation of stomatal movement’, and ‘leaf development’ were identified in 2S vs. 2C/4S vs. 4C_common of Na2CO3 stress (Figure 2G). Furthermore, the terms ‘ethylene activation signal pathway’ and ‘jasmonic acid mediated signaling pathway’ were identified as unique terms in 4S vs. 4C under NaOH stress (Figure 2F). Likewise, ‘asymmetric cell division’, ‘response to endoplasmic reticulum stress’ and ‘response to unfolded protein’ were identified as unique terms under Na2CO3 stress (Figure 2G). From another point of view, the GO terms derived from 2S vs. 2C_unique and 4S vs. 4C_unique were all included in 2S vs. 2C/4S vs. 4C_common under NaCl stress (Figure 2E). In the case of NaOH and Na2CO3 stress, there were additional GO terms derived from 4S vs. 4C_unique and 2S vs. 2C_unique, respectively (Figure 2F,G).
3.4. Diploid and Tetraploid Roots Enriched Hormonal and (or) MAPK Signaling Pathways in Response to NaCl, NaOH, and Na2CO3 Stress
To elucidate the signaling pathways of DE-TFs involved in diploid and tetraploid roots in response to the three types of stress, KEGG pathway enrichment analysis was conducted using DE-TFs from the comparison between 2S vs. 2C and 4S vs. 4C. We found that the DE-TFs were mainly enriched in ‘plant hormone signal transduction’ under all three types of stress and in ‘MAPK signaling pathway’ under NaCl and Na2CO3 stress. We summarized all TFs related to hormonal and MAPK signaling pathways, and the results showed that almost all of the DE-TFs were upregulated by NaCl and NaOH stress, while most DE-TFs were downregulated in the ‘auxin-activated signaling pathway’ in response to Na2CO3 stress (Figure 3A–C). Moreover, we found several genes involved in the biological process of ‘asymmetric cell division’, ‘response to endoplasmic reticulum stress’, and ‘response to unfolded protein’, which were unique to 2S vs. 2C and significantly up- or downregulated.
Figure 3.
Heatmap analysis of DE-TFs under NaCl, NaOH, and Na2CO3 stress conditions. Heatmap of DE-TFs enriched in hormone signals and MAPK signaling pathway (A–C), and biological processes including ACD, RERS and RUP (D). The genes marked with a blue star are involved in the MAPK signaling pathway. DE-TFs: differentially expressed transcription factors; n.s.: no significance; EA: ethylene-activated signaling pathway; NRGAM: negative regulation of gibberellic acid-mediated signaling pathway; RG: response to gibberellin; GAM: gibberellic acid-mediated signaling pathway; RSA: response to salicylic acid; RE: response to ethylene; JAM: jasmonic acid-mediated signaling pathway; RABA: response to abscisic acid; RA: response to auxin; ABAA: abscisic acid-activated signaling pathway; AA: auxin-activated signaling pathway; BRM: brassinosteroid mediated signaling pathway; ACD: asymmetric cell division; RERS: response to endoplasmic reticulum stress; RUP: response to unfolded protein. 2C and 4C represent diploid and tetraploid plants under control conditions, respectively; 2S and 4S represent diploid and tetraploid plants under three stress conditions, respectively.
3.5. Identification of TFs Co-Expressed and Uniquely Expressed in Diploid and Tetraploid Roots under NaCl, NaOH, and Na2CO3 Stress
To clarify the co-expressed TFs among the three stresses in diploid and tetraploid roots, the Venn diagrams were obtained based on the common DE-TFs of 2S vs. 2C and 4S vs. 4C under NaCl, NaOH, and Na2CO3 stress conditions. The results showed there were 24 co-expressed TFs, and all of these TFs were upregulated under the three salt stress conditions except for OsRLI1/OsHINGE1 (Figure 4A,B). In tetraploid roots, there were 39 co-expressed TFs among 4S_ NaCl vs. 4C, 4S_ NaOH vs. 4C, and 4S_ Na2CO3 vs. 4C, of which 15 TFs were unique to tetraploid roots, including three and twelve genes in the diploid without significant expression under NaCl and NaOH stress, respectively (Figure 4C,D). In diploid roots, thirty common TFs were acquired from 4S_ NaCl vs. 4C, 4S_ NaOH vs. 4C, and 4S_ Na2CO3 vs. 4C, and six TFs were unique to diploid roots, including four, two, and one in the tetraploid without significant expression under the three stress conditions, respectively (Figure 4E,F). In an overview of all TFs, most of them showed stronger upregulation or downregulation under Na2CO3 stress, followed by NaCl and NaOH stress (Figure 4B,D,F).
Figure 4.
Heatmap analysis data of co-expressed and uniquely expressed TFs in diploid and tetraploid roots under NaCl, NaOH, and Na2CO3 stress conditions. Venn diagrams of (A) common DE-TFs of 2S vs. 2C and 4S vs. 4C, (C) DE-TFs of 4S vs. 4C, and (E) DE-TFs of 2S vs. 2C for the three types of stress. Heat map represents (B) TFs co-expressed in diploid and tetraploid plants, (D) TFs uniquely expressed in tetraploid plants, and (F) TFs uniquely expressed in diploid plants. DE-TFs: differentially expressed transcription factors; n.s.: no significance. 2C and 4C represent diploid and tetraploid plants under control conditions, respectively; 2S and 4S represent diploid and tetraploid plants under three stresses, respectively.
4. Discussion
Salt stress severely affects crop growth, development, quality, and yield, and has become a critical limiting factor for rice cultivation in mudflats and high-salt areas [33]. Therefore, clarifying the mechanism of salt tolerance in rice is of great significance for promoting its genetic resistance to salt stress and, thus, for the development and utilization of salt-affected lands. TFs play a vital role in the development of stress tolerance in rice, and their expression is often initiated by stress factors [34]. TFs are often expressed in roots after exposure to salinity stress [35]. So far, studies on the molecular mechanisms of salt tolerance in rice have mostly focused on saline tolerance, but have rarely discussed the difference between saline tolerance and alkali tolerance. In this study, the transcriptome-based comparative analysis of TFs expressed in salt-tolerant tetraploid rice and salt-sensitive diploid rice under NaCl, NaOH, and Na2CO3 stress was conducted, and some key TFs which were co-expressed and/or uniquely expressed in tetraploid and diploid roots were identified under the three stress conditions. To our knowledge, this study is the first comprehensive comparative analysis of TFs in rice under saline, alkaline, and saline-alkaline stress, and may provide a valuable reference for studying the molecular mechanisms of rice’s saline–alkaline tolerance.
TFs are proteins that regulate gene expression under stress. They are divided into many families, such as DREB, ERF, NAC, bZIP, etc. [36]. In this study, 54, 54, and 55 TF families were co-expressed in diploid and tetraploid roots under NaCl, NaOH, and Na2CO3 stress, respectively. Among them, the top six expressed TF families were bHLH, bZIP, MYB, NAC, ERF, and WRKY. Furthermore, we identified 19, 18, and 53 TF families that contained DE-TFs, and the top six expressed TF families changed under NaCl and NaOH stress. In addition, the number of TF families, as well as DE-TFs, under different stresses were as follows: Na2CO3 > NaCl > NaOH (Figure 1 and Supplementary Table S3). These results illustrate that Na2CO3 stress has the strongest stimulating effect on rice roots, while NaOH-induced stimulation was the least severe of the three stresses, which is consistent with previous studies [37,38]. It is easy to understand that Na2CO3 causes the most serious damage to plants due to the combined effects of excessive Na+ and high pH. However, the fact that high pH has limited effected on plants is counterintuitive, as high pH typically affects the availability of multiple micronutrients [38]. The reason behind this phenomenon has not yet been revealed. One reason may be that the accumulation of organic acids (e.g., ascorbic acid) neutralizes pH and thus reduces severe damage [39]. Another reason may be the earlier time point (6 h post-stress) of stimulation, at which the effect of high pH lags behind [38]. However, further experiments are needed to unravel this mystery.
Roots serve as an interface, and are an important center of plant responses to biotic and abiotic stresses [40]. Salt stress cues are first perceived by plant roots, which then trigger underlying signaling pathways involving phytohormones. Each phytohormone triggers specific signaling pathways, which are integrated in complex ways to generate synergistic, antagonistic, and additive responses [41]. Phytohormone-induced salt-responsive signaling pathways regulate diverse physiological and anatomical mechanisms, including exosome pH regulation, ion homeostasis, cell wall repair, root hair formation, chlorophyll content, and leaf morphology [42]. In this study, GO enrichment analysis of differentially expressed TFs in diploid and tetraploid roots under NaCl, NaOH, and Na2CO3 stress revealed that most biological processes were related to hormone signaling. In addition, different hormone signaling pathways were triggered in diploid and tetraploid roots in response to different salt-alkali stress, of which Na2CO3 stress evoked the most significant hormone signaling response (Figure 2). In recent years, the crosstalk mechanism between MAPK cascade proteins and plant hormones including ethylene, abscisic acid, salicylic acid, auxin, jasmonic acid, and brassinosteroid has attracted much attention in the study of plants [43]. Our study identified 18 OsERFs induced by Na2CO3 stress, of which five genes induced by NaCl stress and three genes induced by NaOH stress were identical. Among them, OsERF83 and OsEIL2, involved in the ‘ethylene activation signal pathway’, were found in the MAPK signaling pathway of NaCl and Na2CO3 stress (Figure 3). Previous studies have indicated that overexpression of OsERF1 enhanced salt tolerance in rice by activating the MAPK signaling cascade [44]. In contrast, the OsERF922-overexpressing rice exhibited decreased tolerance to salt stress and an increased Na+/K+ ratio in the shoots. Therefore, the OsERFs identified in this study, especially the genes that differ between diploid and tetraploid plants, can provide new clues for exploring the mechanism of saline–alkali tolerance in rice.
Previous studies have identified many TF families contributing to salt tolerance in rice, such as AP2/ERF, NAC, MYB, C2H2, bZIP, WRKY, and HSF (Figure 5 and Supplementary Table S4) [26,44,45,46,47,48,49,50,51,52,53,54,55,56,57,58,59,60,61,62,63,64,65,66,67,68,69,70,71,72,73,74]. This study identified several co-expressed and uniquely expressed DE-TFs in diploid and tetraploid roots under NaCl, NaOH, and Na2CO3 stress, some of which had previously been identified to be associated with salt tolerance (Figure 5 and Supplementary Table S4). For example, overexpression of OsDREB1A in transgenic Arabidopsis induced overexpression of the target stress-inducible gene AtDREB1A, leading to the development of tolerance to high-salt stress in plants (Figure 5) [46]. In this study, we found that OsDREB1A was significantly upregulated in the tetraploid roots under all three types of salt alkali stress, and was more highly expressed in tetraploid than in diploid rice under NaOH and Na2CO3 stress (Figure 4D). In addition, rice plants develop enhanced tolerance to high salinity and dehydration by overexpressing OsNAC6, which was also found in our study, and OsNAC6 was expressed higher in tetraploid than diploid plants under NaCl and NaOH stress (Figure 4D and Figure 5). Wang et al. identified 25 members of the OsHsfs family in rice and pointed out that the OsHsfA2 subfamily was closely related to rice stress responses [75]. For example, overexpression of OsHsfA2e in Arabidopsis led to enhanced thermal and salt tolerance in transgenic plants (Figure 5) [54]. We found that two OsHsfs members (OsHsfA2a and OsHsfA4d) were significantly upregulated in tetraploid compared with diploid plants under NaOH stress (Figure 4D). Previous studies have shown that mutation of OsHsfA4d led to a lesion-mimic phenotype in mature leaves of rice [76], which may work, in mature leaves, to sense H2O2 levels [77]. However, the definite function of OsHsfA4d in this study needs further validation. Although cumulative studies have identified TFs associated with salt tolerance, almost all identified TFs were associated with NaCl tolerance and the identification of TFs related to alkali tolerance, and saline–alkali tolerance was quite limited. Therefore, the TFs associated with DEGs which were identified in this study can provide excellent gene resources and valuable references for exploring the saline–alkaline tolerance of tetraploid rice.
Figure 5.
Physical locations of previously identified TFs which contributed to NaCl tolerance and the TF candidate genes in the current study. The twelve rice chromosomes are represented by color bars, and the physical positions of the TF genes correspond to the scale on the left. The gene names in black were identified by previous studies, the gene names in blue represent co-expressed DE-TFs of diploid and tetraploid plants under three stress conditions, the gene names in red represent uniquely expressed DE-TFs of tetraploid plants under three stress conditions, and the gene names in green represent uniquely expressed DE-TFs of diploid plants under three stress conditions. The genes in blue boxes have been identified to be associated with salt tolerance. Black arrows: up indicates positive regulation; down indicates negative regulation.
In summary, in this study, we conducted a comparative analysis of all TF families in salt-tolerant tetraploid and salt-sensitive diploid rice under NaCl, NaOH, and Na2CO3 stress. The number of expressed TF families and TF genes was detected before and after exposure to three stress conditions, and we found that Na2CO3 stress induced one additional expressed TF family with more TF genes than the other two stresses in tetraploid plants. The DE-TFs were then identified, and the number of TF families and DE-TFs under different stresses were as follows: Na2CO3 > NaCl > NaOH. When DE-TFs were assigned for GO and KEGG enrichment analysis, the hormonal and MAPK signaling pathways were differentially enriched in diploid and tetraploid plants under the three stress conditions. Of these, the biological processes induced by Na2CO3 stress were the most complex. Finally, we identified the common DE-TFs in diploid and tetraploid roots under three stress conditions and the unique DE-TFs in tetraploid and diploid roots. These gene resources may provide valuable insights into the biological functions and genetic improvements in rice’s tolerance to saline–alkaline stresses.
Supplementary Materials
The following supporting information can be downloaded at: https://www.mdpi.com/article/10.3390/agronomy13040959/s1, Figure S1: Hierarchical clustering of 24 root samples of diploid and tetraploid under controls, NaCl, NaOH, and Na2CO3 stress according to the correlation coefficient between each sample. 2C and 4C represent diploid and tetraploid under control conditions, respectively; 2S and 4S represent diploid and tetraploid under three stress conditions, respectively; Figure S2: Venn diagrams of TF families (A) and TF genes (B) expressed in diploid and tetraploid roots under NaCl, NaOH, and Na2CO3 stress. 2C and 4C represent diploid and tetraploid under control conditions, respectively; 2S and 4S represent diploid and tetraploid under three stress conditions, respectively; Supplementary Figure S3: Venn diagrams of TF families between 2S vs. 2C under NaCl (A), NaOH (B), and Na2CO3 stress (C). The relative TF families are listed in the bow below. 2C and 4C represent diploid and tetraploid under control conditions, respectively; 2S and 4S represent diploid and tetraploid under three stress conditions, respectively; Supplementary Table S1. RNA-seq data on diploid and tetraploid rice roots under NaCl, NaOH, and Na2CO3 stress; Supplementary Table S2: List of transcription factor families and genes in diploid and tetraploid rice identified by transcriptome analysis under NaCl, NaOH, and Na2CO3 stress; Supplementary Table S3: Statistics of up- and downregulated differentially expressed transcription factors (DE-TFs) in diploid and tetraploid roots under NaCl, NaOH, and Na2CO3 stress for each pairwise comparison; Supplementary Table S4: List of TFs related to salt tolerance in rice from previous studies.
Author Contributions
Conceptualization, C.Z. and J.M.; data curation, Y.W. (Yingkai Wang) and Y.Z.; formal analysis, Y.W. (Yingkai Wang); funding acquisition, J.M.; investigation, Y.Z., K.L. and Y.W. (Yujie Wu); methodology, Y.W. (Yingkai Wang) and C.Z.; project administration, J.M.; supervision, N.W. and J.M.; visualization, Y.Z. and K.L.; writing—original draft, C.Z.; writing—review and editing, Y.W. (Yingkai Wang) and C.Z. All authors have read and agreed to the published version of the manuscript.
Funding
This study was supported by Jilin Provincial Research Foundation for Technologies Research of China (20230202011NC), Doctoral Research Startup Funds, National Key Research and Development Program of China (2016YFD0102003-3).
Data Availability Statement
The datasets generated and analyzed in this study are available at PRJNA856424 (https://www.ncbi.nlm.nih.gov/sra/PRJNA856424, accessed on 5 May 2022), PRJNA812638 (https://www.ncbi.nlm.nih.gov/sra/PRJNA812638, accessed on 8 July 2022), and PRJNA873237 (https://www.ncbi.nlm.nih.gov/bioproject/?term=PRJNA873237, accessed on 26 August 2022).
Conflicts of Interest
The authors declare no conflict of interest.
References
- Chen, T.; Shabala, S.; Niu, Y.; Chen, Z.-H.; Shabala, L.; Meinke, H.; Venkataraman, G.; Pareek, A.; Xu, J.; Zhou, M. Molecular mechanisms of salinity tolerance in rice. Crop J. 2021, 9, 506–520. [Google Scholar] [CrossRef]
- Muthayya, S.; Sugimoto, J.D.; Montgomery, S.; Maberly, G.F. An overview of global rice production, supply, trade, and consumption. Ann. N. Y. Acad. Sci. 2014, 1324, 7–14. [Google Scholar] [CrossRef] [PubMed]
- Khush, G.S. What it will take to feed 5.0 billion rice consumers in 2030. Plant Mol. Biol. 2005, 59, 1–6. [Google Scholar] [CrossRef]
- Li, B. Soil Salinization. In Desertification and Its Control in China; Springer Berlin Heidelberg: Berlin/Heidelberg, Germany, 2010; pp. 263–298. [Google Scholar]
- Novo, F.G.; Bouzas, F.G. Water and nature. The berth of life. In Water Crisis: Myth or Reality; Taylor & Francis/Balkea: London, UK, 2006; pp. 235–252. [Google Scholar]
- Shi, D.; Wang, D. Effects of various salt-alkaline mixed stresses on Aneurolepidium chinense (Trin.) Kitag. Plant Soil 2005, 271, 15–26. [Google Scholar] [CrossRef]
- Yang, Y.; Guo, Y. Elucidating the molecular mechanisms mediating plant salt-stress responses. New Phytol. 2018, 217, 523–539. [Google Scholar] [CrossRef] [PubMed]
- Fang, S.; Hou, X.; Liang, X. Response mechanisms of plants under saline-alkali stress. Front. Plant Sci. 2021, 12, 667458. [Google Scholar] [CrossRef]
- Hussain, S.; Zhang, J.-H.; Zhong, C.; Zhu, L.-F.; Cao, X.-C.; Yu, S.-M.; Allen Bohr, J.; Hu, J.-J.; Jin, Q.-Y. Effects of salt stress on rice growth, development characteristics, and the regulating ways: A review. J. Integr. Agric. 2017, 16, 2357–2374. [Google Scholar] [CrossRef]
- Rahman, A.; Nahar, K.; Al Mahmud, J.; Hasanuzzaman, M.; Hossain, M.S.; Fujita, M. Salt stress tolerance in rice: Emerging role of exogenous phytoprotectants. In Advances in International Rice Research; IntechOpen Limited: London, UK, 2017; pp. 139–174. [Google Scholar]
- Shahbaz, M.; Ashraf, M. Improving salinity tolerance in cereals. Crit. Rev. Plant Sci. 2013, 32, 237–249. [Google Scholar] [CrossRef]
- Maherali, H.; Walden, A.E.; Husband, B.C. Genome duplication and the evolution of physiological responses to water stress. New Phytol. 2009, 184, 721–731. [Google Scholar] [CrossRef]
- Takahagi, K.; Inoue, K.; Shimizu, M.; Uehara-Yamaguchi, Y.; Onda, Y.; Mochida, K. Homoeolog-specific activation of genes for heat acclimation in the allopolyploid grass Brachypodium hybridum. GigaScience 2018, 7, giy020. [Google Scholar] [CrossRef]
- Yang, C.; Zhao, L.; Zhang, H.; Yang, Z.; Wang, H.; Wen, S.; Zhang, C.; Rustgi, S.; von Wettstein, D.; Liu, B. Evolution of physiological responses to salt stress in hexaploid wheat. Proc. Natl. Acad. Sci. USA 2014, 111, 11882–11887. [Google Scholar] [CrossRef] [PubMed]
- Chao, D.-Y.; Dilkes, B.; Luo, H.; Douglas, A.; Yakubova, E.; Lahner, B.; Salt, D.E. Polyploids exhibit higher potassium uptake and salinity tolerance in Arabidopsis. Science 2013, 341, 658–659. [Google Scholar] [CrossRef]
- Ruiz, M.; Quiñones, A.; Martínez-Cuenca, M.R.; Aleza, P.; Morillon, R.; Navarro, L.; Primo-Millo, E.; Martínez-Alcántara, B. Tetraploidy enhances the ability to exclude chloride from leaves in carrizo citrange seedlings. J. Plant Physiol. 2016, 205, 1–10. [Google Scholar] [CrossRef] [PubMed]
- Dubcovsky, J.; Dvorak, J. Genome plasticity a key factor in the success of polyploid wheat under domestication. Science 2007, 316, 1862–1866. [Google Scholar] [CrossRef] [PubMed]
- Tu, Y.; Jiang, A.; Gan, L.; Hossain, M.; Zhang, J.; Peng, B.; Xiong, Y.; Song, Z.; Cai, D.; Xu, W.; et al. Genome duplication improves rice root resistance to salt stress. Rice 2014, 7, 15. [Google Scholar] [CrossRef]
- Koide, Y.; Kuniyoshi, D.; Kishima, Y. Fertile tetraploids: New resources for future rice breeding? Front. Plant Sci. 2020, 11, 1231. [Google Scholar] [CrossRef]
- Zou, L.; Li, T.; Li, B.; He, J.; Liao, C.; Wang, L.; Xue, S.; Sun, T.; Ma, X.; Wu, Q. De novo transcriptome analysis provides insights into the salt tolerance of Podocarpus macrophyllus under salinity stress. BMC Plant Biol. 2021, 21, 489. [Google Scholar] [CrossRef]
- Joshi, R.; Wani, S.H.; Singh, B.; Bohra, A.; Dar, Z.A.; Lone, A.A.; Pareek, A.; Singla-Pareek, S.L. Transcription factors and plants response to drought stress: Current understanding and future directions. Front. Plant Sci. 2016, 7, 1029. [Google Scholar] [CrossRef]
- Jiang, C.; Zhang, H.; Ren, J.; Dong, J.; Zhao, X.; Wang, X.; Wang, J.; Zhong, C.; Zhao, S.; Liu, X.; et al. Comparative transcriptome-based mining and expression profiling of transcription factors related to cold tolerance in peanut. Int. J. Mol. Sci. 2020, 21, 1921. [Google Scholar] [CrossRef]
- Zhou, X.; Hua, D.; Chen, Z.; Zhou, Z.; Gong, Z. Elongator mediates ABA responses, oxidative stress resistance and anthocyanin biosynthesis in Arabidopsis. Plant J. 2009, 60, 79–90. [Google Scholar] [CrossRef] [PubMed]
- Babitha, K.C.; Vemanna, R.S.; Nataraja, K.N.; Udayakumar, M. Overexpression of EcbHLH57 transcription factor from Eleusine coracana L. in tobacco confers tolerance to salt, oxidative and drought stress. PLoS ONE 2015, 10, e0137098. [Google Scholar] [CrossRef]
- Hsieh, T.H.; Li, C.W.; Su, R.C.; Cheng, C.P.; Sanjaya; Tsai, Y.C.; Chan, M.T. A tomato bZIP transcription factor, SlAREB, is involved in water deficit and salt stress response. Planta 2010, 231, 1459–1473. [Google Scholar] [CrossRef] [PubMed]
- Yang, A.; Dai, X.; Zhang, W.-H. A R2R3-type MYB gene, OsMYB2, is involved in salt, cold, and dehydration tolerance in rice. J. Exp. Bot. 2012, 63, 2541–2556. [Google Scholar] [CrossRef] [PubMed]
- Wang, N.; Wang, S.; Qi, F.; Wang, Y.; Lin, Y.; Zhou, Y.; Meng, W.; Zhang, C.; Wang, Y.; Ma, J. Autotetraploidization gives rise to differential gene expression in response to saline stress in rice. Plants 2022, 11, 3114. [Google Scholar] [CrossRef]
- Wang, N.; Fan, X.; Lin, Y.; Li, Z.; Wang, Y.; Zhou, Y.; Meng, W.; Peng, Z.; Zhang, C.; Ma, J. Alkaline stress induces different physiological, hormonal and gene expression responses in diploid and autotetraploid rice. Int. J. Mol. Sci. 2022, 23, 5561. [Google Scholar] [CrossRef] [PubMed]
- Zhang, C.; Meng, W.; Wang, Y.; Zhou, Y.; Wang, S.; Qi, F.; Wang, N.; Ma, J. Comparative analysis of physiological, hormonal and transcriptomic responses reveal mechanisms of saline-alkali tolerance in autotetraploid rice (Oryza sativa L.). Int. J. Mol. Sci. 2022, 23, 16146. [Google Scholar] [CrossRef] [PubMed]
- Yoshida, S.; Forno, D.A.; Cock, J. Laboratory Manual for Physiological Studies of Rice; International Rice Research Institute: Laguna, Philippines, 1971. [Google Scholar]
- Zhao, Q.; Feng, Q.; Lu, H.; Li, Y.; Wang, A.; Tian, Q.; Zhan, Q.; Lu, Y.; Zhang, L.; Huang, T.; et al. Pan-genome analysis highlights the extent of genomic variation in cultivated and wild rice. Nat. Genet. 2018, 50, 278–284. [Google Scholar] [CrossRef]
- Sherman, B.T.; Hao, M.; Qiu, J.; Jiao, X.; Baseler, M.W.; Lane, H.C.; Imamichi, T.; Chang, W. DAVID: A web server for functional enrichment analysis and functional annotation of gene lists (2021 update). Nucleic Acids Res. 2022, 50, W216–W221. [Google Scholar] [CrossRef]
- Zhang, R.; Wang, Y.; Hussain, S.; Yang, S.; Li, R.; Liu, S.; Chen, Y.; Wei, H.; Dai, Q.; Hou, H. Study on the effect of salt stress on yield and grain quality among different rice varieties. Front. Plant Sci. 2022, 13, 918460. [Google Scholar] [CrossRef]
- Krishnamurthy, P.; Vishal, B.; Ho, W.J.; Lok, F.C.J.; Lee, F.S.M.; Kumar, P.P. Regulation of a cytochrome P450 gene CYP94B1 by WRKY33 transcription factor controls Apoplastic Barrier formation in roots to confer salt tolerance. Plant Physiol. 2020, 184, 2199–2215. [Google Scholar] [CrossRef]
- Rasheed, A.; Li, H.; Nawaz, M.; Mahmood, A.; Hassan, M.U.; Shah, A.N.; Hussain, F.; Azmat, S.; Gillani, S.F.A.; Majeed, Y.; et al. Molecular tools, potential frontiers for enhancing salinity tolerance in rice: A critical review and future prospective. Front. Plant Sci. 2022, 13, 966749. [Google Scholar] [CrossRef] [PubMed]
- Bhattacharjee, A.; Jain, M. Transcription factor mediated abiotic stress signaling in rice. Plant Stress 2013, 7, 16–25. [Google Scholar]
- Zhang, B.; Chen, X.; Lu, X.; Shu, N.; Wang, X.; Yang, X.; Wang, S.; Wang, J.; Guo, L.; Wang, D.; et al. Transcriptome analysis of gossypium hirsutum L. reveals different mechanisms among NaCl, NaOH and Na2CO3 stress tolerance. Sci. Rep. 2018, 8, 13527. [Google Scholar] [CrossRef]
- Zhang, L.M.; Liu, X.G.; Qu, X.N.; Yu, Y.; Han, S.P.; Dou, Y.; Xu, Y.Y.; Jing, H.C.; Hao, D.Y. Early transcriptomic adaptation to Na2CO3 stress altered the expression of a quarter of the total genes in the maize genome and exhibited shared and distinctive profiles with NaCl and high pH stresses. J. Integr. Plant Biol. 2013, 55, 1147–1165. [Google Scholar] [CrossRef]
- Zhao, Q.; Suo, J.; Chen, S.; Jin, Y.; Ma, X.; Yin, Z.; Zhang, Y.; Wang, T.; Luo, J.; Jin, W.; et al. Na2CO3-responsive mechanisms in halophyte Puccinellia tenuiflora roots revealed by physiological and proteomic analyses. Sci. Rep. 2016, 6, 32717. [Google Scholar] [CrossRef]
- Rellán-Álvarez, R.; Lobet, G.; Dinneny, J.R. Environmental control of root system biology. Annu. Rev. Plant Biol. 2016, 67, 619–642. [Google Scholar] [CrossRef] [PubMed]
- Aerts, N.; Pereira Mendes, M.; Van Wees, S.C.M. Multiple levels of crosstalk in hormone networks regulating plant defense. Plant J. 2021, 105, 489–504. [Google Scholar] [CrossRef]
- Choudhary, P.; Pramitha, L.; Rana, S.; Verma, S.; Aggarwal, P.R.; Muthamilarasan, M. Hormonal crosstalk in regulating salinity stress tolerance in graminaceous crops. Physiol. Plant 2021, 173, 1587–1596. [Google Scholar] [CrossRef]
- Jagodzik, P.; Tajdel-Zielinska, M.; Ciesla, A.; Marczak, M.; Ludwikow, A. Mitogen-activated protein kinase cascades in plant hormone signaling. Front. Plant Sci. 2018, 9, 1387. [Google Scholar] [CrossRef]
- Schmidt, R.; Mieulet, D.; Hubberten, H.M.; Obata, T.; Hoefgen, R.; Fernie, A.R.; Fisahn, J.; San Segundo, B.; Guiderdoni, E.; Schippers, J.H.; et al. Salt-responsive ERF1 regulates reactive oxygen species-dependent signaling during the initial response to salt stress in rice. Plant Cell 2013, 25, 2115–2131. [Google Scholar] [CrossRef]
- Liu, D.; Chen, X.; Liu, J.; Ye, J.; Guo, Z. The rice ERF transcription factor OsERF922 negatively regulates resistance to Magnaporthe oryzae and salt tolerance. J. Exp. Bot. 2012, 63, 3899–3911. [Google Scholar] [CrossRef]
- Dubouzet, J.G.; Sakuma, Y.; Ito, Y.; Kasuga, M.; Dubouzet, E.G.; Miura, S.; Seki, M.; Shinozaki, K.; Yamaguchi-Shinozaki, K. OsDREB genes in rice, Oryza sativa L., encode transcription activators that function in drought-, high-salt- and cold-responsive gene expression. Plant J. 2003, 33, 751–763. [Google Scholar] [CrossRef] [PubMed]
- Wang, Q.; Guan, Y.; Wu, Y.; Chen, H.; Chen, F.; Chu, C. Overexpression of a rice OsDREB1F gene increases salt, drought, and low temperature tolerance in both Arabidopsis and rice. Plant Mol. Biol. 2008, 67, 589–602. [Google Scholar] [CrossRef]
- Zou, M.; Guan, Y.; Ren, H.; Zhang, F.; Chen, F. A bZIP transcription factor, OsABI5, is involved in rice fertility and stress tolerance. Plant Mol. Biol. 2008, 66, 675–683. [Google Scholar] [CrossRef]
- Xiang, Y.; Tang, N.; Du, H.; Ye, H.; Xiong, L. Characterization of OsbZIP23 as a key player of the basic leucine zipper transcription factor family for conferring abscisic acid sensitivity and salinity and drought tolerance in rice. Plant Physiol. 2008, 148, 1938–1952. [Google Scholar] [CrossRef]
- Liu, C.; Mao, B.; Ou, S.; Wang, W.; Liu, L.; Wu, Y.; Chu, C.; Wang, X. OsbZIP71, a bZIP transcription factor, confers salinity and drought tolerance in rice. Plant Mol. Biol. 2014, 84, 19–36. [Google Scholar] [CrossRef] [PubMed]
- Sun, S.J.; Guo, S.Q.; Yang, X.; Bao, Y.M.; Tang, H.J.; Sun, H.; Huang, J.; Zhang, H.S. Functional analysis of a novel Cys2/His2-type zinc finger protein involved in salt tolerance in rice. J. Exp. Bot. 2010, 61, 2807–2818. [Google Scholar] [CrossRef]
- Huang, J.; Sun, S.; Xu, D.; Lan, H.; Sun, H.; Wang, Z.; Bao, Y.; Wang, J.; Tang, H.; Zhang, H. A TFIIIA-type zinc finger protein confers multiple abiotic stress tolerances in transgenic rice (Oryza sativa L.). Plant Mol. Biol. 2012, 80, 337–350. [Google Scholar] [CrossRef] [PubMed]
- Xu, D.Q.; Huang, J.; Guo, S.Q.; Yang, X.; Bao, Y.M.; Tang, H.J.; Zhang, H.S. Overexpression of a TFIIIA-type zinc finger protein gene ZFP252 enhances drought and salt tolerance in rice (Oryza sativa L.). FEBS Lett. 2008, 582, 1037–1043. [Google Scholar] [CrossRef]
- Yokotani, N.; Ichikawa, T.; Kondou, Y.; Matsui, M.; Hirochika, H.; Iwabuchi, M.; Oda, K. Expression of rice heat stress transcription factor OsHsfA2e enhances tolerance to environmental stresses in transgenic Arabidopsis. Planta 2008, 227, 957–967. [Google Scholar] [CrossRef] [PubMed]
- Schmidt, R.; Schippers, J.H.; Welker, A.; Mieulet, D.; Guiderdoni, E.; Mueller-Roeber, B. Transcription factor OsHsfC1b regulates salt tolerance and development in Oryza sativa ssp. japonica. AoB Plants 2012, 2012, pls011. [Google Scholar] [CrossRef] [PubMed]
- Wu, J.; Yu, C.; Hunag, L.; Wu, M.; Liu, B.; Liu, Y.; Song, G.; Liu, D.; Gan, Y. Overexpression of MADS-box transcription factor OsMADS25 enhances salt stress tolerance in Rice and Arabidopsis. Plant Growth Regul. 2019, 90, 163–171. [Google Scholar] [CrossRef]
- Wu, J.; Yu, C.; Huang, L.; Gan, Y. A rice transcription factor, OsMADS57, positively regulates high salinity tolerance in transgenic Arabidopsis thaliana and Oryza sativa plants. Physiol. Plant 2021, 173, 1120–1135. [Google Scholar] [CrossRef]
- Tang, Y.; Bao, X.; Zhi, Y.; Wu, Q.; Guo, Y.; Yin, X.; Zeng, L.; Li, J.; Zhang, J.; He, W.; et al. Overexpression of a MYB family gene, OsMYB6, increases drought and salinity stress tolerance in transgenic rice. Front. Plant Sci. 2019, 10, 168. [Google Scholar] [CrossRef] [PubMed]
- Zhu, N.; Cheng, S.; Liu, X.; Du, H.; Dai, M.; Zhou, D.X.; Yang, W.; Zhao, Y. The R2R3-type MYB gene OsMYB91 has a function in coordinating plant growth and salt stress tolerance in rice. Plant Sci. 2015, 236, 146–156. [Google Scholar] [CrossRef]
- Dai, X.; Xu, Y.; Ma, Q.; Xu, W.; Wang, T.; Xue, Y.; Chong, K. Overexpression of an R1R2R3 MYB gene, OsMYB3R-2, increases tolerance to freezing, drought, and salt stress in transgenic Arabidopsis. Plant Physiol. 2007, 143, 1739–1751. [Google Scholar] [CrossRef] [PubMed]
- Jiang, D.; Zhou, L.; Chen, W.; Ye, N.; Xia, J.; Zhuang, C. Overexpression of a microRNA-targeted NAC transcription factor improves drought and salt tolerance in Rice via ABA-mediated pathways. Rice 2019, 12, 76. [Google Scholar] [CrossRef]
- Zhang, X.; Long, Y.; Chen, X.; Zhang, B.; Xin, Y.; Li, L.; Cao, S.; Liu, F.; Wang, Z.; Huang, H.; et al. A NAC transcription factor OsNAC3 positively regulates ABA response and salt tolerance in rice. BMC Plant Biol. 2021, 21, 546. [Google Scholar] [CrossRef] [PubMed]
- Takasaki, H.; Maruyama, K.; Kidokoro, S.; Ito, Y.; Fujita, Y.; Shinozaki, K.; Yamaguchi-Shinozaki, K.; Nakashima, K. The abiotic stress-responsive NAC-type transcription factor OsNAC5 regulates stress-inducible genes and stress tolerance in rice. Mol. Genet. Genom. 2010, 284, 173–183. [Google Scholar] [CrossRef] [PubMed]
- Nakashima, K.; Tran, L.S.; Van Nguyen, D.; Fujita, M.; Maruyama, K.; Todaka, D.; Ito, Y.; Hayashi, N.; Shinozaki, K.; Yamaguchi-Shinozaki, K. Functional analysis of a NAC-type transcription factor OsNAC6 involved in abiotic and biotic stress-responsive gene expression in rice. Plant J. 2007, 51, 617–630. [Google Scholar] [CrossRef] [PubMed]
- Hu, H.; Dai, M.; Yao, J.; Xiao, B.; Li, X.; Zhang, Q.; Xiong, L. Overexpressing a NAM, ATAF, and CUC (NAC) transcription factor enhances drought resistance and salt tolerance in rice. Proc. Natl. Acad. Sci. USA 2006, 103, 12987–12992. [Google Scholar] [CrossRef]
- Hong, Y.; Zhang, H.; Huang, L.; Li, D.; Song, F. Overexpression of a stress-responsive NAC transcription factor gene ONAC022 improves drought and salt tolerance in rice. Front. Plant Sci. 2016, 7, 4. [Google Scholar] [CrossRef]
- Zhang, X.; Long, Y.; Huang, J.; Xia, J. OsNAC45 is involved in ABA response and salt tolerance in rice. Rice 2020, 13, 79. [Google Scholar] [CrossRef] [PubMed]
- Tao, Z.; Kou, Y.; Liu, H.; Li, X.; Xiao, J.; Wang, S. OsWRKY45 alleles play different roles in abscisic acid signalling and salt stress tolerance but similar roles in drought and cold tolerance in rice. J. Exp. Bot. 2011, 62, 4863–4874. [Google Scholar] [CrossRef] [PubMed]
- Guo, Y.; Li, P.; Zou, Y.; Xie, D.; Lu, J.; Liu, Q.; Li, Q. Expression and functional analysis of rice OsWRKY78 transcription factor in response to salt stress. J. Yangzhou Univ. Agric. Life Sci. Ed. 2019, 40, 18–24. [Google Scholar]
- Yan, L.; Baoxiang, W.; Jingfang, L.; Zhiguang, S.; Ming, C.; Yungao, X.; Bo, X.; Bo, Y.; Jian, L.; Jinbo, L.; et al. A novel SAPK10-WRKY87-ABF1 biological pathway synergistically enhance abiotic stress tolerance in transgenic rice (Oryza sativa). Plant Physiol. Biochem. 2021, 168, 252–262. [Google Scholar] [CrossRef]
- Jiang, Y.; Peng, X.; Zhang, Q.; Liu, Y.; Li, A.; Cheng, B.; Wu, J. Regulation of drought and salt tolerance by OsSKL2 and OsASR1 in rice. Rice 2022, 15, 46. [Google Scholar] [CrossRef]
- Xu, G.; Cui, Y.; Wang, M.; Li, M.; Yin, X.; Xia, X. OsMsr9, a novel putative rice F-box containing protein, confers enhanced salt tolerance in transgenic rice and Arabidopsis. Mol. Breed. 2014, 34, 1055–1064. [Google Scholar] [CrossRef]
- Guo, Z.-H.; Pogancev, G.; Meng, W.; Du, Z.-Y.; Liao, P.; Zhang, R.; Chye, M.-L. The overexpression of rice ACYL-COA-BINDING PROTEIN4 improves salinity tolerance in transgenic rice. Envrion. Exp. Bot. 2020, 183, 104349. [Google Scholar] [CrossRef]
- Jiang, S.-Y.; Bhalla, R.; Ramamoorthy, R.; Luan, H.-F.; Venkatesh, P.N.; Cai, M.; Ramachandran, S. Over-expression of OSRIP18 increases drought and salt tolerance in transgenic rice plants. Transgenic Res. 2012, 21, 785–795. [Google Scholar] [CrossRef]
- Wang, C.; Zhang, Q.; Shou, H.X. Identification and expression analysis of OsHsfs in rice. J. Zhejiang Univ. Sci. B 2009, 10, 291–300. [Google Scholar] [CrossRef] [PubMed]
- Yamanouchi, U.; Yano, M.; Lin, H.; Ashikari, M.; Yamada, K. A rice spotted leaf gene, Spl7, encodes a heat stress transcription factor protein. Proc. Natl. Acad. Sci. USA 2002, 99, 7530–7535. [Google Scholar] [CrossRef] [PubMed]
- Takahashi, A.; Kawasaki, T.; Henmi, K.; Shi, I.K.; Kodama, O.; Satoh, H.; Shimamoto, K. Lesion mimic mutants of rice with alterations in early signaling events of defense. Plant J. 1999, 17, 535–545. [Google Scholar] [CrossRef] [PubMed]
Disclaimer/Publisher’s Note: The statements, opinions and data contained in all publications are solely those of the individual author(s) and contributor(s) and not of MDPI and/or the editor(s). MDPI and/or the editor(s) disclaim responsibility for any injury to people or property resulting from any ideas, methods, instructions or products referred to in the content. |
© 2023 by the authors. Licensee MDPI, Basel, Switzerland. This article is an open access article distributed under the terms and conditions of the Creative Commons Attribution (CC BY) license (https://creativecommons.org/licenses/by/4.0/).





