Partial Hepatectomy Promotes the Development of KRASG12V-Induced Hepatocellular Carcinoma in Zebrafish
Abstract
Simple Summary
Abstract
1. Introduction
2. Materials and Methods
2.1. Zebrafish Husbandry
2.2. Zebrafish Partial Hepatectomy
2.3. Induction of the Transgenic Oncogene Expression
2.4. RNA Extraction and RT-qPCR
2.5. RNA-Seq and Bioinformatic Analysis
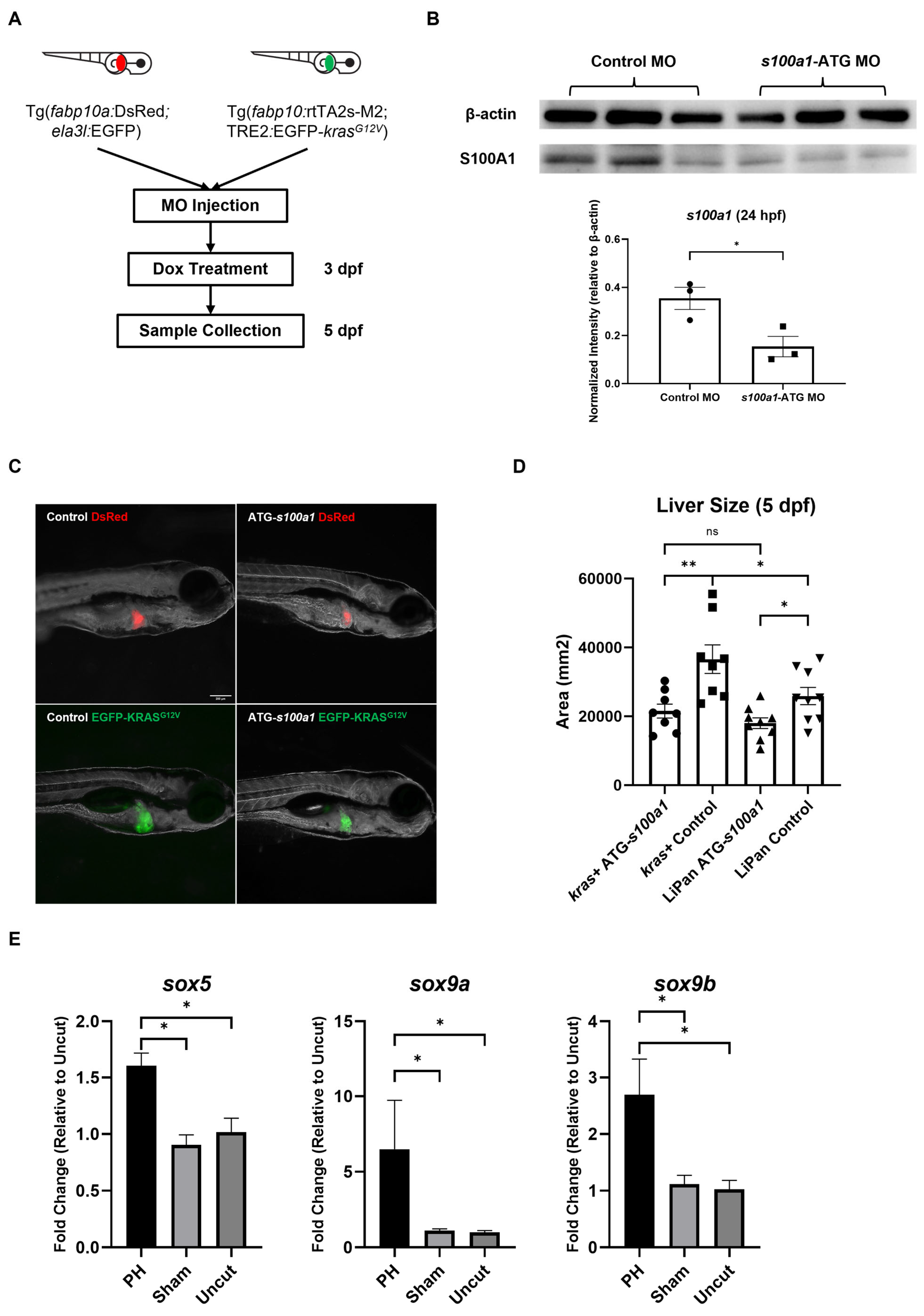
2.6. Morpholino Knockdown
2.7. Histological Analyses
2.8. Photography and Image Analysis
2.9. Statistical Analysis
3. Results
3.1. PH Promotes krasG12V-Induced HCC Development in Zebrafish
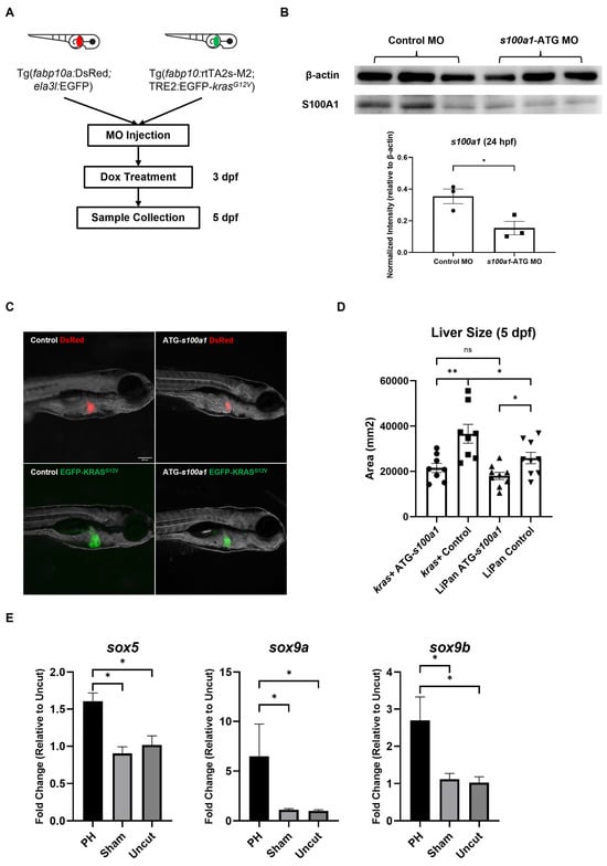
3.2. PH Enhanced the HCC-Associated Features in Kras+ Zebrafish
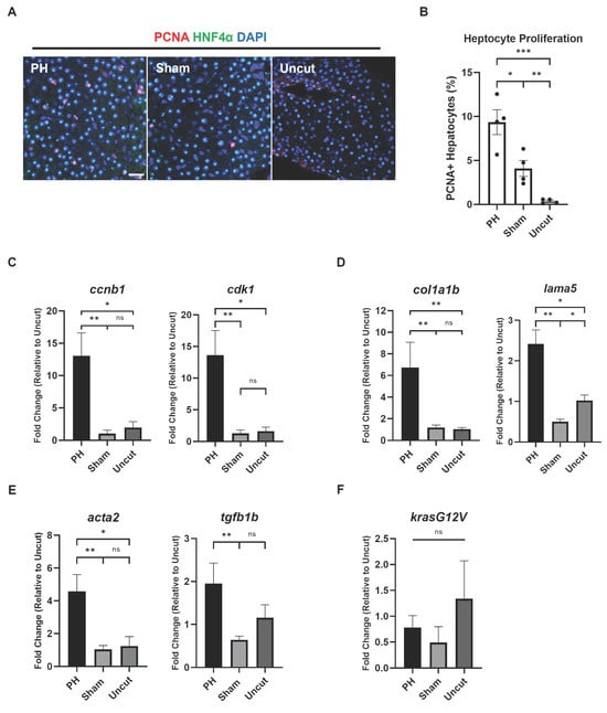
3.3. PH Enhances the Oxidative Stress and Neutrophil Recruitment in the Kras+ Zebrafish Liver
3.4. Comparison of Liver Transcriptomic Regulation between PH-Induced Liver Regeneration and KrasG12V-Induced Hepatocellular Carcinogenesis
4. Discussion
5. Conclusions
Supplementary Materials
Author Contributions
Funding
Institutional Review Board Statement
Informed Consent Statement
Data Availability Statement
Acknowledgments
Conflicts of Interest
References
- Labgaa, I.; Taffé, P.; Martín, D.; Clerc, D.; Schwartz, M.; Kokudo, N.; Denys, A.; Halkic, N.; Demartines, N.; Melloul, E. Comparison of Partial hepatectomy and transarterial chemoembolization in Intermediate-Stage Hepatocellular Carcinoma: A Systematic Review and Meta-Analysis. Liver Cancer 2020, 9, 138–147. [Google Scholar] [CrossRef] [PubMed]
- Sonnenblick, A.; Zahavi, T. Accelerated carcinogenesis following liver resection in chronically inflamed livers: A window of opportunity for treatment. Biomed. Rep. 2017, 6, 545–548. [Google Scholar] [CrossRef] [PubMed][Green Version]
- Wang, P.; Zhang, D.; Fang, C.; Yu, G.; Luo, B.; Yang, X.; Peng, F.; Li, B.; Su, S. Partial hepatectomy vs. transcatheter arterial chemoembolization for multiple hepatocellular carcinomas of BCLC-B stage: A meta-analysis of high-quality studies. Eur. J. Surg. Oncol. 2022, 48, 1685–1691. [Google Scholar] [CrossRef] [PubMed]
- Hong, S.K.; Lee, K.W.; Hong, S.Y.; Suh, S.; Hong, K.S.; Han, E.S.; Lee, J.M.; Choi, Y.W.; Yi, N.J.; Suh, K.S. Efficacy of liver resection for single large hepatocellular carcinoma in Child-Pugh a cirrhosis: Analysis of a Nationwide Cancer Registry Database. Front. Oncol. 2021, 11, 674603. [Google Scholar] [CrossRef] [PubMed]
- Llovet, J.M.; Fuster, J.; Bruix, J. Intention-to-treat analysis of surgical treatment for early hepatocellular carcinoma: Resection versus transplantation. Hepatology 1999, 30, 1434–1440. [Google Scholar] [CrossRef] [PubMed]
- Imamura, H.; Matsuyama, Y.; Tanaka, E.; Ohkubo, T.; Hasegawa, K.; Miyagawa, S.; Sugawara, Y.; Minagawa, M.; Takayama, T.; Kawasaki, S.; et al. Risk factors contributing to early and late phase intrahepatic recurrence of hepatocellular carcinoma after hepatectomy. J. Hepatol. 2003, 38, 200–207. [Google Scholar] [CrossRef] [PubMed]
- Álvarez-Mercado, A.I.; Caballeria-Casals, A.; Rojano-Alfonso, C.; Chávez-Reyes, J.; Micó-Carnero, M.; Sánchez-González, A.; Casillas-Ramírez, A.; Gracia-Sancho, J.; Peralta, C. Insights into Growth Factors in Liver Carcinogenesis and Regeneration: An Ongoing Debate on Minimizing Cancer Recurrence after Liver Resection. Biomedicines 2021, 9, 1158. [Google Scholar] [CrossRef] [PubMed]
- Shi, J.; Line, P. Effect of liver regeneration on malignant hepatic tumors. World J. Gastroenterol. 2014, 20, 16167. [Google Scholar] [CrossRef]
- Gehling, U.M.; Willems, M.; Dandri, M.; Petersen, J.; Berna, M.J.; Thill, M.; Wulf, T.; Müller, L.P.; Pollok, J.M.; Schlagner, K.; et al. Partial hepatectomy induces mobilization of a unique population of haematopoietic progenitor cells in human healthy liver donors. J. Hepatol. 2005, 43, 845–853. [Google Scholar] [CrossRef]
- Lesurtel, M.; Soll, C.; Humar, B.; Clavien, P. Serotonin: A double-edged sword for the liver? Surgeon 2012, 10, 107–113. [Google Scholar] [CrossRef]
- Sohda, T.; Iwata, K.; Tsutsu, N.; Kamimura, S.; Shijo, H.; Sakisaka, S. Increased expression of transforming growth factor-α in a patient with recurrent hepatocellular carcinoma following partial hepatectomy. Pathology 2001, 33, 511–514. [Google Scholar] [CrossRef] [PubMed]
- Dejong, K. The effect of partial hepatectomy on tumor growth in rats: In vivo and in vitro studies*1. Hepatology 1995, 22, 1263–1272. [Google Scholar] [CrossRef]
- Man, K.; Ng, K.T.; Lo, C.M.; Ho, J.W.; Sun, B.S.; Sun, C.K.; Lee, T.; Poon, R.T.; Fan, S.T. Ischemia-reperfusion of small liver remnant promotes liver tumor growth and metastases—Activation of cell invasion and migration pathways. Liver Transplant. 2007, 13, 1669–1677. [Google Scholar] [CrossRef] [PubMed]
- Picardo, A.L.; Karpoff, H.M.; Ng, B.; Lee, J.; Brennan, M.F.; Fong, Y. Partial hepatectomy accelerates local tumor growth: Potential roles of local cytokine activation. Surgery 1998, 124, 57–64. [Google Scholar] [CrossRef]
- Shi, J.; Huitfeldt, H.S.; Suo, Z.; Line, P. Growth of hepatocellular carcinoma in the regenerating liver. Liver Transplant. 2011, 17, 866–874. [Google Scholar] [CrossRef] [PubMed]
- Zhang, J.; Wang, L.; Li, H.; Zhou, J.; Feng, Z.; Xu, Y.; Chen, X.; Liu, H.; Jin, H.; Yang, J.; et al. Partial hepatectomy promotes implanted mouse hepatic tumor growth by activating hedgehog signaling. PubMed 2018, 11, 2920–2930. [Google Scholar]
- Lam, S.H.; Gong, Z. Modeling liver Cancer using Zebrafish: A Comparative Oncogenomics approach. Cell Cycle 2006, 5, 573–577. [Google Scholar] [CrossRef] [PubMed]
- Lam, S.H.; Wu, Y.; Vega, V.B.; Miller, L.D.; Spitsbergen, J.M.; Tong, Y.; Zhan, H.; Govindarajan, K.R.; Lee, S.M.L.; Mathavan, S.; et al. Conservation of gene expression signatures between zebrafish and human liver tumors and tumor progression. Nat. Biotechnol. 2005, 24, 73–75. [Google Scholar] [CrossRef]
- Fernández-Medarde, A.; Santos, E. RAS in cancer and developmental diseases. Genes Cancer 2011, 2, 344–358. [Google Scholar] [CrossRef] [PubMed]
- Karnoub, A.E.; Weinberg, R.A. Ras oncogenes: Split personalities. Nat. Rev. Mol. Cell Biol. 2008, 9, 517–531. [Google Scholar] [CrossRef] [PubMed]
- Chew, T.W.; Liu, X.J.; Liu, L.; Spitsbergen, J.M.; Gong, Z.; Low, B.C. Crosstalk of Ras and Rho: Activation of RhoA abates Kras-induced liver tumorigenesis in transgenic zebrafish models. Oncogene 2013, 33, 2717–2727. [Google Scholar] [CrossRef] [PubMed]
- Korzh, S.; Pan, X.; Garcia-Lecea, M.; Winata, C.L.; Pan, X.; Wohland, T.; Korzh, V.; Gong, Z. Requirement of vasculogenesis and blood circulation in late stages of liver growth in zebrafish. BMC Dev. Biol. 2008, 8, 84. [Google Scholar] [CrossRef] [PubMed]
- Hall, C.; Flores, M.V.; Storm, T.; Crosier, K.; Crosier, P. The zebrafish lysozyme C promoter drives myeloid-specific expression in transgenic fish. BMC Dev. Biol. 2007, 7, 42. [Google Scholar] [CrossRef] [PubMed]
- Oderberg, I.M.; Goessling, W. Partial hepatectomy in adult zebrafish. J. Vis. Exp. 2021, e62349. [Google Scholar] [CrossRef] [PubMed]
- Love, M.I.; Huber, W.; Anders, S. Moderated estimation of fold change and dispersion for RNA-seq data with DESeq2. Genome Biol. 2014, 15, 550. [Google Scholar] [CrossRef] [PubMed]
- Korotkevich, G.; Sukhov; Budin, N.; Shpak, B.; Mn, A.; Sergushichev, A. Fast gene set enrichment analysis. BioRxiv 2016, 060012. [Google Scholar] [CrossRef]
- Wu, T.; Hu, E.; Xu, S.; Chen, M.; Guo, P.; Dai, Z.; Feng, T.; Zhou, L.; Tang, W.; Zhan, L.; et al. clusterProfiler 4.0: A universal enrichment tool for interpreting omics data. Innovation 2021, 2, 100141. [Google Scholar] [CrossRef] [PubMed]
- Kanehisa, M. KEGG: Kyoto Encyclopedia of Genes and Genomes. Nucleic Acids Res. 2000, 28, 27–30. [Google Scholar] [CrossRef] [PubMed]
- Subramanian, A.; Tamayo, P.; Mootha, V.K.; Mukherjee, S.; Ebert, B.L.; Gillette, M.A.; Paulovich, A.G.; Pomeroy, S.L.; Golub, T.R.; Lander, E.S.; et al. Gene set enrichment analysis: A knowledge-based approach for interpreting genome-wide expression profiles. Proc. Natl. Acad. Sci. USA 2005, 102, 15545–15550. [Google Scholar] [CrossRef]
- Wang, J.; Wu, Y.; Zhao, F.; Dong, W.; Zhao, J.; Zhu, Z.; Liu, D. FGF-Signaling-Dependent SOX9A and ATOH1A regulate OTIC neural development in zebrafish. J. Neurosci. 2015, 35, 234–244. [Google Scholar] [CrossRef][Green Version]
- Li, Y.; Li, H.; Spitsbergen, J.M.; Gong, Z. Males develop faster and more severe hepatocellular carcinoma than females in krasV12 transgenic zebrafish. Sci. Rep. 2017, 7, srep41280. [Google Scholar] [CrossRef]
- Schneider, C.A.; Rasband, W.; Eliceiri, K.W. NIH Image to ImageJ: 25 years of image analysis. Nat. Methods 2012, 9, 671–675. [Google Scholar] [CrossRef] [PubMed]
- Yan, C.; Yang, Q.; Gong, Z. Tumor-Associated neutrophils and macrophages promote gender disparity in hepatocellular carcinoma in zebrafish. Cancer Res. 2017, 77, 1395–1407. [Google Scholar] [CrossRef] [PubMed]
- Yang, Q.; Bai, G.; Yin, C.; Gong, Z. Serotonin activated hepatic stellate cells contribute to sex disparity in hepatocellular carcinoma. Cell. Mol. Gastroenterol. Hepatol. 2017, 3, 484–499. [Google Scholar] [CrossRef] [PubMed]
- Roy, A.M.; Iyer, R.; Chakraborty, S. The extracellular matrix in hepatocellular carcinoma: Mechanisms and therapeutic vulnerability. Cell Rep. Med. 2023, 4, 101170. [Google Scholar] [CrossRef] [PubMed]
- Fu, Y.; Chung, F. Oxidative stress and hepatocarcinogenesis. Hepatoma Res. 2018, 4, 39. [Google Scholar] [CrossRef] [PubMed]
- Yan, C.; Huo, X.; Wang, S.; Feng, Y.; Gong, Z. Stimulation of hepatocarcinogenesis by neutrophils upon induction of oncogenic kras expression in transgenic zebrafish. J. Hepatol. 2015, 63, 420–428. [Google Scholar] [CrossRef] [PubMed]
- Yang, W.; Tao, Y.; Wu, Y.; Zhao, X.; Ye, W.; Zhao, D.; Fu, L.; Tian, C.; Yang, J.; He, F.; et al. Neutrophils promote the development of reparative macrophages mediated by ROS to orchestrate liver repair. Nat. Commun. 2019, 10, 1076. [Google Scholar] [CrossRef] [PubMed]
- Winterbourn, C.C.; Kettle, A.J.; Hampton, M.B. Reactive oxygen species and neutrophil function. Annu. Rev. Biochem. 2016, 85, 765–792. [Google Scholar] [CrossRef] [PubMed]
- Bublik, D.R.; Bursać, S.; Sheffer, M.; Oršolić, I.; Shalit, T.; Tarcic, O.; Kotler, E.; Mouhadeb, O.; Hoffman, Y.; Fuchs, G.; et al. Regulatory module involving FGF13, miR-504, and p53 regulates ribosomal biogenesis and supports cancer cell survival. Proc. Natl. Acad. Sci. USA 2016, 114, E496–E505. [Google Scholar] [CrossRef] [PubMed]
- Guo, Q.; Wang, J.; Cao, Z.; Tang, Y.; Feng, C.; Huang, F. Interaction of S100A1 with LATS1 promotes cell growth through regulation of the Hippo pathway in hepatocellular carcinoma. Int. J. Oncol. 2018, 53, 592–602. [Google Scholar] [CrossRef] [PubMed]
- Durand, S.; Bruelle, M.; Bourdelais, F.; Bennychen, B.; Blin, J.; Isaac, C.; Huyghe, A.; Martel, S.; Seyve, A.; Vanbelle, C.; et al. RSL24D1 sustains steady-state ribosome biogenesis and pluripotency translational programs in embryonic stem cells. Nat. Commun. 2023, 14, 356. [Google Scholar] [CrossRef] [PubMed]
- Saito, T.; Ikeda, T.; Nakamura, K.; Chung, U.; Kawaguchi, H. S100A1 and S100B, transcriptional targets of SOX trio, inhibit terminal differentiation of chondrocytes. EMBO Rep. 2007, 8, 504–509. [Google Scholar] [CrossRef] [PubMed]
- Lee, S.-R.; Yang, K.; Kwon, J.; Lee, C.-H.; Jeong, W.; Rhee, S.G. Reversible inactivation of the tumor suppressor PTEN by H2O2. J. Biol. Chem. 2002, 277, 20336–20342. [Google Scholar] [CrossRef] [PubMed]
- Teufelhofer, O.; Parzefall, W.; Kainzbauer, E.; Ferk, F.; Freiler, C.; Knasmüller, S.; Elbling, L.; Thurman, R.G.; Schulte-Hermann, R. Superoxide generation from Kupffer cells contributes to hepatocarcinogenesis: Studies on NADPH oxidase knockout mice. Carcinogenesis 2004, 26, 319–329. [Google Scholar] [CrossRef] [PubMed]
- Hanahan, D.; Weinberg, R.A. Hallmarks of Cancer: The next generation. Cell 2011, 144, 646–674. [Google Scholar] [CrossRef] [PubMed]
- Lu, H.; Shi, X.; Wu, G.; Zhu, J.; Song, C.; Zhang, Q.; Yang, G. FGF13 regulates proliferation and differentiation of skeletal muscle by down-regulating Spry1. Cell Prolif. 2015, 48, 550–560. [Google Scholar] [CrossRef] [PubMed]
- Lu, H.; Yin, M.; Wang, L.; Cheng, J.; Cheng, W.; An, H.; Zhang, T. FGF13 interaction with SHCBP1 activates AKT-GSK3α/β signaling and promotes the proliferation of A549 cells. Cancer Biol. Ther. 2020, 21, 1014–1024. [Google Scholar] [CrossRef] [PubMed]
- DeRycke, M.S.; Andersen, J.D.; Harrington, K.M.; Pambuccian, S.E.; Kalloger, S.E.; Boylan, K.L.M.; Argenta, P.A.; Skubitz, A.P.N. S100A1 expression in ovarian and endometrial endometrioid carcinomas is a prognostic indicator of Relapse-Free survival. Am. J. Clin. Pathol. 2009, 132, 846–856. [Google Scholar] [CrossRef] [PubMed]
- Wang, G.; Li, H.; Cui, X.; Xu, T.; Dong, M.; Li, S.; Li, X. S100A1 is a Potential Biomarker for Papillary Thyroid Carcinoma Diagnosis and Prognosis. J. Cancer 2021, 12, 5760–5771. [Google Scholar] [CrossRef] [PubMed]
- Zheng, W.; Li, Z.; Nguyễn, A.T.; Li, C.; Emelyanov, A.; Gong, Z. Xmrk, Kras and Myc Transgenic Zebrafish Liver Cancer Models Share Molecular Signatures with Subsets of Human Hepatocellular Carcinoma. PLoS ONE 2014, 9, e91179. [Google Scholar] [CrossRef] [PubMed]
- El Khoury, W.; Nasr, Z. Deregulation of ribosomal proteins in human cancers. Biosci. Rep. 2021, 41, BSR20211577. [Google Scholar] [CrossRef] [PubMed]
- Yang, H.; Lin, P.; Wu, H.; Li, H.; He, Y.; Dang, Y.; Chen, G. Genomic analysis of small nucleolar RNAs identifies distinct molecular and prognostic signature in hepatocellular carcinoma. Oncol. Rep. 2018, 40, 3346–3358. [Google Scholar] [CrossRef]
- Dolezal, J.M.; Wang, H.; Kulkarni, S.; Jackson, L.E.; Lu, J.; Ranganathan, S.; Goetzman, E.S.; Bharathi, S.S.; Beezhold, K.; Byersdorfer, C.A.; et al. Sequential adaptive changes in a c-Myc-driven model of hepatocellular carcinoma. J. Biol. Chem. 2017, 292, 10068–10086. [Google Scholar] [CrossRef] [PubMed]
- Villanueva, A.; Llovet, J.M. Targeted Therapies for Hepatocellular Carcinoma. Gastroenterology 2011, 140, 1410–1426. [Google Scholar] [CrossRef] [PubMed]








Disclaimer/Publisher’s Note: The statements, opinions and data contained in all publications are solely those of the individual author(s) and contributor(s) and not of MDPI and/or the editor(s). MDPI and/or the editor(s) disclaim responsibility for any injury to people or property resulting from any ideas, methods, instructions or products referred to in the content. |
© 2024 by the authors. Licensee MDPI, Basel, Switzerland. This article is an open access article distributed under the terms and conditions of the Creative Commons Attribution (CC BY) license (https://creativecommons.org/licenses/by/4.0/).
Share and Cite
Zhu, M.; Li, Y.; Liu, D.; Gong, Z. Partial Hepatectomy Promotes the Development of KRASG12V-Induced Hepatocellular Carcinoma in Zebrafish. Cancers 2024, 16, 1793. https://doi.org/10.3390/cancers16101793
Zhu M, Li Y, Liu D, Gong Z. Partial Hepatectomy Promotes the Development of KRASG12V-Induced Hepatocellular Carcinoma in Zebrafish. Cancers. 2024; 16(10):1793. https://doi.org/10.3390/cancers16101793
Chicago/Turabian StyleZhu, Mingkai, Yan Li, Dong Liu, and Zhiyuan Gong. 2024. "Partial Hepatectomy Promotes the Development of KRASG12V-Induced Hepatocellular Carcinoma in Zebrafish" Cancers 16, no. 10: 1793. https://doi.org/10.3390/cancers16101793
APA StyleZhu, M., Li, Y., Liu, D., & Gong, Z. (2024). Partial Hepatectomy Promotes the Development of KRASG12V-Induced Hepatocellular Carcinoma in Zebrafish. Cancers, 16(10), 1793. https://doi.org/10.3390/cancers16101793

