Expert Consensus on the Nutrition Care Process in Guatemalan Hospitals: Findings from a Delphi Study of nutritionDay 2022 Participants
Abstract
1. Introduction
2. Materials and Methods
2.1. Study Design
2.2. Panel Selection
2.3. Delphi Process Structure
2.4. Consensus Criteria
2.5. Data Processing
2.6. Statistical Analysis
2.7. Reproducibility and Availability
3. Results
3.1. Characteristics of the Expert Panel
3.2. Mapping of Clinical Practices and Emerging Consensus Lines on Hospital Nutritional Care: Findings from Round 1
3.2.1. Frequency Analysis and Consensus in Closed Questions
3.2.2. Emerging Categories from Open-Ended Responses
3.3. Expert Consensus on the Nutritional Care Process in Guatemalan Hospitals: Findings from Round 2
3.4. Final Validation of Consensus on Hospital Nutritional Care Practices: Findings from Round 3
3.5. Sensitivity Analysis
3.6. Final Consensus Recommendations on the Hospital Nutritional Care Process in Guatemala
4. Discussion
5. Conclusions
Supplementary Materials
Author Contributions
Funding
Institutional Review Board Statement
Informed Consent Statement
Data Availability Statement
Acknowledgments
Conflicts of Interest
Abbreviations
| BMI | Body Mass Index (Índice de Masa Corporal) |
| GLIM | Global Leadership Initiative on Malnutrition |
| IMC | Índice de Masa Corporal |
| MNA | Mini Nutritional Assessment |
| NRS | Nutritional Risk Screening |
| PCN | Proceso de Cuidado Nutricional |
| nDay | nutritionDay |
| FAO | Food and Agriculture Organization |
| OMS | Organización Mundial de la Salud |
| MSPAS | Ministerio de Salud Pública y Asistencia Social |
| USAC | Universidad de San Carlos de Guatemala |
| UNESCO | United Nations Educational, Scientific and Cultural Organization |
Appendix A
| General Domain | Recommendation |
|---|---|
| Screening | Use the NRS in adults under 65 years and the MNA in adults over 65 years as standardized nutritional screening tools. |
| Clinical assessment | Conduct an objective nutritional assessment for every hospitalized patient upon admission. Complement the Subjective Global Assessment (SGA) with objective measurements to achieve a comprehensive nutritional evaluation. When applying GLIM criteria, include objective measures such as muscle mass and biochemical parameters. Incorporate relevant clinical history and medical diagnoses as part of the nutritional evaluation. Investigate and document potential drug–nutrient interactions during the clinical assessment. Systematically inquire about lifestyle habits with possible nutritional impact: alcohol, tobacco, drug use, physical activity, and contraceptives. |
| Physical examination | Include a systems-based review as part of the nutritional physical examination. Routinely assess muscle mass, adipose tissue, and clinical signs of micronutrient deficiencies. |
| Anthropometry | Measure height using a stadiometer, arm span, or knee height; use ulna length when other methods are unavailable. Estimate ideal weight using a reference BMI of 22–25 kg/m2, adjusted to the patient’s clinical condition. Consider physiological variations in BMI in adults over 65 years for adequate interpretation. Interpret percentage weight loss as a clinical indicator of nutritional risk. Validate the use of BMI only when combined with body composition and central adiposity measures. |
| Body composition | Use bioelectrical impedance analysis (BIA) in hospitalized patients as a feasible tool for body composition assessment. Interpret the phase angle derived from BIA as a nutritional prognostic parameter. Recognize the utility of clinical anthropometry as a complementary method in body composition assessment. Standardize procedures for anthropometric measurements in the hospital setting. Consider waist circumference cut-offs ≥94 cm in men and ≥80 cm in women as indicators of high risk for chronic noncommunicable diseases. Assess sarcopenia risk in hospitalized adults using clinical or instrumental methods. Measure calf circumference as an indirect indicator of muscle mass, using cut-offs of 34/33 cm (moderate risk) and 32/31 cm (severe risk). |
| Functionality | Routinely measure muscle strength using handgrip dynamometry. Use handgrip strength as a valid clinical alternative when a dynamometer is not available. |
| Quality management | Update institutional protocols on hospital nutritional care every 2 to 5 years. |
| Diet acceptability | Implement 5-point hedonic scales to evaluate hospital diet acceptability. |
| Inpatient monitoring | Perform weekly anthropometric measurements in hospitalized patients. |
| Outpatient monitoring | Perform anthropometric measurements in outpatients every 1 to 3 months, depending on nutritional risk. |
| Critical care biochemistry | Monitor biochemical parameters every 24–48 h in ICU patients. |
| Inpatient biochemistry | Monitor biochemical parameters at least once per week in patients receiving enteral and/or oral nutritional support. Monitor biochemical parameters every 24–72 h in patients receiving parenteral nutrition. |
| Outpatient biochemistry | Schedule biochemical monitoring in outpatients every 1 to 3 months. |
| Biochemical parameters | Establish standardized biochemical panels differentiated by pathology: renal, hepatic, dyslipidemia, parenteral nutrition, and general evaluation. In patients with liver disease: glucose, creatinine, BUN, electrolytes, uric acid, triglycerides, total cholesterol, LDL, HDL, albumin, alkaline phosphatase, AST, ALT, total/direct/indirect bilirubin, and complete blood count. In patients with kidney disease: glucose, creatinine, BUN, electrolytes, uric acid, urine protein and glucose, and complete blood count. In patients with dyslipidemia: glucose, creatinine, BUN, electrolytes, uric acid, triglycerides, total cholesterol, LDL, HDL, albumin, alkaline phosphatase, and complete blood count. In hospitalized patients: glucose, creatinine, BUN, electrolytes, uric acid, triglycerides, total cholesterol, LDL, HDL, albumin, alkaline phosphatase, CRP, and complete blood count. In patients with parenteral nutrition: glucose, creatinine, BUN, electrolytes, triglycerides, total cholesterol, LDL, HDL, albumin, AST, ALT, alkaline phosphatase, total/direct/indirect bilirubin, and complete blood count. |
| Clinical monitoring | Record daily clinical monitoring as part of nutritional follow-up. Record clinical monitoring at least three times per week in hospitalized patients. |
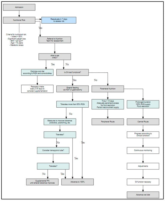
| Dietary intervention | Optimize oral diet whenever the gastrointestinal tract is functional. Apply clinical decision-making algorithms for selecting the most appropriate nutritional therapy (Figure 2). |
| Barriers to intake | Recognize the multifactorial causes of reduced intake, including medical, organoleptic, cultural, and social factors. |
| Intake improvement | Implement strategies to improve the preparation, presentation, and variety of hospital foods. Ensure multidisciplinary support in monitoring food intake. Consider the use of appetite stimulants in cases of decreased intake without reversible cause. |
| Dietary evaluation | Record the patient’s usual diet at admission as a baseline for nutritional follow-up. Use the 24 h recall as a valid tool to estimate hospital intake in clinically stable patients. Employ photographic plate methods before and after meals as a practical visual alternative to assess hospital food consumption. |
| Post-discharge follow-up | Provide structured nutritional follow-up after hospital discharge. Monitor patients’ nutritional status at least every three months during post-discharge follow-up. |
References
- Freijer, K.; van Puffelen, E.; Joosten, K.F.; Hulst, J.M.; Koopmanschap, M.A. The costs of disease related malnutrition in hospitalized children. Clin. Nutr. ESPEN 2018, 23, 228–233. [Google Scholar] [CrossRef]
- Jones, K.D.J.; Berkley, J.A. Severe acute malnutrition and infection. Paediatr. Int. Child. Health 2014, 34, S1–S29. [Google Scholar] [CrossRef]
- Freire, W.B.; Silva-Jaramillo, K.M.; Ramírez-Luzuriaga, M.J.; Belmont, P.; Waters, W.F. The double burden of undernutrition and excess body weight in Ecuador. Am. J. Clin. Nutr. 2014, 100, 1636S–1643S. [Google Scholar] [CrossRef]
- Fuchs-Tarlovsky, V.; Castillo Pineda, J.C.; Rodríguez Veintimilla, D.; Calvo Higuera, I.; Grijalva Guerrero, P.; Gómez García, A.; Frias-Toral, E.; Porbén, S.S. Cancer-Related Malnutrition: Epidemiological Results from the Latin American Study of Malnutrition in the Oncology Practice. Nutr. Cancer 2022, 74, 2479–2488. [Google Scholar] [CrossRef]
- Keller, H.H.; Valaitis, R.; Laur, C.V.; McNicholl, T.; Xu, Y.; Dubin, J.A.; Curtis, L.; Obiorah, S.; Ray, S.; Bernier, P.; et al. Multi-site implementation of nutrition screening and diagnosis in medical care units: Success of the More-2-Eat project. Clin. Nutr. 2019, 38, 897–905. [Google Scholar] [CrossRef]
- Hiesmayr, M.; Tarantino, S.; Moick, S.; Laviano, A.; Sulz, I.; Mouhieddine, M.; Schuh, C.; Volkert, D.; Simon, J.; Schindler, K. Hospital Malnutrition, a Call for Political Action: A Public Health and NutritionDay Perspective. J. Clin. Med. 2019, 8, 2048. [Google Scholar] [CrossRef] [PubMed]
- Pérez Cano, A.M.; Frias-Toral, E.; Gonzalez, M.C.; Paiva Orlandi, S.; Maza Moscoso, C.P.; Cucalón, G. El nutritionDay en Latinoamérica. Rev. Nutr. Clínica Metab. 2021, 4, 120–126. [Google Scholar] [CrossRef]
- Frias-Toral, E. La experiencia latinoamericana en nutritionDay. Rev. Nutr. Clínica Metab. 2022, 5, 5–7. [Google Scholar] [CrossRef]
- Cárdenas, D.; Bermúdez, C.E.; Echeverri, S.; Pérez, A.; Puentes, M.; López, L.; Correia, M.I.; Ochoa, J.B.; Ferreira, A.M.; Texeira, M.A.; et al. Declaración de Cartagena. Declaración Internacional sobre el Derecho al Cuidado Nutricional y la Lucha contra la Malnutrición. Nutr. Hosp. 2019, 36, 974–980. [Google Scholar] [CrossRef]
- Cardenas, D.; Correia, M.I.T.D.; Hardy, G.; Gramlich, L.; Cederholm, T.; Van Ginkel-Res, A.; Remijnse, W.; Barrocas, A.; Gautier, J.B.O.; Ljungqvist, O.; et al. The international declaration on the human right to nutritional care: A global commitment to recognize nutritional care as a human right. Clin. Nutr. 2023, 42, 909–918. [Google Scholar] [CrossRef] [PubMed]
- Volkert, D.; Beck, A.M.; Cederholm, T.; Cruz-Jentoft, A.; Goisser, S.; Hooper, L.; Kiesswetter, E.; Maggio, M.; Raynaud-Simon, A.; Sieber, C.C.; et al. ESPEN guideline on clinical nutrition and hydration in geriatrics. Clin. Nutr. 2019, 38, 10–47. [Google Scholar] [CrossRef] [PubMed]
- Cederholm, T.; Jensen, G.L.; Correia, M.I.T.D.; Gonzalez, M.C.; Fukushima, R.; Higashiguchi, T.; Baptista, G.; Barazzoni, R.; Blaauw, R.; Coats, A.J.; et al. GLIM criteria for the diagnosis of malnutrition—A consensus report from the global clinical nutrition community. Clin. Nutr. 2019, 38, 1–9. [Google Scholar] [CrossRef]
- Christner, S.; Ritt, M.; Volkert, D.; Wirth, R.; Sieber, C.C.; Gaßmann, K.-G. Evaluation of the nutritional status of older hospitalised geriatric patients: A comparative analysis of a Mini Nutritional Assessment (MNA) version and the Nutritional Risk Screening (NRS 2002). J. Hum. Nutr. Diet. 2016, 29, 704–713. [Google Scholar] [CrossRef]
- Kroc, Ł.; Fife, E.; Piechocka-Wochniak, E.; Sołtysik, B.; Kostka, T. Comparison of Nutrition Risk Screening 2002 and Subjective Global Assessment Form as Short Nutrition Assessment Tools in Older Hospitalized Adults. Nutrients 2021, 13, 225. [Google Scholar] [CrossRef] [PubMed]
- Jensen, G.L.; Cederholm, T.; Correia, M.I.T.D.; Gonzalez, M.C.; Fukushima, R.; Pisprasert, V.; Blaauw, R.; Braz, D.C.; Carrasco, F.; Jentoft, A.J.C.; et al. GLIM consensus approach to diagnosis of malnutrition: A 5-year update. J. Parenter. Enter. Nutr. 2025, 49, 414–427. [Google Scholar] [CrossRef]
- Böhne, S.E.J.; Hiesmayr, M.; Sulz, I.; Tarantino, S.; Wirth, R.; Volkert, D. Recent and current low food intake—Prevalence and associated factors in hospital patients from different medical specialities. Eur. J. Clin. Nutr. 2022, 76, 1440–1448. [Google Scholar] [CrossRef] [PubMed]
- Jazinaki, M.S.; Safarian, M.; Arabi, S.M.; Jamali, J.; Norouzy, A. Validation of GLIM criteria for hospital malnutrition diagnosis by comparison of three different anthropometric approaches to evaluate reduced muscle mass: A prospective cohort study. Front. Nutr. 2024, 11, 1438158. [Google Scholar] [CrossRef]
- Javed, A.A.; Aljied, R.; Allison, D.J.; Anderson, L.N.; Ma, J.; Raina, P. Body mass index and all-cause mortality in older adults: A scoping review of observational studies. Obes. Rev. 2020, 21, e13035. [Google Scholar] [CrossRef]
- Plauth, M.; Sulz, I.; Viertel, M.; Höfer, V.; Witt, M.; Raddatz, F.; Reich, M.; Hiesmayr, M.; Bauer, P. Phase Angle Is a Stronger Predictor of Hospital Outcome than Subjective Global Assessment—Results from the Prospective Dessau Hospital Malnutrition Study. Nutrients 2022, 14, 1780. [Google Scholar] [CrossRef]
- Zheng, W.-H.; Zhao, Y.-H.; Yao, Y.; Huang, H.-B. Prognostic role of bioelectrical impedance phase angle for critically ill patients: A systemic review and meta-analysis. Front. Med. 2023, 9, 1059747. [Google Scholar] [CrossRef]
- Levine, D.A.; Calhoun, D.A.; Prineas, R.J.; Cushman, M.; Howard, V.J.; Howard, G. Moderate Waist Circumference and Hypertension Prevalence: The REGARDS Study. Am. J. Hypertens. 2011, 24, 482–488. [Google Scholar] [CrossRef]
- Kandinata, S.G.; Widajanti, N.; Ichwani, J.; Firdausi, H.; Aryana, I.G.P.S.; Alkaff, F.F. Diagnostic performance of calf circumference, SARC-F, and SARC-CalF for possible sarcopenia screening in Indonesia. Sci. Rep. 2023, 13, 9824. [Google Scholar] [CrossRef] [PubMed]
- Maffini, L.F.; de Paula, T.P.; Viegas, G.M.; Souza, G.C.; Steemburgo, T. Calf circumference is a useful muscle mass marker for predicting length of stay and mortality: A secondary analysis of a cohort study in hospitalized individuals. Nutrition 2025, 138, 112819. [Google Scholar] [CrossRef] [PubMed]
- Costa-Pereira, J.P.; Prado, C.M.; Gonzalez, M.C.; Sousa, I.M.; Ferreira, A.M.J.; Cabral, P.C.; Costa, E.C.; Ramiro, C.P.P.; Fayh, A.P. New insights on the use of mini nutritional assessment: Impact of alternative calf circumference cutoffs. Clin. Nutr. 2025, 48, 60–69. [Google Scholar] [CrossRef] [PubMed]
- Wunderle, C.; Gomes, F.; Schuetz, P.; Stumpf, F.; Austin, P.; Ballesteros-Pomar, M.D.; Cederholm, T.; Fletcher, J.; Laviano, A.; Norman, K.; et al. ESPEN guideline on nutritional support for polymorbid medical inpatients. Clin. Nutr. 2023, 42, 1545–1568. [Google Scholar] [CrossRef]
- Singer, P.; Blaser, A.R.; Berger, M.M.; Calder, P.C.; Casaer, M.; Hiesmayr, M.; Mayer, K.; Montejo-Gonzalez, J.C.; Pichard, C.; Preiser, J.-C.; et al. ESPEN practical and partially revised guideline: Clinical nutrition in the intensive care unit. Clin. Nutr. 2023, 42, 1671–1689. [Google Scholar] [CrossRef]
- Muscaritoli, M.; Arends, J.; Bachmann, P.; Baracos, V.; Barthelemy, N.; Bertz, H.; Bozzetti, F.; Hütterer, E.; Isenring, E.; Kaasa, S.; et al. ESPEN practical guideline: Clinical Nutrition in cancer. Clin. Nutr. 2021, 40, 2898–2913. [Google Scholar] [CrossRef]
- Lalande, A.; Patterson, K.; Gadhari, N.; Macneill, A.J.; Zhao, J. Evaluating Patient Experience with Food in a Hospital-Wide Survey. Can. J. Diet. Pract. Res. 2024, 85, 122–131. [Google Scholar] [CrossRef]
- Volkert, D.; Beck, A.M.; Faxén-Irving, G.; Frühwald, T.; Hooper, L.; Keller, H.; Porter, J.; Rothenberg, E.; Suominen, M.; Wirth, R.; et al. ESPEN guideline on nutrition and hydration in dementia—Update 2024. Clin. Nutr. 2024, 43, 1599–1626. [Google Scholar] [CrossRef]
- Matsushita, Y.; Takahashi, T.; Asahi, K.; Harashima, E.; Takahashi, H.; Tanaka, H.; Tsumuraya, Y.; Sarukura, N.; Furuta, M.; Tanaka, H.; et al. Validation of improved 24-hour dietary recall using a portable camera among the Japanese population. Nutr. J. 2021, 20, 68. [Google Scholar] [CrossRef]
- Naaman, R.; Parrett, A.; Bashawri, D.; Campo, I.; Fleming, K.; Nichols, B.; Burleigh, E.; Murtagh, J.; Reid, J.; Gerasimidis, K. Assessment of Dietary Intake Using Food Photography and Video Recording in Free-Living Young Adults: A Comparative Study. J. Acad. Nutr. Diet. 2021, 121, 749–761.e1. [Google Scholar] [CrossRef] [PubMed]
- Healy, J.; Boushey, C.; Delp, E.; Zhu, F.; Collins, C.; Rollo, M.; Wright, J.; Hassan, A.; Whitton, C.; Pollard, C.; et al. Mobile Food Record 24 Hour Recall (mFR24) Was “Easy” and an Acceptable Mobile Health Dietary Assessment Method. Curr. Dev. Nutr. 2022, 6, 767. [Google Scholar] [CrossRef]
- Kaegi-Braun, N.; Kilchoer, F.; Dragusha, S.; Gressies, C.; Faessli, M.; Gomes, F.; Deutz, N.E.; Stanga, Z.; Mueller, B.; Schuetz, P. Nutritional support after hospital discharge improves long-term mortality in malnourished adult medical patients: Systematic review and meta-analysis. Clin. Nutr. 2022, 41, 2431–2441. [Google Scholar] [CrossRef] [PubMed]



Disclaimer/Publisher’s Note: The statements, opinions and data contained in all publications are solely those of the individual author(s) and contributor(s) and not of MDPI and/or the editor(s). MDPI and/or the editor(s) disclaim responsibility for any injury to people or property resulting from any ideas, methods, instructions or products referred to in the content. |
© 2025 by the authors. Licensee MDPI, Basel, Switzerland. This article is an open access article distributed under the terms and conditions of the Creative Commons Attribution (CC BY) license (https://creativecommons.org/licenses/by/4.0/).
Share and Cite
Girón, K.; Chinchilla, I.; Gómez, C.; Lau, M.; Oroxon, M.R.; Díaz, E.; Gramajo, J.; Monroy, A.; Carrera, A.; Roldán, M.; et al. Expert Consensus on the Nutrition Care Process in Guatemalan Hospitals: Findings from a Delphi Study of nutritionDay 2022 Participants. Nutrients 2025, 17, 3110. https://doi.org/10.3390/nu17193110
Girón K, Chinchilla I, Gómez C, Lau M, Oroxon MR, Díaz E, Gramajo J, Monroy A, Carrera A, Roldán M, et al. Expert Consensus on the Nutrition Care Process in Guatemalan Hospitals: Findings from a Delphi Study of nutritionDay 2022 Participants. Nutrients. 2025; 17(19):3110. https://doi.org/10.3390/nu17193110
Chicago/Turabian StyleGirón, Karen, Isabel Chinchilla, Christa Gómez, Marietta Lau, María René Oroxon, Elena Díaz, Jorge Gramajo, Abraham Monroy, Arlen Carrera, Massiel Roldán, and et al. 2025. "Expert Consensus on the Nutrition Care Process in Guatemalan Hospitals: Findings from a Delphi Study of nutritionDay 2022 Participants" Nutrients 17, no. 19: 3110. https://doi.org/10.3390/nu17193110
APA StyleGirón, K., Chinchilla, I., Gómez, C., Lau, M., Oroxon, M. R., Díaz, E., Gramajo, J., Monroy, A., Carrera, A., Roldán, M., Nárez, C., Monterroso, A. V., González, M. V., Frias-Toral, E., Cagua-Ordoñez, J., Moscoso, C. M., & Simancas-Racines, D. (2025). Expert Consensus on the Nutrition Care Process in Guatemalan Hospitals: Findings from a Delphi Study of nutritionDay 2022 Participants. Nutrients, 17(19), 3110. https://doi.org/10.3390/nu17193110

