Protective Effects of Cereal-Based Fermented Beverages Against 5-Fluorouracil-Induced Intestinal Damage in Mice
Abstract
1. Introduction
2. Materials and Methods
2.1. Preparation of CFBs
2.2. Quality Analysis of CFBs
2.2.1. Assessment of Total Phenolic Content (TPC)
2.2.2. Assessment of Total Flavonoid Content (TFC)
2.2.3. Protein Content and Molecular Weight (MW) Distribution
2.3. Chemical Antioxidant Capacity of CFBs
2.3.1. The Radical Scavenging Activity of 2,2-Diphenyl-1-picrylhydrazyl (DPPH)
2.3.2. The Radical Scavenging Activity of 2,2′-Azino-bis (3-ethylbenzothiazoline-6-sulfonic acid) Diammonium Salt (ABTS)
2.4. Mouse Model of Intestinal Injury
2.5. Clinical Index Examination
2.6. Analysis of Intestinal Histology and Morphology
2.7. Quantification of Gene Expression
2.8. Intestine Tissue Biochemical Analysis
2.9. Statistical Analysis
3. Results
3.1. The Quality and Chemical Antioxidant Activity of CFBs
3.2. Clinical Index
3.3. CFB Supplementation Ameliorated Immunosuppression in Mice Induced by 5-FU
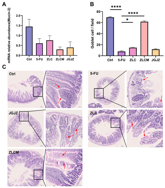
3.4. CFB Ameliorated 5-FU-Induced Intestinal Barrier Injury and Histopathological Changes
3.5. Effects of CFBs on the Integrity of Intestinal Mucosal Barrier in Mice
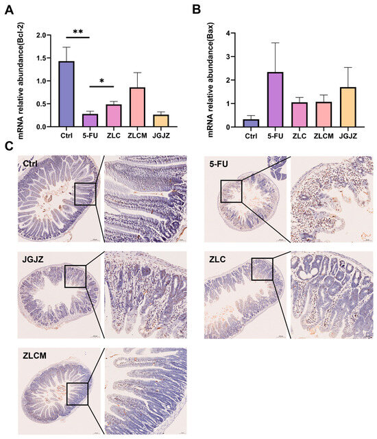
3.6. CFB Reduced 5-FU-Induced Apoptosis of Intestinal Cells
3.7. CFB Attenuated 5-FU-Induced Intestinal Oxidative Stress Injury
3.8. CFB Inhibited 5-FU-Induced Intestinal Inflammatory Response
4. Discussion
5. Conclusions
Supplementary Materials
Author Contributions
Funding
Institutional Review Board Statement
Informed Consent Statement
Data Availability Statement
Conflicts of Interest
References
- Blondy, S.; David, V.; Verdier, M.; Mathonnet, M.; Perraud, A.; Christou, N. 5-Fluorouracil resistance mechanisms in colorectal cancer: From classical pathways to promising processes. Cancer Sci. 2020, 111, 3142–3154. [Google Scholar] [CrossRef] [PubMed]
- Radenković, N.; Nikodijević, D.; Jovankić, J.; Blagojević, S.; Milutinović, M. Resistance to 5-fluorouracil: The molecular mechanisms of development in colon cancer cells. Eur. J. Pharmacol. 2024, 983, 176979. [Google Scholar] [CrossRef] [PubMed]
- Longley, D.B.; Harkin, D.P.; Johnston, P.G. 5-Fluorouracil: Mechanisms of action and clinical strategies. Nat. Rev. Cancer 2003, 3, 330–338. [Google Scholar] [CrossRef] [PubMed]
- Kuiken, N.S.S.; Rings, E.; Tissing, W.J.E. Risk analysis, diagnosis and management of gastrointestinal mucositis in pediatric cancer patients. Crit. Rev. Oncol. Hematol. 2015, 94, 87–97. [Google Scholar] [CrossRef] [PubMed]
- Hamouda, N.; Sano, T.; Oikawa, Y.; Ozaki, T.; Shimakawa, M.; Matsumoto, K.; Amagase, K.; Higuchi, K.; Kato, S. Apoptosis, Dysbiosis and Expression of Inflammatory Cytokines are Sequential Events in the Development of 5-Fluorouracil-Induced Intestinal Mucositis in Mice. Basic. Clin. Pharmacol. Toxicol. 2017, 121, 159–168. [Google Scholar] [CrossRef] [PubMed]
- Chen, H.; Zhang, F.; Li, R.; Liu, Y.; Wang, X.; Zhang, X.; Xu, C.; Li, Y.; Guo, Y.; Yao, Q. Berberine regulates fecal metabolites to ameliorate 5-fluorouracil induced intestinal mucositis through modulating gut microbiota. Biomed. Pharmacother. 2020, 124, 109829. [Google Scholar] [CrossRef] [PubMed]
- He, S.; Xia, J.; Jia, H.; Dai, Q.; Chen, C.; Zhou, Y.; Wang, X.B. Peficitinib ameliorates 5-fluorouracil-induced intestinal damage by inhibiting aging, inflammatory factors and oxidative stress. Int. Immunopharmacol. 2023, 123, 110753. [Google Scholar] [CrossRef]
- Bhattacharyya, A.; Chattopadhyay, R.; Mitra, S.; Crowe, S.E. Oxidative stress: An essential factor in the pathogenesis of gastrointestinal mucosal diseases. Physiol. Rev. 2014, 94, 329–354. [Google Scholar] [CrossRef]
- Sonis, S.T. The pathobiology of mucositis. Nat. Rev. Cancer 2004, 4, 277–284. [Google Scholar] [CrossRef]
- Cinausero, M.; Aprile, G.; Ermacora, P.; Basile, D.; Vitale, M.G.; Fanotto, V.; Parisi, G.; Calvetti, L.; Sonis, S.T. New Frontiers in the Pathobiology and Treatment of Cancer Regimen-Related Mucosal Injury. Front. Pharmacol. 2017, 8, 354. [Google Scholar] [CrossRef] [PubMed]
- Allaire, J.M.; Crowley, S.M.; Law, H.T.; Chang, S.Y.; Ko, H.J.; Vallance, B.A. The Intestinal Epithelium: Central Coordinator of Mucosal Immunity. Trends Immunol. 2018, 39, 677–696. [Google Scholar] [CrossRef] [PubMed]
- Rtibi, K.; Selmi, S.; Grami, D.; Amri, M.; Sebai, H.; Marzouki, L. Contribution of oxidative stress in acute intestinal mucositis induced by 5 fluorouracil (5-FU) and its pro-drug capecitabine in rats. Toxicol. Mech. Methods 2018, 28, 262–267. [Google Scholar] [CrossRef] [PubMed]
- Daniele, B.; Secondulfo, M.; De Vivo, R.; Pignata, S.; De Magistris, L.; Delrio, P.; Palaia, R.; Barletta, E.; Tambaro, R.; Carratù, R. Effect of chemotherapy with 5-fluorouracil on intestinal permeability and absorption in patients with advanced colorectal cancer. J. Clin. Gastroenterol. 2001, 32, 228–230. [Google Scholar] [CrossRef] [PubMed]
- Tiozon, R.J.N.; Sartagoda, K.J.D.; Serrano, L.M.N.; Fernie, A.R.; Sreenivasulu, N. Metabolomics based inferences to unravel phenolic compound diversity in cereals and its implications for human gut health. Trends Food Sci. Technol. 2022, 127, 14–25. [Google Scholar] [CrossRef]
- Rawat, M.; Varshney, A.; Rai, M.; Chikara, A.; Pohty, A.L.; Joshi, A.; Binjola, A.; Singh, C.P.; Rawat, K.; Rather, M.A.; et al. A comprehensive review on nutraceutical potential of underutilized cereals and cereal-based products. J. Agric. Food Res. 2023, 12, 100619. [Google Scholar] [CrossRef]
- Shen, Y.; Song, X.; Chen, Y.; Li, L.; Sun, J.; Huang, C.; Ou, S.; Zhang, H. Effects of sorghum, purple rice and rhubarb rice on lipids status and antioxidant capacity in mice fed a high-fat diet. J. Funct. Foods 2017, 39, 103–111. [Google Scholar] [CrossRef]
- Khatun, S.; Mollah, M.M.I. Analysis of black rice and some other cereal grains for protein, sugar, polyphenols, antioxidant and anti-inflammatory properties. J. Agric. Food Res. 2024, 16, 101121. [Google Scholar] [CrossRef]
- Antognoni, F.; Mandrioli, R.; Potente, G.; Taneyo Saa, D.L.; Gianotti, A. Changes in carotenoids, phenolic acids and antioxidant capacity in bread wheat doughs fermented with different lactic acid bacteria strains. Food Chem. 2019, 292, 211–216. [Google Scholar] [CrossRef] [PubMed]
- Mohapatra, D.; Patel, A.S.; Kar, A.; Deshpande, S.S.; Tripathi, M.K. Effect of different processing conditions on proximate composition, anti-oxidants, anti-nutrients and amino acid profile of grain sorghum. Food Chem. 2019, 271, 129–135. [Google Scholar] [CrossRef] [PubMed]
- Farid, M.S.; Anjum, R.; Yang, Y.P.; Tu, M.L.; Zhang, T.; Pan, D.D.; Sun, Y.Y.; Wu, Z. Recent trends in fermented plant-based analogues and products, bioactive peptides, and novel technologies-assisted fermentation. Trends Food Sci. Technol. 2024, 149, 104529. [Google Scholar] [CrossRef]
- Rizzello, C.G.; Nionelli, L.; Coda, R.; Gobbetti, M. Synthesis of the cancer preventive peptide lunasin by lactic acid bacteria during sourdough fermentation. Nutr. Cancer 2012, 64, 111–120. [Google Scholar] [CrossRef]
- Adebo, O.A.; Gabriela Medina-Meza, I. Impact of Fermentation on the Phenolic Compounds and Antioxidant Activity of Whole Cereal Grains: A Mini Review. Molecules 2020, 25, 927. [Google Scholar] [CrossRef] [PubMed]
- Zhang, J.; Liu, M.; Zhao, Y.; Zhu, Y.; Bai, J.; Fan, S.; Zhu, L.; Song, C.; Xiao, X. Recent Developments in Fermented Cereals on Nutritional Constituents and Potential Health Benefits. Foods 2022, 11, 2243. [Google Scholar] [CrossRef] [PubMed]
- Hussain, A.; Bose, S.; Wang, J.H.; Yadav, M.K.; Mahajan, G.B.; Kim, H. Fermentation, a feasible strategy for enhancing bioactivity of herbal medicines. Food Res. Int. 2016, 81, 1–16. [Google Scholar] [CrossRef]
- Zhu, H.; Guo, L.; Yu, D.; Du, X. New insights into immunomodulatory properties of lactic acid bacteria fermented herbal medicines. Front. Microbiol. 2022, 13, 1073922. [Google Scholar] [CrossRef] [PubMed]
- Qin, P.Y.; Wu, L.; Yao, Y.; Ren, G.X. Changes in phytochemical compositions, antioxidant and α-glucosidase inhibitory activities during the processing of tartary buckwheat tea. Food Res. Int. 2013, 50, 562–567. [Google Scholar] [CrossRef]
- Chen, G.L.; Chen, S.G.; Xie, Y.Q.; Chen, F.; Zhao, Y.Y.; Luo, C.X.; Gao, Y.Q. Total phenolic, flavonoid and antioxidant activity of 23 edible flowers subjected to in vitro digestion. J. Funct. Foods 2015, 17, 243–259. [Google Scholar] [CrossRef]
- Lin, X.L.; Lu, Y.J.; Zhang, T.; Liang, M.; Cen, Y.Y.; Yuan, E.D.; Ren, J.Y. Accuracy and Precision Comparison for Molecular Weight Distribution Assay of Fish Collagen Peptides: A Methodology Study Between Two Gel Permeation Chromatography Columns. Food Anal. Methods 2019, 12, 246–257. [Google Scholar] [CrossRef]
- Zhang, Z.H.; Fan, S.T.; Huang, D.F.; Yu, Q.; Liu, X.Z.; Li, C.; Wang, S.; Xiong, T.; Nie, S.P.; Xie, M.Y. Effect of Lactobacillus plantarum NCU116 Fermentation on Asparagus officinalis Polysaccharide: Characterization, Antioxidative, and Immunoregulatory Activities. J. Agric. Food Chem. 2018, 66, 10703–10711. [Google Scholar] [CrossRef] [PubMed]
- Hu, M.; Wu, X.; Luo, M.; Wei, H.; Xu, D.; Xu, F. Lactobacillus rhamnosus FLRH93 protects against intestinal damage in mice induced by 5-fluorouracil. J. Dairy. Sci. 2020, 103, 5003–5018. [Google Scholar] [CrossRef] [PubMed]
- Han, L.; Meng, M.; Guo, M.; Cheng, D.; Shi, L.; Wang, X.; Wang, C. Immunomodulatory activity of a water-soluble polysaccharide obtained from highland barley on immunosuppressive mice models. Food Funct. 2019, 10, 304–314. [Google Scholar] [CrossRef] [PubMed]
- Zhang, W.N.; Gong, L.L.; Liu, Y.; Zhou, Z.B.; Wan, C.X.; Xu, J.J.; Wu, Q.X.; Chen, L.; Lu, Y.M.; Chen, Y. Immunoenhancement effect of crude polysaccharides of Helvella leucopus on cyclophosphamide-induced immunosuppressive mice. J. Funct. Foods 2020, 69, 103942. [Google Scholar] [CrossRef]
- Chelakkot, C.; Ghim, J.; Ryu, S.H. Mechanisms regulating intestinal barrier integrity and its pathological implications. Exp. Mol. Med. 2018, 50, 1–9. [Google Scholar] [CrossRef] [PubMed]
- Fukudome, I.; Kobayashi, M.; Dabanaka, K.; Maeda, H.; Okamoto, K.; Okabayashi, T.; Baba, R.; Kumagai, N.; Oba, K.; Fujita, M.; et al. Diamine oxidase as a marker of intestinal mucosal injury and the effect of soluble dietary fiber on gastrointestinal tract toxicity after intravenous 5-fluorouracil treatment in rats. Med. Mol. Morphol. 2014, 47, 100–107. [Google Scholar] [CrossRef] [PubMed]
- Yeung, C.Y.; Chan, W.T.; Jiang, C.B.; Cheng, M.L.; Liu, C.Y.; Chang, S.W.; Chiang Chiau, J.S.; Lee, H.C. Amelioration of Chemotherapy-Induced Intestinal Mucositis by Orally Administered Probiotics in a Mouse Model. PLoS ONE 2015, 10, e0138746. [Google Scholar] [CrossRef] [PubMed]
- Gao, J.; Cao, B.; Zhao, R.; Li, H.; Xu, Q.; Wei, B. Critical Signaling Transduction Pathways and Intestinal Barrier: Implications for Pathophysiology and Therapeutics. Pharmaceuticals 2023, 16, 1216. [Google Scholar] [CrossRef] [PubMed]
- Zhao, G.; Williams, J.; Washington, M.K.; Yang, Y.; Long, J.; Townsend, S.D.; Yan, F. 2′-Fucosyllactose Ameliorates Chemotherapy-Induced Intestinal Mucositis by Protecting Intestinal Epithelial Cells Against Apoptosis. Cell Mol. Gastroenterol. Hepatol. 2022, 13, 441–457. [Google Scholar] [CrossRef]
- Hu, J.N.; Yang, J.Y.; Jiang, S.; Zhang, J.; Liu, Z.; Hou, J.G.; Gong, X.J.; Wang, Y.P.; Wang, Z.; Li, W. panax quinquefolium saponins protect against cisplatin evoked intestinal injury via ros-mediated multiple mechanisms. Phytomedicine 2021, 82, 153446. [Google Scholar] [CrossRef] [PubMed]
- Coda, R.; Rizzello, C.G.; Pinto, D.; Gobbetti, M. Selected lactic acid bacteria synthesize antioxidant peptides during sourdough fermentation of cereal flours. Appl. Environ. Microbiol. 2012, 78, 1087–1096. [Google Scholar] [CrossRef] [PubMed]
- Yan, J.; Xue, Q.; Chen, W.; Wang, K.; Peng, D.; Jiang, J.; Li, P.; Du, B. Probiotic-fermented rice buckwheat alleviates high-fat diet-induced hyperlipidemia in mice by suppressing lipid accumulation and modulating gut microbiota. Food Res. Int. 2022, 155, 111125. [Google Scholar] [CrossRef] [PubMed]
- Lin, Z.H.; Zhong, L.Y.; Jiang, H.B.; Zhu, C.; Wei, F.F.; Wu, Y.; Song, L.H. Elucidation of the beneficial role of co-fermented whole grain quinoa and black barley with lactobacillus on rats fed a western-style diet via a multi-omics approach. Food Res. Int. 2024, 187, 114345. [Google Scholar] [CrossRef] [PubMed]
- Zhang, Y.; Zhang, J.; Yan, J.; Qi, X.; Wang, Y.; Zheng, Z.; Liang, J.; Ling, J.; Chen, Y.; Tang, X.; et al. Application of fermented chinese herbal medicines in food and medicine field: From an antioxidant perspective. Trends Food Sci. Technol. 2024, 148, 104410. [Google Scholar] [CrossRef]
- Shi, H.; Zhao, Y.; Wang, W.; Zhou, Y.; Liang, Y.; Wu, R.; Wu, J. The potential of lactic acid bacteria in fermented herbs-derived food products. Food Biosci. 2024, 61, 104714. [Google Scholar] [CrossRef]
- Liu, Y.; Fang, H.; Liu, H.; Cheng, H.; Pan, L.; Hu, M.; Li, X. Goji berry juice fermented by probiotics attenuates dextran sodium sulfate-induced ulcerative colitis in mice. J. Funct. Foods 2021, 83, 104491. [Google Scholar] [CrossRef]
- Liang, J.R.; Huang, X.; Ma, G. Antimicrobial activities and mechanisms of extract and components of herbs in east asia. Rsc. Adv. 2022, 12, 29197–29213. [Google Scholar] [CrossRef] [PubMed]
- Savijoki, K.; Ingmer, H.; Varmanen, P. Proteolytic systems of lactic acid bacteria. Appl. Microbiol. Biotechnol. 2006, 71, 394–406. [Google Scholar] [CrossRef]
- de Barros, P.A.V.; Rabelo Andrade, M.E.; de Vasconcelos Generoso, S.; Mendes Miranda, S.E.; Dos Reis, D.C.; Lacerda Leocádio, P.C.; de Sales, E.S.É.; Dos Santos Martins, F.; da Gama, M.A.S.; Cassali, G.D.; et al. Conjugated linoleic acid prevents damage caused by intestinal mucositis induced by 5-fluorouracil in an experimental model. Biomed. Pharmacother. 2018, 103, 1567–1576. [Google Scholar] [CrossRef] [PubMed]
- Liu, W.; Zhang, H.; Hou, Y.Y.; Hu, R.Y.; Zhang, J.J.; Chen, X.; Wang, S.; Hu, J.N.; Wang, Z.; Li, W. Arginyl-fructosyl-glucose, a major Maillard reaction product of red ginseng mitigates cisplatin-evoked intestinal toxicity in vivo and in vitro. Food Funct. 2022, 13, 11283–11297. [Google Scholar] [CrossRef]
- Lee, C.S.; Ryan, E.J.; Doherty, G.A. Gastro-intestinal toxicity of chemotherapeutics in colorectal cancer: The role of inflammation. World J. Gastroenterol. 2014, 20, 3751–3761. [Google Scholar] [CrossRef]
- van Vliet, M.J.; Harmsen, H.J.; de Bont, E.S.; Tissing, W.J. The role of intestinal microbiota in the development and severity of chemotherapy-induced mucositis. PLoS Pathog. 2010, 6, e1000879. [Google Scholar] [CrossRef] [PubMed]
- Hockenbery, D.; Nuñez, G.; Milliman, C.; Schreiber, R.D.; Korsmeyer, S.J. Bcl-2 is an inner mitochondrial membrane protein that blocks programmed cell death. Nature 1990, 348, 334–336. [Google Scholar] [CrossRef] [PubMed]
- Liao, W.; Wang, Z.; Fu, Z.; Ma, H.; Jiang, M.; Xu, A.; Zhang, W. p62/SQSTM1 protects against cisplatin-induced oxidative stress in kidneys by mediating the cross talk between autophagy and the Keap1-Nrf2 signalling pathway. Free Radic. Res. 2019, 53, 800–814. [Google Scholar] [CrossRef] [PubMed]
- Kekuda, R.; Saha, P.; Sundaram, U. Role of Sp1 and HNF1 transcription factors in SGLT1 regulation during chronic intestinal inflammation. Am. J. Physiol. Gastrointest. Liver Physiol. 2008, 294, G1354–G1361. [Google Scholar] [CrossRef]









| Gene | Forward Primer | Reverse Primer |
|---|---|---|
| ZO-1 | GCGGTGCTTTAGCGAACAGAAGGAG | ACCAGTGTGACCTTGGTGGGCTTTG |
| Occludin | AGGGCTCTTTGGAGGAAGCCTAAAC | AACAGGAAGCCTTTGGCTGCTCTTG |
| Mucin-2 | AAGGGCTCGGAACTCCAGAAAGAAG | TGTAATCACAGAGGCCAGGGAATCG |
| Bax | GGATGCGTCCACCAAGAAG | CAAAGTAGAAGAGGGCAACCAC |
| Bcl-2 | GACCGCGTATCAGAGCTTTGAGCAG | CCTTGTCTACGCTTTCCACGCACAG |
| NF-κb | GATTTCCTCCCTACGGTGGGATTAC | CAGACTCTCCTCGTCATCACTCTTG |
| IKKα | TGTAAAGGCCTGTGATGTCCCTGAG | GTTTGTTGAGTAGCTTCCGGAGGTC |
| IKKβ | AGTACACCGTGACCGTTGACTACTG | CAACGATGTCCACTTCGCTCTTCTG |
| β-actin | ACAGCAGTTGGTTGGAGCAA | ACGCGACCATCCTCCTCTTA |
Disclaimer/Publisher’s Note: The statements, opinions and data contained in all publications are solely those of the individual author(s) and contributor(s) and not of MDPI and/or the editor(s). MDPI and/or the editor(s) disclaim responsibility for any injury to people or property resulting from any ideas, methods, instructions or products referred to in the content. |
© 2024 by the authors. Licensee MDPI, Basel, Switzerland. This article is an open access article distributed under the terms and conditions of the Creative Commons Attribution (CC BY) license (https://creativecommons.org/licenses/by/4.0/).
Share and Cite
Qin, D.; Fu, W.; Sun, Y.; Zhao, L.; Liu, H.; Fan, D.; Tan, D.; Ji, X.; Wang, S. Protective Effects of Cereal-Based Fermented Beverages Against 5-Fluorouracil-Induced Intestinal Damage in Mice. Nutrients 2024, 16, 4332. https://doi.org/10.3390/nu16244332
Qin D, Fu W, Sun Y, Zhao L, Liu H, Fan D, Tan D, Ji X, Wang S. Protective Effects of Cereal-Based Fermented Beverages Against 5-Fluorouracil-Induced Intestinal Damage in Mice. Nutrients. 2024; 16(24):4332. https://doi.org/10.3390/nu16244332
Chicago/Turabian StyleQin, Dongze, Wenhui Fu, Yi Sun, Lingda Zhao, Haiwei Liu, Dancai Fan, Dongfei Tan, Xuemeng Ji, and Shuo Wang. 2024. "Protective Effects of Cereal-Based Fermented Beverages Against 5-Fluorouracil-Induced Intestinal Damage in Mice" Nutrients 16, no. 24: 4332. https://doi.org/10.3390/nu16244332
APA StyleQin, D., Fu, W., Sun, Y., Zhao, L., Liu, H., Fan, D., Tan, D., Ji, X., & Wang, S. (2024). Protective Effects of Cereal-Based Fermented Beverages Against 5-Fluorouracil-Induced Intestinal Damage in Mice. Nutrients, 16(24), 4332. https://doi.org/10.3390/nu16244332

