Bifidobacterium bifidum CCFM1163 Alleviated Cathartic Colon by Regulating the Intestinal Barrier and Restoring Enteric Nerves
Abstract
1. Introduction
2. Materials and Methods
2.1. Bacterial Treatment
2.2. Animal Experiments
2.3. Determination of Constipation-Related Indicators
2.4. Histopathological Analysis
2.5. Immunofluorescence
2.6. Real-Time Polymerase Chain Reaction
2.7. Enzyme-Linked Immunosorbent Assay
2.8. Short-Chain Fatty Acid (SCFA) Analysis
2.9. Gut Microbiota Analysis
2.10. Statistical Analysis
3. Results
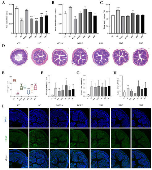
3.1. B. bifidum CCFM1163 Relieved CC Symptoms in Senna Extract-Treated Mice
3.2. Analysis of B. bifidum CCFM1163 Mechanism in CC Relief
3.2.1. B. bifidum CCFM1163 Can Repair Intestinal Mechanical Barrier Damage by Promoting the Expression of TJ Proteins
3.2.2. B. bifidum CCFM1163 Can Alleviate Intestinal Immune Barrier Inflammation by Reducing IL-6 and IL-1β Levels
3.2.3. B. bifidum CCFM1163 Can Regulate Intestinal Chemical Barrier by Altering 5-HT and AQP Expression and Increasing SCFA Content in Feces
3.2.4. B. bifidum CCFM1163 Can Improve Gut Microbial Dysbiosis
3.2.5. Correlation Analysis Revealed That CC Relief Is Associated with Changes in Gut Microorganisms
4. Discussion
5. Conclusions
Supplementary Materials
Author Contributions
Funding
Institutional Review Board Statement
Informed Consent Statement
Data Availability Statement
Acknowledgments
Conflicts of Interest
References
- Wu, J.S.; Liu, B.H.; Tong, W.D.; Zhang, A.P.; Li, F.; Lin, J.; Wang, L. Opioid receptors and associated regulator of G protein signaling are involved in the cathartic colon of rats. Exp. Ther. Med. 2015, 9, 1229–1234. [Google Scholar] [CrossRef]
- Li, X.; Wang, L.; Zhao, J.; Zhang, H.; Chen, W.; Wang, G. Analysis of the effects on cathartic colon alleviation by Bifidobacterium bifidum FGSYC45M3 and its mechanism. Food Ferment. Ind. 2021, 47, 42–48. [Google Scholar] [CrossRef]
- Kayama, H.; Okumura, R.; Takeda, K. Interaction Between the Microbiota, Epithelia, and Immune Cells in the Intestine. Annu. Rev. Immunol. 2020, 38, 23–48. [Google Scholar] [CrossRef] [PubMed]
- Wang, L.; Hu, L.; Xu, Q.; Jiang, T.; Fang, S.; Wang, G.; Zhao, J.; Zhang, H.; Chen, W. Bifidobacteria exert species-specific effects on constipation in BALB/c mice. Food Funct. 2017, 8, 3587–3600. [Google Scholar] [CrossRef] [PubMed]
- Wang, L.Y.; Wang, L.L.; Tian, P.J.; Wang, B.T.; Cui, S.M.; Zhao, J.X.; Zhang, H.; Qian, L.; Wang, Q.; Chen, W.; et al. A randomised, double-blind, placebo-controlled trial of Bifidobacterium bifidum CCFM16 for manipulation of the gut microbiota and relief from chronic constipation. Food Funct. 2022, 13, 1628–1640. [Google Scholar] [CrossRef]
- Chai, M.; Wang, L.; Li, X.; Zhao, J.; Zhang, H.; Wang, G.; Chen, W. Different Bifidobacterium bifidum strains change the intestinal flora composition of mice via different mechanisms to alleviate loperamide-induced constipation. Food Funct. 2021, 12, 6058–6069. [Google Scholar] [CrossRef]
- Yin, M.M.; Yan, X.B.; Weng, W.H.; Yang, Y.Z.; Gao, R.Y.; Liu, M.F.; Pan, C.; Zhu, Q.; Li, H.; Wei, Q.; et al. Micro Integral Membrane Protein (MIMP), a Newly Discovered Anti-Inflammatory Protein of Lactobacillus Plantarum, Enhances the Gut Barrier and Modulates Microbiota and Inflammatory Cytokines. Cell Physiol. Biochem. 2018, 45, 474–490. [Google Scholar] [CrossRef] [PubMed]
- Chen, Y.; Yang, B.; Stanton, C.; Ross, R.P.; Zhao, J.X.; Zhang, H.; Chen, W. Bifidobacterium pseudocatenulatum Ameliorates DSS-Induced Colitis by Maintaining Intestinal Mechanical Barrier, Blocking Proinflammatory Cytokines, Inhibiting TLR4/NF-kappa B Signaling, and Altering Gut Microbiota. J. Agr. Food Chem. 2021, 69, 1496–1512. [Google Scholar] [CrossRef]
- Collado, M.C.; Meriluoto, J.; Salminen, S. Role of commercial probiotic strains against human pathogen adhesion to intestinal mucus. Lett. Appl. Microbiol. 2007, 45, 454–460. [Google Scholar] [CrossRef]
- Putaala, H.; Salusjarvi, T.; Nordstrom, M.; Saarinen, M.; Ouwehand, A.C.; Hansen, E.B.; Rautonen, N. Effect of four probiotic strains and Escherichia coli O157:H7 on tight junction integrity and cyclo-oxygenase expression. Res. Microbiol. 2008, 159, 692–698. [Google Scholar] [CrossRef]
- Gu, Y.; Qin, X.L.; Zhou, G.Q.; Wang, C.; Mu, C.L.; Liu, X.; Zhong, W.L.; Xu, X.; Wang, B.M.; Jiang, K.; et al. Lactobacillus rhamnosus GG supernatant promotes intestinal mucin production through regulating 5-HT4R and gut microbiota. Food Funct. 2022, 13, 12144–12155. [Google Scholar] [CrossRef]
- Wang, L.; Chai, M.; Wang, J.; Yu, Q.; Wang, G.; Zhang, H.; Zhao, J.; Chen, W. Bifidobacterium longum relieves constipation by regulating the intestinal barrier of mice. Food Funct. 2022, 13, 5037–5049. [Google Scholar] [CrossRef] [PubMed]
- White, J.P.; Xiong, S.; Malvin, N.P.; Khoury-Hanold, W.; Heuckeroth, R.O.; Stappenbeck, T.S.; Diamond, M.S. Intestinal Dysmotility Syndromes following Systemic Infection by Flaviviruses. Cell 2018, 175, 1198–1212.e12. [Google Scholar] [CrossRef] [PubMed]
- Ye, L.; Li, G.; Goebel, A.; Raju, A.V.; Kong, F.; Lv, Y.; Li, K.; Zhu, Y.; Raja, S.; He, P.; et al. Caspase-11-mediated enteric neuronal pyroptosis underlies Western diet-induced colonic dysmotility. J. Clin. Invest. 2020, 130, 3621–3636. [Google Scholar] [CrossRef]
- Obata, Y.; Castano, A.; Boeing, S.; Bon-Frauches, A.C.; Fung, C.; Fallesen, T.; de Aguero, M.G.; Yilmaz, B.; Lopes, R.; Huseynova, A.; et al. Neuronal programming by microbiota regulates intestinal physiology. Nature 2020, 578, 284–289. [Google Scholar] [CrossRef] [PubMed]
- Kabouridis, P.S.; Lasrado, R.; McCallum, S.; Chng, S.H.; Snippert, H.J.; Clevers, H.; Pettersson, S.; Pachnis, V. Microbiota controls the homeostasis of glial cells in the gut lamina propria. Neuron 2015, 85, 289–295. [Google Scholar] [CrossRef]
- Di Giancamillo, A.; Vitari, F.; Bosi, G.; Savoini, G.; Domeneghini, C. The chemical code of porcine enteric neurons and the number of enteric glial cells are altered by dietary probiotics. Neurogastroent. Motil. 2010, 22, e271–e278. [Google Scholar] [CrossRef]
- Aktar, R.; Parkar, N.; Stentz, R.; Baumard, L.; Parker, A.; Goldson, A.; Brion, A.; Carding, S.; Blackshaw, A.; Peiris, M. Human resident gut microbe Bacteroides thetaiotaomicron regulates colonic neuronal innervation and neurogenic function. Gut Microbes 2020, 11, 1745–1757. [Google Scholar] [CrossRef]
- Stoeva, M.K.; Garcia-So, J.; Justice, N.; Myers, J.; Tyagi, S.; Nemchek, M.; McMurdie, P.J.; Kolterman, O.; Eid, J. Butyrate-producing human gut symbiont, Clostridium butyricum, and its role in health and disease. Gut Microbes 2021, 13, 1–28. [Google Scholar] [CrossRef]
- Meng, Y.Y.; Li, Q.D.; Feng, Y.; Liu, J.; Wang, E.K.; Zhong, L.D.; Sun, Q.L.; Yuan, J.Y. Animal models of cathartic colon. World J Clin Cases 2021, 9, 1251–1258. [Google Scholar] [CrossRef]
- K-da, S.; Peerakietkhajorn, S.; Siringoringo, B.; Muangnil, P.; Wichienchot, S.; Khuituan, P. Oligosaccharides from Gracilaria fisheri ameliorate gastrointestinal dysmotility and gut dysbiosis in colitis mice. J. Funct. Foods 2020, 71, 104021. [Google Scholar] [CrossRef]
- Hayeeawaema, F.; Wichienchot, S.; Khuituan, P. Amelioration of gut dysbiosis and gastrointestinal motility by konjac oligo-glucomannan on loperamide-induced constipation in mice. Nutrition 2020, 73, 110715. [Google Scholar] [CrossRef] [PubMed]
- Ge, X.; Ding, C.; Zhao, W.; Xu, L.; Tian, H.; Gong, J.; Zhu, M.; Li, J.; Li, N. Antibiotics-induced depletion of mice microbiota induces changes in host serotonin biosynthesis and intestinal motility. J. Transl. Med. 2017, 15, 13. [Google Scholar] [CrossRef] [PubMed]
- Mei, L.; Chen, Y.; Wang, J.; Lu, J.; Zhao, J.; Zhang, H.; Wang, G.; Chen, W. Lactobacillus fermentum Stimulates Intestinal Secretion of Immunoglobulin A in an Individual-Specific Manner. Foods 2022, 11, 1229. [Google Scholar] [CrossRef]
- Chong, J.; Liu, P.; Zhou, G.Y.; Xia, J.G. Using MicrobiomeAnalyst for comprehensive statistical, functional, and meta-analysis of microbiome data. Nat. Protoc. 2020, 15, 799–821. [Google Scholar] [CrossRef]
- Langille, M.G.I.; Zaneveld, J.; Caporaso, J.G.; McDonald, D.; Knights, D.; Reyes, J.A.; Clemente, J.C.; Burkepile, D.E.; Thurber, R.L.V.; Knight, R.; et al. Predictive functional profiling of microbial communities using 16S rRNA marker gene sequences. Nat. Biotechnol. 2013, 31, 814–821. [Google Scholar] [CrossRef]
- Wang, S.Y.; Liu, Y.P.; Fan, Y.H.; Zhang, L.; Cai, L.J.; Lv, B. Mechanism of aqueous fructus aurantii immaturus extracts in neuroplexus of cathartic colons. World J. Gastroentero. 2015, 21, 9358–9366. [Google Scholar] [CrossRef]
- Vicentini, F.A.; Keenan, C.M.; Wallace, L.E.; Woods, C.; Cavin, J.B.; Flockton, A.R.; Macklin, W.B.; Belkind-Gerson, J.; Hirota, S.A.; Sharkey, K.A. Intestinal microbiota shapes gut physiology and regulates enteric neurons and glia. Microbiome 2021, 9, 210. [Google Scholar] [CrossRef]
- Habtemariam, S. Berberine pharmacology and the gut microbiota: A hidden therapeutic link. Pharmacol. Res. 2020, 155, 104722. [Google Scholar] [CrossRef] [PubMed]
- Borsini, A.; Di Benedetto, M.G.; Giacobbe, J.; Pariante, C.M. Pro- and Anti-Inflammatory Properties of Interleukin (IL)6 in Vitro: Relevance for Major Depression and Human Hippocampal Neurogenesis. Int. J. Neuropsychoph. 2020, 23, 738–750. [Google Scholar] [CrossRef]
- Tailford, L.E.; Crost, E.H.; Kavanaugh, D.; Juge, N. Mucin glycan foraging in the human gut microbiome. Front. Genet. 2015, 6, 81. [Google Scholar] [CrossRef] [PubMed]
- Van der Sluis, M.; De Koning, B.A.E.; De Bruijn, A.C.J.M.; Velcich, A.; Meijerink, J.P.P.; Van Goudoever, J.B.; Buller, H.A.; Dekker, J.; Van Seuningen, I.; Renes, I.B.; et al. Muc2-deficient mice spontaneously develop colitis, indicating that Muc2 is critical for colonic protection. Gastroenterology 2006, 131, 117–129. [Google Scholar] [CrossRef] [PubMed]
- Hansson, G.C. Mucus and mucins in diseases of the intestinal and respiratory tracts. J. Intern. Med. 2019, 285, 479–490. [Google Scholar] [CrossRef]
- Ewaschuk, J.B.; Diaz, H.; Meddings, L.; Diederichs, B.; Dmytrash, A.; Backer, J.; Langen, M.L.V.; Madsen, K.L. Secreted bioactive factors from Bifidobacterium infantis enhance epithelial cell barrier function. Am. J. Physiol.-Gastrointest. Liver Physiol. 2008, 295, G1025–G1034. [Google Scholar] [CrossRef]
- Liu, N.; Sun, S.; Wang, P.; Sun, Y.; Hu, Q.; Wang, X. The Mechanism of Secretion and Metabolism of Gut-Derived 5-Hydroxytryptamine. Int. J. Mol. Sci. 2021, 22, 7931. [Google Scholar] [CrossRef] [PubMed]
- Smith, T.K.; Gershon, M.D. CrossTalk proposal: 5-HT is necessary for peristalsis. J. Physiol. 2015, 593, 3225–3227. [Google Scholar] [CrossRef] [PubMed]
- Heredia, D.J.; Gershon, M.D.; Koh, S.D.; Corrigan, R.D.; Okamoto, T.; Smith, T.K. Important role of mucosal serotonin in colonic propulsion and peristaltic reflexes: In vitro analyses in mice lacking tryptophan hydroxylase 1. J. Physiol. 2013, 591, 5939–5957. [Google Scholar] [CrossRef] [PubMed]
- Spencer, N.J.; Sia, T.C.; Brookes, S.J.; Costa, M.; Keating, D.J. CrossTalk opposing view: 5-HT is not necessary for peristalsis. J. Physiol. 2015, 593, 3229–3231. [Google Scholar] [CrossRef]
- Dickson, E.J.; Heredia, D.J.; Smith, T.K. Critical role of 5-HT1A, 5-HT3, and 5-HT7 receptor subtypes in the initiation, generation, and propagation of the murine colonic migrating motor complex. Am. J. Physiol.-Gastrointest. Liver Physiol. 2010, 299, G144–G157. [Google Scholar] [CrossRef]
- Jin, B.; Ha, S.E.; Wei, L.; Singh, R.; Zogg, H.; Clemmensen, B.; Heredia, D.J.; Gould, T.W.; Sanders, K.M.; Ro, S. Colonic Motility Is Improved by the Activation of 5-HT2B Receptors on Interstitial Cells of Cajal in Diabetic Mice. Gastroenterology 2021, 161, 608–622.E7. [Google Scholar] [CrossRef]
- Lv, H.; Li, Y.; Xue, C.Y.; Dong, N.; Bi, C.P.; Shan, A.S. Aquaporin: Targets for dietary nutrients to regulate intestinal health. J. Anim. Physiol. Anim. Nutr. 2022, 106, 167–180. [Google Scholar] [CrossRef]
- Wang, K.S.; Ma, T.; Filiz, F.; Verkman, A.S.; Bastidas, J.A. Colon water transport in transgenic mice lacking aquaporin-4 water channels. Am. J. Physiol.-Gastrointest. Liver Physiol. 2000, 279, G463–G470. [Google Scholar] [CrossRef]
- Zhu, C.; Chen, Z.; Jiang, Z. Expression, Distribution and Role of Aquaporin Water Channels in Human and Animal Stomach and Intestines. Int. J. Mol. Sci. 2016, 17, 1399. [Google Scholar] [CrossRef]
- Veiga, P.; Pons, N.; Agrawal, A.; Oozeer, R.; Guyonnet, D.; Brazeilles, R.; Faurie, J.M.; Vlieg, J.E.T.V.H.; Houghton, L.A.; Whorwell, P.J.; et al. Changes of the human gut microbiome induced by a fermented milk product. Sci. Rep. 2014, 4, 6328. [Google Scholar] [CrossRef] [PubMed]
- Liu, Z.M.; Xu, Z.Y.; Han, M.; Guo, B.H. Efficacy of pasteurised yoghurt in improving chronic constipation: A randomised, double-blind, placebo-controlled trial. Int. Dairy J. 2015, 40, 1–5. [Google Scholar] [CrossRef]
- Sakai, T.; Makino, H.; Ishikawa, E.; Oishi, K.; Kushiro, A. Fermented milk containing Lactobacillus casei strain Shirota reduces incidence of hard or lumpy stools in healthy population. Int. J. Food Sci. Nutr. 2011, 62, 423–430. [Google Scholar] [CrossRef] [PubMed]
- Riezzo, G.; Orlando, A.; D’Attoma, B.; Guerra, V.; Valerio, F.; Lavermicocca, P.; De Candia, S.; Russo, F. Randomised clinical trial: Efficacy of Lactobacillus paracasei-enriched artichokes in the treatment of patients with functional constipation-a double-blind, controlled, crossover study. Aliment. Pharm. Ther. 2012, 35, 441–450. [Google Scholar] [CrossRef]
- Tough, I.R.; Forbes, S.; Cox, H.M. Signaling of free fatty acid receptors 2 and 3 differs in colonic mucosa following selective agonism or coagonism by luminal propionate. Neurogastroenterol. Motil. 2018, 30, e13454. [Google Scholar] [CrossRef]
- Parthasarathy, G.; Chen, J.; Chen, X.F.; Chia, N.; O’Connor, H.M.; Wolf, P.G.; Gaskins, H.R.; Bharucha, A.E. Relationship Between Microbiota of the Colonic Mucosa vs Feces and Symptoms, Colonic Transit, and Methane Production in Female Patients With Chronic Constipation. Gastroenterology 2016, 150, 367–379.e1. [Google Scholar] [CrossRef]
- Lee, D.J.; Drongowski, R.A.; Coran, A.G.; Harmon, C.M. Evaluation of probiotic treatment in a neonatal animal model. Pediatr. Surg. Int. 2000, 16, 237–242. [Google Scholar] [CrossRef]
- Stratiki, Z.; Costalos, C.; Sevastiadou, S.; Kastanidou, O.; Skouroliakuo, M.; Giakoumatou, A.; Petrohilou, V. The effect of a bifidobacter supplemented bovine milk on intestinal permeability of preterm infants. Early Hum. Dev. 2007, 83, 575–579. [Google Scholar] [CrossRef] [PubMed]





Disclaimer/Publisher’s Note: The statements, opinions and data contained in all publications are solely those of the individual author(s) and contributor(s) and not of MDPI and/or the editor(s). MDPI and/or the editor(s) disclaim responsibility for any injury to people or property resulting from any ideas, methods, instructions or products referred to in the content. |
© 2023 by the authors. Licensee MDPI, Basel, Switzerland. This article is an open access article distributed under the terms and conditions of the Creative Commons Attribution (CC BY) license (https://creativecommons.org/licenses/by/4.0/).
Share and Cite
Tang, N.; Yu, Q.; Mei, C.; Wang, J.; Wang, L.; Wang, G.; Zhao, J.; Chen, W. Bifidobacterium bifidum CCFM1163 Alleviated Cathartic Colon by Regulating the Intestinal Barrier and Restoring Enteric Nerves. Nutrients 2023, 15, 1146. https://doi.org/10.3390/nu15051146
Tang N, Yu Q, Mei C, Wang J, Wang L, Wang G, Zhao J, Chen W. Bifidobacterium bifidum CCFM1163 Alleviated Cathartic Colon by Regulating the Intestinal Barrier and Restoring Enteric Nerves. Nutrients. 2023; 15(5):1146. https://doi.org/10.3390/nu15051146
Chicago/Turabian StyleTang, Nan, Qiangqing Yu, Chunxia Mei, Jialiang Wang, Linlin Wang, Gang Wang, Jianxin Zhao, and Wei Chen. 2023. "Bifidobacterium bifidum CCFM1163 Alleviated Cathartic Colon by Regulating the Intestinal Barrier and Restoring Enteric Nerves" Nutrients 15, no. 5: 1146. https://doi.org/10.3390/nu15051146
APA StyleTang, N., Yu, Q., Mei, C., Wang, J., Wang, L., Wang, G., Zhao, J., & Chen, W. (2023). Bifidobacterium bifidum CCFM1163 Alleviated Cathartic Colon by Regulating the Intestinal Barrier and Restoring Enteric Nerves. Nutrients, 15(5), 1146. https://doi.org/10.3390/nu15051146
