Abstract
This study evaluates the potential impact of the Copernicus Imaging Microwave Radiometer (CIMR) mission on the sea surface temperature (SST) products of the Mediterranean Sea. Currently, infrared (IR) radiometers provide accurate, high-resolution SST measurements, but they are limited by their inability to see through clouds. Passive microwave (PMW) radiometers, on the other hand, offer monitoring capabilities in almost all weather conditions but typically at lower spatial resolutions. The CIMR mission represents a notable advance in microwave remote sensing of SSTs, as it will ensure a ≤15 km spatial resolution in the recovered SST field. Using an observing system simulation experiment (OSSE), this study evaluates the effect of inserting synthetic CIMR observations into the Copernicus Mediterranean SST analysis system, which is based on an optimal interpolation (OI) algorithm. The OSSE was conducted using data for the year 2017, including daily SST and salinity outputs from a Mediterranean Sea model, hourly precipitation rates from the IMERG, and wind and cloud cover data from ERA5. The results suggest that the improved spatial resolution and accuracy of the CIMR could potentially improve SST retrievals in the Mediterranean Sea, offering better insights for climate and environmental monitoring in semi-closed basins. Including CIMR data in the OI algorithm reduced the mean error and root mean square error (RMSE) of the SST analysis, especially under conditions of low IR coverage. The greatest improvements were found to occur in July, corresponding to coastal upwelling and Atlantic inflow into the Alboran Sea. Improvements ranged from 16% to 29%, with an overall improvement of 26% for the full year of 2017. In conclusion, this preliminary study indicates that Copernicus Mediterranean Sea HR SST products could benefit from the inclusion of the CIMR in the current IR sensor constellation.
1. Introduction
The Mediterranean Sea is strategically significant due to its physical dynamics and the ecosystem services it provides. It contributes to global ocean circulation by exporting salty water to the Atlantic, which influences deep convection and the formation of deep water in the North Atlantic [1]. Its mid-latitude location and manageable size make it a natural “laboratory basin” for studying processes which mirror larger-scale global ocean dynamics, including closed thermohaline circulations in its basins [2]. The region also exhibits complex interactions among mesoscale eddies, wind-driven gyres, and cross-shelf exchanges, affecting nutrient and energy distribution across ecosystems, from deep oligotrophic waters to eutrophic areas such as the northern Adriatic. Furthermore, the Mediterranean is highly vulnerable to climate change [3], with rising surface temperatures [4] driving more frequent extreme events such as marine heat waves [5] and tropical-like cyclones [6].
A fundamental variable for the investigation of climate variability, as well as ocean dynamics, is the sea surface temperature (SST). This contributes to regulating Earth’s climate by influencing atmospheric circulation patterns and heat distribution, and it plays a critical role in ocean–atmosphere interactions, affecting cloud formation, precipitation, and the exchange of heat and moisture, which are key factors in maintaining the global energy balance. Monitoring the SST is therefore essential for addressing environmental challenges, managing natural resources, and mitigating climate change impacts on local and global scales.
Since 2015, the Copernicus Marine Service [7] has provided operational satellite-based SST monitoring for the Mediterranean area through daily gap-free (Level 4 (L4)) SST analyses with a high spatial resolution (HR; 0.0625°) and ultra-high spatial resolution (UHR; 0.01°) [8]. The L4 products are derived from Level 3 super-collated (L3S) SST data, which merge observations from multiple infrared (IR) satellite sensors into a single dataset, unlike L3S products, which may contain data gaps due to cloud cover and atmospheric aerosols that hinder the IR retrieval of SSTs [9,10], L4 products are gap-free. This is achieved through space-time optimal interpolation (OI), which fills the gaps in L3S fields to provide a seamless SST analysis [8].
Passive microwave (PMW) sensors can see through non-precipitating clouds, potentially increasing the coverage of SST monitoring, especially in areas with persistent cloudiness such as the Arctic [11]. However, SST retrievals from current PMW radiometers are limited by their poor spatial resolution (≈50 km) and accuracy (from 0.30 °C to 5 °C) [12,13]. The large footprints of the PMW sensor cause contamination from land within ≈100 km, and consequently, all coastal observations are flagged in the MW SST retrievals. Moreover, PMW SST data could be contaminated by radio frequency interference (RFI). For these reasons, SSTs from current PMW sensors are generally excluded in the SST analyses of semi-enclosed basins such as the Mediterranean Sea. In contrast, MW SSTs are operationally merged with IR SSTs in global L4 SST analyses, such as the Operational Sea Surface Temperature and Sea Ice Analysis (OSTIA) [14], the Remote Sensing Systems (RSS) MW–IR SST product (http://www.remss.com/measurements/sea-surface-temperature/oisst-description, accessed on 3 May 2024), and the ODYSSEA Global Sea Surface Temperature Gridded Level 4 Daily Multi-Sensor Observations from the Copernicus Marine Service (https://doi.org/10.48670/mds-00321, accessed on 29 January 2024).
The Copernicus Imaging Microwave Radiometer (CIMR) is a mission of the European Space Agency (ESA) which is expected to be launched in 2029 [15]. It is designed to provide sub-daily observations of the Arctic Ocean and adjacent seas, with particular emphasis on SSTs and sea ice concentrations. For the global ocean, the mission objective is the measurement of daily SSTs at a spatial resolution ≤15 km and accuracy ≤0.2 °C [16]. This will be achieved using a PMW radiometer observing in frequency bands ranging from 1.4 GHz (L-band) to 36.5 GHz (Ka-band) with a ≈7 m diameter antenna. When comparing the CIMR SST resolution with state-of-the-art PMW sensors, it is expected that SST analyses in semi-enclosed basins such as the Mediterranean and Baltic seas could benefit from the inclusion of CIMR data [16].
The objective of this study is to provide a preliminary assessment of the potential impact of the CIMR on the Copernicus Mediterranean HR SST analyses. We conducted an observing system simulation experiment (OSSE) based on numerical model outputs to generate synthetic L3 IR and CIMR SSTs and, at the same time, provide a reference SST. The synthetic SSTs were then ingested by an algorithm which mimics Mediterranean SST OI processing. The reconstructed L4 analyses, with and without CIMR data inclusion, were then compared with the reference SST.
An OSSE is a numerical modeling approach used to evaluate the potential performance and impact of observing systems before they are implemented (see, for example, [17]). OSSEs simulate synthetic observations based on outputs from a reference model, which serves as a proxy for the real ocean or atmosphere. These synthetic data are then assimilated into an analysis or forecasting system to assess how the observations improve the representation or prediction of the target variables. With regard to OSSEs based on space-borne MW data, they have been extensively utilized in recent years for environmental applications, such as (1) typhoon and tropical cyclone forecasting [18,19]; (2) numerical weather prediction at a global scale [20]; and (3) global sea surface salinity (SSS) and SST monitoring at the operational level [21,22]. Building upon the last two studies, the present research work thus aims at quantifying the impact of the CIMR on a regional context in the Mediterranean area.
2. Materials and Methods
2.1. OSSE Overview
Figure 1 shows a flowchart of the OSSE implemented for this study to assess the impact of the CIMR on the Copernicus Mediterranean SST analyses. A time series of model SSTs (“Reference SST” in Figure 1) was used to derive synthetic SST observations. (The following subsections provide a detailed description of all the steps performed.) The purpose was to simulate the following:
Figure 1.
Flowchart of the observing system simulation experiment (OSSE) carried out to assess the impact of the Copernicus Imaging Microwave Radiometer (CIMR) on the Mediterranean sea surface temperature (SST) analyses. The green boxes represent the reference model SST; data and processes related to the synthetic IR and CIMR SSTs are represented by the red and blue boxes, respectively; the mixed red-blue boxes represent data and processes related to the combination of IR and CIMR SSTs.
- The L3S IR SSTs currently used to derive the Mediterranean L4 HR SST product;
- The expected future CIMR SSTs, provided as daily collated (L3C) datasets.
The synthetic data were ingested by an OI algorithm which mimics the Mediterranean SST OI processing in two different configurations:
- Using the L3S IR SSTs only in operation-like processing;
- Using the combined L3S IR+CIMR SSTs.
Finally, the resulting L4 SST fields were compared with the reference SSTs.
2.2. Reference Model SST
For this study, we used daily SST data over a 1 year period (2017) from the Copernicus Mediterranean Sea Physical Analysis and Forecast system (https://doi.org/10.25423/cmcc/medsea_analysis_forecast_phy_006_013_eas4, accessed on 1 June 2024). This coupled hydrodynamic–wave model is based on the Nucleus for European Modelling of the Ocean (NEMO) for ocean dynamics and WaveWatch-III (WW3) for wave dynamics. The model assimilates in situ temperature and salinity profiles, satellite sea level anomalies, and IR satellite SSTs from the Copernicus Mediterranean HR L4 SST product, providing 3D fields of the temperature, salinity, and currents over the Mediterranean Sea with a horizontal grid resolution of 0.0625° (≈4 km) and 141 unevenly spaced vertical levels. These model-derived SSTs served as a reference field for deriving synthetic SST observations and for comparing the L4 SSTs.
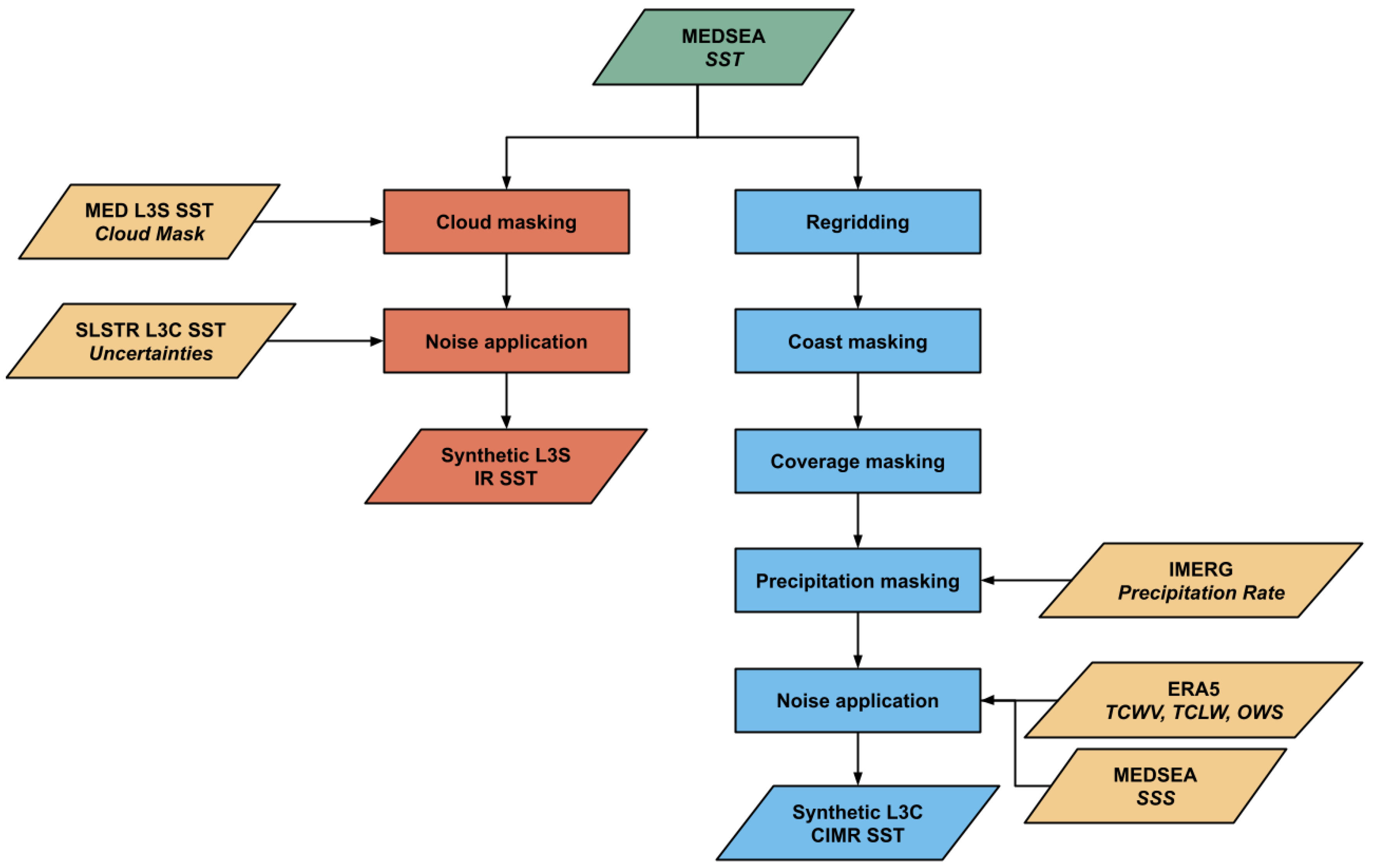
2.3. Data
A proper derivation of synthetic SSTs required the application of realistic data voids and uncertainty to the reference model SSTs (Figure 2). To achieve this, we used the following data all covering the same 1 year period (2017):
Figure 2.
Flowchart of the processing steps used to obtain the synthetic IR (red boxes) and CIMR (blue boxes) SST observations. The green box represents the reference model SSTs, and the orange ones indicate the data used.
- Mediterranean Sea L3S HR SSTs from the Copernicus Marine Service (https://doi.org/10.48670/moi-00171, accessed on 24 August 2024), which is the satellite-derived dataset mentioned in Section 1, used to derive the operational L4 HR analyses. It is produced by combining SST data from multiple IR sensors, and therefore the data have gaps in correspondence from unavailable IR retrievals due to, for example, cloud coverage or low-quality SST data in the single sensor images. The aforementioned data gaps were applied to the reference model SSTs with the aim of simulating the cloud mask into the synthetic IR observations.
- For the application of noise to the synthetic L3S IR SSTs, we used the uncorrelated uncertainties of the Sea and Land Surface Temperature Radiometer (SLSTR) L3C product from the ESA SST Climate Change Initiative (CCI) (https://dx.doi.org/10.5285/a104ed92bddd4c56b11127d4cc49b8d4, accessed on 19 May 2024), provided as daily datasets on a regular 0.05° grid. The uncorrelated uncertainties are a component of the total uncertainty of the SLSTR SSTs, arising from radiometric noise in the observations [23].
- Half-hourly precipitation rates from the Integrated Multi-satellitE Retrievals for GPM (IMERG) [24] were used to apply a precipitation mask to the synthetic L3C CIMR SSTs. This product provides global estimates of precipitation, merging data from the PMW sensors comprising the Global Precipitation Measurement (GPM) constellation with IR satellite estimates and precipitation gauge analyses, which are combined in 0.1° × 0.1° half-hourly datasets.
- The application of noise to the synthetic L3C CIMR SSTs relied on the ERA5 hourly reanalysis [25] of the ocean wind speed (OWS), total cloud water vapor (TCWV), and total cloud liquid water (TCLW). ERA5 is the fifth-generation atmospheric reanalysis of the global climate produced by the European Centre for Medium-Range Weather Forecasts (ECMWF) which covers the period from 1940 to the present. Data are distributed on a global grid of 0.25°.
- For the same purpose, daily SSS outputs were extracted from the Copernicus model used to derive the reference SSTs.
2.4. Synthetic L3S IR SSTs
To generate the synthetic L3S IR observation, the daily model SSTs were extracted in correspondence with the Copernicus Mediterranean L3S SST data and remapped to the reference 0.0625° grid. This allowed us to simulate the realistic multi-sensors’ IR data coverage.
For the application of noise, we estimated the uncertainty of the synthetic SSTs, taking into account the uncorrelated uncertainties of the SLSTR L3C SST product. While other forms of observational uncertainty exist, such as the synoptically and large-scale correlated ones, they were not accounted for in this study, following the methodology outlined in [22]. The aforementioned SLSTR observations were characterized by uncorrelated uncertainties ranging from 0.05 °C to 0.20 °C. For each day of the year 2017, random Gaussian noise was applied to the synthetic L3S SSTs using the following steps:
- We first computed the cumulative distribution function of the SLSTR L3C SST uncertainties (Figure 3);
Figure 3. Cumulative distribution function of the SST uncorrelated uncertainties of the Sea and Land Surface Temperature Radiometer (SLSTR). - For each grid cell, we derived a random sample from a uniform distribution within the range [0, 1];
- Each sample was used to extract uncertainty values from the distribution function;
- Finally, Gaussian noise was computed using the uncertainty values as standard deviation, subsequently adding the noise to the synthetic L3S SSTs.
2.5. Synthetic L3C CIMR SSTs
To derive representative CIMR observations at their expected resolution of ≈15 km, the modeled 0.0625° SSTs were remapped by computing the median over a 3 × 3 square. Then, all of the SST observations within 15 km of land were masked. A realistic coverage of CIMR observations over the Mediterranean Sea was simulated using the ESA “Revisit Time” tool (ESA, available at https://eop-cfi.esa.int/index.php/applications/tools/command-line-tools-revisit-time, accessed on 23 October 2024). This command line utility calculates revisit times and additional satellite-specific information based on a set of given grid points. Using the 29 days of orbit data of the CIMR included in the tool, we generated a dataset of the daily number of satellite overpasses and their relative UTC times. We arbitrarily set 1 January 2017 as the start of the orbit cycle and propagated it throughout the year. We retained only the CIMR nighttime overpasses, given that real daytime observations could be contaminated by diurnal warming [8]. This procedure resulted in a single daily overpass over the Mediterranean Sea, covering an average of 78% of the basin. An example of the daily coverage of the CIMR is shown in Figure 4. Finally, the IMERG precipitation data were used for masking all grid cells with precipitation rates >0 mm · h−1 close to the passage time of the CIMR.
Figure 4.
Example of simulated daily coverage of the nighttime CIMR observations over the Mediterranean Sea. White areas indicate gaps in the nighttime coverage.
As for the IR SSTs, we applied noise to the synthetic CIMR SSTs using the expected retrieval uncertainties estimated by Kilic et al. [26] and Ciani et al. [22]. A similar approach was implemented by Ciani et al. in 2019 [22] to generate synthetic CIMR SSS. The uncertainties consisted of a lookup table of values ranging from 0.2 °C to 0.4 °C, depending on the local SST, SSS, OWS, TCWV and TCLW. Using ERA5 datasets for the OWS, TCWV, and TCLW, along with SSS outputs from the Copernicus model, we derived daily uncertainty values for each grid cell through linear interpolation from the lookup table. Before interpolation, the datasets were remapped to the synthetic CIMR SST grid (≈15 km), and hourly ERA5 data were averaged daily. Figure 5 provides an example of the CIMR SST uncertainties, showing their inverse relation with the SSTs. These interpolated uncertainties were then used as standard deviations to generate zero-mean Gaussian noise for all of the grid cells with synthetic CIMR SST observations.
Figure 5.
Expected retrieval uncertainties of CIMR SST obtained using the values from Kilic et al. [26] and Ciani et al. [22]. (a) January mean. (b) July mean.
2.6. Synthetic L3S IR+CIMR SST: Merging Method
In this work, the merging of synthetic SSTs consisted of using CIMR data to fill gaps in the IR fields (i.e., CIMR data were used only if, for the considered day, no IR SSTs were available). Taking into account the different spatial resolutions of the IR (≈4 km) and CIMR (≈15 km) SSTs, the latter were first interpolated onto the IR grid using the nearest neighbor method. As a result, each grid cell within a radius of 15 km in the upscaled CIMR SSTs had the same computed noise. To ensure that only noise-independent observations were included in the optimal interpolation (OI) algorithm [11], the CIMR SSTs were then sub-sampled to every third grid cell in both directions and finally added to the IR SSTs in order to fill the data gaps.
Figure 6 provides an example of the daily synthetic SSTs obtained for 1 January 2017. The L3S IR SST field (Figure 6a) exhibited gaps due to cloud coverage, as already discussed in the previous sections, and the L3C CIMR SST field (Figure 6b) had a spatial resolution of ≈15 km, coarser than the L3S IR one, which was ≈4 km. Nevertheless, it provided increased coverage of the basin, although showing areas with no satellite overpasses. Furthermore, when considering the footprint of CIMR C-band observations compared with the one for current PMW radiometers, the CIMR will enable further characterizing SST features in proximity of coastal areas (Figure 7), although some land contamination effects should be accounted for. The combination of IR and MW data (Figure 6c), with the latter remapped to the 0.0625° grid and sub-sampled following the aforementioned method, clearly shows the increased data coverage over the Mediterranean when the CIMR is included into the observing system.
Figure 6.
Example of the synthetic SSTs derived for 1 January 2017. (a) L3S IR at a reference spatial resolution of 0.0625° (≈4 km). (b) L3C CIMR at the expected spatial resolution of ≈15 km. (c) L3S IR+CIMR at a 0.0625° reference resolution.
Figure 7.
Comparison of coast masks for CIMR (blue) and AMSR2 (orange) SST retrievals. Masks were computed while taking into account the different footprint sizes of the C-bands of both instruments.
The gains in observation coverage provided by the CIMR are more evident in the bar chart shown in Figure 8. On average, the CIMR increased the Mediterranean coverage by 16%, with the greatest impact during winter due to increased cloudiness, which hindered IR retrievals.
Figure 8.
Mediterranean Sea coverage provided by the synthetic IR (red) and CIMR (blue) SST observations during one year (2017).
2.7. Description of the Optimal Interpolation Scheme
The OI algorithm developed in this study is an adaptation of the operational one used to generate the Mediterranean L4 HR SSTs of the Copernicus Marine Service [8]. To derive the analysis, the OI algorithm linearly combines the L3S observations (specifically the SST anomalies relative to an initial guess) such that they are weighted directly by their correlation to the interpolation point and inversely by their cross-correlation and error:
Here, is the optimally interpolated SST analysis; is a first guess field consisting of a daily climatology derived from reanalysis of the Copernicus model [27]; and C and R are the background and observation error covariance matrices, respectively. The matrix R is diagonal with a constant value of 0.33 [8], and C is assumed to have the functional form [28]
where is the temporal separation and r is the relative distance between the observation point and the interpolation point, while and L are the temporal and spatial decorrelation lengths, with values of 7 days and 150 km, respectively. These values were derived in previous studies [8]. Due to the processing time, the temporal and spatial search radii are ±10 days and 300 km, respectively. This means that the input observations for each interpolation point are selected only within such radii.
The OI configuration presented here, including all of the aforementioned parameters, is based on the operational version of the algorithm with two main differences; it generates L4 SST analyses at the same resolution as the reference SSTs (0.0625°) and is based on a climatology derived from model SST data to ensure consistency with the reference SSTs.
3. Results
Following the methodology described in Section 2, we obtained one year (2017) of daily, optimally interpolated L4 SST fields derived from IR only and combining IR and CIMR observations (hereinafter IR4 and IRC4, respectively). This section contains the results obtained when comparing IR4 and IRC4 with the reference SSTs. We first present the results for January and July, as these months are expected to show large differences in the mean basin-scale cloud cover and in the CIMR theoretical retrieval uncertainties [26], leading to variations in the number and quality of CIMR SST observations used in the OI algorithm. Finally, we provide results for the full year reconstructions.
3.1. Qualitative Validation
Here, we provide a visual inspection of the reconstructed L4 SST images. To highlight the benefits of including CIMR data into OI processing, we selected two case studies characterized by severe cloud cover (i.e., scarcity of IR observations).
Figure 9 shows the comparison of IR4 (Figure 9a) and IRC4 (Figure 9b) with the reference SSTs (Figure 9c) over an area east of Greece on 22 January 2017. The scarcity of IR observations (Figure 9d) yielded sharp, unrealistic features in IR4. For example, the cold filament present in the reference SSTs is not visible here. On the other hand, IRC4 relies on an increased number of observations (Figure 9e) and exhibits mesoscale structures more dynamically consistent with the reference, although a slight smoothing of the sharper fronts was also observed. IRC4 was also slightly affected by pixel-scale noise to a larger extent than IR4. This is due to the larger uncertainties which characterize CIMR retrievals, especially in cold water surfaces (as also discussed in Section 2.5).
Figure 9.
Comparison of the L4 SST fields with the reference for an area east of Greece on 22 January 2017. (a) L4 SSTs from IR observations (IR4). (b) L4 SSTs from IR and CIMR observations (IRC4). (c) Reference SSTs from the Copernicus model. (d) Synthetic IR L3S SSTs. (e) Synthetic IR and CIMR L3S SSTs.
In Figure 10, the same analysis is presented on 24 July 2017 over the Alboran Sea, which is a highly dynamical area in the western Mediterranean characterized by the presence of a persistent anticyclonic gyre. In the IR4 SSTs, the inflow of relatively cold Atlantic water, clearly visible south of the Iberian coast in the reference field, was overestimated by up to ≈2 °C and appeared to be fragmented into two separate features. Similarly, the warm SST patch seen in the reference SSTs in proximity of the Moroccan coast was unrealistically represented as the overlap of two warm SST lobes in the IR4 fields, leading to an erroneous, wide-extent warm SST area. Conversely, IRC4 provided a more accurate reconstruction both in terms of SST structure and intensity.
Figure 10.
Comparison of the L4 SST fields with the reference for an area over the Alboran Sea on 24 July 2017. (a) L4 SSTs from IR observations (IR4). (b) L4 SSTs from IR and CIMR observations (IRC4). (c) Reference SSTs from the Copernicus model. (d) Synthetic IR L3S SSTs. (e) Synthetic IR and CIMR L3S SSTs.
3.2. Quantitative Validation
3.2.1. Mean Error
To further quantify the results of our OSSE, we also computed the basin-scale mean error and the root mean square error (RMSE) of IR4 and IRC4 while using the reference SSTs as the ground truth. Figure 11a shows the histogram of the January mean error for IR4 (red curve) and IRC4 (blue curve). The IRC4 distribution showed an higher peak near zero, indicating that inclusion of the CIMR led to a more accurate interpolation. A similar result was obtained for the July statistics (Figure 11b). Here, the error distribution was narrower due to the reduced cloud coverage, which allowed more observations to be included in the interpolation. Despite the narrower error distribution obtained when the CIMR was included, the averaged mean error was substantially unaltered (0.022 °C for January and 0.001 °C for July). This result was expected, since both the IR and CIMR synthetic measurements were obtained from the reference SST values by adding random noise without introducing bias (as described in Section 2).
Figure 11.
Histogram of the mean error between SST analyses and reference SSTs: (a) mean error in January and (b) mean error in July.
3.2.2. Root Mean Square Error
To assess the spatial variability of the CIMR’s impact, we computed the difference in RMSEs between IR4 and IRC4:
According to Equation (3), negative values of RMSE indicate greater accuracy for IRC4 compared with IR4 in reconstructing the reference field and thus an improvement in the L4 SST analyses.
The RMSE of January 2017 is shown in Figure 12a. There was an overall improvement in the IRC4 RMSE, shown in blue, especially in the presence of low IR coverage (Figure 12b). This result, given the complementarity between the IR and MW observations, confirms the potential benefits of including the CIMR into the analyses. There were still small degradations in IRC4’s accuracy, shown in red, probably due to the noise introduced in the OI by CIMR SSTs.
Figure 12.
(a) RMSE for January 2017. (b) Fraction of available IR observations for January 2017.
The RMSE of July 2017 (Figure 13a) indicates increased performance for IRC4 compared with January in many areas, with values lower than −0.5 °C (the color bar was saturated to −0.5 °C in order to facilitate the visualization of positive values). As in January, the largest improvements were located over areas with low IR coverage, such as the Alboran Sea, the Gulf of Lions, the southwestern coast of Sardinia, the northern section of the Sicily Strait, over the Albanian coast, and in the northern Aegean Sea (Figure 13b). In some cases, the IR coverage was even lower than it was in January (e.g., in the Alboran Sea).
Figure 13.
(a) RMSE for July 2017. (b) Fraction of available IR observations during July 2017.
The RMSE for the entire year (Figure 14) confirmed the overall increased accuracy of IRC4, with only a few areas of degradation in proximity of the Libyan coast, along the Western Adriatic Current, and in the area of the Nile delta.
Figure 14.
(a) RMSE for 2017. (b) Fraction of available IR observations during 2017.
As a further result, we quantified the magnitude of the improvements with the following metric [29]:
According to Equation (4), the CIMR brought about improvements in the SST analyses which varied between 16% (January) and 29% (July). The overall improvement for the year 2017 was 26%.
4. Discussion and Conclusions
In the framework of the Copernicus Marine Service, the satellite-based SST monitoring of the Mediterranean area currently provides daily-to-hourly optimally interpolated analyses based on IR observations. The upcoming Copernicus Imaging Microwave Radiometer (CIMR), scheduled for launch in 2029, will provide MW SST images at an unprecedented resolution. These HR images, which complement IR SST data, are expected to significantly enhance the accuracy of Copernicus Marine Service SST analyses.
We conducted an OSSE to preliminarily assess the impact of the CIMR on the Copernicus Mediterranean L4 HR SSTs. The numerical experiment consisted of (1) deriving synthetic SST observations from the Copernicus Mediterranean Sea Physical Analysis and Forecast model; (2) ingesting the synthetic observations (IR only and IR+CIMR) into the OI algorithm used in the Mediterranean L4 HR SST processing chains; and (3) comparing the optimally interpolated L4 SSTs with the reference SSTs. The results shown in Section 3 indicate that the inclusion of the CIMR into the OI algorithm primarily improved the characterization of SST variability, as suggested by the lower RMSE of IRC4. As discussed in Section 3, the averaged mean errors of IR4 and IRC4 did not change substantially. Indeed, the simulated CIMR L3C SSTs were synthesized by applying random Gaussian noise with zero bias and a standard deviation derived as shown in [26]. This approach is compliant with the current version of the Copernicus Mediterranean Sea L4 SST algorithm, which considers a bias adjustment of all of the SST upstream data prior to the ingestion in the OI processing. As expected, the greatest impact of CIMR observations occurred in the condition of low IR coverage. Despite the general improvements in the L4 analyses, there were also degradations in the RMSE, particularly in coastal areas. This was probably due to the propagation toward such areas of the lower-resolution MW SSTs caused by the OI algorithm, even degrading structures derived by IR observations only. We expect this issue to also occur in applications based on real MW data because of contamination from land and radio frequency interference (RFI) [30], which we did not account for in this OSSE (except for masking the CIMR data within 15 km from land). RFI must be mitigated when using low-frequency channels (i.e., L-, C-, and X-band) in geophysical retrieval algorithms (e.g., [31,32]). For example, Nielsen-Englyst et al. [12] showed that optimal estimation retrieval is highly efficient for filtering out RFI effects in C- and X band channels.
The greatest improvements in July were found in correspondence with coastal upwelling and Atlantic inflow in the Alboran Sea. A visual inspection of the bottom panels in Figure 12 and Figure 13 indicates that the IR coverage in these areas was comparable or even lower than the January one. This seems counterintuitive, as one could expect cloud coverage to be greater in winter than in summer, and this suggests that the strong SST gradients which characterize such areas could have been incorrectly flagged as contaminated by clouds [33].
The preliminary results obtained with this OSSE suggest that the Copernicus Mediterranean SST HR product would benefit from the inclusion of the CIMR into the current IR sensor constellation. Future studies on this topic could include the following:
- The study of the CIMR’s impact on the reconstruction of SST spatial gradients from space-born sensors in the Mediterranean Area. SST gradients are indeed quantities with several implications on ocean dynamics [29] and air–sea interactions [34]. The preliminary OSSE results for the Mediterranean SST field reconstruction exhibited higher dynamical consistency with the introduction of CIMR SSTs (Section 3) instead of only using IR SSTs. A thorough assessment of the SST gradients obtained by combining the CIMR (or other PMW SSTs) and IR will thus be quantified in future works.
- The impact of ingesting MW SSTs within the current operational Mediterranean satellite SST processing chain could rely on the ingestion of data from existing PMW sensors, such as the AMSR-2 on board the GCOM-W1 satellite (https://www.ospo.noaa.gov/products/atmosphere/gpds/about_amsr2.html, accessed on 23 July 2024). Given that satellite SSTs are representative of the thermal radiance emerging from the top few micrometers (IR range) and the top few millimeters (MW range), the use of MW data will require the application of a depth adjustment (see, for example, [23]). Moreover, the optimal IR and MW SST merging technique should be investigated.
- The possibility of modifying the OI scheme and using the MW SST to build up daily gap-free nighttime SST fields to be used as a first guess in the OI scheme, as suggested by Marullo et al. [35], should be evaluated.
- The conduction of feasibility studies, as well as the application to real ocean observations, to quantify the CIMR’s impact on the L4 SST mapping for other regional enclosed basins (e.g., the Black Sea), where the average cloud cover is significantly higher than in the Mediterranean area [36].
Author Contributions
Conceptualization, M.S., R.S., D.C. and G.L.L.; methodology, M.S., B.B.N. and D.C.; software, M.S. and B.B.N.; validation, M.S. and D.C.; formal analysis, M.S. and D.C.; investigation, M.S., A.P., C.F., B.B.N., G.L.L., R.S., C.D. and D.C.; resources, D.C. and A.P. ; data curation, M.S., B.B.N. and D.C.; writing—original draft preparation, M.S., C.F., A.P. and D.C.; writing—review and editing, M.S., A.P., C.F., B.B.N., G.L.L., R.S., C.D. and D.C.; visualization, M.S.; supervision, A.P., C.F., B.B.N., G.L.L., R.S., C.D. and D.C.; project administration, D.C.; funding acquisition, D.C. and A.P. All authors have read and agreed to the published version of the manuscript.
Funding
This work was supported by the Copernicus Marine Service—Sea Surface Temperature Thematic Assembly (contract no. 21001L03-COP-TAC-SST-2300-Lot 3: Provision of Sea Surface Temperature Observation Products) and by the EU—Next Generation EU PNRR ITINERIS.
Data Availability Statement
The original data presented in this study are openly available from Zenodo at https://zenodo.org/records/14524810, (accessed on 8 January 2025).
Conflicts of Interest
The authors declare no conflicts of interest.
References
- Malanotte-Rizzoli, P.; Artale, V.; Borzelli-Eusebi, G.L.; Brenner, S.; Crise, A.; Gacic, M.; Kress, N.; Marullo, S.; Ribera d’Alcalà, M.; Sofianos, S.; et al. Physical forcing and physical/biochemical variability of the Mediterranean Sea: A review of unresolved issues and directions for future research. Ocean Sci. 2014, 10, 281–322. [Google Scholar] [CrossRef]
- Robinson, A.R.; Golnaraghi, M. The Physical and Dynamical Oceanography of the Mediterranean Sea. In Ocean Processes in Climate Dynamics: Global and Mediterranean Examples; Malanotte-Rizzoli, P., Robinson, A.R., Eds.; Springer: Dordrecht, The Netherlands, 1994; pp. 255–306. [Google Scholar] [CrossRef]
- Giorgi, F. Climate change hot-spots. Geophys. Res. Lett. 2006, 33, L08707. [Google Scholar] [CrossRef]
- Pisano, A.; Marullo, S.; Artale, V.; Falcini, F.; Yang, C.; Leonelli, F.E.; Santoleri, R.; Buongiorno Nardelli, B. New evidence of Mediterranean climate change and variability from sea surface temperature observations. Remote Sens. 2020, 12, 132. [Google Scholar] [CrossRef]
- Marullo, S.; Serva, F.; Iacono, R.; Napolitano, E.; di Sarra, A.; Meloni, D.; Monteleone, F.; Sferlazzo, D.; De Silvestri, L.; de Toma, V.; et al. Record-breaking persistence of the 2022/23 marine heatwave in the Mediterranean Sea. Environ. Res. Lett. 2023, 18, 114041. [Google Scholar] [CrossRef]
- Avolio, E.; Fanelli, C.; Pisano, A.; Miglietta, M. Unveiling the relationship between Mediterranean tropical-like cyclones and rising Sea Surface Temperature. Geophys. Res. Lett. 2024, 51, e2024GL109921. [Google Scholar] [CrossRef]
- Le Traon, P.Y.; Reppucci, A.; Alvarez Fanjul, E.; Aouf, L.; Behrens, A.; Belmonte, M.; Bentamy, A.; Bertino, L.; Brando, V.E.; Kreiner, M.B.; et al. From observation to information and users: The Copernicus Marine Service perspective. Front. Mar. Sci. 2019, 6, 234. [Google Scholar] [CrossRef]
- Buongiorno Nardelli, B.; Tronconi, C.; Pisano, A.; Santoleri, R. High and Ultra-High resolution processing of satellite Sea Surface Temperature data over Southern European Seas in the framework of MyOcean project. Remote Sens. Environ. 2013, 129, 1–16. [Google Scholar] [CrossRef]
- Reynolds, R.W.; Folland, C.K.; Parker, D.E. Biases in satellite-derived sea-surface-temperature data. Nature 1989, 341, 728–731. [Google Scholar] [CrossRef]
- Reynolds, R.W. Impact of Mount Pinatubo aerosols on satellite-derived sea surface temperatures. J. Clim. 1993, 6, 768–774. [Google Scholar] [CrossRef]
- Nielsen-Englyst, P.; Høyer, J.L.; Karagali, I.; Kolbe, W.M.; Tonboe, R.T.; Pedersen, L.T. Impact of microwave observations on the estimation of Arctic sea surface temperatures. Remote Sens. Environ. 2024, 301, 113949. [Google Scholar] [CrossRef]
- Nielsen-Englyst, P.; L. Høyer, J.; Toudal Pedersen, L.; L. Gentemann, C.; Alerskans, E.; Block, T.; Donlon, C. Optimal estimation of sea surface temperature from AMSR-E. Remote Sens. 2018, 10, 229. [Google Scholar] [CrossRef]
- Pearson, K.; Merchant, C.; Embury, O.; Donlon, C. The role of advanced microwave scanning radiometer 2 channels within an optimal estimation scheme for sea surface temperature. Remote Sens. 2018, 10, 90. [Google Scholar] [CrossRef]
- Good, S.; Fiedler, E.; Mao, C.; Martin, M.J.; Maycock, A.; Reid, R.; Roberts-Jones, J.; Searle, T.; Waters, J.; While, J.; et al. The current configuration of the OSTIA system for operational production of foundation sea surface temperature and ice concentration analyses. Remote Sens. 2020, 12, 720. [Google Scholar] [CrossRef]
- Donlon, C.; Galeazzi, C.; Midthassel, R.; Sallusti, M.; Triggianese, M.; Fiorelli, B.; De Paris, G.; Kornienko, A.; Khlystova, I. The Copernicus Imaging Microwave Radiometer (CIMR): Mission Overview and Status. In Proceedings of the IGARSS 2023—2023 IEEE International Geoscience and Remote Sensing Symposium, Pasadena, CA, USA, 16–21 July 2023; pp. 989–992. [Google Scholar] [CrossRef]
- Donlon, C. Copernicus Imaging Microwave Radiometer (CIMR) Mission Requirements Document, Version 5.0. 2023. Available online: https://esamultimedia.esa.int/docs/EarthObservation/CIMR-MRD-v5.0-20230211_(Issued).pdf (accessed on 4 November 2024).
- Arnold, C.P., Jr.; Dey, C.H. Observing-systems simulation experiments: Past, present, and future. Bull. Am. Meteorol. Soc. 1986, 67, 687–695. [Google Scholar] [CrossRef]
- Chen, K.; Suo, Z.; Han, W.; Cai, B. OSSEs on the FY-4M Geostationary Microwave Satellite Based on CMA-GFS and CMA-MESO. IEEE Trans. Geosci. Remote Sens. 2024, 62, 5302819. [Google Scholar] [CrossRef]
- Posselt, D.J.; Wu, L.; Schreier, M.; Roman, J.; Minamide, M.; Lambrigtsen, B. Assessing the Forecast Impact of a Geostationary Microwave Sounder Using Regional and Global OSSEs. Mon. Weather Rev. 2022, 150, 625–645. [Google Scholar] [CrossRef]
- Rivoire, L.; Marty, R.; Carrel-Billiard, T.; Chambon, P.; Fourrié, N.; Audouin, O.; Martet, M.; Birman, C.; Accadia, C.; Ackermann, J. A global observing-system simulation experiment for the EPS–Sterna microwave constellation. Q. J. R. Meteorol. Soc. 2024, 150, 2991–3012. [Google Scholar] [CrossRef]
- Pearson, K.; Good, S.; Merchant, C.J.; Prigent, C.; Embury, O.; Donlon, C. Sea surface temperature in global analyses: Gains from the Copernicus Imaging Microwave Radiometer. Remote Sens. 2019, 11, 2362. [Google Scholar] [CrossRef]
- Ciani, D.; Santoleri, R.; Liberti, G.L.; Prigent, C.; Donlon, C.; Buongiorno Nardelli, B. Copernicus Imaging Microwave Radiometer (CIMR) Benefits for the Copernicus Level 4 Sea-Surface Salinity Processing Chain. Remote Sens. 2019, 11, 1818. [Google Scholar] [CrossRef]
- Embury, O.; Merchant, C.J.; Good, S.A.; Rayner, N.A.; Høyer, J.L.; Atkinson, C.; Block, T.; Alerskans, E.; Pearson, K.J.; Worsfold, M.; et al. Satellite-based time-series of sea-surface temperature since 1980 for climate applications. Sci. Data 2024, 11, 326. [Google Scholar] [CrossRef] [PubMed]
- Huffman, G.J.; Bolvin, D.T.; Braithwaite, D.; Hsu, K.L.; Joyce, R.J.; Kidd, C.; Nelkin, E.J.; Sorooshian, S.; Stocker, E.F.; Tan, J.; et al. Integrated Multi-satellite Retrievals for the Global Precipitation Measurement (GPM) Mission (IMERG). In Satellite Precipitation Measurement: Volume 1; Levizzani, V., Kidd, C., Kirschbaum, D.B., Kummerow, C.D., Nakamura, K., Turk, F.J., Eds.; Springer International Publishing: Cham, Switzerland, 2020; pp. 343–353. [Google Scholar] [CrossRef]
- Hersbach, H.; Bell, B.; Berrisford, P.; Hirahara, S.; Horányi, A.; Muñoz-Sabater, J.; Nicolas, J.; Peubey, C.; Radu, R.; Schepers, D.; et al. The ERA5 global reanalysis. Q. J. R. Meteorol. Soc. 2020, 146, 1999–2049. [Google Scholar] [CrossRef]
- Kilic, L.; Prigent, C.; Aires, F.; Boutin, J.; Heygster, G.; Tonboe, R.T.; Roquet, H.; Jimenez, C.; Donlon, C. Expected performances of the Copernicus Imaging Microwave Radiometer (CIMR) for an all-weather and high spatial resolution estimation of ocean and sea ice parameters. J. Geophys. Res. Ocean. 2018, 123, 7564–7580. [Google Scholar] [CrossRef]
- Escudier, R.; Clementi, E.; Cipollone, A.; Pistoia, J.; Drudi, M.; Grandi, A.; Lyubartsev, V.; Lecci, R.; Aydogdu, A.; Delrosso, D.; et al. A High Resolution Reanalysis for the Mediterranean Sea. Front. Earth Sci. 2021, 9, 702285. [Google Scholar] [CrossRef]
- Marullo, S.; Buongiorno Nardelli, B.; Guarracino, M.; Santoleri, R. Observing the Mediterranean Sea from space: 21 years of Pathfinder-AVHRR sea surface temperatures (1985 to 2005): Re-analysis and validation. Ocean Sci. 2007, 3, 299–310. [Google Scholar] [CrossRef]
- Rio, M.H.; Santoleri, R. Improved global surface currents from the merging of altimetry and sea surface temperature data. Remote Sens. Environ. 2018, 216, 770–785. [Google Scholar] [CrossRef]
- Gentemann, C.L.; Hilburn, K.A. In situ validation of sea surface temperatures from the GCOM-W 1 AMSR 2 RSS calibrated brightness temperatures. J. Geophys. Res. Ocean. 2015, 120, 3567–3585. [Google Scholar] [CrossRef]
- Maeda, K.; Shibata, A.; Imaoka, K. Protection of 6–7 GHZ band spaceborne microwave radiometer from interferences to derive sea surface temperature and others. In Proceedings of the 2011 IEEE International Geoscience and Remote Sensing Symposium, Vancouver, BC, Canada, 24–29 July 2011; pp. 4217–4220. [Google Scholar] [CrossRef]
- Soldo, Y.; Le Vine, D.M.; De Matthaeis, P.; Richaume, P. L-band RFI detected by SMOS and Aquarius. IEEE Trans. Geosci. Remote Sens. 2017, 55, 4220–4235. [Google Scholar] [CrossRef]
- Kilpatrick, K.A.; Podestá, G.; Williams, E.; Walsh, S.; Minnett, P.J. Alternating decision trees for cloud masking in MODIS and VIIRS NASA sea surface temperature products. J. Atmos. Ocean. Technol. 2019, 36, 387–407. [Google Scholar] [CrossRef]
- Woollings, T.; Hoskins, B.; Blackburn, M.; Hassell, D.; Hodges, K. Storm track sensitivity to sea surface temperature resolution in a regional atmosphere model. Clim. Dyn. 2010, 35, 341–353. [Google Scholar] [CrossRef][Green Version]
- Marullo, S.; Santoleri, R.; Banzon, V.; Evans, R.; Guarracino, M. A diurnal-cycle resolving sea surface temperature product for the tropical Atlantic. J. Geophys. Res. Ocean. 2010, 115, C05011. [Google Scholar] [CrossRef]
- González-Haro, C.; Ponte, A.; Autret, E. Quantifying tidal fluctuations in remote sensing infrared sst observations. Remote Sens. 2019, 11, 2313. [Google Scholar] [CrossRef]
Disclaimer/Publisher’s Note: The statements, opinions and data contained in all publications are solely those of the individual author(s) and contributor(s) and not of MDPI and/or the editor(s). MDPI and/or the editor(s) disclaim responsibility for any injury to people or property resulting from any ideas, methods, instructions or products referred to in the content. |
© 2025 by the authors. Licensee MDPI, Basel, Switzerland. This article is an open access article distributed under the terms and conditions of the Creative Commons Attribution (CC BY) license (https://creativecommons.org/licenses/by/4.0/).













