You are currently viewing a new version of our website. To view the old version click .
Remote Sensing
  • Article
  • Open Access

4 December 2024

Estimating Grassland Biophysical Parameters in the Cantabrian Mountains Using Radiative Transfer Models in Combination with Multiple Endmember Spectral Mixture Analysis

,
,
and
Department of Biodiversity and Environmental Management, Faculty of Biological and Environmental Sciences, University of León, 20971 León, Spain
*
Author to whom correspondence should be addressed.
This article belongs to the Section Environmental Remote Sensing

Abstract

Grasslands are one of the most abundant and biodiverse ecosystems in the world. However, in southern European countries, the abandonment of traditional management activities, such as extensive grazing, has caused many semi-natural grasslands to be invaded by shrubs. Therefore, there is a need to characterize semi-natural grasslands to determine their aboveground primary production and livestock-carrying capacity. Nevertheless, current methods lack a realistic identification of vegetation assemblages where grassland biophysical parameters can be accurately retrieved by the inversion of turbid-medium radiative transfer models (RTMs) in fine-grained landscapes. To this end, in this study we proposed a novel framework in which multiple endmember spectral mixture analysis (MESMA) was implemented to realistically identify grassland-dominated pixels from Sentinel-2 imagery in heterogeneous mountain landscapes. Then, the inversion of PROSAIL RTM (coupled PROSPECT and SAIL leaf and canopy models) was implemented separately for retrieving grassland biophysical parameters, including the leaf area index (LAI), fractional vegetation cover (FCOVER), and aboveground biomass (AGB), from grassland-dominated Sentinel-2 pixels while accounting for non-vegetated areas at the subpixel level. The study region was the southern slope of the Cantabrian Mountains (Spain), with a high spatial variability of fine-grained land covers. The MESMA grassland fraction image had a high accuracy based on validation results using centimetric resolution aerial orthophotographs (R2 = 0.74, and RMSE = 0.18). The validation with field reference data from several mountain passes of the southern slope of the Cantabrian Mountains featured a high accuracy for LAI (R2 = 0.74, and RMSE = 0.56 m2·m−2), FCOVER (R2 = 0.78 and RMSE = 0.07), and AGB (R2 = 0.67, and RMSE = 43.44 g·m−2). This study provides a reliable method to accurately identify and estimate grassland biophysical variables in highly diverse landscapes at a regional scale, with important implications for the management and conservation of threatened semi-natural grasslands. Future studies should investigate the PROSAIL inversion over the endmember signatures and subpixel fractions depicted by MESMA to adequately address the parametrization of the underlying background reflectance by using prior information and should also explore the scalability of this approach to other heterogeneous landscapes.
Keywords:
AGB; Europe; FCOVER; LAI; MESMA; PROSAIL

1. Introduction

The Cantabrian Mountains are located at the northern edge of the Iberian Peninsula, constituting a mountain range of more than 400 km with altitudes over 2500 m in the Picos de Europa region [1]. The climate of the region is Atlantic, with abundant rainfall throughout the year and mild temperatures, fostering green landscapes that resemble those of Central European regions and supporting diverse vegetation assemblages typical of humid temperate zones [2]. These characteristics have led to the establishment of a wide variety of ecosystems, habitats, and endemic species, making this area a biodiversity hotspot [3]. Within this region, 13 UNESCO biosphere reserves and more than 10 natural areas protected by regional governments can be found, home to iconic animal and plant species of high conservation value [4]. The natural and semi-natural grasslands of the Cantabrian Mountains have been historically characterized by extensive livestock farming, documented since the late Middle Ages and continuing to this day [5].
Grasslands are among the most biodiverse areas on Earth and provide countless ecosystem services [6], with high importance at both ecological and socioeconomic levels [7]. These ecosystems offer indispensable services for human life, such as forage production, biodiversity, and carbon sequestration [8,9], among others. Covering approximately 40% of the Earth’s terrestrial surface [10], grasslands store an estimated 30% of the global soil organic carbon pool [11], making them critical in mitigating climate change. Moreover, they serve as key habitats for pollinators and migratory species [12]. Despite their enormous importance, a decline in species diversity in mountain grasslands has been observed across Europe in recent decades due to two contrasting causes: agricultural intensification or land abandonment [13,14,15]. In the Cantabrian Mountains, land abandonment is closely linked to changes in agricultural policies and subsidies that often favor more intensive or industrialized farming, the processes of ageing and depopulation in rural areas, as well as the loss of traditional activities, such as extensive grazing by sheep flocks, because of the declining profitability of traditional livestock farming [16,17]. The abandonment of extensive grazing initiates natural succession, with grasslands being progressively invaded by shrub and tree species. This shift leads to a decline in herbaceous community diversity, particularly impacting mobile and short-lived species, such as invertebrates, which are displaced or may even face local extinction in these areas [18].
Given this situation, there is a need to identify and characterize natural or semi-natural grasslands (i.e., shaped by traditional, low-intensity human activities rather than by natural processes alone) that are still preserved today and to determine their aboveground primary production and livestock-carrying capacity. This will allow for management strategies that promote conservation without leading to overgrazing. In these ecosystems, biophysical parameters, such as the leaf area index (LAI; m2 m−2), fractional vegetation cover (FCOVER), and aboveground biomass (AGB; g m−2), are key in determining the availability of livestock feed and, consequently, the carrying capacity of each pasture. These parameters are therefore essential for designing sustainable management strategies [19]. LAI is defined as the total upper surface area of leaves per unit of ground area [20]. This index facilitates the estimation of a plant’s photosynthetic capacity. Since leaves are the primary source of energy exchange, key processes such as interception, evapotranspiration, and photosynthesis are directly proportional to LAI [21]. FCOVER is defined as the fraction of green vegetation covering the land surface area as viewed from the nadir [22]. It measures the proportion of green vegetation at the top of the canopy level in both single and multi-layered ecosystems [23] and is particularly useful for monitoring vegetation growth and assessing grassland productivity [24]. AGB is defined as the above-ground dry weight per unit area [25] and serves as a significant indicator of vegetation productivity in grasslands [26]. It is also essential for understanding the carbon dynamics and determining interactions (e.g., fluxes) between the biosphere and the atmosphere [27,28].
In such vast and complex areas as the Cantabrian Mountains, remote sensing techniques are indispensable tools for monitoring these biophysical variables [29,30]. Traditionally, remote sensing studies were based for this purpose on vegetation spectral indices (VIs), such as the normalized difference vegetation index (NDVI) [31], the soil-adjusted vegetation index (SAVI) [32], or the enhanced vegetation index (EVI) [33], among many others. However, the use of VIs presents some issues, such as saturation in high-density vegetated areas or the influence of soil background in low-density areas [34]. Additionally, the required statistical relationships between local field data and VIs to obtain estimates of biophysical variables result in outcomes that are specific to a particular site [35] and not generalizable to other areas without a sound transferability analysis [36].
The use of radiative transfer models (RTMs) to retrieve vegetation biophysical variables from multispectral or hyperspectral data has solved many of these issues. A key advantage of RTMs is the high transferability of their estimates across temporal and spatial scales, in contrast to empirical models [37]. RTMs simulate the physical relationships between vegetation canopy reflectance and several biophysical and biochemical variables, such as the LAI, leaf chlorophyll content (LCC), or FCOVER [23]. Unlike spectral indices, RTMs allow for leveraging all the available spectra from multispectral or hyperspectral sensors to retrieve the biophysical variables of interest [38]. In single-layered ecosystems such as grasslands, reliable results can be procured from turbid-medium RTMs, such as PROSAIL [39], which combines the PROSPECT model (for leaf optical properties), and the SAIL model (for canopy bidirectional reflectance) to describe the spectral variation of canopy reflectance as well as its architecture [40]. Due to their explicit physical basis, RTMs are anticipated to accurately retrieve leaf and canopy traits in heterogeneous vegetation assemblages with improved generalization ability [41]. RTMs have significantly advanced pasture management by offering a more efficient alternative to traditional methods in a more cost-effective way than field sampling campaigns [42]. The grassland biophysical variables most commonly considered in the remote sensing literature and in management approaches can be directly estimated with PROSAIL. AGB can be expressed as the product of LAI and dry matter content (DMC), and both LAI and DMC can be retrieved from remote sensing data by the inversion of the PROSAIL RTM, as well as the FCOVER [43]. The use of RTMs is becoming increasingly common in combination with satellite imagery for monitoring large grassland areas [26]. Some of the most commonly used multispectral sensors in the estimation of grassland biophysical variables are MODIS [44,45,46,47], SPOT [48], Landsat [49,50,51,52], and Sentinel-2 [53,54,55,56].
The parametrization of leaf and canopy RTMs is generally derived from field knowledge or measurements specific to particular plant communities [57]. Therefore, it is essential to accurately delineate the areas where inversion methods are applicable. In this context, the retrieval of vegetation biophysical variables may yield unrealistic results if applied outside the biophysical conditions of the target ecosystem or vegetation assemblages. In fine-grained, heterogeneous landscapes, physically based spectral unmixing models, such as multiple endmember spectral mixture analysis (MESMA) [58], offer a robust alternative for identifying grassland-dominated pixels, thus informing where RTM simulations can be used to retrieve grassland biophysical variables effectively. Unlike classical linear spectral unmixing models, MESMA posits that each pixel can be unmixed by several spectrally distinct endmembers, allowing for the possibility that each individual pixel may contain a distinct combination of these endmembers, thereby simulating natural heterogeneity [59,60]. MESMA has demonstrated effective results in soft-classifying land cover in studies encompassing both urban environments [61,62,63] and natural ecosystems [64,65,66]. Moreover, to accurately simulate reflectance in turbid-medium RTMs and address the fine-scale spatial variability in grassland ecosystems, it is necessary to represent non-vegetated areas at the target subpixel level [57].
To the best of our knowledge, there are no studies to date that propose a sequential use of pixel unmixing models, particularly advanced methods such as MESMA, and turbid-medium RTMs to reliably identify grassland-dominated pixels and retrieve biophysical variables in heterogeneous landscapes. While numerous studies have applied RTMs to retrieve biophysical parameters in grasslands [43,45,51,67], the simulations are typically conducted over extensive, homogeneous grassland areas, without accounting for fine-scale heterogeneity or the mixed composition of land cover within pixels. Therefore, the primary aim of this study was to explore the potential of implementing sequentially MESMA with the PROSAIL RTM to realistically retrieve vegetation biophysical variables (namely LAI, FCOVER, and AGB) from Sentinel-2 multispectral data in complex and diverse landscapes encompassing grassland ecosystems. The retrievals were validated using ground-truth data, including biomass harvest samples and hemispherical photographs, collected at three mountain passes in the Cantabrian Mountains.

2. Materials and Methods

2.1. Study Region

The study region encompasses the southern slope of the Cantabrian Mountains (Figure 1), located in the northwest Iberian Peninsula. The limits of the Cantabrian Mountains were defined following [68], separating the southern from the northern slope by the limits of the Miño-Sil, Duero, and Ebro watersheds. The total surface of the study area ascends to 16,950 km2. The southern slope of the Cantabrian Mountains, and particularly the mountain passes sampled, are characterized by a high spatial heterogeneity.
Figure 1. Location of the study region in western Europe (A) and southern slope of the Cantabrian Mountains with the location of the mountain passes sampled (B). The coordinate reference system is EPS.G:4326.
In the Cantabrian Mountains, the valleys are primarily covered by cultivated and grazed meadows, along with riparian forests. In upland areas, the vegetation consists of deciduous forests, including beech (Fagus sylvatica L.), several oak species [Quercus robur L., Quercus petraea (Matt.), Liebl., Quercus pyrenaica Willd., Quercus ilex L.], and birch (Betula spp.). Pine plantations (Pinus sylvestris L., Pinus nigra Arn., Pinus radiata D. Don) are also common, along with heathlands and shrublands dominated by species from the Ericaceae, Fabaceae, and Cistaceae families. Forest and shrublands are often intermixed with pastures and grasslands. The mountain summits are characterized by rocks, scree, and natural grasslands, with varying levels of shrubland cover [60]. The dominant soils are Umbrisols developed mainly on conglomerates, sandstones, and quartzites. In between these soils, there are limestone outcrops on which calcareous Leptosols can be found [69]. The average altitude is 1022 m above sea level (ASL), ranging from 226 m to 2537 m ASL. In this region, the mean annual precipitation ranges between 600 and 1700 mm due to the complexity of the relief across the entire area. Temperature variations are marked by long, cold winters, with mean temperatures ranging from 0 to 2 °C in the valleys and dropping below 0 °C above 1300 m ASL. Summers are short and cool, with average temperatures of 16–18 °C in the valleys and below 13 °C above 1300 m ASL [70].
Field data were collected at three representative mountain passes within the study region (Figure 1): Las Pintas (90.39 km2), Vegarada (22.3 km2), and San Isidro (30.64 km2). These passes have an average altitude of 1413 m ASL, with a maximum of 2011 m ASL at Pico Faro near the Vegarada pass. The average slope is 32%, with slopes exceeding 50% frequently observed, reflecting the rugged, high-mountain terrain of these areas. In the three mountain passes, the mean annual precipitation is around 1500 mm, and the mean annual temperature is 5.8 °C [70].
Vegetation in the mountain passes is dominated by shrubs, namely Ericaceae and Fabaceae. Deciduous forests are primarily composed of beech and birch, while pine plantations are dominated by Pinus sylvestris L. Grasslands are common in the valley bottoms and at the highest altitudes, where they intermingle at a fine scale with frequent rock outcrops.

2.2. Field Data Collection

Field samples were collected in June 2024. In each mountain pass, 20 plots of 20 m × 20 m were established in areas with a visually estimated grass cover greater than 70% (Figure 2). We ensured a minimum distance of 40 m between plots. The center of each plot was georeferenced with a real-time kinematic (RTK) GPS receiver. Four subplots of 20 cm × 20 cm were arranged at the cardinal points of each plot (5 m away from the center). Although the selected choice of plot size and spacing is typically standard in studies estimating biophysical variables in grasslands, subplot number and size may not fully capture the spatial heterogeneity within grassland plots, leading to underrepresentation of variability in vegetation or soil conditions. However, a larger number or size of subplots would be impossible to manage in many cases to clip biomass. In each subplot, all herbaceous materials were destructively harvested to as near to mineral soil as possible. Therefore, a total of 240 samples were collected across the three mountain passes. The samples were oven-dried in the laboratory for 48 h at 60 °C to determine the dry weight, and then values of the subplots were averaged to measure the AGB for each plot.
Figure 2. Detail of the mountain passes sampled: Las Pintas (A), Vegarada (B), and San Isidro (C). Red dots depict the center of each sampling plot of 20 m × 20 m. Background images correspond to orthophotographs from the Spanish Aerial Orthophotography National Plan (PNOA, 25 cm resolution). The coordinate reference system is EP.SG:25830.
We used hemispheric digital photographs to measure LAI and FCOVER from the center of each subplot. Downward-facing photographs were acquired with a Canon EOS 90D camera equipped with a Canon EF-S 18–135 mm F/3.5–5.6 fisheye lens (Canon Inc., Tokyo, Japan). To ensure diffuse light conditions, all photographs were acquired during sunset and/or under homogeneous overcast skies. A tripod was used to position the camera at a height of 1 m, with the top of the camera facing north. Photographs were acquired with an underexposure of one f-stop. We processed the three photographs of each plot together using the HemiPy module [71] in Python to obtain a ground-truth value of LAI and FCOVER per plot. In this module, the approach proposed by [72] is adopted to process downward-facing photographs to separate the green vegetation fraction from the underlying soil background.

2.3. Remote Sensing Data Acquisition and Processing

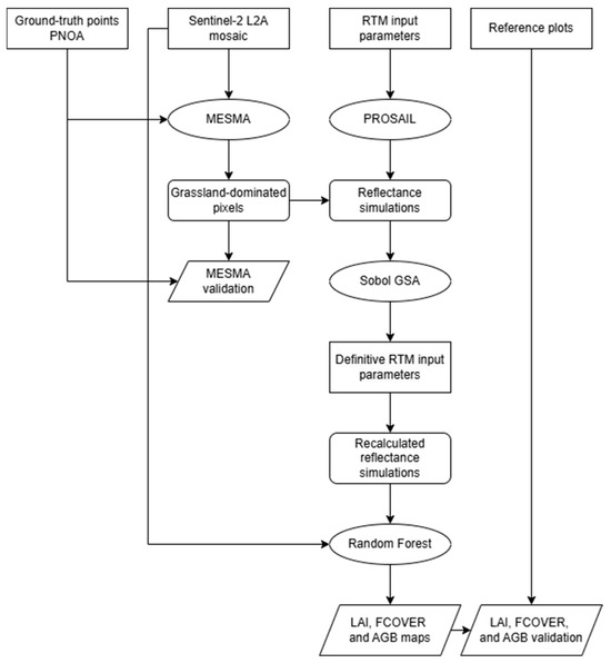
A schematic workflow of the methodology used in this study is shown in Figure 3.
Figure 3. Workflow of the methodology used in this study.

2.3.1. Sentinel-2 Dataset

Surface reflectance data from Sentinel-2 Level-2A multispectral imagery, atmospherically corrected and with a spatial resolution of 20 m, were acquired from the Google Earth Engine (GEE) data catalog (“COPERNICUS/S2_SR_HARMONIZED” product). We created a cloud-free, median composite using Sentinel-2 L2A scenes from June 2024 (concurrent with the field sampling campaign and covering the grassland growth stage in our study sites) for the southern slope of the Cantabrian Mountains by leveraging the Sentinel-2 quality assessment band (QA60) and the GEE “s2cloudless” product. The Sentinel-2 Level-2A median composite was used to obtain an MESMA grassland fraction image (Section 2.3.2) and to retrieve LAI, FCOVER, and AGB from the inversion of the PROSAIL RTM (Section 2.3.3).

2.3.2. Multiple Endmember Spectral Mixture Analysis (MESMA) Procedure

In the initial step, potential endmember spectra representing fundamental ground components were identified to construct a spectral library and carry out MESMA spectral unmixing on the Sentinel-2 median composite. This stage is essential, as accurate endmember selection significantly influences the output precision of the MESMA algorithm [73]. The ultimate goal was to generate a grassland fraction image and identify pixels with more than 70% cover, indicative of herbaceous species dominance in ecosystems where the spectral response is determined mainly by grass species [74], following previous studies [75,76].
To construct the spectral library, we extracted potential imagery endmembers from the Sentinel-2 median composite, capturing various land cover types that are characteristic of the Cantabrian Mountains and thus of the mountain passes sampled (Table 1), following a hierarchical structure with three levels (Level 1, Level 2, and Level 3). This hierarchical organization enables the definition of several levels of complexity that can be used simultaneously to unmix the Sentinel-2 median composite using a multilevel fusion procedure [58], which can be useful in heterogeneous landscapes to adequately capture the variation in the number of land cover types that may occur in each zone. Although the use of reference endmembers extracted from spectral libraries has the advantage of being pure and procures absolute fractions that may improve MESMA performance [59], image-extracted endmembers are easily obtained and have the same measurement scale as the data. Therefore, candidate endmembers were manually outlined in the Sentinel-2 median composite within regions of interest for each land cover class [77] with the aid of orthophotographs from the Spanish Aerial Orthophotography National Plan (PNOA, 25 cm resolution), the Spanish Forest Map at a 1:25,000 scale, and true (4-3-2) and false (12-8A-4) color composites of the Sentinel-2 median composite. Level-3 endmember spectral signatures are shown in Figure 4. From the southern slope of the Cantabrian Mountains, a minimum of one hundred Level-3 endmembers for each category were collected, reaching a total of approximately 3000 pure endmembers. For the Las Pintas, Vegarada, and San Isidro mountain passes, at least fifty endmembers were collected for each Level-3 category, with more than 500 endmembers for each mountain pass.
Table 1. Hierarchical levels of the endmembers collected in the spectral library for the multiple endmember spectral mixture analysis (MESMA) algorithm from the southern slope of the Cantabrian Mountains and mountain passes.
Figure 4. Mean spectral signature for each Level-3 endmember extracted from Sentinel-2 L2A data.
The spectral library was optimized with the iterative endmember selection algorithm (IES) [78]. IES is an iterative process that aims to select the most representative endmembers to accurately unmix a multispectral or hyperspectral image [79]. This process involves adding and removing endmembers to maximize the kappa coefficient for classifying the spectral library in the unmixing process while keeping the spectral library as small as possible [80], thereby reducing computational times and increasing accuracy. A minimum value of 0 and a maximum value of 1 were set for the allowable endmember fractional constraints, and the maximum allowable value of the root mean square error (RMSE) in the spectral unmixing was constrained to 0.025. The IES algorithm was implemented using the IES tool within the “Spectral Library 1.1.3” plugin [81] available in QGIS 3.14.
The MESMA classification was also implemented in QGIS 3.14, using the “MESMA 1.0.8” plugin [82]. After creating the optimized spectral library, endmembers were organized hierarchically through a multilevel fusion method, resulting in varying levels of complexity [77,83] up to four endmember models. Spectral unmixing on Sentinel-2 median composite was carried out iteratively, adjusting the number of optimal endmember spectral signatures in each model. This iterative approach ensured that specific constraints (fraction values between 0 and 1, shade fraction between 0 and 0.8, and maximum RMSE of 0.025) were met, in accordance with prior studies [59,77,82]. Finally, fraction images for grassland, shrubland, forest, and non-vegetated areas were shade-normalized by removing the photogrammetric shade endmember influence [84]. For a comprehensive description of the MESMA procedure, refer to [77]. The final product was a classification map computed from multiple endmember spectral mixture analysis (MESMA) fraction images (hard-classified to the label with a fraction value above 70%) across the vicinity of the Las Pintas, San Isidro, and Vegarada mountain passes, as well as for the southern slope of the Cantabrian Mountains. PROSAIL RTM retrievals were focused on hard-classified grassland pixels that met this criterion.

2.3.3. PROSAIL Radiative Transfer Model (RTM) Parametrization, Forward Modeling, and Inversion

Grassland reflectance simulations were conducted in this study with the PROSAIL RTM [39] in forward mode by coupling the SAIL canopy reflectance model and the PROSPECT leaf optical model [39]. We considered the 4SAIL [85] and PROSPECT-5b [86] versions in this study. LAI and DMC are input parameters for the 4SAIL and PROSPECT-5b models, respectively, and can thus be retrieved from optical imagery, together with AGB (DMC × LAI) and FCOVER (from LAI and average leaf angle in the well-known gap fraction relationship at nadir). The methodology was implemented in MATLAB R2023b using the automated radiative transfer models operator (ARTMO 3.10) [87] toolbox.
The PROSPECT-5b model simulates leaf transmittance and reflectance from six input parameters: (i) leaf structural parameter (N; dimensionless), (ii) leaf chlorophyll a + b concentration (CAB; μg cm−2), (iii) leaf carotenoid content (CAR; μg cm−2), (iv) brown pigment content (BP; dimensionless), (v) dry matter content (DMC; g cm−2), and (vi) equivalent water thickness (EWT; cm). PROSPECT-5b simulations serve, in turn, as input to the 4SAIL model. Furthermore, 4SAIL needs eight parameters to simulate the grassland top-of-canopy bidirectional reflectance: (i) leaf area index (LAI; m2 m−2), (ii) average leaf inclination angle (ALA; °), (iii) ratio of diffuse to direct radiation (SKYL; %), (iv) hot spot effect (HSPOT; dimensionless), (v) soil background spectra weighted by a soil brightness factor (PSOIL; dimensionless), (vi) solar zenith angle (θs; °), (vii) observation zenith angle (θo; °), and (viii) sun-sensor azimuth angle (φ; °). The ranges or fixed values for each PROSPECT-5b and 4SAIL parameter (Table 2) were set based on the relevant literature on grasslands [23,26,43,67,88,89,90] and field measurements (LAI and DMC) and on knowledge to consider the complete ground cover variability of the mountain passes, representative of grasslands on the southern slope of the Cantabrian Mountains. BP was set to zero because it was not considered representative in these grasslands, as found by previous studies conducted in the growing season [43,91]. The solar zenith angle, observation zenith angle, and sun-sensor azimuth angle were fixed according to the Sentinel-2 metadata. Soil spectra were derived from dry and wet bare soil pixels identified in the Sentinel-2 median composite [92] for each predominant soil type within the mountain passes (Figure 4) and subsequently adjusted using PSOIL. This step is critical for generating accurate reflectance simulations where small soil patches are intermixed at a fine scale within the grassland matrix [93].
Table 2. Fixed values or ranges of the input variables for PROSPECT-5B leaf and 4SAIL canopy reflectance models in the initial radiative transfer model (RTM) parametrization following uniform distributions.
More accurate reflectance simulations in turbid-medium RTMs were achieved by considering the reflectance of bare soil patches at the target subpixel level [22] after accounting for the landscape spatial heterogeneity in the MESMA procedure. Therefore, a linear spectral mixing model was applied to address the fine-scale spatial variability of vegetation and soil patches within precisely delineated grassland-dominated pixels, assuming that each pixel is a linear combination of pure vegetation fraction (Vcov) and wet or dry bare soil (1-Vcov) [94]. Based on this assumption, simulations were then carried out in grassland-dominated pixels [93]. The classical gap fraction calculation at nadir [95] was used to compute FCOVER from LAI and ALA [96]. Each combination of the leaf and canopy input variables shown in Table 2 (initial model parametrization) was used to run PROSAIL in forward mode and simulate canopy reflectance from 400 nm to 2500 nm. From the entire model space, 100,000 parameter combinations were randomly drawn, assuming a uniform distribution for each parameter. A Sobol global sensitivity analysis (GSA) was performed to assess the importance of each RTM input variable in the dataset of simulated reflectance across the spectrum and determine the final model parameterization to procure definitive PROSAIL simulations. Those input parameters of PROSPECT-5B and 4SAIL models with lower influence can be assigned a fixed value or a range with larger step sizes. In contrast, ranges with smaller step sizes can be assigned to influential parameters and increase their importance in the retrieval scheme. This approach has been widely implemented after identifying sensitive parameters that highly contribute to the grassland canopy reflectance, thus improving retrieval accuracy [25,43]. Once the influence of input parameters on the PROSPECT-5B and 4SAIL models has been determined, the PROSAIL model was run again in forward mode with the definitive PROSAIL parametrization. A balanced sampling of 100,000 simulations was performed using a space-filling pseudo-random sampling from the entire model space based on Latin hypercube sampling [97]. This procedure is recommended to evenly cover the parameter space for all the variables with range and step-size specifications after GSA runs since LHS generates a near random sampling of parameters while ensuring good representation of the sample variability [98,99,100,101,102,103]. The reflectance simulations were resampled to the Sentinel-2 band setting using the sensor-relative spectral response function. We discarded the bands at 60 m of spatial resolution because they cannot provide interpretable reflectance for RTMs because of atmospheric effects [96,104].
The simulated reflectance and the corresponding LAI, DMC, and FCOVER were used to create a training dataset under several grassland conditions. A random forest (RF) regression algorithm [105] was learned on the training dataset to model the relationships between the biophysical variables and the simulated reflectance in the Sentinel-2 band configuration by using the ranger package [106] in R [107]. The ntree parameter in the RF model was set to 2000, striking a balance between computational efficiency and a stable out-of-bag error rate [108]. The mtry parameter was optimized through a 10-fold cross-validation (CV) process, repeated ten times. Based on the RMSE, the optimal mtry value was three, aligning with the default setting of one-third of the number of Sentinel-2 bands (excluding those at 60 m resolution). These parameter settings ensured optimal RF model performance, as indicated by the out-of-bag error rate. The trained RF model was then used to retrieve LAI, DMC, and FCOVER from the observed Sentinel-2 surface reflectance (i.e., predictions for each pixel) in grassland-dominated pixels as depicted by MESMA for the entire southern slope of the Cantabrian Mountains, encompassing the mountain passes sampled. RF variable importance for each retrieval was quantified through the percent increase in the mean square error (%IncMSE).

2.4. Validation of Remote Sensing Products

We randomly established 50 reference plots coincident with the Sentinel-2 pixel grid in PNOA 25 cm resolution orthophotographs to visually assess the percentage of grassland cover and assess the performance of the grassland fraction image estimated by the MESMA procedure. The performance of the linear relationship was evaluated through the coefficient of determination (R2) and RMSE. We followed the approach of Atzberger et al. [109] to quantify the agreement between Sentinel-2 observed reflectance and simulated PROSAIL reflectance in the field plots. For each plot, we selected the best-fitting simulated spectrum among those corresponding to the equal or closest value of LAI, FCOVER and AGB measured in the field, using the RMSE calculated over all Sentinel-2 bands as a criterion. Then, we calculated the spectral difference between the observed and the best-fitting spectra. The performance of LAI, FCOVER, and AGB (DMC × LAI) retrievals through PROSAIL inversion was evaluated through the R2 and RMSE for the linear relationship with field measurements in the three mountain passes. The retrieval of the biophysical variables through the normalized difference vegetation index (NDVI) was chosen as a benchmark method of the RTM inversion. We considered a linear or a quadratic term in the linear models to consider potential non-linear relationships. The model with the highest R2 was selected. A K-means clustering analysis was performed in the mclust package [110] in R to reflect the spatial variability of the three biophysical variables considered here in the Las Pintas mountain pass. The optimal number of clusters was determined by using the Bayesian information criterion (BIC).

3. Results

3.1. MESMA Results and Validation

The grassland fraction image retrieved from the Sentinel-2 median composite for the southern slope of the Cantabrian Mountains by the MESMA procedure featured a high overall fit and a low predictive error (R2 = 0.74, and RMSE = 0.18). The grassland fraction retrievals were closely tailored to the 1:1 line, without apparent under- or overestimation errors (Figure 5). The estimates hard-classified to the class label with a fraction value above 70% are shown in Figure 6. In the three mountain passes, shrubland was the dominant vegetation type (mean cover of 52%), particularly in San Isidro (50%) and Vegarada (67%). Grasslands occupied 34% of the surface in Las Pintas, 21% in San Isidro, and 11% in Vegarada. Across the entire southern slope of the Cantabrian Mountains, forests appeared to be the most prevalent land cover class (45%), followed by shrublands (17%) and grasslands (15%).
Figure 5. Relationship between modeled (multiple endmember spectral mixture analysis; MESMA) and reference (orthophoto) fraction of grass vegetation measured across the vicinity of Las Pintas, San Isidro, and Vegarada mountain passes (n = 50). The solid red line corresponds to the linear model fit. The dashed black line is the 1:1 line.
Figure 6. Classification map computed from multiple endmember spectral mixture analysis (MESMA) fraction images (hard-classified to the label with a fraction value above 70%) across the vicinity of Las Pintas, San Isidro, and Vegarada mountain passes, as well as for the southern slope of the Cantabrian Mountains. Non-vegetated areas comprise land cover types depicted in Table 1. CRS: EPSG:32630.

3.2. Sobol Global Sensitivity Analysis (GSA)

Sobol GSA results showed major differences in the importance of each input parameter of PROSPECT-5b and 4SAIL models on the simulated reflectance across the electromagnetic spectrum (Figure 7). LAI was identified as the most influential parameter, particularly in the visible (VIS) and short-wave infrared (SWIR) regions. ALA was of particularly high importance in the near infrared (NIR) region, followed by the SWIR. DMC had no influence in the VIS region but accounted for over 20% of importance in the NIR region, with a minor influence in the SWIR region. The simulated reflectance was especially sensitive to CAB in the VIS and red-edge (RE) regions, with no influence in the other regions. As expected, EWT was highly important in the SWIR region. PSOIL maintained a relatively constant importance of 15–20% across the entire spectrum. The simulated reflectance was nearly insensitive to the HSPOT. The CAR had influence only in a narrow range within the VIS region. Taking the GSA results into account, the PROSAIL input parameters were readjusted (see Section 2.3.3). The definitive PROSPECT-5B and 4SAIL parametrization is shown in Table 3.
Figure 7. Results of the Sobol global sensitivity analysis (GSA) from the initial PROSPECT-5b and 4SAIL parametrization following uniform distributions assessed by the total Sobol index (SI; %).
Table 3. Fixed values or ranges of the input variables for PROSPECT-5b leaf and 4SAIL canopy reflectance models in the definitive radiative transfer model (RTM) parametrization based on the results of the Sobol global sensitivity analysis (GSA).

3.3. Retrieval of Grassland Biophysical Variables

Our results reveal that Sentinel-2 spectra were simulated with PROSAIL in forward mode with high accuracy in the field plots of the Las Pintas, San Isidro, and Vegarada mountain passes (Figure 8). The spectral deviation, in reflectance units, was typically between −0.01 and 0.01, with the highest values observed for the B8A and B11 Sentinel-2 bands.
Figure 8. Spectral deviation, in reflectance units, between Sentinel-2 observed reflectance and simulated PROSAIL reflectance in the field plots of the Las Pintas, San Isidro, and Vegarada mountain passes.
The performance of LAI (R2 = 0.74, and RMSE = 0.56 m2 m−2), FCOVER (R2 = 0.78, and RMSE = 0.07), and AGB (R2 = 0.67, and RMSE = 43.44 g m−2) retrievals through RTM inversion for target grassland-dominated pixels identified by the MESMA procedure were markedly high as depicted from the linear relationship with field measurements in the three mountain passes (Figure 9). The retrievals were closely tailored to the 1:1 line, and only a slight overestimation was observed in the FCOVER retrieval for field-measured values between 0.2 and 0.6. The estimation error was well below or around 10% for each biophysical variable. The RTM retrieval scheme clearly outperformed the NDVI approach used for benchmarking purposes (Figure 9). A remarkable underestimation was observed for the three biophysical variables in the NDVI retrieval.
Figure 9. Relationship of field-measured leaf area index (LAI), fractional vegetation cover (FCOVER), and aboveground biomass (AGB) with PROSAIL-5B and normalized difference vegetation index (NDVI) retrievals. The solid red line corresponds to the linear model fit. The dashed black line is the 1:1 line.
Prediction maps for grassland-dominated pixels as depicted by MESMA for the mountain passes sampled and the entire southern slope of the Cantabrian Mountains are shown in Figure 10 and Figure 11, respectively. Grassland biophysical variables showed a high spatial variability in the three mountain passes, demonstrating the fine-grained scale of the landscape in these grasslands. LAI values ranged from 0.2 m2 m−2 to 7 m2 m−2, with a mean value of 2.4 m2 m−2. The mean FCOVER value was 0.65. AGB ranged from 50 g m−2 to 500 g m−2, with a mean value of 332.61 g m−2. On the southern slope of the Cantabrian Mountains, the estimated LAI values ranged from 0.1 m2 m−2 to 8 m2 m−2, with a mean value of 1.15 m2 m−2. The FCOVER spatial variability followed a similar pattern to LAI and featured a mean value of 0.42. AGB in the grasslands ranged from 25 g m−2 to 1000 g m−2, with spatial distribution patterns closely mirroring those of LAI and FCOVER. The mean AGB value was 219.24 g m−2. The highest AGB values occurred in grasslands with both high LAI and FCOVER. The Spearman correlation of AGB with LAI and FCOVER in a random sample of 5% of the pixels was 0.76 and 0.68, respectively. The correlation between LAI and FCOVER was 0.84.
Figure 10. Leaf area index (LAI), fractional vegetation cover (FCOVER), and aboveground biomass (AGB) estimates retrieved from Sentinel-2 Level-2A scenes through the PROSAIL-5B radiative transfer model (RTM) across the vicinity of the Las Pintas, San Isidro, and Vegarada mountain passes. The white pixels represent non-grassland land cover as determined by multiple endmember spectral mixture analysis (MESMA) conditions, i.e., pixels with a grassland fraction value below 70%.
Figure 11. Leaf area index (LAI), fractional vegetation cover (FCOVER), and aboveground biomass (AGB) estimates retrieved from Sentinel-2 Level-2A scenes through the PROSAIL-5B radiative transfer model (RTM) across the southern slope of the Cantabrian Mountains. The white pixels represent non-grassland land cover as determined by multiple endmember spectral mixture analysis (MESMA) conditions, i.e., pixels with a grassland fraction value below 70%.
The clusters identified by K-means from the spatial variability of LAI, FCOVER, and AGB in the Las Pintas mountain pass (Figure 12) largely correspond to the different grassland types observed in the field. Cluster #1 is characterized by high AGB, LAI, and FCOVER and corresponds to the most productive and moist valley-bottom grasslands. Cluster #2, of intermediate AGB, presents an LAI value of half that of cluster #1 despite showing a similar FCOVER, which could represent dissimilar grass communities as a result of different environmental conditions on higher altitude slopes. Cluster #3, on the other hand, presents the lowest values of the three biophysical variables and corresponds to the least productive grasslands in the study site.
Figure 12. Results of K-means clustering analysis depicting the spatial variability of the leaf area index (LAI), fractional vegetation cover (FCOVER), and aboveground biomass (AGB) estimates in the Las Pintas mountain pass. We show the mean value of the three biophysical variables for each cluster.

4. Discussion

Conventionally, the monitorization of grassland biophysical variables using remote sensing techniques has been performed with vegetation spectral indices and empirical models [46,47,111,112,113,114,115]. The indices most commonly used in the literature, such as the NDVI, among many others, often encounter issues such as saturation effects with high vegetation density [34]. This may be the reason for the remarkable underestimation of the LAI, FCOVER, and AGB through the NDVI retrieval in this study, particularly for high field-measured values. To address these problems, other indices, such as the EVI or the modified soil-adjusted vegetation index (MSAVI), have been considered in grassland monitoring [116,117]. Nonetheless, these indices are still under discussion due to their relative insensitivity, particularly in highly dense vegetated areas [118]. Moreover, canopy reflectance is influenced not only by vegetation greenness as estimated through vegetation indices but also by factors such as foliar chemistry and leaf angle distribution, which serve as input parameters for physically based models and have been demonstrated to be important variables in this study. As a result, distinct ecosystem canopies within heterogeneous landscapes can produce varying vegetation index values while showing similar values for vegetation biophysical variables [22,23]. There are other important considerations related to in situ data collection. While RTMs require only a limited number of field samples to validate the results, empirical models based on vegetation indices necessitate a large amount of field measurements to perform effectively, along with the organizational effort and personnel this entails. This effort is often unfeasible in many cases, especially in large areas [43,91] such as the Cantabrian Mountains in this study. So, we proposed a novel method for monitoring grassland biophysical parameters using an advanced pixel unmixing model, i.e., MESMA, and a straightforward RTM, i.e., PROSAIL, to procure reflectance simulations in target grassland-dominated pixels identified by the MESMA procedure. This method, applied to Sentinel-2 imagery, provided a robust and efficient tool to accurately retrieve key grassland biophysical variables, such as LAI, FCOVER, and AGB, minimizing unrealistic retrievals caused by typical RTM application outside the biophysical conditions of the target vegetation assemblages in large, heterogeneous landscapes. Compared to traditional techniques, this methodology requires minimal fieldwork, as it only involves selecting representative sites for validating the retrievals.
The AGB estimation yielded an R2 of 0.67 and an RMSE of 43.44 g m−2, without remarkable under- or overestimation effects. Sentinel-2 and MODIS are among the most frequently used sensors for this purpose in the literature. For example, [119] combined Sentinel-1 and Sentinel-2 data to estimate AGB, achieving an R2 of 0.63 and an RMSE of 169.68 g m−2. They compared these results with WorldView-3 imagery, which, despite its metric resolution, showed a similar performance. Similarly, [43] reported an RMSE of 21.65 g m−2 for grassland AGB estimates using Sentinel-2, with an R2 of 0.70, closely aligning with the accuracy of our study. However, AGB tended to be underestimated, particularly for high field-measured values. Ref. [26] used MODIS imagery and observed an RMSE of 60.06 g m−2, highlighting overestimations and underestimations when reference AGB values were below 200 g·m−2 or between 300 and 350 g m−2. Likewise, [25] reported an R2 of 0.69 and an RMSE of 44.07 g m−2 using MODIS, which closely aligns with our findings. They also noted AGB underestimations in the range of 200–300 g m−2. Notably, such discrepancies were not evident in our results when targeting AGB retrievals in grassland-dominated areas at the subpixel level. Ref. [96] investigated the potential of Sentinel-2 for retrieving FCOVER in grasslands, comparing several band combinations. They identified band 4 (red), band 8A (NIR), and band 12 (SWIR) as the three most important, achieving an RMSE of 0.085. In our study, the most important variables in the FCOVER retrieval through the RF model were not only the bands 4 (%IncMSE = 53.41%), 8A (58.75%), and 12 (92.71%) but also band 7 (65.41%) in the red-edge region, which is consistent with the high contribution of LAI and ALA to the spectral response in all these regions, as observed in the GSA results. When using all bands—making their approach comparable to ours—they reported an RMSE of 0.090. In our study, the RMSE for FCOVER retrieval was 0.070. We observed a slight FCOVER overestimation when the reference field values were below 0.6. This may be attributed to the land cover aggregation effect of mixed pixels, which can lead to misestimations of FCOVER derived from Sentinel-2 reflectance data across most of the field-sampled vegetation range, as suggested by [22]. This issue arises because coarse pixels average FCOVER values over larger areas, masking fine-scale ground-level variation and resulting in biased pixel estimates [65,120]. Ref. [89] used the airborne hyperspectral HyMap instrument to retrieve LAI in grassland ecosystems. By inverting the PROSAIL radiative transfer model, they achieved an RMSE of 0.53 m2 m−2, which is comparable to the RMSE of 0.56 m2 m−2 obtained in our study. Similarly, [121] compared LAI estimates derived from Sentinel-2 and RapidEye imagery. They reported R2 values of 0.59 and 0.51, with RMSEs of 0.16 m2 m−2 and 0.24 m2 m−2, respectively, for each sensor. The ranges of the biophysical variables measured in all these studies are comparable to those observed here.
Most of these studies have focused on large, spatially continuous and homogeneous grasslands to meet assumptions of turbid-medium RTMs or have relied on pre-existing or hard-classified land cover maps in more heterogeneous landscapes [43,45,51,67,121] where each pixel is assigned to the dominant endmember, sometimes with a fraction below 30% when spatial heterogeneity is high. These approaches may often overlook the spatial heterogeneity that needs to be considered in fragmented landscapes with a predominance of small patches (i.e., fine-grained landscapes) [60], such as the Cantabrian Mountains. In this context, prior identification of grassland-dominated pixels is crucial since RTM parametrization is usually based on specific vegetation assemblages [57]. Likewise, accounting for the subpixel reflectance (Vcov and 1-Vcov) within precisely delineated grassland-dominated pixels is crucial to procure more realistic reflectance simulations in fine-grained landscapes [22]. In this study, we implemented both approaches to reliably retrieve grassland biophysical variables in heterogeneous landscapes. The relationship between the grassland fraction image and reference data yielded high accuracy (R2 = 0.74 and RMSE = 0.18) in line with previous research in the Cantabrian Mountains [60].
In this mountainous region, the highest values of LAI, FCOVER, and AGB were observed in the central-northern areas, particularly near the borders of Asturias and the Cantabria Autonomous Communities. These high-altitude zones, characterized by frequent rainfall, have historically been used as transhumant pastures. They encompass several protected areas such as biosphere reserves and national and natural parks, including the National Park of Picos de Europa. In contrast, the southern area, particularly the southeast, exhibited the lowest values of the grassland biophysical variables monitored here due to lower altitudes, summer droughts, and more intensive human activities. However, we found some exceptions in some protected areas near the borders of La Rioja, the Basque Country, and Navarra Autonomous Communities, such as the Natural Park of Montes Obarenes-San Zadornil and the Natural Park of Izki, where relatively high values were recorded. It is important to note that the study period coincided with the summer months. By this time, especially in the lower-altitude southern regions of the Cantabrian Mountains, many pastures had already been grazed or harvested for silage. In contrast, the higher-altitude northern areas still benefited from favorable humidity and temperate conditions, highlighting the critical role of mountain grasslands in sustaining livestock during dry periods.
Future studies should investigate the PROSAIL inversion over the endmember signatures and subpixel fractions depicted by MESMA in each pixel. In this way, it would also be possible to adequately address the parametrization of the underlying background reflectance by using prior information, which is a major shortcoming in current RTM approaches applied to complex landscapes [122]. Also, the use of reference endmembers extracted from spectral libraries can be useful to reduce the uncertainty in the unmixing process inherent to the delineation of endmembers at 20 m of spatial resolution. Moreover, the temporal sampling to cover different phenological phases in grasslands may procure improved RTM inversions by leveraging the temporal coherence of the spectral signature [122,123].

5. Conclusions

Our results demonstrated robust performance in estimating grassland biophysical parameters, showing comparable or even superior accuracy to previous studies that leveraged RTMs in grasslands. The novel sequential implementation of advanced spectral unmixing approaches and RTMs applied to Sentinel-2 imagery offers a significantly more realistic retrieval in fine-grained landscapes from prior identification of target vegetation assemblages for which the RTM has been properly parameterized as compared to previous studies conducted in less diverse environments or without accounting for spatial heterogeneity that needs to be considered in the retrieval scheme. This approach allowed us to overcome the limitations of traditional empirical models and vegetation indices, which often suffer from issues such as reduced sensitivity in densely vegetated areas. This study underscores the potential of implementing RTMs and MESMA for detailed grassland monitoring in complex environments. The methodology not only provides a robust tool for estimating grassland biophysical parameters but also offers valuable insights for the conservation and sustainable management of natural and semi-natural grasslands.

Author Contributions

Conceptualization, J.M.F.-G. and E.M.; methodology, J.M.F.-G., I.G.-P., A.R.-V. and E.M.; validation, J.M.F.-G.; formal analysis, J.M.F.-G. and I.G.-P.; investigation, J.M.F.-G., I.G.-P., A.R.-V. and E.M.; data curation, J.M.F.-G. and A.R.-V.; writing—original draft preparation, J.M.F.-G. and I.G.-P.; Writing—review and editing, E.M.; supervision, E.M.; project administration, E.M.; funding acquisition, E.M. All authors have read and agreed to the published version of the manuscript.

Funding

This study was financially supported by the “Management model for the development of multifunctionality and bioeconomy in areas of high ecological value through extensive livestock farming and transhumance (BiONNOMÍA) (BF298)” project funded by the Biodiversity Foundation of the Ministry for Ecological Transition and the Demographic Challenge (MITECO) within the framework of the Recovery, Transformation, and Resilience Plan (PRTR), financed by the European Union—NextGenerationEU.

Data Availability Statement

The raw data supporting the conclusions of this article will be made available by the authors on request.

Conflicts of Interest

The authors declare no conflict of interest.

References

  1. Alonso, J.L.; Pulgar, J.A.; Pedreira, D. El Relieve de La Cordillera Cantábrica. Enseñanza Cienc. Tierra 2007, 15, 151–163. [Google Scholar]
  2. Mayor, M.; Andrés, J.; Martinez, G.; Navarro, F.; Díaz, T.E. Estudio de los pastizales de diente y de siega en algunas localidades de la Cordillera Cantábrica, con especial atención al comportamiento ecológico de la Festuca hystrix Bss. Pastos 1973, 3, 193–208. [Google Scholar]
  3. Garcia Llamas, P.; Rangel, T.; Calvo, L.; Suárez-Seoane, S. Linking Species Functional Traits of Terrestrial Vertebrates and Environmental Filters: A Case Study in Temperate Mountain Systems. PLoS ONE 2019, 14, e0211760. [Google Scholar] [CrossRef] [PubMed]
  4. Jiménez-Alfaro, B.; Carlón, L.; Fernández-Pascual, E.; Acedo, C.; Alfaro-Saiz, E.; Alonso Redondo, R.; Cires, E.; Del Egido Mazuelas, F.; Del Río, S.; Díaz Gonz’alez, T.E.; et al. Checklist of the Vascular Plants of the Cantabrian Mountains. Mediterr. Bot. 2021, 42, e74570. [Google Scholar] [CrossRef]
  5. Marcos, J.B.; Lodos, S.M.; Rodríguez-Arango, B.H. Estructura, crecimiento y aprovechamiento de pastos de Puerto Cantábricos invadidos o no por Lecherina (Euphoria Polygalifolia). Pastos 2003, 33, 283–303. [Google Scholar]
  6. Durán, M.; Canals, R.M.; Sáez, J.L.; Ferrer, V.; Lera-López, F. Disruption of Traditional Land Use Regimes Causes an Economic Loss of Provisioning Services in High-Mountain Grasslands. Ecosyst. Serv. 2020, 46, 101200. [Google Scholar] [CrossRef]
  7. Bazzo, C.O.G.; Kamali, B.; Hütt, C.; Bareth, G.; Gaiser, T. A Review of Estimation Methods for Aboveground Biomass in Grasslands Using UAV. Remote Sens. 2023, 15, 639. [Google Scholar] [CrossRef]
  8. Kristensen, T.; Søegaard, K.; Kristensen, I.S. Management of Grasslands in Intensive Dairy Livestock Farming. Livest. Prod. Sci. 2005, 96, 61–73. [Google Scholar] [CrossRef]
  9. Zwicke, M.; Alessio, G.A.; Thiery, L.; Falcimagne, R.; Baumont, R.; Rossignol, N.; Soussana, J.-F.; Picon-Cochard, C. Lasting Effects of Climate Disturbance on Perennial Grassland Above-Ground Biomass Production under Two Cutting Frequencies. Glob. Chang. Biol. 2013, 19, 3435–3448. [Google Scholar] [CrossRef]
  10. Blair, J.; Nippert, J.; Briggs, J. Grassland Ecology. In Ecology and the Environment; Monson, R.K., Ed.; Springer: New York, NY, USA, 2014; pp. 389–423. ISBN 978-1-4614-7501-9. [Google Scholar]
  11. Genxu, W.; Ju, Q.; Guodong, C.; Yuanmin, L. Soil Organic Carbon Pool of Grassland Soils on the Qinghai-Tibetan Plateau and Its Global Implication. Sci. Total Environ. 2002, 291, 207–217. [Google Scholar] [CrossRef]
  12. Sexton, A.N.; Emery, S.M. Grassland Restorations Improve Pollinator Communities: A Meta-Analysis. J. Insect Conserv. 2020, 24, 719–726. [Google Scholar] [CrossRef]
  13. Dullinger, S.; Dirnböck, T.; Grabherr, G. Patterns of Shrub Invasion into High Mountain Grasslands of the Northern Calcareous Alps, Austria. Arct. Antarct. Alp. Res. 2003, 35, 434–441. [Google Scholar] [CrossRef]
  14. Blanco-Fontao, B.; Quevedo, M.; Obeso, J.R. Abandonment of Traditional Uses in Mountain Areas: Typological Thinking versus Hard Data in the Cantabrian Mountains (NW Spain). Biodivers. Conserv. 2011, 20, 1133–1140. [Google Scholar] [CrossRef]
  15. Gillet, F.; Mauchamp, L.; Badot, P.-M.; Mouly, A. Recent Changes in Mountain Grasslands: A Vegetation Resampling Study. Ecol. Evol. 2016, 6, 2333–2345. [Google Scholar] [CrossRef]
  16. Ordóñez, A.M. Modelado espacio-temporal de los servicios que proporciona la biodiversidad en los matorrales de la Cordillera Cantábrica (NO España). Efectos de los cambios socioeconómicos a varias escalas. Ecosistemas 2013, 22, 124–127. [Google Scholar] [CrossRef]
  17. Ordaz, L.R.; Galván, M.L.C.; Fernández-García, V. Importancia del pastoreo en la conservación del paisaje tradicional de los puertos de merinas de la Cordillera Cantábrica. Pirineos 2022, 177, e074. [Google Scholar] [CrossRef]
  18. Öckinger, E.; Eriksson, A.K.; Smith, H.G. Effects of Grassland Abandonment, Restoration and Management on Butterflies and Vascular Plants. Biol. Conserv. 2006, 133, 291–300. [Google Scholar] [CrossRef]
  19. Yang, Y.H.; Fang, J.Y.; Pan, Y.D.; Ji, C.J. Aboveground Biomass in Tibetan Grasslands. J. Arid Environ. 2009, 73, 91–95. [Google Scholar] [CrossRef]
  20. Watson, D.J. Comparative Physiological Studies on the Growth of Field Crops: I. Variation in Net Assimilation Rate and Leaf Area between Species and Varieties, and within and between Years. Ann. Bot. 1947, 11, 41–76. [Google Scholar] [CrossRef]
  21. Fang, H.; Liang, S. Leaf Area Index Models. In Encyclopedia of Ecology; Jørgensen, S.E., Fath, B.D., Eds.; Academic Press: Oxford, UK, 2008; pp. 2139–2148. ISBN 978-0-08-045405-4. [Google Scholar]
  22. Fernández-Guisuraga, J.M.; Verrelst, J.; Calvo, L.; Suárez-Seoane, S. Hybrid Inversion of Radiative Transfer Models Based on High Spatial Resolution Satellite Reflectance Data Improves Fractional Vegetation Cover Retrieval in Heterogeneous Ecological Systems after Fire. Remote Sens. Environ. 2021, 255, 112304. [Google Scholar] [CrossRef]
  23. Fernández-Guisuraga, J.M.; Suárez-Seoane, S.; Calvo, L. Radiative Transfer Modeling to Measure Fire Impact and Forest Engineering Resilience at Short-Term. ISPRS J. Photogramm. Remote Sens. 2021, 176, 30–41. [Google Scholar] [CrossRef]
  24. Gao, G.; Burgess, J.G.; Wu, M.; Wang, S.; Gao, K. Using Macroalgae as Biofuel: Current Opportunities and Challenges. Bot. Mar. 2020, 63, 355–370. [Google Scholar] [CrossRef]
  25. Wang, Z.; He, L.; He, Z.; Wang, X.; Li, L.; Kang, G.; Bai, W.; Chen, X.; Zhao, Y.; Xiao, Y. Integrating the PROSAIL and SVR Models to Facilitate the Inversion of Grassland Aboveground Biomass: A Case Study of Zoigê Plateau, China. Remote Sens. 2024, 16, 1117. [Google Scholar] [CrossRef]
  26. He, L.; Li, A.; Yin, G.; Nan, X.; Bian, J. Retrieval of Grassland Aboveground Biomass through Inversion of the PROSAIL Model with MODIS Imagery. Remote Sens. 2019, 11, 1597. [Google Scholar] [CrossRef]
  27. Anaya, J.A.; Chuvieco, E.; Palacios-Orueta, A. Aboveground Biomass Assessment in Colombia: A Remote Sensing Approach. For. Ecol. Manag. 2009, 257, 1237–1246. [Google Scholar] [CrossRef]
  28. Su, Y.; Guo, Q.; Xue, B.; Hu, T.; Alvarez, O.; Tao, S.; Fang, J. Spatial Distribution of Forest Aboveground Biomass in China: Estimation through Combination of Spaceborne Lidar, Optical Imagery, and Forest Inventory Data. Remote Sens. Environ. 2016, 173, 187–199. [Google Scholar] [CrossRef]
  29. Ali, I.; Cawkwell, F.; Dwyer, E.; Barrett, B.; Green, S. Satellite Remote Sensing of Grasslands: From Observation to Management. J. Plant Ecol. 2016, 9, 649–671. [Google Scholar] [CrossRef]
  30. Reinermann, S.; Asam, S.; Kuenzer, C. Remote Sensing of Grassland Production and Management—A Review. Remote Sens. 2020, 12, 1949. [Google Scholar] [CrossRef]
  31. Rouse, J.W. Monitoring the Vernal Advancement and Retrogradation (Green Wave Effect) of Natural Vegetation; NASA: Washington, DC, USA, 1974. [Google Scholar]
  32. Huete, A.R. A Soil-Adjusted Vegetation Index (SAVI). Remote Sens. Environ. 1988, 25, 295–309. [Google Scholar] [CrossRef]
  33. Huete, A.; Didan, K.; Miura, T.; Rodriguez, E.P.; Gao, X.; Ferreira, L.G. Overview of the Radiometric and Biophysical Performance of the MODIS Vegetation Indices. Remote Sens. Environ. 2002, 83, 195–213. [Google Scholar] [CrossRef]
  34. Wang, G.; Liu, S.; Liu, T.; Fu, Z.; Yu, J.; Xue, B. Modelling Above-Ground Biomass Based on Vegetation Indexes: A Modified Approach for Biomass Estimation in Semi-Arid Grasslands. Int. J. Remote Sens. 2019, 40, 3835–3854. [Google Scholar] [CrossRef]
  35. Chu, T.; Guo, X.; Takeda, K. Remote Sensing Approach to Detect Post-Fire Vegetation Regrowth in Siberian Boreal Larch Forest. Ecol. Indic. 2016, 62, 32–46. [Google Scholar] [CrossRef]
  36. Fernández-Guisuraga, J.M.; Calvo, L.; Fernández-García, V.; Marcos-Porras, E.; Taboada, Á.; Suárez-Seoane, S. Efficiency of Remote Sensing Tools for Post-Fire Management along a Climatic Gradient. For. Ecol. Manag. 2019, 433, 553–562. [Google Scholar] [CrossRef]
  37. Lu, B.; He, Y. Evaluating Empirical Regression, Machine Learning, and Radiative Transfer Modelling for Estimating Vegetation Chlorophyll Content Using Bi-Seasonal Hyperspectral Images. Remote Sens. 2019, 11, 1979. [Google Scholar] [CrossRef]
  38. Atzberger, C.; Richter, K.; Vuolo, F.; Darvishzadeh, R.; Schlerf, M. Why Confining to Vegetation Indices? Exploiting the Potential of Improved Spectral Observations Using Radiative Transfer Models. In Proceedings of the Remote Sensing for Agriculture, Ecosystems, and Hydrology XIII, Prague, Czech Republic, 19–22 September 2011; Neale, C.M.U., Maltese, A., Eds.; SPIE: Bellingham, WA, USA, 2011; Volume 8174, pp. 263–278. [Google Scholar]
  39. Jacquemoud, S.; Verhoef, W.; Baret, F.; Bacour, C.; Zarco-Tejada, P.J.; Asner, G.P.; François, C.; Ustin, S.L. PROSPECT + SAIL Models: A Review of Use for Vegetation Characterization. Remote Sens. Environ. 2009, 113, S56–S66. [Google Scholar] [CrossRef]
  40. Berger, K.; Atzberger, C.; Danner, M.; D’Urso, G.; Mauser, W.; Vuolo, F.; Hank, T. Evaluation of the PROSAIL Model Capabilities for Future Hyperspectral Model Environments: A Review Study. Remote Sens. 2018, 10, 85. [Google Scholar] [CrossRef]
  41. Sun, J.; Wang, L.; Shi, S.; Li, Z.; Yang, J.; Gong, W.; Wang, S.; Tagesson, T. Leaf Pigment Retrieval Using the PROSAIL Model: Influence of Uncertainty in Prior Canopy-Structure Information. Crop J. 2022, 10, 1251–1263. [Google Scholar] [CrossRef]
  42. Wang, Z.; Ma, Y.; Zhang, Y.; Shang, J. Review of Remote Sensing Applications in Grassland Monitoring. Remote Sens. 2022, 14, 2903. [Google Scholar] [CrossRef]
  43. Zhang, L.; Gao, H.; Zhang, X. Combining Radiative Transfer Model and Regression Algorithms for Estimating Aboveground Biomass of Grassland in West Ujimqin, China. Remote Sens. 2023, 15, 2918. [Google Scholar] [CrossRef]
  44. Xu, B.; Yang, X.C.; Tao, W.G.; Qin, Z.H.; Liu, H.Q.; Miao, J.M.; Bi, Y.Y. MODIS-based Remote Sensing Monitoring of Grass Production in China. Int. J. Remote Sens. 2008, 29, 5313–5327. [Google Scholar] [CrossRef]
  45. Zhao, F.; Xu, B.; Yang, X.; Jin, Y.; Li, J.; Xia, L.; Chen, S.; Ma, H. Remote Sensing Estimates of Grassland Aboveground Biomass Based on MODIS Net Primary Productivity (NPP): A Case Study in the Xilingol Grassland of Northern China. Remote Sens. 2014, 6, 5368–5386. [Google Scholar] [CrossRef]
  46. Gang, F.; Wei, S.; Shaowei, L.; Jing, Z.; Chengqun, Y.; Zhenxi, S. Modeling Aboveground Biomass Using MODIS Images and Climatic Data in Grasslands on the Tibetan Plateau. J. Resour. Ecol. 2017, 8, 42–49. [Google Scholar] [CrossRef]
  47. Liu, S.; Cheng, F.; Dong, S.; Zhao, H.; Hou, X.; Wu, X. Spatiotemporal Dynamics of Grassland Aboveground Biomass on the Qinghai-Tibet Plateau Based on Validated MODIS NDVI. Sci. Rep. 2017, 7, 4182. [Google Scholar] [CrossRef] [PubMed]
  48. Dusseux, P.; Hubert-Moy, L.; Corpetti, T.; Vertès, F. Evaluation of SPOT Imagery for the Estimation of Grassland Biomass. Int. J. Appl. Earth Obs. Geoinf. 2015, 38, 72–77. [Google Scholar] [CrossRef]
  49. Anderson, G.L.; Hanson, J.D.; Haas, R.H. Evaluating Landsat Thematic Mapper Derived Vegetation Indices for Estimating Above-Ground Biomass on Semiarid Rangelands. Remote Sens. Environ. 1993, 45, 165–175. [Google Scholar] [CrossRef]
  50. Xie, Y.; Sha, Z.; Yu, M.; Bai, Y.; Zhang, L. A Comparison of Two Models with Landsat Data for Estimating above Ground Grassland Biomass in Inner Mongolia, China. Ecol. Model. 2009, 220, 1810–1818. [Google Scholar] [CrossRef]
  51. Li, S.; Potter, C.; Hiatt, C. Monitoring of Net Primary Production in California Rangelands Using Landsat and MODIS Satellite Remote Sensing. Nat. Resour. 2012, 3, 56–65. [Google Scholar] [CrossRef]
  52. Wu, C.; Shen, H.; Shen, A.; Deng, J.; Gan, M.; Zhu, J.; Xu, H.; Wang, K. Comparison of Machine-Learning Methods for above-Ground Biomass Estimation Based on Landsat Imagery. J. Appl. Remote Sens. 2016, 10, 035010. [Google Scholar] [CrossRef]
  53. Guerini Filho, M.; Kuplich, T.M.; Quadros, F.L.F.D. Estimating Natural Grassland Biomass by Vegetation Indices Using Sentinel 2 Remote Sensing Data. Int. J. Remote Sens. 2020, 41, 2861–2876. [Google Scholar] [CrossRef]
  54. Schwieder, M.; Buddeberg, M.; Kowalski, K.; Pfoch, K.; Bartsch, J.; Bach, H.; Pickert, J.; Hostert, P. Estimating Grassland Parameters from Sentinel-2: A Model Comparison Study. PFG J. Photogramm. Remote Sens. Geoinf. Sci. 2020, 88, 379–390. [Google Scholar] [CrossRef]
  55. Dusseux, P.; Guyet, T.; Pattier, P.; Barbier, V.; Nicolas, H. Monitoring of Grassland Productivity Using Sentinel-2 Remote Sensing Data. Int. J. Appl. Earth Obs. Geoinf. 2022, 111, 102843. [Google Scholar] [CrossRef]
  56. Zhao, Y.-P.; Wang, Z.-W.; Wendu, R.; Zhao, Y.-J.; Bai, Y.-F. Remotely Sensed Monitoring Method of Grassland Plant Functional Diversity and Its Relationship with Productivity Based on Sentinel-2 Satellite Data. Chin. J. Plant Ecol. 2022, 46, 1234–1250. [Google Scholar] [CrossRef]
  57. Campos-Taberner, M.; García-Haro, F.J.; Camps-Valls, G.; Grau-Muedra, G.; Nutini, F.; Crema, A.; Boschetti, M. Multitemporal and Multiresolution Leaf Area Index Retrieval for Operational Local Rice Crop Monitoring. Remote Sens. Environ. 2016, 187, 102–118. [Google Scholar] [CrossRef]
  58. Roberts, D.A.; Gardner, M.; Church, R.; Ustin, S.; Scheer, G.; Green, R.O. Mapping Chaparral in the Santa Monica Mountains Using Multiple Endmember Spectral Mixture Models. Remote Sens. Environ. 1998, 65, 267–279. [Google Scholar] [CrossRef]
  59. Quintano, C.; Fernández-Manso, A.; Roberts, D.A. Multiple Endmember Spectral Mixture Analysis (MESMA) to Map Burn Severity Levels from Landsat Images in Mediterranean Countries. Remote Sens. Environ. 2013, 136, 76–88. [Google Scholar] [CrossRef]
  60. Fernández-García, V.; Marcos, E.; Fernández-Guisuraga, J.M.; Fernández-Manso, A.; Quintano, C.; Suárez-Seoane, S.; Calvo, L. Multiple Endmember Spectral Mixture Analysis (MESMA) Applied to the Study of Habitat Diversity in the Fine-Grained Landscapes of the Cantabrian Mountains. Remote Sens. 2021, 13, 979. [Google Scholar] [CrossRef]
  61. Powell, R.L.; Roberts, D.A.; Dennison, P.E.; Hess, L.L. Sub-Pixel Mapping of Urban Land Cover Using Multiple Endmember Spectral Mixture Analysis: Manaus, Brazil. Remote Sens. Environ. 2007, 106, 253–267. [Google Scholar] [CrossRef]
  62. Franke, J.; Roberts, D.A.; Halligan, K.; Menz, G. Hierarchical Multiple Endmember Spectral Mixture Analysis (MESMA) of Hyperspectral Imagery for Urban Environments. Remote Sens. Environ. 2009, 113, 1712–1723. [Google Scholar] [CrossRef]
  63. Sun, A.; Chen, T.; Niu, R.; Trinder, J.C. Land Use/Cover Change and the Urbanization Process in the Wuhan Area from 1991 to 2013 Based on MESMA. Environ. Earth Sci. 2016, 75, 1214. [Google Scholar] [CrossRef]
  64. Fernández-Manso, A.; Quintano, C.; Roberts, D. Evaluation of Potential of Multiple Endmember Spectral Mixture Analysis (MESMA) for Surface Coal Mining Affected Area Mapping in Different World Forest Ecosystems. Remote Sens. Environ. 2012, 127, 181–193. [Google Scholar] [CrossRef]
  65. Fernández-Guisuraga, J.M.; Calvo, L.; Suárez-Seoane, S. Comparison of Pixel Unmixing Models in the Evaluation of Post-Fire Forest Resilience Based on Temporal Series of Satellite Imagery at Moderate and Very High Spatial Resolution. ISPRS J. Photogramm. Remote Sens. 2020, 164, 217–228. [Google Scholar] [CrossRef]
  66. Fernández-Guisuraga, J.M.; Suárez-Seoane, S.; Quintano, C.; Fernández-Manso, A.; Calvo, L. Comparison of Physical-Based Models to Measure Forest Resilience to Fire as a Function of Burn Severity. Remote Sens. 2022, 14, 5138. [Google Scholar] [CrossRef]
  67. Xie, J.; Wang, C.; Ma, D.; Chen, R.; Xie, Q.; Xu, B.; Zhao, W.; Yin, G. Generating Spatiotemporally Continuous Grassland Aboveground Biomass on the Tibetan Plateau Through PROSAIL Model Inversion on Google Earth Engine. IEEE Trans. Geosci. Remote Sens. 2022, 60, 1–10. [Google Scholar] [CrossRef]
  68. Barquín Ortiz, J.; Álvarez-Martínez, J.M.; Jiménez-Alfaro, B.; García, D.; García, D.; Serrano, E.; González-Díez, A.; Tejón, S.; De Luis Calabuig, E.; Taboada, Á.; et al. The Integration of knowledge about the Cantabrian Cordillera: Towards an inter-regional observatory of global change. Ecosistemas 2018, 27, 96–104. [Google Scholar] [CrossRef]
  69. Instituto Geográfico Nacional (IGN). España. Mapas Edafológicos. 2005. 2006. Available online: https://www.ign.es/web/catalogo-cartoteca/resources/html/030769.html (accessed on 10 October 2024).
  70. Ortega Villazán, M.T.; Morales Rodríguez, C. El Clima de la Cordillera Cantábrica Castellano-Leonesa: Diversidad, Contrastes y Cambios. The Climate of the Castilian-Leonese Cantabrian Mountains: Diversity and Contrasts; University of Alicante: Alicante, Spain, 2015. [Google Scholar] [CrossRef]
  71. Brown, L.; Morris, H.; Leblanc, S.; Bai, G.; Lanconelli, C.; Gobron, N.; Meier, C.; Dash, J. HemiPy: A Python Module for Automated Estimation of Forest Biophysical Variables and Uncertainties from Digital Hemispherical Photographs. Methods Ecol. Evol. 2023, 14, 2329–2340. [Google Scholar] [CrossRef]
  72. Meyer, G.E.; Neto, J.C. Verification of Color Vegetation Indices for Automated Crop Imaging Applications. Comput. Electron. Agric. 2008, 63, 282–293. [Google Scholar] [CrossRef]
  73. Tompkins, S.; Mustard, J.F.; Pieters, C.M.; Forsyth, D.W. Optimization of Endmembers for Spectral Mixture Analysis. Remote Sens. Environ. 1997, 59, 472–489. [Google Scholar] [CrossRef]
  74. Dusseux, P.; Vertès, F.; Corpetti, T.; Corgne, S.; Hubert-Moy, L. Agricultural Practices in Grasslands Detected by Spatial Remote Sensing. Environ. Monit. Assess. 2014, 186, 8249–8265. [Google Scholar] [CrossRef]
  75. Wessels, K.J.; De Fries, R.S.; Dempewolf, J.; Anderson, L.O.; Hansen, A.J.; Powell, S.L.; Moran, E.F. Mapping Regional Land Cover with MODIS Data for Biological Conservation: Examples from the Greater Yellowstone Ecosystem, USA and Pará State, Brazil. Remote Sens. Environ. 2004, 92, 67–83. [Google Scholar] [CrossRef]
  76. Liu, Y.; You, C.; Zhang, Y.; Chen, S.; Zhang, Z.; Li, J.; Wu, Y. Resistance and Resilience of Grasslands to Drought Detected by SIF in Inner Mongolia, China. Agric. For. Meteorol. 2021, 308–309, 108567. [Google Scholar] [CrossRef]
  77. Quintano, C.; Calvo, L.; Fernández-Manso, A.; Suárez-Seoane, S.; Fernandes, P.M.; Fernández-Guisuraga, J.M. First Evaluation of Fire Severity Retrieval from PRISMA Hyperspectral Data. Remote Sens. Environ. 2023, 295, 113670. [Google Scholar] [CrossRef]
  78. Schaaf, A.N.; Dennison, P.E.; Fryer, G.K.; Roth, K.L.; Roberts, D.A. Mapping Plant Functional Types at Multiple Spatial Resolutions Using Imaging Spectrometer Data. GIScience Remote Sens. 2011, 48, 324–344. [Google Scholar] [CrossRef]
  79. Roth, K.L.; Dennison, P.E.; Roberts, D.A. Comparing Endmember Selection Techniques for Accurate Mapping of Plant Species and Land Cover Using Imaging Spectrometer Data. Remote Sens. Environ. 2012, 127, 139–152. [Google Scholar] [CrossRef]
  80. Tane, Z.; Roberts, D.; Veraverbeke, S.; Casas, Á.; Ramirez, C.; Ustin, S. Evaluating Endmember and Band Selection Techniques for Multiple Endmember Spectral Mixture Analysis Using Post-Fire Imaging Spectroscopy. Remote Sens. 2018, 10, 389. [Google Scholar] [CrossRef]
  81. Crabbé, A.H.; Jakimow, B.; Somers, B.; Roberts, D.A.; Halligan, K.; Dennison, P.; Dudley, K. Spectral Library QGIS Plugin (Version 1.0.9). 2020. Available online: https://bitbucket.org/kul-reseco/spectral-libraries (accessed on 2 September 2024).
  82. Crabbé, A.H.; Somers, B.; Roberts, D.A.; Halligan, K.; Dennison, P.; Dudley, K. MESMA QGIS Plugin (Version 1.0.7). 2020. Available online: https://bitbucket.org/kul-reseco/mesma/downloads/ (accessed on 2 September 2024).
  83. Roberts, D.; Dennison, P.; Gardner, M.; Hetzel, Y.; Ustin, S.; Lee, C. Evaluation of the Potential of Hyperion for Fire Danger Assessment by Comparison to the Airborne Visible/Infrared Imaging Spectrometer. IEEE Trans. Geosci. Remote Sens. 2003, 41, 1297–1310. [Google Scholar] [CrossRef]
  84. Roberts, D.A.; Halligan, K.; Dennison, P.; Dudley, K.; Somers, B.; Crabbé, A.H. VIPER Tools User Manual (Version 2, 91 pp.). Available online: https://mesma.readthedocs.io/en/latest/ (accessed on 11 November 2024).
  85. Verhoef, W.; Jia, L.; Xiao, Q.; Su, Z. Unified Optical-Thermal Four-Stream Radiative Transfer Theory for Homogeneous Vegetation Canopies. IEEE Trans. Geosci. Remote Sens. 2007, 45, 1808–1822. [Google Scholar] [CrossRef]
  86. Feret, J.B.; François, C.; Asner, G.P.; Gitelson, A.A.; Martin, R.E.; Bidel, L.P.R.; Ustin, S.L.; le Maire, G.; Jacquemoud, S. PROSPECT-4 and 5: Advances in the Leaf Optical Properties Model Separating Photosynthetic Pigments. Remote Sens. Environ. 2008, 112, 3030–3043. [Google Scholar] [CrossRef]
  87. Verrelst, J.; Rivera, J.P.; Alonso, L.; Moreno, J. ARTMO: An Automated Radiative Transfer Models Operator Toolbox for Automated Retrieval of Biophysical Parameters through Model Inversion. In Proceedings of the EARSeL 7th SIG-Imaging Spectroscopy Workshop, Edinburgh, UK, 11–13 April 2011. [Google Scholar]
  88. Darvishzadeh, R.; Atzberger, C.; Skidmore, A.; Schlerf, M. Mapping Grassland Leaf Area Index with Airborne Hyperspectral Imagery: A Comparison Study of Statistical Approaches and Inversion of Radiative Transfer Models. ISPRS J. Photogramm. Remote Sens. 2011, 66, 894–906. [Google Scholar] [CrossRef]
  89. Atzberger, C.; Darvishzadeh, R.; Immitzer, M.; Schlerf, M.; Skidmore, A.; le Maire, G. Comparative Analysis of Different Retrieval Methods for Mapping Grassland Leaf Area Index Using Airborne Imaging Spectroscopy. Int. J. Appl. Earth Obs. Geoinf. 2015, 43, 19–31. [Google Scholar] [CrossRef]
  90. Rossi, C.; Kneubühler, M.; Schütz, M.; Schaepman, M.E.; Haller, R.M.; Risch, A.C. From Local to Regional: Functional Diversity in Differently Managed Alpine Grasslands. Remote Sens. Environ. 2020, 236, 111415. [Google Scholar] [CrossRef]
  91. Quan, X.; He, B.; Yebra, M.; Yin, C.; Liao, Z.; Zhang, X.; Li, X. A Radiative Transfer Model-Based Method for the Estimation of Grassland Aboveground Biomass. Int. J. Appl. Earth Obs. Geoinf. 2017, 54, 159–168. [Google Scholar] [CrossRef]
  92. Verrelst, J.; Rivera, J.P.; Veroustraete, F.; Muñoz-Marí, J.; Clevers, J.G.P.W.; Camps-Valls, G.; Moreno, J. Experimental Sentinel-2 LAI Estimation Using Parametric, Non-Parametric and Physical Retrieval Methods—A Comparison. ISPRS J. Photogramm. Remote Sens. 2015, 108, 260–272. [Google Scholar] [CrossRef]
  93. García-Haro, F.J.; Campos-Taberner, M.; Muñoz-Marí, J.; Laparra, V.; Camacho, F.; Sánchez-Zapero, J.; Camps-Valls, G. Derivation of Global Vegetation Biophysical Parameters from EUMETSAT Polar System. ISPRS J. Photogramm. Remote Sens. 2018, 139, 57–74. [Google Scholar] [CrossRef]
  94. Baret, F.; Hagolle, O.; Geiger, B.; Bicheron, P.; Miras, B.; Huc, M.; Berthelot, B.; Niño, F.; Weiss, M.; Samain, O.; et al. LAI, fAPAR and fCover CYCLOPES Global Products Derived from VEGETATION: Part 1: Principles of the Algorithm. Remote Sens. Environ. 2007, 110, 275–286. [Google Scholar] [CrossRef]
  95. Nilson, T. A Theoretical Analysis of the Frequency of Gaps in Plant Stands. Agric. Meteorol. 1971, 8, 25–38. [Google Scholar] [CrossRef]
  96. Wang, B.; Jia, K.; Liang, S.; Xie, X.; Wei, X.; Zhao, X.; Yao, Y.; Zhang, X. Assessment of Sentinel-2 MSI Spectral Band Reflectances for Estimating Fractional Vegetation Cover. Remote Sens. 2018, 10, 1927. [Google Scholar] [CrossRef]
  97. McKay, M.D.; Beckman, R.J.; Conover, W.J. A Comparison of Three Methods for Selecting Values of Input Variables in the Analysis of Output from a Computer Code. Technometrics 1979, 21, 239–245. [Google Scholar] [CrossRef]
  98. Verrelst, J.; Rivera, J.P.; Gitelson, A.; Delegido, J.; Moreno, J.; Camps-Valls, G. Spectral Band Selection for Vegetation Properties Retrieval Using Gaussian Processes Regression. Int. J. Appl. Earth Obs. Geoinf. 2016, 52, 554–567. [Google Scholar] [CrossRef]
  99. Verrelst, J.; Rivera Caicedo, J.P.; Muñoz-Marí, J.; Camps-Valls, G.; Moreno, J. SCOPE-Based Emulators for Fast Generation of Synthetic Canopy Reflectance and Sun-Induced Fluorescence Spectra. Remote Sens. 2017, 9, 927. [Google Scholar] [CrossRef]
  100. Brede, B.; Verrelst, J.; Gastellu-Etchegorry, J.-P.; Clevers, J.G.P.W.; Goudzwaard, L.; den Ouden, J.; Verbesselt, J.; Herold, M. Assessment of Workflow Feature Selection on Forest LAI Prediction with Sentinel-2A MSI, Landsat 7 ETM+ and Landsat 8 OLI. Remote Sens. 2020, 12, 915. [Google Scholar] [CrossRef]
  101. Vicent, J.; Verrelst, J.; Sabater, N.; Alonso, L.; Rivera-Caicedo, J.P.; Martino, L.; Muñoz-Marí, J.; Moreno, J. Comparative Analysis of Atmospheric Radiative Transfer Models Using the Atmospheric Look-up Table Generator (ALG) Toolbox (Version 2.0). Geosci. Model Dev. 2020, 13, 1945–1957. [Google Scholar] [CrossRef] [PubMed]
  102. Abdelbaki, A.; Schlerf, M.; Retzlaff, R.; Machwitz, M.; Verrelst, J.; Udelhoven, T. Comparison of Crop Trait Retrieval Strategies Using UAV-Based VNIR Hyperspectral Imaging. Remote Sens. 2021, 13, 1748. [Google Scholar] [CrossRef] [PubMed]
  103. Rosso, P.; Nendel, C.; Gilardi, N.; Udroiu, C.; Chlebowski, F. Processing of Remote Sensing Information to Retrieve Leaf Area Index in Barley: A Comparison of Methods. Precis. Agric. 2022, 23, 1449–1472. [Google Scholar] [CrossRef]
  104. Jia, K.; Liang, S.; Gu, X.; Baret, F.; Wei, X.; Wang, X.; Yao, Y.; Yang, L.; Li, Y. Fractional Vegetation Cover Estimation Algorithm for Chinese GF-1 Wide Field View Data. Remote Sens. Environ. 2016, 177, 184–191. [Google Scholar] [CrossRef]
  105. Breiman, L. Random Forests. Mach. Learn. 2001, 45, 5–32. [Google Scholar] [CrossRef]
  106. Wright, M.N.; Ziegler, A. Ranger: A Fast Implementation of Random Forests for High Dimensional Data in C++ and R. J. Stat. Softw. 2017, 77, 1–17. [Google Scholar] [CrossRef]
  107. R Core Team. R: A Language and Environment for Statistical Computing; R Foundation for Statistical Computing: Vienna, Austria, 2023; Available online: https://www.r-project.org/ (accessed on 13 April 2023).
  108. Probst, P.; Boulesteix, A.-L. To tune or not to tune the number of trees in random forest? arXiv 2017, arXiv:1705.05654. [Google Scholar]
  109. Atzberger, C.; Darvishzadeh, R.; Schlerf, M.; Le Maire, G. Suitability and Adaptation of PROSAIL Radiative Transfer Model for Hyperspectral Grassland Studies. Remote Sens. Lett. 2013, 4, 55–64. [Google Scholar] [CrossRef]
  110. Scrucca, L.; Fop, M.; Murphy, T.B.; Raftery, A.E. mclust 5: Clustering, Classification and Density Estimation Using Gaussian Finite Mixture Models. R J. 2016, 8, 289–317. [Google Scholar] [CrossRef]
  111. Todd, S.W.; Hoffer, R.M.; Milchunas, D.G. Biomass Estimation on Grazed and Ungrazed Rangelands Using Spectral Indices. Int. J. Remote Sens. 1998, 19, 427–438. [Google Scholar] [CrossRef]
  112. Liu, S.; Su, X.; Dong, S.; Cheng, F.; Zhao, H.; Wu, X.; Zhang, X.; Li, J. Modeling Aboveground Biomass of an Alpine Desert Grassland with SPOT-VGT NDVI. GISci. Remote Sens. 2015, 52, 680–699. [Google Scholar] [CrossRef]
  113. Li, F.; Zeng, Y.; Luo, J.; Ma, R.; Wu, B. Modeling Grassland Aboveground Biomass Using a Pure Vegetation Index. Ecol. Indic. 2016, 62, 279–288. [Google Scholar] [CrossRef]
  114. Zhang, B.; Zhang, L.; Xie, D.; Yin, X.; Liu, C.; Liu, G. Application of Synthetic NDVI Time Series Blended from Landsat and MODIS Data for Grassland Biomass Estimation. Remote Sens. 2016, 8, 10. [Google Scholar] [CrossRef]
  115. Chapungu, L.; Nhamo, L.; Gatti, R.C. Estimating Biomass of Savanna Grasslands as a Proxy of Carbon Stock Using Multispectral Remote Sensing. Remote Sens. Appl. Soc. Environ. 2020, 17, 100275. [Google Scholar] [CrossRef]
  116. Shen, M.; Tang, Y.; Klein, J.; Zhang, P.; Gu, S.; Shimono, A.; Chen, J. Estimation of Aboveground Biomass Using in Situ Hyperspectral Measurements in Five Major Grassland Ecosystems on the Tibetan Plateau. J. Plant Ecol. 2008, 1, 247–257. [Google Scholar] [CrossRef]
  117. Ren, H.; Zhou, G.; Zhang, F. Using Negative Soil Adjustment Factor in Soil-Adjusted Vegetation Index (SAVI) for Aboveground Living Biomass Estimation in Arid Grasslands. Remote Sens. Environ. 2018, 209, 439–445. [Google Scholar] [CrossRef]
  118. Mutanga, O.; Skidmore, A.K. Narrow Band Vegetation Indices Overcome the Saturation Problem in Biomass Estimation. Int. J. Remote Sens. 2004, 25, 3999–4014. [Google Scholar] [CrossRef]
  119. Naidoo, L.; van Deventer, H.; Ramoelo, A.; Mathieu, R.; Nondlazi, B.; Gangat, R. Estimating above Ground Biomass as an Indicator of Carbon Storage in Vegetated Wetlands of the Grassland Biome of South Africa. Int. J. Appl. Earth Obs. Geoinf. 2019, 78, 118–129. [Google Scholar] [CrossRef]
  120. Kimm, H.; Guan, K.; Jiang, C.; Peng, B.; Gentry, L.F.; Wilkin, S.C.; Wang, S.; Cai, Y.; Bernacchi, C.J.; Peng, J.; et al. Deriving High-Spatiotemporal-Resolution Leaf Area Index for Agroecosystems in the U.S. Corn Belt Using Planet Labs CubeSat and STAIR Fusion Data. Remote Sens. Environ. 2020, 239, 111615. [Google Scholar] [CrossRef]
  121. Darvishzadeh, R.; Wang, T.; Skidmore, A.; Vrieling, A.; O’Connor, B.; Gara, T.W.; Ens, B.J.; Paganini, M. Analysis of Sentinel-2 and RapidEye for Retrieval of Leaf Area Index in a Saltmarsh Using a Radiative Transfer Model. Remote Sens. 2019, 11, 671. [Google Scholar] [CrossRef]
  122. Atzberger, C. Inverting the PROSAIL Canopy Reflectance Model Using Neural Nets Trained on Streamlined Databases. J. Spectr. Imaging 2010, 1, a2. [Google Scholar] [CrossRef]
  123. Schiefer, F.; Schmidtlein, S.; Kattenborn, T. The Retrieval of Plant Functional Traits from Canopy Spectra through RTM-Inversions and Statistical Models Are Both Critically Affected by Plant Phenology. Ecol. Indic. 2021, 121, 107062. [Google Scholar] [CrossRef]
Disclaimer/Publisher’s Note: The statements, opinions and data contained in all publications are solely those of the individual author(s) and contributor(s) and not of MDPI and/or the editor(s). MDPI and/or the editor(s) disclaim responsibility for any injury to people or property resulting from any ideas, methods, instructions or products referred to in the content.

Article Metrics

Citations

Article Access Statistics

Multiple requests from the same IP address are counted as one view.