Decoding the Dynamics of Climate Change Impact: Temporal Patterns of Surface Warming and Melting on the Nivlisen Ice Shelf, Dronning Maud Land, East Antarctica
Abstract
:1. Introduction
2. Materials and Methods
2.1. Study Area
2.2. Data Used
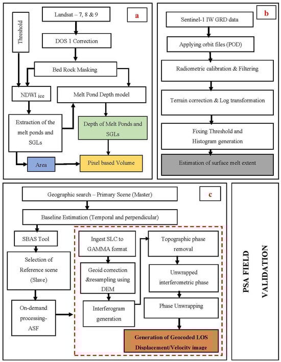
2.3. Methodology
2.3.1. Melt Pond Depth Model
2.3.2. Estimation of Surface Melt Extent
2.3.3. Estimation of Surface Ice Flow Velocity
2.3.4. Pressure Sensor Assembly (PSA) for Field Data
3. Results
3.1. Melt Ponds and SGLs
3.2. Seasonal Surface Melt Extent
3.3. Seasonal Surface Ice Flow Velocity
3.4. Influence of Seasonal Surface Melt on Surface Ice Flow Velocity
3.5. Field-Based Melt Pond Depth and Surface Ice Flow Velocity
4. Discussion
5. Conclusions
Supplementary Materials
Author Contributions
Funding
Data Availability Statement
Acknowledgments
Conflicts of Interest
References
- Bell, R.E.; Chu, W.; Kingslake, J.; Das, I.; Tedesco, M.; Tinto, K.J.; Zappa, C.J.; Frezzotti, M.; Boghosian, A.; Lee, W.S. Antarctic ice shelf potentially stabilized by export of meltwater in surface river. Nature 2017, 544, 344–348. [Google Scholar] [CrossRef] [PubMed]
- Dell, R.; Arnold, N.; Willis, I.; Banwell, A.; Williamson, A.; Pritchard, H.; Orr, A. Lateral meltwater transfer across an Antarctic ice shelf. Cryosphere 2020, 14, 2313–2330. [Google Scholar] [CrossRef]
- Arthur, J.F.; Stokes, C.R.; Jamieson, S.S.R.; Carr, J.R.; Leeson, A.A. Distribution and seasonal evolution of supraglacial lakes on Shackleton Ice Shelf, East Antarctica. Cryosphere 2020, 14, 4103–4120. [Google Scholar] [CrossRef]
- Tuckett, P.A.; Ely, J.C.; Sole, A.J.; Lea, J.M.; Livingstone, S.J.; Jones, J.M.; van Wessem, J.M. Automated mapping of the seasonal evolution of surface meltwater and its links to climate on the Amery Ice Shelf, Antarctica. Cryosphere 2021, 15, 5785–5804. [Google Scholar] [CrossRef]
- Sneed, W.A.; Hamilton, G.S. Evolution of melt pond volume on the surface of the Greenland Ice Sheet. Geophys. Res. Lett. 2007, 34, 4–7. [Google Scholar] [CrossRef]
- Stevens, L.A.; Behn, M.D.; McGuire, J.J.; Das, S.B.; Joughin, I.; Herring, T.; Shean, D.E.; King, M.A. Greenland supraglacial lake drainages triggered by hydrologically induced basal slip. Nature 2015, 522, 73–76. [Google Scholar] [CrossRef] [PubMed]
- Husman, S.d.R.; Hu, Z.; Wouters, B.; Munneke, P.K.; Veldhuijsen, S.; Lhermitte, S. Remote Sensing of Surface Melt on Antarctica: Opportunities and Challenges. IEEE J. Sel. Top. Appl. Earth Obs. Remote Sens. 2022, 16, 2462–2480. [Google Scholar] [CrossRef]
- Luis, A.J.; Alam, M.; Jawak, S.D. Spatiotemporal change analysis for snowmelt over the Antarctic ice shelves using scatterometers. Front. Remote Sens. 2022, 3, 953733. [Google Scholar] [CrossRef]
- Saunderson, D.; Mackintosh, A.; McCormack, F.; Jones, R.S.; Picard, G. Surface melt on the Shackleton Ice Shelf, East Antarctica (2003–2021). Cryosphere 2022, 16, 4553–4569. [Google Scholar] [CrossRef]
- Patricio-valerio, L.; Shaw, J.; Gonzalez, F. Contemporary Remote Sensing Tools for Integrated Assessment and Conservation Planning of Ice-free Antarctica. arXiv 2022. preprint. [Google Scholar]
- Rintoul, S.R. The global influence of localized dynamics in the Southern Ocean. Nature 2018, 558, 209–218. [Google Scholar] [CrossRef] [PubMed]
- Geetha, P.M.; Deva, J.A.R.; Alvarinho, J.L.; Bahuguna, I. Estimation of surface melt induced melt pond depths over Amery Ice Shelf, East Antarctica using Multispectral and ICESat-2 data. Disaster Adv. 2022, 15, 1–8. [Google Scholar] [CrossRef]
- Jakobs, C.L.; Reijmer, C.H.; Smeets, C.J.P.P.; Trusel, L.D.; van de Berg, W.J.; Broeke, M.R.v.D.; van Wessem, J.M. A benchmark dataset of in situ Antarctic surface melt rates and energy balance. J. Glaciol. 2020, 66, 291–302. [Google Scholar] [CrossRef]
- Baumhoer, C.A.; Dietz, A.J.; Dech, S.; Kuenzer, C. Remote Sensing of Antarctic Glacier and Ice-Shelf Front Dynamics—A Review. Remote Sens. 2018, 10, 1445. [Google Scholar] [CrossRef]
- Ghiz, M.L.; Scott, R.C.; Vogelmann, A.M.; Lenaerts, J.T.M.; Lazzara, M.; Lubin, D. Energetics of surface melt in West Antarctica. Cryosphere 2021, 15, 3459–3494. [Google Scholar] [CrossRef]
- Mortimer, C.A.; Sharp, M.; Wouters, B. Glacier surface temperatures in the Canadian High Arctic, 2000–15. J. Glaciol. 2016, 62, 963–975. [Google Scholar] [CrossRef]
- Hall, D.K.; Nghiem, S.V.; Schaaf, C.B.; DiGirolamo, N.E.; Neumann, G. Evaluation of surface and near-surface melt characteristics on the Greenland ice sheet using MODIS and QuikSCAT data. J. Geophys. Res. Earth Surf. 2009, 114, 1–13. [Google Scholar] [CrossRef]
- Liang, D.; Guo, H.; Zhang, L.; Cheng, Y.; Zhu, Q.; Liu, X. Time-series snowmelt detection over the Antarctic using Sentinel-1 SAR images on Google Earth Engine. Remote Sens. Environ. 2021, 256, 112318. [Google Scholar] [CrossRef]
- Colosio, P.; Tedesco, M.; Ranzi, R.; Fettweis, X. Surface melting over the Greenland ice sheet derived from enhanced resolution passive microwave brightness temperatures (1979–2019). Cryosphere 2021, 15, 2623–2646. [Google Scholar] [CrossRef]
- König, M.; Oppelt, N. A linear model to derive melt pond depth on Arctic sea ice from hyperspectral data. Cryosphere 2020, 14, 2567–2579. [Google Scholar] [CrossRef]
- Dell, R.L.; Banwell, A.F.; Willis, I.C. Erratum: Supervised classification of slush and ponded water on Antarctic ice shelves using Landsat 8 imagery. J. Glaciol. 2022, 68, 401–414. [Google Scholar] [CrossRef]
- Moussavi, M.; Pope, A.; Halberstadt, A.R.W.; Trusel, L.D.; Cioffi, L.; Abdalati, W. Antarctic Supraglacial Lake Detection Using Landsat 8 and Sentinel-2 Imagery: Towards Continental Generation of Lake Volumes. Remote Sens. 2020, 12, 134. [Google Scholar] [CrossRef]
- Hawes, I.; Safi, K.; Sorrell, B.; Webster-Brown, J.; Arscott, D. Summer–winter transitions in Antarctic ponds I: The physical environment. Antarct. Sci. 2011, 23, 235–242. [Google Scholar] [CrossRef]
- Leppäranta, M.; Luttinen, A.; Arvola, L. Physics and geochemistry of lakes in Vestfjella, Dronning Maud Land. Antarct. Sci. 2020, 32, 29–42. [Google Scholar] [CrossRef]
- Liu, C.; Hu, R.; Wang, Y.; Lin, H.; Zeng, H.; Wu, D.; Liu, Z.; Dai, Y.; Song, X.; Shao, C. Monitoring water level and volume changes of lakes and reservoirs in the Yellow River Basin using ICESat-2 laser altimetry and Google Earth Engine. J. Hydro-Environ. Res. 2022, 44, 53–64. [Google Scholar] [CrossRef]
- Lombardi, D.; Gorodetskaya, I.; Barruol, G.; Camelbeeck, T. Thermally induced icequakes detected on blue ice areas of the East Antarctic ice sheet. Ann. Glaciol. 2019, 60, 45–56. [Google Scholar] [CrossRef]
- Jakobs, C.L.; Reijmer, C.H.; Broeke, M.R.v.D.; van de Berg, W.J.; van Wessem, J.M. Spatial Variability of the Snowmelt-Albedo Feedback in Antarctica. J. Geophys. Res. Earth Surf. 2021, 126, e2020JF005696. [Google Scholar] [CrossRef]
- Kargel, J.S.; Leonard, G.J.; Bishop, M.P.; Kääb, A.; Raup, B.H. Global Land Ice Measurements from Space; Springer: Dordrecht, The Netherlands, 2014. [Google Scholar] [CrossRef]
- Fricker, H.A.; Arndt, P.; Brunt, K.M.; Datta, R.T.; Fair, Z.; Jasinski, M.F.; Kingslake, J.; Magruder, L.A.; Moussavi, M.; Pope, A.; et al. ICESat-2 Meltwater Depth Estimates: Application to Surface Melt on Amery Ice Shelf, East Antarctica. Geophys. Res. Lett. 2021, 48, e2020GL090550. [Google Scholar] [CrossRef]
- Arthur, J.F.; Stokes, C.; Jamieson, S.S.; Carr, J.R.; Leeson, A.A. Recent understanding of Antarctic supraglacial lakes using satellite remote sensing. Prog. Phys. Geogr. Earth Environ. 2020, 44, 837–869. [Google Scholar] [CrossRef]
- Buzzard, S.C.; Feltham, D.L.; Flocco, D. A Mathematical Model of Melt Lake Development on an Ice Shelf. J. Adv. Model. Earth Syst. 2018, 10, 262–283. [Google Scholar] [CrossRef]
- Arthur, J.F.; Stokes, C.R.; Jamieson, S.S.R.; Carr, J.R.; Leeson, A.A.; Verjans, V. Large interannual variability in supraglacial lakes around East Antarctica. Nat. Commun. 2022, 13, 1711. [Google Scholar] [CrossRef] [PubMed]
- Halas, P.; Mouginot, J.; de Fleurian, B.; Langebroek, P.M. Impact of seasonal fluctuations of ice velocity on decadal trends observed in Southwest Greenland. Remote Sens. Environ. 2023, 285, 113419. [Google Scholar] [CrossRef]
- Lampkin, D.J.; Karmoskay, C.C. Surface melt magnitude retrieval over Ross Ice Shelf, Antarctica using coupled MODIS near-IR and thermal satellite measurements. Cryosphere Discuss. 2009, 3, 1069–1107. [Google Scholar] [CrossRef]
- Alley, K. Studies of Antarctic Ice Shelf Stability: Surface Melting, Basal Melting, and Ice Flow Dynamics. Ph.D. Thesis, University of Colorado, Boulder, CO, USA, 2017. [Google Scholar]
- Mahagaonkar, A.; Moholdt, G.; Schuler, T.V. Recent Evolution of Supraglacial Lakes on ice shelves in Dronning, Maud Land, East Antarctica. Cryosphere Discuss. 2023, 1–28. [Google Scholar] [CrossRef]
- Dirscherl, M.; Dietz, A.J.; Kneisel, C.; Kuenzer, C. Automated Mapping of Antarctic Supraglacial Lakes Using a Machine Learning Approach. Remote Sens. 2020, 12, 1203. [Google Scholar] [CrossRef]
- Izeboud, M.; Lhermitte, S. Damage detection on antarctic ice shelves using the normalised radon transform. Remote Sens. Environ. 2023, 284, 113359. [Google Scholar] [CrossRef]
- Gardner, A.S.; Sharp, M.J. A review of snow and ice albedo and the development of a new physically based broadband albedo parameterization. J. Geophys. Res. Earth Surf. 2010, 115, 1–15. [Google Scholar] [CrossRef]
- Hirsch, N.; Zuhr, A.; Münch, T.; Hörhold, M.; Freitag, J.; Dallmayr, R.; Laepple, T. Stratigraphic noise and its potential drivers across the plateau of Dronning Maud Land, East Antarctica. Cryosphere 2023, 17, 4207–4221. [Google Scholar] [CrossRef]
- Simon, S.; Turner, J.; Thamban, M. Spatiotemporal variability of extreme precipitation events and associated atmospheric processes over Dronning Maud Land, East Antarctica. Authorea Prepr. 2023. preprint. [Google Scholar]
- Vaňková, I.; Cook, S.; Winberry, J.P.; Nicholls, K.W.; Galton-Fenzi, B.K. Deriving Melt Rates at a Complex Ice Shelf Base Using In Situ Radar: Application to Totten Ice Shelf. Geophys. Res. Lett. 2021, 48, GL092692. [Google Scholar] [CrossRef]
- Bell, R.E.; Banwell, A.F.; Trusel, L.D.; Kingslake, J. Antarctic surface hydrology and impacts on ice-sheet mass balance. Nat. Clim. Change 2018, 8, 1044–1052. [Google Scholar] [CrossRef]
- Cook, A.J.; Vaughan, D.G. Overview of areal changes of the ice shelves on the Antarctic Peninsula over the past 50 years. Cryosphere 2010, 4, 77–98. [Google Scholar] [CrossRef]
- Aoki, S.; Takahashi, T.; Yamazaki, K.; Hirano, D.; Ono, K.; Kusahara, K.; Tamura, T.; Williams, G.D. Warm surface waters increase Antarctic ice shelf melt and delay dense water formation. Commun. Earth Environ. 2022, 3, 142. [Google Scholar] [CrossRef]
- Kingslake, J.; Ely, J.C.; Das, I.; Bell, R.E. Widespread movement of meltwater onto and across Antarctic ice shelves. Nature 2017, 544, 349–352. [Google Scholar] [CrossRef]
- Trusel, L.D.; Pan, Z.; Moussavi, M. Repeated Tidally Induced Hydrofracture of a Supraglacial Lake at the Amery Ice Shelf Grounding Zone. Geophys. Res. Lett. 2022, 49, e2021GL095661. [Google Scholar] [CrossRef]
- Trusel, L.D.; Frey, K.E.; Das, S.B. Antarctic surface melting dynamics: Enhanced perspectives from radar scatterometer data. J. Geophys. Res. Atmos. 2012, 117, JF002126. [Google Scholar] [CrossRef]
- Rignot, E.; Mouginot, J.; Scheuchl, B. Ice Flow of the Antarctic Ice Sheet. Science 2011, 333, 1427–1430. [Google Scholar] [CrossRef] [PubMed]
- Lindbäck, K.; Moholdt, G.; Nicholls, K.W.; Hattermann, T.; Pratap, B.; Thamban, M.; Matsuoka, K. Spatial and temporal variations in basal melting at Nivlisen ice shelf, East Antarctica, derived from phase-sensitive radars. Cryosphere 2019, 13, 2579–2595. [Google Scholar] [CrossRef]
- Alley, K.; Scambos, T.; Miller, J.; Long, D.; MacFerrin, M. Quantifying vulnerability of Antarctic ice shelves to hydrofracture using microwave scattering properties. Remote Sens. Environ. 2018, 210, 297–306. [Google Scholar] [CrossRef]
- Philpot, W.D. Bathymetric mapping with passive multispectral imagery. Appl. Opt. 1989, 28, 1569–1578. [Google Scholar] [CrossRef]
- Pope, A.; Scambos, T.A.; Moussavi, M.; Tedesco, M.; Willis, M.; Shean, D.; Grigsby, S. Estimating supraglacial lake depth in West Greenland using Landsat 8 and comparison with other multispectral methods. Cryosphere 2016, 10, 15–27. [Google Scholar] [CrossRef]
- Zhu, Q.; Guo, H.; Zhang, L.; Liang, D.; Liu, X.; Zhou, H.; Gou, Y. High-resolution spatio-temporal analysis of snowmelt over Antarctic Peninsula ice shelves from 2015 to 2021 using SAR images. Int. J. Digit. Earth 2023, 16, 825–846. [Google Scholar] [CrossRef]
- Lund, J.; Forster, R.R.; Deeb, E.J.; Liston, G.E.; Skiles, S.M.; Marshall, H.-P. Interpreting Sentinel-1 SAR Backscatter Signals of Snowpack Surface Melt/Freeze, Warming, and Ripening, through Field Measurements and Physically-Based SnowModel. Remote Sens. 2022, 14, 4002. [Google Scholar] [CrossRef]
- Sivalingam, S.; Murugesan, G.P.; Dhulipala, K.; Kulkarni, A.V.; Devaraj, S. Temporal fluctuations of siachen glacier velocity: A repeat pass sar interferometry based approach. Geocarto Int. 2022, 37, 4888–4910. [Google Scholar] [CrossRef]
- Fausto, R.S.; Van As, D.; Ahlstrøm, A.P.; Citterio, M. Assessing the accuracy of Greenland ice sheet ice ablation measurements by pressure transducer. J. Glaciol. 2012, 58, 1144–1150. [Google Scholar] [CrossRef]
- Qiao, G.; Yuan, X.; Florinsky, I.; Popov, S.; He, Y.; Li, H. Topography reconstruction and evolution analysis of outlet glacier using data from unmanned aerial vehicles in Antarctica. Int. J. Appl. Earth Obs. Geoinf. 2023, 117, 103186. [Google Scholar] [CrossRef]
- Tuckett, P.A.; Ely, J.C.; Sole, A.J.; Livingstone, S.J.; Davison, B.J.; van Wessem, J.M.; Howard, J. Rapid accelerations of Antarctic Peninsula outlet glaciers driven by surface melt. Nat. Commun. 2019, 10, 4311. [Google Scholar] [CrossRef]
- Leitner, J.F.; Perteneder, F.; Liu, C.; Rendl, C.; Haller, M. Kolibri–Tiny and fast gestures for large pen-based surfaces. In Proceedings of the CHI ’13: Proceedings of the SIGCHI Conference on Human Factors in Computing Systems, Paris, France, 27 April–2 May 2013; pp. 1789–1798. [Google Scholar] [CrossRef]














| Parameter | Finding |
|---|---|
| Date of validation/UAV survey data | 20 December 2022 |
| Model-based depth at GVP | 0.75 ± 0.2 m |
| PSA-based depth at GVP | 0.92 ± 0.03 m |
| RMSE at GVP | 0.17 |
Disclaimer/Publisher’s Note: The statements, opinions and data contained in all publications are solely those of the individual author(s) and contributor(s) and not of MDPI and/or the editor(s). MDPI and/or the editor(s) disclaim responsibility for any injury to people or property resulting from any ideas, methods, instructions or products referred to in the content. |
© 2023 by the authors. Licensee MDPI, Basel, Switzerland. This article is an open access article distributed under the terms and conditions of the Creative Commons Attribution (CC BY) license (https://creativecommons.org/licenses/by/4.0/).
Share and Cite
Murugesan, G.P.; Koppuram Ramesh Babu, R.; Baineni, M.; Chidananda, R.; Satish, D.; Sivalingam, S.; Aruldhas, D.J.; Venkatesh, K.; Muniswamy, N.K.; Luis, A.J. Decoding the Dynamics of Climate Change Impact: Temporal Patterns of Surface Warming and Melting on the Nivlisen Ice Shelf, Dronning Maud Land, East Antarctica. Remote Sens. 2023, 15, 5676. https://doi.org/10.3390/rs15245676
Murugesan GP, Koppuram Ramesh Babu R, Baineni M, Chidananda R, Satish D, Sivalingam S, Aruldhas DJ, Venkatesh K, Muniswamy NK, Luis AJ. Decoding the Dynamics of Climate Change Impact: Temporal Patterns of Surface Warming and Melting on the Nivlisen Ice Shelf, Dronning Maud Land, East Antarctica. Remote Sensing. 2023; 15(24):5676. https://doi.org/10.3390/rs15245676
Chicago/Turabian StyleMurugesan, Geetha Priya, Raghavendra Koppuram Ramesh Babu, Mahesh Baineni, Rakshita Chidananda, Dhanush Satish, Sivaranjani Sivalingam, Deva Jefflin Aruldhas, Krishna Venkatesh, Narendra Kumar Muniswamy, and Alvarinho Joaozinho Luis. 2023. "Decoding the Dynamics of Climate Change Impact: Temporal Patterns of Surface Warming and Melting on the Nivlisen Ice Shelf, Dronning Maud Land, East Antarctica" Remote Sensing 15, no. 24: 5676. https://doi.org/10.3390/rs15245676
APA StyleMurugesan, G. P., Koppuram Ramesh Babu, R., Baineni, M., Chidananda, R., Satish, D., Sivalingam, S., Aruldhas, D. J., Venkatesh, K., Muniswamy, N. K., & Luis, A. J. (2023). Decoding the Dynamics of Climate Change Impact: Temporal Patterns of Surface Warming and Melting on the Nivlisen Ice Shelf, Dronning Maud Land, East Antarctica. Remote Sensing, 15(24), 5676. https://doi.org/10.3390/rs15245676

