Integration of DInSAR-PS-Stacking and SBAS-PS-InSAR Methods to Monitor Mining-Related Surface Subsidence
Abstract
1. Introduction
2. Materials and Methods
2.1. Study Area
2.2. Data
2.3. Methods
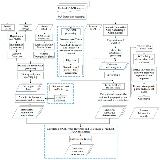
- (1)
- Data preprocessing. Select the required 52 Sentinel-1A image data, DEM data, and orbit data. Data clipping and baseline estimations are performed according to the scope of the study area.
- (2)
- Ground control points (GCPs) screening. The obtained 52 Sentinel-1A SAR image data are processed using the PS-InSAR three-threshold method (the coherence coefficient threshold, amplitude dispersion index threshold, and deformation velocity interval) to obtain stable and qualified PS points as ground control points.
- (3)
- DInSAR-PS-Stacking processing. The GCPs selected using the PS-InSAR three-threshold method are used for the refinement and re-flattening step of DInSAR-PS-Stacking processing, and then the cumulative time-series deformation phase information is obtained by weighted stacking; finally, the time-series cumulative deformation results are obtained.
- (4)
- SBAS-PS-InSAR processing. The GCPs selected using the PS-InSAR three-threshold method are used for the orbit refinement and re-leveling steps of SBAS-InSAR processing, and then the time-series deformation information is obtained by deformation inversion.
- (5)
- Comparative verification and analysis. The deformation information monitored by the DInSAR-PS-Stacking and SBAS-PS-InSAR methods are compared and analyzed according to comparative validation and the deformation results.
- (6)
- DInSAR-PS-Stacking and SBAS-PS-InSAR fusion. The time-series deformation information of these two methods is fused using the two-threshold method (OTSU method sets the average coherence threshold and deformation threshold), and the time-series deformation information after fusion is obtained for complementary advantages.
- (7)
- Deformation analysis after fusion. The settlement analysis of the fused deformation results obtained by the DInSAR-PS-Stacking and SBAS-PS-InSAR methods provides a scientific reference for coal mining subsidence control and disaster warning.The technical flow of the data processing is shown in Figure 2.
2.3.1. Ground Control Point Screening
- (1)
- Coherence coefficient method
- (2)
- Amplitude dispersion index method
2.3.2. DInSAR-PS-Stacking Processing
2.3.3. SBAS-PS-InSAR Processing
2.3.4. DInSAR-PS-Stacking and SBAS-PS-InSAR Fusion
3. Results and Analysis
3.1. Analysis of Refinement and Re-Flattening Results
3.2. Monitoring and Analysis of DInSAR-PS-Stacking and SBAS-PS-InSAR
- (1)
- The DInSAR-PS-Stacking and SBAS-PS-InSAR methods can accurately locate and detect the change trend of mining subsidence, which is in good agreement with the mining process of the coal mining face. The surface subsidence was found to gradually increase with the mining of the working face. The location, range, distribution, and space–time subsidence laws of the surface subsidence of the coal mine monitored by the two InSAR methods had good consistency.
- (2)
- The point subsidence results obtained by these two InSAR techniques are well correlated with GPS monitoring results. The settlement trend of each point is basically the same, and the monitoring results are effective and reliable. The time series settlement errors monitored by these two InSAR methods show that the settlement edge is small and the large settlement area is large.
- (3)
- Underground coal mining leads to surface subsidence, which makes radar images partially incoherent. Especially in the area with large settlement, the settlement gradient was large and the decoherence was substantial. For the large subsidence area of the goaf, DInSAR-PS-Stacking was found to be more effective than SBAS-PS-InSAR according to the monitoring results. The SBAS-PS-InSAR method is more effective for monitoring slow and small deformations.
3.3. Deformation Fusion Monitoring and Analysis of DInSAR-PS-Stacking and SBAS-PS-InSAR
4. Discussion
5. Conclusions
- (1)
- Both the DInSAR-PS-Stacking and SBAS-PS-InSAR methods can monitor the surface deformation of the mining area in real time and effectively, and can accurately monitor the location, range, and spatial and temporal distribution of coal mine subsidence.
- (2)
- There is a subsidence basin gradually expanding from north to south in the coal mining face, and the edge is steep, which can easily produce surface cracks. The change trend of the subsidence basin is obvious and consistent with the mining situation of the working face. Large-scale mining of underground coal mines is the main factor causing surface subsidence.
- (3)
- The DInSAR-PS-Stacking and SBAS-PS-InSAR methods are compared to better monitor the surface deformation of the mining area, effectively obtain the subsidence distribution of the mining area, and analyze the deformation of the coal mine goaf. The two InSAR methods have small deformation errors at the edge of the subsidence basin and large deformation errors in the large subsidence area. In contrast, the SBAS-PS-InSAR method performs better in monitoring slow and small deformation in the edge area of the subsidence basin. The DInSAR-PS-Stacking method is more effective in monitoring large deformation in large subsidence areas.
- (4)
- The surface deformation results monitored by the DInSAR-PS-Stacking and SBAS-PS-InSAR methods are fused, and the fused deformation monitoring results are better. The fused method improves the inaccuracy of the traditional single InSAR method used to monitor the mining area, reduces the error, and improves the accuracy and integrity of the mining area deformation monitoring. Furthermore, the fused method provides more comprehensive deformation information for the comprehensive management of mining subsidence and realizes the effective monitoring of surface deformation in mining areas.
Author Contributions
Funding
Data Availability Statement
Acknowledgments
Conflicts of Interest
References
- Song, S.; Zhao, M.; Zhu, C.; Wang, F.; Cao, C.; Li, H.; Ma, M. Identification of the potential critical slip surface for fractured rock slope using the FLOYD algorithm. Remote Sens. 2022, 14, 1284. [Google Scholar] [CrossRef]
- Meng, X. Application of InSAR Technology in Deformation Monitoring of Hancheng Mining Area. Master’s Thesis, Xi’An University of Science and Technology, Xi’an, China, 2019. [Google Scholar]
- Dong, M.; Zhang, F.; Lv, J.; Hu, M.; Li, Z. Study on deformation and failure law of soft-hard rock interbedding toppling slope base on similar test. Bull. Eng. Geol. Environ. 2020, 79, 4625–4637. [Google Scholar] [CrossRef]
- Tao, Z.; Geng, Q.; Zhu, C.; He, M.; Cai, H.; Pang, S.; Meng, X. The mechanical mechanisms of large-scale toppling failure for counter-inclined rock slopes. J. Geophys. Eng. 2019, 16, 541–558. [Google Scholar] [CrossRef]
- Dong, M.; Zhang, F.; Hu, M.; Liu, C. Study on the influence of anchorage angle on the anchorage effect of soft-hard interbedded toppling deformed rock mass. KSCE J. Civ. Eng. 2020, 24, 2382–2392. [Google Scholar] [CrossRef]
- Ma, S.; Qiu, H.; Yang, D.; Wang, J.; Zhu, Y.; Tang, B.; Sun, K.; Cao, M. Surface multi-hazard effect of underground coal mining. Landslides 2023, 20, 39–52. [Google Scholar] [CrossRef]
- Yang, D.; Qiu, H.; Ma, S.; Liu, Z.; Du, C.; Zhu, Y.; Cao, M. Slow surface subsidence and its impact on shallow loess landslides in a coal mining area. Catena 2022, 209, 105830. [Google Scholar] [CrossRef]
- Ma, S.; Qiu, H.; Zhu, Y.; Yang, D.; Tang, B.; Wang, D.; Wang, L.; Cao, M. Topographic Changes, Surface Deformation and Movement Process before, during and after a Rotational Landslide. Remote Sens. 2023, 15, 662. [Google Scholar] [CrossRef]
- Deng, Y. Monitoring and Forecasting of Surface subsidence in Mining Area Based on InSAR Technology. Master’s Thesis, East China University of Technology, Nanchang, China, 2017. [Google Scholar]
- Zhang, X.; Zhu, C.; He, M.; Dong, M.; Zhang, G.; Zhang, F. Failure mechanism and long short-term memory neural network model for landslide risk prediction. Remote Sens. 2022, 14, 166. [Google Scholar] [CrossRef]
- Bamler, R.; Hartl, P. Synthetic aperture radar interferometry. Inverse Probl. 1998, 14, R1. [Google Scholar] [CrossRef]
- Massonnet, D.; Feigl, K.L. Radar interferometry and its application to changes in the Earth’s surface. Rev. Geophys. 1998, 36, 441–500. [Google Scholar] [CrossRef]
- Hooper, A. A multi-temporal InSAR method incorporating both persistent scatterer and small baseline approaches. Geophys. Res. Lett. 2008, 35, L16302. [Google Scholar] [CrossRef]
- Osmanoğlu, B.; Sunar, F.; Wdowinski, S.; Cabral-Cano, E. Time series analysis of InSAR data: Methods and trends. ISPRS J. Photogramm. Remote Sens. 2016, 115, 90–102. [Google Scholar] [CrossRef]
- Ma, C.; Cheng, X.; Yang, Y.; Zhang, X.; Guo, Z.; Zou, Y. Investigation on Mining Subsidence Based on Multi-Temporal InSAR and Time-Series Analysis of the Small Baseline Subset—Case Study of Working Faces 22201-1/2 in Bu’ertai Mine, Shendong Coalfield, China. Remote Sens. 2016, 8, 951. [Google Scholar] [CrossRef]
- Zhu, J.; Li, Z.; Hu, J. Research progress and methods of InSAR for deformation monitoring. Acta Geod. Cartogr. Sin. 2017, 46, 1717. [Google Scholar]
- Gabriel, A.K.; Goldstein, R.M.; Zebker, H.A. Mapping small elevation changes over large areas: Differential radar interferometry. J. Geophys. Res. Solid Earth 1989, 94, 9183–9191. [Google Scholar] [CrossRef]
- Xiao, Y.; Zhao, P.; Fan, Z.; Chen, G. Applicantion of TerraSAR-X Data for Subsidence Monitoring in Huainan Mining Area. Remote Sens. Technol. Appl. 2017, 32, 95–103. [Google Scholar]
- Pawluszek-Filipiak, K.; Borkowski, A. Mining-induced tremors in the light of deformations estimated by satellite SAR interferometry in the Upper Silesian Coal Basin, Poland. Procedia Comput. Sci. 2021, 181, 685–692. [Google Scholar] [CrossRef]
- Berardino, P.; Fornaro, G.; Lanari, R.; Sansosti, E. A new algorithm for surface deformation monitoring based on small baseline differential SAR interferograms. IEEE Trans. Geosci. Remote Sens. 2002, 40, 2375–2383. [Google Scholar] [CrossRef]
- Lanari, R.; Mora, O.; Manunta, M.; Mallorquí, J.J.; Berardino, P.; Sansosti, E. A small-baseline approach for investigating deformations on full-resolution differential SAR interferograms. IEEE Trans. Geosci. Remote Sens. 2004, 42, 1377–1386. [Google Scholar] [CrossRef]
- Darvishi, M.; Destouni, G.; Aminjafari, S.; Jaramillo, F. Multi-Sensor InSAR Assessment of Ground Deformations around Lake Mead and Its Relation to Water Level Changes. Remote Sens. 2021, 13, 406. [Google Scholar] [CrossRef]
- Li, S.; Xu, W.; Li, Z. Review of the SBAS InSAR Time-series algorithms, applications, and challenges. Geod. Geodyn. 2022, 13, 114–126. [Google Scholar] [CrossRef]
- Sandwell, D.T.; Price, E.J. Phase gradient approach to stacking interferograms. J. Geophys. Res. Solid Earth 1998, 103, 30183–30204. [Google Scholar] [CrossRef]
- Dai, K.; Liu, G.; Li, Z.; Ma, D.; Wang, X.; Zhang, B.; Tang, J.; Li, G. Monitoring Highway Stability in Permafrost Regions with X-band Temporary Scatterers Stacking InSAR. Sensors 2018, 18, 1876. [Google Scholar] [CrossRef] [PubMed]
- Liu, B.; Ge, D.; Wang, S.; Li, M.; Zhang, L.; Wang, Y.; Wu, Q. Combining Application of TOPS and ScanSAR InSAR In Large-Scale Geohazards Identification. Geomat. Inf. Sci. Wuhan Univ. 2020, 45, 1756–1762. [Google Scholar]
- Dong, J.; Ma, Z.; Liang, J.; Liu, B.; Zhao, C.; Zeng, S.; Yan, S.; Ma, X. A comparative study of the identification of hidden landslide hazards based on time series InSAR techniques. Remote Sens. Nat. Resour. 2022, 34, 73–81. [Google Scholar]
- Xu, Y.; Li, T.; Tang, X.; Zhang, X.; Fan, H.; Wang, Y. Research on the Applicability of DInSAR, Stacking-InSAR and SBAS-InSAR for Mining Region Subsidence Detection in the Datong Coalfield. Remote Sens. 2022, 14, 3314. [Google Scholar] [CrossRef]
- Ferretti, A.; Prati, C.; Rocca, F. Permanent scatterers in SAR interferometry. IEEE Trans. Geosci. Remote Sens. 2001, 39, 8–20. [Google Scholar] [CrossRef]
- Li, D.; Liao, M.; Wang, Y. Progress of Permanent Scatterer Interferometry. Geomat. Inf. Sci. Wuhan Univ. 2004, 29, 664–668. [Google Scholar]
- Hooper, A.; Zebker, H.; Segall, P.; Kampes, B. A new method for measuring deformation on volcanoes and other natural terrains using InSAR persistent scatterers. Geophys. Res. Lett. 2004, 31, L23611. [Google Scholar] [CrossRef]
- Hooper, A.; Segall, P.; Zebker, H. Persistent scatterer interferometric synthetic aperture radar for crustal deformation analysis, with application to Volcán Alcedo, Galápagos. J. Geophys. Res. Solid Earth 2007, 112, B07407. [Google Scholar] [CrossRef]
- Guo, S.; Hou, H.; Zhang, S.; Xu, Y.; Yang, Y. Surface deformation monitoring of the mining area in Loess Plateau based on D-InSAR. Sci. Surv. Mapp. 2017, 42, 207–212. [Google Scholar]
- Xia, Y.; Wang, Y.; Du, S.; Liu, X.; Zhou, H. Integration of D-InSAR and GIS technology for identifying illegal underground mining in Yangquan District, Shanxi Province, China. Environ. Earth Sci. 2018, 77, 319. [Google Scholar] [CrossRef]
- Li, D.; Deng, K.; Gao, X.; Niu, H. Monitoring and Analysis of Surface in Mining Area Based on SBAS-InSAR. Geomat. Inf. Sci. Wuhan Univ. 2018, 43, 1531–1537. [Google Scholar]
- Ma, F. Research on InSAR Monitoring and Prediction Method of Mining Subsidence. Ph.D. Thesis, Chang’an University, Xi’an, China, 2020. [Google Scholar]
- Pawluszek-Filipiak, K.; Borkowski, A. Integration of DInSAR and SBAS Techniques to Determine Mining-Related Deformations Using Sentinel-1 Data: The Case Study of Rydułtowy Mine in Poland. Remote Sens. 2020, 12, 242. [Google Scholar] [CrossRef]
- Zhang, P.; Guo, Z.; Guo, S.; Xia, J. Land Subsidence Monitoring Method in Regions of Variable Radar Reflection Characteristics by Integrating PS-InSAR and SBAS-InSAR Techniques. Remote Sens. 2022, 14, 3265. [Google Scholar] [CrossRef]
- Zhang, L.; Dai, K.; Deng, J.; Ge, D.; Liang, R.; Li, W.; Xu, Q. Identifying Potential Landslides by Stacking-InSAR in Southwestern China and Its Performance Comparison with SBAS-InSAR. Remote Sens. 2021, 13, 3662. [Google Scholar] [CrossRef]
- Wei, J.; Zhang, H.; Bai, Z.; Wang, S. Integrated Monitoring Method of the Mining subsidence of Shendong Mining Area based on D-InSAR and PS-InSAR Technology. Met. Mine 2019, 10, 55–60. [Google Scholar]
- Ou, D.; Tan, K.; Du, Q.; Chen, Y.; Ding, J. Decision Fusion of D-InSAR and Pixel Offset Tracking for Coal Mining Deformation Monitoring. Remote Sens. 2018, 10, 1055. [Google Scholar] [CrossRef]
- Luo, X.; Xiang, X.; Lyu, Y. PS corrrection of InSAR time series deformation monitoring for a certain collapse in Longli County. Remote Sens. Nat. Resour. 2022, 34, 82–87. [Google Scholar]
- Wang, S.; Lu, X.; Liu, X.; Fu, S. A SBAS InSAR time series ground deformation extraction approach considering permanent scatterers. Bull. Surv. Mapp. 2019, 2, 58–62+70. [Google Scholar]
- Otsu, N. A threshold selection method from gray-level histograms. IEEE Trans. Syst. Man Cybern. 1979, 9, 62–66. [Google Scholar] [CrossRef]
- Snoeij, P.; Attema, E.; Davidson, M.; Duesmann, B.; Floury, N.; Levrini, G.; Rommen, B.; Rosich, B. The Sentinel-1 radar mission: Status and performance. In Proceedings of the 2009 International Radar Conference Surveillance for a Safer World (RADAR 2009), Bordeaux, France, 12–16 October 2009. [Google Scholar]
- Li, P.; Li, Z.; Shi, C.; Liu, J. Quality evaluation of 1 arc second version SRTM DEM in China. Bull. Surv. Mapp. 2016, 9, 24–28. [Google Scholar]
- Nie, Y.; Xiong, J.; Cheng, P.; Luo, Y. SBAS surface deformation monitoring with PS feature points. Bull. Surv. Mapp. 2022, 4, 91–95. [Google Scholar]
- Pan, J.; Deng, F.; Xu, Z.; Xiang, Q.; Tu, W.; Fu, Z. Time series InSAR surface deformation monitoring in extremely difficult area based on track refining control points selection. Chin. J. Geol. Hazard Control 2021, 32, 98–104. [Google Scholar]
- Li, N.; Wu, J. Research on methods of high coherent target extraction in urban area based on PSINSAR technology. Int. Arch. Photogramm. Remote Sens. Spat. Inf. Sci. 2018, 42, 901–908. [Google Scholar] [CrossRef]
- Ferretti, A.; Prati, C.; Rocca, F. Analysis of Permanent Scatterers in SAR interferometry. In Proceedings of the (IGARSS 2000) IEEE 2000 International Geoscience and Remote Sensing Symposium—Taking the Pulse of the Planet: The Role of Remote Sensing in Managing the Environment, Honolulu, HI, USA, 24–28 July 2000; IEEE: Piscataway, NJ, USA, 2000; Volume 2, pp. 761–763. [Google Scholar]
- Mao, Q. Research on Ground Deformation Detection Based on SBAS-InSAR Technology. Master’s Thesis, Xidian University, Xi’an, China, 2019. [Google Scholar]
- Li, D.; Hou, X. A case study of how to measure surface deformation using Sentinel-1A data. Bull. Surv. Mapp. 2020, 3, 118–122. [Google Scholar]
- Tong, Y.; Huang, Y.; Chen, Y.; Tan, K.; Ou, D.; Han, F. Surface subsidence monitoring and spatio-temporal analysis in mining area based on D-InSAR. Sci. Surv. Mapp. 2020, 45, 67–73. [Google Scholar]
- Cao, F.; Liao, W. Application of SBAS technology in ground subsidence monitoring of mining area. Bull. Surv. Mapp. 2020, 3, 156–158+163. [Google Scholar]
- Wang, J. Study on the Key Technology and Applications of the Small Baseline Subset Time Series in SAR Technology for Surface Deformation Inversion. Ph.D. Thesis, University of Chinese Academy of Sciences, Beijing, China, 2019. [Google Scholar]
- Wang, Z.; Ren, J.; You, H.; Liu, J.; Wang, L. Application of InSAR technology combined with probability integral method in deformation monitoring of mining area periphery. Sci. Surv. Mapp. 2022, 47, 84–94. [Google Scholar]
- An, B.; Luo, H.; Ding, H.; Zhang, Z.; Wang, W.; Shi, X.; Ke, F.; Wang, M. Monitoring of Surface Deformation in Xining based on SBAS-InSAR. Remote Sens. Technol. Appl. 2021, 36, 838–846. [Google Scholar]
- Du, Q.; Li, G.; Zhou, Y.; Chai, M.; Chen, D.; Qi, S.; Wu, G. Deformation Monitoring in an Alpine Mining Area in the Tianshan Mountains Based on SBAS-InSAR Technology. Adv. Mater. Sci. Eng. 2021, 2021, 9988017. [Google Scholar] [CrossRef]
- Huang, J.; Guo, Y.; Luo, W. Monitoring land subsidence in Wuhan city based on Sentinel-1. Bull. Surv. Mapp. 2021, 9, 53–58. [Google Scholar]
- Chen, Y.; Yu, S.; Tao, Q.; Liu, G.; Wang, L.; Wang, F. Accuracy Verification and Correction of D-InSAR and SBAS-InSAR in Monitoring Mining Surface Subsidence. Remote Sens. 2021, 13, 4365. [Google Scholar] [CrossRef]
- Liu, X.; Tao, Q.; Niu, C.; Li, B.; Zhang, Y.; Ren, Y. Comparative analysis and verification of DInSAR and SBAS InSAR in mining subsidence monitoring. Prog. Geophys. 2022, 37, 1825–1833. [Google Scholar]
- Li, Z.; Cao, Y.; Wei, J.; Duan, M.; Wu, L.; Hou, J.; Zhu, J. Time-series InSAR ground deformation monitoring: Atmospheric delay modeling and estimating. Earth-Sci. Rev. 2019, 192, 258–284. [Google Scholar] [CrossRef]












| No | Image Data | Orbit | No | Image Data | Orbit | No | Image Data | Orbit |
|---|---|---|---|---|---|---|---|---|
| 1 | 6 January 2018 | 020033 | 19 | 22 August 2018 | 023358 | 37 | 26 March 2019 | 026508 |
| 2 | 30 January 2018 | 020383 | 20 | 3 September 2018 | 023533 | 38 | 7 April 2019 | 026683 |
| 3 | 11 February 2018 | 020558 | 21 | 15 September 2018 | 023708 | 39 | 19 April 2019 | 026858 |
| 4 | 23 February 2018 | 020733 | 22 | 27 September 2018 | 023883 | 40 | 1 May 2019 | 027033 |
| 5 | 7 March 2018 | 020908 | 23 | 9 October 2018 | 024058 | 41 | 13 May 2019 | 027208 |
| 6 | 19 March 2018 | 021083 | 24 | 21 October 2018 | 024233 | 42 | 6 June 2019 | 027558 |
| 7 | 31 March 2018 | 021258 | 25 | 2 November 2018 | 024408 | 43 | 18 June 2019 | 027733 |
| 8 | 12 April 2018 | 021433 | 26 | 14 November 2018 | 024583 | 44 | 30 June 2019 | 027908 |
| 9 | 24 April 2018 | 021608 | 27 | 26 November 2018 | 024758 | 45 | 12 July 2019 | 028083 |
| 10 | 6 May 2018 | 021783 | 28 | 8 December 2018 | 024933 | 46 | 24 July 2019 | 028258 |
| 11 | 18 May 2018 | 021958 | 29 | 20 December 2018 | 025108 | 47 | 5 August 2019 | 028433 |
| 12 | 30 May 2018 | 022133 | 30 | 1 January 2019 | 025283 | 48 | 17 August 2019 | 028608 |
| 13 | 11 June 2018 | 022308 | 31 | 13 January 2019 | 025458 | 49 | 29 August 2019 | 028783 |
| 14 | 23 June 2018 | 022483 | 32 | 25 January 2019 | 025633 | 50 | 10 September 2019 | 028958 |
| 15 | 5 July 2018 | 022658 | 33 | 6 February 2019 | 025808 | 51 | 22 September 2019 | 029133 |
| 16 | 17 July 2018 | 022833 | 34 | 18 February 2019 | 025983 | 52 | 4 October 2019 | 029308 |
| 17 | 29 July 2018 | 023008 | 35 | 2 March 2019 | 026158 | |||
| 18 | 10 August 2018 | 023183 | 36 | 14 March 2019 | 026333 |
| Parameter | Value |
|---|---|
| Pass direction | Ascending |
| Beam mode | IW |
| Polarization | VV |
| Wave band | C |
| Wavelength/cm | 5.6 |
| Number of images | 52 |
| Monitored period | 6 January 2018–4 October 2019 |
| Monitoring Points | Correlation Coefficient (Pearson) | Mean Absolute Error (MAE)/mm | Root Mean Square Error (RMSE)/mm |
|---|---|---|---|
| 1 | 0.9735 | 12.2 | 13.9 |
| 6 | 0.9637 | 47.2 | 52.2 |
| 12 | 0.9568 | 41.9 | 51.0 |
| 22 | 0.9858 | 32.1 | 42.3 |
| Monitoring Points | Correlation Coefficient (Pearson) | Mean Absolute Error (MAE)/mm | Root Mean Square Error (RMSE)/mm |
|---|---|---|---|
| 1 | 0.9698 | 3.2 | 3.8 |
| 6 | 0.8595 | 74.5 | 82.6 |
| 12 | 0.9120 | 59.9 | 72.4 |
| 22 | 0.9135 | 62.0 | 83.9 |
Disclaimer/Publisher’s Note: The statements, opinions and data contained in all publications are solely those of the individual author(s) and contributor(s) and not of MDPI and/or the editor(s). MDPI and/or the editor(s) disclaim responsibility for any injury to people or property resulting from any ideas, methods, instructions or products referred to in the content. |
© 2023 by the authors. Licensee MDPI, Basel, Switzerland. This article is an open access article distributed under the terms and conditions of the Creative Commons Attribution (CC BY) license (https://creativecommons.org/licenses/by/4.0/).
Share and Cite
Chen, Y.; Dong, X.; Qi, Y.; Huang, P.; Sun, W.; Xu, W.; Tan, W.; Li, X.; Liu, X. Integration of DInSAR-PS-Stacking and SBAS-PS-InSAR Methods to Monitor Mining-Related Surface Subsidence. Remote Sens. 2023, 15, 2691. https://doi.org/10.3390/rs15102691
Chen Y, Dong X, Qi Y, Huang P, Sun W, Xu W, Tan W, Li X, Liu X. Integration of DInSAR-PS-Stacking and SBAS-PS-InSAR Methods to Monitor Mining-Related Surface Subsidence. Remote Sensing. 2023; 15(10):2691. https://doi.org/10.3390/rs15102691
Chicago/Turabian StyleChen, Yuejuan, Xu Dong, Yaolong Qi, Pingping Huang, Wenqing Sun, Wei Xu, Weixian Tan, Xiujuan Li, and Xiaolong Liu. 2023. "Integration of DInSAR-PS-Stacking and SBAS-PS-InSAR Methods to Monitor Mining-Related Surface Subsidence" Remote Sensing 15, no. 10: 2691. https://doi.org/10.3390/rs15102691
APA StyleChen, Y., Dong, X., Qi, Y., Huang, P., Sun, W., Xu, W., Tan, W., Li, X., & Liu, X. (2023). Integration of DInSAR-PS-Stacking and SBAS-PS-InSAR Methods to Monitor Mining-Related Surface Subsidence. Remote Sensing, 15(10), 2691. https://doi.org/10.3390/rs15102691

