A Machine Learning-Based Method for Modeling TEC Regional Temporal-Spatial Map
Abstract
1. Introduction
2. Modeling
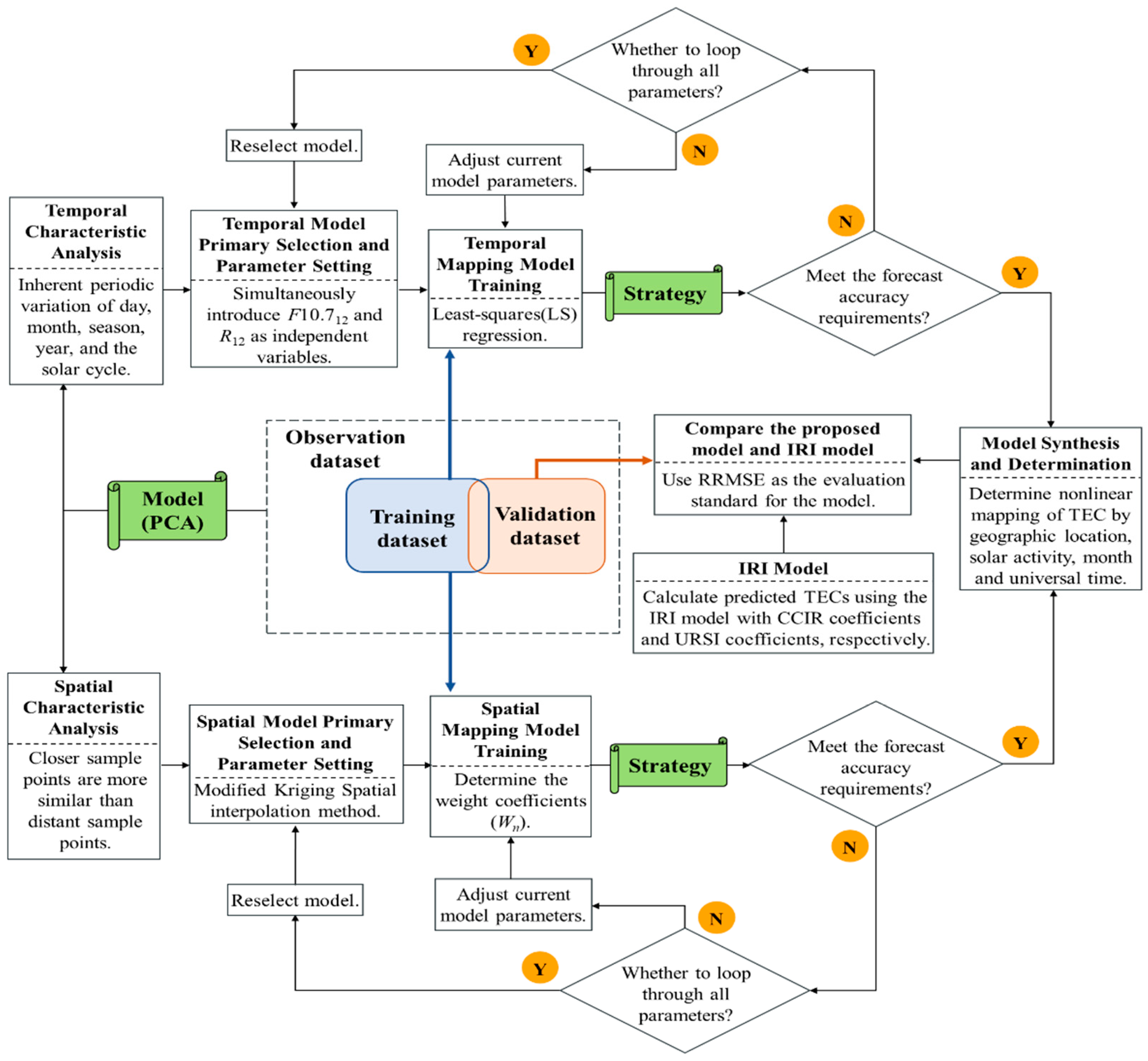
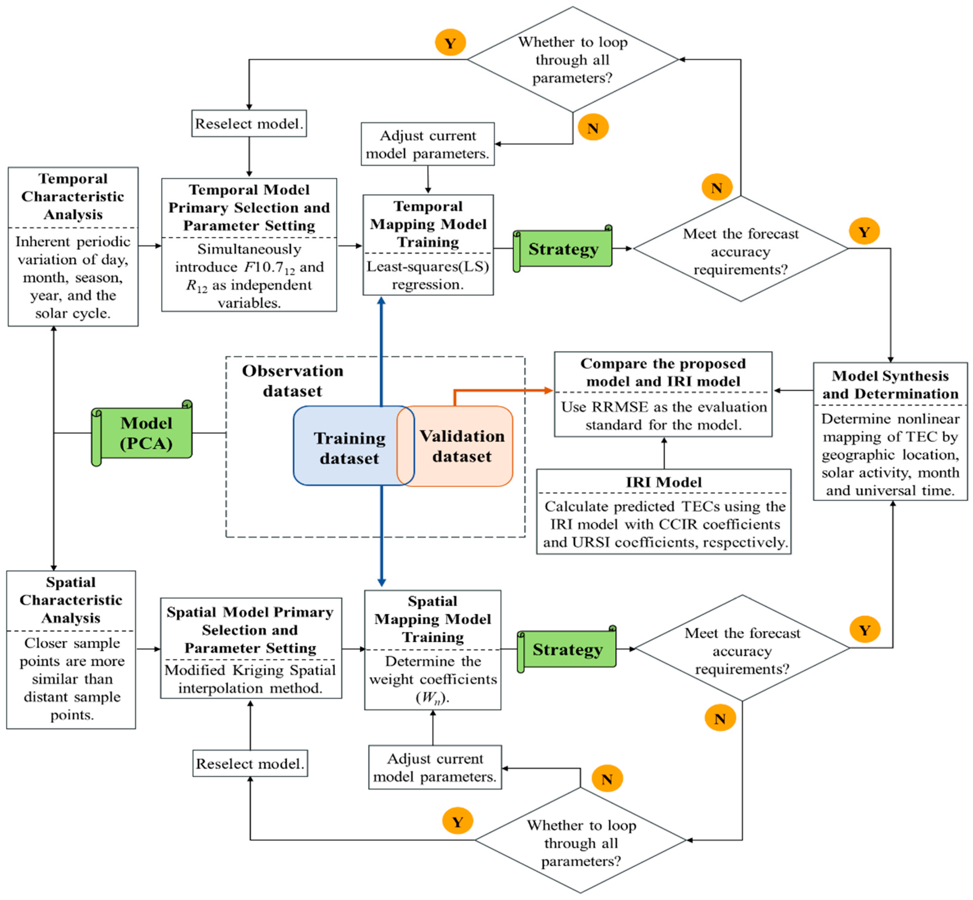
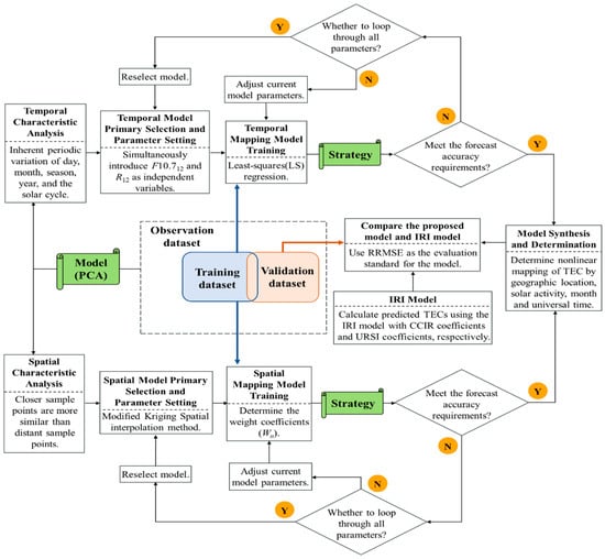
2.1. Modeling Method
- What kind of data are needed for training and predicting? The premise of ML is that the data used for training models have the same statistical characteristics, and the modeling process is to find the appropriate map to describe such statistical characteristics. This paper selects the monthly mean values of TEC (hereinafter referred to as TEC) from eight ionospheric observation stations in parts of Europe as the modeling dataset. The validation dataset consists of six stations in the same region, of which three are used for modeling, and three are not involved in the modeling process. The details are described in Section 2.2.
- How to choose a suitable model? This requires us to have an in-depth understanding of the purpose of modeling, the principles and applicable scope of different models, their advantages and disadvantages, and the characteristics of the training dataset before modeling. In this paper, the principal component analysis (PCA) function set is selected as the hypothesis space to construct the temporal and spatial characteristic map of TEC. PCA is a commonly used data analysis method known as eigenvector analysis [47]. It transforms the original data into a set of linearly independent ordered basis functions and correlation coefficients through a linear transformation. It can extract the main eigen components of the data and is often used for dimensionality reduction in high-dimensional data.
- How to determine the parameters of the model? ML is a supervised learning method [44] that obtains the target model and the corresponding algorithm through training. The least-squares (LS) regression analysis algorithm is one of the criteria used to determine the parameters of the regression model. Due to its advantages of simple calculation, short modeling time, easy understanding, and being highly sensitive to outliers, this algorithm has been widely used in parameter prediction and time series modeling in many fields. And LS shows good performance; therefore, this is also the reason why we choose it for modeling.
- How to evaluate the performance of the model? First, we must develop a unified standard to determine the optimal model and its correlation coefficients from the hypothesis space. Therefore, we calculate the following parameters as the evaluation standard:
- (a)
- Root mean square error (RMSE):
- (b)
- Relative root mean square error (RRMSE):
2.2. Modeling Dataset
- (1)
- Considering that the observation period of different stations includes 15 min, 30 min, and 60 min, to ensure the uniformity of data format and avoid introducing errors, we choose 60 min as the sampling period to ensure data consistency.
- (2)
- In order to meet the modeling requirements of the Long-term regional ionospheric TEC prediction model, the monthly 24-h TEC mean values of each TEC observation station are calculated, and one observation station corresponds to a standardized modeling data file. After the above processing, we selected 8 stations for modeling and 6 stations for validation. Among the validation stations, three participated in modeling and three did not.
2.3. Modeling Determination
2.3.1. Modeling of Temporal Characteristics
2.3.2. Modeling of Spatial Characteristics
2.4. Parameter Determination
2.4.1. Temporal Model Determination
2.4.2. Spatial Model Determination
3. Validation
- (1)
- Using the temporal regression map (10) to calculate the time component .
- (2)
- Using the temporal regression value and the given geographical latitude and longitude coordinates, the final predicted value can be obtained by the modified Kriging interpolation method (5) for spatial reconstruction.
- (1)
- The TEC curve predicted by the IRI model and the model proposed in this paper has a highly fitting variation trend with the observed TEC curve. That is, there is an apparent variation trend of the day, month, season, and year as well as periodic variation with the solar activity. Furthermore, the maximum TEC value in high solar activity years is obviously higher than that in low solar activity years, which further confirms the close relationship between the variation of TEC and solar activity.
- (2)
- The prediction curve of the proposed model is closer to the TEC observation curve than that of the IRI model. Especially in Roquetes and Dourbes, the prediction effect of the proposed model is significantly better than that of the IRI model.
- (3)
- In Nicosia, the prediction error of both the IRI model and the proposed model is the maximum. The RRMSE of the IRI model using CCIR coefficients and URSI coefficients and the proposed model are 98.65%, 78.18%, and 21.71%, respectively, in predicting the monthly mean values of TEC of Nicosia station. The main reason is that the station is located at the junction of Asia and Europe, and the dynamic characteristics of the ionosphere are complex. In addition, the valid observation data provided by the observation station are insufficient, or the observation data provided by the limited ionospheric observation station are not accurate due to the limitation of observation technology, which significantly impacts the modeling accuracy.
- (4)
- When the IRI model was used to predict TEC of Sopron and Chilton stations, it could be found from the results that both CCIR coefficients and URSI coefficients showed double peaks that did not conform to the law of diurnal variation of TEC. This is one reason that the prediction error of the IRI model is higher than that of the proposed model.
- (1)
- Compared with the IRI model with CCIR and URSI coefficients, the predicted accuracy of the proposed model is improved by 38.63% and 35.79%, respectively, which is a significant improvement in parts of Europe. Similarly, other study [42] have also provided several sets of comparison graphs showing that the IRI model does have a significant deviation in TEC prediction, which further demonstrates the effectiveness of the PCA decomposition method in ionospheric parameters modeling and the necessity of the proposed model.
- (2)
- The prediction error of the proposed model is the minimum at the low solar activity epoch, which is 7.94%, and the maximum at the middle solar activity epoch, which is 17.75%, both of which are lower than the IRI models. On the other hand, the IRI model with CCIR and URSI coefficients has the best predictions during the high solar activity year, and the prediction errors are 26.34% and 31.48%, respectively.
- (3)
- The IRI model is an empirical model applicable to the global scope, whereas the proposed model is a regional empirical model focusing on the parts of Europe region. The prediction accuracy of the regional model is better than that of the global model in specific regions. Namely, the regional model has better spatial adaptability and pertinence in ionospheric parameter prediction.
4. Conclusions
Author Contributions
Funding
Data Availability Statement
Conflicts of Interest
References
- Yin, Y.; González-Casado, G.; Rovira-Garcia, A.; Juan, J.M.; Sanz, J.; Shao, Y. Summer Nighttime Anomalies of Ionospheric Electron Content at Midlatitudes: Comparing Years of Low and High Solar Activities Using Observations and Tidal/Planetary Wave Features. Remote Sens. 2022, 14, 1237. [Google Scholar] [CrossRef]
- Ren, X.; Liu, H.; Zhang, J.; Mei, D.; Zhang, X. An Improved Method for Ionospheric TEC Estimation Using the Spaceborne GNSS-R Observations. IEEE Trans. Geosci. Remote Sens. 2022, 60, 1–12. [Google Scholar] [CrossRef]
- Etemadfard, H.; Heinkelmann, R.; Hossainali, M.M.; Schuh, H. The Role of Spatial Gradient on Vertical Total Electron Content Extraction from Geodetic Very Long Baseline Interferometry Observation: Case Study CONT08 to CONT17-L1. Space Weather 2021, 19, e2020SW002633. [Google Scholar] [CrossRef]
- Wang, S.; Wang, D.; Sun, J. Artificial Neural Network-Based Ionospheric Delay Correction Method for Satellite-Based Augmentation Systems. Remote Sens. 2022, 14, 676. [Google Scholar] [CrossRef]
- Qiu, F.; Pan, X.; Luo, X.; Lai, Z.; Jiang, K.; Wang, G. Global ionospheric TEC prediction model integrated with semiparametric kernel estimation and autoregressive compensation. Chin. J. Geophys.-Chin. Ed. 2021, 64, 3021–3029. [Google Scholar] [CrossRef]
- Goss, A.; Hernández-Pajares, M.; Schmidt, M.; Roma-Dollase, D.; Erdogan, E.; Seitz, F. High-Resolution Ionosphere Corrections for Single-Frequency Positioning. Remote Sens. 2021, 13, 12. [Google Scholar] [CrossRef]
- Dong, Y.; Gao, C.; Long, F.; Yan, Y. Suspected Seismo-Ionospheric Anomalies before Three Major Earthquakes Detected by GIMs and GPS TEC of Permanent Stations. Remote Sens. 2022, 14, 20. [Google Scholar] [CrossRef]
- Zheng, Y.; Chernogor, L.F.; Garmash, K.P.; Guo, Q.; Rozumenko, V.T.; Luo, Y. Disturbances in the Ionosphere and Distortion of Radio Wave Characteristics That Accompanied the Super Typhoon Lekima Event of 4–12 August 2019. J. Geophys. Res. Space Phys. 2022, 127, 8. [Google Scholar] [CrossRef]
- Dao, T.; Harima, K.; Carter, B.; Currie, J.; McClusky, S.; Brown, R.; Rubinov, E.; Choy, S. Regional Ionospheric Corrections for High Accuracy GNSS Positioning. Remote Sens. 2022, 14, 2463. [Google Scholar] [CrossRef]
- He, J.; Yue, X.; Le, H.; Ren, Z.; Wan, W. Evaluation on the Quasi-Realistic Ionospheric Prediction Using an Ensemble Kalman Filter Data Assimilation Algorithm. Space Weather 2020, 18, e2019SW002410. [Google Scholar] [CrossRef]
- Tang, J.; Zhang, S.; Huo, X.; Wu, X. Ionospheric Assimilation of GNSS TEC into IRI Model Using a Local Ensemble Kalman Filter. Remote Sens. 2022, 14, 3267. [Google Scholar] [CrossRef]
- Farzaneh, S.; Forootan, E. Reconstructing Regional Ionospheric Electron Density: A Combined Spherical Slepian Function and Empirical Orthogonal Function Approach. Surv. Geophys. 2018, 39, 289–309. [Google Scholar] [CrossRef]
- Sharifi, M.A.; Farzaneh, S. The ionosphere electron density spatio-temporal modeling based on the Slepian basis functions. Acta Geod. Geophys. 2017, 52, 5–18. [Google Scholar] [CrossRef][Green Version]
- Wang, L.; Wei, E.; Xiong, S.; Zhang, T.; Shen, Z. Evaluation of NeQuick2 Model over Mid-Latitudes of Northern Hemisphere. Remote Sens. 2022, 14, 4124. [Google Scholar] [CrossRef]
- Pietrella, M.; Pezzopane, M.; Zolesi, B.; Cander, L.R.; Pignalberi, A. The Simplified Ionospheric Regional Model (SIRM) for HF Prediction: Basic Theory, Its Evolution and Applications. Surv. Geophy. 2020, 41, 1143–1178. [Google Scholar] [CrossRef]
- Yao, Y.; Chen, X.; Kong, J.; Zhou, C.; Liu, L.; Shan, L.; Guo, Z. An Updated Experimental Model of IG12 Indices Over the Antarctic Region via the Assimilation of IRI2016 With GNSS TEC. IEEE Trans. Geosci. Remote Sens. 2021, 59, 1700–1717. [Google Scholar] [CrossRef]
- Zhang, W.; Huo, X.; Yuan, Y.; Li, Z.; Wang, N. Algorithm Research Using GNSS-TEC Data to Calibrate TEC Calculated by the IRI-2016 Model over China. Remote Sens. 2021, 13, 4002. [Google Scholar] [CrossRef]
- Bilitza, D. IRI the International Standard for the Ionosphere. Adv. Radio Sci. 2018, 16, 1–11. [Google Scholar] [CrossRef]
- Pignalberi, A.; Pezzopane, M.; Nava, B. Optimizing the NeQuick Topside Scale Height Parameters Through COSMIC/FORMOSAT-3 Radio Occultation Data. IEEE Geosci. Remote Sens. Lett. 2021, 19, 1–5. [Google Scholar] [CrossRef]
- Wang, J.; Liu, Y.; Xu, C. The Progress Review and Future Preview of Typical Ionospheric Models. In Proceedings of the International Symposium on Antennas, Propagation and EM Theory, Zhuhai, China, 30 November 2021. [Google Scholar]
- Kaselimi, M.; Voulodimos, A.; Doulamis, N.; Doulamis, A.; Delikaraoglou, D. Deep Recurrent Neural Networks for Ionospheric Variations Estimation Using GNSS Measurements. IEEE Trans. Geosci. Remote Sens. 2021, 60, 1–15. [Google Scholar] [CrossRef]
- Ren, X.; Yang, P.; Liu, H.; Chen, J.; Liu, W. Deep Learning for Global Ionospheric TEC Forecasting: Different Approaches and Validation. Space Weather 2022, 20, e2021SW003011. [Google Scholar] [CrossRef]
- Zhang, F.; Zhou, C.; Wang, C.; Zhao, J.; Liu, Y.; Xia, G.; Zhao, Z. Global ionospheric TEC prediction based on deep learning. Chin. J. Radio Sci. 2021, 36, 553–561. [Google Scholar]
- Sivakrishna, K.; Venkata Ratnam, D.; Sivavaraprasad, G. A Bidirectional Deep-Learning Algorithm to Forecast Regional Ionospheric TEC Maps. IEEE J. Sel. Top. Appl. Earth Obs. Remote Sens. 2022, 15, 4531–4543. [Google Scholar] [CrossRef]
- Shi, S.; Zhang, K.; Wu, S.; Shi, J.; Hu, A.; Wu, H.; Li, Y. An Investigation of Ionospheric TEC Prediction Maps Over China Using Bidirectional Long Short-Term Memory Method. Space Weather 2022, 20, e2022SW003103. [Google Scholar] [CrossRef]
- Chen, Z.; Liao, W.; Li, H.; Wang, J.; Deng, X.; Hong, S. Prediction of Global Ionospheric TEC Based on Deep Learning. Space Weather 2022, 20, e2021SW002854. [Google Scholar] [CrossRef]
- Chen, J.; Fang, H.; Liu, Z. The Application of a Deep Convolutional Generative Adversarial Network on Completing Global TEC Maps. J. Geophys. Res. 2021, 126, e2020JA028418. [Google Scholar] [CrossRef]
- Pan, Y.; Jin, M.; Zhang, S.; Deng, Y. TEC Map Completion through a Deep Learning Model: SNP-GAN. Space Weather 2021, 11, e2021SW002810. [Google Scholar] [CrossRef]
- Lee, S.; Ji, E.; Moon, Y.; Park, E. One-Day Forecasting of Global TEC Using a Novel Deep Learning Model. Space Weather 2020, 19, 2020SW002600. [Google Scholar] [CrossRef]
- Ji, E.; Moon, Y.; Park, E. Improvement of IRI Global TEC Maps by Deep Learning Based on Conditional Generative Adversarial Networks. Space Weather 2020, 18, e2019SW002411. [Google Scholar] [CrossRef]
- Han, Y.; Wang, L.; Fu, W.; Zhou, H.; Li, T.; Chen, R. Machine Learning-Based Short-Term GPS TEC Forecasting during High Solar Activity and Magnetic Storm Periods. IEEE J. Sel. Top. Appl. Earth Obs. Remote Sens. 2022, 15, 115–126. [Google Scholar] [CrossRef]
- Monte-Moreno, E.; Yang, H.; Hernández-Pajares, M. Forecast of the Global TEC by Nearest Neighbour Technique. Remote Sens. 2022, 14, 1361. [Google Scholar] [CrossRef]
- Tang, J.; Li, Y.; Yang, D.; Ding, M. An Approach for Predicting Global Ionospheric TEC Using Machine Learning. Remote Sens. 2022, 14, 1585. [Google Scholar] [CrossRef]
- Natras, R.; Soja, B.; Schmidt, M. Ensemble Machine Learning of Random Forest, AdaBoost and XGBoost for Vertical Total Electron Content Forecasting. Remote Sens. 2022, 14, 3547. [Google Scholar] [CrossRef]
- Mallika, I.L.; Ratnam, D.V.; Ostuka, Y.; Sivavaraprasad, G.; Raman, S. Implementation of Hybrid Ionospheric TEC Forecasting Algorithm Using PCA-NN Method. IEEE J. Sel. Top. Appl. Earth Obs. Remote Sens. 2019, 12, 371–381. [Google Scholar] [CrossRef]
- Xiong, P.; Zhai, D.; Long, C.; Zhou, H.; Zhang, X.; Shen, X. Long Short-Term Memory Neural Network for Ionospheric Total Electron Content Forecasting Over China. Space Weather 2021, 19, e2020SW002706. [Google Scholar] [CrossRef]
- Jeong, S.; Lee, W.K.; Jang, S.; Kil, H.; Kim, J.; Kwak, Y.; Kim, Y.H.; Hong, J.; Choi, B. Reconstruction of the Regional Total Electron Content Maps over the Korean Peninsula Using Deep Convolutional Generative Adversarial Network and Poisson Blending. Space Weather 2022, 20, e2022SW003131. [Google Scholar] [CrossRef]
- Zewdie, G.K.; Valladares, C.; Cohen, M.B.; Lary, D.J.; Ramani, D.; Tsidu, G.M. Data-Driven Forecasting of Low-Latitude Ionospheric Total Electron Content Using the Random Forest and LSTM Machine Learning Methods. Space Weather 2021, 19, e2020SW002639. [Google Scholar] [CrossRef]
- Feng, J.; Wang, Z.; Jiang, W.; Zhao, Z.; Zhang, B. A single-station empirical model for TEC over the Antarctic Peninsula using GPS-TEC data. Radio Sci. 2017, 52, 196–214. [Google Scholar] [CrossRef]
- Krypiak-Gregorczyk, A.; Wielgosz, P.; Borkowski, A. Ionosphere Model for European Region Based on Multi-GNSS Data and TPS Interpolation. Remote Sens. 2017, 9, 2072–4292. [Google Scholar] [CrossRef]
- El-Diasty, M. Regional ionospheric modeling using wavelet network model. J. Glob. Position. Syst. 2017, 15, 1–10. [Google Scholar] [CrossRef][Green Version]
- Basciftci, F.; Inal, C.; Yildirim, O.; Bülbül, S. Determining regional ionospheric model and comparing with global models. Geod. Vestn. 2017, 61, 427–440. [Google Scholar] [CrossRef]
- Nishioka, M.; Saito, S.; Tao, C.; Shiota, D.; Tsugawa, T.; Ishii, M. Statistical analysis of ionospheric total electron content (TEC): Long-term estimation of extreme TEC in Japan. Earth Planets Space 2021, 73, 52. [Google Scholar] [CrossRef]
- Fokoue, E.P. Model Selection for Optimal Prediction in Statistical Machine Learning. Not. Am. Math. Soc. 2020, 67, 155–168. [Google Scholar] [CrossRef]
- Shah, D.; Patel, K.; Shah, M. Prediction and estimation of solar radiation using artificial neural network (ANN) and fuzzy system: A comprehensive review. Int. J. Energ. Water Res. 2021, 5, 219–233. [Google Scholar] [CrossRef]
- Simon, H. Neural Networks and Learning Machines, 3rd ed.; Prentice Hall: Hoboken, NJ, USA, 2008. [Google Scholar]
- Xia, Z.; Chen, Y.; Xu, C. Multiview PCA: A Methodology of Feature Extraction and Dimension Reduction for High-Order Data. IEEE Trans. Cybern. 2021, 1–13. [Google Scholar] [CrossRef]
- Pearson, K. LIII. On lines and planes of closest fit to systems of points in space. Lond. Edinb. Dublin Philos. Mag. J. Sci. 1901, 2, 559–572. [Google Scholar] [CrossRef]
- Dvinskikh, N.I. Expansion of ionospheric characteristics fields in empirical orthogonal functions. Adv. Space Res. 1988, 8, 179–187. [Google Scholar] [CrossRef]
- Wang, J.; Ma, J.G.; Huang, X.D.; Bai, H.M.; Chen, Q.; Cheng, H.Y. Modeling of the ionospheric critical frequency of the F2 layer over Asia based on modified temporal-spatial reconstruction. Radio Sci. 2019, 54, 680–691. [Google Scholar]
- Wang, J.; Yang, C.; An, W. Regional Refined Long-term Predictions Method of Usable Frequency for HF Communication Based on Machine Learning over Asia. IEEE Trans. Antennas Propag. 2022, 70, 4040–4055. [Google Scholar] [CrossRef]
- Ghaffari Razin, M.R.; Voosoghi, B. Ionosphere time series modeling using adaptive neuro-fuzzy inference system and principal component analysis. GPS Solut. 2020, 24, 1–13. [Google Scholar] [CrossRef]
- Wang, J.; Bai, H.M.; Huang, X.D.; Cao, Y.B.; Chen, Q.; Ma, J.G. Simplified regional prediction model of long-term trend for critical frequency of ionospheric F2 Region over east Asia. Appl. Sci. 2019, 9, 3219. [Google Scholar] [CrossRef]
- Galkin, I.; Froń, A.; Reinisch, B.; Hernández-Pajares, M.; Krankowski, A.; Nava, B.; Bilitza, D.; Kotulak, K.; Flisek, P.; Li, Z.; et al. Global Monitoring of Ionospheric Weather by GIRO and GNSS Data Fusion. Atmosphere 2022, 13, 371. [Google Scholar] [CrossRef]
- Space Weather Prediction Center. Available online: https://www.swpc.noaa.gov (accessed on 1 March 2021).
- Global Ionosphere Radio Observatory. Available online: https://giro.uml.edu/didbase/scaled.php (accessed on 30 November 2020).
- Wang, J.; Shi, Y.; Yang, C. Investigation of Two Prediction Models of Maximum Usable Frequency for HF Communication Based on Oblique- and Vertical-Incidence Sounding Data. Atmosphere 2022, 13, 1122. [Google Scholar] [CrossRef]
- Digisonde Portable Sounder 4 (DPS-4). Available online: http://digisonde.com/digisonde.html (accessed on 23 September 2022).
- Richards, P.G.; Fennelly, J.A.; Torr, D.G. EUVAC: A solar EUV Flux Model for aeronomic calculations. J. Geophys. Res. Space Phys. 1994, 99, 8981–8992. [Google Scholar] [CrossRef]
- De Haro Barbás, B.F.; Elias, A.G. Effect of the Inclusion of Solar Cycle 24 in the Calculation of foF2 Long-Term Trend for Two Japanese Ionospheric Stations. Pure Appl. Geophys. 2020, 177, 1071–1078. [Google Scholar] [CrossRef]
- Sivavaraprasad, G.; Deepika, V.S.; SreenivasaRao, D.; Ravi Kumar, M.; Sridhar, M. Performance evaluation of neural network TEC forecasting models over equatorial low-latitude Indian GNSS station. Geod. Geodyn. 2020, 11, 192–201. [Google Scholar] [CrossRef]
- Qian, L.; Burns, A.G.; Solomon, S.C.; Wang, W. Annual/semiannual variation of the ionosphere. Geophys. Res. Lett. 2013, 40, 1928–1933. [Google Scholar] [CrossRef]
- Bhawre, P.; Kishore, K.; Dogra, S.K.; Purohit, P.K.; Waheed, M.A.; Khatarkar, P.; Atulkar, R. Characteristic of Ionospheric foF2 and Solar Indices during the 23(rd) Solar Cycle over High Latitude Station, Syowa, Antarctica. Am. J. Clim. Chang. 2015, 4, 408–416. [Google Scholar] [CrossRef][Green Version]
- Mustafa, U. Deep learning for ionospheric TEC forecasting at mid-latitude stations in Turkey. Acta Geophys. 2021, 60, 589–606. [Google Scholar]
- Zhukov, A.V.; Yasyukevich, Y.V.; Bykov, A.E. GIMLi: Global ionospheric total electron content model based on machine learning. GPS Solut. 2021, 25, 19. [Google Scholar] [CrossRef]
- Georges, M. Principles of geostatistics. Econ. Geol. 1963, 58, 1246–1266. [Google Scholar]
- Uddin, M.S.; Czajkowski, K.P. Performance Assessment of Spatial Interpolation Methods for the Estimation of Atmospheric Carbon Dioxide in the Wider Geographic Extent. J. Geovis. Spat. Anal. 2022, 6, 1–17. [Google Scholar] [CrossRef]
- Cheng, H.; Wang, J.; Huang, X. Reconstruction method for the ionospheric foF2 at high latitude region based on kriging method with geomagnetic coordinates. Chin. J. Space Sci. 2020, 40, 505–512. [Google Scholar]
- Ercha, A.; Zhang, D.-H.; Xiao, Z.; Hao, Y.-Q.; Ridley, A.J.; Moldwin, M. Modeling ionospheric foF2 by using empirical orthogonal function analysis. Ann. Geophys. 2011, 29, 1501–1515. [Google Scholar]
- Zhang, M.; Liu, C.; Wan, W.; Liu, L.; Ning, B. Evaluation of global modeling of M(3000)F2 and hmF2 based on alternative empirical orthogonal function expansions. Adv. Space Res. 2010, 46, 1024–1031. [Google Scholar] [CrossRef]




















| No. | Station | Latitude (°N) | Longitude (°E) | Duration of Valid Data | Data Volume | Data Sources | Receiver [57,58] | Including in Modeling | |
|---|---|---|---|---|---|---|---|---|---|
| NOAA [55] | GIRO [56] | ||||||||
| 1 | Athens | 38.00 | 23.50 | 2004–2021 | 4948 | √ | √ | DPS-4 | Yes |
| 2 | Chilton | 51.60 | −1.30 | 2005–2009 | 1417 | √ | √ | DPS-1 | No |
| 3 | Dourbes | 50.10 | 4.60 | 2004–2021 | 5160 | √ | √ | DGS-256 | Yes |
| 4 | El Arensillo | 37.10 | −6.70 | 2004–2017 | 3834 | √ | √ | DGS-256 | Yes |
| 5 | Fairford | 51.70 | −1.50 | 2004–2021 | 4726 | √ | √ | DGS-256 | Yes |
| 6 | Nicosia | 35.10 | 33.20 | 2013–2016 | 1546 | - | √ | DPS-4D | No |
| 7 | Pruhonice | 50.00 | 14.60 | 2004–2021 | 5136 | √ | √ | DPS-4 | Yes |
| 8 | Rome | 41.80 | 12.50 | 2006–2021 | 4584 | √ | √ | DPS-4 | Yes |
| 9 | Roquetes | 41.00 | 0.00 | 2004–2021 | 5160 | √ | √ | DGS-256 | Yes |
| 10 | San Vito | 40.60 | 17.80 | 2004–2021 | 4779 | √ | √ | DGS-256 | Yes |
| 11 | Sopron | 47.63 | 16.72 | 2019–2021 | 759 | - | √ | DPS-4D | No |
| No. | Station | Latitude (°N) | Longitude (°E) | Solar Activity Epoch | Year | Season | Month | Including in Modeling |
|---|---|---|---|---|---|---|---|---|
| 1 | San Vito | 40.60 | 17.80 | High | 2015 | Spring | May | Yes |
| 2 | Roquetes | 41.00 | 0.00 | High | 2014 | Summer | September | Yes |
| 3 | Dourbes | 50.10 | 4.60 | Middle | 2004 | Autumn | October | Yes |
| 4 | Nicosia | 35.10 | 33.20 | Middle | 2016 | Winter | February | No |
| 5 | Sopron | 47.63 | 16.72 | Low | 2020 | Summer | August | No |
| 6 | Chilton | 51.60 | −1.30 | Low | 2009 | Spring | June | No |
| Statistical Analysis Item | RMSE (TECU) | RRMSE (%) | Difference between CCIR and Prop. (%) | Difference between URSI and Prop. (%) | |||||
|---|---|---|---|---|---|---|---|---|---|
| CCIR | URSI | Prop. | CCIR | URSI | Prop. | ||||
| Station | San Vito | 3.10 | 2.17 | 2.00 | 18.56 | 14.03 | 9.11 | 9.45 | 4.92 |
| Roquetes | 3.80 | 4.63 | 2.17 | 32.30 | 42.25 | 11.74 | 20.56 | 30.51 | |
| Dourbes | 3.68 | 3.54 | 1.08 | 43.45 | 44.27 | 12.58 | 30.87 | 31.69 | |
| Nicosia | 4.92 | 3.86 | 2.46 | 98.65 | 78.18 | 21.71 | 76.94 | 56.46 | |
| Sopron | 2.01 | 2.09 | 0.51 | 42.30 | 48.57 | 7.04 | 35.26 | 41.53 | |
| Chilton | 1.56 | 1.83 | 0.53 | 32.34 | 41.60 | 8.74 | 23.60 | 32.86 | |
| Solar activity | High | 3.47 | 3.61 | 2.08 | 26.34 | 31.48 | 10.50 | 15.84 | 20.98 |
| Middle | 4.34 | 3.70 | 1.90 | 76.23 | 63.53 | 17.75 | 58.48 | 45.78 | |
| Low | 1.80 | 1.97 | 0.52 | 37.65 | 45.22 | 7.94 | 29.71 | 37.28 | |
| Average | 3.37 | 3.20 | 1.65 | 51.39 | 48.55 | 12.76 | 38.63 | 35.79 | |
Publisher’s Note: MDPI stays neutral with regard to jurisdictional claims in published maps and institutional affiliations. |
© 2022 by the authors. Licensee MDPI, Basel, Switzerland. This article is an open access article distributed under the terms and conditions of the Creative Commons Attribution (CC BY) license (https://creativecommons.org/licenses/by/4.0/).
Share and Cite
Liu, Y.; Wang, J.; Yang, C.; Zheng, Y.; Fu, H. A Machine Learning-Based Method for Modeling TEC Regional Temporal-Spatial Map. Remote Sens. 2022, 14, 5579. https://doi.org/10.3390/rs14215579
Liu Y, Wang J, Yang C, Zheng Y, Fu H. A Machine Learning-Based Method for Modeling TEC Regional Temporal-Spatial Map. Remote Sensing. 2022; 14(21):5579. https://doi.org/10.3390/rs14215579
Chicago/Turabian StyleLiu, Yiran, Jian Wang, Cheng Yang, Yu Zheng, and Haipeng Fu. 2022. "A Machine Learning-Based Method for Modeling TEC Regional Temporal-Spatial Map" Remote Sensing 14, no. 21: 5579. https://doi.org/10.3390/rs14215579
APA StyleLiu, Y., Wang, J., Yang, C., Zheng, Y., & Fu, H. (2022). A Machine Learning-Based Method for Modeling TEC Regional Temporal-Spatial Map. Remote Sensing, 14(21), 5579. https://doi.org/10.3390/rs14215579

