Due to scheduled maintenance work on our servers, there may be short service disruptions on this website between 11:00 and 12:00 CEST on March 28th.
Sign in to use this feature.

Years

Between: -

Subjects

remove_circle_outline
remove_circle_outline
remove_circle_outline
remove_circle_outline
remove_circle_outline
remove_circle_outline
remove_circle_outline
remove_circle_outline
remove_circle_outline

Journals

remove_circle_outline
remove_circle_outline
remove_circle_outline
remove_circle_outline

Article Types

Countries / Regions

remove_circle_outline
remove_circle_outline
remove_circle_outline
remove_circle_outline
remove_circle_outline
remove_circle_outline

Search Results (1,559)

Search Parameters:
Keywords = ionosphere

Order results
Result details
Results per page
Select all
Export citation of selected articles as:
16 pages, 3682 KB  
Article
Horizontally Inhomogeneous Ionospheric Refraction Correction for Ground-Based Radar
by Yunfei Zhu, Zhen Dong and Yifei Ji
Atmosphere 2026, 17(3), 331; https://doi.org/10.3390/atmos17030331 - 23 Mar 2026
Viewed by 122
Abstract
Atmospheric refraction often influences the localization accuracy of ground-based radar for detecting space targets. Traditional methods generally utilize the measured troposphere and ionosphere data from the local station for atmospheric refraction correction and thus neglect the influence of atmospheric horizontal inhomogeneity. However, in [...] Read more.
Atmospheric refraction often influences the localization accuracy of ground-based radar for detecting space targets. Traditional methods generally utilize the measured troposphere and ionosphere data from the local station for atmospheric refraction correction and thus neglect the influence of atmospheric horizontal inhomogeneity. However, in practice, a horizontally inhomogeneous ionosphere often causes considerable residual errors in the measured range and elevation angle after refraction correction, especially for targets with low elevation angles. The ionospheric electron density profile along the wave propagation path is significantly different from that in the vertical direction of the local station, which further brings about challenges in the modeling and correction of atmospheric refraction errors. To address the above challenge, the effect of a horizontally inhomogeneous ionosphere on the range and elevation angle measured by ground-based radar is analyzed, and a geographic division modeling strategy for the ionospheric electron density along the propagation path for atmospheric refraction correction is proposed in this paper. The simulation results show that the oblique electron density distribution obtained from the proposed model agrees well with the results calculated by the International Reference Ionosphere (IRI) model, and the proposed methodology effectively suppresses residual errors in radar atmospheric refraction correction in the low-elevation detection case. Full article
Show Figures

Figure 1

24 pages, 12433 KB  
Article
Atmospheric Loss of Energetic Electrons and Protons from the Radiation Belts After the Exceptional Injection of the 11 May 2024 Superstorm Leading to Four Electron Belts
by Viviane Pierrard and Alexandre Winant
Atmosphere 2026, 17(3), 324; https://doi.org/10.3390/atmos17030324 - 22 Mar 2026
Viewed by 102
Abstract
The exceptionally strong geomagnetic storm of 10–11 May 2024 injected new energetic protons and electrons into the terrestrial radiation belts, creating extraordinary conditions to study the loss mechanisms scattering these particles into the atmosphere after the storm. For the first time, four electron [...] Read more.
The exceptionally strong geomagnetic storm of 10–11 May 2024 injected new energetic protons and electrons into the terrestrial radiation belts, creating extraordinary conditions to study the loss mechanisms scattering these particles into the atmosphere after the storm. For the first time, four electron belts were observed during several weeks. We show that this structure was due to electron loss, highly dependent on specific positions. Using the proton and electron fluxes measured by the Energetic Particle Telescope, EPT, on board PROBA-V, we determine the lifetimes of these populations depending on their energy ranges and positions. We show that the lifetimes are much longer for protons than for electrons, which enables us to determine their time variations independently. For electrons, the wave–particle loss mechanisms depend on the background ionosphere–plasmasphere density. The lifetimes determined after the May 2024 and 10 October 2024 big events are compared with average ones to understand their unusual specificity for the formation of four and three belts, respectively. For the injected protons of 9.5 to 13 MeV, the lifetime is minimum at L~1.9, where the fluxes are maximum, showing a lifetime depending on the flux intensity. Loss is due to pitch angle diffusion and collisions with electrons and nuclei in the ambient plasma and neutral atmosphere. At the outer edge of the proton belt, the flux is depleted at all energies after the geomagnetic perturbation, and we determine that the progressive time of refilling after the storm generally reaches more than 40 days. There is an excellent discrimination between the different populations of energetic electrons (0.5–8 MeV) and the injected protons (9.5–13 MeV) that are still observed several months after the event. Such results contribute to advancing understanding of the interactions between the terrestrial atmosphere and space radiation. Full article
(This article belongs to the Special Issue Advances in Observation and Simulation Studies of Ionosphere)
Show Figures

Figure 1

24 pages, 6108 KB  
Article
Comparative Statistical Detection of Ionospheric GPS-TEC Anomalies Associated with the 2021 Haiti and 2022 Cyprus Earthquakes
by Sanjoy Kumar Pal, Kousik Nanda, Soumen Sarkar, Stelios M. Potirakis, Masashi Hayakawa and Sudipta Sasmal
Geosciences 2026, 16(3), 129; https://doi.org/10.3390/geosciences16030129 - 20 Mar 2026
Viewed by 158
Abstract
Global Positioning System (GPS)-derived ionospheric electron concentration measurements provide a powerful observational framework for seismo-electromagnetic studies, enabling quantitative investigation of lithosphere–atmosphere–ionosphere coupling processes through statistically detectable perturbations in ionospheric electron concentration. We analyze GPS-derived Vertical Total Electron Content (VTEC) variations associated with the [...] Read more.
Global Positioning System (GPS)-derived ionospheric electron concentration measurements provide a powerful observational framework for seismo-electromagnetic studies, enabling quantitative investigation of lithosphere–atmosphere–ionosphere coupling processes through statistically detectable perturbations in ionospheric electron concentration. We analyze GPS-derived Vertical Total Electron Content (VTEC) variations associated with the 14 August 2021 Haiti earthquake (Mw 7.2) and the 11 January 2022 Cyprus earthquake (Mw 6.6) using data from nearby International GNSS (Global Navigation Satellite System) Service (IGS) stations located within their respective earthquake preparation zones. VTEC time series spanning 45 days before and 7 days after each event are processed to remove the diurnal component, yielding residuals that isolate short-term ionospheric variability. Anomaly detection is performed using three statistical frameworks: a Gaussian mean, standard deviation model, a robust median/median absolute deviation (MAD) model, and a distribution-free quantile-based model. Daily “occurrence” and “energy” indices are constructed to quantify the frequency and cumulative strength of detected anomalies, respectively. While the indices exhibit similar temporal patterns across all methods, they indicate frequent anomaly detection, limiting statistical selectivity. To address this, both indices are normalized by their median values and filtered using a 95% quantile threshold, retaining only extreme deviations. This procedure substantially reduces background fluctuations and isolates a small number of statistically significant anomaly peaks. For both earthquakes, enhanced anomaly activity is identified in the weeks preceding the events, whereas post-event peaks coincide with periods of elevated meteorological and geomagnetic activity. The results demonstrate that normalization combined with robust statistical methods is essential for discriminating significant ionospheric TEC anomalies from background variability. Full article
(This article belongs to the Section Natural Hazards)
Show Figures

Figure 1

18 pages, 27032 KB  
Article
Research on Ionospheric Scintillation Effects and Prediction Model in East Asia Based on COSMIC-1 Occultation Dataset
by Yuqiang Zhang, Ting Lan, Xiang Wang, Bo Chen and Yi Liu
Universe 2026, 12(3), 86; https://doi.org/10.3390/universe12030086 - 20 Mar 2026
Viewed by 113
Abstract
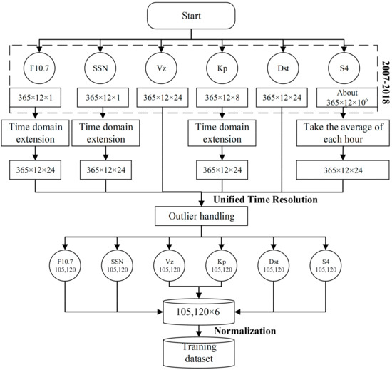
In this study, the temporal and spatial distribution characteristics of ionospheric scintillation in the East Asian sector are statistically analyzed based on S4 data provided by the COSMIC-1 occultation dataset and solar–terrestrial spatial environment parameters from 2007 to 2018. The results show that [...] Read more.
In this study, the temporal and spatial distribution characteristics of ionospheric scintillation in the East Asian sector are statistically analyzed based on S4 data provided by the COSMIC-1 occultation dataset and solar–terrestrial spatial environment parameters from 2007 to 2018. The results show that scintillation activity has an obvious distribution pattern with local time: the frequency gradually increases from 17:00 in the evening, with the peak concentrated at 22:00–01:00 at night; in terms of seasonal variation, scintillation activity is highest in spring and fall, followed by summer, and lowest in winter; and, regarding annual variation, it is highly correlated with the solar activity. Further analyses show that scintillation activity is strongly correlated with geomagnetic activity. On this basis, this study constructs a two-layer LSTM deep learning model based on weighted regression to realize S4 numerical forecasting for the next 1 h in the middle- and low-latitude regions of China, using F10.7, Kp, Dst, sunspot number, solar wind vertical velocity, and historical S4 values as inputs. The model demonstrates robust predictive performance on the validation dataset containing 8760 samples, with a mean squared error of 0.00546 and an absolute error that is distributed within the interval [−0.2, 0.2] 98% of the time, indicating strong accuracy and robustness. These results suggest that the proposed model provides a high-precision tool for ionospheric scintillation warning. Full article
(This article belongs to the Section Space Science)
Show Figures

Figure 1

25 pages, 10373 KB  
Article
Ionospheric Scintillation Anomalies from COSMIC-2 GNSS-RO from 2019 and 2024 as Potential Earthquake Precursors
by Badr-Eddine Boudriki Semlali, Carlos Molina, Hyuk Park and Adriano Camps
ISPRS Int. J. Geo-Inf. 2026, 15(3), 128; https://doi.org/10.3390/ijgi15030128 - 15 Mar 2026
Viewed by 278
Abstract
Currently, there are no consistent earthquake precursors for early warning. However, the correlation between earthquakes and ionospheric scintillation, measured using the S4 index via GNSS-RO, is under active study. This research analyzes S4 anomalies as a potential earthquake proxy, using GNSS-RO [...] Read more.
Currently, there are no consistent earthquake precursors for early warning. However, the correlation between earthquakes and ionospheric scintillation, measured using the S4 index via GNSS-RO, is under active study. This research analyzes S4 anomalies as a potential earthquake proxy, using GNSS-RO data from COSMIC-2/TGRS (Tri-GNSS Radio Occultation System) collected from 2019 to 2024. It examines over 71,000 global earthquakes within ±60° of the equator with magnitudes greater than 4. The quality of S4 anomalies has been enhanced by filtering out space-weather-induced disturbances using the daily planetary geomagnetic index (Kp) and the solar activity flag collected from ground stations. The S4 anomalies were calculated using robust statistical methods, such as the standard deviation and the interquartile range. This study evaluated the correlation with a confusion matrix, a receiver operating characteristic curve, and various figures of merit. The results demonstrated a promising positive S4 anomaly between 1 and 7 days before the analyzed earthquakes, indicating the potential of ionospheric scintillation as an earthquake precursor, with the robust statistical methods employed instilling confidence in the validity of our findings. Full article
Show Figures

Figure 1

17 pages, 2471 KB  
Article
Evaluation of the Ionospheric Corrections Generated by Smartphones with Different Real-Time Products
by Yan Zhang, Yang Jiang and Yang Gao
Sensors 2026, 26(6), 1795; https://doi.org/10.3390/s26061795 - 12 Mar 2026
Viewed by 182
Abstract
Ionospheric delay is a dominant error source in global navigation satellite systems (GNSSs). Conventional ionospheric estimation relies on dense networks of expensive geodetic receivers, limiting accessibility and coverage. With the widespread availability of multi-frequency, multi-constellation smartphones capable of carrier-phase tracking, this study investigates [...] Read more.
Ionospheric delay is a dominant error source in global navigation satellite systems (GNSSs). Conventional ionospheric estimation relies on dense networks of expensive geodetic receivers, limiting accessibility and coverage. With the widespread availability of multi-frequency, multi-constellation smartphones capable of carrier-phase tracking, this study investigates smartphone-based ionospheric estimation. Using a single-reference Precise Point Positioning Real-Time Kinematic (PPP-RTK) framework, ionospheric delays are estimated from smartphone data and evaluated using real-time correction products from BeiDou PPP-B2b and Centre National d’Études Spatiales (CNES). Quality control is performed via solution separation testing with time-differenced carrier phase and time-differenced pseudorange. Field experiments with two Google smartphones and a geodetic receiver demonstrate that the estimated slant ionospheric accuracy is comparable to geodetic receivers within the meter level under both static and kinematic scenarios. Additionally, the horizontal positioning performance demonstrates that the positioning performance of the user smartphone with ionospheric corrections broadcast from the base smartphone is significantly improved, with 74.7% and 54.9% for CNES and PPP-B2b products compared with the conventional PPP solution. Furthermore, a comparison between ionospheric corrections generated from the smartphone and those obtained from the geodetic receiver reveals that the positioning performance of the user smartphone becomes comparable after convergence. Full article
(This article belongs to the Section Navigation and Positioning)
Show Figures

Figure 1

36 pages, 19472 KB  
Article
Optimised SBAS Ground Segment for Colombia Using Traffic and Ionospheric Risk Models
by Jaime Enrique Orduy, Sebastian Valencia, Felipe Rodriguez, Cristian Lozano, Juan Mosquera and Christian Rincon
Aerospace 2026, 13(3), 264; https://doi.org/10.3390/aerospace13030264 - 11 Mar 2026
Viewed by 368
Abstract
This paper presents the design, optimization, and performance evaluation of a Satellite-Based Augmentation System (SBAS) ground segment tailored to Colombia’s air navigation infrastructure, with emphasis on ionospheric anomalies in equatorial latitudes. The configuration comprises six Reference Stations (RIMS), strategically sited via geometric dilution [...] Read more.
This paper presents the design, optimization, and performance evaluation of a Satellite-Based Augmentation System (SBAS) ground segment tailored to Colombia’s air navigation infrastructure, with emphasis on ionospheric anomalies in equatorial latitudes. The configuration comprises six Reference Stations (RIMS), strategically sited via geometric dilution of precision (GDOP) minimization and airspace demand models from ADS-B data. A simulation suite—integrating STK®, Radio Mobile™, and Stanford-ESA certified monitors—quantifies service volume, link margins, and protection level compliance. Ionospheric threat characterization uses regional scintillation datasets (σln ≈ 0.36, ROTI95 ≈ 85 mm/km), informing GIVE inflation and dual-frequency pseudorange integrity validation. Simulations confirm the system sustains ≥ 99.8% APV-I availability over the CAR/SAM FIR, with Horizontal and Vertical Protection Levels (HPL/VPL) bounded below 28 m and 46 m. Uplink integrity and GEO broadcast continuity are modelled under worst-case masking and multipath, confirming ICAO Annex 10 SARPs compliance. The architecture achieves a high performance-to-cost ratio, enabling nationwide SBAS coverage with a 65% cost reduction versus legacy navaids. The system is forward-compatible with dual-frequency multi-constellation SBAS (DFMC), supporting future APV-II scalability. These results position Colombia as a regional node for GNSS augmentation, fostering safety, efficiency, and procedural harmonization. Full article
(This article belongs to the Section Astronautics & Space Science)
Show Figures

Figure 1

25 pages, 3810 KB  
Article
DBPINet: A Physics-Informed Inversion Network for Martian Subsurface Radar Signal
by Rui Shi, Liangshuai Guo and Hongxia Ye
Remote Sens. 2026, 18(6), 863; https://doi.org/10.3390/rs18060863 - 11 Mar 2026
Viewed by 275
Abstract
Subsurface exploration of Mars is essential for understanding its geological evolution and potential water ice distribution. Subsurface radar sounding is an effective technique for detecting layered structure and physical parameters beneath the Martian surface. However, existing methods often neglect the influence of loss [...] Read more.
Subsurface exploration of Mars is essential for understanding its geological evolution and potential water ice distribution. Subsurface radar sounding is an effective technique for detecting layered structure and physical parameters beneath the Martian surface. However, existing methods often neglect the influence of loss tangent and rely on data-driven approaches without physical constraints, limiting their accuracy in high-lossy environments and reducing their physical interpretability. To overcome these limitations, this paper proposes a dual-branch physics-informed network (DBPINet) for the joint inversion of layer thickness, permittivity, and loss tangent of Martian layered media. This method introduces a dual signal loss tangent branch (DSLT-Branch) to extract frequency-dependent attenuation features from dual-frequency radar signals and incorporates a physics-informed loss function based on the electromagnetic transmission-line model to embed physical laws into the learning process. Multiple numerical and measured experiments demonstrate the effectiveness of DBPINet. Compared with the MLP-based baseline and the more advanced LMPINet, DBPINet achieves significant improvements in different layered subsurface models. Specifically, on the three-layer models, the mean absolute percentage error (MAPE) for layer thickness, permittivity, and loss tangent is reduced by 4.793%, 3.600% and 4.559%, respectively. Meanwhile, DBPINet exhibits enhanced robustness under noisy conditions. When applied to real Mars Advanced Radar for Subsurface and Ionosphere Sounding (MARSIS) data acquired over the Medusae Fossae Formation (MFF) region, the inversion results reveal a three-layer subsurface structure (a volcanic ash surface layer, an ice-mixed basaltic middle layer, and a basaltic basement) that is consistent with existing geological interpretations. Full article
Show Figures

Figure 1

47 pages, 12445 KB  
Article
Cognitive Radio–Based Ionospheric Scintillation Detection: A Low-Cost Framework for GNSS Detection and Monitoring in Equatorial Regions
by Jaime Orduy Rodríguez, Walter Abrahao Dos Santos, Claudia Nicoli Candido, Danny Stevens Traslaviña, Cristian Lozano Tafur, Pedro Melo Daza and Iván Felipe Rodríguez Barón
Sensors 2026, 26(6), 1765; https://doi.org/10.3390/s26061765 - 11 Mar 2026
Viewed by 350
Abstract
Global Navigation Satellite Systems (GNSS) are highly affected in equatorial regions, especially due to the formation of Equatorial Plasma Bubbles (EPBs), which cause disturbances in the ionosphere resulting in different forms of signal degradation. Despite Colombia’s privileged geographic position, its limited monitoring infrastructure [...] Read more.
Global Navigation Satellite Systems (GNSS) are highly affected in equatorial regions, especially due to the formation of Equatorial Plasma Bubbles (EPBs), which cause disturbances in the ionosphere resulting in different forms of signal degradation. Despite Colombia’s privileged geographic position, its limited monitoring infrastructure hinders the detection and mitigation of these effects. This study proposes the development of a Low-Cost Scintillation Laboratory (LCSL) using a cognitive radio–based approach for real-time scintillation monitoring, aimed at improving GNSS reliability. The system was designed following a Systems Engineering methodology, defining functional architectures and constraints. A communication system model was developed to account for EPBs’ effects on GNSS signals, while cognitive radio algorithms within a Software-Defined Radio (SDR) framework enabled real-time detection, monitoring, and alert generation. To implement this approach, monitoring stations were deployed in Bogotá, Cartagena, and Santa Marta utilized low-cost GNSS receivers integrated with Machine Learning (ML) algorithms for the automatic classification of scintillation events. Additionally, the system’s accuracy was validated by comparing experimental data with historical records from the Geophysical Institute of Peru (IGP). The results demonstrated that the integration of cognitive radio and ML-based detection enhanced precision and adaptability compared to traditional methods. The network of monitoring stations effectively validated the system’s performance, providing valuable insights into equatorial ionospheric dynamics. This study contributes to the advancement of monitoring methodologies and highlights the importance of accessible infrastructure for mitigating EPB effects on GNSS, ultimately fostering more resilient navigation and communication systems. Full article
(This article belongs to the Special Issue Advanced Physical Sensors for Environmental Monitoring)
Show Figures

Figure 1

9 pages, 1397 KB  
Proceeding Paper
Transmission of Ionospheric Parameters in Galileo HAS Phase 2
by Tom Willems, Ignacio Fernandez-Hernandez, Jon Winkel, Cillian O’Driscoll, Marc Mattis, Paolo Zoccarato, Jose Miguel Juan, Jaume Sanz, Adria Rovira and Cristhian Timote
Eng. Proc. 2026, 126(1), 37; https://doi.org/10.3390/engproc2026126037 - 10 Mar 2026
Viewed by 191
Abstract
The Galileo High Accuracy Service (HAS) has been operational since January 2023, offering good and stable performance. The next phase of HAS is currently being implemented, offering enhanced performance and new functionalities. One of the improvements in HAS Phase 2 will be the [...] Read more.
The Galileo High Accuracy Service (HAS) has been operational since January 2023, offering good and stable performance. The next phase of HAS is currently being implemented, offering enhanced performance and new functionalities. One of the improvements in HAS Phase 2 will be the provisioning of ionospheric parameters to users in the European Coverage Area (ECA). This paper focuses on the new Message Type 2 (MT2) which will contain the ionospheric parameters, i.e., ionospheric vertical delays (IVDs) and ionospheric vertical accuracies (IVAs). IVDs and IVAs will be provided for ionospheric grid points (IGPs) which receivers in the ECA can see down to a certain elevation. Data for two ionospheric layers is planned to be provided. Because transmitting the IVDs and IVAs for a vast number of IGPs requires a significant amount of bandwidth, an investigation was also launched into different approaches for compressing the IVD data. To assess the efficacy of the compression, the percentage decrease in size was assessed through post-processing of historical data. Compared to non-optimized encoding of the IVDs using a fixed number of bits, processing of historical data showed a median IVD block size reduction of about 27% and 41% under solar maximum and solar minimum conditions, respectively. The IVD block compression approach will be evaluated further during the HAS Phase 2 implementation. Full article
(This article belongs to the Proceedings of European Navigation Conference 2025)
Show Figures

Figure 1

12 pages, 3347 KB  
Proceeding Paper
Comparison of Magnetic Data from Swarm and CSES Satellites Flying in Opposite Hemispheres on the Occasion of Pi2 Pulsations
by Dedalo Marchetti, Essam Ghamry and Daniele Bailo
Eng. Proc. 2026, 124(1), 60; https://doi.org/10.3390/engproc2026124060 - 9 Mar 2026
Viewed by 349
Abstract
Swarm is a three-satellite mission operated by the European Space Agency to monitor the Earth’s magnetic field. The China Seismo-Electromagnetic Satellite (CSES) is a satellite dedicated to studying the possible seismo-induced effects of earthquake activity on the ionosphere, operated by the China National [...] Read more.
Swarm is a three-satellite mission operated by the European Space Agency to monitor the Earth’s magnetic field. The China Seismo-Electromagnetic Satellite (CSES) is a satellite dedicated to studying the possible seismo-induced effects of earthquake activity on the ionosphere, operated by the China National Space Administration in cooperation with the Italian Space Agency. Such satellites are placed in Low Earth Orbit at an altitude ranging from 460 km to 510 km. We selected orbital combinations with the Swarm satellite in one hemisphere and CSES-01 in the opposite one to study the impact of magnetic pulsations on the ionospheric environment. The data have been filtered in the frequency range of Pi2 pulsations (period between 40 s and 150 s). Similar oscillations of a few nanoTeslas of the magnetic field intensity were detected by both satellites, sometimes in phase and at other times in counterphase. Detected oscillations could be explained by interactions between the Sun’s and Earth’s magnetic fields or the effect of a satellite crossing the auroral ring currents at the Northern and Southern Poles. This work supports the cross-validation of magnetic data from multiple satellite missions in Low Earth Orbit, such as Swarm and CSES. Our results confirm the scientific reliability of magnetic data acquired from the above-cited satellite missions. Full article
(This article belongs to the Proceedings of The 6th International Electronic Conference on Applied Sciences)
Show Figures

Figure 1

21 pages, 3956 KB  
Article
Quality Assessment of Ionosphere-Corrected Bending Angles from Multi-GNSS Radio Occultation Missions
by Jinying Ye, Ying Li and Xingliang Huo
Remote Sens. 2026, 18(5), 841; https://doi.org/10.3390/rs18050841 - 9 Mar 2026
Viewed by 253
Abstract
This study evaluates the quality of ionosphere-corrected bending angle products from 12 satellite radio occultation (RO) missions, with data provided by the ROM SAF and CDAAC data centers. The missions include MetOp-B/C, Sentinel-6, Spire, COSMIC-2, KOMPSAT-5, and TerraSAR-X. The assessment focuses on bending [...] Read more.
This study evaluates the quality of ionosphere-corrected bending angle products from 12 satellite radio occultation (RO) missions, with data provided by the ROM SAF and CDAAC data centers. The missions include MetOp-B/C, Sentinel-6, Spire, COSMIC-2, KOMPSAT-5, and TerraSAR-X. The assessment focuses on bending angle quality control (QC), bias and noise characteristics at 65–80 km altitude, and statistical errors, with ERA5 data used as the reference. For quality control, Spire products achieved the highest pass rate, exceeding 99%. Products from the two MetOp satellites and Sentinel-6 exhibited pass rates above approximately 90%. The COSMIC-2 series had a pass rate of ~81%, while KOMPSAT-5 and TerraSAR-X had pass rates of 62% and 68%, respectively. Concerning bending angle biases, slightly larger biases were observed in MetOp setting events. Biases from other missions were mostly within the range of 0–0.05 μrad. Regarding noises, Sentinel-6 recorded the smallest bending angle noise (0.87 μrad), whereas TerraSAR-X (2.3 μrad) and KOMPSAT-5 (1.9 μrad) showed the largest noise magnitudes. Systematic differences in bending angles from all 12 RO missions were generally consistent below 60 km, while their standard deviations show good consistency below 35 km. In the middle stratosphere (35–50 km), MetOp-B/C and Sentinel-6 displayed the smallest standard deviations. Spire values are 1–2% larger, COSMIC-2 values 5–10% larger, and TerraSAR-X values the largest. Since ERA5 data also contain inherent uncertainties, particularly above 60 km, the findings of this study can only serve as a preliminary reference for users applying these datasets in weather and climate research. Future work will investigate the detailed causes of discrepancies among different datasets at high altitudes. Full article
(This article belongs to the Section Atmospheric Remote Sensing)
Show Figures

Figure 1

33 pages, 2581 KB  
Review
Regulatory and Spectrum Challenges for Passive Space Weather Monitoring
by Valeria Leite, Tarcisio Bakaus, Mateus Cardoso, Marco Antonio Bockoski de Paula and Alison Moraes
Universe 2026, 12(3), 74; https://doi.org/10.3390/universe12030074 - 5 Mar 2026
Viewed by 205
Abstract
Space weather monitoring depends critically on passive sensor systems that detect and measure natural solar and geospace emissions without transmitting radio frequency energy. These include riometers, solar radio monitors, interplanetary scintillation detectors, GNSS-based ionospheric sensors, and broadband solar spectrographs that enable the provision [...] Read more.
Space weather monitoring depends critically on passive sensor systems that detect and measure natural solar and geospace emissions without transmitting radio frequency energy. These include riometers, solar radio monitors, interplanetary scintillation detectors, GNSS-based ionospheric sensors, and broadband solar spectrographs that enable the provision of critical data required to forecast geomagnetic storms, protect critical infrastructures, and support aviation services, satellite operations, and defense services. However, with the increasing proliferation of radiocommunication technologies such as 5G/6G networks, dense HF/VHF/UHF deployments, and large constellations of low-Earth-orbit (LEO) satellites, the interference threat to these exceptionally sensitive receivers has grown. Most of these operate near the thermal noise floor and thus require strict protection criteria to ensure continuity of data. This review and perspective article provides a cross-disciplinary synthesis of scientific requirements, documented RFI case studies, and ongoing regulatory developments related to spectrum protection for passive space weather sensors. It systematically integrates perspectives on physical, technical, and regulatory aspects that are typically addressed separately in the literature. The article reviews the operating principles of major sensor classes and analyzes documented RFI cases affecting GNSS, riometers, CALLISTO, BINGO, and systems impacted by LEO satellite emissions, drawing from existing reports and regulatory submissions. Building on this evidence base, the work comparatively evaluates regulatory methods under consideration for WRC-27 shows that hybrid approaches combining primary allocations in core observation bands with secondary status and coordination procedures in adjacent bands offer the most viable path forward. This synthesis contextualizes and analyzes how technical protection criteria can be integrated with existing and evolving regulatory instruments to inform spectrum governance. The study concludes that without coordinated international spectrum management incorporating explicit protection thresholds and registration procedures, the long-term viability of space weather monitoring infrastructure faces significant risk in an increasingly congested radio frequency environment. Full article
Show Figures

Figure 1

20 pages, 5457 KB  
Article
High-Precision Time-of-Arrival Estimation in HF Sensor Networks via Multipath Separation and Independent Tracking
by Qiwei Ji and Huabing Wu
Sensors 2026, 26(5), 1640; https://doi.org/10.3390/s26051640 - 5 Mar 2026
Viewed by 229
Abstract
High-frequency (HF) sensor networks play an irreplaceable role in remote sensing and emergency communications but suffer severely from ionospheric multipath interference, which degrades Time-of-Arrival (TOA) estimation accuracy. Conventional methods, such as the Generalized Cross-Correlation (GCC) and standard Delay-Locked Loops (DLL), often treat multipath [...] Read more.
High-frequency (HF) sensor networks play an irreplaceable role in remote sensing and emergency communications but suffer severely from ionospheric multipath interference, which degrades Time-of-Arrival (TOA) estimation accuracy. Conventional methods, such as the Generalized Cross-Correlation (GCC) and standard Delay-Locked Loops (DLL), often treat multipath components as noise, leading to significant measurement bias in dynamic environments. To address this, we propose a Multipath Separation and Independent Tracking (MSIT) architecture. This framework transforms multipath interference into valuable observables by establishing a closed-loop synergy: a Maximum Likelihood Estimation (MLE)-based module iteratively separates signal components, while parallel tracking loops update phase and delay parameters. Additionally, a super-resolution MUSIC algorithm is employed for initialization to resolve sub-chip multipath components. Simulations demonstrate that under disturbed channel conditions, the MSIT method achieves a mean delay estimation error reduction of about two orders of magnitude relative to the GCC method. Furthermore, field experiments on the Xi’an–Ürümqi link demonstrate its capability to stably resolve and track multiple propagation paths in real-world environments. This approach significantly enhances the measurement precision and reliability of HF sensing systems. Full article
(This article belongs to the Section Communications)
Show Figures

Figure 1

11 pages, 553 KB  
Review
Complexity, Interdisciplinarity, Big Data and AI in Ionosphere Research: Towards a Paradigm Shift
by Sandro Radicella
Atmosphere 2026, 17(3), 271; https://doi.org/10.3390/atmos17030271 - 4 Mar 2026
Viewed by 290
Abstract
The 21st-century scientific landscape is characterized by the convergence of complexity science, interdisciplinarity, big data and artificial intelligence (AI) as key transformative trends. Together, these elements are reshaping how science approaches complex real-world systems and challenges. In Kuhnian terms several scientific disciplines appear [...] Read more.
The 21st-century scientific landscape is characterized by the convergence of complexity science, interdisciplinarity, big data and artificial intelligence (AI) as key transformative trends. Together, these elements are reshaping how science approaches complex real-world systems and challenges. In Kuhnian terms several scientific disciplines appear to be moving towards a paradigm shift. Ionospheric research is taking advantage of this evolution, improving our understanding of the ionosphere as a complex sub-system of the larger and more complex geospace system. This paper briefly describes recent advances in ionospheric research that explicitly involve complexity, interdisciplinarity, big data and AI. It explores these developments within a framework that can be interpreted as a path towards a paradigm shift in Kuhn’s sense of scientific development. Full article
(This article belongs to the Section Upper Atmosphere)
Show Figures

Graphical abstract

Back to TopTop