Abstract
This study examines the environmental and economic impacts of transitioning RORO Pax ships from diesel to green and blue hydrogen fuel, focusing on the Jazan case study vessel. It evaluates the environmental and economic effects for both retrofitted and new vessels. Findings reveal that hydrogen-powered PEMFC engines achieve a 99.13% reduction in NOx emissions and reduce both SOx and CO2 emissions to minimum values. The analysis indicates that retrofitting with blue hydrogen can achieve a lifetime emission reduction of approximately 134 kton, yielding a net benefit of USD 4.46 per ton of emissions reduced. Newbuilding options present a more favorable financial profile at USD 19.31 per ton, surpassing green hydrogen’s USD 16.61 per ton. The study highlights the economic infeasibility of retrofitting existing vessels due to insufficient operational life, while hydrogen fuel becomes viable for sustainable new builds after 6 to 10 years, potentially resulting in annual cost savings of USD 2 to USD 3 million and competitive hydrogen production costs of up to USD 0.30 per kWh.
1. Introduction and Literature Review
The maritime industry is under increasing pressure to decarbonize and adopt sustainable fuel alternatives. With approximately 80% of global trade relying on maritime transport, the environmental impact of conventional diesel-fueled vessels is substantial [1]. The International Maritime Organization (IMO) has established ambitious targets to decrease greenhouse gas emissions (GHG) by at least 50% by 2050 compared to 2008 levels, while also addressing the harmful emissions of nitrogen oxides (NOx) and sulfur oxides (SOx). This necessitates innovative solutions in marine fuel technologies to tackle both greenhouse gases and pollutants [2,3].
Hydrogen fuel is a colorless, odorless gas that serves as a carbon-free energy source, produced through various methods, including steam methane reforming with carbon capture and storage, referred to hereafter as blue hydrogen, and water electrolysis using renewable energy, referred to hereafter as green hydrogen [4,5,6,7]. While hydrogen combustion produces water vapor as the primary emission, the production methods can still lead to GHG emissions, depending on the technologies used [8,9]. Fuel cells (FCs) have emerged as a critical technology in the transition toward more sustainable energy solutions, converting the chemical energy in hydrogen and oxygen molecules into electrical energy while producing water as a byproduct. Additionally, fuel cells offer several advantages, such as cleanliness, low noise levels, and high energy density, which make them the preferred energy source for transportation vehicles, including electric vehicles, ships, and aircraft. Moreover, they operate efficiently at lower temperatures and require less maintenance compared to traditional combustion engines [10,11]. Finally, liquefied hydrogen storage tanks onboard ships are classified by the IMO into several types, including Type A (non-pressure), Type B (pressurized), Type C (capable of handling pressure and vacuum), membrane tanks (using a thin membrane), and cryogenic tanks (for low-temperature storage) [12,13].
Roll-on/Roll-off (RORO) passenger (Pax) ships are well-suited for transitioning to alternative fuels due to their operational characteristics [14,15,16]. Green and blue hydrogen present viable pathways to achieving sustainability goals. Green hydrogen, produced from renewable energy sources, offers a carbon-neutral solution, while blue hydrogen, derived from fossil fuels with carbon capture and storage, serves as a transitional option [4,17].
Economic feasibility is crucial for transitioning to hydrogen fuel, with cost–benefit analyses evaluating retrofitting versus new builds by considering initial investments, operational savings, maintenance, and incentives to reveal insights into the long-term economic viability of both options. For instance, a study by [18] examines greenhouse gas emissions from fossil fuels in the shipping industry and proposes green shipping corridors to promote alternative fuels. This study presents a framework for evaluating the economic feasibility of transitioning fuels, concluding that hydrogen is initially cost-effective compared to LNG, with factors such as sailing speed and carbon taxes influencing this assessment. Similarly, ref. [19] explores the techno-economic feasibility of a photovoltaic power plant integrated with hydrogen storage and a dual-fuel engine, achieving a constant 10 MW supply with low CO2 emissions and a competitive levelized cost of electricity (LCOE), thereby demonstrating flexibility and resilience in future energy scenarios. Additionally, ref. [20] evaluates ammonia as an effective medium for hydrogen storage and transit in China, analyzing the economic and technical aspects of ammonia-to-hydrogen and ammonia-to-power routes, highlighting high energy efficiencies and competitive costs that facilitate renewable energy transport and hydrogen adoption. Furthermore, the authors in [21] investigate the techno-economic feasibility of importing green hydrogen from Australia to South Korea, emphasizing ammonia as a more cost-effective carrier than liquid hydrogen; their analysis suggests costs will decrease by 12.5–37.3% by 2030, underscoring the necessity for investments in clean transportation and carbon pricing strategies.
Hydrogen offers significant environmental benefits, particularly in decreasing GHG emissions when sourced renewably. For instance, a study by [22] evaluates the environmental and economic sustainability of ammonia and hydrogen as alternatives to diesel in short sea shipping, identifying scenarios that align with the IMO’s 2030 carbon reduction targets while discussing the implications of carbon taxation on the financial viability of these zero-carbon fuels. Complementing this, ref. [23] analyzes the cost efficiency and GHG emissions of four hydrogen carrier options for the EU’s target of 10 million tons of renewable hydrogen by 2030, finding that ammonia is the most effective carrier, especially over shorter distances. Additionally, ref. [24] introduces a lifecycle assessment framework to assess the GHG reduction potential of hydrogen-based e-fuels in international shipping, emphasizing the importance of electricity carbon intensity and policy adoption rates in assessing decarbonization strategies aligned with IMO targets. Meanwhile, ref. [25] examines the lifecycle of hydrogen fuel in the maritime industry, revealing that electrolytic hydrogen may not always be the most environmentally friendly option, with coke oven gas producing the highest emissions and optimal sailing speeds for hydrogen vessels identified. Furthermore, ref. [26] conducts a lifecycle assessment of marine internal combustion engines using ammonia and hydrogen, finding that green ammonia with on-board reforming and green hydrogen significantly reduce emissions, although production impacts are substantial, with all scenarios complying with IMO regulations despite variability in environmental impacts. Another study [27] details the design of a 280,000 m3 liquefied hydrogen tanker ship utilizing six Flettner rotors for wind-assisted propulsion alongside a hydrogen-fueled combined-cycle gas turbine, showing potential performance improvements and environmental benefits, including a 3.5% reduction in NOx emissions and 3.6% power savings. Lastly, ref. [28] compares lifecycle assessments of hydrogen internal combustion engines (H2ICEs), hydrogen fuel cells (H2FCs), and diesel engines in passenger vessels, demonstrating that hydrogen systems provide significant environmental advantages, with H2ICEs outperforming H2FCs in multiple categories, underscoring the need for further exploration of hydrogen applications in the maritime sector.
Successful hydrogen implementation depends on robust infrastructure. The literature highlights challenge in establishing hydrogen refueling stations [29,30,31,32]. Evolving regulatory frameworks require supportive policies to facilitate the transition. International agreements, national regulations, and industry standards play a critical role [1,33,34,35]. Case studies examine hydrogen fuel applications in maritime settings. Analysis of existing hydrogen-fueled vessels provides insights into feasibility and scalability [8,36,37]. In this context, ammonia is gaining recognition as an efficient hydrogen carrier due to its stability, ease of liquefaction, and high energy density, facilitating long-distance hydrogen transport and storage. The integration of power-to-hydrogen-ammonia processes aids in coordinating energy systems, allowing for ammonia co-firing and optimizing waste heat recovery, which enhances the efficiency of low-carbon energy strategies. Together, these elements underscore the need for a well-structured approach to hydrogen infrastructure and utilization in various applications [38,39].
From the previous literature review, the main research gaps include the need for comprehensive studies on the establishment of hydrogen refueling stations and the necessary infrastructure to support hydrogen adoption. There is a demand for detailed cost–benefit analyses comparing the economic feasibility of retrofitting existing vessels versus pursuing new builds. Additionally, more extensive lifecycle assessments are needed to evaluate the full environmental impact of hydrogen production, storage, and use in maritime operations. The evolving regulatory frameworks and policies that facilitate or obstruct this transition require further investigation. Comparative studies assessing the effectiveness of hydrogen against other alternative fuels, such as ammonia, in terms of cost and emissions reduction are also lacking. Moreover, real-world case studies of existing hydrogen-fueled vessels are essential to evaluate their feasibility and scalability. Lastly, research should focus on strategies to increase public awareness and training related to hydrogen technologies to support widespread industry adoption.
The present research paper aims to investigate the sustainability and economic viability of transitioning both retrofitted and newbuilding RORO Pax short-haul ferries to green and blue hydrogen fuels. Specifically, the study will address the critical gaps identified in the literature by conducting comprehensive analyses of the necessary infrastructure for hydrogen adoption, alongside detailed cost–benefit evaluations comparing the economic feasibility of retrofitting existing vessels versus new builds. The research will determine the environmental impacts of hydrogen production and usage in maritime operations. Additionally, it will explore the implications of evolving regulatory frameworks and policies on hydrogen fuel adoption while examining the effectiveness of hydrogen relative to other alternative fuels. By including case studies of existing hydrogen-fueled vessels, this study will seek to validate the feasibility and scalability of these technologies in real-world maritime environments. Ultimately, the objective is to provide actionable insights and recommendations that support the sustainable transition to hydrogen fuels in the maritime sector, addressing both technological and economic challenges.
2. Research Methodology and Modeling
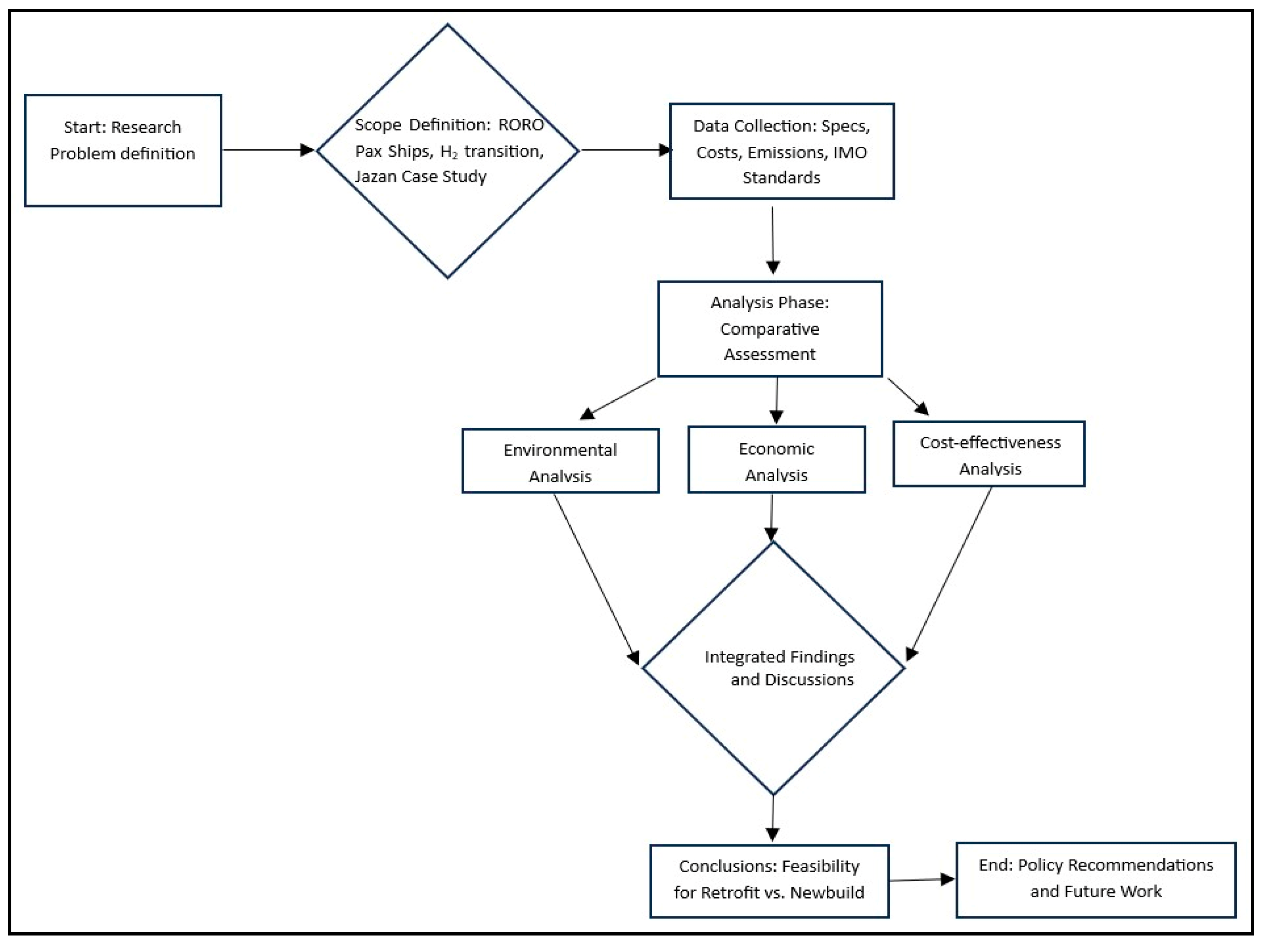
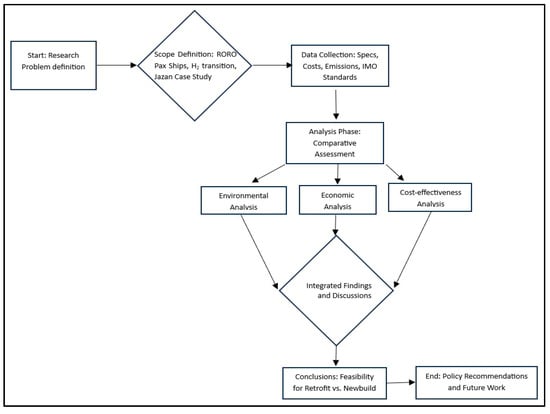
Figure 1 illustrates the methodology flow chart for the current paper. This study employs a comparative case study methodology focused on the “Jazan” RORO Pax vessel to evaluate its transition from diesel to hydrogen fuel. The analysis contrasts the baseline diesel operation, which utilizes selective catalytic reduction (SCR) and sea water scrubber (SWS) technologies to decrease NOx and SOx emissions, against two decarbonization pathways, retrofitting with a PEMFC engine and constructing a new hydrogen-powered vessel, while considering both green and blue hydrogen sources. The methodology integrates two parallel streams: an environmental assessment that quantifies ship emissions and assesses IMO CII compliance, and an economic analysis that models lifecycle costs based on capital (CAPEX) and operational (OPEX) expenditures. These streams are synthesized through a cost-effectiveness analysis, calculating the cost per ton of emissions reduced to provide a holistic evaluation of the financial and environmental viability of each strategy.
Figure 1.
Research methodology flow chart.
2.1. Environmental Modeling
This section presents a framework for assessing the environmental impact of retrofitting and constructing RORO passenger ships during the transition from Marine Diesel Oil (MDO) to green and blue hydrogen fuel. Two primary methods for estimating ship emissions are utilized: fuel-based and energy-based approaches.
The fuel-based emissions (FBEi) for each phase of the trip are calculated by multiplying the hourly fuel consumption (FCi) by the fuel-based emission factor (EFf) in grams of pollutant per gram of fuel, as expressed in Equation (1).
where (EFf) depends on the fuel type (i) and the phase of the trip (Ph), which includes cruising, maneuvering, and standby at engine loads of 80%, 20%, and 5%, respectively [40]. (RSCR) and (RSWS) are the reduction percentages of NOx, SOx, and PM emissions achieved through selective catalytic reduction and sea water scrubbers.
The energy-based emissions (EBEi) are determined using the engine’s power output (Pi) and an energy-based emission factor (EFe) in grams of pollutant per kWh, as shown in Equation (2).
In order to calculate ship emissions at different engine loads (EMload), the change in emission factors EFf at different engine loads should be estimated. Equation (3) can be used to calculate (EMload) [41].
where (SFCbase) is the base or reference specific fuel consumption for the engine in g/kWh and (SFCload) is the specific fuel consumption for the engine at the specified load. (SFCload), expressed in g/kWh, can be estimated using Equation (4) based on the specific fuel consumption at MCR (SFCMCR) and engine load factor (LF) [41].
The brake thermal efficiency of the main engines can be calculated as a function of the specific fuel consumption () and fuel energy content (CV) in kJ/kg as expressed in Equation (5) [42,43].
Moreover, the total waterjet propulsion system efficiency for a ship operated by a conventional diesel engine (DE) () is the overall efficiency from the chemical energy of the fuel to the effective thrust power delivered by the propulsion system. () can be calculated as expressed in Equation (6) [44,45].
where () is the brake thermal efficiency, () is the transmission efficiency, and () is the overall waterjet efficiency. () can be calculated using Equation (7).
where () is the propulsive efficiency, is the pump efficiency, and () is the intake duct efficiency.
In the case that the waterjet propulsion system is powered by the PEMFC, initial prime mover terms would change to reflect the electric power train. The total propulsion system efficiency in this case can be calculated using Equation (8).
where () refers to hydrogen storage and delivery efficiency, () is the fuel cell system efficiency, () is the power converter efficiency, () is the electric propulsion motor efficiency, and () is the transmission efficiency. Table 1 shows the efficiencies of the main components of the conventional and PEMFC propulsion systems.
Table 1.
Efficiencies of the main components of the proposed systems.
On the other hand, Equation (9) can be used to calculate the total GHG emissions, considering the contributions of CO2, CH4, and N2O, for upstream and operational phases in (ton CO2-eq) [57].
where (i) is an index for different operational phases (e.g., upstream, operational). is an index for different fuel types (e.g., MDO, H2). (EFCO2), (EFCH4), and (EFN2O) are the emission factors of CO2, CH4, and N2O GHG emissions for fuel type j (ton/ton fuel) expressed in ton/ton fuel in upstream and operational phases. ( is the fuel consumption in tons for fuel type (j) during phase (i). Table 2 demonstrates the emission factors for MDO and hydrogen fuels in operational as well as upstream phases [58,59]. The upstream emissions refer to those generated during the transportation and production of fuel, whereas operational emissions encompass those produced throughout the vessel’s operational activities.
Table 2.
GHG emission factors for MDO and hydrogen fuels.
Additionally, the reduction in emissions due to changing from diesel fuel to hydrogen fuel can be calculated using Equation (10).
where are the fuel consumption for diesel and hydrogen fuels in tons, respectively, and are the emission factors for diesel and hydrogen fuels, respectively, in (ton CO2/ton fuel).
For cryogenic hydrogen storage tanks, the boil-off ratio (BOR) is defined as the proportion of evaporated gas produced per unit time relative to the full tank inventory. BOR expressed in units of [% per day] can be expressed as shown in Equation (11) [60,61].
where (Qin) represents the heat input (kW), (Vtank) is the tank volume (m3), (ρLH2) is the density of liquid hydrogen (kg/m3), and (Levap,LH2) is the latent heat of vaporization for liquid hydrogen (kJ/kg). The average BOR values for new LH2 tankers vary from 0.10% to 0.15% per day during loaded voyages and from 0.06% to 0.10% per day during ballast voyages [62,63,64].
In order to compare CO2 emissions with a reference value, the carbon intensity indicator (CII) is calculated according to the IMO. The reference rate for CII, expressed in gCO2/ton-nm as defined by the IMO, for RORO Pax vessels can be calculated using Equation (12) [65].
where (GT) is the ship gross tonnage in tons, and (Z) represents the reduction percentage, which varies depending on the operational year. According to the IMO [66], these reduction percentages vary from 1% to 11% for the years 2020 through 2026.
The attained CII equation (expressed in gCO2/ton-nm) for RORO Pax vessels, as defined by the IMO, is given by Equation (13) [66,67,68].
where is the mass of fuel consumed (in grams) for each trip , and is the CO2 conversion factor (grams of CO2 per gram of fuel) for the specific engine type and fuel type used in trip . ( represents the gross tonnage (in tons) for each trip , is the distance traveled (in nautical miles) for each trip , denotes the total number of trips, and is the number of distinct operational conditions (e.g., different engine and fuel types).
2.2. Economic Molding
To establish the economic feasibility of transitioning to green transportation in the maritime sector through the use of hydrogen-powered propulsion systems, it is essential to consider several key factors that play a significant role in this process. Among the most important are the global prices of marine fuel and the costs of equipment designed to operate on hydrogen. This study employs both the net present value (NPV) and the levelized cost of energy (LCOE) as economic indicators to evaluate and compare the energy costs generated by both the primary system and the retrofitting system for the investigated ship. These two indicators are primarily based on the total cost of a specific propulsion system. The total engine cost of the current ship (CTS) for a given operating year (N) includes fuel costs (FCS), fuel bunkering costs (FCB), spare part costs (SPC), and maintenance costs for the main engines and auxiliary machinery (M&AECS), as shown in Equation (14) [69,70].
The total cost of retrofitting the ship to operate on hydrogen through fuel cells for the aforementioned period includes the cost of fuel , the cost of fuel transport , the financial loss incurred from utilizing space for the new system , the expenses of infrastructure , and the cost of converting to the new system , as shown in Equation (15):
The retrofitting cost () can be calculated using Equation (16).
where denotes the number of fuel cells, and indicates the fuel cell power measured in kW. The cost of each fuel cell is expressed as in dollars (USD). Additionally, refers to the installation cost, represents the reforming cost, is the fuel tank cost, and accounts for the carbon tax cost deduction resulting from the use of an environmentally friendly propulsion system.
The net present value (NPV) of retrofitting the ship is calculated as shown in Equation (17).
where represents the net cash inflow minus outflow, (r) is the discount rate, and (k) is the number of periods. When the NPV is positive, the investment is worth undertaking; if it is negative, it is not [71,72].
The feasibility of retrofitting is assessed using the standard discounted cash flow approach, based on the net present value (NPV), which is estimated as the sum of expected future cash flows minus the initial investment. The future cash flow represents the difference between the costs associated with traditional fuel and hydrogen fuels. (USD/MWh) is the levelized cost of energy for both the basic and retrofitted ship, providing a relationship between the total cost and the produced energy in a single statistic, as shown in Equation (18) [73,74].
where and are the capital and capital recovery rate of the basic ship at the time of retrofitting, is the recovery cost rate of the retrofitted ship, and is the yearly energy produced (MWh) from the propulsion system in the investigated ship. Additionally, is the fixed charge rate (%) that can be calculated as expressed in Equation (19).
The depends primarily on the capital recovery factor and the financing factor . It is calculated by estimating the weighted average cost of capital (WACC) over the specific working period, as shown in Equation (20) [75].
On the other hand, the economic components of the fuel cell-powered system for a newbuilding ship can be determined using Equation (21).
where is the total power, is the cost per unit of power, is the installation cost, is the fuel cost, is the spare part cost, and represents the maintenance costs for the main prime and auxiliary machinery of the newbuilding propulsion system. To calculate both the NPV and LCOE for the newbuilding ship, Equations (12) and (13) can be used.
3. Case Study and Assumptions
In 2024, Egypt, Saudi Arabia, and Sudan reported significant container turnover and passenger traffic in the Red Sea, with growth expected due to improving political conditions [76]. Studies emphasize developing transport corridors between Africa and Asia [77,78,79], particularly through the North Africa Regional Cooperation (NARC) Program’s 2030 strategic plan, which highlights the Trans-Caspian International Transport Route linking Saudi Arabian ports with North Africa. Saudi Arabia is emerging as a hydrogen production hub, exemplified by a large green hydrogen ammonia plant. There is increasing interest in retrofitting existing vessels, particularly a 2278 gross ton ferry, for hydrogen fuel, considering factors like vessel age and operational area.
3.1. Case Study Specifications
The JAZAN vessel is a high-speed catamaran RO/RO Pax ship with a round bilge design and bulbous bow, measuring 68.6 m in length, 17.65 m in breadth, and 3.20 m in draft. It has a deadweight of 285 tons, a full load displacement of 676.7 tons, and a gross tonnage of 2278 tons, constructed from marine-grade aluminum. Propulsion is provided by two steerable/reversing water jets in each hull, driven by dedicated diesel engines. The vessel can carry 50 cars and 15 trucks (15 tons each) and operates on linear voyages between ports of Jazan and Farasan, covering a distance of 80 nautical miles, as illustrated in Figure 2. Further technical details are presented in Table 3.
Figure 2.
JAZAN ferry and ship route.
Table 3.
Technical data of Jazan RO/RO Pax vessel.
3.2. Ship Operational Profile and Assumptions
Figure 3 shows the operational profile of the RORO Pax vessel on its journey from Jazan to Farasan and back in 5.66 h. The profile demonstrates ship performance across various phases, including standby, maneuvering, and cruising. Initially, the vessel operates with minimal electrical load while starting, transitioning into a maneuvering phase where speed increases from 5 to 23 knots with corresponding propulsion loads. During the cruising phase, the vessel maintains a consistent speed of 30 knots and a stable propulsion load of 75%, although electrical loads fluctuate, indicating variable auxiliary power demands. Overall, the data reflects effective energy management, but further analysis of electrical load variations could enhance operational efficiency. Implementing real-time monitoring could optimize performance and improve the passenger experience on future trips.
Figure 3.
JAZAN ship operational profile.
Several key assumptions have been established regarding the transition to hydrogen fuels for the case study vessel to inform the environmental analysis in this study. The fuel types considered are Marine Diesel Oil and hydrogen, with emission factors derived from regulatory frameworks and industry standards [59,80]. NOx emissions reductions of approximately 90% are anticipated when utilizing SCR technology [81,82], while the SWS system is expected to achieve 98% and 30% decreases in SOx and PM emissions, respectively [83,84]. It is assumed that the total system efficiency for hydrogen engines includes a target peak efficiency of 65% for the PEM fuel cell [49,85]. The boil-off rate (BOR) for hydrogen fuel is assumed to be 0.15% per day [63,64]. On the other hand, for the economic analysis, the fuel prices are set at USD 700 per ton for MDO [86], USD 3000 per ton for green hydrogen, and USD 2000 per ton for blue hydrogen [87]. The capital and installation costs are estimated at USD 400/kW for the diesel engine [88,89], USD 800/kW for the PEM fuel cell [49], USD 250/kW for the SCR system [90], and USD 300/kW for the SWS system [91]. Operating and maintenance costs are assessed at USD 0.100/kWh for the diesel engine [78,92,93], USD 0.150/kWh for the PEM fuel cell [49], USD 0.020/kWh for SCR [90], and USD 0.025/kWh for SWS [91].
3.3. PEMFC Lifespan Monitoring
The long-term operational reliability of PEM fuel cells is critical for their implementation in various applications, including marine vessels. In this context, effective lifespan monitoring is essential to ensure the economic viability of hydrogen fuel technologies. The proposed online health status assessment model addresses this need by quantifying the degradation mechanisms of PEMFCs under complex operating conditions such as ship vibration and humidity fluctuations [94,95].
The PEMFC lifespan monitoring model proposed by [96] enhances the long-term operational reliability of proton exchange membrane fuel cells, which is crucial for their application in marine vessels. The model quantifies degradation mechanisms under complex conditions, such as ship vibrations and humidity fluctuations, through a systematic analysis of polarization losses and health assessment. By decoupling activation and ohmic losses via Tafel analysis and high-frequency resistance measurements, and introducing a simplified voltage model for real-time health state estimation using open-circuit voltage transients, the framework achieves prediction errors below 1%. This comprehensive approach not only supports accurate lifespan predictions but also reinforces the economic viability of a “6–10-year return cycle” for hydrogen fuel technologies, aligning with the objective of integrating such systems into maritime operations while aiding informed decision-making on PEMFC implementation and maintenance.
3.4. Impact of Grid Decarbonization Progress on Green Hydrogen
The decarbonization of electrical grids plays a crucial role in advancing the production of green hydrogen, as it ensures a consistent and abundant supply of renewable energy necessary for electrolytic hydrogen production. As grids transition to incorporate more wind, solar, and other renewable energy sources, the costs associated with green hydrogen production are likely to decline, making it increasingly competitive with fossil-fuel-derived hydrogen. Moreover, this shift enhances operational efficiency by enabling electrolyzers to convert surplus renewable energy into hydrogen during peak generation periods, thus supporting grid stability and reducing energy wastage.
Furthermore, the alignment of grid decarbonization with global energy transition policies creates a favorable environment for investment in green hydrogen technologies. Increased regulatory support can facilitate the development of hydrogen infrastructure, maximizing the synergies between decarbonization efforts and hydrogen production systems. However, challenges remain, such as managing the variability of renewable energy and ensuring robust infrastructure. Addressing these challenges will be essential for realizing the full potential of green hydrogen as a sustainable energy carrier in the context of the RORO Pax case study.
4. Results and Discussions
In this section, comparison results among the three proposed propulsion systems for RORO Pax are evaluated from eco-environmental viewpoints. The results include comparing the environmental and economic results for the case study RORO Pax vessel operated by MDO using conventional marine diesel engines and by hydrogen fuel using a PEMFC engine.
4.1. Environmental Results
The analysis of fuel volumes and weights for MDO and hydrogen for the case study RORO Pax vessel across two hypothetical cases reveals significant differences that impact vessel design and operation, as shown in Figure 4. In the conventional engine, MDO requires 7.24 m3 for fuel volume and weighs 6.08 tons, while the PEMFC engine, utilizing hydrogen, necessitates a larger fuel volume of 25.98 m3 and a notably reduced weight of 1.84 tons. The higher energy density of MDO allows for more compact storage, making it more practical for current maritime applications. In contrast, hydrogen’s lower energy density and larger storage requirements present challenges for implementation, including the need for redesigns of vessels and investments in port infrastructure. Despite hydrogen’s potential for lower emissions, the transition involves logistical hurdles related to fuel storage and distribution, along with significant initial capital investments for retrofitting or new constructions. Overall, while hydrogen offers advantages in weight and environmental benefits, its adoption as a marine fuel necessitates careful consideration of the associated challenges and infrastructure needs.
Figure 4.
Comparison of fuel weights and volumes: conventional engine (MDO) vs. PEMFC engine (Hydrogen) for the case study RORO Pax vessel.
Figure 5 highlights the significant emissions differences between the conventional engine using MDO and the PEMFC engine powered by hydrogen in the case study vessel. The conventional engine emits 0.46 tons/trip of NOx, 0.01 tons/trip of SOx, and 1.62 tons/trip of CO2, underscoring the environmental impact of traditional marine fuels. In contrast, the PEMFC engine dramatically reduces NOx emissions to 0.004 tons/trip and reduces both SOx and CO2 emissions to minimum values, showcasing hydrogen’s potential as a cleaner alternative. While this transition offers substantial environmental benefits, it also presents challenges related to infrastructure and vessel design adaptations. In this context, ammonia is emerging as a promising hydrogen carrier due to its stability and ease of liquefaction, facilitating long-distance hydrogen transport and storage. The integration of ammonia into marine fuel systems allows for co-firing and contributes significantly to waste heat recovery, addressing some infrastructure challenges associated with pure hydrogen use. Overall, these findings support the maritime industry’s need to invest in hydrogen technologies, including the exploration of ammonia as an effective carrier, to enhance sustainability and meet international environmental standards for a greener maritime future.
Figure 5.
Emissions analysis: conventional engine (MDO) vs. PEMFC engine (hydrogen) for the case study vessel.
Figure 6 illustrates the emissions of SOx and NOx from the case study vessel, operated by a conventional engine, under different operational modes with and without emission control technologies. Without scrubber water systems and selective catalytic reduction, SOx emissions in cruise mode were 0.56 kg/min and NOx emissions were 1.93 kg/min, both exceeding IMO limits. In maneuvering, SOx emissions were 0.23 kg/min and NOx emissions were 0.455 kg/min, also non-compliant. However, with SWS and SCR, emissions in cruise mode dropped significantly to 0.011 kg/min for SOx and 0.19 kg/min for NOx, both below regulatory limits, while maneuvering emissions further reduced to 0.0047 kg/min for SOx and 0.046 kg/min for NOx. This demonstrates the effectiveness of these technologies in achieving compliance and highlights their critical role in promoting cleaner shipping practices for conventional engines.
Figure 6.
Emissions profile of the case study vessel: SOx and NOx emissions in cruise and maneuvering modes compared to IMO regulations.
Figure 7 analyzes greenhouse gas emissions for the case study vessel, comparing conventional engines with PEMFC engines powered by green and blue hydrogen. The conventional engine emits a total of 778.1 tons of CO2 equivalent annually, with operational emissions significantly contributing 5423 tons. In contrast, the PEMFC engine using green hydrogen achieves significant reductions, with total GHG emissions of just 168.4 tons annually and zero operational emissions. The PEMFC engine using blue hydrogen results in 743 tons of CO2 equivalent per year, with near-zero operational emissions, indicating a marked improvement despite higher upstream emissions. These findings underscore the importance of transitioning to PEMFC technologies, particularly those utilizing green hydrogen, to drastically lower GHG emissions and support global climate goals, highlighting the need for investment in renewable energy technologies and infrastructure in maritime operations.
Figure 7.
Total greenhouse gas emissions: conventional vs. PEMFC engines powered by green and blue hydrogen.
Figure 8 illustrates the GHG emissions for the case study vessel using conventional engines compared to PEMFC engines powered by green and blue hydrogen. The conventional engine emits 5938 tons of CO2 equivalent annually, alongside 191.4 tons of CH4 and 71.08 tons of N2O, highlighting its significant environmental impact. In contrast, the green hydrogen-powered PEMFC engine achieves the lowest emissions, with 156.8 tons of CO2, 10.62 tons of CH4, and 0.97 tons of N2O, demonstrating its potential for substantial GHG reduction. The PEMFC engine with blue hydrogen reduces CO2 emissions to 299.4 tons but produces 428 tons of CH4, stressing the importance of addressing upstream emissions. These findings underscore the necessity for the maritime sector to transition to cleaner technologies, particularly green hydrogen, to support global climate goals.
Figure 8.
Greenhouse gas emission species comparison.
In order to cover key stages of the hydrogen fuel lifecycle emissions, the emissions from green and blue hydrogen production methods per trip are calculated as shown in Figure 9. For the production of 1.84 tons of hydrogen per trip, green hydrogen demonstrates a markedly lower total emission profile, with only 0.368-ton CO2-eq arising primarily from electrolyzer and equipment manufacturing. This analysis includes emissions from electrolyzer manufacturing and electricity consumption for liquefying green hydrogen fuel, assuming renewable electricity is used for both electrolysis and liquefaction, resulting in zero operational emissions from electricity generation; however, the embodied emissions of the electrolyzer are considered. In contrast, blue hydrogen’s emissions soar to 16.605-ton CO2-eq, largely due to significant contributions from methane escape (3.477-ton CO2-eq) and liquefaction processes (12.208-ton CO2-eq). This stark difference emphasizes the necessity of a comprehensive LCA approach, as it highlights the full spectrum of emissions, including indirect impacts from resource extraction and energy use. It is evident that, while blue hydrogen may offer some transitional benefits, green hydrogen emerges as the more sustainable option for achieving lower greenhouse gas emissions in maritime fuel applications.
Figure 9.
Emissions resulting from green and blue hydrogen production methods per trip.
The CO2 emissions generated from the case study across the various scenarios examined should be compared to the allowable limits established by the IMO. Figure 10 illustrates the disparity between IMO reference CII values and the attained CII values for the case study vessel across several years. While the reference CII values steadily decrease from 57.15 gCO2/ton-nm in 2020 to 51.39 gCO2/ton-nm by 2026, the conventional engine’s attained CII stands significantly higher at 86.74 gCO2/ton-nm, indicating non-compliance with IMO standards. In contrast, both the PEMFC engines using green and blue hydrogen achieve an attained CII of 0 gCO2/ton-nm, demonstrating their potential for near-zero operational emissions. This stark contrast underscores the urgent need for the maritime industry to transition from conventional engines to cleaner technologies to meet evolving regulatory expectations and promote sustainability.
Figure 10.
Comparison of attained and reference carbon intensity indicators for the case study.
The environmental results presented in this study reveal significant differences between three propulsion systems for RORO Pax vessels, focusing on their ecological impacts. The analysis highlights the contrast between conventional marine diesel engines and hydrogen-powered PEMFC engines, particularly in terms of fuel consumption, emissions, and compliance with international regulations. The conventional engine emits 0.46 tons/trip of NOx, 0.01 tons/trip of SOx, and 1.62 tons/trip of CO2, while the PEMFC engine powered by hydrogen dramatically reduces NOx emissions to 0.004 tons/trip and reduces both SOx and CO2 emissions to minimum values. Furthermore, the conventional engine produces a total of 778.1 tons of CO2 equivalent per year, compared to just 168.4 tons for the PEMFC engine using green hydrogen, underscoring its potential as a cleaner alternative. The findings emphasize the importance of adopting advanced technologies, particularly those utilizing green hydrogen, to drastically decrease GHG emissions and meet global climate goals. Additionally, the study underscores the challenges associated with transitioning to hydrogen fuel, including infrastructure development and vessel redesign, necessitating significant investment to support a sustainable maritime future. Ultimately, these results advocate for a strategic shift towards cleaner propulsion technologies in the maritime industry.
4.2. Economic Results
This section presents the economic results of the analysis conducted on the feasibility of retrofitting and constructing RORO passenger ships powered by green and blue hydrogen fuel, focusing on cost implications, investment returns, and long-term financial viability compared to traditional diesel engines. It is assumed that the annual fuel price for low-sulfur fuel (LSF) will increase by 5%, while the price for hydrogen fuel will decrease by 5%. An annual interest rate of 10% is also assumed. The annual cost of the ship was calculated using traditional low sulfur fuel at current price levels (USD 700/ton), accounting for the projected price increase over the life of the ship. The economic results were analyzed for two types of hydrogen fuel: blue hydrogen and green hydrogen. Moreover, the study considered the upstream value of green hydrogen at USD 4000/ton, the downstream value of blue hydrogen at USD 2000/ton, and a midpoint value of USD 3000/ton for both types.
Figure 11 presents the annual costs associated with retrofitting a case study vessel transitioning from conventional diesel engines to PEMFCs powered by green and blue hydrogen fuels, under various hydrogen pricing scenarios. Initially, the costs utilizing low sulfur fuel oil at USD 700/ton start at approximately USD 2.344 million in the first year and gradually rise to about USD 3.258 million by year 15. In striking contrast, adopting hydrogen fuel at USD 4000/ton results in very high initial costs of USD 14.66 million, which decline significantly with each passing year, reaching around USD 3.399 million by year 12. Meanwhile, when hydrogen prices are set at USD 3000 and USD 2000 per ton, the annual costs also begin at high levels (USD 14.26 million and USD 14 million, respectively) but decrease steadily, dropping to around USD 2.847 million and USD 2.661 million by the end of the 15-year period. This analysis highlights the substantial initial investment required for hydrogen fuels, yet also illustrates the potential for significant long-term savings, especially as hydrogen prices decrease, emphasizing the economic advantages of transitioning to cleaner energy sources in maritime operations.
Figure 11.
Retrofitted ship’s propulsion system’s annual cost at various scenarios.
Figure 12 presents the annual savings associated with retrofitting the case study vessel to transition from conventional diesel engines to PEMFCs powered by green and blue hydrogen fuels at varying hydrogen prices. The data indicates that for the first year, the annual savings are significantly negative, showing losses of approximately USD 12.316 million, USD 11.916 million, and USD 11.656 million at hydrogen prices of USD 4000, USD 3000, and USD 2000 per ton, respectively. However, as the vessel continues operating, these losses decrease substantially over the years. By year 11, the annual savings become positive for the USD 2000 per ton scenario, indicating economic benefit, while year 14 marks the point where retrofitting becomes beneficial at USD 3000 per ton, and by year 15, the project achieves profitability even at USD 4000 per ton, with gains of USD 0.128 million, USD 0.411 million, and USD 0.597 million, respectively. This trend illustrates that while initial retrofitting costs may be high, the long-term economic benefits improve significantly, particularly as hydrogen prices decrease, thereby making the switch to hydrogen propulsion increasingly financially viable over the lifespan of the vessel.
Figure 12.
Retrofitted ship’s annual saving cost at the various scenarios.
Figure 13 illustrates the levelized cost of energy for retrofitting options as the case study vessel transitions from conventional diesel engines to PEMFCs powered by green and blue hydrogen fuels, under various hydrogen price scenarios. Initially, the LCOE for LSF stands at USD 0.1694/kWh, while the costs for hydrogen at USD 4000, USD 3000, and USD 2000 per ton are significantly higher, starting at USD 1.311, USD 1.275, and USD 1.24/kWh, respectively. As the vessel operates, the LCOE for all fuel types decreases over the years due to efficiencies gained from the new propulsion system; by year 15, the LCOE for LSF rises to USD 0.2355/kWh, while the costs for hydrogen fuels drop substantially to USD 0.2798/kWh, USD 0.2545/kWh, and USD 0.2293/kWh at hydrogen prices of USD 4000, USD 3000, and USD 2000 per ton, respectively. This data indicates that while hydrogen fuel initially incurs higher costs, the long-term benefits improve as operational efficiency increases, making hydrogen-powered propulsion increasingly competitive over the vessel’s lifecycle, particularly at lower hydrogen prices.
Figure 13.
Retrofitted ship’s LCOE under various scenarios.
On the other hand, Figure 14 illustrates the varying annual costs of the propulsion system across multiple scenarios for a newly built ship utilizing hydrogen-based propulsion. The analysis considers two fuel types: blue hydrogen and green hydrogen. The same hydrogen fuel price considerations as described for the retrofitted ship are applied here. Initial costs for hydrogen propulsion systems are high, starting at USD 14.66 million, but decrease over time, reaching breakeven in about five years, particularly at a hydrogen price of USD 2000/ton compared to LSFO. By year 28, hydrogen-powered vessels operating at USD 4000/ton drop to USD 2.447 million annually, compared to USD 4.673 million for LSFO. This transition not only results in substantial long-term savings but also enhances environmental sustainability, making hydrogen propulsion systems a compelling option for future maritime operations.
Figure 14.
Newbuilding ship’s propulsion system’s annual cost under various scenarios.
Figure 15 illustrates the annual savings associated with new shipbuilding options as the case study vessel transitions from conventional diesel engines to PEMFCs powered by green and blue hydrogen fuels, under various hydrogen pricing scenarios. Initially, the annual savings reflect significant losses, with figures of −USD 4.66 million, −USD 4.26 million, and −USD 3.87 million for hydrogen prices of USD 4000, USD 3000, and USD 2000 per ton, respectively, in the first year. However, as the vessel continues to operate, the savings improve over time, with breakeven points occurring as early as year 5 at a hydrogen price of USD 2000 per ton, where annual savings slightly turn positive at USD 0.114 million. By year 7, the savings become positive for the USD 3000 per ton scenario at USD 0.181 million, and by year 8, the USD 4000 per ton scenario also shows positive savings at USD 0.008 million. By year 10, savings have grown to USD 0.303 million at USD 4000 per ton, indicating that the switch to hydrogen fuel becomes economically beneficial within the first decade, particularly advantageous at lower hydrogen prices. By year 28, annual savings reach USD 2.226 million, USD 2.407 million, and USD 2.587 million for the respective hydrogen price scenarios, highlighting the long-term financial viability of adopting hydrogen-based propulsion systems in new ship construction.
Figure 15.
Newbuilding ship’s annual saving cost at the various scenarios.
With respect to specific cost-power unit, Figure 16 illustrates the levelized cost of energy for a new hydrogen-fueled ship across different scenarios, showing energy production costs of USD 0.33, USD 0.22, USD 0.20, and USD 0.18 per kWh, at the end of ship lifetime, for LSF and hydrogen fuel prices of USD 4000, USD 3000, and USD 2000 per kg, respectively. Initially, the LCOE for hydrogen at USD 2000/ton is significantly higher at USD 1.237 compared to LSFO’s USD 0.7078, but it decreases notably over time, reaching USD 0.409 by year five at USD 3000/ton, approaching LSFO’s LCOE of USD 0.3078. This trend suggests that continued reductions in hydrogen prices and advancements in technology, a breakeven point with LSFO could be achieved from year eight, underscoring the long-term economic viability of hydrogen propulsion systems as they become more competitive.
Figure 16.
LCOE at the various scenarios for the newbuilding ship.
Figure 17a illustrates the CAPEX and OPEX components for a new ship operating with hydrogen fuel. The operating cost of USD 1.09 million constitutes 48% of the total costs, while the CAPEX costs of USD 1.189 million represent 52% of the total. Figure 17b provides details about the components of the annual operating costs when retrofitting to hydrogen fuel, indicating that the retrofitting cost accounts for USD 1.45 million, which is the highest percentage at 46.45%. In contrast, the maintenance cost is the lowest at USD 51,209, representing 1.68% of the total. Additionally, the figure highlights that one drawback of the conversion process is the loss of profit due to the space required for fuel storage, which accounts for 15.81% of the total annual cost.
Figure 17.
Cost components of PEMFC system.
A sensitivity analysis is carried out to determine the impact of different input variables on the relative annual cost. Results are shown in a spider diagram in Figure 18. The base case and starting points for both carbon credit tax and infrastructure expenses for new builds and retrofitting cases are illustrated in Figure 18a and Figure 18b, respectively. The respective effect on the relative annual cost is shown in the figure. A reading below 100% indicates that hydrogen is favorable in terms of annual lower costs. Increasing the carbon credit tax by 20% would lower the relative annual cost by 4 to 6 percentage points, depending on hydrogen price. However, the figure shows that the annual cost of the vessel changes by 3 to 4.5 percentage points in response to a 20% reduction in infrastructure expenses. Furthermore, the effect is reversed in the case of reducing the carbon credit tax or increasing infrastructure expenses. Lastly, the previous results lead to an LCOE between USD 0.288 and USD 0.312 per kW.
Figure 18.
Spider diagram of annual cost sensitivity for retrofitting and newbuilding case study.
Moreover, for the current case study, the radar chart in Figure 19 compares the economics of multi-fuel technologies for a case study ship using Heavy Fuel Oil (HFO), Marine Diesel Oil (MDO), Natural Gas (NG), and green hydrogen across five parameters: greenhouse gas (GHG) emissions, total cost with and without carbon tax, technical maturity, energy density, and safety. The radar chart highlights the impact of carbon taxes on these technologies. While HFO and MDO initially appear cost-effective without a carbon tax, introducing USD 25 and USD 50 carbon taxes shift the cost dynamics, making green hydrogen a more favorable option in the long run. Green hydrogen maintains a perfect score in reducing GHG emissions, and its economic viability strengthens as carbon taxes increase, suggesting it could become one of the most economically attractive choices for sustainable shipping. This analysis underscores the importance of considering carbon taxes in the fuel selection process, as they significantly impact the overall cost-effectiveness and environmental benefits of different fuel types.
Figure 19.
Radar chart of economic comparison for multi-fuel technologies in the case study.
To quantify the financial risk associated with hydrogen price volatility for both newbuilding and retrofitting scenarios, a Monte Carlo simulation is conducted. An annual interest rate of 10% is assumed for all calculations. Additionally, the NPV of fuel costs is calculated for each simulation run over the respective operational periods: 28 years for the newbuilding case and 15 years for the retrofitting case. The probability distribution of all possible simulation results of the NPV for both cases is shown in Figure 20. The NPVs are negative because they represent the present value of future fuel expenses; a less negative NPV indicates a more favorable (lower) total present value of fuel costs. In the newbuilding case, blue hydrogen’s mean NPV is −47.43 million USD, making it less negative than green hydrogen’s −48.46 million USD, suggesting lower average fuel costs. Although blue hydrogen exhibits slightly higher volatility, it remains the more cost-effective choice. In the 15-year retrofitting case, blue hydrogen again shows a favorable mean NPV of −43.60 million USD compared to −44.26 million USD for green hydrogen. The shorter operational period results in less negative NPVs and reduced exposure to price volatility, as evidenced by lower standard deviations. Therefore, for both cases, blue hydrogen consistently demonstrates a lower (less negative) mean NPV of fuel costs compared to green hydrogen, indicating its economic advantage under the given price assumptions. The shorter operational period in the retrofitting case naturally leads to lower absolute NPVs of fuel costs and reduced exposure to price volatility. These findings are crucial for strategic decision-making regarding the adoption of hydrogen as a marine fuel, highlighting the importance of fuel type selection and the operational lifespan of the vessel in managing long-term costs and risks.
Figure 20.
Distributions of net present value (NPV) of hydrogen fuel costs.
In order to present the analysis of emission reduction and cost efficiency for retrofitting and newbuilding options of the case study vessel transitioning from conventional diesel engines to PEMFCs powered by green and blue hydrogen, Figure 21 highlights that retrofitting with blue hydrogen achieves a total lifetime emission reduction of approximately 134 kton and demonstrates a cost efficiency of USD 4.46/ton, representing a cost advantage of USD 0.597 million compared to a cost efficiency of USD 0.96/ton, which offers a cost advantage of USD 0.128 million for green hydrogen. Meanwhile, newbuilding with blue hydrogen provides the best financial profile, achieving a cost efficiency of USD 19.31/ton, resulting in a cost advantage of USD 2.587 million, versus a cost efficiency of USD 16.61/ton and a cost advantage of USD 2.226 million for green hydrogen. Overall, the most favorable emission reduction cost efficiency option is newbuilding with blue hydrogen.
Figure 21.
Emission reduction and cost-effectiveness plane for retrofitting and newbuilding options.
Finally, the economic results reveal that hydrogen-based propulsion systems for retrofitted and newly built RORO passenger ships present significant economic viability, considering various hydrogen fuel prices (USD 4000, USD 3000, and USD 2000 per ton). For retrofitted ships, annual costs range from USD 2.34 to USD 3.26 million, with economic benefits observed over 14 years at USD 4000/ton and 10 years at USD 2000/ton. Newly built ships exhibit a higher annual cost of USD 4.673 million, decreasing to USD 2.09 million at the lowest hydrogen price, with benefits extending up to 8 years at USD 4000/ton. The levelized cost of energy (LCOE) ranges from USD 0.24 to USD 0.28/kWh for retrofitted ships and USD 0.18 to USD 0.33/kWh for new builds. Operational costs dominate, with fuel accounting for 70.4% of expenses in retrofitted systems. Retrofitting with blue hydrogen results in significant emissions reductions and cost efficiency of USD 4.46/ton, while new builds using blue hydrogen offer the most favorable financial profile at USD 19.31/ton. Overall, transitioning to hydrogen propulsion is both economically viable and environmentally beneficial.
5. Conclusions
This research paper examined the economic and environmental implications of retrofitting and newbuilding the Jazan RORO Pax short-haul vessel powered by green and blue hydrogen fuel instead of traditional diesel. The findings highlight the significant potential of hydrogen fuel to reduce greenhouse gas emissions and enhance environmental sustainability in maritime operations. Specifically, conventional diesel engines emit 0.46 tons/trip of NOx, 0.01 tons/trip of SOx, and 1.62 tons/trip of CO2. In contrast, hydrogen-powered PEMFC engines reduce NOx emissions to 1.32 tons/year with a reduction percentage of 99.13%, while eliminating SOx and CO2 emissions entirely. Annually, conventional engines produce 778.1 tons of CO2 equivalent, compared to just 168.4 tons for the PEMFC engine using green hydrogen, reflecting a 78.4% reduction.
However, the transition to hydrogen fuel presents challenges, such as the need for new infrastructure as well as vessel redesigns, which require substantial investment. The economic analysis shows that while using hydrogen as an alternative fuel is feasible, its economic viability depends on two main factors: the age of retrofitted ships and the cost of hydrogen production. For a current ship aged 16 years, conversion costs may not be justifiable. Conversely, the feasibility of hydrogen-powered fuel cells improves with decreasing hydrogen prices over 6 to 10 years of operation, potentially saving between 2 and 3 million in operating costs annually.
Cost efficiency analyses indicate that retrofitting vessels with blue hydrogen could achieve a lifetime emission reduction of about 134 kton, with a cost benefit of USD 4.46/ton. In contrast, newbuilding vessels presents a more advantageous financial scenario at USD 19.31/ton. This underscores the need for strategic investment in hydrogen technologies.
Moreover, abandoning hydrogen fuel for sea vessels could lead to significant environmental and economic challenges. Continued reliance on fossil fuels would worsen greenhouse gas emissions and impede progress toward climate goals. This stagnation may result in rising operational costs and hinder the development of green technology sectors, threatening future job opportunities. Therefore, committing to hydrogen fuel is essential for a sustainable maritime future.
Future recommendations include investing in hydrogen production and distribution infrastructure, advocating for supportive policies, and researching cost reductions in hydrogen production and fuel cells. Long-term studies on retrofitting, lifecycle assessments, collaboration among stakeholders, and support for pilot projects are essential. Increasing public awareness, providing training, and establishing emissions monitoring frameworks will help validate hydrogen’s environmental benefits. Furthermore, while progressing towards green hydrogen, exploring blue hydrogen solutions can facilitate immediate emission reductions.
Author Contributions
Conceptualization, methodology, software, visualization, investigation, writing, reviewing and editing: N.R.A.; data curation, writing—original draft preparation, methodology, visualization, investigation, writing—reviewing and editing: I.S.S. All authors have read and agreed to the published version of the manuscript.
Funding
This research received no external funding.
Institutional Review Board Statement
Not applicable.
Informed Consent Statement
Not applicable.
Data Availability Statement
The data used to support the findings are contained the article. Further inquiries can be directed to the corresponding author.
Conflicts of Interest
The authors declare no conflicts of interest.
Abbreviations
The following abbreviations are used in this manuscript:
| BOR | Boil-off rate |
| CAPEX | Capital expenditures |
| CO2 | Carbon dioxide |
| GHG | Greenhouse gas |
| IMO | International maritime organization |
| LCOE | Levelized cost of electricity |
| LNG | Liquefied natural gas |
| Nox | Nitrogen oxides |
| OPEX | Operational expenses |
| PEMFC | Proton exchange membrane fuel cell |
| Pax | Passenger |
| RORO | Roll-on/Roll-off |
| Sox | Sulfur oxides |
References
- Reynolds, S. Sustainable Shipping: Navigating the Future of Eco-Friendly Maritime Transport; Amazon Digital Services LLC—Kdp: Seattle, WA, USA, 2024. [Google Scholar]
- ICS. Reducing Greenhouse Gas Emissions: A Guide to IMO Regulatory Compliance, 2nd ed.; International Chamber of Shipping (ICS): London, UK, 2024; ISBN 978-1-913997-64-9. [Google Scholar]
- IMO. IMO Strategy on Reduction of GHG Emissions from Ships. Available online: https://www.imo.org/en/ourwork/environment/pages/2023-imo-strategy-on-reduction-of-ghg-emissions-from-ships.aspx (accessed on 18 October 2025).
- Akhtar, M.U.S.; Asfand, F.; Mishamandani, A.S.; Mishra, R.; Khan, M.I. Hydrogen as a sustainable combustion fuel: Performance, challenges, and pathways for transition to low-carbon propulsion systems. Renew. Sustain. Energy Rev. 2025, 223, 116004. [Google Scholar] [CrossRef]
- Li, J.-C.; Xu, H.; Zhou, K.; Li, J.-Q. A review on the research progress and application of compressed hydrogen in the marine hydrogen fuel cell power system. Heliyon 2024, 10, e25304. [Google Scholar] [CrossRef]
- Kim, S.; Oh, S.; Kang, S. Techno-economic assessment of liquefied hydrogen tanker ships utilizing various propulsion systems. Energy Convers. Manag. 2025, 336, 119895. [Google Scholar] [CrossRef]
- Priyam, A. Hydrogen as an alternative fuel for internal combustion engines: A review. Sustain. Energy Technol. Assess. 2025, 82, 104551. [Google Scholar] [CrossRef]
- Melnyk, O.; Onishchenko, O.; Onyshchenko, S.; Yaremenko, N.; Maliuha, E.; Honcharuk, I.; Shamov, O. Innovative Technologies for the Maritime Industry: Hydrogen Fuel as a Promising Direction. In Modern Technologies in Energy and Transport; Boichenko, S., Zaporozhets, A., Yakovlieva, A., Shkilniuk, I., Eds.; Springer Nature: Cham, Switzerland, 2024; pp. 23–34. [Google Scholar]
- Alavi-Borazjani, S.A.; Adeel, S.; Chkoniya, V. Hydrogen as a Sustainable Fuel: Transforming Maritime Logistics. Energies 2025, 18, 1231. [Google Scholar] [CrossRef]
- Meng, X.; Sun, C.; Mei, J.; Tang, X.; Hasanien, H.M.; Jiang, J.; Fan, F.; Song, K. Fuel cell life prediction considering the recovery phenomenon of reversible voltage loss. J. Power Sources 2025, 625, 235634. [Google Scholar] [CrossRef]
- Rijo, B.; Mateos-Pedrero, C.; Copa Rey, J.R.; Longo, A.; Brito, P.; Nobre, C. A review of solid oxide cell technologies for power, fuel, and reversible energy storage. Fuel 2026, 408, 137624. [Google Scholar] [CrossRef]
- IMO. IMO CCC 11: Interim Guidelines for Hydrogen as Fuel Completed. Available online: https://www.dnv.com/news/2025/imo-ccc-11-interim-guidelines-for-hydrogen-as-fuel-completed/ (accessed on 30 October 2025).
- MSC. Interim Recommendations for Carriage of Liquefied Hydrogen in Bulk, Annex 18 Resolution MSC.420(97), Maritime Safety Committee. Available online: https://wwwcdn.imo.org/localresources/en/KnowledgeCentre/IndexofIMOResolutions/MSCResolutions/MSC.420(97).pdf (accessed on 25 October 2025).
- Zhaka, V.; Samuelsson, B. Hydrogen as fuel in the maritime sector: From production to propulsion. Energy Rep. 2024, 12, 5249–5267. [Google Scholar] [CrossRef]
- Livanos, G.A.; Theotokatos, G.; Pagonis, D.-N. Techno-economic investigation of alternative propulsion plants for Ferries and RoRo ships. Energy Convers. Manag. 2014, 79, 640–651. [Google Scholar] [CrossRef]
- Di Ilio, G.; Bionda, A.; Ponzini, R.; Salvadore, F.; Cigolotti, V.; Minutillo, M.; Georgopoulou, C.; Mahos, K. Towards the design of a hydrogen-powered ferry for cleaner passenger transport. Int. J. Hydrogen Energy 2024, 95, 1261–1273. [Google Scholar] [CrossRef]
- Lee, J.-M.; Kim, J.-H. Chapter 13–Marine hydrogen vehicles: Investigates the application of hydrogen technology in maritime transportation, discussing challenges and opportunities for implementing hydrogen-based solutions. In Hydrogen and e-Mobility; Jay Liu, J., Salehizadeh, M.R., Inci, M., Eds.; Elsevier: Amsterdam, The Netherlands, 2026; pp. 223–239. [Google Scholar]
- Jesus, B.; Ferreira, I.A.; Carreira, A.; Ove Erikstad, S.; Godina, R. Economic framework for green shipping corridors: Evaluating cost-effective transition from fossil fuels towards hydrogen. Int. J. Hydrogen Energy 2024, 83, 1429–1447. [Google Scholar]
- Li, J.; Wang, C.; Zhai, G.; Li, Q.; Lim, S.H.; Abdoli, S.; Kook, S.; Yeoh, G.H.; Chan, Q.N. Evaluating the techno-economic feasibility of hydrogen-fuelled reciprocating engines for renewable base-load power generation. Energy Convers. Manag. 2024, 311, 118515. [Google Scholar] [CrossRef]
- Chen, Y.; Bai, H. Techno-economic analysis of ammonia-based hydrogen production and fuel cell systems for renewable power generation strategies. Renew. Energy 2026, 256, 124269. [Google Scholar] [CrossRef]
- Park, G.H.; Hong, S.; Percy, S.; Kim, S.W. Techno-economic feasibility study of imported green hydrogen via inter-continental route: From Australia to South Korea. Appl. Energy 2025, 397, 126288. [Google Scholar] [CrossRef]
- Karvounis, P.; Theotokatos, G.; Boulougouris, E. Environmental-economic sustainability of hydrogen and ammonia fuels for short sea shipping operations. Int. J. Hydrogen Energy 2024, 57, 1070–1080. [Google Scholar] [CrossRef]
- Scheffler, F.; Imdahl, C.; Zellmer, S.; Herrmann, C. Techno-economic and environmental assessment of renewable hydrogen import routes from overseas in 2030. Appl. Energy 2025, 380, 125073. [Google Scholar] [CrossRef]
- Ha, S.; Jang, H.; Park, C.; Jeong, B. A prospective life cycle assessment framework for sustainable renewable fuels in international shipping: Hydrogen based e fuels. Renew. Sustain. Energy Rev. 2026, 226, 116219. [Google Scholar]
- Wang, Z.; Zhao, F.; Dong, B.; Wang, D.; Ji, Y.; Cai, W.; Han, F. Life cycle framework construction and quantitative assessment for the hydrogen fuelled ships: A case study. Ocean Eng. 2023, 281, 114740. [Google Scholar] [CrossRef]
- Nguyen, D.; Fernandes, R.J.; Turner, J.W.G.; Emberson, D.R. Life cycle assessment of ammonia and hydrogen as alternative fuels for marine internal combustion engines. Int. J. Hydrogen Energy 2025, 112, 15–30. [Google Scholar] [CrossRef]
- Nfnr Alkhaledi, A.; Sampath, S.; Pilidis, P. Techno environmental assessment of Flettner rotor as assistance propulsion system for LH2 tanker ship fuelled by hydrogen. Sustain. Energy Technol. Assess. 2023, 55, 102935. [Google Scholar]
- Amat Ventayol, A.; Lam, J.S.L.; Bai, X.; Chen, Z.S. Comparative life cycle assessment of hydrogen internal combustion engine and fuel cells in shipping. Int. J. Hydrogen Energy 2025, 109, 774–788. [Google Scholar]
- Hossain Bhuiyan, M.M.; Siddique, Z. Hydrogen as an alternative fuel: A comprehensive review of challenges and opportunities in production, storage, and transportation. Int. J. Hydrogen Energy 2025, 102, 1026–1044. [Google Scholar]
- Elgendi, M.; Huh, J.; Sekar, M.; Mahmoud, M.; Abdelkareem, M.A.; Olabi, A.G. Opportunities and sustainability challenges of hydrogen as a fuel in the transportation sector: A review. Renew. Sustain. Energy Rev. 2025, 217, 115705. [Google Scholar] [CrossRef]
- Wallington, T.J.; Woody, M.; Lewis, G.M.; Keoleian, G.A.; Adler, E.J.; Martins, J.R.R.A.; Collette, M.D. Hydrogen as a sustainable transportation fuel. Renew. Sustain. Energy Rev. 2025, 217, 115725. [Google Scholar] [CrossRef]
- Rana, R.; Ali, M.S.; Ghosh, N.G.; Mahato, R.K.; Mudi, P.K. Hydrogen as a sustainable transportation fuel: Technologies, storage systems, applications, infrastructure and refueling stations. In Reference Module in Earth Systems and Environmental Sciences; Elsevier: Amsterdam, The Netherlands, 2025. [Google Scholar]
- Fan, H.; Abdussamie, N.; Chen, P.S.-L.; Harris, A.; Gray, E.M.; Arzaghi, E.; Bhaskar, P.; Mehr, J.A.; Penesis, I. Two decades of hydrogen-powered ships (2000–2024): Evolution, challenges, and future perspectives. Renew. Sustain. Energy Rev. 2025, 219, 115878. [Google Scholar] [CrossRef]
- Georgopoulou, C.; Di Maria, C.; Di Ilio, G.; Cigolotti, V.; Minutillo, M.; Rossi, M.; Sullivan, B.P.; Bionda, A.; Rautanen, M.; Ponzini, R.; et al. On the identification of regulatory gaps for hydrogen as maritime fuel. Sustain. Energy Technol. Assess. 2025, 75, 104224. [Google Scholar]
- Semchukova, V.; Topolski, K.; Abdin, Z. Hydrogen technology for maritime applications: A review of challenges, opportunities, and lessons from the port authority of New York and New Jersey. Renew. Sustain. Energy Rev. 2025, 216, 115641. [Google Scholar] [CrossRef]
- Mäkelä, M.; Niemi, S.; Nuortila, C.; Nyystilä, L. Applicability of Hydrogen Fuel for a Cruise Ship. Clean Technol. 2025, 7, 6. [Google Scholar] [CrossRef]
- Van Sickle, E.; Ralli, P.; Pratt, J.W.; Klebanoff, L.E. MV Sea Change: The first commercial 100% hydrogen fuel cell passenger ferry in the world. Int. J. Hydrogen Energy 2025, 105, 389–404. [Google Scholar]
- Seddiek, I.S.; Ammar, N.R. Technical and eco-environmental analysis of blue/green ammonia-fueled RO/RO ships. Transp. Res. Part D Transp. Environ. 2023, 114, 103547. [Google Scholar] [CrossRef]
- Jeong, G.; Park, J.H.; Yi, K.B.; Seo, Y. Complete recovery of released ammonia from fuel supply system of ammonia fueled ship using novel adsorption unit. Fuel 2026, 413, 138209. [Google Scholar] [CrossRef]
- SENES Consultants Limited; Air Improvement Resource, Inc. Review of Methods Used in Calculating Marine Vessel Emission Inventories; Environment Canada, Pollution Data Branch: Gatineau, QC, Canada, 2004.
- IMO. Forth IMO GHG Study 2020. Full Report. International Maritime Organization, London. Available online: https://www.imo.org/en/OurWork/Environment/Pages/Fourth-IMO-Greenhouse-Gas-Study-2020.aspx (accessed on 10 February 2024).
- Yao, Z.-M.; Qian, Z.-Q.; Li, R.; Hu, E. Energy efficiency analysis of marine high-powered medium-speed diesel engine base on energy balance and exergy. Energy 2019, 176, 991–1006. [Google Scholar] [CrossRef]
- Lu, Z.; Lu, T.; Shi, L.; Wang, T.; Wang, H.; Liu, M. An efficient approach to improve thermal efficiency on a low-speed two-stroke marine diesel engine. Fuel 2022, 329, 125386. [Google Scholar] [CrossRef]
- Anthony, F.M.; Turnock, S.R.; Hudson, D.A. Ship Resistance and Propulsion: Practical Estimation of Ship Propulsive Power; Cambridge University Press: Cambridge, UK, 2017. [Google Scholar]
- Molland, A.F.; Turnock, S.R.; Hudson, D.A. Propulsive Power. In Ship Resistance and Propulsion: Practical Estimation of Propulsive Power; Cambridge University Press: Cambridge, UK, 2011. [Google Scholar]
- MTU. MTU Marine Propulsion Systems. Available online: https://www.mtu-solutions.com/trmea/en/applications/commercial-marine/system-solutions/propulsion-systems.html (accessed on 7 January 2026).
- Wang, J.; Alkhaledi, A.N.; Hughes, T.J.; Webley, P.A. Technoeconomic investigation of optimal storage pressure and boil-off gas utilisation in large liquid hydrogen carriers. Appl. Energy 2025, 384, 125356. [Google Scholar] [CrossRef]
- Mose, M.P.; Kannaiyan, S.; Huang, S.-J. Hydrogen carriers for hydrogen transport and storage (hydrogen Storage): A review. Mater. Chem. Phys. 2025, 345, 131252. [Google Scholar] [CrossRef]
- Vallejo-Cervantes, C.; Espinoza-Andaluz, M.; Iranzo, A. Technical review of commercial LT-PEMFC technologies: Performance, applications and challenges. Int. J. Hydrogen Energy 2025, 176, 151480. [Google Scholar] [CrossRef]
- PowerCell. Datasheet. PowerCell MS100 (50–100 kW PEM Fuel Cell System Prototype); PowerCell: Gothenburg, Sweden, 2018. [Google Scholar]
- Altosole, M.; Benvenuto, G.; Figari, M.; Campora, U. Dimensionless Numerical Approaches for the Performance Prediction of Marine Waterjet Propulsion Units. Int. J. Rotating Mach. 2012, 2012, 321306. [Google Scholar] [CrossRef]
- Dynapower. DPS-500—500 kW DC-to-DC Converter. Available online: https://dynapower.com/products/energy-storage/dps-500-dc-dc-converter/ (accessed on 3 January 2026).
- Fei, Z.; Li, Z.; Xu, Y.; Chen, H.; Ye, C.; Kan, K. Decomposition analysis on propulsion performance of a water-jet propulsion pump device at low navigational speeds. Ocean Eng. 2026, 344, 123706. [Google Scholar] [CrossRef]
- Duan, D.; Wang, Z.; Wang, Q.; Li, J. Research on Integrated Optimization Design Method of High-Efficiency Motor Propeller System for UAVs With Multi-States. IEEE Access 2020, 8, 165432–165443. [Google Scholar] [CrossRef]
- Gur, O. Maximum Propeller Efficiency Estimation. J. Aircr. 2014, 51, 2035–2038. [Google Scholar] [CrossRef]
- Kan, K.; Xu, Y.; Song, Z.; Cheng, J.; Leonce, M.A.; Ye, C. Investigation on the influence of geometric parameters in water jet propulsion systems at low cruising speeds. Phys. Fluids 2024, 36, 115192. [Google Scholar] [CrossRef]
- United Nations Environment Program (UNEP); World Meteorological Organization (WMO). IPCC Sixth Assessment Report of the Intergovernmental Panel on Climate Change. Change (IPCC) 2021. The Physical Science Basis. Available online: https://www.ipcc.ch/assessment-report/ar6/ (accessed on 15 December 2021).
- IMO. Resolution MEPC 245(66): 2014 Guidelines on the Method of Calculation of the Attained Energy Efficiency Design Index (EEDI) for New Ships. In Report of the Marine Environment Protection Committee on Its Sixty-Sixth Session MEPC; 66/21/Add.1, Annex 5, 4 April 2014; International Maritime Organization: London, UK, 2014. [Google Scholar]
- Frontier Economics. Reducing the UK Maritime Sector’s Contribution to Climate Change and Air Pollution; Frontier Economics: London, UK, 2019. [Google Scholar]
- Song, W.; Zhu, Z.; Wan, Z.; Long, C.; Liu, T. Brief Review and Technical Insight of Liquefied Hydrogen Carriers Development. In Proceedings of the 10th Hydrogen Technology Convention; Sun, H., Pei, W., Dong, Y., Yu, H., You, S., Eds.; Springer Nature: Singapore, 2024; Volume 1, pp. 151–162. [Google Scholar]
- Ahn, J.; You, H.; Ryu, J.; Chang, D. Strategy for selecting an optimal propulsion system of a liquefied hydrogen tanker. Int. J. Hydrogen Energy 2017, 42, 5366–5380. [Google Scholar] [CrossRef]
- Głomski, P.; Michalski, R. Problems with Determination of Evaporation Rate and Properties of Boil-off Gas on Board LNG Carriers. J. Pol. C. 2011, 6, 133–140. [Google Scholar]
- Zakaria, M.; Osman, K.; Musa, M. Boil-Off Gas Formation inside Large Scale Liquefied Natural Gas (LNG) Tank Based on Specific Parameters. Appl. Mech. Mater. 2012, 229, 690–694. [Google Scholar] [CrossRef]
- Dobrota, D.; Lalić, B.; Komar, I. Problem of Boil-off in LNG Supply Chain. Trans. Marit. Sci. 2013, 2, 91–100. [Google Scholar] [CrossRef]
- MEPC, Marine Environment Protection Committee. Guidelines on the Reference Lines for Use with Operational Carbon Intensity Indicators (CII Reference Lines Guidelines, G2). Available online: https://wwwcdn.imo.org/localresources/en/OurWork/Environment/Documents/Air%20pollution/MEPC.337(76).pdf (accessed on 2 March 2024).
- IMO. Resolution MEPC.352(78): Guidelines on Operational Carbon Intensity Indicators and the Calculation Methods. Available online: https://wwwcdn.imo.org/localresources/en/OurWork/Environment/Documents/Air%20pollution/MEPC.339(76).pdf (accessed on 8 May 2023).
- IMO. Guidelines on the Operational Carbon Intensity Reduction Factors Relative to Reference Lines. Available online: https://www.mardep.gov.hk/en/msnote/pdf/msin2302anx13.pdf (accessed on 8 May 2023).
- MEPC, Marine Environment Protection Committee. Guidelines on Operational Carbon Intensity Indicators and the Calculation Methods (CII Guidelines, G1). Available online: https://wwwcdn.imo.org/localresources/en/OurWork/Environment/Documents/Air%20pollution/MEPC.336(76).pdf (accessed on 2 March 2024).
- Khaled, S.; Elgohary, M.; Seddiek, I. Methanol as an Eco-Environmental Alternative Fuel for Ships: A Case Study. J. Mar. Sci. Technol. 2023, 31, 2. [Google Scholar] [CrossRef]
- Li, Z.; Wang, K.; Liang, H.; Wang, Y.; Ma, R.; Cao, J.; Huang, L. Marine alternative fuels for shipping decarbonization: Technologies, applications and challenges. Energy Convers. Manag. 2025, 329, 119641. [Google Scholar] [CrossRef]
- Wei, L. Optimizing cash flow management for ship financing leasing: Risk identification, risk assessment, and management strategies. Cogent Bus. Manag. 2025, 12, 2464941. [Google Scholar] [CrossRef]
- Jeong, H.; Yun, H. A stochastic approach for economic valuation of alternative fuels: The case of container ship investments. J. Clean. Prod. 2023, 418, 138182. [Google Scholar] [CrossRef]
- Johnston, B.; Foley, A.; Doran, J.; Littler, T.; McAleer, M. Influence of input costs and levelised cost of energy on wind power growth. J. Clean. Prod. 2022, 373, 133407. [Google Scholar] [CrossRef]
- Ammar, N.R.; Seddiek, I.S. Enhancing sustainability in LNG carriers through integrated alternative propulsion systems with Flettner rotor assistance. Brodogr. J. 2025, 76, 1–22. [Google Scholar] [CrossRef]
- Haas, R.; Ajanovic, A.; Ramsebner, J.; Perger, T.; Knápek, J.; Bleyl, J.W. Financing the future infrastructure of sustainable energy systems. Green Financ. 2021, 3, 90–118. [Google Scholar] [CrossRef]
- UNCTAD. United Nations Conference on Trade and Development, Annual Report 2024. Available online: https://unctad.org/publication/review-maritime-transport-2023 (accessed on 20 October 2025).
- Seddiek, I.S.; Ammar, N.R. Carbon footprint and cost analysis of renewable hydrogen-fuelled ships. Ships Offshore Struct. 2023, 18, 960–969. [Google Scholar] [CrossRef]
- Banawan, A.A.; El Gohary, M.M.; Sadek, I.S. Environmental and economical benefits of changing from marine diesel oil to natural-gas fuel for short-voyage high-power passenger ships. Proc. Inst. Mech. Eng. Part M J. Eng. Marit. Environ. 2010, 224, 103–113. [Google Scholar]
- Ammar, N.R. Environmental and economic assessment of unmanned autonomous RORO cargo vessels for short-range operations in the Red Sea. Ships Offshore Struct. 2025, 1–17. [Google Scholar] [CrossRef]
- IMO. Reduction of GHG Emissions from Ships. Fourth IMO GHG Study 2020—Final Report; International Maritime Organization: London, UK, 2020. [Google Scholar]
- Engine Technology Forum Selective Catalytic Reduction (SCR). Available online: https://enginetechforum.org/selective-catalytic-reduction-scr#:~:text=Since%202011%2C%20all%20heavy%2Dduty,as%20from%20on%2Dhighway%20vehicles (accessed on 28 November 2025).
- Jafarinejad, S. 5—Control and Treatment of Air Emissions. In Petroleum Waste Treatment and Pollution Control; Jafarinejad, S., Ed.; Butterworth-Heinemann: Oxford, UK, 2017; pp. 149–183. [Google Scholar]
- Ammar, N.R.; Seddiek, I.S. Enhancing energy efficiency for new generations of containerized shipping. Ocean Eng. 2020, 215, 107887. [Google Scholar] [CrossRef]
- Andreasen, A.; Mayer, S. Use of Seawater Scrubbing for SO2 Removal from Marine Engine Exhaust Gas. Energy Fuel 2007, 21, 3274–3279. [Google Scholar] [CrossRef]
- Ballard Power Systems Inc. FCmove-XD Fuel Cell Power for Heavy Duty Applications [Product Specifications]. Available online: https://www.ballard.com/wp-content/uploads/2024/11/Ballard-Data-Sheet-FCmove-XDv2_20250305_landscape-2.pdf (accessed on 28 November 2025).
- Bunker Index Bunkerworld. Fuel Prices. Available online: https://www.bunkerindex.com/ (accessed on 15 October 2025).
- Alhadhrami, K.; Albalawi, A.; Hasan, S.; Elshurafa, A.M. Modeling green hydrogen production using power-to-x: Saudi and German contexts. Int. J. Hydrogen Energy 2024, 64, 1040–1051. [Google Scholar] [CrossRef]
- Barelli, L.; Bidini, G.; Cinti, G. Operation of a Solid Oxide Fuel Cell Based Power System with Ammonia as a Fuel: Experimental Test and System Design. Energies 2020, 13, 6173. [Google Scholar] [CrossRef]
- Wittrig, S. Ammonia Fuel Opportunities, Markets, and Issues. Available online: https://arpa-e.energy.gov/sites/default/files/migrated/Wittrig_Ammonia_TransportationFuels_Workshop.pdf (accessed on 15 March 2022).
- Ammar, N.R.; Seddiek, I.S. Evaluation of the environmental and economic impacts of electric propulsion systems onboard ships: Case study passenger vessel. Environ. Sci. Pollut. Res. 2021, 28, 37851–37866. [Google Scholar] [CrossRef] [PubMed]
- Kim, K.; Roh, G.; Kim, W.; Chun, K. A Preliminary Study on an Alternative Ship Propulsion System Fueled by Ammonia: Environmental and Economic Assessments. J. Mar. Sci. Eng. 2020, 8, 183. [Google Scholar] [CrossRef]
- TNO. D2.8/D2.9 Standardized Model and Cost/Benefit Assessment for Right-Size Engines and Hybrid Configurations; European Commission: Brussels, Belgium, 2018. [Google Scholar]
- Geng, J.; Cai, J.-B.; Luo, M.-J.; Niu, J.-Z. Main Diesel Engine Selection for Ships Based on Life Cycle Costing. In Proceedings of the International Conference on Management Science and Management Innovation (MSMI 2015), Guilin, China, 15–16 August 2015. [Google Scholar]
- Ba, T.; Chen, G.; Liu, Q.; Yang, J.; Chen, L.; Shen, Y.; Xiao, R.; Pan, N. Performance degradation prediction of PEMFC based on harris hawks optimization and bidirectional gated recurrent units. Comput. Chem. Eng. 2026, 205, 109466. [Google Scholar] [CrossRef]
- Liu, Y.; Li, H.; Yang, Y.; Zhu, W.; Xie, C.; Yu, X.; Guo, B. Reliability assessment of PEMFC aging prediction based on probabilistic Bayesian mixed recurrent neural networks. Renew. Energy 2025, 246, 122892. [Google Scholar] [CrossRef]
- Meng, X.; Liu, M.; Mei, J.; Li, X.; Grigoriev, S.; Hasanien, H.M.; Tang, X.; Li, R.; Sun, C. Polarization loss decomposition-based online health state estimation for proton exchange membrane fuel cells. Int. J. Hydrogen Energy 2025, 157, 150162. [Google Scholar] [CrossRef]
Disclaimer/Publisher’s Note: The statements, opinions and data contained in all publications are solely those of the individual author(s) and contributor(s) and not of MDPI and/or the editor(s). MDPI and/or the editor(s) disclaim responsibility for any injury to people or property resulting from any ideas, methods, instructions or products referred to in the content. |
© 2026 by the authors. Licensee MDPI, Basel, Switzerland. This article is an open access article distributed under the terms and conditions of the Creative Commons Attribution (CC BY) license.




















