Identifying the Impact of Public Amenities on Urban Growth: A Case Study of the Quebec Metropolitan Region, Canada (1986–2022)
Abstract
1. Introduction
2. Literature Review
3. Methodology
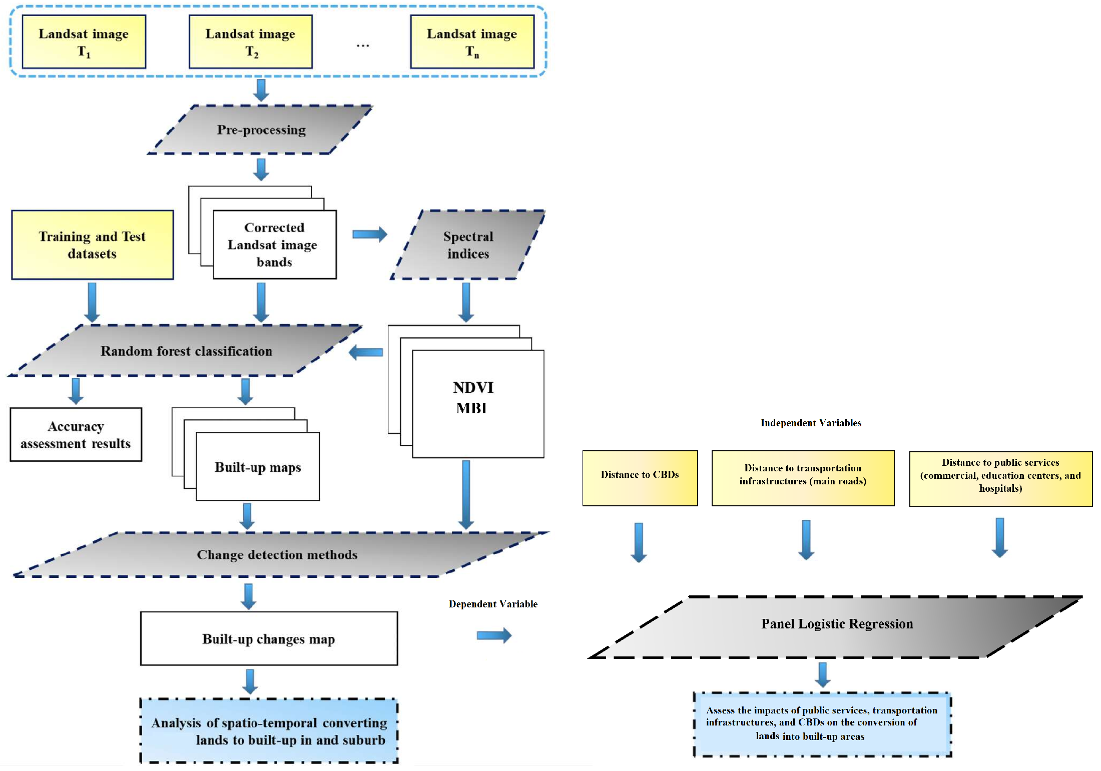
3.1. Methodological Framework for Modeling Urban Built-Up Development over Time Using Landsat Images
3.1.1. Built-Up Lands Mapping and Its Spatial and Temporal Changes
3.1.2. Panel Logistic Model on Spatial and Temporal Urban Change Patterns
4. Case Study
4.1. Study Area
4.2. Data and Descriptive Analysis
5. Results and Discussion
6. Conclusions and Future Works
Author Contributions
Funding
Institutional Review Board Statement
Informed Consent Statement
Data Availability Statement
Conflicts of Interest
References
- Abrantes, P.; Fontes, I.; Gomes, E.; Rocha, J. Compliance of land cover changes with municipal land use planning: Evidence from the Lisbon metropolitan region (1990–2007). Land Use Policy 2016, 51, 120–134. [Google Scholar] [CrossRef]
- Dewan, A.M.; Yamaguchi, Y. Land use and land cover change in Greater Dhaka, Bangladesh: Using remote sensing to promote sustainable urbanization. Appl. Geogr. 2009, 29, 390–401. [Google Scholar] [CrossRef]
- Bhatta, B.; Saraswati, S.; Bandyopadhyay, D. Quantifying the degree-of-freedom, degree-of-sprawl, and degree-of-goodness of urban growth from remote sensing data. Appl. Geogr. 2010, 30, 96–111. [Google Scholar] [CrossRef]
- Fu, P.; Weng, Q. A time series analysis of urbanization induced land use and land cover change and its impact on land surface temperature with Landsat imagery. Remote Sens. Environ. 2016, 175, 205–214. [Google Scholar] [CrossRef]
- Arsanjani, J.J. Characterizing, monitoring, and simulating land cover dynamics using GlobeLand30: A case study from 2000 to 2030. J. Environ. Manag. 2018, 214, 66–75. [Google Scholar] [CrossRef]
- Mijani, N.; Alavipanah, S.K.; Hamzeh, S.; Firozjaei, M.K.; Arsanjani, J.J. Modeling thermal comfort in different condition of mind using satellite images: An Ordered Weighted Averaging approach and a case study. Ecol. Indic. 2019, 104, 1–12. [Google Scholar] [CrossRef]
- Weng, Q.; Firozjaei, M.K.; Sedighi, A.; Kiavarz, M.; Alavipanah, S.K. Statistical analysis of surface urban heat island intensity variations: A case study of Babol city, Iran. GIScience Remote Sens. 2019, 56, 576–604. [Google Scholar] [CrossRef]
- Aburas, M.M.; Ho, Y.M.; Ramli, M.F.; Ash’aari, Z.H. The simulation and prediction of spatio-temporal urban growth trends using cellular automata models: A review. Int. J. Appl. Earth Obs. Geoinf. 2016, 52, 380–389. [Google Scholar] [CrossRef]
- Theobald, D.M. Landscape patterns of exurban growth in the USA from 1980 to 2020. Ecol. Soc. 2005, 10, 32. [Google Scholar] [CrossRef]
- Vermeiren, K.; Van Rompaey, A.; Loopmans, M.; Serwajja, E.; Mukwaya, P. Urban growth of Kampala, Uganda: Pattern analysis and scenario development. Landsc. Urban Plan. 2012, 106, 199–206. [Google Scholar] [CrossRef]
- Rimal, B.; Zhang, L.; Keshtkar, H.; Wang, N.; Lin, Y. Monitoring and modeling of spatiotemporal urban expansion and land-use/land-cover change using integrated Markov chain cellular automata model. ISPRS Int. J. Geo-Inf. 2017, 6, 288. [Google Scholar] [CrossRef]
- Xu, H.; Ding, F.; Wen, X. Urban expansion and heat island dynamics in the Quanzhou region, China. IEEE J. Sel. Top. Appl. Earth Obs. Remote Sens. 2009, 2, 74–79. [Google Scholar] [CrossRef]
- Bokaie, M.; Zarkesh, M.K.; Arasteh, P.D.; Hosseini, A. Assessment of urban heat island based on the relationship between land surface temperature and land use/land cover in Tehran. Sustain. Cities Soc. 2016, 23, 94–104. [Google Scholar] [CrossRef]
- Luo, H.; Wu, J. Effects of urban growth on the land surface temperature: A case study in Taiyuan, China. Environ. Dev. Sustain. 2021, 23, 10787–10813. [Google Scholar] [CrossRef]
- Nadizadeh Shorabeh, S.; Hamzeh, S.; Zanganeh Shahraki, S.; Firozjaei, M.K.; Jokar Arsanjani, J. Modelling the intensity of surface urban heat island and predicting the emerging patterns: Landsat multi-temporal images and Tehran as case study. Int. J. Remote Sens. 2020, 41, 7400–7426. [Google Scholar] [CrossRef]
- Trinder, J.; Liu, Q. Assessing environmental impacts of urban growth using remote sensing. Geo-Spat. Inf. Sci. 2020, 23, 20–39. [Google Scholar] [CrossRef]
- Fu, Y.; Li, J.; Weng, Q.; Zheng, Q.; Li, L.; Dai, S.; Guo, B. Characterizing the spatial pattern of annual urban growth by using time series Landsat imagery. Sci. Total. Environ. 2019, 666, 274–284. [Google Scholar] [CrossRef]
- Hall, J.; Hossain, A.A. Mapping urbanization and evaluating its possible impacts on stream water quality in Chattanooga, Tennessee, using GIS and remote sensing. Sustainability 2020, 12, 1980. [Google Scholar] [CrossRef]
- Shalaby, A.; Tateishi, R. Remote sensing and GIS for mapping and monitoring land cover and land-use changes in the Northwestern coastal zone of Egypt. Appl. Geogr. 2007, 27, 28–41. [Google Scholar] [CrossRef]
- Benedetti, A.; Picchiani, M.; Del Frate, F. Sentinel-1 and Sentinel-2 data fusion for urban change detection. In Proceedings of the IGARSS 2018—2018 IEEE International Geoscience and Remote Sensing Symposium, Valencia, Spain, 22–27 July 2018; pp. 1962–1965. [Google Scholar]
- Deng, Y.; Srinivasan, S. Urban land use change and regional access: A case study in Beijing, China. Habitat Int. 2016, 51, 103–113. [Google Scholar] [CrossRef]
- Li, X.; Zhou, Y.; Zhu, Z.; Liang, L.; Yu, B.; Cao, W. Mapping annual urban dynamics (1985–2015) using time series of Landsat data. Remote Sens. Environ. 2018, 216, 674–683. [Google Scholar] [CrossRef]
- Mertes, C.M.; Schneider, A.; Sulla-Menashe, D.; Tatem, A.; Tan, B. Detecting change in urban areas at continental scales with MODIS data. Remote Sens. Environ. 2015, 158, 331–347. [Google Scholar] [CrossRef]
- Schneider, A.; Friedl, M.A.; Potere, D. Mapping global urban areas using MODIS 500-m data: New methods and datasets based on ‘urban ecoregions’. Remote Sens. Environ. 2010, 114, 1733–1746. [Google Scholar] [CrossRef]
- Sejati, A.W.; Buchori, I.; Rudiarto, I. The spatio-temporal trends of urban growth and surface urban heat islands over two decades in the Semarang Metropolitan Region. Sustain. Cities Soc. 2019, 46, 101432. [Google Scholar] [CrossRef]
- Xian, G.; Crane, M.; McMahon, C. Quantifying multi-temporal urban development characteristics in Las Vegas from Landsat and ASTER data. Photogramm. Eng. Remote Sens. 2008, 74, 473–481. [Google Scholar] [CrossRef]
- Thériault, M.; Le Berre, I.; Dubé, J.; Maulpoix, A.; Vandersmissen, M.H. The effects of land use planning on housing spread: A case study in the region of Brest, France. Land Use Policy 2020, 92, 104428. [Google Scholar] [CrossRef]
- Besussi, E.; Chin, N. Identifying and Measuring Urban Sprawl. In Advanced Spatial Analysis: The CASA Book of GIS; Longley, P.A., Batty, M., Eds.; ESRI Press: Redlands, CA, USA, 2003; pp. 109–128. ISBN 9781589480735. [Google Scholar]
- Ermer, K.; Mohrmann, R.; Sukopp, H. Stadt und Umwelt. In Umweltschutz–Grundlagen und Praxis; Buchwald, K., Engelhardt, W., Eds.; Economica Verlag: Bonn, Japan, 1994; Volume 12, p. 125. [Google Scholar]
- Sierra Club. The Dark Side of the American Dream: The Costs and Consequences of Suburban Sprawl. 1999. Available online: http://www.sierraclub.org (accessed on 1 September 2024).
- Kamal, A.; Proma, N. Spatial modeling for sustainable residential infill in Texas peri-urban communities. J. Urban Plan. Dev. 2017, 143, 04016036. [Google Scholar] [CrossRef]
- Danielsen, K.A.; Lang, R.E.; Fulton, W. Retracting suburbia: Smart growth and the future of housing. Hous. Policy Debate 1999, 10, 513–540. [Google Scholar] [CrossRef]
- Frank, J.E. The Costs of Alternative Development Patterns: A Review of the Literature; Urban Land Institute: Washington, DC, USA, 1989. [Google Scholar]
- Falconer, M.K.; Frank, J.E. Sufficiency of infrastructure capacity for infill development. J. Urban Plan. Dev. 1990, 116, 137–148. [Google Scholar] [CrossRef]
- Farris, J.T. The Barriers to Using Urban Infill Development to Achieve Smart Growth; Taylor & Francis: Abingdon, UK, 2001. [Google Scholar]
- Wiley, K. An Exploration of the Impact of Infill on Neighborhood Property Values. Ph.D. Thesis, University of Maryland, Baltimore County, MA, USA, 2009. [Google Scholar]
- Rahnama, M.R.; Wyatt, R.; Shaddel, L. A spatial-temporal analysis of urban growth in melbourne; Were local government areas moving toward compact or sprawl from 2001–2016? Appl. Geogr. 2020, 124, 102318. [Google Scholar] [CrossRef]
- Bagan, H.; Yamagata, Y. Landsat analysis of urban growth: How Tokyo became the world’s largest megacity during the last 40 years. Remote Sens. Environ. 2012, 127, 210–222. [Google Scholar] [CrossRef]
- Shi, Y.; Liu, S.; Yan, W.; Zhao, S.; Ning, Y.; Peng, X.; Chen, W.; Chen, L.; Hu, X.; Fu, B.; et al. Influence of landscape features on urban land surface temperature: Scale and neighborhood effects. Sci. Total. Environ. 2021, 771, 145381. [Google Scholar] [CrossRef]
- Mehiriz, K. The impacts of intergovernmental grants on municipal infrastructure: Evidence from the Canada-Quebec infrastructure works 2000 program. Eval. Program Plan. 2016, 58, 184–193. [Google Scholar] [CrossRef]
- Zhao, H.; Ma, L.; Wang, L.; Li, J. Examining urban expansion using multi-temporal landsat imagery: A case study of montreal census metropolitan area. In Proceedings of the 2016 IEEE International Geoscience and Remote Sensing Symposium (IGARSS), Beijing, China, 10–15 July 2016; pp. 2869–2872. [Google Scholar]
- Moos, M.; Woodside, J. 15. The Uneven Outcomes of Sustainable Transport Infrastructure Planning: The Case of Montreal and Vancouver Commuters. In Critical Perspectives on Suburban Infrastructures; Filion, P., Pulver, N.M., Eds.; University of Toronto Press: Toronto, ON, Canada, 2019; pp. 340–364. [Google Scholar] [CrossRef]
- Al-Ani, A.A.; Al-Rawai, M.K. ISO urban quality to measure the level of efficiency of urban transport. Int. J. Health Sci. 2022, 6, 7420–7430. [Google Scholar] [CrossRef]
- Xu, C.; Yu, Z. Brief Analysis on Highway Construction and Urban Development. Asian Agric. Res. 2013, 5, 1–4. [Google Scholar] [CrossRef]
- Dilrukshi, D.M.V.A.; Jayasinghe, A. An investigation of combined effects of road capacity and accessibility on urban density, land use mix, and vitality. J. South Asian Logist. Transp. 2023. [Google Scholar] [CrossRef]
- Ghani, S.E.; Grover, A.; Kerr, W. The golden quadrilateral highway project and urban/rural manufacturing in India. World Bank Policy Res. Work. Pap. WPS 6620 Washington, DC: World Bank. 2013. Available online: http://documents.worldbank.org/curated/en/169411468285012356 (accessed on 1 August 2024).
- Gateri, C.W.; K’Akumu, O. Highway engineering and land use change in peri-urban Nairobi: Assessing inclusive development outcomes for host communities in the Northern Bypass corridor. Local Econ. 2023, 38, 139–154. [Google Scholar] [CrossRef]
- Luo, G.Z.; Xi, C.G.; Fu, J.S. Highways Construction and Optimal and Intensive Land Use. Adv. Mater. Res. 2012, 599, 929–933. [Google Scholar] [CrossRef]
- Shkurov, Y. UNIVERSITIES AS A FACTOR OF SOCIAL DEVELOPMENT OF THE CITY. Public Manag. Digit. Pract. 2023, 2, 76–85. [Google Scholar] [CrossRef]
- Shen, J. Universities as financing vehicles of (sub)urbanisation: The development of university towns in Shanghai. Land Use Policy 2020, 112, 104679. [Google Scholar] [CrossRef]
- Fernández-Esquinas, M.; Pinto, H. The Role of Universities in Urban Regeneration: Reframing the Analytical Approach. Eur. Plan. Stud. 2014, 22, 1462–1483. [Google Scholar] [CrossRef]
- Mohammed, A.; Ukai, T. University campuses as agents for urban change. Environ. Socio-Econ. Stud. 2022, 10, 22–37. [Google Scholar] [CrossRef]
- Day, J.N. Health care and urban revitalization: A historical overview. J. Urban Hist. 2016, 42, 247–258. [Google Scholar] [CrossRef]
- Thomas, Y.; Boufford, J.; Talukder, S.H. Focusing on Health to Advance Sustainable Urban Transitions. J. Urban Health 2016, 93, 1–5. [Google Scholar] [CrossRef][Green Version]
- Tannier, C.; Thomas, I. Defining and characterizing urban boundaries: A fractal analysis of theoretical cities and Belgian cities. Comput. Environ. Urban Syst. 2013, 41, 234–248. [Google Scholar] [CrossRef]
- Kinneman, J.A. Urbanization as Measured by Hospitalization. Am. Sociol. Rev. 1940, 5, 723. [Google Scholar] [CrossRef]
- Keuchel, J.; Naumann, S.; Heiler, M.; Siegmund, A. Automatic land cover analysis for Tenerife by supervised classification using remotely sensed data. Remote Sens. Environ. 2003, 86, 530–541. [Google Scholar] [CrossRef]
- Shao, Y.; Lunetta, R.S. Comparison of support vector machine, neural network, and CART algorithms for the land-cover classification using limited training data points. ISPRS J. Photogramm. Remote Sens. 2012, 70, 78–87. [Google Scholar] [CrossRef]
- Zhu, Z.; Gallant, A.L.; Woodcock, C.E.; Pengra, B.; Olofsson, P.; Loveland, T.R.; Jin, S.; Dahal, D.; Yang, L.; Auch, R.F. Optimizing selection of training and auxiliary data for operational land cover classification for the LCMAP initiative. ISPRS J. Photogramm. Remote Sens. 2016, 122, 206–221. [Google Scholar] [CrossRef]
- Pal, M. Random forest classifier for remote sensing classification. Int. J. Remote Sens. 2005, 26, 217–222. [Google Scholar] [CrossRef]
- Gislason, P.O.; Benediktsson, J.A.; Sveinsson, J.R. Random forests for land cover classification. Pattern Recognit. Lett. 2006, 27, 294–300. [Google Scholar] [CrossRef]
- Rodriguez-Galiano, V.F.; Ghimire, B.; Rogan, J.; Chica-Olmo, M.; Rigol-Sanchez, J.P. An assessment of the effectiveness of a random forest classifier for land-cover classification. ISPRS J. Photogramm. Remote Sens. 2012, 67, 93–104. [Google Scholar] [CrossRef]
- Sharma, A. Decision Trees vs. Random Forest—Which Algorithm Should You Use? 2020. Available online: https://www.analyticsvidhya.com/blog/2020/05/decision-tree-vs-random-forest-algorithm/ (accessed on 1 September 2024).
- Hua, L.; Zhang, X.; Chen, X.; Yin, K.; Tang, L. A feature-based approach of decision tree classification to map time series urban land use and land cover with Landsat 5 TM and Landsat 8 OLI in a Coastal City, China. ISPRS Int. J. Geo-Inf. 2017, 6, 331. [Google Scholar] [CrossRef]
- Pettorelli, N. The Normalized Difference Vegetation Index; Oxford University Press: Oxford, UK, 2013. [Google Scholar]
- Ali, A.; Nayyar, Z.A. A Modified Built-up Index (MBI) for automatic urban area extraction from Landsat 8 Imagery. Infrared Phys. Technol. 2021, 116, 103769. [Google Scholar] [CrossRef]
- Rwanga, S.S.; Ndambuki, J.M. Accuracy assessment of land use/land cover classification using remote sensing and GIS. Int. J. Geosci. 2017, 8, 611. [Google Scholar] [CrossRef]
- Talukdar, S.; Singha, P.; Mahato, S.; Pal, S.; Liou, Y.A.; Rahman, A. Land-use land-cover classification by machine learning classifiers for satellite observations—A review. Remote Sens. 2020, 12, 1135. [Google Scholar] [CrossRef]
- Baltagi, B.H. Econometric Analysis of Panel Data; John Wiley & Sons: New York, NY, USA, 1995. [Google Scholar]
- Chamberlain, G. Analysis of covariance with qualitative data. Rev. Econ. Stud. 1980, 47, 225–238. [Google Scholar] [CrossRef]
- Amini, S.; Delgado, M.S.; Henderson, D.J.; Parmeter, C.F. Fixed vs random: The Hausman test four decades later. In Essays in Honor of Jerry Hausman; Emerald Group Publishing Limited: Bingley, UK, 2012; Volume 29, pp. 479–513. [Google Scholar]
- Filion, A. An Analysis of Urban Planning in the Quebec City Region and Its Fringe Area. 1978. Available online: https://mspace.lib.umanitoba.ca/server/api/core/bitstreams/c9840111-1c86-46d7-8a48-6a4455259578/content (accessed on 1 August 2024).
- Canada Statistic. Census Profile, 2016 Census. 2016. Available online: https://www12.statcan.gc.ca/census-recensement/2016/dp-pd/prof/details/page.cfm?Lang=E&Geo1=CMACA&Code1=421&Geo2=PR&Code2=24&SearchText=Quebec&SearchType=Begins&SearchPR=01&B1=All&TABID=1&type=0 (accessed on 1 September 2024).













| Variable | Mean Coefficient | Standard Deviation | t-Value | p-Value | Upper Bound | Lower Bound |
|---|---|---|---|---|---|---|
| Intercept | 0.0105 | 0.0013 | 8.28 | 2.22 × 10−16 | 0.0129 | 0.0080 |
| C(time)[T.1996] | 0.0049 | 0.0009 | 5.46 | 4.64 × 10−8 | 0.0066 | 0.0031 |
| C(time)[T.2002] | 0.0783 | 0.0027 | 28.82 | 0.00 | 0.0837 | 0.0730 |
| C(time)[T.2007] | 0.0104 | 0.0012 | 8.40 | 0.00 | 0.0128 | 0.0080 |
| C(time)[T.2012] | 0.0005 | 0.0006 | 0.83 | 0.4044 | 0.0017 | −0.0007 |
| C(time)[T.2017] | −0.0004 | 0.0005 | −0.74 | 0.4613 | 0.0006 | −0.0014 |
| C(time)[T.2022] | 0.0005 | 0.0006 | 0.83 | 0.4044 | 0.0017 | −0.0007 |
| dcbd | 0.0002 | 0.0001 | 2.83 | 0.0047 | 0.0004 | 0.0001 |
| dhi | −0.0004 | 0.0001 | −6.46 | 1.05 × 10−10 | −0.0003 | −0.0005 |
| dc | −0.0002 | 0.0001 | −1.60 | 0.1106 | 0.0000 | −0.0005 |
| de | −0.0006 | 0.0001 | −6.49 | 8.44 × 10−11 | −0.0004 | −0.0007 |
| dho | −0.00002 | 0.0001 | −0.20 | 0.8421 | 0.0002 | −0.0002 |
Disclaimer/Publisher’s Note: The statements, opinions and data contained in all publications are solely those of the individual author(s) and contributor(s) and not of MDPI and/or the editor(s). MDPI and/or the editor(s) disclaim responsibility for any injury to people or property resulting from any ideas, methods, instructions or products referred to in the content. |
© 2025 by the authors. Licensee MDPI, Basel, Switzerland. This article is an open access article distributed under the terms and conditions of the Creative Commons Attribution (CC BY) license (https://creativecommons.org/licenses/by/4.0/).
Share and Cite
Zare Sani, A.; Dubé, J. Identifying the Impact of Public Amenities on Urban Growth: A Case Study of the Quebec Metropolitan Region, Canada (1986–2022). Sustainability 2025, 17, 1631. https://doi.org/10.3390/su17041631
Zare Sani A, Dubé J. Identifying the Impact of Public Amenities on Urban Growth: A Case Study of the Quebec Metropolitan Region, Canada (1986–2022). Sustainability. 2025; 17(4):1631. https://doi.org/10.3390/su17041631
Chicago/Turabian StyleZare Sani, Atefeh, and Jean Dubé. 2025. "Identifying the Impact of Public Amenities on Urban Growth: A Case Study of the Quebec Metropolitan Region, Canada (1986–2022)" Sustainability 17, no. 4: 1631. https://doi.org/10.3390/su17041631
APA StyleZare Sani, A., & Dubé, J. (2025). Identifying the Impact of Public Amenities on Urban Growth: A Case Study of the Quebec Metropolitan Region, Canada (1986–2022). Sustainability, 17(4), 1631. https://doi.org/10.3390/su17041631

