Sustainable Cold Region Urban Expansion Assessment Through Impervious Surface Classification and GDP Spatial Simulation
Abstract
1. Introduction
2. Literature Review
2.1. Impervious Surface Extraction Method
2.2. Multi-Source Data Fusion and Feature Optimization
2.3. Socio-Economic Driving Force and Spatio-Temporal Dynamic Analysis
2.4. Insufficient Research and Future Directions
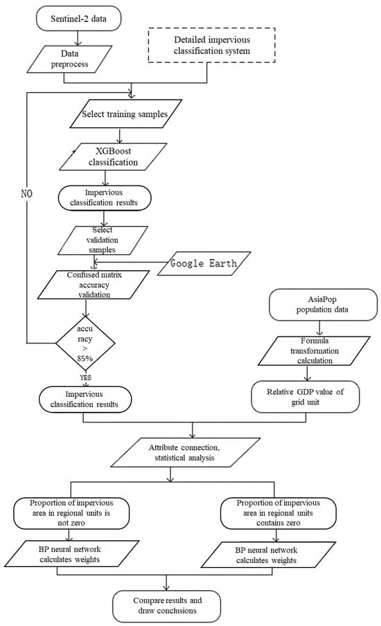
3. Research Methods and Data Sources
3.1. Impervious Surface Classification Method
3.2. GDP Simulation Method
3.3. Data Source and Preprocessing
4. Empirical Analysis
4.1. Impervious Surface Classification Results of Six Districts in Harbin
4.2. Horizontal Comparison of Impervious Surface Between Harbin and Guangzhou
4.3. Classification Accuracy Analysis
5. GDP Simulation and Population Data Application
5.1. Population Data and GDP Simulation
5.2. Statistical Analysis of the Relationship Between Impervious Surface and GDP
6. Conclusions
Author Contributions
Funding
Institutional Review Board Statement
Informed Consent Statement
Data Availability Statement
Conflicts of Interest
References
- Yan, Z.; Zhou, C.; Tang, Z.; Wang, H.; Li, H. Decoding the Spatial–Temporal Coupling Dynamics of Land Use Intensity and Balance in China’s Chengdu–Chongqing Economic Circle: A 1 km Grid-Based Analysis. Land 2025, 14, 1597. [Google Scholar] [CrossRef]
- Jiang, J.; Zhang, J.; Cui, P.; Luo, X. Influence Mechanism of Land Use/Cover Change on Surface Urban Heat Islands and Urban Energy Consumption in Severely Cold Regions. Land 2025, 14, 1162. [Google Scholar] [CrossRef]
- Toy, S.; Eren, Z. Spatial Analysis of Sensitive Urban Zones to UHI Formation Through the Parametrization of Urban Features: S. Toy and Z. Eren. Pure Appl. Geophys. 2025, 182, 3831–3856. [Google Scholar] [CrossRef]
- Feng, S.; Fan, F. Impervious surface extraction based on different methods from multiple spatial resolution images: A comprehensive comparison. Int. J. Digit. Earth 2021, 14, 1148–1174. [Google Scholar] [CrossRef]
- Xu, T.; Li, E.; Samat, A.; Li, Z.; Liu, W.; Zhang, L. Estimating large-scale interannual dynamic impervious surface percentages based on regional divisions. Remote Sens. 2022, 14, 3786. [Google Scholar]
- Wu, W.; Li, C.; Liu, M.; Hu, Y.; Xiu, C. Change of impervious surface area and its impacts on urban landscape: An example of Shenyang between 2010 and 2017. Ecosyst. Health Sustain. 2020, 6, 1767511. [Google Scholar] [CrossRef]
- Wong, K.; Zhang, Y.; Cheng, Q.; Chao, M.C.; Tsou, J.Y. Comparison of Impervious Surface Dynamics through Vegetation/High-Albedo/Low-Albedo/Soil Model and Socio-Economic Factors. Land 2022, 11, 430. [Google Scholar] [CrossRef]
- Zhang, L.; Weng, Q. Annual dynamics of impervious surface in the Pearl River Delta, China, from 1988 to 2013, using time series Landsat imagery. ISPRS J. Photogramm. Remote Sens. 2016, 113, 86–96. [Google Scholar] [CrossRef]
- Wang, B.; Chen, Z.; Zhu, A.-X.; Hao, Y.; Xu, C. Multi-Level Classification Based on Trajectory Features of Time Series for Monitoring Impervious Surface Expansions. Remote Sens. 2019, 11, 640. [Google Scholar] [CrossRef]
- Guo, X.; Zhang, C.; Luo, W.; Yang, J.; Yang, M. Urban Impervious Surface Extraction Based on Multi-Features and Random Forest. IEEE Access 2020, 8, 226609–226623. [Google Scholar] [CrossRef]
- Hu, M.; Ye, C.; Gu, M.; Xiao, W.; Hu, H.; Dong, Q. Slowing the expansion of impervious surfaces: The key to promoting high-quality and sustainable regional development. Environ. Sci. Pollut. Res. 2024, 31, 37574–37593. [Google Scholar] [CrossRef]
- Li, C.; Yang, J.; Zhang, Y. Evaluation and Analysis of the Impact of Coastal Urban Impervious Surfaces on Ecological Environments. IEEE J. Sel. Top. Appl. Earth Obs. Remote Sens. 2023, 16, 8721–8733. [Google Scholar] [CrossRef]
- Sobieraj, J.; Fernández, M.; Metelski, D. A comparison of different machine learning algorithms in the classification of impervious surfaces: Case study of the housing estate Fort Bema in Warsaw (Poland). Buildings 2022, 12, 2115. [Google Scholar] [CrossRef]
- Yang, X.; Zhou, H.; Liu, F. Spatiotemporal Dynamics and Drivers of Ecosystem Health Integrating Sustainable Development Goals: A Case Study of Qilian Mountain National Park, China. Land Degrad. Dev. 2025. [Google Scholar] [CrossRef]
- Abdolkhani, A.; Attarchi, S.; Alavipanah, S.K. A new classification scheme for urban impervious surface extraction from UAV data. Earth Sci. Inform. 2024, 17, 4991–5010. [Google Scholar] [CrossRef]
- Ahmad, M.N.; Shao, Z.; Xiao, X.; Fu, P.; Javed, A.; Ara, I. A novel ensemble learning approach to extract urban impervious surface based on machine learning algorithms using SAR and optical data. Int. J. Appl. Earth Obs. Geoinf. 2024, 132, 104013. [Google Scholar] [CrossRef]
- Peroni, F.; Pappalardo, S.E.; Facchinelli, F.; Crescini, E.; Munafò, M.; Hodgson, M.E.; De Marchi, M. How to map soil sealing, land take and impervious surfaces? A systematic review. Environ. Res. Lett. 2022, 17, 053005. [Google Scholar] [CrossRef]
- You, Y.J.; Liu, M.; Ni, H.G. Dynamic indirect impacts of urbanization on vegetation growth in Chinese cities. Int. J. Appl. Earth Obs. Geoinf. 2024, 131, 103974. [Google Scholar] [CrossRef]
- AsiaPop Project. AsiaPop Population Density Dataset, 2020 Edition. 2020. Available online: https://www.populationpyramid.net/asia/2020/ (accessed on 10 December 2025).
- Hamilton, B.; Coops, N.C.; Lokman, K. Time series monitoring of impervious surfaces and runoff impacts in Metro Vancouver. Sci. Total Environ. 2021, 760, 143873. [Google Scholar] [CrossRef]
- Harbin Municipal Bureau of Statistics. Harbin Statistical Yearbook 2015; China Statistics Press: Beijing, China, 2015. [Google Scholar]
- Korah, A.; Wimberly, M.C. Annual Impervious Surface Data from 2001–2020 for West African Countries: Ghana, Togo, Benin and Nigeria. Sci. Data 2024, 11, 791. [Google Scholar] [CrossRef]
- Parekh, J.R.; Poortinga, A.; Bhandari, B.; Mayer, T.; Saah, D.; Chishtie, F. Automatic detection of impervious surfaces from remotely sensed data using deep learning. Remote Sens. 2021, 13, 3166. [Google Scholar] [CrossRef]
- AsiaPop Project. AsiaPop Population Density Dataset, 2015 Edition. 2015. Available online: https://www.populationpyramid.net/asia/2015/ (accessed on 10 December 2025).
- Zhang, X.; Liu, L.; Chen, X.; Gao, Y.; Jiang, M. Automatically monitoring impervious surfaces using spectral generalization and time series Landsat imagery from 1985 to 2020 in the Yangtze River Delta. J. Remote Sens. 2021, 2021, 9873816. [Google Scholar] [CrossRef]
- Ling, J.; Wei, S.; Gamba, P.; Liu, R.; Zhang, H. Advancing SAR monitoring of urban impervious surface with a new polarimetric scattering mixture analysis approach. Int. J. Appl. Earth Obs. Geoinf. 2023, 124, 103541. [Google Scholar] [CrossRef]
- Xu, H. Analysis of Impervious Surface and its Impact on Urban Heat Environment using the Normalized Difference Impervious Surface Index (NDISI). Photogramm. Eng. Remote Sens. 2010, 76, 557–565. [Google Scholar] [CrossRef]
- Memduhoğlu, A. Identifying impervious surfaces for rainwater harvesting feasibility using unmanned aerial vehicle imagery and machine learning classification. Adv. GIS 2023, 3, 1–6. [Google Scholar]
- Su, S.; Tian, J.; Dong, X.; Tian, Q.; Wang, N.; Xi, Y. An impervious surface spectral index on multispectral imagery using visible and near-infrared bands. Remote Sens. 2022, 14, 3391. [Google Scholar] [CrossRef]
- Techapinyawat, L.; Timms, A.; Lee, J.; Huang, Y.; Zhang, H. Integrated urban land cover analysis using deep learning and post-classification correction. Comput.-Aided Civ. Infrastruct. Eng. 2024, 39, 3164–3183. [Google Scholar] [CrossRef]




| Zone Name | R Value of Fitting Degree | Metal Weight | Weight of Bricks and Tiles | Weight of Cement | Bitumen Weight |
|---|---|---|---|---|---|
| Daoli District | 0.60875 | 25.5814 | 17.7347 | 3.2459 | 54.4380 |
| Songbei District | 0.96706 | 63.5717 | 24.5822 | 3.7653 | 8.0808 |
| Xiangfang District | 0.30905 | 53.5121 | 20.7229 | 24.4994 | 1.2655 |
| Cottage Area | 0.41791 | 44.7542 | 14.3503 | 40.5053 | 0.3903 |
| Zone Name | R Value of Fitting Degree | Metal Weight | Weight of Bricks and Tiles | Weight of Cement | Bitumen Weight |
|---|---|---|---|---|---|
| Daoli District | 0.23706 | 18.583 | 28.4622 | 32.2663 | 20.6885 |
| Songbei District | 0.62605 | 14.6777 | 18.7368 | 7.3033 | 59.2822 |
| Xiangfang District | 0.16322 | 32.3176 | 25.8294 | 26.0089 | 15.8441 |
| Cottage Area | 0.32294 | 0.0889 | 14.4115 | 5.7809 | 79.1886 |
| Nangang District | 0.080024 | 30.2256 | 29.5278 | 26.0634 | 14.1833 |
| Daowai District | 0.63626 | 30.3242 | 18.0582 | 6.1140 | 45.5037 |
| Impervious Type | Coefficient Size |
|---|---|
| Asphalt | 0.018 |
| Metal | 0.016 |
| Brick and tile | 0.004 |
| Cement | 0.006 |
Disclaimer/Publisher’s Note: The statements, opinions and data contained in all publications are solely those of the individual author(s) and contributor(s) and not of MDPI and/or the editor(s). MDPI and/or the editor(s) disclaim responsibility for any injury to people or property resulting from any ideas, methods, instructions or products referred to in the content. |
© 2025 by the authors. Licensee MDPI, Basel, Switzerland. This article is an open access article distributed under the terms and conditions of the Creative Commons Attribution (CC BY) license (https://creativecommons.org/licenses/by/4.0/).
Share and Cite
Ren, G.; Wan, L. Sustainable Cold Region Urban Expansion Assessment Through Impervious Surface Classification and GDP Spatial Simulation. Sustainability 2025, 17, 11363. https://doi.org/10.3390/su172411363
Ren G, Wan L. Sustainable Cold Region Urban Expansion Assessment Through Impervious Surface Classification and GDP Spatial Simulation. Sustainability. 2025; 17(24):11363. https://doi.org/10.3390/su172411363
Chicago/Turabian StyleRen, Guanghong, and Luhe Wan. 2025. "Sustainable Cold Region Urban Expansion Assessment Through Impervious Surface Classification and GDP Spatial Simulation" Sustainability 17, no. 24: 11363. https://doi.org/10.3390/su172411363
APA StyleRen, G., & Wan, L. (2025). Sustainable Cold Region Urban Expansion Assessment Through Impervious Surface Classification and GDP Spatial Simulation. Sustainability, 17(24), 11363. https://doi.org/10.3390/su172411363

