Ecological Vulnerability of Lands of Western Kazakhstan: Analysis Based on MEDALUS Model and Remote Sensing
Abstract
1. Introduction
2. Materials and Methods
2.1. Study Area
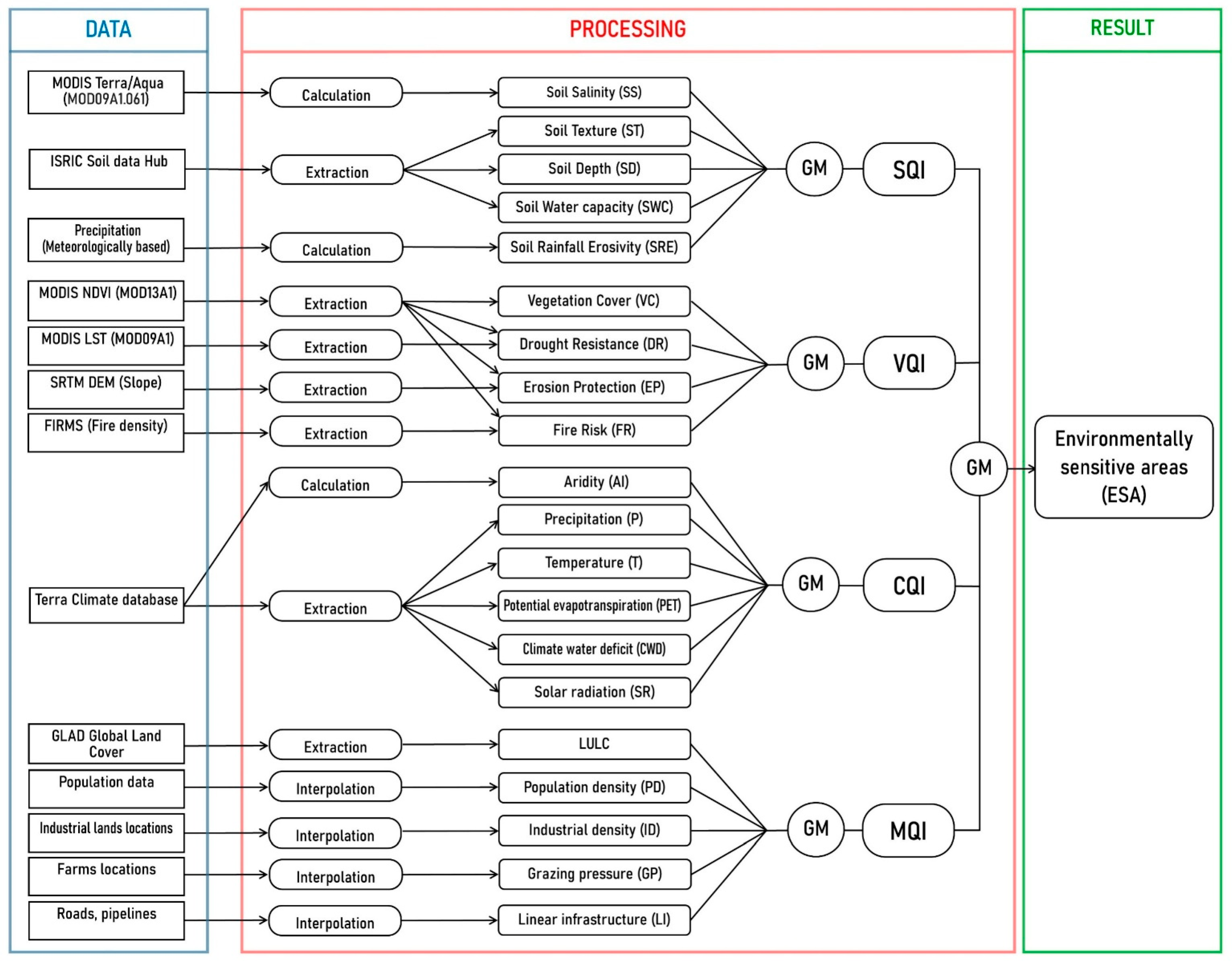
2.2. Data Source
2.2.1. Soil
2.2.2. Vegetation
2.2.3. Climate Data
2.2.4. Land Cover
2.2.5. Ancillary Data Sources
2.2.6. Temporal Harmonization
- Stable: soil characteristics (texture, depth, water retention from WoSIS, 250 m) and topography (SRTM). These markers are regarded as invariant during the study period.
- Gradually evolving: climate (precipitation, temperature, potential evapotranspiration, climatic moisture deficit, solar radiation)—20-year averages from TerraClimate were utilized; the aridity index was computed as P/PET. Sedimentary erosivity (SRE) was derived from the R-factor based on 32 years of station measurements.
- Highly variable: vegetation (NDVI, VQI, VHI for drought resilience), soil salinity (NDSI MODIS), fire risk (NDVI, LST, fire frequency), erosion resistance (slope-NDVI ratio), together with land use and land cover (LULC) and management indicators (population density, industrial activity, linear infrastructure, and grazing pressure).
2.3. Methods
2.3.1. Indicator Thresholds and Sensitivity Weights
2.3.2. Soil Quality Index (SQI)
2.3.3. Vegetation Quality Index (VQI)
2.3.4. Climate Quality Index (CQI)
2.3.5. Management Quality Index (MQI)
2.3.6. Environmentally Sensitive Areas (ESA)
3. Results
3.1. Spatial Distribution of Environmental Quality Indicators
3.2. ESA Index Assessment
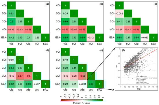
3.3. Consistency of the MEDALUS Assessment
4. Discussion
5. Conclusions
Author Contributions
Funding
Institutional Review Board Statement
Informed Consent Statement
Data Availability Statement
Acknowledgments
Conflicts of Interest
References
- Jafari, R.; Bakhshandehmehr, L. Quantitative Mapping and Assessment of Environmentally Sensitive Areas to Desertification in Central Iran. Land Degrad. Dev. 2016, 27, 108–119. [Google Scholar] [CrossRef]
- Ogbue, C.; Igboeli, E.; Ajaero, C.; Ochege, F.U.; Yahaya, I.I.; Yeneayehu, F.; You, Y.; Wang, Y. Remote Sensing Analysis of Desert Sensitive Areas Using MEDALUS Model and GIS in the Niger River Basin. Ecol. Indic. 2024, 158, 111404. [Google Scholar] [CrossRef]
- Ait Lamqadem, A.; Pradhan, B.; Saber, H.; Rahimi, A. Desertification Sensitivity Analysis Using MEDALUS Model and GIS: A Case Study of the Oases of Middle Draa Valley, Morocco. Sensors 2018, 18, 2230. [Google Scholar] [CrossRef]
- UNCCD. Desertification: The Invisible Frontline; UNCCD: Bonn, Germany, 2014. [Google Scholar]
- Gibbs, H.; Salmon, J.M. Mapping the World’s Degraded Lands. Appl. Geogr. 2015, 57, 12–21. [Google Scholar] [CrossRef]
- Pender, J.L. The World Food Crisis, Land Degradation, and Sustainable Land Management: Linkages, Opportunities, and Constraints; CGIAR: Montepellier, France, 2009. [Google Scholar]
- Gaur, M.K.; Squires, V.R. Geographic Extent and Characteristics of the World’s Arid Zones and Their Peoples. In Climate Variability Impacts on Land Use and Livelihoods in Drylands; Springer: Cham, Switzerland, 2018; pp. 3–20. [Google Scholar]
- Assessment, Millennium Ecosystem. Ecosystems and Human Well-Being: Wetlands and Water; World Resources Institute: Washington, DC, USA, 2005; ISBN 1-56973-597-2. [Google Scholar]
- Jiang, L.; Bao, A.; Jiapaer, G.; Guo, H.; Zheng, G.; Gafforov, K.; Kurban, A.; De Maeyer, P. Monitoring Land Sensitivity to Desertification in Central Asia: Convergence or Divergence? Sci. Total Environ. 2019, 658, 669–683. [Google Scholar] [CrossRef]
- Jiang, L.; Jiapaer, G.; Bao, A.; Kurban, A.; Guo, H.; Zheng, G.; De Maeyer, P. Monitoring the Long-Term Desertification Process and Assessing the Relative Roles of Its Drivers in Central Asia. Ecol. Indic. 2019, 104, 195–208. [Google Scholar] [CrossRef]
- Loboda, T.V.; Giglio, L.; Boschetti, L.; Justice, C.O. Regional Fire Monitoring and Characterization Using Global NASA MODIS Fire Products in Dry Lands of Central Asia. Front. Earth Sci. 2012, 6, 196–205. [Google Scholar] [CrossRef]
- Lioubimtseva, E.; Henebry, G.M. Climate and Environmental Change in Arid Central Asia: Impacts, Vulnerability, and Adaptations. J. Arid Environ. 2009, 73, 963–977. [Google Scholar] [CrossRef]
- Temirzhanov, M.B.; Alpamyshov, A.Z.; Abdrakhmanov, A.R.; Mukasheva, M.M.; Ramazanov, M.D. Summary Analytical Report of the Ministry of Agriculture of Kazakhstan on the State and Use of Land in the Republic of Kazakhstan for 2023; Ministry of Agriculture of Kazakhstan: Astana, Kazakhstan, 2023.
- Dubovyk, O.; Ghazaryan, G.; González, J.; Graw, V.; Löw, F.; Schreier, J. Drought Hazard in Kazakhstan in 2000–2016: A Remote Sensing Perspective. Environ. Monit. Assess. 2019, 191, 1–17. [Google Scholar] [CrossRef]
- Higginbottom, T.P.; Symeonakis, E. Assessing Land Degradation and Desertification Using Vegetation Index Data: Current Frameworks and Future Directions. Remote Sens. 2014, 6, 9552–9575. [Google Scholar] [CrossRef]
- Symeonakis, E.; Drake, N. Monitoring Desertification and Land Degradation over Sub-Saharan Africa. Int. J. Remote Sens. 2004, 25, 573–592. [Google Scholar] [CrossRef]
- Yengoh, G.T.; Dent, D.; Olsson, L.; Tengberg, A.E.; Tucker, C.J., III. Use of the Normalized Difference Vegetation Index (NDVI) to Assess Land Degradation at Multiple Scales: Current Status, Future Trends, and Practical Considerations; Springer: Berlin/Heidelberg, Germany, 2015; ISBN 3-319-24112-5. [Google Scholar]
- Eskandari Dameneh, H.; Gholami, H.; Telfer, M.W.; Comino, J.R.; Collins, A.L.; Jansen, J.D. Desertification of Iran in the Early Twenty-First Century: Assessment Using Climate and Vegetation Indices. Sci. Rep. 2021, 11, 20548. [Google Scholar] [CrossRef]
- Khanamani, A.; Fathizad, H.; Karimi, H.; Shojaei, S. Assessing Desertification by Using Soil Indices. Arab. J. Geosci. 2017, 10, 1–10. [Google Scholar] [CrossRef]
- Ancona, V.; Bruno, D.E.; Lopez, N.; Pappagallo, G.; Uricchio, V.F. A Modified Soil Quality Index to Assess the Influence of Soil Degradation Processes on Desertification Risk: The Apulia Case. Ital. J. Agron. 2010, 5, 45–55. [Google Scholar] [CrossRef]
- Emadodin, I.; Reinsch, T.; Taube, F. Drought and Desertification in Iran. Hydrology 2019, 6, 66. [Google Scholar] [CrossRef]
- Sidiropoulos, P.; Dalezios, N.R.; Loukas, A.; Mylopoulos, N.; Spiliotopoulos, M.; Faraslis, I.N.; Alpanakis, N.; Sakellariou, S. Quantitative Classification of Desertification Severity for Degraded Aquifer Based on Remotely Sensed Drought Assessment. Hydrology 2021, 8, 47. [Google Scholar] [CrossRef]
- Tsesmelis, D.E.; Karavitis, C.A.; Oikonomou, P.D.; Alexandris, S.; Kosmas, C. Assessment of the Vulnerability to Drought and Desertification Characteristics Using the Standardized Drought Vulnerability Index (SDVI) and the Environmentally Sensitive Areas Index (ESAI). Resources 2018, 8, 6. [Google Scholar] [CrossRef]
- Elnashar, A.; Zeng, H.; Wu, B.; Gebremicael, T.G.; Marie, K. Assessment of Environmentally Sensitive Areas to Desertification in the Blue Nile Basin Driven by the MEDALUS-GEE Framework. Sci. Total Environ. 2022, 815, 152925. [Google Scholar] [CrossRef]
- Ladisa, G.; Todorovic, M.; Trisorio Liuzzi, G. A GIS-Based Approach for Desertification Risk Assessment in Apulia Region, SE Italy. Phys. Chem. Earth Parts A/B/C 2012, 49, 103–113. [Google Scholar] [CrossRef]
- Trotta, C.; Menegoni, P.; Manfredi Frattarelli, F.M.; Iannetta, M. Assessing Desertification Vulnerability on a Local Scale: The Castelporziano Study Case (Central Italy). Rend. Fis. Acc. Lincei 2015, 26, 421–450. [Google Scholar] [CrossRef]
- Contador, J.F.; Schnabel, S.; Gutiérrez, A.; Pulido, M. Mapping Sensitivity to Land Degradation in Extremadura, SW Spain. Land Degrad. Dev. 2009, 20, 129–144. [Google Scholar] [CrossRef]
- Karamesouti, M.; Panagos, P.; Kosmas, C. Model-Based Spatio-Temporal Analysis of Land Desertification Risk in Greece. CATENA 2018, 167, 266–275. [Google Scholar] [CrossRef]
- Lukic, S.; Baumgertel, A.; Obradovic, S.; Kadović, R.; Beloica, J.; Pantić, D.; Miljković, P.; Belanovic Simic, S. Assessment of Land Sensitivity to Degradation Using MEDALUS Model—A Case Study of Grdelica Gorge and Vranjska Valley (Southeastern Serbia). Iforest—Biogeosci. For. 2022, 15, 163–170. [Google Scholar] [CrossRef]
- Hu, Y.; Han, Y.; Zhang, Y. Land Desertification and Its Influencing Factors in Kazakhstan. J. Arid Environ. 2020, 180, 104203. [Google Scholar] [CrossRef]
- Seitkazy, M.; Beisekenov, N.; Rakhimova, M.; Tokbergenova, A.; Zulpykharov, K.; Kaliyeva, D.; Taukebayev, O.; Levin, E. Soil Erosion Prediction in Western Kazakhstan Through Deep Learning with a Neural Network Approach to LS-Factor Analysis. J. Indian Soc. Remote Sens. 2024, 53, 1215–1226. [Google Scholar] [CrossRef]
- Tokbergenova, A.; Kaliyeva, D.; Askarova, M.; Taukebayev, O.; Salmurzauli, R.; Zulpykharov, K. Analysis of Agricultural Land Condition in Western Kazakhstan from 1991 to 2023: The Impact of Climate Change. Environ. Monit. Assess. 2025, 197, 186. [Google Scholar] [CrossRef] [PubMed]
- Elnashar, A.; Wang, L.; Wu, B.; Zhu, W.; Zeng, H. Synthesis of Global Actual Evapotranspiration from 1982 to 2019. Earth Syst. Sci. Data 2021, 13, 447–480. [Google Scholar] [CrossRef]
- Elnashar, A.; Zeng, H.; Wu, B.; Zhang, N.; Tian, F.; Zhang, M.; Zhu, W.; Yan, N.; Chen, Z.; Sun, Z.; et al. Downscaling TRMM Monthly Precipitation Using Google Earth Engine and Google Cloud Computing. Remote Sens. 2020, 12, 3860. [Google Scholar] [CrossRef]
- Gorelick, N.; Hancher, M.; Dixon, M.; Ilyushchenko, S.; Thau, D.; Moore, R. Google Earth Engine: Planetary-Scale Geospatial Analysis for Everyone. Remote Sens. Environ. 2017, 202, 18–27. [Google Scholar] [CrossRef]
- Khan, R.; Gilani, H. Global Drought Monitoring with Big Geospatial Datasets Using Google Earth Engine. Environ. Sci. Pollut. Res. 2021, 28, 17244–17264. [Google Scholar] [CrossRef]
- Wang, C.; Jia, M.; Chen, N.; Wang, W. Long-Term Surface Water Dynamics Analysis Based on Landsat Imagery and the Google Earth Engine Platform: A Case Study in the Middle Yangtze River Basin. Remote Sens. 2018, 10, 1635. [Google Scholar] [CrossRef]
- Batjes, N.H.; Calisto, L.; de Sousa, L.M. Providing Quality-Assessed and Standardised Soil Data to Support Global Mapping and Modelling (WoSIS Snapshot 2023). Earth Syst. Sci. Data 2024, 16, 4735–4765. [Google Scholar] [CrossRef]
- Ivushkin, K.; Bartholomeus, H.; Bregt, A.K.; Pulatov, A.; Kempen, B.; de Sousa, L. Global Mapping of Soil Salinity Change. Remote Sens. Environ. 2019, 231, 111260. [Google Scholar] [CrossRef]
- Prăvălie, R. Exploring the Multiple Land Degradation Pathways across the Planet. Earth-Sci. Rev. 2021, 220, 103689. [Google Scholar] [CrossRef]
- Radočaj, D.; Jurišić, M.; Rapčan, I.; Domazetović, F.; Milošević, R.; Plaščak, I. An Independent Validation of SoilGrids Accuracy for Soil Texture Components in Croatia. Land 2023, 12, 1034. [Google Scholar] [CrossRef]
- Schillaci, C.; Perego, A.; Valkama, E.; Märker, M.; Saia, S.; Veronesi, F.; Lipani, A.; Lombardo, L.; Tadiello, T.; Gamper, H.A.; et al. New Pedotransfer Approaches to Predict Soil Bulk Density Using WoSIS Soil Data and Environmental Covariates in Mediterranean Agro-Ecosystems. Sci. Total Environ. 2021, 780, 146609. [Google Scholar] [CrossRef] [PubMed]
- Hassani, A.; Azapagic, A.; Shokri, N. Global Predictions of Primary Soil Salinization under Changing Climate in the 21st Century. Nat. Commun. 2021, 12, 6663. [Google Scholar] [CrossRef]
- Mehla, M.K.; Kumar, A.; Kumar, S.; Jhorar, R.K. Chapter 27—Soil Salinity Assessment and Mapping Using Spectral Indices and Geostatistical Techniques—Concepts and Reviews. In Remote Sensing of Soils; Dharumarajan, S., Kaliraj, S., Adhikari, K., Lalitha, M., Kumar, N., Eds.; Elsevier: Amsterdam, The Netherlands, 2024; pp. 429–437. ISBN 978-0-443-18773-5. [Google Scholar]
- Renard, K.G.; Freimund, J.R. Using Monthly Precipitation Data to Estimate the R-Factor in the Revised USLE. J. Hydrol. 1994, 157, 287–306. [Google Scholar] [CrossRef]
- Hu, Y.; Cui, C.; Liu, Z.; Zhang, Y. Vegetation Dynamics in Mainland Southeast Asia: Climate and Anthropogenic Influences. Land Use Policy 2025, 153, 107546. [Google Scholar] [CrossRef]
- Ghobadi, M.; Badehian, Z. Assessment of Agricultural Drought Severity Using Multi-Temporal Remote Sensing Data in Lorestan Region. Sci. Rep. 2025, 15, 18528. [Google Scholar] [CrossRef]
- Gidey, E.; Dikinya, O.; Sebego, R.; Segosebe, E.; Zenebe, A. Analysis of the Long-Term Agricultural Drought Onset, Cessation, Duration, Frequency, Severity and Spatial Extent Using Vegetation Health Index (VHI) in Raya and Its Environs, Northern Ethiopia. Environ. Syst. Res. 2018, 7, 13. [Google Scholar] [CrossRef]
- Bostani, A.M.; Pourebrahim, S. Integrated Fire Risk Assessment Using Time-Series Satellite Data and Multi-Criteria Decision-Making Techniques. Environ. Sustain. Indic. 2025, 28, 100916. [Google Scholar] [CrossRef]
- Chepashev, D.; Nurakynov, S.; Sharma, D.; Sydyk, N.; Kabdulova, G. Mapping Fire Hazard Potential in Kazakhstan: A Machine Learning and Remote Sensing Perspective. Int. J. Wildland Fire 2025, 34, WF24232. [Google Scholar] [CrossRef]
- Zhao, H.; Cheng, Y.; Zhang, X.; Yu, S.; Chen, M.; Zhang, C. A Probabilistic Statistical Risk Assessment Method for Soil Erosion Using Remote Sensing Data: A Case Study of the Dali River Basin. Remote Sens. 2024, 16, 3491. [Google Scholar] [CrossRef]
- Abatzoglou, J.T.; Dobrowski, S.Z.; Parks, S.A.; Hegewisch, K.C. TerraClimate, a High-Resolution Global Dataset of Monthly Climate and Climatic Water Balance from 1958–2015. Sci. Data 2018, 5, 170191. [Google Scholar] [CrossRef]
- Yu, H.; Wang, L.; Zhang, J.; Chen, Y. A Global Drought-Aridity Index: The Spatiotemporal Standardized Precipitation Evapotranspiration Index. Ecol. Indic. 2023, 153, 110484. [Google Scholar] [CrossRef]
- Potapov, P.; Hansen, M.C.; Kommareddy, I.; Kommareddy, A.; Turubanova, S.; Pickens, A.; Adusei, B.; Tyukavina, A.; Ying, Q. Landsat Analysis Ready Data for Global Land Cover and Land Cover Change Mapping. Remote Sens. 2020, 12, 426. [Google Scholar] [CrossRef]
- Bureau of National Statistics of the Republic of Kazakhstan. National Statistics Portal—2021. Available online: https://stat.gov.kz/en/national/2021/ (accessed on 7 September 2025).
- Hu, T.; Yang, J.; Li, X.; Gong, P. Mapping Urban Land Use by Using Landsat Images and Open Social Data. Remote Sens. 2016, 8, 151. [Google Scholar] [CrossRef]
- Liu, B.; Hu, X.; Zhang, Z.; Yu, M. Characterizing Spatio-Temporal Changes of OpenStreetMap Road Networks Using Kernel Density Estimation in China (2014–2021). J. Geovis. Spat. Anal. 2025, 9, 21. [Google Scholar] [CrossRef]
- Bey, A.; Sánchez-Paus Díaz, A.; Maniatis, D.; Marchi, G.; Mollicone, D.; Ricci, S.; Bastin, J.-F.; Moore, R.; Federici, S.; Rezende, M.; et al. Collect Earth: Land Use and Land Cover Assessment through Augmented Visual Interpretation. Remote Sens. 2016, 8, 807. [Google Scholar] [CrossRef]
- Lee, E.J.; Piao, D.; Song, C.; Kim, J.; Lim, C.H.; Kim, E.; Moon, J.; Kafatos, M.; Lamchin, M.; Jeon, S.W.; et al. Assessing Environmentally Sensitive Land to Desertification Using MEDALUS Method in Mongolia. For. Sci. Technol. 2019, 15, 210–220. [Google Scholar] [CrossRef]
- Ferrara, A.; Kosmas, C.; Salvati, L.; Padula, A.; Mancino, G.; Nolè, A. Updating the MEDALUS-ESA Framework for Worldwide Land Degradation and Desertification Assessment. Land Degrad. Dev. 2020, 31, 1593–1607. [Google Scholar] [CrossRef]
- Aboukota, M.; Hassaballa, H.; Elhini, M.; Ganzour, S. Land Degradation, Desertification & Environmental Sensitivity to Climate Change in Alexandria and Beheira, Egypt. Egypt. J. Soil Sci. 2024, 64, 167–180. [Google Scholar] [CrossRef]
- Tokbergenova, A.; Skorintseva, I.; Ryskeldiyeva, A.; Kaliyeva, D.; Salmurzauly, R.; Mussagaliyeva, A. Assessment of Anthropogenic Disturbances of Landscapes: West Kazakhstan Region. Sustainability 2025, 17, 573. [Google Scholar] [CrossRef]
- Adenova, D.; Sapargaliyev, D.; Sagin, J.; Absametov, M.; Murtazin, Y.; Smolyar, V. Assessing Groundwater and Soil Quality in West Kazakhstan amid Climate Impacts and Oil Industry Contamination Risks. Sci. Rep. 2025, 15, 6663. [Google Scholar] [CrossRef]
- Issanova, G.; Abuduwaili, J.; Mamutov, Z.; Kaldybaev, A.; Saparov, G.; Bazarbaeva, T. Saline Soils and Identification of Salt Accumulation Provinces in Kazakhstan. Arid Ecosyst. 2017, 7, 243–250. [Google Scholar] [CrossRef]
- Ramazanova, N.; Ozgeldinova, Z.; Turyspekova, E.; Akhmedova, A.; Tursynova, T.; Toksanbaeva, S.; Demeuov, A.; Ayapbekova, A. The Influence of Recreation on the Processes of Soil Erosion in the Forests of the West Kazakhstan Region. Geoj. Tour. Geosites 2023, 50, 1350–1355. [Google Scholar] [CrossRef]
- Ramazanova, N.; Turyspekova, E.; Ozgeldinova, Z.; Akhmedova, A.; Ayapbekova, A.; Samarkhanov, T.; Khamzaeva, J. Soil Erosion and Impact on Recreational Resources in the Shyngyrlau Basin, Western Kazakhstan: A Multi-Analytical Assessment. Geoj. Tour. Geosites 2023, 51, 1812–1822. [Google Scholar] [CrossRef]
- Nasiyev, B.; Shibaikin, V.; Bekkaliyev, A.; Zhanatalapov, N.; Bekkaliyeva, A. Changes in the Quality of Vegetation Cover and Soil of Pastures in Semi-Deserts of West Kazakhstan, Depending on the Grazing Methods. J. Ecol. Eng. 2022, 23, 50–60. [Google Scholar] [CrossRef]
- Tao, D.; Shi, H.; Gao, C.; Zhan, J.; Ke, X. Water Storage Monitoring in the Aral Sea and Its Endorheic Basin from Multisatellite Data and a Hydrological Model. Remote Sens. 2020, 12, 2408. [Google Scholar] [CrossRef]
- Yesmagulova, B.Z.; Assetova, A.Y.; Tassanova, Z.B.; Zhildikbaeva, A.N.; Molzhigitova, D.K. Determination of the Degradation Degree of Pasture Lands in the West Kazakhstan Region Based on Monitoring Using Geoinformation Technologies. J. Ecol. Eng. 2023, 24, 179–187. [Google Scholar] [CrossRef]
- Shinkarenko, S.; Berdengalieva, A.; Doroshenko, V.; Naichuk, Y. An Analysis of the Dynamics of Areas Affected by Steppe Fires in Western Kazakhstan on the Basis of Earth Remote Sensing Data. Arid Ecosyst. 2023, 13, 29–38. [Google Scholar] [CrossRef]
- Xu, Y.; Lin, Z.; Wu, C. Spatiotemporal Variation of the Burned Area and Its Relationship with Climatic Factors in Central Kazakhstan. Remote Sens. 2021, 13, 313. [Google Scholar] [CrossRef]
- Pilifosova, O.V.; Eserkepova, I.B.; Dolgih, S.A. Regional Climate Change Scenarios Under Global Warming in Kazakhstan. Clim. Change 1997, 36, 23–40. [Google Scholar] [CrossRef]
- Salnikov, V.; Talanov, Y.; Polyakova, S.; Assylbekova, A.; Kauazov, A.; Bultekov, N.; Musralinova, G.; Kissebayev, D.; Beldeubayev, Y. An Assessment of the Present Trends in Temperature and Precipitation Extremes in Kazakhstan. Climate 2023, 11, 33. [Google Scholar] [CrossRef]
- Buketova, N.; Mazhitova, Z.; Saktaganova, Z.; Zhanbossinova, A. The State of Natural Resources of the West Kazakhstan Region (1990s–Early 2000s). E3S Web Conf. 2024, 524, 02003. [Google Scholar] [CrossRef]
- Bazarbayeva, S.M. Dataset on Industrial Waste Compositions in West Kazakhstan and Conditions for Processing Them into Construction Materials. Data Brief 2024, 54, 110265. [Google Scholar] [CrossRef]
- Baubekova, A.; Akindykova, A.; Mamirova, A.; Dumat, C.; Jurjanz, S. Evaluation of Environmental Contamination by Toxic Trace Elements in Kazakhstan Based on Reviews of Available Scientific Data. Environ. Sci. Pollut. Res. Int. 2021, 28, 43315–43328. [Google Scholar] [CrossRef]
- Yessenamanova, M.S.; Kulzhanova, G.; Tlepbergenova, A.E.; Yessenamanova, Z.S.; Batyrbayeva, G. Environmental Monitoring of Water Quality in the Interstate Ural River. J. Phys. Conf. Ser. 2021, 1889, 032007. [Google Scholar] [CrossRef]
- Kakimzhanov, Y.K.; Kyrgyzbay, K.T.; Zhumatayev, S.M.; Bazarbayeva, A.; Kunypiyaeva, G.T. Assessment of Soil Contamination of the West Kazakhstan Region with Heavy Metals as a Result of Industrial Activity. News Natl. Acad. Sci. Repub. Kazakhstan Ser. Geol. Tech. Sci. 2025, 2025, 72–90. [Google Scholar] [CrossRef]
- Yermenbay, A.; Osipov, S.; Livinsky, Y. Groundwater Anthropogenic Pollution in the Oil And Gas Fields of Kazakhstan. In Proceedings of the International Multidisciplinary Scientific GeoConference SGEM 2020, Albena, Bulgaria, 18–24 August 2020; pp. 561–568. [Google Scholar]
- Umarova, G.; Batyrova, G.; Tlegenova, Z.; Kononets, V.; Balmagambetova, S.; Umarov, Y.; Yessengaliyeva, I.; Mamyrbayev, A. Essential Trace Elements in Scalp Hair of Residents across the Caspian Oil and Gas Region of Kazakhstan. Toxics 2022, 10, 364. [Google Scholar] [CrossRef] [PubMed]
- Batyrova, G.A.; Tlegenova, Z.S.; Umarova, G.A.; Kononets, V.I.; Umarov, Y.A.; Kudabayeva, K.I.Y.; Aitmaganbet, P.Z.; Amanzholkyzy, A. Microelement Status of the Adult Population in Western Kazakhstan. Ekol. Cheloveka (Hum. Ecol.) 2021, 28, 42–49. [Google Scholar] [CrossRef]












| Indicator Sensitivity Weights | Very Low (1) | Low (1.2) | Moderate Low (1.4) | Moderate High (1.6) | High (1.8) | Very High (2.0) |
|---|---|---|---|---|---|---|
| Threshold values | ||||||
| Soil Salinity (SS) | −0.691–−0.466 | −0.466–−0.170 | −0.170–−0.007 | −0.007–0.152 | 0.152–0.242 | 0.242–0.598 |
| Soil Texture (ST) | Clay (C) | Clay Loam (CL), Silty Clay Loam (SiCL), Silt Loam (SiL) | Loam (L) Sandy Clay Loam (SCL) | Sandy Loam (SL) | Loamy Sand (LS) | Sand (S) |
| Soil Depth (SD) in mm | 20,150–25,000 | 12,300–20,150 | 6300–12,300 | 4900–6300 | 3850–4900 | 1100–3850 |
| Soil water capacity (SWC) | 34.0–46.0 | 30.0–34.0 | 26.00–30.00 | 24.00–26.00 | 22.00–24.00 | 16.00–22.00 |
| Soil Rain Erosivity (SRE) mm/year | 105.0–220.0 | 220–305 | 305–385 | 385–465 | 465–545 | 545–685 |
| Vegetation Cover (VC) | 0.595–0.998 | 0.475–0.595 | 0.390–0.475 | 0.314–0.390 | 0.235–0.314 | 0.006–0.235 |
| Drought Resistance (DR) | 0.873–0.999 | 0.797–0.873 | 0.718–0.797 | 0.645–0.718 | 0.553–0.645 | 0.190–0.553 |
| Erosion Protection (EP) | 0.494–0.987 | 0.266–0.494 | 0.129–0.266 | 0.062–0.129 | 0.019–0.062 | 0.001–0.019 |
| Fire Risk (FR) | 0.001–0.357 | 0.357–0.439 | 0.439–0.522 | 0.522–0.616 | 0.616–0.729 | 0.729–0.999 |
| Aridity (AI) | 0.034–0.048 | 0.028–0.034 | 0.022–0.028 | 0.017–0.022 | 0.012–0.017 | 0.006–0.012 |
| Precipitation (P) in mm/year | 305–405 | 265–305 | 222–265 | 185–222 | 152–185 | 97–152 |
| Temperature (T) in Celsius | 4.36–6.87 | 6.87–8.58 | 8.58–10.20 | 10.20–11.81 | 11.8–13.3 | 13.33–16.46 |
| Potential evapotranspiration (PET) in mm/year | 825–950 | 950–1030 | 1030–1110 | 1110–1200 | 1200–1300 | 1300–1470 |
| Climate water deficit (SWD) | 495–685 | 685–805 | 805–920 | 920–1030 | 1030–1165 | 1165–1370 |
| Solar radiation (SR) W/M2 | 137–147 | 147–155 | 155–162 | 162–170 | 170–175 | 175–185 |
| Population density (PD) | 0.001–0.21 | 0.21–0.37 | 0.37–0.53 | 0.53–0.68 | 0.68–0.84 | 0.84–1.00 |
| Industrial density (ID) | 0.001–0.21 | 0.21–0.37 | 0.37–0.53 | 0.53–0.68 | 0.68–0.84 | 0.84–1.00 |
| Grazing pressure (GP) | 0.001–0.21 | 0.21–0.37 | 0.37–0.53 | 0.53–0.68 | 0.68–0.84 | 0.84–1.00 |
| Linear infrastructure (LI) | 0.001–0.21 | 0.21–0.37 | 0.37–0.53 | 0.53–0.68 | 0.68–0.84 | 0.84–1.00 |
| Sensitivity Weights | 1 | 1.2 | 1.4 | 1.6 | 1.8 | 2 | 2.2 | 2.4 |
|---|---|---|---|---|---|---|---|---|
| LULC components | Wetland | Dense short vegetation | Semi-arid lands | True desert | Forest | Crop land | Salt pan | Urbanization area |
| WKO | AKT | ATR | MAN | |||||
|---|---|---|---|---|---|---|---|---|
| Area (km2) | % | Area (km2) | % | Area (km2) | % | Area (km2) | % | |
| VHQ | 28,388.0 | 19.2 | 20,828.7 | 7.1 | 3069.6 | 2.7 | 272.2 | 0.2 |
| HQ | 67,120.8 | 45.4 | 42,505.5 | 14.5 | 15,030.8 | 13.3 | 577.2 | 0.4 |
| MQ | 50,995.0 | 34.5 | 97,646.0 | 33.3 | 59,566.7 | 52.6 | 6499.7 | 4.2 |
| LQ | 1314.2 | 0.9 | 72,741.6 | 24.8 | 28,557.9 | 25.2 | 17,186.9 | 11.0 |
| VLQ | 30.4 | 0.0 | 59,870.7 | 20.4 | 7113.5 | 6.3 | 131,680.0 | 84.3 |
| WKO | AKT | ATR | MAN | |||||
|---|---|---|---|---|---|---|---|---|
| Area (km2) | % | Area (km2) | % | Area (km2) | % | Area (km2) | % | |
| VHQ | 85,582.4 | 58.1 | 64,743.7 | 22.1 | 2923.3 | 2.6 | 0.2 | 0.0 |
| HQ | 35,195.2 | 23.9 | 86,696.4 | 29.6 | 10,172.3 | 9.0 | 3.4 | 0.0 |
| MQ | 15,816.0 | 10.7 | 61,642.5 | 21.0 | 22,339.1 | 19.8 | 711.8 | 0.5 |
| LQ | 10,408.0 | 7.1 | 77,074.9 | 26.3 | 65,603.4 | 58.0 | 52,546.3 | 33.6 |
| VLQ | 224.7 | 0.2 | 3126.7 | 1.1 | 12,029.4 | 10.6 | 102,903.2 | 65.9 |
| WKO | AKT | ATR | MAN | |||||
|---|---|---|---|---|---|---|---|---|
| Area (km2) | % | Area (km2) | % | Area (km2) | % | Area (km2) | % | |
| VHQ | 40,463.7 | 27.3 | 43,828.8 | 14.9 | 0.0 | 0.0 | 0.0 | 0.0 |
| HQ | 64,065.1 | 43.3 | 57,457.3 | 19.5 | 0.0 | 0.0 | 0.0 | 0.0 |
| MQ | 43,222.9 | 29.2 | 72,089.0 | 24.5 | 37,887.4 | 33.4 | 0.0 | 0.0 |
| LQ | 295.5 | 0.2 | 94,513.3 | 32.1 | 67,587.7 | 59.5 | 3873.9 | 2.5 |
| VLQ | 0.0 | 0.0 | 26,089.3 | 8.9 | 8031.6 | 7.1 | 152,542.1 | 97.5 |
| WKO | AKT | ATR | MAN | |||||
|---|---|---|---|---|---|---|---|---|
| Area (km2) | % | Area (km2) | % | Area (km2) | % | Area (km2) | % | |
| VHQ | 45,960.9 | 31.4 | 16,9911.7 | 58.2 | 36,933.1 | 33.0 | 86,888.5 | 56.0 |
| HQ | 67,279.6 | 46.0 | 85,735.5 | 29.4 | 45,969.2 | 41.1 | 45,186.6 | 29.1 |
| MQ | 23,466.0 | 16.0 | 23,871.1 | 8.2 | 19,479.1 | 17.4 | 15,563.0 | 10.0 |
| LQ | 7168.2 | 4.9 | 8914.4 | 3.1 | 7167.0 | 6.4 | 5046.0 | 3.3 |
| VLQ | 2367.6 | 1.6 | 3282.5 | 1.1 | 2274.3 | 2.0 | 2521.4 | 1.6 |
| WKO | AKT | ATR | MAN | |||||
|---|---|---|---|---|---|---|---|---|
| Area (km2) | % | Area (km2) | % | Area (km2) | % | Area (km2) | % | |
| VHQ | 66,774.5 | 45.8 | 58,385.2 | 20.1 | 371.9 | 0.3 | 0.0 | 0.0 |
| HQ | 64,883.6 | 44.5 | 83,578.4 | 28.7 | 14,066.3 | 12.6 | 0.4 | 0.0 |
| MQ | 13,870.4 | 9.5 | 89,725.9 | 30.8 | 64,524.7 | 58.0 | 1963.9 | 1.3 |
| LQ | 195.5 | 0.1 | 53,261.4 | 18.3 | 22,447.1 | 20.2 | 37,871.2 | 24.4 |
| VLQ | 21.8 | 0.0 | 6243.2 | 2.1 | 9904.4 | 8.9 | 115,088.1 | 74.3 |
Disclaimer/Publisher’s Note: The statements, opinions and data contained in all publications are solely those of the individual author(s) and contributor(s) and not of MDPI and/or the editor(s). MDPI and/or the editor(s) disclaim responsibility for any injury to people or property resulting from any ideas, methods, instructions or products referred to in the content. |
© 2025 by the authors. Licensee MDPI, Basel, Switzerland. This article is an open access article distributed under the terms and conditions of the Creative Commons Attribution (CC BY) license (https://creativecommons.org/licenses/by/4.0/).
Share and Cite
Salmurzauly, R.; Zulpykharov, K.; Tokbergenova, A.; Kaliyeva, D.; Bilalov, B. Ecological Vulnerability of Lands of Western Kazakhstan: Analysis Based on MEDALUS Model and Remote Sensing. Sustainability 2025, 17, 9990. https://doi.org/10.3390/su17229990
Salmurzauly R, Zulpykharov K, Tokbergenova A, Kaliyeva D, Bilalov B. Ecological Vulnerability of Lands of Western Kazakhstan: Analysis Based on MEDALUS Model and Remote Sensing. Sustainability. 2025; 17(22):9990. https://doi.org/10.3390/su17229990
Chicago/Turabian StyleSalmurzauly, Ruslan, Kanat Zulpykharov, Aigul Tokbergenova, Damira Kaliyeva, and Bekzat Bilalov. 2025. "Ecological Vulnerability of Lands of Western Kazakhstan: Analysis Based on MEDALUS Model and Remote Sensing" Sustainability 17, no. 22: 9990. https://doi.org/10.3390/su17229990
APA StyleSalmurzauly, R., Zulpykharov, K., Tokbergenova, A., Kaliyeva, D., & Bilalov, B. (2025). Ecological Vulnerability of Lands of Western Kazakhstan: Analysis Based on MEDALUS Model and Remote Sensing. Sustainability, 17(22), 9990. https://doi.org/10.3390/su17229990

