Strategic Change Management to Sustainable Healthcare: Customer Insights from Saudi Arabia
Abstract
1. Introduction
- 1.
- Does the implementation of change management strategy influence patient adoption in Saudi Arabia?
- (1a) Does implementation influence patient awareness?
- (1b) Does implementation influence patient engagement?
- (1c) Does implementation influence patient satisfaction?
- 2.
- Is patient readiness for change a mediator of change management implementation and patient adoption of sustainable healthcare?
2. Literature Review and Theoretical Background
2.1. Strategic Change Management and Sustainable Healthcare
2.2. Patient Adoption of Sustainable Healthcare
2.3. Patient Readiness for Change
2.4. Adoption and Engagement Outcomes
2.5. Empirical Literature Review
3. Conceptual Model
4. Methodology
4.1. Research Design
4.2. Qualitative Study (Exploratory Phase)
- Patient perspective:
- ○
- Identify patient perceptions of sustainable healthcare.
- ○
- Determine psychological and emotional barriers to adoption.
- ○
- Establish the factors that influence patients’ adoption of sustainable healthcare schemes.
- Professional perspective:
- ○
- Describe the level at which healthcare providers impact patients’ preparedness for sustainable healthcare.
- ○
- Establish the most profound challenges facing healthcare organizations in adopting sustainable healthcare policy.
- ○
- Establish methods for enhancing patient trust, digital literacy, and engagement in sustainable healthcare.
- 15 Saudi Arabian patients for population representation.
- 5 Saudi Arabian healthcare professionals who are industry stakeholders and decision-makers involved in sustainable healthcare practice.
- Patients’ perspective:
- ○
- Need for change tomorrow—Do patients feel that there is a need to shift to sustainable healthcare?
- ○
- Emotional readiness for change—Are patients ready emotionally to change in order to shift to sustainable healthcare services?
- ○
- Healthcare practitioner trust—How would trust influence uptake of sustainable methods?
- ○
- Ecological mind-set and digital literacy—Do they support or discourage adoption?
- Professionals’ perspective:
- ○
- Challenges to patient adoption—What are the biggest barriers to patient adoption of sustainable healthcare solutions?
- ○
- Patient readiness strategies—How do healthcare professionals approach invoking patient participation and emotional acceptance of sustainable healthcare?
- ○
- Change management strategies’ role—How do healthcare organizations apply change management skills to build patient trust and willingness to change?
- ○
- Digital transformation impact—How does digital literacy have an impact on the success of implementing sustainable healthcare?
- A.
- Healthcare Consumer Perceptions
- B.
- Healthcare Providers’ Perceptions
4.3. Quantitative Study
- Leadership Commitment to Sustainable Change—The extent to which healthcare leaders actively support sustainability initiatives.
- Employee Engagement and Change Acceptance—The involvement of healthcare staff in implementing sustainable practices and their willingness to embrace change.
- Patient Communication Effectiveness—The ability of healthcare providers to effectively communicate sustainable healthcare initiatives to patients.
- Sustainability Training Programs—The presence and effectiveness of training programs aimed at equipping healthcare staff with knowledge on sustainability.
- Operational Efficiency in Service Delivery—The effectiveness of sustainable healthcare processes in improving patient care and resource management.
- Regulatory Compliance with Sustainable Healthcare Policies—The extent to which healthcare institutions adhere to sustainability regulations and policies.
- Perceived Need for Change—Patients’ awareness of the necessity of transitioning to sustainable healthcare.
- Emotional Readiness—The emotional comfort patients experience in modifying their healthcare habits.
- Behavioral Readiness—The extent to which patients are prepared to actively engage in sustainable healthcare practices.
- Readiness Factors:
- ○
- Health Self-Efficacy—Patients’ confidence in their ability to adopt sustainable healthcare behaviors.
- ○
- Trust in Healthcare Providers—The degree of confidence patients have in healthcare providers’ capability to implement sustainable healthcare solutions.
- ○
- Digital Literacy—Patients’ ability to navigate and effectively use digital healthcare platforms.
- ○
- Environmental Attitudes—Patients’ perceptions of the environmental benefits of sustainable healthcare.
- Patient Awareness—The level of understanding patients have regarding sustainable healthcare practices and digital health solutions.
- Patient Engagement—The extent to which patients actively participate in sustainable healthcare initiatives, including digital health platforms.
- Patient Adoption—The degree to which patients integrate sustainable healthcare practices into their healthcare routines.
- Patient Satisfaction—Patients’ overall satisfaction with accessibility, efficiency, and quality of sustainable healthcare services.
- Descriptive statistics summary of patient demographics.
- Reliability and validity test using Cronbach’s alpha and composite reliability.
- A mediation review to identify the indirect effects of patient change readiness on change management strategies and patient adoption.
5. Presentation and Discussion of Main Results PLS-SEM
5.1. Main Descriptive Results for Tabulations and Cross Tabulations
5.2. Summary of Analysis and Results
6. Conclusions
Author Contributions
Funding
Institutional Review Board Statement
- 1.
- Nature of the Study
- ○
- The study never dealt with patient records, clinical data, sensitive or personal information, or biological samples.
- ○
- It dealt only with Saudi healthcare providers’ and consumers’ perception of electronic health services in the Saudi healthcare system.
- ○
- 2.
- Ethical Standards and Legal Frameworks
- ○
- Authors have adhered to the Declaration of Helsinki (World Medical Association, 1975; revised in 2013) [138], Articles 22 and 26 on informed consent.
- ○
- Electronic informed consent was secured before filling out questionnaires and spoken consent before interviews.
- ○
- 3.
- Risk–Benefit Principle and Voluntary Participation
- ○
- The study posed no risk to the participants; it was anonymous, perception-based, and non-clinical.
- ○
- All volunteers and were free to withdraw at any time without any penalty.
- 4.
- Consent and Confidentiality
- ○
- Informed consent was explained clearly and was acquired electronically (for questionnaires) and verbally (for interviews).
- ○
- No identifying data were gathered; all data were anonymized and stored securely.
- 5.
- Ethical Transparency in the Manuscript
- ○
Informed Consent Statement
Data Availability Statement
Conflicts of Interest
List of Abbreviations
| Healthcare Provider | HP | |
| Customer | C | |
| Change Management | CM | |
| Patient Readiness | PR | |
| Patient Awareness | PAw | |
| Patient Engagement | PE | |
| Patient Adoption | PAd | |
| Patient Satisfaction | PS | |
| Implementation of Change Management | Imp1 | I believe my hospitals leadership is committed to making healthcare services more sustainable through clear goals and initiatives. |
| Imp2 | I trust that my hospital’s leadership prioritizes sustainability when making key decisions about healthcare services. | |
| Imp3 | I notice that my hospital leaders adopt eco-friendly technologies and practices as part of its commitment to sustainability. | |
| Imp4 | I observe that my hospital provides the necessary facilities and services to support sustainability in healthcare. | |
| Imp5 | I believe hospital leaders actively promote a culture of sustainability among staff and healthcare providers. | |
| Imp6 | Healthcare staff actively involve patients in sustainability efforts. | |
| Imp7 | I feel that hospital employees care about implementing sustainable healthcare. | |
| Imp8 | My doctor and nurses discuss ways I can personally contribute to sustainable healthcare. | |
| Imp9 | The hospital I deal with promotes a positive attitude toward sustainability. | |
| Imp10 | Hospital staff appear open to adopting sustainable healthcare practices. | |
| Imp11 | My healthcare provider explains sustainable healthcare practices in a way I can understand. | |
| Imp12 | I find information on sustainable healthcare easy to access and understand. | |
| Imp13 | I have received enough guidance on how I can adopt sustainable healthcare solutions. | |
| Imp14 | My doctor clearly explains the benefits of sustainable healthcare. | |
| Imp15 | Good communication from my healthcare provider helps me trust sustainable healthcare services. | |
| Imp16 | My healthcare providers demonstrate knowledge of sustainable healthcare practices in their interactions with me. | |
| Imp17 | I believe my healthcare providers continuously update their knowledge on sustainable healthcare. | |
| Imp18 | I feel that healthcare professionals have the skills to provide sustainable healthcare services. | |
| Imp19 | My hospital provides information to patients about sustainable healthcare practices. | |
| Imp20 | My healthcare providers offer me practical steps for integrating sustainability into my healthcare choices. | |
| Imp21 | Sustainable healthcare practices have made my healthcare experience more efficient. | |
| Imp22 | I believe sustainability efforts in hospitals help reduce costs without lowering service quality. | |
| Imp23 | Digital healthcare services make it easier for me to receive sustainable healthcare. | |
| Imp24 | I have noticed hospitals making efforts to reduce medical waste. | |
| Imp25 | The use of energy-efficient technologies has improved my healthcare experience. | |
| Imp26 | I believe my hospital follows national and international rules on sustainable healthcare. | |
| Imp27 | I believe my hospital takes steps to follow sustainability guidelines in its services. | |
| Imp28 | Sustainable healthcare policies help improve the quality of services I receive. | |
| Imp29 | I believe hospitals are regularly checked to ensure they follow sustainability rules. | |
| Imp30 | I believe government policies play a role in encouraging hospitals to adopt sustainable healthcare practices. | |
| Patient Readiness | PR1 | I believe hospitals should shift toward more sustainable healthcare. |
| PR2 | I understand how traditional healthcare can harm the environment. | |
| PR3 | I recognize how sustainable healthcare can improve both my well-being and environmental health. | |
| PR4 | I think it is urgent for hospitals to adopt sustainability measures. | |
| PR5 | I support hospitals that make changes to become more sustainable. | |
| PR6 | I feel comfortable using sustainable healthcare services. | |
| PR7 | The transition to sustainable healthcare does not make me anxious or uncomfortable. | |
| PR8 | I am confident that I can adjust to new sustainable healthcare methods. | |
| PR9 | My emotional concerns do not stop me from adopting sustainable healthcare practices. | |
| PR10 | I trust that sustainable healthcare will maintain or improve the quality of care I receive. | |
| PR11 | I am willing to change my healthcare habits to support sustainability. | |
| PR12 | I seek reliable sources to stay informed about sustainable healthcare practices. | |
| PR13 | I believe most patients, including myself, can shift to sustainable healthcare. | |
| PR14 | I take intentional steps to choose sustainable healthcare options whenever available. | |
| PR15 | I encourage my family and friends to adopt sustainable healthcare. | |
| PR16 | I feel confident in making healthcare decisions that support sustainability. | |
| PR17 | I believe I can manage my health effectively using sustainable healthcare services. | |
| PR18 | I feel capable of adopting new healthcare behaviors that support sustainability. | |
| PR19 | I trust my healthcare providers to introduce sustainable healthcare in an effective way. | |
| PR20 | I believe my trust in doctors and hospitals positively influences my acceptance of sustainable healthcare. | |
| PR21 | I rely on my healthcare provider to give me accurate information about sustainable healthcare options. | |
| PR22 | I feel comfortable using digital health platforms for sustainable healthcare. | |
| PR23 | My ability to use digital platforms helps me adopt sustainable healthcare services. | |
| PR24 | I can easily navigate digital tools to access and manage my healthcare needs. | |
| PR25 | I believe sustainable healthcare helps protect the environment. | |
| PR26 | My awareness of environmental issues affects my healthcare choices. | |
| PR27 | I prefer hospitals that make efforts to be environmentally friendly. | |
| Patient Awareness | Awareness1 | I understand how sustainable healthcare benefits my health. |
| Awareness2 | I find educational materials on sustainable healthcare easy to understand. | |
| Awareness3 | My healthcare provider gives me enough information about sustainable practices. | |
| Awareness4 | I learn about sustainable healthcare through media and hospital campaigns. | |
| Awareness5 | I recognize the role of digital health services in making healthcare more sustainable. | |
| Patient Engagement | Engagement1 | I actively search for information on sustainable healthcare. |
| Engagement2 | I am willing to use digital platforms to help me make health-related decisions. | |
| Engagement3 | I have participated in hospital programs that promote sustainability. | |
| Engagement4 | I make conscious efforts to reduce waste and choose eco-friendly healthcare options. | |
| Engagement5 | I prefer hospitals that integrate sustainability into their services. | |
| Patient Adoption | Adoption1 | I choose hospitals and clinics that focus on sustainability. |
| Adoption2 | I regularly use eco-friendly healthcare services. | |
| Adoption3 | I have started using digital health tools that support sustainable healthcare. | |
| Adoption4 | Sustainability is an important factor when I make healthcare decisions. | |
| Adoption5 | I have made changes in my lifestyle to align with sustainable healthcare practices. | |
| Patient Satisfaction | Satisfaction1 | I feel that sustainable healthcare improves my overall healthcare experience. |
| Satisfaction2 | The quality of healthcare services under sustainability models meets my expectations. | |
| Satisfaction3 | I find sustainable healthcare to be affordable and accessible. | |
| Satisfaction4 | I trust the effectiveness of sustainable healthcare solutions. | |
| Satisfaction5 | The integration of sustainability in healthcare has made services more convenient and efficient for me. | |
Appendix A
Questionnaire
| Statement | Strongly Agree (5) | Agree (4) | Neutral (3) | Disagree (2) | Strongly Disagree (1) | |
|---|---|---|---|---|---|---|
| Change Management Strategies (Independent Variable) | ||||||
| Leadership Commitment to Sustainable Change | ||||||
| 1 | I believe my hospital’s leadership is committed to making healthcare services more sustainable through clear goals and initiatives. | |||||
| 2 | I trust that my hospital’s leadership prioritizes sustainability when making key decisions about healthcare services. | |||||
| 3 | I notice that my hospital leaders adopt eco-friendly technologies and practices as part of its commitment to sustainability. | |||||
| 4 | I observe that my hospital provides the necessary facilities and services to support sustainability in healthcare. | |||||
| 5 | I believe hospital leaders actively promote a culture of sustainability among staff and healthcare providers. | |||||
| Employee Engagement and Change Acceptance | ||||||
| 6 | Healthcare staff actively involve patients in sustainability efforts. | |||||
| 7 | I feel that hospital employees care about implementing sustainable healthcare. | |||||
| 8 | My doctor and nurses discuss ways I can personally contribute to sustainable healthcare. | |||||
| 9 | The hospital I deal with promotes a positive attitude toward sustainability. | |||||
| 10 | Hospital staff appear open to adopting sustainable healthcare practices. | |||||
| Patient Communication Effectiveness | ||||||
| 11 | My healthcare provider explains sustainable healthcare practices in a way I can understand. | |||||
| 12 | I find information on sustainable healthcare easy to access and understand. | |||||
| 13 | I have received enough guidance on how I can adopt sustainable healthcare solutions. | |||||
| 14 | My doctor clearly explains the benefits of sustainable healthcare. | |||||
| 15 | Good communication from my healthcare provider helps me trust sustainable healthcare services. | |||||
| Sustainability Training Programs | ||||||
| 16 | My healthcare providers demonstrate knowledge of sustainable healthcare practices in their interactions with me. | |||||
| 17 | I believe my healthcare providers continuously update their knowledge on sustainable healthcare. | |||||
| 18 | I feel that healthcare professionals have the skills to provide sustainable healthcare services. | |||||
| 19 | My hospital provides information to patients about sustainable healthcare practices. | |||||
| 20 | My healthcare providers offer me practical steps for integrating sustainability into my healthcare choices. | |||||
| Operational Efficiency in Service Delivery | ||||||
| 21 | Sustainable healthcare practices have made my healthcare experience more efficient. | |||||
| 22 | I believe sustainability efforts in hospitals help reduce costs without lowering service quality. | |||||
| 23 | Digital healthcare services make it easier for me to receive sustainable healthcare. | |||||
| 24 | I have noticed hospitals making efforts to reduce medical waste. | |||||
| 25 | The use of energy-efficient technologies has improved my healthcare experience. | |||||
| Regulatory Compliance with Sustainable Healthcare Policies | ||||||
| 26 | I believe my hospital follows national and international rules on sustainable healthcare. | |||||
| 27 | I believe my hospital takes steps to follow sustainability guidelines in its services. | |||||
| 28 | Sustainable healthcare policies help improve the quality of services I receive. | |||||
| 29 | I believe hospitals are regularly checked to ensure they follow sustainability rules. | |||||
| 30 | I believe government policies play a role in encouraging hospitals to adopt sustainable healthcare practices. | |||||
| Patient Readiness for Change (Mediating Variable) | ||||||
| Perceived Need for Change | ||||||
| 31 | I believe hospitals should shift toward more sustainable healthcare. | |||||
| 32 | I understand how traditional healthcare can harm the environment. | |||||
| 33 | I recognize how sustainable healthcare can improve both my well-being and environmental health. | |||||
| 34 | I think it is urgent for hospitals to adopt sustainability measures. | |||||
| 35 | I support hospitals that make changes to become more sustainable. | |||||
| Emotional Readiness | ||||||
| 36 | I feel comfortable using sustainable healthcare services. | |||||
| 37 | The transition to sustainable healthcare does not make me anxious or uncomfortable. | |||||
| 38 | I am confident that I can adjust to new sustainable healthcare methods. | |||||
| 39 | My emotional concerns do not stop me from adopting sustainable healthcare practices. | |||||
| 40 | I trust that sustainable healthcare will maintain or improve the quality of care I receive. | |||||
| Behavioral Readiness | ||||||
| 41 | I am willing to change my healthcare habits to support sustainability. | |||||
| 42 | I seek reliable sources to stay informed about sustainable healthcare practices. | |||||
| 43 | I believe most patients, including myself, can shift to sustainable healthcare. | |||||
| 44 | I take intentional steps to choose sustainable healthcare options whenever available. | |||||
| 45 | I encourage my family and friends to adopt sustainable healthcare. | |||||
| Readiness Factors | ||||||
| Health Self-Efficacy | ||||||
| 46 | I feel confident in making healthcare decisions that support sustainability. | |||||
| 47 | I believe I can manage my health effectively using sustainable healthcare services. | |||||
| 48 | I feel capable of adopting new healthcare behaviors that support sustainability. | |||||
| Trust in Healthcare Providers | ||||||
| 49 | I trust my healthcare providers to introduce sustainable healthcare in an effective way. | |||||
| 50 | I believe my trust in doctors and hospitals positively influences my acceptance of sustainable healthcare. | |||||
| 51 | I rely on my healthcare provider to give me accurate information about sustainable healthcare options. | |||||
| Digital Literacy | ||||||
| 52 | I feel comfortable using digital health platforms for sustainable healthcare. | |||||
| 53 | My ability to use digital platforms helps me adopt sustainable healthcare services. | |||||
| 54 | I can easily navigate digital tools to access and manage my healthcare needs. | |||||
| Environmental Attitudes | ||||||
| 55 | I believe sustainable healthcare helps protect the environment. | |||||
| 56 | My awareness of environmental issues affects my healthcare choices. | |||||
| 57 | I prefer hospitals that make efforts to be environmentally friendly. | |||||
| Patient Adoption of Sustainable Healthcare (Dependent Variable) | ||||||
| Patient Awareness | ||||||
| 58 | I understand how sustainable healthcare benefits my health. | |||||
| 59 | I find educational materials on sustainable healthcare easy to understand. | |||||
| 60 | My healthcare provider gives me enough information about sustainable practices. | |||||
| 61 | I learn about sustainable healthcare through media and hospital campaigns. | |||||
| 62 | I recognize the role of digital health services in making healthcare more sustainable. | |||||
| Patient Engagement | ||||||
| 63 | I actively search for information on sustainable healthcare. | |||||
| 64 | I am willing to use digital platforms to help me make health-related decisions. | |||||
| 65 | I have participated in hospital programs that promote sustainability. | |||||
| 66 | I make conscious efforts to reduce waste and choose eco-friendly healthcare options. | |||||
| 67 | I prefer hospitals that integrate sustainability into their services. | |||||
| Patient Adoption | ||||||
| 68 | I choose hospitals and clinics that focus on sustainability. | |||||
| 69 | I regularly use eco-friendly healthcare services. | |||||
| 70 | I have started using digital health tools that support sustainable healthcare. | |||||
| 71 | Sustainability is an important factor when I make healthcare decisions. | |||||
| 72 | I have made changes in my lifestyle to align with sustainable healthcare practices. | |||||
| Patient Satisfaction | ||||||
| 73 | I feel that sustainable healthcare improves my overall healthcare experience. | |||||
| 74 | The quality of healthcare services under sustainability models meets my expectations. | |||||
| 75 | I find sustainable healthcare to be affordable and accessible. | |||||
| 76 | I trust the effectiveness of sustainable healthcare solutions. | |||||
| 77 | The integration of sustainability in healthcare has made services more convenient and efficient for me. | |||||
- 1.
- Gender
- Male □
- Female □
- 2.
- Age
- Less than 20 years old □
- From 20 to less than 30 years old □
- From 30 to less than 40 years old □
- From 40 to less than 50 years □
- Above 50 □
- 3.
- Hospital Type
- Private Hospital □
- Government Hospital □
- 4.
- Hospital Location
- Riyadh □
- Dammam □
- Medina □
- Jeddah □
- Mecca □
- Other (specify) □
| ،السلام عليكم ورحمة الله وبركاته |
| نحن بصدد إجراء بحث بعنوان"الإدارة الاستراتيجية للتغيير نحو الرعاية الصحية المستدامة: رؤية العملاء من المملكة العربية |
| .السعودية"، ونأمل في مساعدتكم الكريمة من خلال تعبئة هذا الاستبيان |
| في ظل رؤية المملكة العربية السعودية 2030، يشهد قطاع الرعاية الصحية تحولات كبيرة نحو تبني ممارسات مستدامة وصديقة |
| للبيئة. يهدف هذا البحث إلى دراسة تأثير استراتيجيات إدارة التغيير على مدى تفاعل المرضى مع خدمات الرعاية الصحية |
| المستدامة. كما يركّز الاستبيان على ثلاث جوانب رئيسية: وعي المرضى، ومشاركتهم، ومدى رضاهم عن هذه التغييرات. كما |
| .يتم تقييم مدى جاهزية المرضى لتقبّل التغيير واعتماد الحلول الصحية الرقمية والمستدامة |
| .مشاركتكم في هذا الاستبيان تساهم في تطوير سياسات صحية أكثر استدامة وجودة في المملكة |
References
- Mani, Z.A.; Goniewicz, K. Transforming healthcare in Saudi Arabia: A comprehensive evaluation of vision 2030’s impact. Sustainability 2024, 16, 3277. [Google Scholar] [CrossRef]
- Sabriya, A.; Kundi, G.M. Healthcare Quality Enhancement through Implementation of E-Health Records in Saudi Hospitals: An Investigation into the Prospects and Challenges. Open Access Public Health Health Adm. Rev. 2025, 3, 37–46. [Google Scholar] [CrossRef]
- Bidoli, C.; Pegoraro, V.; Dal Mas, F.; Bagnoli, C.; Bert, F.; Bonin, M.; Butturini, G.; Cobianchi, L.; Cordiano, C.; Minto, G.; et al. Virtual hospitals: The future of the healthcare system? An expert consensus. J. Telemed. Telecare 2025, 31, 121–133. [Google Scholar] [CrossRef]
- Bamasoud, S.S.; Shannak, R.O. The Mediating Role of Agility in the Relationship Between Digital Transformation and Organisational Resilience in Saudi Healthcare Organisations. In The Role of Artificial Intelligence Applications in Business; Emerald Publishing Limited: Leeds, UK, 2025; pp. 43–57. [Google Scholar]
- Alasiri, A.A.; Mohammed, V. Healthcare transformation in Saudi Arabia: An overview since the launch of vision 2030. Health Serv. Insights 2022, 15, 11786329221121214. [Google Scholar] [CrossRef] [PubMed]
- Zoromba, M.A.; El-Gazar, H.E. Nurses’ attitudes, practices, and barriers toward sustainability behaviors: A qualitative study. BMC Nurs. 2025, 24, 437. [Google Scholar] [CrossRef] [PubMed]
- AlAbdulKader, A.M.; Jabr, M. Transforming Population Health in Saudi Arabia: Aligning Strategies with Vision 2030 for a Healthier Future. Popul. Health Manag. 2025, 28, 224–227. [Google Scholar] [CrossRef] [PubMed]
- Dal Mas, F.; Massaro, M.; Rippa, P.; Secundo, G. The challenges of digital transformation in healthcare: An interdisciplinary literature review, framework, and future research agenda. Technovation 2023, 123, 102716. [Google Scholar] [CrossRef]
- Al Shamry, M.D.; Al-Ruwaili, H.Q.; Alanazi, M.H.; Al-Sharari, B.N.; Alharb, O.E.; Alotaibi, S.M. The role of health services management in building sustainable healthcare systems: A systematic review. Afr. J. Biomed. Res. 2024, 27, 1005–1011. [Google Scholar] [CrossRef]
- Naamati-Schneider, L.; Arazi-Fadlon, M.; Daphna-Tekoah, S. Navigating moral and ethical dilemmas in digital transformation processes within healthcare organizations. Digit. Health 2024, 10, 20552076241260416. [Google Scholar] [CrossRef]
- Brommeyer, M.; Whittaker, M.; Liang, Z. Organizational Factors Driving the Realization of Digital Health Transformation Benefits from Health Service Managers: A Qualitative Study. J. Healthc. Leadersh. 2024, 16, 455–472. [Google Scholar] [CrossRef]
- Al Amosh, H.; Khatib, S.F. Toward sustainable healthcare: Linking environmental governance, business innovation and carbon emission in Europe. Manag. Environ. Qual. Int. J. 2024, 35, 1461–1483. [Google Scholar] [CrossRef]
- Sarkar, S.; Mateus, S. Doing more with less-How frugal innovations can contribute to improving healthcare systems. Soc. Sci. Med. 2022, 306, 115127. [Google Scholar] [CrossRef] [PubMed]
- Muralidhar, L.B.; Shilpa, R.; Rahul, V.; Sathyanarayana, N.; Fathima, Y. Sustainable Organisational Cultures Basing Green Management Innovation and Leadership Transformation. In Green Management Approaches to Organizational Behavior; IGI Global Scientific Publishing: Hershey, PA, USA, 2025; pp. 1–26. [Google Scholar]
- Howard, C.N. Leadership as a Catalyst for Health Equity: An Exploratory Study of Strategies and Insights for Quality Improvement in Healthcare Organizations. Ph.D. Thesis, University of Maryland, College Park, MD, USA, 2024. [Google Scholar]
- Andrieiev, I.; Trehub, D.; Khatsko, K.; Sokolovska, I.; Ganzhiy, I. Strategic decisions in healthcare: Impact on goals and enhancing service quality for organizational success. Amazon. Investig. 2023, 12, 325–335. [Google Scholar] [CrossRef]
- Owusu, E.A.; Zhou, L.; Sarpong, F.A.; Sampene, A.K.; Antwi, H.A.; Arboh, F.; Fiergbor, D.D.; Osei, S.B.; Gyasi, P.A.; Yunus, A. Exploring the Impact of Green Performance on Employees’ Pro-Environmental Behaviors: A Multi-Group Analysis from Developed and Emerging Economies Healthcare Industries. Bus. Strategy Environ. 2025, 34, 4717–4746. [Google Scholar] [CrossRef]
- Luo, J.; Zaman, S.I.; Jamil, S.; Khan, S.A. The future of healthcare: Green transformational leadership and GHRM’s role in sustainable performance. Benchmarking Int. J. 2025, 32, 805–837. [Google Scholar] [CrossRef]
- Berniak-Woźny, J.; Rataj, M. Towards green and sustainable healthcare: A literature review and research agenda for green leadership in the healthcare sector. Int. J. Environ. Res. Public Health 2023, 20, 908. [Google Scholar] [CrossRef]
- Miao, Q.; Nduneseokwu, C. Environmental Leadership and Governance: Strategies, Mechanisms and Multi-levels. In Environmental Leadership in a VUCA Era: An Interdisciplinary Handbook; Springer Nature: Singapore, 2025; pp. 159–206. [Google Scholar]
- Asmri, M.A.; Almalki, M.J.; Fitzgerald, G.; Clark, M. The public health care system and primary care services in Saudi Arabia: A system in transition. East. Mediterr. Health J. 2020, 26, 468–476. [Google Scholar] [CrossRef] [PubMed]
- Al-Saggaf, L.; Al-Hadrami, A.H.; Aoun, M. Healthcare sector in Saudi Arabia: Initiatives and challenges. In Achieving Sustainable Business Through AI, Technology Education and Computer Science: Volume 1: Computer Science, Business Sustainability, and Competitive Advantage; Springer Nature: Cham, Switzerland, 2024; pp. 203–214. [Google Scholar]
- Alenazi, M.Z.; Hakmi, T.Y.; AlMubarak, A.M. Quality and Factors influencing Healthcare in KSA (Systematic literature review). Acad. J. Res. Sci. Publ. 2023, 5, 49–76. [Google Scholar] [CrossRef]
- Abid, H.M.S.; Asif, M.; Abbas, R. The Impact of Green HRM on Organizational Productivity, Employee Engagement, and Long-Term Sustainability Goals. J. Bus. Manag. Res. 2025, 4, 589–614. [Google Scholar]
- Rajit, D.; Johnson, A.; Callander, E.; Teede, H.; Enticott, J. Learning health systems and evidence ecosystems: A perspective on the future of evidence-based medicine and evidence-based guideline development. Health Res. Policy Syst. 2024, 22, 4. [Google Scholar] [CrossRef] [PubMed]
- Rasheed, M.A.; Hussain, A.; Hashwani, A.; Kedzierski, J.T.; Hasan, B.S. Implementation evaluation of a leadership development intervention for improved family experience in a private paediatric care hospital, Pakistan. BMC Health Serv. Res. 2022, 22, 944. [Google Scholar] [CrossRef] [PubMed]
- Dagenais, B.; Marquez, A.; Lavoie, J.; Hunter, B.; Mercille, G. Adopting sustainable menu practices in healthcare institutions: Perceived barriers and facilitators. Can. J. Diet. Pract. Res. 2022, 83, 120–127. [Google Scholar] [CrossRef]
- Suleiman, A.K.; Ming, L.C. Transforming healthcare: Saudi Arabia’s vision 2030 healthcare model. J. Pharm. Policy Pract. 2025, 18, 2449051. [Google Scholar] [CrossRef]
- Alshammari, N.M.S.; Alouthah, M.G.S.; Alrshidi, A.S.M.; Alshammari, M.F.N.; Alrasheidi, B.M.H.; Alshammari, M.F.N.; Alsudais, A.S.A.; Alsaadi, H.F.F.; Alshammari, S.N.K. The Role of Medical Records in Supporting Healthcare Quality Reporting and Performance Metrics: (Review Artical). Med. J. Cairo Univ. 2022, 90, 2831–2837. [Google Scholar]
- Al-Dossary, R.N. Leadership style, work engagement and organizational commitment among nurses in Saudi Arabian hospitals. J. Healthc. Leadersh. 2022, 14, 71–81. [Google Scholar] [CrossRef]
- Al-Omar, H.A.; Arafah, A.M.; Barakat, J.M.; Almutairi, R.D.; Khurshid, F.; Alsultan, M.S. The impact of perceived organizational support and resilience on pharmacists’ engagement in their stressful and competitive workplaces in Saudi Arabia. Saudi Pharm. J. 2019, 27, 1044–1052. [Google Scholar] [CrossRef]
- Gamal Zaki Mohamed, S.; Saber Nady, F.; Elzeblawy Hassan, H. Breast Cancer Preventive Measures among Female Workers at Beni-Suef University: Educational Program Based on Health Belief Model. Egypt. J. Health Care 2025, 16, 117–142. [Google Scholar] [CrossRef]
- Mohamed, M.A.E.S.; Ghallab, E.; Hassan, R.A.A.; Amin, S.M. Sustainability consciousness among nursing students in Egypt: A cross-sectional study. BMC Nurs. 2024, 23, 343. [Google Scholar]
- Aly Abd-Elhamid, E.; Gaber, S. Effect of Green Management Educational Program on Nurses’ Sustainability Management Knowledge in A Selected Hospital, Nurses’ Demographics Correlate. Egypt. J. Health Care 2023, 14, 1050–1059. [Google Scholar] [CrossRef]
- Ibrahim Abdemaksoud Elgarf, A.; Mohamed Eid, N.; Mohamed Rashad, R. Educational Program for Nursing Management Staff about Green Management and its Effect on Patient Safety. J. Nurs. Sci. Benha Univ. 2023, 4, 969–986. [Google Scholar] [CrossRef]
- El-Sallamy, R.M.; Kabbash, I.A.; El-Fatah, S.A.; El-Feky, A. Physical hazard safety awareness among healthcare workers in Tanta university hospitals, Egypt. Environ. Sci. Pollut. Res. 2018, 25, 30826–30838. [Google Scholar] [CrossRef]
- Khan, M.I.; Naim, A.; Khan, M.F.; Balqis, S.N. Leadership and Change Management for Sustainable Healthcare in the Digital Era. In Fostering Economic Diversification and Sustainable Business Through Digital Intelligence; IGI Global Scientific Publishing: Hershey, PA, USA, 2025; pp. 257–282. [Google Scholar]
- Aerts, R.; Pikkarainen, M.; Xu, Y.; Andersson, S. Overcoming hospital resistance in an international innovation co-creation. Technol. Forecast. Soc. Change 2023, 187, 122195. [Google Scholar] [CrossRef]
- Prabhu, U. Overcoming Resistance to Change: A Personal Perspective. In Why Hospitals Fail: Between Theory and Practice; Springer: Cham, Switzerland, 2017; pp. 123–128. [Google Scholar]
- Tabash, M.I.; Hussein, R.A.; Mahmoud, A.H.; El-Borgy, M.D.; Abu-Hamad, B.A. Impact of an intervention programme on knowledge, attitude and practice of healthcare staff regarding pharmaceutical waste management, Gaza, Palestine. Public Health 2016, 138, 127–137. [Google Scholar] [CrossRef] [PubMed]
- Ahmed, R.; Tamim, T.R. Enhancing medication safety: The role of community and hospital pharmacists in modern healthcare systems. Radinka J. Health Sci. 2025, 2, 328–355. [Google Scholar] [CrossRef]
- Crowther, D.; Singh, R.; Singh, A.; Rani, S. Assessing the Impact of Artificial Intelligence on Healthcare Sector for Enhancing Sustainability. In Transforming Healthcare Sector Through Artificial Intelligence and Environmental Sustainability; Springer Nature: Singapore, 2025; pp. 3–21. [Google Scholar]
- Ahmed, F.R.; Nasr, W.; Alhidhani, M.; Musaeed, M.; Hmeidi, H.; Al-Yateem, N.; Subu, M.A.; Khalil, H.; AbuRuz, M.E. Greening Critical Care: Exploring Environmental Sustainability Challenges and Opportunities in the Emirati ICU Context. Nurs. Health Sci. 2025, 27, e70071. [Google Scholar] [CrossRef] [PubMed]
- Elsangidy, M.M.; Farag, N.S.; Ibrahim, N.F. Electronic Medical Records: Evolution, Usability, Challenges, and Trends in Health Care Settings. Med. Updates 2025, 22, 45–60. [Google Scholar] [CrossRef]
- Hassan, E.H.; Lotfy, N.; Abdou, M.H.; Fetohy, E.M.; Hussein, M.F. Effectiveness of an environmental educational program on intern dentists’ knowledge and practices regarding eco-friendly green dentistry: A quasi-experimental study. BMC Med. Educ. 2025, 25, 32. [Google Scholar] [CrossRef]
- Mousa, S.K.; Othman, M. The impact of green human resource management practices on sustainable performance in healthcare organisations: A conceptual framework. J. Clean. Prod. 2020, 243, 118595. [Google Scholar] [CrossRef]
- Mohammed Soliman, S.; Mohammed Ali Saleh, N.; Mahmoud Eldeep, N. Effect of training program about sustainability and climate change on nursing internship students’ awareness. Egypt. J. Health Care 2023, 14, 852–863. [Google Scholar] [CrossRef]
- Çınkara, G. Change and Transformation: Saudi Arabia’s Foreign Policy After the Arab Spring. Percept. J. Int. Aff. 2025, 30, 104–125. [Google Scholar]
- Alharbi, M.F. An analysis of the Saudi health-care system’s readiness to change in the context of the Saudi National Health-care Plan in Vision 2030. Int. J. Health Sci. 2018, 12, 83. [Google Scholar]
- Alfina, K.N.; Ratnayake, R.C.; Wibisono, D.; Basri, M.H.; Mulyono, N.B. Prioritizing Performance Indicators for the Circular Economy Transition in Healthcare Supply Chains. Circ. Econ. Sustain. 2025, 5, 231–276. [Google Scholar] [CrossRef]
- Sallam, M. Hospital Pharmacy Operations Management: Synergizing Lean Efficiency and Six Sigma Precision for Optimal Service Quality—An Action Research from United Arab Emirates. Ph.D. Thesis, International American University, Los Angeles, CA, USA, 2024. [Google Scholar]
- Amador, E.N. Reducing Clinic Wait Times: A Quality Improvement Project. Ph.D. Thesis, The University of Arizona, Tucson, AZ, USA, 2023. [Google Scholar]
- Metwally, A.B.M.; Almulhim, A.; Halim, Y.T.; El-Deeb, M.S. Exploring the Nexus Between Economic Utility, Perceived Risk, Organizational Characteristics, and Supply Chain Performance. Adm. Sci. 2025, 15, 85. [Google Scholar] [CrossRef]
- Ajoud, M.E.K.; Ibrahim, A.I.H. The impact of sustainability practices on healthcare institutions: Evidence from public healthcare institutions in Saudi Arabia. Eur. J. Sustain. Dev. 2024, 13, 379. [Google Scholar] [CrossRef]
- Chowdhury, S.; Mok, D.; Leenen, L. Transformation of health care and the new model of care in Saudi Arabia: Kingdom’s Vision 2030. J. Med. Life 2021, 14, 347. [Google Scholar] [CrossRef]
- El-Sobky, A.; Aladdin, M. From reform to excellence: The future of health care in Egypt. Lancet Glob. Health 2024, 12, e1584–e1585. [Google Scholar] [CrossRef]
- Zahoor, H. Enhancing sustainable healthcare: A comprehensive review and implementation proposal for green human resource management in hospitals. In Contemporary Approaches in Health Sciences; All Sciences Academy: Konya, Turkey, 2024; pp. 84–112. [Google Scholar]
- Dion, H.; Evans, M. Strategic frameworks for sustainability and corporate governance in healthcare facilities; approaches to energy-efficient hospital management. Benchmarking Int. J. 2024, 31, 353–390. [Google Scholar] [CrossRef]
- Chisholm, J.M.; Zamani, R.; Negm, A.M.; Said, N.; Abdel Daiem, M.M.; Dibaj, M.; Akrami, M. Sustainable waste management of medical waste in African developing countries: A narrative review. Waste Manag. Res. 2021, 39, 1149–1163. [Google Scholar] [CrossRef]
- Alotaibi, A.; Saleh, W.M.A.; Abdulbaqi, A.H.; Alosaimi, M. Setting the Health Research Priority Agenda for the Ministry of Health (MoH), Kingdom of Saudi Arabia 2020–2025 Project. Res. Sq. 2021. [Google Scholar] [CrossRef]
- Alotaibi, A.; Saleh, W.; Abdulbaqi, A.; Alosaimi, M. Health research priority agenda for Ministry of Health, Kingdom of Saudi Arabia from 2020 to 2025. J. Epidemiol. Glob. Health 2022, 12, 413–429. [Google Scholar] [CrossRef] [PubMed]
- Arab, O.O.; Aldayan, M.; Almowaizri, K.; Alghamdi, A.; Alghamdi, J.; Alharf, A. Descriptive Analysis of Good Clinical Practice Inspection Findings from the Saudi Food and Drug Authority. Ther. Innov. Regul. Sci. 2025, 59, 295–303. [Google Scholar] [CrossRef]
- Bhaladhare, R.; Rishipathak, P. Strategies of quality improvement in healthcare organizations on sustainable healthcare system. Discov. Soc. Sci. Health 2025, 5, 74. [Google Scholar] [CrossRef]
- Alharbi, M.F. Does Electronic Health Record Implementation Enhance Hospital Efficiency and Patient Outcomes? A Comprehensive Systematic Review. SAGE Open 2025, 15, 21582440251359791. [Google Scholar] [CrossRef]
- Greenhalgh, T.; Wherton, J.; Papoutsi, C.; Lynch, J.; Hughes, G.; A’Court, C.; Hinder, S.; Fahy, N.; Procter, R.; Shaw, S. Beyond adoption: A new framework for theorizing and evaluating nonadoption, abandonment, and challenges to the scale-up, spread, and sustainability of health and care technologies. J. Med. Internet Res. 2017, 19, e8775. [Google Scholar] [CrossRef]
- Hoxha, G.; Simeli, I.; Theocharis, D.; Vasileiou, A.; Tsekouropoulos, G. Sustainable healthcare quality and job satisfaction through organizational culture: Approaches and outcomes. Sustainability 2024, 16, 3603. [Google Scholar] [CrossRef]
- Hameed, K.; Naha, R.; Hameed, F. Digital transformation for sustainable health and well-being: A review and future research directions. Discov. Sustain. 2024, 5, 104. [Google Scholar] [CrossRef]
- Pinzone, M.; Guerci, M.; Lettieri, E.; Redman, T. Progressing in the change journey towards sustainability in healthcare: The role of ‘Green’HRM. J. Clean. Prod. 2016, 122, 201–211. [Google Scholar] [CrossRef]
- Tawfik, K.Y.; Halim, Y.T.; Maree, A.M. The Impact of Social Media Addiction on Youth Attitudes: A Platform-Based Study. Sci. J. Commer. Res. (Menoufiya Univ. SJSC) 2025, 2, 85–118. [Google Scholar] [CrossRef]
- Badawy, W.; Shaban, M.; Elsayed, H.H.; Hashim, A. Eco-conscious nursing: Qualitative analysis of nurses’ engagement with environmental sustainability in healthcare. Teach. Learn. Nurs. 2025, 20, 137–147. [Google Scholar] [CrossRef]
- Sherman, J.D.; Thiel, C.; MacNeill, A.; Eckelman, M.J.; Dubrow, R.; Hopf, H.; Lagasse, R.; Bialowitz, J.; Costello, A.; Forbes, M.; et al. The green print: Advancement of environmental sustainability in healthcare. Resour. Conserv. Recycl. 2020, 161, 104882. [Google Scholar] [CrossRef]
- Gouda, R.M.; Halim, Y.T. The role of sustainable social media content in enhancing customer loyalty in the hospitality industry. Future Bus. J. 2025, 11, 130. [Google Scholar] [CrossRef]
- Rahman, R.; Salam, M.A. Policy discourses: Shifting the burden of healthcare from the state to the market in the Kingdom of Saudi Arabia. Inq. J. Health Care Organ. Provis. Financ. 2021, 58, 00469580211017655. [Google Scholar] [CrossRef]
- Ibrahim, N.; AbdRaboh, N.R.; Bienert, A.; Baig, M.R.; Ismaiel, A.; Mahmoud, M.A.; Al Mazrouei, N.; Almalki, Z.S.; Younis, G.A.; Eltahawey, G.; et al. Revolutionizing Healthcare Through Innovation and Transformation in Research: A Global Action Plan Initiative to Address Critical Gaps and Drive Progress. Glob. J. Med. Ther. 2023, 5, 15–29. [Google Scholar] [CrossRef]
- Vijayalakshmi, M.; Subramani, A.K.; Vettriselvan, R.; Catherin, T.C.; Deepika, R. Sustainability and Responsibility in the Digital Era: Leveraging Green Marketing in Healthcare. In Digital Citizenship and Building a Responsible Online Presence; IGI Global Scientific Publishing: Hershey, PA, USA, 2025; pp. 285–306. [Google Scholar]
- Thakur, A.; Kumar, A. Community Engagement and Education for Eco-Conscious Health. In Preserving Health, Preserving Earth: The Path to Sustainable Healthcare; Springer Nature: Cham, Switzerland, 2024; pp. 81–102. [Google Scholar]
- Halim, Y.T.; Halim, H.T.; El-Deeb, M.S.; El Sheikh, S.A. An empirical investigation into people’s intention to participate in mega events tourism: Applying mixture of two behavioral theoretical models. Future Bus. J. Springer Open 2022, 8, 65. [Google Scholar] [CrossRef]
- Sameh, R.; Halim, Y.T. The role of using internet two-way communication technique as a new product on customer engagement: Applied on tourism sector in Egypt. Sci. J. Commer. Res. (Menoufiya Univ.) 2025, 1, 9–37. [Google Scholar] [CrossRef]
- Alqahtani, F.E.S.; Alqahtni, N.S.; Al Shahrani, S.F.A.; Zabr, A.R.M.Y.; Zabr, M.M.Y.; Alzulaiq, M.S.H.; Alshamrani, G.M.S.; Alqhtani, F.S.A.; Alqhtani, F.I.; Alhurais, H.S. Comprehensive Review of Universal Healthcare Issues and Innovations. J. Ecohumanism 2024, 3, 3998–4008. [Google Scholar] [CrossRef]
- Alshammari, M.; Duff, J.; Guilhermino, M. Barriers to nurse–patient communication in Saudi Arabia: An integrative review. BMC Nurs. 2019, 18, 61. [Google Scholar] [CrossRef]
- Parasuraman, A.; Zeithaml, V.A.; Berry, L.L. Servqual: A multiple-item scale for measuring consumer perc. J. Retail. 1988, 64, 12. [Google Scholar]
- Rahimi, B.; Nadri, H.; Afshar, H.L.; Timpka, T. A systematic review of the technology acceptance model in health informatics. Appl. Clin. Inform. 2018, 9, 604–634. [Google Scholar] [CrossRef]
- Almalki, M.; FitzGerald, G.; Clark, M. Health care system in Saudi Arabia: An overview. East. Mediterr. Health J. 2011, 17, 784–793. [Google Scholar] [CrossRef]
- Abou-Nassar, E.M.; Iliyasu, A.M.; El-Kafrawy, P.M.; Song, O.Y.; Bashir, A.K.; Abd El-Latif, A.A. DITrust chain: Towards blockchain-based trust models for sustainable healthcare IoT systems. IEEE Access 2020, 8, 111223–111238. [Google Scholar] [CrossRef]
- Hussain, A.; Umair, M.; Khan, S.; Alonazi, W.B.; Almutairi, S.S.; Malik, A. Exploring sustainable healthcare: Innovations in health economics, social policy, and management. Heliyon 2024, 10, e33186. [Google Scholar] [CrossRef] [PubMed]
- Graffigna, G.; Barello, S.; Triberti, S. Patient Engagement: A Consumer-Centered Model to Innovate Healthcare; De Gruyter Open: Berlin, Germany, 2015; pp. 1–12. [Google Scholar]
- Evans, M.I.; Britt, D.W. Resistance to change. Reprod. Sci. 2023, 30, 835–853. [Google Scholar] [CrossRef]
- Alaiad, A.; Alsharo, M.; Alnsour, Y. The determinants of m-health adoption in developing countries: An empirical investigation. Appl. Clin. Inform. 2019, 10, 820–840. [Google Scholar] [CrossRef]
- Beasley, L.; Grace, S.; Horstmanshof, L. Assessing individual readiness for change in healthcare: A review of measurement scales. J. Health Organ. Manag. 2021, 35, 1062–1079. [Google Scholar] [CrossRef]
- Ibrahim, A.M.; Alenezi, I.N.; Mahfouz, A.K.H.; Mohamed, I.A.; Shahin, M.A.; Abdelhalim, E.H.N.; Mohammed, L.Z.G.; Abd-Elhady, T.R.M.; Salama, R.S.; Kamel, A.M.; et al. Examining patient safety protocols amidst the rise of digital health and telemedicine: Nurses’ perspectives. BMC Nurs. 2024, 23, 931. [Google Scholar] [CrossRef]
- Alfraih, A.N.; Lu, H.; Singh, C. A Systemic Review on the Awareness, Adoption, and Utilization of Digital Health in the Kingdom of Saudi Arabia: A Multi-Perspective Approach. Afr. Asian Stud. 2024, 1, 1–39. [Google Scholar] [CrossRef]
- Cohen, E.S.; Kringos, D.S.; Grandiek, F.; Kouwenberg, L.H.J.A.; Weiland, N.H.S.; Richie, C.; Hehenkamp, W.J.K.; Aarts, J.W.M. Patients’ Attitudes Towards Integrating Environmental Sustainability into Healthcare Decision-Making: An Interview Study. Health Expect. 2025, 28, e70155. [Google Scholar] [CrossRef]
- Chaudhary, R.; Kumar, C. Innovations and eco-sustainability: Exploring the role of organizational environment. Soc. Responsib. J. 2022, 18, 1069–1088. [Google Scholar] [CrossRef]
- Ryan-Fogarty, Y.; O’Regan, B.; Moles, R. Greening healthcare: Systematic implementation of environmental programmes in a university teaching hospital. J. Clean. Prod. 2016, 126, 248–259. [Google Scholar] [CrossRef]
- Dion, H.; Evans, M.; Farrell, P. Hospitals management transformative initiatives; towards energy efficiency and environmental sustainability in healthcare facilities. J. Eng. Des. Technol. 2023, 21, 552–584. [Google Scholar] [CrossRef]
- Topcu, O.; Kiraz, E.D.E. Exploring Knowledge, Attitudes, and Behaviours Towards Sustainable and Green Healthcare Systems: A Scoping Review. Asian J. Environ. Ecol. 2025, 24, 112–129. [Google Scholar] [CrossRef]
- Sobaih, A.E.E.; Chaibi, A.; Brini, R.; Abdelghani Ibrahim, T.M. Unlocking Patient Resistance to AI in Healthcare: A Psychological Exploration. Eur. J. Investig. Health Psychol. Educ. 2025, 15, 6. [Google Scholar] [CrossRef]
- El-Wajeeh, M.; Galal-Edeen, G.; Mokhtar, H. Technology acceptance model for mobile health systems. IOSR J. Mob. Comput. Accept. 2014, 1, 21–33. [Google Scholar] [CrossRef]
- Nephew, L.D.; Moore, C.; Garcia, N.; Parks, L.; McKay, A.; Strauss, A.T.; Wiehe, S.; Chalasani, N.; Hughes-Wegner, A.T.; Rawl, S.M. Information overload, financial constraints, and psychological burdens are among the barriers faced by marginalized groups seeking curative treatments for HCC. Hepatol. Commun. 2025, 9, e0660. [Google Scholar] [CrossRef]
- Nabirye, A.K.; Munabi, I.G.; Mubuuke, A.G.; Kiguli, S. Emotional and psychological experiences of nursing students caring for dying patients: An explorative study at a national referral hospital in Uganda. BMC Med. Educ. 2025, 25, 96. [Google Scholar] [CrossRef]
- Al-Somali, S.A. Integrating artificial intelligence (AI) in healthcare: Advancing older adults’ health management in Saudi Arabia through AI-powered chatbots. PeerJ Comput. Sci. 2025, 11, e2773. [Google Scholar] [CrossRef]
- Aldogiher, A.; Halim, Y.T.; El-Deeb, M.S.; Maree, A.M.; Kamel, E.M. The Impact of Digital Teaching Technologies (DTTs) in Saudi and Egyptian Universities on Institutional Sustainability: The Mediating Role of Change Management and the Moderating Role of Culture, Technology, and Economics. Sustainability 2025, 17, 2062. [Google Scholar] [CrossRef]
- Abdelnaeim, S.; El-Bassiouny, N.; Hauser, C. The role of service quality in achieving sustainable development goal 3: Shaping students’ psychological well-being in an Egyptian higher education context. Manag. Sustain. Arab. Rev. 2025, 4, 4–23. [Google Scholar] [CrossRef]
- Elsafty, A.; Shawky, M. How online psychotherapy platforms facilitate accessibility to mental health services in Cairo; the case of Shezlong mental therapy platform. Int. J. Soc. Sci. Stud. 2023, 11, 9. [Google Scholar] [CrossRef]
- Halim, H.T.; Halim, Y.T.; Elsawy, O.M. Fostering organisational citizenship behaviour in the Egyptian hospitality industry: The role of internal brand management and leadership styles. Future Bus. J. SpringerOpen 2023, 9, 101. [Google Scholar] [CrossRef]
- Kepper, M.M.; Walsh-Bailey, C.; Brownson, R.C.; Kwan, B.M.; Morrato, E.H.; Garbutt, J.; Fuentes, L.d.L.; Glasgow, R.E.; Lopetegui, M.A.; Foraker, R. Development of a health information technology tool for behavior change to address obesity and prevent chronic disease among adolescents: Designing for dissemination and sustainment using the ORBIT model. Front. Digit. Health 2021, 3, 648777. [Google Scholar] [CrossRef]
- Menichetti, J.; Graffigna, G. “PHE in Action”: Development and modeling of an intervention to improve patient engagement among older adults. Front. Psychol. 2016, 7, 1405. [Google Scholar] [CrossRef]
- Putteeraj, M.; Bhungee, N.; Somanah, J.; Moty, N. Assessing E-Health adoption readiness using diffusion of innovation theory and the role mediated by each adopter’s category in a Mauritian context. Int. Health 2022, 14, 236–249. [Google Scholar] [CrossRef] [PubMed]
- Gagnon, M.-P.; Desmartis, M.; Labrecque, M.; Car, J.; Pagliari, C.; Pluye, P.; Frémont, P.; Gagnon, J.; Tremblay, N.; Légaré, F. Systematic review of factors influencing the adoption of information and communication technologies by healthcare professionals. J. Med. Syst. 2012, 36, 241–277. [Google Scholar] [CrossRef] [PubMed]
- Yousef, C.C. Evaluating Patient and Health Care Provider Acceptance of a Personal Health Record in an Integrated Health Care System in the Kingdom of Saudi Arabia. Ph.D. Thesis, Virginia Commonwealth University, Richmond, VA, USA, 2021. [Google Scholar]
- Shaban, Y.; El-Bassiouny, N. The many facets of sustainable consumption, anti-consumption, and emotional brand attachment in Egypt. Afr. J. Bus. Econ. Res. 2017, 12, 163–204. [Google Scholar] [CrossRef]
- Liu, P.L. Online patient–provider communication and healthy ageing: The roles of health literacy and health self-efficacy. Health Promot. Int. 2024, 39, daae132. [Google Scholar] [CrossRef]
- Søreide, R.M.E.; Larsen, M.H.; Wahl, A.K.; Tschamper, M.K.; Urstad, K.H. Health Literacy and Self-Efficacy in Parents of Toddlers—A Cross-Sectional Study. Nurs. Open 2025, 12, e70078. [Google Scholar] [CrossRef]
- Rahman, M.S.; Ko, M.; Warren, J.; Carpenter, D. Healthcare Technology Self-Efficacy (HTSE) and its influence on individual attitude: An empirical study. Comput. Hum. Behav. 2016, 58, 12–24. [Google Scholar] [CrossRef]
- Purdie, N.; McCrindle, A. Self-regulation, self-efficacy and health behavior change in older adults. Educ. Gerontol. 2002, 28, 379–400. [Google Scholar] [CrossRef]
- Valero-Ramon, Z.; Ibanez-Sanchez, G.; Martinez-Millana, A.; Fernandez-Llatas, C. Personalised Risk Modelling for Older Adult Cancer Survivors: Combining Wearable Data and Self-Reported Measures to Address Time-Varying Risks. Sensors 2025, 25, 2097. [Google Scholar] [CrossRef]
- Oktay, D.; Acaralp, M.C. Leadership Approach for Generation Alpha and a Greener Future: The Health Professionals of Tomorrow. In Generation Alpha and Next Generation Leadership for Greener Futures; IGI Global Scientific Publishing: Hershey, PA, USA, 2025; pp. 63–86. [Google Scholar]
- Kumar, R.; Singh, A.; Kassar, A.S.A.; Humaida, M.I.; Joshi, S.; Sharma, M. Adoption challenges to artificial intelligence literacy in public healthcare: An evidence-based study in Saudi Arabia. Front. Public Health 2025, 13, 1558772. [Google Scholar] [CrossRef] [PubMed]
- Alyemeni, M.R. Development of a Saudi National Policy to Improve Healthcare Delivery Through the Use of the World Wide Web and Web-Accessible Healthcare Information Resources. Ph.D. Thesis, University of Pittsburgh, Pittsburgh, PA, USA, 2003. [Google Scholar]
- Abdelrahman, M.M.; Hussien, R.H.; Othman, A.A.; Hashem, R.; Rateb, M.A. Towards a greener future: Nursing students’ climate consciousness and green purchasing intentions. BMC Nurs. 2025, 24, 322. [Google Scholar] [CrossRef] [PubMed]
- Al-Hanawi, M.K.; Alsharqi, O.; Almazrou, S.; Vaidya, K. Healthcare finance in the Kingdom of Saudi Arabia: A qualitative study of householders’ attitudes. Appl. Health Econ. Health Policy 2018, 16, 55–64. [Google Scholar] [CrossRef] [PubMed]
- Al-Dossary, R.N. The Saudi Arabian 2030 vision and the nursing profession: The way forward. Int. Nurs. Rev. 2018, 65, 484–490. [Google Scholar] [CrossRef]
- Al-Mutair, A.S.; Plummer, V.; Clerehan, R.; O’Brien, A. Needs and experiences of intensive care patients’ families: A Saudi qualitative study. Nurs. Crit. Care 2014, 19, 135–144. [Google Scholar] [CrossRef]
- Khan, A.; Alahmari, A.; Almuzaini, Y.; Alturki, N.; Aburas, A.; Alamri, F.A.; Albagami, M.; Alzaid, M.; Alharbi, T.; Alomar, R.; et al. The role of digital technology in responding to COVID-19 pandemic: Saudi Arabia’s experience. Risk Manag. Healthc. Policy 2021, 14, 3923–3934. [Google Scholar] [CrossRef]
- Braun, V.; Clarke, V. Using thematic analysis in psychology. Qual. Res. Psychol. 2006, 3, 77–101. [Google Scholar] [CrossRef]
- Von Elm, E.; Altman, D.G.; Egger, M.; Pocock, S.J.; Gøtzsche, P.C.; Vandenbroucke, J.P. The Strengthening the Reporting of Observational Studies in Epidemiology (STROBE) statement: Guidelines for reporting observational studies. Lancet 2007, 370, 1453–1457. [Google Scholar] [CrossRef]
- Hair Jr, J.F.; Howard, M.C.; Nitzl, C. Assessing measurement model quality in PLS-SEM using confirmatory composite analysis. J. Bus. Res. 2020, 109, 101–110. [Google Scholar] [CrossRef]
- Hair, J.F.; Risher, J.J.; Sarstedt, M.; Ringle, C.M. When to use and how to report the results of PLS-SEM. Eur. Bus. Rev. 2019, 31, 2–24. [Google Scholar] [CrossRef]
- Podsakoff, P.M.; MacKenzie, S.B.; Lee, J.Y.; Podsakoff, N.P. Common method biases in behavioral research: A critical review of the literature and recommended remedies. J. Appl. Psychol. 2003, 88, 879. [Google Scholar] [CrossRef] [PubMed]
- Kline, R.B. Principles and Practice of Structural Equation Modeling; Guilford Publications: New York, NY, USA, 2023. [Google Scholar]
- Bentler, P.M. Comparative fit indexes in structural models. Psychol. Bull. 1990, 107, 238. [Google Scholar] [CrossRef] [PubMed]
- Hu, L.T.; Bentler, P.M. Cutoff criteria for fit indexes in covariance structure analysis: Conventional criteria versus new alternatives. Struct. Equ. Model. A Multidiscip. J. 1999, 6, 1–55. [Google Scholar] [CrossRef]
- Steiger, J.H. Structural model evaluation and modification: An interval estimation approach. Multivar. Behav. Res. 1990, 25, 173–180. [Google Scholar] [CrossRef]
- Kotter, J.P.; Kim, W.C.; Mauborgne, R.A. HBR’s 10 Must Reads on Change Management (Including Featured Article “Leading Change,” by John P. Kotter); Harvard Business Press: Brighton, MA, USA, 2011. [Google Scholar]
- Al-Sawai, A. Leadership of healthcare professionals: Where do we stand? Oman Med. J. 2013, 28, 285. [Google Scholar] [CrossRef]
- Armenakis, A.A.; Harris, S.G. Reflections: Our journey in organizational change research and practice. J. Change Manag. 2009, 9, 127–142. [Google Scholar] [CrossRef]
- Porter, M.E.; Teisberg, E.O. Redefining Health Care: Creating Value-Based Competition on Results; Harvard Business Press: Brighton, MA, USA, 2006. [Google Scholar]
- Kaplan, R.S.; Porter, M.E. How to solve the cost crisis in health care. Harv. Bus. Rev. 2011, 89, 46–52. [Google Scholar]
- Al-Kahtani, N.K.; Ramzi, O.I.; Subbarayalu, A.V.; Almulhim, J.A.; Fahad, B. Physicians perception toward an electronic prescribing system at an academic medical center (Amc) In Saudi Arabia: An exploratory study. Surgery 2019, 20, 25. [Google Scholar]
- Weiner, B.J. A theory of organizational readiness for change. In Handbook on Implementation Science; Edward Elgar Publishing: Camberley, UK, 2020; pp. 215–232. [Google Scholar]
- Venkatesh, V.; Morris, M.G.; Davis, G.B.; Davis, F.D. User acceptance of information technology: Toward a unified view1. MIS Q. 2003, 27, 425–478. [Google Scholar] [CrossRef]
- World Medical Association. World Medical Association Declaration of Helsinki: Ethical principles for medical research involving human subjects. JAMA 2013, 310, 2191–2194. [Google Scholar] [CrossRef] [PubMed]
- KSA Ministry of Health Website. Available online: https://www.moh.gov.sa/Pages/default.aspx (accessed on 1 February 2025).
- Standards and Regulations. Available online: https://ncbe.kacst.gov.sa/en/standards-and-regulations/ (accessed on 5 February 2025).


| Cronbach’s Alpha | Composite Reliability | Average Variance Extracted (AVE) | |
|---|---|---|---|
| Readiness | 0.978 | 0.979 | 0.632 |
| adoption | 0.972 | 0.974 | 0.650 |
| implementation | 0.981 | 0.982 | 0.649 |
| Readiness | Adoption | Implementation | |
|---|---|---|---|
| Imp2 | 0.837 | ||
| Imp3 | 0.806 | ||
| Imp4 | 0.794 | ||
| Imp5 | 0.794 | ||
| Imp6 | 0.803 | ||
| Imp7 | 0.831 | ||
| Imp8 | 0.811 | ||
| Imp9 | 0.818 | ||
| Imp10 | 0.801 | ||
| Imp11 | 0.813 | ||
| Imp12 | 0.819 | ||
| Imp13 | 0.823 | ||
| Imp14 | 0.844 | ||
| Imp15 | 0.775 | ||
| Imp16 | 0.806 | ||
| Imp17 | 0.839 | ||
| Imp18 | 0.813 | ||
| Imp19 | 0.804 | ||
| Imp20 | 0.773 | ||
| Imp21 | 0.795 | ||
| Imp22 | 0.790 | ||
| Imp23 | 0.776 | ||
| Imp24 | 0.805 | ||
| Imp25 | 0.796 | ||
| Imp26 | 0.794 | ||
| Imp27 | 0.854 | ||
| Imp28 | 0.825 | ||
| Imp29 | 0.794 | ||
| Imp30 | 0.713 | ||
| PA1 | 0.808 | ||
| PA2 | 0.809 | ||
| PA3 | 0.752 | ||
| PA4 | 0.806 | ||
| PA5 | 0.834 | ||
| PE1 | 0.788 | ||
| PE2 | 0.833 | ||
| PE3 | 0.790 | ||
| PE4 | 0.769 | ||
| PE5 | 0.851 | ||
| PS1 | 0.847 | ||
| PS2 | 0.828 | ||
| PS3 | 0.772 | ||
| PS4 | 0.828 | ||
| PS5 | 0.834 | ||
| adop1 | 0.856 | ||
| adop2 | 0.811 | ||
| adop3 | 0.753 | ||
| adop4 | 0.759 | ||
| adop5 | 0.785 | ||
| Readiness 1 | 0.776 | ||
| Readiness 2 | 0.826 | ||
| Readiness 3 | 0.813 | ||
| Readiness 4 | 0.803 | ||
| Readiness 5 | 0.812 | ||
| Readiness 6 | 0.762 | ||
| Readiness 7 | 0.788 | ||
| Readiness 8 | 0.853 | ||
| Readiness 9 | 0.804 | ||
| Readiness 10 | 0.778 | ||
| Readiness 11 | 0.736 | ||
| Readiness 12 | 0.761 | ||
| Readiness 13 | 0.810 | ||
| Readiness 14 | 0.820 | ||
| Readiness 15 | 0.764 | ||
| Readiness 16 | 0.780 | ||
| Readiness 17 | 0.816 | ||
| Readiness 18 | 0.842 | ||
| Readiness 19 | 0.791 | ||
| Readiness 20 | 0.769 | ||
| Readiness 21 | 0.749 | ||
| Readiness 22 | 0.808 | ||
| Readiness 23 | 0.834 | ||
| Readiness 24 | 0.815 | ||
| Readiness 25 | 0.757 | ||
| Readiness 26 | 0.811 | ||
| Readiness 27 | 0.778 |
| Variables | Implementation | Readiness | Adoption |
|---|---|---|---|
| Implementation | 0.928 | ||
| Readiness | 0.488 (0.528) | 0.890 | |
| Adoption | 0.261 (0.250) | 0.399 (0.443) | 0.779 |
| Variables | Adoption (Dependent Variable) | Readiness (Mediator) |
|---|---|---|
| Implementation | 1.417 | 1.000 |
| Readiness | 1.622 |
| Construct | R2 | f2 | SRMR | NFI | CMV (Harman’s Single Factor) | Interpretation |
|---|---|---|---|---|---|---|
| Patient Readiness | 0.41 | 0.20 | 0.068 | 0.91 | 36.7% | Moderate explanatory power; acceptable CMV |
| Patient Adoption | 0.55 | 0.29 | — | — | — | Strong explanatory power |
| Patient Awareness | 0.49 | 0.21 | — | — | — | Moderate explanatory power |
| Patient Engagement | 0.59 | 0.28 | — | — | — | Moderate explanatory power |
| Patient Satisfaction | 0.63 | 0.31 | — | — | — | Substantial explanatory power |
| Measure | Value |
|---|---|
| Chi-Square (χ2) | 412.56 (p < 0.001) |
| χ2/df | 1.65 |
| CFI | 0.96 |
| TLI | 0.95 |
| RMSEA | 0.045 |
| Q2 (Predictive Relevance) | 0.42 |
| SRMR | 0.068 |
| Hypothesis | Path | Path Coefficient (β) | p-Value | Result |
|---|---|---|---|---|
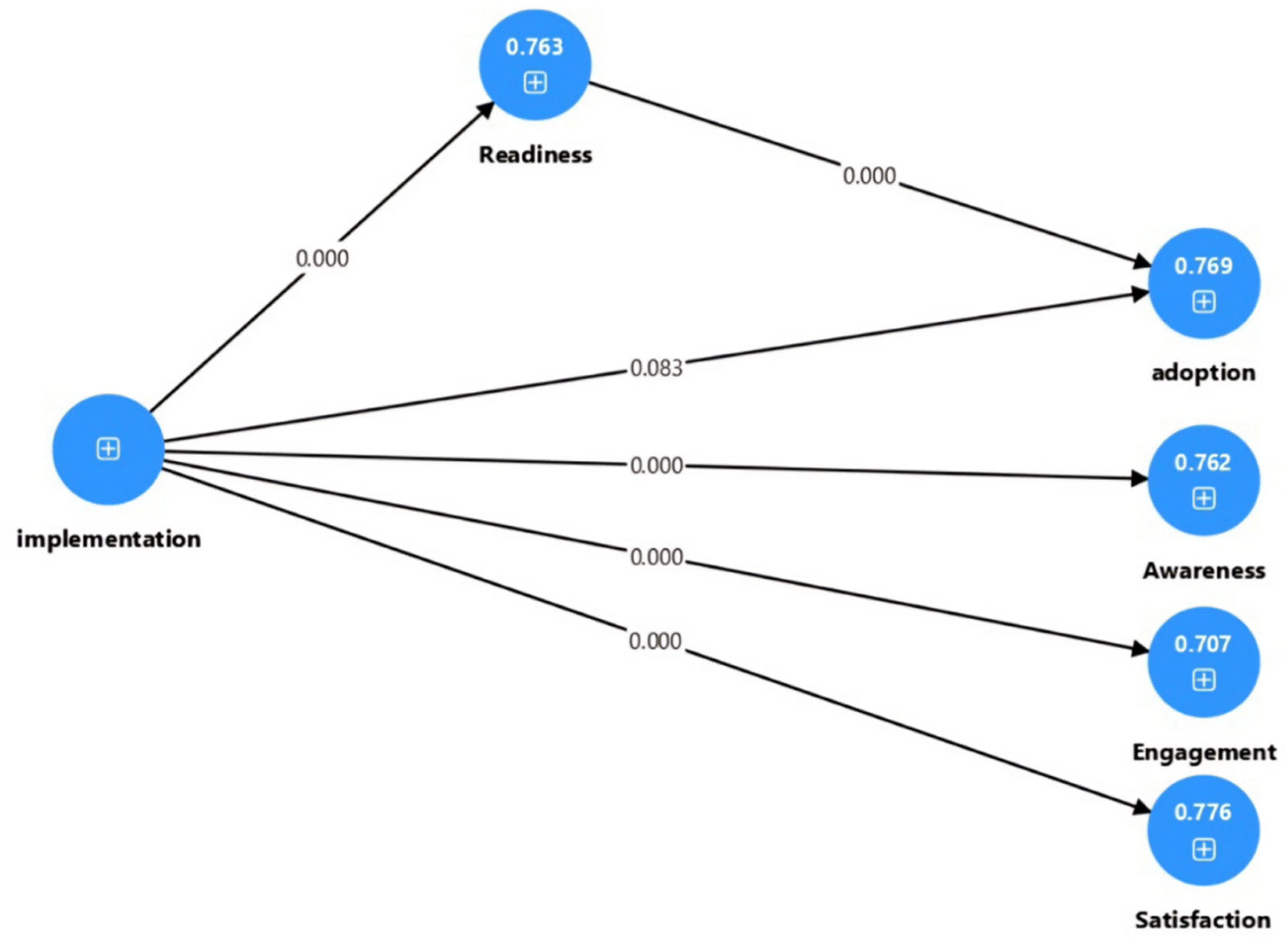
| H1 | Implementation → Adoption | 0.322 | 0.083 | Supported |
| H1a | Implementation → PA | 0.873 | 0.000 | Supported |
| H1b | Implementation → PE | 0.841 | 0.000 | Supported |
| H1c | Implementation → PS | 0.881 | 0.000 | Supported |
| H2 | Implementation → Readiness → Adoption | 0.571 | 0.000 | Supported |
| H2a | Implementation → Readiness | 0.874 | 0.000 | Supported |
| H2b | Readiness → Adoption | 0.653 | 0.000 | Supported |
| Variable | Frequency | Percentage | |
|---|---|---|---|
| Gender | Male Female | 230 156 | 59.59% 40.41% |
| Age | Less than 20 years old From 20 to less than 30 years From 30 to less than 40 years From 40 to less than 50 years Above 50 | 82 81 96 70 57 | 21.24% 20.98% 24.87% 18.13% 14.77% |
| Nationality | KSA others | 196 190 | 50.78% 49.22% |
| Education | High school graduate University graduate Post graduates | 96 165 125 | 24.87% 42.75% 32.38% |
| Hospital Type | Private Hospital Government Hospital | 209 177 | 54.15% 45.85% |
| Hospital Location | Riyadh Dammam Medina Jeddah Mecca Other | 132 77 3 88 6 80 | 34.20% 19.95% 0.78% 22.80% 1.55% 20.73% |
| Total | 386 | 100% | |
| Variable | Mean | SD | Implementation | Readiness | Adoption | Awareness | Engagement | Satisfaction |
|---|---|---|---|---|---|---|---|---|
| Implementation | 4.12 | 0.61 | 1.00 | 0.68 | 0.55 | 0.59 | 0.62 | 0.64 |
| Readiness | 3.95 | 0.70 | 0.68 | 1.00 | 0.74 | 0.71 | 0.73 | 0.76 |
| Adoption | 4.05 | 0.65 | 0.55 | 0.74 | 1.00 | 0.69 | 0.72 | 0.78 |
| Awareness | 4.09 | 0.58 | 0.59 | 0.71 | 0.69 | 1.00 | 0.63 | 0.65 |
| Engagement | 3.98 | 0.66 | 0.62 | 0.73 | 0.72 | 0.63 | 1.00 | 0.69 |
| Satisfaction | 4.02 | 0.63 | 0.64 | 0.76 | 0.78 | 0.65 | 0.69 | 1.00 |
| Hypotheses | Decision |
|---|---|
| H1. There is an impact of implementing change management strategies for sustainable healthcare on patient adoption in Saudi Arabia. | Accepted |
| After conducting SEM, the p-value of (0.083) and β value of (0.322) indicated a positive relationship between variables. Hence, there is a significant impact of change management strategies on patient adoption at the 10% significance level. | |
| H1a. The implementation of change management strategies for sustainable healthcare affects patient awareness in Saudi Arabia. | Accepted |
| The p-value of (0.000) and β value of (0.873) indicated a strong positive relationship. Hence, there is a significant impact of change management strategies on patient awareness. | |
| H1b. The implementation of change management strategies for sustainable healthcare influences patient engagement in Saudi Arabia. | Accepted |
| The p-value of (0.000) and β value of (0.841) indicated a strong positive relationship. Hence, there is a significant impact of change management strategies on patient engagement. | |
| H1c. The implementation of change management strategies for sustainable healthcare stimulates patient satisfaction in Saudi Arabia. | Accepted |
| The p-value of (0.000) and β value of (0.881) indicated a strong positive relationship. Hence, there is a significant impact of change management strategies on patient satisfaction. | |
| H2. Patient readiness for change mediates the effect of implementing change management strategies for sustainable healthcare on patient adoption. | Accepted |
| The mediation analysis showed a p-value of (0.000) and total indirect β value of (0.571), confirming the mediating effect of patient readiness on adoption. | |
| H2a. The implementation of change management strategies for sustainable healthcare impacts patient readiness for change. | Accepted |
| The p-value of (0.000) and β value of (0.874) indicated a strong positive relationship. Hence, change management strategies significantly enhance patient readiness. | |
| H2b. Patient readiness for change impacts patient adoption of sustainable healthcare. | Accepted |
| The p-value of (0.000) and β value of (0.653) indicated a strong positive relationship. Hence, patient readiness significantly influences patient adoption. |
Disclaimer/Publisher’s Note: The statements, opinions and data contained in all publications are solely those of the individual author(s) and contributor(s) and not of MDPI and/or the editor(s). MDPI and/or the editor(s) disclaim responsibility for any injury to people or property resulting from any ideas, methods, instructions or products referred to in the content. |
© 2025 by the authors. Licensee MDPI, Basel, Switzerland. This article is an open access article distributed under the terms and conditions of the Creative Commons Attribution (CC BY) license (https://creativecommons.org/licenses/by/4.0/).
Share and Cite
Aldogiher, A.; Halim, Y.T. Strategic Change Management to Sustainable Healthcare: Customer Insights from Saudi Arabia. Sustainability 2025, 17, 9953. https://doi.org/10.3390/su17229953
Aldogiher A, Halim YT. Strategic Change Management to Sustainable Healthcare: Customer Insights from Saudi Arabia. Sustainability. 2025; 17(22):9953. https://doi.org/10.3390/su17229953
Chicago/Turabian StyleAldogiher, Abdulrahman, and Yasser Tawfik Halim. 2025. "Strategic Change Management to Sustainable Healthcare: Customer Insights from Saudi Arabia" Sustainability 17, no. 22: 9953. https://doi.org/10.3390/su17229953
APA StyleAldogiher, A., & Halim, Y. T. (2025). Strategic Change Management to Sustainable Healthcare: Customer Insights from Saudi Arabia. Sustainability, 17(22), 9953. https://doi.org/10.3390/su17229953
