Abstract
China officially entered the aging society in 2000, witnessing a rapid surge in demand for senior care services. In response, the real estate industry introduced the concept of Continuing Care Retirement Communities (CCRCs). The relationship between this model and complex risks in urban security resilience encompasses various factors, including filial care, demand for senior care, and urban sustainable development. The strategic layout and planning of CCRC enhance the security resilience of urban operational systems in the face of intricate senior care risks. However, the development and operation of CCRCs have encountered the challenge of sluggish project progress, primarily due to a lack of robust purchase intention. This study investigates the factors influencing the purchase intention of CCRCs in mainland China, using the Theory of Planned Behavior (TPB) as the foundational theoretical model. Additionally, three contextual constructs (economic cost, product performance, and external stimuli) were introduced to form the initial model. Based on the initial model, six factors were identified and nine hypotheses were proposed. A questionnaire survey was conducted to collect data, and Structural Equation Modeling (SEM) analysis was employed to test the proposed hypotheses. The results indicate that consumers’ purchase intention of CCRCs is primarily influenced by product performance and subjective norms, followed by economic cost. At the same time, external stimuli have a significant indirect effect on it.
1. Introduction
Based on the 2020 data from the seventh national population census, China’s population aged 60 and above reached 264 million, comprising 18.7% of the total population, marking a 3-percentage-point increase from 2000. The population over 65 years old amounted to 190 million, representing 13.5% of the total population, with an increase of 5.44 percentage points from 2010. Projections indicate that by the mid-21st century, China’s elderly population will escalate to 400 million, constituting approximately 26.53% of the total population. The substantial and rapid growth of China’s elderly population underscores the pressing need to address aging-related challenges [1].
The expansion of Continuing Care Retirement Communities (CCRCs) entails multifaceted risks and considerations for urban safety resilience. Firstly, China’s aging population, particularly those aged 60 and above, is on a steep upward trajectory, highlighting the critical demand for suitable senior care solutions. Secondly, as urbanization progresses, an increasing number of seniors are opting to reside in urban areas, challenging traditional familial aging arrangements. Moreover, shifts in China’s family dynamics, such as smaller household sizes and a rise in dual-income households, pose challenges for adult children in providing full care for their parents, intensifying the necessity for comprehensive care services. Consequently, the diversification of elderly living needs has spurred a growing demand for holistic care encompassing medical services, social engagement, and daily assistance. Urban areas can address the rising demand for elderly care by establishing CCRCs, thereby elevating the overall quality of urban elderly care services [2].
Furthermore, the urban welfare system is intricately linked to urban safety resilience, with its effectiveness directly influencing the quality of life and social security of the elderly. As a pivotal component of the urban welfare system, CCRCs offer assisted living and medical services for the elderly, effectively alleviating the burden on elderly individuals and their families. This enhances the affordability of CCRC services, aligning with the principles of our welfare state-type social security characterized by universal coverage, comprehensive protection, bolstered personal security, and enhanced quality of life. Simultaneously, the concept of sustainable development encompasses various aspects, including meeting present and future generations’ needs, enhancing overall quality of life, and promoting equality. These principles and objectives form the cornerstone of sustainable development. Urban welfare system development can enhance urban residents’ quality of life while ensuring prudent resource utilization and environmental preservation [3]. Accordingly, the planning and management of CCRCs must adhere to sustainable development principles, safeguarding natural resources, improving quality of life, and minimizing adverse environmental impacts. Therefore, a linear correlation exists among these elements. Integrating the urban welfare system and CCRC development with the principles of sustainable development is crucial for achieving balanced economic, social, and environmental advancement, fostering a more sustainable living environment for present and future generations [4].
However, the development of CCRCs in China is still in its nascent stage, and both residents and the construction of CCRCs need to adapt and evolve with time [5]. A crucial aspect in promoting CCRC development is to ensure that projects align with the actual needs of seniors, thereby effectively balancing supply and demand. While existing research has delved into various aspects of CCRCs, there is a notable absence of studies exploring the factors affecting the purchase intention of CCRCs [6]. This study aims to fill this gap by investigating the factors influencing the purchase intention of CCRCs in Shenzhen [7,8]. Firstly, it systematically reviews and analyzes the existing literature on CCRCs, identifying potential influencing factors and classifying them based on the Theory of Planned Behavior (TPB). Subsequently, a questionnaire survey is employed to investigate the demand for CCRCs in Shenzhen, followed by an analysis of the key factors influencing the purchase intention using Structural Equation Modeling (SEM) [9]. This study seeks to provide relevant solutions to enhance public understanding of CCRCs, fostering a conducive environment for industry development and a harmonious social atmosphere, thus promoting the healthy growth of CCRCs to facilitate positive aging [10].
The study innovations of this paper are twofold. Firstly, by conducting the study before Shenzhen officially entering the aging stage, it provides insights into the demand for CCRCs and the purchase intention of consumers before the city reaches this critical phase. Secondly, this study focuses on Shenzhen, a rapidly aging immigrant city. By exploring the perspective of “population batch aging” in this developed urban setting, the research offers a more comprehensive and accurate estimation of market demand for CCRCs. The primary focus of this paper is the potential elderly clientele of Shenzhen’s CCRCs. The survey and analysis process serves a dual purpose: firstly, it provides an avenue for disseminating and comprehensively educating residents on concepts related to CCRCs, enhancing public understanding of the subject; secondly, it facilitates the exchange of perspectives and recommendations between elderly individuals and residents, thereby enriching the discourse surrounding CCRCs. This not only broadens the understanding of CCRCs but also holds theoretical significance for future research endeavors in this domain. This paper will proceed as follows: Section 2 will summarize the current state of research on CCRCs from the international literature. Section 3 will introduce the study’s model variables, data sources, and research methodologies. Section 4 will analyze and evaluate the questionnaire data and detail the construction and analysis of the Structural Equation Modeling. Finally, Section 5 will conclude the research.
2. Literature Review
2.1. Research on CCRCs
The global development of CCRCs has reached a high level of maturity, with a comprehensive system in place. As researchers worldwide delve deeper into this field, they are increasingly focusing on the spiritual and cultural requirements of seniors and their demand for CCRCs. Consequently, much of the scholarship is centered on operational management, long-term care, and demand for such properties.
Operational management assumes a crucial role, emphasizing services tailored to seniors in the realm of senior care. Providing high-quality senior care services is central to the effective operational management of CCRCs. This theme has been the subject of extensive global research. McHugh et al. [11] distilled feedback from seniors residing in Sun City concerning the operational management of a CCRC. They based their recommendations on the site’s environment, residents’ habits, and social and economic impacts, ultimately concluding that the success of the CCRC depends on its integration with local traditional culture. Chiu et al. [12] employed a population projection model to forecast future demand for senior housing, suggesting that senior housing should be operated and managed through leasing arrangements. Byun [13] underscored the significance of safety in the planning of senior housing in South Korea, emphasizing the imperative to augment safety considerations in the planning of residential areas catering to seniors. Yang and Sui [14] examined how residential environments impact the emotional well-being of seniors, conducting an analysis that encompassed both built and social environments. Through a combination of self-assessed health, living conditions, and mobility, they explored the correlation between residential environment factors and emotional health, revealing significant differences in the impact of built and social environmental factors on emotional well-being.
The next topic of consideration is long-term care for seniors. Scholars in various countries have been utilizing the concept of “long-term care” in their study of senior care models. Long-term care encompasses a series of nursing services provided by healthcare professionals to ensure that semi-disabled, disabled, and dementia-afflicted senior individuals can lead fulfilling lives and achieve physical and psychological well-being while keeping their values. Portrait et al. [15] conducted a study on long-term care through the creation of mathematical models and refined the concept of a “multidimensional health status” for assessing the long-term care approach. This model can be applied to analyze the factors influencing senior individuals’ choices of long-term care as well as to assess the scope and targets of informal care, family care, and institutional care, in addition to accurately predicting the healthcare requirements of seniors. SunWoo [16] examined the governmental perspective on addressing the challenges in developing the long-term care model and asserted that national policy adjustments in support facilities, institutionalizations, and care are crucial for senior individuals’ values. Furthermore, it is imperative to prioritize the enhancement of cultural, recreational, and social activities for seniors. Simultaneously, offering medical and nursing care support to address both physiological and psychological needs is crucial for ensuring a secure and tranquil old age. Oesterle [17] conducted a research project on the current status of long-term care development in seven countries in Central and Southeastern Europe and found that family care remains the mainstay of long-term care development. Williams et al. [18] conducted an empirical study on the healthcare integration model using data from the Social Survey Cycle Report released by Statistics Canada. Their study classified the long-term care model into home care, institutional care, and hospice care (end-of-life care), providing a strategic framework for the future development of long-term care. Kim and Lee [19] surveyed the current status of nursing homes in South Korea implementing a long-term care insurance policy. The study revealed the effective management of human resources and resident care in these nursing homes and identified deficiencies in community resource utilization and financial and environmental facilities management. Addressing these deficiencies is crucial for continuous improvement in nursing homes within CCRCs to enhance the quality of care services, optimize manpower allocation, secure funding, and improve support management systems.
The third aspect pertains to demand intention. Cohen [20] argued that the diverse physiological and psychological conditions of seniors impact their considerations related to lifestyle, health status, and the selection of CCRC locations. These scholarly findings have implications for the design of long-term care services for seniors. Westerholm [21] conducted a study on the demand for CCRCs among seniors with dementia or multiple diseases, noting that such seniors preferred permanent residence options and sought round-the-clock medical care services. Japan, recognized as the most rapidly aging nation, underwent a transition from an aging to an aged society over a span of 24 years. The dire situation of the aging society compelled Japanese authorities to increase the construction of the senior service system. With the enhancement of the service system, there has been an increasing focus on the demand for senior-friendly environments. Trahutami [22] focused on examining how the environment influences the extended life expectancy of seniors. Through a comprehensive analysis of data related to senior care and health, it was concluded that natural factors such as water quality, air quality, natural food, proximity to nature, and a clean and comfortable environment influence the high life expectancy of senior individuals in Japan. Aung et al. [23] evaluated the contribution of 20 factors to the dependent variable in the theoretical framework of the environmentally friendly environment recommended by the WHO. Through a study of 243 senior people in Japan, two factors were found to be statistically significant in relation to positive aging: (1) participation in social and cultural activities and (2) participation in group sports activities during leisure time. Additionally, quality of life was strongly associated with (1) locally available information about health problems and service needs, (2) personal care or assistance needs that could be met in a home setting with the use of formal services, and (3) income sufficient to meet basic needs in the past 12 months without public or private assistance.
2.2. Theory of Planned Behavior
To address the shortcomings of rational behavior theory in elucidating individual behavior, Ajzen proposed the Theory of Planned Behavior (TPB). When external factors impinge upon human behavior, or when there exists a willingness to act beyond an individual’s control or ability to execute fully according to their intentions, considerations beyond individual volition become necessary. TPB posits that apart from attitudes and subjective norms, the inclination to act is also shaped by perceived behavioral control. Human behavioral processes are driven by personal intentions while being regulated by perceived control over behaviors. Moreover, subjective norms constrain behavioral control, and these norms are influenced by personal attitudes, implying that positive attitudes are imperative for fostering positive behavioral processes. Numerous scholars have conducted extensive research on behavioral inclination, spanning various domains such as the online purchase of fresh agricultural products, life insurance purchase, engagement in public affairs, elderly medical care involvement, rural entrepreneurship, public housing withdrawal, clean energy consumption, low-carbon travel, and green food purchasing. Furthermore, the willingness to renovate old neighborhoods underscores the adaptability and explanatory potency of TPB, highlighting its applicability in elucidating and predicting consumer behavior. In this study, we employ TPB to construct a model elucidating the relationship between the purchase intention of CCRCs and its influencing factors, thus exploring the dynamics between these factors and the inclination to invest in CCRCs.
2.3. Research Gap
In existing studies, it has been observed that the development process of CCRCs is primarily influenced by three main factors: government policies, business enterprises, and consumers’ preferences. Firstly, the issue of aging needs to be guided and driven at the government level. A robust social security system can offer policy support to CCRC enterprises, mobilize the enthusiasm of relevant enterprises, and create a conducive business environment for the development of CCRCs. Subsequently, building upon favorable policies, enterprises need to actively engage social groups in the development of CCRCs, focusing on transformation and innovation in financing models, management modes, and other aspects. Lastly, consumers’ purchase intention of CCRCs is crucial. As a relatively new product, CCRCs have not yet gained widespread popularity, and consumers’ recognition and acceptance need to be improved. Furthermore, the diverse services offered by CCRCs lead to a higher price than ordinary housing, with the range and quality of services becoming important considerations for consumers. Hence, factors such as price and service ultimately influence consumers’ purchase intention of CCRCs, serving as a key control point for the sustainable development of the entire CCRC industry. Based on this, this paper selects Shenzhen city as the research site to analyze the factors affecting the purchase intention of CCRCs. The objective is to address important issues in the development of CCRCs, effectively promote their healthy development, and truly realize the strategic goal of active aging.
3. Research Methodology
3.1. Research Methods
The research methods utilized in this study encompass the following:
- (1)
- Literature Review Method: This method plays a pivotal role in identifying research gaps, defining objectives, and proposing methodologies. Throughout the drafting and writing of the research proposal, the relevant literature from both domestic and international databases underwent a thorough review. Through summarization, categorization, and analysis, this study delineated its research direction and approach.
- (2)
- Questionnaire Survey Method: This approach involved the creation of online or offline questionnaires to explore the factors influencing the inclination to invest in CCRCs. The reliability and validity of the questionnaire data were assessed using SPSS 26.0 software, ensuring the authenticity and effectiveness of the data and materials essential for the paper.
- (3)
- Field Interview Method: Field interviews were conducted with pertinent personnel from elderly associations across various districts in Shenzhen. This methodology aimed to gain firsthand insights into the challenges encountered during the aging process in Shenzhen, thereby acquiring the most pertinent data for forecasting the demand for CCRCs and devising policies and measures for their sustainable development.
- (4)
- SEM Analysis Method: SEM is adept at analyzing causal relationships among multiple influencing factors and outcomes, especially in scenarios with numerous influencing factors and diverse causal relationships. Given the intricate nature of the factors influencing CCRCs and the array of outcomes they yield, SEM was employed in this study to conduct statistical analyses of multiple factors and investigate the primary determinants of the purchase intention of CCRCs. The specific execution process of SEM is illustrated in Figure 1.
Figure 1. Flowchart of Structural Equation Modeling execution.
3.2. Influencing Factors
This study adopts the TPB to identify behavioral attitudes, subjective norms, and perceived behavioral control as crucial factors of the purchase intention of CCRCs. Building on this framework, the theoretical model incorporated three additional variables—economic cost, product performance, and external stimuli—to comprehensively analyze the relationship between purchase intention and its influencing factors [24].
In this paper, a theoretical model of TPB is proposed, highlighting three newly introduced variables that are influential in the development of CCRCs. Firstly, price directly affects consumers’ purchase intention, making it crucial to incorporate it into the CCRC purchase model. Furthermore, as a nascent and policy-oriented industry in China, CCRCs are influenced by societal perceptions, which impact consumers’ purchase intention. This aligns with the notion that external stimuli shape consumers’ purchasing behavior [25]. Moreover, CCRCs comprise housing and services specifically designed for seniors, requiring consumers to gain a comprehensive understanding before making a purchase, thereby enhancing their acceptance of the facilities. Therefore, the performance of CCRC products serves as a solid foundation for industry growth and acts as an appealing factor for consumers.
Through a systematic exploration, 30 observational variables related to the purchase intention of CCRCs were scientifically categorized and organized. The specific details and codes for these variables are presented in Table 1.
Table 1.
Categorization of measured and latent variables.
- (1)
- Behavioral attitudes
Behavioral attitudes refer to consumers’ favorable or unfavorable disposition towards purchasing CCRCs, reflecting their subjective stance on the matter. CCRCs offer both residential and pension services tailored to the elderly, promising a wholesome and enjoyable experience. Awareness of the benefits associated with senior housing tends to elevate consumers’ purchase intention. Accordingly, it was hypothesized that positive behavioral attitudes significantly enhance the intention to purchase CCRCs (H1).
- (2)
- Subjective norms
Subjective norms encompass the pressure and influence emanating from the attitudes and behaviors of family members, friends, influential individuals, and society at large when consumers contemplate the acquisition of senior housing. The precedent of real estate purchases by family, friends, or significant others heightens the pressure and influence on consumers, thereby augmenting their purchase intention [26]. Furthermore, subjective norms directly affect both behavioral attitudes and purchase intention [27]. Hence, it was hypothesized that positive subjective norms significantly correlate with favorable behavioral attitudes towards CCRCs (H2) and increase the purchase intention of CCRCs (H3).
- (3)
- Perceived behavioral control
Perceived behavioral control denotes consumers’ individual cognitive assessment when making purchase decisions, encompassing the perceived ease or difficulty of the purchasing process. Generally, if consumers feel sufficiently informed about senior housing options, find suitable projects in the market, and possess the means to make a purchase, their purchase intention strengthens. Consequently, it was hypothesized that robust perceived behavioral control among consumers significantly enhances their purchase intention of CCRCs (H4) [28,29].
- (4)
- Economic cost
Economic cost encompasses not only the price of the product itself but also the financial burden borne by consumers to initiate consumption behavior, directly influencing their purchase intention. If the CCRC price aligns with a family’s purchasing power and the subsequent cost of living falls within an acceptable range, consumers’ purchase intention escalates. Consequently, it was hypothesized that substantial economic costs exert a significant positive impact on consumers’ purchase intention of CCRCs (H5).
- (5)
- External stimuli
Drawing on insights from the four theories of purchasing behavior, this paper incorporated external stimuli as a variable in the model examining the purchase intention of CCRCs. Additionally, consumers’ purchase intentions are influenced by external factors such as prevailing policies and the operational strategies of CCRC ventures. Specifically, heightened purchase intentions are observed when governmental policies offer robust protection, companies enjoy a favorable reputation, and market demand is substantial [30]. Moreover, research indicates that external stimuli can directly shape consumers’ behavioral attitudes [25]. Consequently, it was hypothesized that external stimuli exert a significant positive impact on both consumers’ behavioral attitudes towards CCRCs (H6) and their purchase intention in this domain (H7).
- (6)
- Product performance
CCRCs remain in their nascent stages, and their product performance serves as a pivotal tool to penetrate the market, establish foundations, and foster long-term development. Furthermore, they serve as a sustained driver to enhance consumers’ potential purchase intentions. Product performance significantly influences consumers during the information processing phase, thereby bolstering their intentions to make purchases. Additionally, product performance positively impacts behavioral attitudes and purchase intention [31]. Hence, the following hypotheses were posited: High product performance significantly enhances consumers’ behavioral attitudes towards CCRCs (H8) and high product performance significantly boosts consumers’ purchase intention of CCRCs (H9).
Based on the initial theoretical model, nine hypotheses were proposed, as shown in Table 2. The relationship between the hypotheses and the factors is shown in Figure 2.
Table 2.
Model assumptions for factors influencing demand for CCRCs.
Figure 2.
The relationship between the hypotheses and the factors.
3.3. Data Collection
Based on the conceptual model of the TPB, this paper developed a questionnaire to assess the factors influencing the inclination to purchase CCRCs. Three variables—economic cost, product performance, and external stimuli—were introduced, drawing on both the established scale design method of TPB and insights from the related literature. The questionnaire comprised three sections: basic information, current senior living situation, and factors influencing purchase intention. Questions covered respondents’ demographic characteristics and variables observed by the SEM. The questionnaire included dimensions such as behavioral attitude (4 items), subjective norms (3 items), perceived behavioral control (4 items), economic cost (4 items), external stimulus (6 items), product performance (5 items), and willingness to buy (4 items). Items were scored on a 5-point Likert scale, with 1 denoting “strongly disagree” and 5 denoting “strongly agree”. Following the determination of the required sample size based on previous research experience and the current study’s context, a combination of field and online surveys was conducted in Shenzhen. The target respondents were individuals aged 50 and above, encompassing both current purchasers and potential consumers of CCRCs, to comprehensively assess the willingness to purchase such properties of the elderly population of Shenzhen. A total of 110 questionnaires were collected, of which 104 were deemed valid after screening and excluding invalid responses, yielding a questionnaire validity rate of 94.5%, meeting the sample capacity requirements.
3.4. Data Analysis Process
To investigate the factors influencing the purchase intention of CCRCs, both online and offline questionnaires were utilized. SPSS 26.0 software was employed to assess the normality, reliability, and validity of the questionnaire data, ensuring the accuracy and effectiveness of the information used in this study.
For data analysis, SEM was conducted using SPSS 26.0 and AMOS 24.0 software. The SEM process consisted of two main components: measurement modeling and structural modeling. In the measurement modeling stage, latent variables were measured using observed variables, while the relationships between latent variables were examined in the structural modeling phase.
Before conducting the structural model testing, Confirmatory Factor Analysis (CFA) was necessary to verify the validity of the measurement model. This process can involve the removal of certain observed variables. Following CFA, the goodness of fit of the structural model was assessed and adjusted accordingly. Once an optimized model was obtained, the results were analyzed and interpreted to identify significant influences and regression weights.
Furthermore, field interviews were carried out with pertinent personnel from the Shenzhen Senior Citizens Association in each city district. The purpose of these interviews was to gain insights into the challenges faced by Shenzhen in addressing the aging process. This valuable information contributed to predicting the demand for CCRCs and proposing policies and measures for their healthy development.
4. Results and Discussion
4.1. Questionnaire Data Test
4.1.1. Descriptive Statistical Analysis
SPSS 26.0 software was employed to analyze the frequency of variables in the questionnaire data, and Table 3 presents some of the extracted analysis outcomes. The results of the frequency analysis for each variable demonstrate a substantial adherence to sample survey requirements. Table 3 illustrates a prevailing prevalence of individuals in senior demographics, specifically those aged between 61 and 70 years, manifesting a pronounced inclination towards senior housing arrangements and exhibiting a discernible level of financial reserves. Notably, these respondents exhibited a robust intention to purchase CCRCs. Furthermore, it is evident from the data that most senior individuals enjoy good health. Accordingly, drawing upon Maslow’s Hierarchy of Needs, one may infer a relatively heightened pursuit of spiritual and cultural aspirations within this demographic. Consequently, this analysis of respondent characteristics underscores a vast potential market for CCRCs.
Table 3.
Frequency analysis of demographic variables.
4.1.2. Normality Test
The assumption of normal distribution underpins most statistical methods. In this study, descriptive statistics, such as mean, standard deviation, skewness, and kurtosis, were computed for each dimension using the scale as the measurement tool. An absolute skewness value exceeding 3 and an absolute kurtosis value surpassing 0 for observed sample variables could indicate a departure from normal distribution.
Employing SPSS 26.0 software, the normality of the survey data was assessed, with the results presented in Table 4. The findings reveal that the absolute skewness values for all question items were less than 3 and the absolute kurtosis values were less than 10. These results indicate general adherence to the normal distribution, establishing suitability for subsequent analyses. Simultaneously, the standard deviation for each question item approximated or equaled 1, signifying considerable variability among the seven potential variables.
Table 4.
Normality test results.
4.1.3. Reliability Test
The scale-type measurement tool underwent an analysis of internal consistency reliability, with Cronbach α serving as the reliability index. A measurement dimension achieving an α value exceeding 0.7 signified satisfactory internal consistency [32].
To evaluate reliability, we employed SPSS 26.0 software, and the outcomes of the reliability analysis for each dimension are presented in Table 5. The Cronbach α coefficients displayed in the table range from 0.799 to 0.90, indicating a high level of internal consistency. Notably, upon removal of any question item, the α value did not witness a significant increase compared to the original α value. This signified that the retention of all question items was advised, without the need for deletion.
Table 5.
Internal consistency Cronbach α values.
4.1.4. Factor Analysis and Convergent Validity
To assess the adequacy of questionnaire items, a factor analysis was performed on the dimensional items. This analysis involved two stages: exploratory factor analysis and validation factor analysis. In the present subsection, exploratory factor analysis was conducted initially for each dimension. This required meeting specific criteria, including a KMO value greater than 0.7, a significant Bartlett’s test of sphericity, and cumulative variance explained exceeding 40% [33]. Subsequently, validated factor analysis was employed to test the significance of factor loadings. The Combined Reliability (CR) and Average Variance Extracted (AVE) were computed for each dimension using the standardized factor loadings. Fornell [34] considered the measurement dimension to have good convergent validity when CR > 0.7 and AVE > 0.5.
The analysis was conducted using SPSS 26.0 software, and the results are presented as follows:
- (1)
- Exploratory factor analysis
Validity test results obtained through exploratory factor analysis are shown in Table 6. The findings reveal that the KMO value for each dimension exceeded 0.7, Bartlett’s test of sphericity reached a significant level (p < 0.001), and the percentage of explained variance exceeded 60%. Hence, the preliminary validity test suggested that each dimension demonstrated good validity.
Table 6.
KMO and Bartlett sphericity test results.
- (2)
- Validation factor analysis
Subsequently, the convergent validity test was conducted through validated factor analysis, and the findings are documented in Table 7. The analysis revealed that the question items within each dimension exhibited factor loadings ranging from 0.667 to 0.859, all statistically significant at the p < 0.001 level. Furthermore, the dimensions demonstrated satisfactory conformity with the prescribed criteria for CR and AVE. These results affirmed the favorable convergent validity of the measurement dimensions.
Table 7.
Gathering validity test results.
4.1.5. Correlation Analysis and Discriminant Validity
The structural validity of the data encompassed both convergent validity and discriminant validity. To assess discriminant validity, the square root of the AVE for each dimension was compared with the correlation coefficients between that dimension and other dimensions. The scores of each dimension question item were averaged, and a correlation analysis was conducted to examine the relationship between the dimensions. The AVE results were presented along the diagonal, and the obtained findings are presented in Table 8.
Table 8.
Correlation analysis and distinguishing validity results.
The results in Table 8 demonstrate a significant positive correlation between subjective norms, external stimuli, product performance, and behavioral attitudes (p < 0.05) as well as between subjective norms, perceived behavioral control, economic cost, product performance, and purchase intention (p < 0.05). This provides a preliminary validation of the hypotheses presented in this study. Furthermore, the correlation coefficients between any two dimensions were smaller than the square root of the average variance extracted (diagonal bolded numbers), indicating adequate discriminant validity between the dimensions and effective distinctions of the concepts.
4.2. Structural Equation Modeling
4.2.1. Initial Structural Equation Model Construction
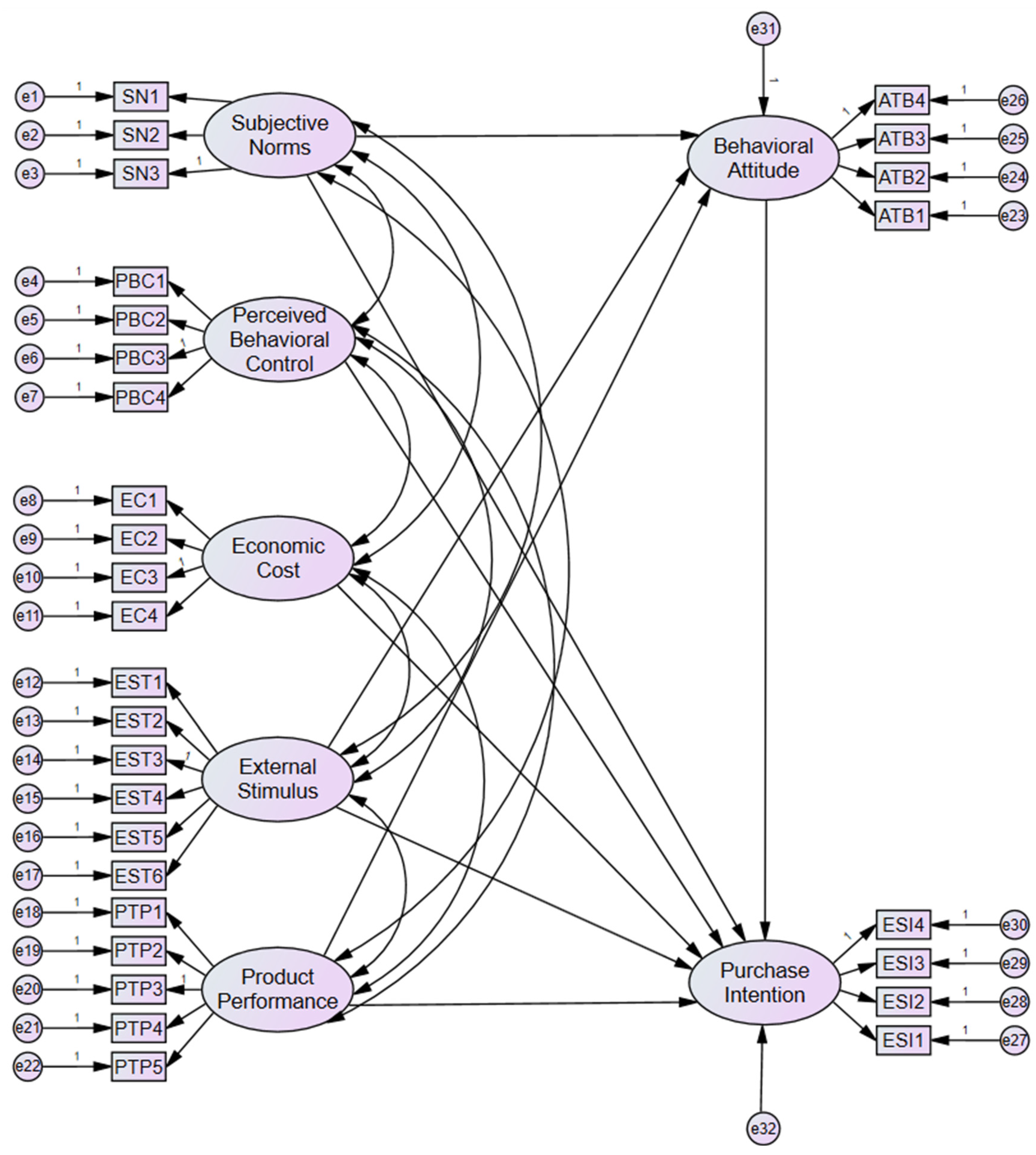
This study employed AMOS 24.0 software to conduct SEM of the factors influencing the purchase intention of CCRCs [35]. The model included five independent variables: subjective norms, perceived behavioral control, economic cost, external stimuli, and product performance, as well as two dependent variables: behavioral attitudes and purchase intention. The structural equation model constructed is presented in Figure 3.
Figure 3.
Initial structural model. The path coefficients of each factor on the latent variable and observation error on the latent variable are all “1”, which are automatically generated in the Amos software (version 24.0), and to assume that there is an effect between each factor on the latent variable and observation error on the latent variable.
4.2.2. Initial Tests and Modifications to the Model
- Basic fitness test
Table 9 reveals that all error variances (e1 to e29) of the observed variables were positive and ranged between 5.667 and 11.027. Additionally, all error variances demonstrated statistical significance at 0.001 or higher.
Table 9.
Basic fit test.
The Critical Ratio (C.R.) value represents the critical ratio of the test, while p indicates the significance coefficient. A CR value exceeding 1.96 with a p value of less than 0.05 indicates significance at the 95% confidence level, and a CR value surpassing 2.58 with a p value lower than 0.01 signifies significance at the 99% confidence level. Table 10 illustrates that, apart from the path coefficient between “external stimuli” and “purchase intention”, which was insignificant, all other paths exhibited significance.
Table 10.
Parameter estimation results of the initial model.
- 2.
- Overall fit test
When conducting an overall analysis of the structural equation model, the initial consideration should prioritize the assessment of the fit index. The chosen fit index should include measures for absolute fit evaluation, incremental fit evaluation, and parsimonious fit evaluation. Table 11 presents the specific index used and the fitting results of the initial model derived from applying AMOS 24.0 software for calculation.
Table 11.
Initial model fitting results.
- 3.
- Model correction and re-testing
Table 11 reveals a poor initial model fit, prompting the need for corrections. As per the Modification Indices (MIs) suggestions offered by AMOS, the initial model was rectified by introducing sequential adjustments to the residual correlations between EST2 and EST4, EST2 and EST3, EST2 and PTP2, and ESI2 and ESI4.
In the first correction, it became evident that the MI value between e13 and e15 (15.932) surpassed all other observation errors. Consequently, a path was added between e13 and e15. However, despite this modification, the χ2 value only diminished to 417.560, signifying that the model fit remained suboptimal.
Following a similar approach, subsequent corrections inevitably led to an improved model fit. Ultimately, after the fourth correction, the χ2 value decreased to 376.911, meeting the criteria for an ideal model fit.
Table 12 depicts the changes in model fitting indicators during the correction process and highlights the corresponding results of the adjustments.
Table 12.
Results of changes in model fit indicators during the correction process.
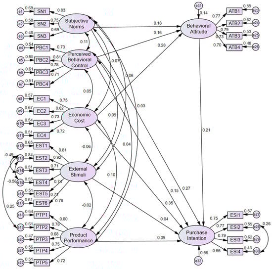
The fit of the refined model was enhanced, with each indicator meeting its designated criteria. Notably, the CFI and RFI indicators were considered as 1 since their actual values exceeded 1. The corrected structural model is displayed in Figure 4.
Figure 4.
Modified structural equation model (normalized).
4.2.3. Parameter Estimation and Hypothesis Testing of the Model
Further examination of the individual path coefficients, path coefficient significance, and standardized path coefficient results is presented in Table 13. The path coefficients for each observed variable achieved significance at the 0.001 level, with overall values ranging from 0.656 to 0.917. Additionally, the t-values of the C.R. test all exceeded 1.96 and exhibited significance at the 0.001 level, signifying that the parameter estimates successfully passed the significance test. This indicated that the latent variables of consumers’ behavioral attitudes, subjective norms, perceived behavioral control, economic cost, external stimuli, product performance, and purchase intention were significantly influenced by the observed variables.
Table 13.
Parameter estimation results.
The above structural equation model was evaluated and tested using AMOS 24.0 software, as shown in Table 14.
Table 14.
Path coefficient estimates and hypothesis testing results.
The results from Table 14 and Figure 4 indicate that out of the nine research hypotheses in this study, only one hypothesis (H7) was rejected. The path standardized coefficients for the remaining eight hypotheses (H1, H2, H3, H4, H5, H6, H8, and H9) ranged from 0.150 to 0.386, with a significance level of p < 0.01, demonstrating a significant direct positive effect on purchase intention for behavioral attitudes, subjective norms, perceived behavioral control, economic cost, external stimuli, and product performance.
Based on the empirical analysis, it was observed that among the direct factors influencing “behavioral attitudes”, the rank order of influence for each reason variable was as follows: product performance > subjective norms > external stimuli. This indicated that “product performance” was the most influential factor on “behavioral attitudes”, while both subjective norms and external stimuli also contributed to promoting a positive attitude. Furthermore, regarding the direct factors influencing “purchase intention”, the order of influence for each reason variable was as follows: product performance > economic cost > subjective norms > behavioral attitudes > perceived behavioral control > external stimuli. This underscores the significance of “product performance” in driving changes in “behavioral attitudes” and its central role in the ultimate “purchase intention”, warranting additional attention.
4.2.4. Analysis of Model Effects
The SEM in this study’s path diagram only captured the direct influence relationship between variables and lacked the intuitive reflection of indirect effects. Thus, the indirect and total effects between variables were calculated based on the direct effects to facilitate further analysis and explanation. To calculate the indirect and total effects of “product performance” on “purchase intention”, the following formula was utilized:
Indirect effect = direct effect 1 × direct effect 2
Total effect = direct effect 3 + indirect effect
With reference to Figure 4 and Table 13, the indirect effect was calculated as follows:
and the total effect was calculated as follows:
Indirect effect = 0.284 × 0.210 = 0.446
Total effect = 0.386 + 0.446 = 0.832
In this context, “direct effect 1” corresponds to the direct effect of “product performance” on “behavioral attitudes”, “direct effect 2” represents the direct effect of “behavioral attitudes” on “purchase intention”, and “direct effect 3” denotes the direct effect of “product performance” on “purchase intention”.
With reference to Table 15, the direct effects of potential variables were outlined. Notably, product performance exhibited the most significant impact on purchase intention. Hence, it is crucial for CCRCs to prioritize quality assurance during the development process to fundamentally enhance consumers’ purchase intention.
Table 15.
Values of each effect between latent variables.
When analyzing Figure 4 and Table 15, the standardized path coefficient was categorized into three levels. If the coefficient exceeded 0.3, this indicated a highly significant influence; if it fell between 0.2 and 0.3, this suggested a significant influence; and if it was below 0.2, this implied a weak influence. Applying this criterion, this study calculated the total effect of each observed variable on purchase intention and conducted sorting and classification. The obtained results are presented in Table 16.
Table 16.
Classification of effects of observed indicators on the willingness to purchase CCRCs.
4.3. Discussion and Recommendations
4.3.1. Discussion
Examining Table 16 reveals that consumers primarily prioritize five factors within the “product performance” dimension (PTP1, PTP2, PTP4, PTP5, PTP3), which include the healthiness of CCRCs, convenience, medical and nursing care, cultural and recreational services, and alleviation of elderly pressure.
Moreover, the subjective norms (SN1, SN2, SN3) exhibit a notable influence on the inclination to purchase CCRCs. Particularly, the endorsement of real estate acquisition by family members (SN1) significantly impacts purchase intention. In China, the prevailing notion of familial elderly care and the weight of familial consensus in major decisions, such as real estate acquisition, underscore the importance of familial support. Thus, enhancing societal acceptance and acknowledgment of CCRCs is essential for fostering consumer confidence and purchase intention. Furthermore, in the era of information technology, favorable public opinion can steer societal perceptions positively. Consequently, in the realm of CCRCs, the opinions of acquaintances (SN2) and governmental stances (SN3) wield significant influence throughout the industry lifecycle.
The substantial influence of subjective norms on the CCRC market also highlights an important trend, namely, the pursuit of homophily [36]. In the context of CCRCs, homophily refers to a community of residents with similar needs, backgrounds, or characteristics. This homophily fosters communal interactions and resource sharing, nurturing a tighter-knit community and sense of belonging. As consumers seek to mitigate costs and optimize social health performance while yearning for a sense of camaraderie and quality living environments, the promotion of diverse socialization pathways becomes paramount. Homophily also guides the planning and design of CCRCs; by tailoring amenities and services to specific homogeneous groups, developers can better meet resident needs, thereby enhancing the living experience and quality of life. Moreover, homophily cultivates a distinct community culture within CCRCs, promoting collaboration and collective advancement.
Furthermore, amidst the pursuit of homophily, CCRCs are transitioning towards socialization. Cousin et al. [37] emphasized the critical role of socialization in community formation and cohesion. In mixed social health environments like senior living, where individuals from diverse backgrounds converge, fostering socialization networks among residents fosters collaboration and communion within the community. Such insights provide valuable guidance for promoting interaction and cooperation within mixed-society health environments like CCRCs, promoting sustainable community development and a thriving environment.
Consumer evaluations of whether CCRCs meet their needs (PBC3), a key aspect of rational consumption decision-making, significantly influence purchase intentions. Hence, the construction of CCRCs should prioritize age-friendly design and diversification to cater to varying senior citizen needs.
In summary, CCRCs should initially establish a reputable brand through exemplary “product performance” to assuage consumer concerns. Strengthening public awareness and understanding of CCRCs can enhance societal recognition, thereby fostering positive “subjective norms”. Simultaneously, tailored marketing strategies for CCRCs should be devised. Additionally, diversified CCRC projects should be developed to accommodate diverse elderly needs, thus fueling sustainable development.
4.3.2. Recommendations
- (1)
- Foster a conducive market environment for CCRCs.
Traditional social perceptions of aging and consumption habits in China somewhat constrain the uptake of CCRCs, hindering their development. Hence, the government should take the lead in fostering a supportive atmosphere for social awareness and CCRC enterprise development. Through publicizing knowledge related to CCRCs, the government can enhance public understanding, foster societal acceptance, and gradually shift aging paradigms.
- (2)
- Enhance policy incentives for CCRCs.
As a nascent and government-centric industry, initial CCRC development necessitates leveraging governmental support. Consumers prioritize product performance and economic costs when purchasing CCRCs, highlighting the importance of quality assurance and economic regulation. Therefore, the government should utilize policies to incentivize real estate enterprises, bolstering their commitment to public benefit. Additionally, preferential policies such as loans, subsidies, and tax breaks can reduce construction and consumer spending costs, bolstering CCRC attractiveness and demand.
- (3)
- Refine the evaluation index system for CCRCs.
Given the burgeoning potential of CCRCs, a robust evaluation index system is imperative for their controlled and optimized development. Similar evaluation systems exist in CCRC fields, offering objective, fair, and comprehensive project evaluations to aid consumer decision-making. Consequently, as the golden era of CCRCs approaches, the government should collaborate with enterprises to establish an evaluation index system, fostering higher-quality projects and enhanced consumer experiences.
- (4)
- Transition occupancy models of CCRCs.
As a migrant city, Shenzhen grapples with a significant net population inflow and limited land resources, posing challenges to its housing reform system. Consumer concerns about economic costs underscore the need to explore occupancy modes in the CCRC sector. Consequently, examining occupancy modes can alleviate enterprise costs, reduce consumer expenditure pressures, and align with the industry goals of public benefit.
- (5)
- Adapt existing properties for the aging community.
Given the aging nature of CCRCs, repurposing existing housing with age-adaptive renovations offers a viable solution. Retrofitting existing structures with barrier-free facilities can expedite construction timelines, lower costs for enterprises and consumers, and facilitate aging in place, thereby addressing the scarcity of land resources in Shenzhen.
5. Conclusions and Prospects
5.1. Conclusions
This study employed a literature analysis to determine that, with the phenomenon of increased aging in China, CCRCs have emerged as a crucial focus for the transformation and upgrading of the real estate industry, representing a new avenue for pursuing profits. However, the current consumer behavior in the CCRC market presents a less optimistic outlook. Consequently, there is an urgent need to investigate the factors influencing the purchase intention of CCRCs to devise strategies for the development of the commercial CCRC market and advancing positive aging initiatives. As a result of this investigation, the following conclusions have been made.
- (1)
- This paper introduced three variables—“economic cost”, “external stimuli”, and “product performance”—within the framework of the TPB, establishing an extended model to analyze the factors influencing the purchase intention of CCRCs. Empirical analysis revealed that “behavioral attitudes”, “subjective norms”, “perceived behavioral control”, “economic costs”, and “product performance” significantly impact purchase intention. Specifically, heightened positive behavioral attitudes, greater pressure from subjective norms, and perceived ease of purchase all contribute to a stronger purchase intention. The order of influence for each variable was as follows: product performance > economic cost > subjective norms > behavioral attitudes > perceived behavioral control > external stimuli, signifying those consumers place the greatest emphasis on the product performance of CCRCs, followed by price.
- (2)
- The path coefficient between “external stimuli” and “purchase intention” was found to be insignificant, suggesting a lack of a direct influence between these factors. However, the path coefficients between “external stimuli” and “behavioral attitudes” as well as between “behavioral attitudes” and “purchase intention” were both significant. Consequently, the indirect effect of “external stimuli” on “purchase intention” emerged as significant. This finding indicates that while external stimuli do not directly impact consumers’ purchase intention, they do exert influence through a process of information transmission and transformation that ultimately shapes their purchase intention.
- (3)
- The three variables introduced in this paper significantly impacted the respective outcome variables. Among them, the three causal variables of “behavioral attitudes” had a significant effect on them. At the same time, “behavioral attitudes” had a significant impact on the final “purchase intention”, which connected the indirect influence path of these three causal variables on “purchase intention”. This underscores the influence of “behavioral attitudes”, shaped by multiple factors.
- (4)
- The direct influences of “subjective norms” and “product performance” on “purchase intention” were 0.274 and 0.386, respectively, surpassing the impact of “behavioral attitudes” on “purchase intention”, which stood at 0.210. This indicates that consumers’ purchase intention of CCRCs is more profoundly influenced by “product performance” and “subjective norms”.
5.2. Future Prospects
CCRCs in China are still in their infancy, lacking complete theoretical research and practical experience. While this paper has provided a detailed discussion and deep analysis of the influence of seven potential variables on the purchase intention of CCRCs, utilizing SEM for testing and analysis, it is constrained by the complexity of the research subject and the limitations of other factors. The following issues or deficiencies remain for further improvement:
- (1)
- The questionnaire data collected in this study were limited due to the high population mobility in Shenzhen and dynamic changes in demand. Future research should aim to enhance the generalizability of the findings by enlarging the sample size.
- (2)
- This paper primarily focused on the cognitive factors influencing the formation of purchase intention before actual consumption behavior of CCRCs occurs. However, this study did not track actual consumption behavior over time or evaluate post-consumption satisfaction. Future research should delve into these aspects.
- (3)
- This study primarily examined the influence of six potential variables on purchase intention, without analyzing demographic variables such as age and health status. We hope to address this gap in subsequent research by incorporating and discussing demographic variables for a more comprehensive understanding.
Author Contributions
Conceptualization: S.L., C.L. and Z.W.; methodology: S.L., C.L. and Z.W.; software: S.L., J.H. and M.F.A.-A.; formal analysis: S.L., J.H. and Z.W.; investigation: S.L., J.H. and Z.W.; writing—original draft: S.L., J.H. and M.F.A.-A.; supervision: S.L., C.L. and Z.W.; funding acquisition: S.L., C.L. and Z.W. All authors have read and agreed to the published version of the manuscript.
Funding
This research was funded by the National Natural Science Foundation of China, grant number 72371171; the National Natural Science Foundation of China, grant number 72001148; the Humanities and Social Science Fund of Ministry of Education of China, project number: 19YJCZH110; and the National Social Science Fund of China, 20BRK012.
Institutional Review Board Statement
Not applicable.
Informed Consent Statement
Not applicable.
Data Availability Statement
Data is contained within the article.
Conflicts of Interest
The authors declare no conflicts of interest.
References
- Andonov, A.; Eichholtz, P.; Kok, N. Intermediated investment management in private markets: Evidence from pension fund investments in real estate. J. Financ. Mark. 2015, 22, 73–103. [Google Scholar] [CrossRef]
- Yung, E.H.K.; Conejos, S.; Chan, E.H.W. Public open spaces planning for the elderly: The case of dense urban renewal districts in Hong Kong. Land Use Policy 2016, 59, 1–11. [Google Scholar] [CrossRef]
- Klarin, T. The Concept of Sustainable Development: From its Beginning to the Contemporary Issues. Zagreb Int. Rev. Econ. Bus. 2018, 21, 67–94. [Google Scholar] [CrossRef]
- Manioudis, M.; Meramveliotakis, G. Broad strokes towards a grand theory in the analysis of sustainable development: A return to the classical political economy. New Political Econ. 2022, 27, 866–878. [Google Scholar] [CrossRef]
- Lee, J.-M. Effects of Benefits and Risk Perception on Purchase Intention for Fur Apparel: A Multiple Mediation Model of Consumer Emotions. Fam. Environ. Res. 2017, 55, 609–624. [Google Scholar] [CrossRef]
- Frochen, S.; Pynoos, J. Housing for the Elderly: Addressing Gaps in Knowledge through the Lens of Age-Friendly Communities. Innov. Aging 2017, 1 (Suppl. S1), 1306–1307. [Google Scholar] [CrossRef][Green Version]
- O’Connor, T.P.; Borst, M. Predicting location and evaluating progression of clogging in a permeable pavement parking lot. J. Green Build. 2022, 17, 13–18. [Google Scholar] [CrossRef]
- Yin, Z.; Hardaway, K.; Feng, Y.; Kou, Z.; Cai, H. Understanding the demand predictability of bike share systems: A station-level analysis. Front. Eng. Manag. 2023, 10, 551–565. [Google Scholar] [CrossRef]
- Wu, Z.; Yu, A.T.W.; Shen, L. Investigating the determinants of contractor’s construction and demolition waste management behavior in Mainland China. Waste Manag. 2017, 60, 290–300. [Google Scholar] [CrossRef]
- Messah, Y.; Wirahadikusumah, R.; Abduh, M. Structural equation model (SEM) of the factors affecting sustainable procurement for construction work. Int. J. Constr. Manag. 2023, 23, 2221–2229. [Google Scholar] [CrossRef]
- McHugh, K.E.; Larson-Keagy, E.M. These white walls: The dialectic of retirement communities. J. Aging Stud. 2005, 19, 241–256. [Google Scholar] [CrossRef]
- Chiu, R.L.H.; Ho, M.H.C. Estimation of elderly housing demand in an Asian city: Methodological issues and policy implications. Habitat Int. 2006, 30, 965–980. [Google Scholar] [CrossRef]
- Byun, N. Fire safety in planning of elderly residential facilities: A case study from Korea. J. Asian Archit. Build. Eng. 2019, 18, 617–626. [Google Scholar] [CrossRef]
- Yang, D.; Sui, H. How Urban Residential Environment Influences the Emotional Health of the Elderly: An Exploration Based on Perception Survey. China City Plan. Rev. 2022, 31, 51–61. [Google Scholar]
- Portrait, F.; Lindeboom, M.; Deeg, D. The use of long-term care services by the Dutch elderly. Health Econ. 2000, 9, 513–531. [Google Scholar] [CrossRef]
- SunWoo, D. Long-Term Care Policy for Functionally Dependent Older People in the Republic of Korea. Int. Soc. Secur. Rev. 2004, 57, 47–62. [Google Scholar] [CrossRef]
- Oesterle, A. Long-term Care in Central and South-Eastern Europe: Challenges and Perspectives in Addressing a ‘New’ Social Risk. Soc. Policy Adm. 2010, 44, 461–480. [Google Scholar] [CrossRef]
- Williams, A.M.; Wang, L.; Kitchen, P. Differential impacts of care-giving across three caregiver groups in Canada: End-of-life care, long-term care and short-term care. Health Soc. Care Community 2014, 22, 187–196. [Google Scholar] [CrossRef] [PubMed]
- Kim, M.H.; Lee, E.Y. Management Characteristics of Nursing Home in the Continuing Care Retirement Community (CCRC). J. Korean Hous. Assoc. 2020, 31, 11–22. [Google Scholar]
- CCohen, M.A.; Tell, E.J.; Batten, H.L.; Larson, M.J. Attitudes toward Joining Continuing Care Retirement Communities. Gerontologist 1988, 28, 637–643. [Google Scholar] [CrossRef]
- Westerholm, B. Population development and the need for housing for elderly people in Sweden. Int. J. Integr. Care 2009, 9, 9. [Google Scholar] [CrossRef][Green Version]
- Trahutami, S.; Patria, M. Getting to know japan: An age-friendly environment country. E3S Web Conf. 2020, 202, 07054. [Google Scholar] [CrossRef]
- Aung, M.N.; Koyanagi, Y.; Ueno, S.; Tiraphat, S.; Yuasa, M. A Contemporary Insight into an Age-Friendly Environment Contributing to the Social Network, Active Ageing and Quality of Life of Community Resident Seniors in Japan. J. Aging Environ. 2021, 35, 145–160. [Google Scholar] [CrossRef]
- Watfa, M.K.; Akili, A. Factors influencing elders’ intention to use a housing community: A virtual reality approach extending the theory of planned behaviour. Int. J. Constr. Manag. 2023, 23, 799–813. [Google Scholar] [CrossRef]
- Zhang, L.; Chen, L.; Wu, Z.; Zhang, S.; Song, H. Investigating Young Consumers’ Purchasing Intention of Green Housing in China. Sustainability 2018, 10, 1044. [Google Scholar] [CrossRef]
- Lin, W.-B. Factors affecting high-involvement product purchasing behavior. Qual. Quant. 2013, 47, 3113–3133. [Google Scholar] [CrossRef]
- Bamberg, S.; Hunecke, M.; Bloebaum, A. Social context, personal norms and the use of public transportation:: Two field studies. J. Environ. Psychol. 2007, 27, 190–203. [Google Scholar] [CrossRef]
- Bîlbîie, A.; Druică, E.; Dumitrescu, R.; Aducovschi, D.; Sakizlian, R.; Sakizlian, M. Determinants of Fast-Food Consumption in Romania: An Application of the Theory of Planned Behavior. Foods 2021, 10, 1877. [Google Scholar] [CrossRef] [PubMed]
- Gupta, V. Green purchase intention: Impact of subjective norms and perceived behavioural control. Manthan J. Commer. Manag. 2021, 8, 116–134. [Google Scholar] [CrossRef]
- Chih, W.H.; Wang, K.Y.; Hsu, L.C.; Huang, S.C. Investigating Electronic Word-of-Mouth Effects on Online Discussion Forums: The Role of Perceived Positive Electronic Word-of-Mouth Review Credibility. Cyberpsychol. Behav. Soc. Netw. 2013, 16, 658–668. [Google Scholar] [CrossRef] [PubMed]
- Lee, J.; Park, D.-H.; Han, I. The effect of negative online consumer reviews on product attitude: An information processing view. Electron. Commer. Res. Appl. 2008, 7, 341–352. [Google Scholar] [CrossRef]
- Bland, J.M.; Altman, D.G. Cronbach’s alpha. Br. Med. J. 1997, 314, 572. [Google Scholar] [CrossRef]
- Howard, M.C. A Review of Exploratory Factor Analysis Decisions and Overview of Current Practices: What We Are Doing and How Can We Improve? Int. J. Hum.-Comput. Interact. 2016, 32, 51–62. [Google Scholar] [CrossRef]
- Fornell, C.; Larcker, D.F. Evaluating Structural Equation Models with Unobservable Variables and Measurement Error. J. Mark. Res. 1981, 18, 39–50. [Google Scholar] [CrossRef]
- Jain, V.; Raj, T. Modeling and analysis of FMS performance variables by ISM, SEM and GTMA approach. Int. J. Prod. Econ. 2016, 171, 84–96. [Google Scholar] [CrossRef]
- Vitale, T. Regulation by Incentives, Regulation of the Incentives in Urban Policies. Transnatl. Corp. Rev. 2010, 2, 35–45. [Google Scholar] [CrossRef]
- Cousin, G.; Bianchi, F.; Vitale, T. From Roma autochthonous homophily to socialisation and community building in the Parisian metropolitan region shantytowns. J. Ethn. Migr. Stud. 2021, 47, 2938–2960. [Google Scholar] [CrossRef]
Disclaimer/Publisher’s Note: The statements, opinions and data contained in all publications are solely those of the individual author(s) and contributor(s) and not of MDPI and/or the editor(s). MDPI and/or the editor(s) disclaim responsibility for any injury to people or property resulting from any ideas, methods, instructions or products referred to in the content. |
© 2024 by the authors. Licensee MDPI, Basel, Switzerland. This article is an open access article distributed under the terms and conditions of the Creative Commons Attribution (CC BY) license (https://creativecommons.org/licenses/by/4.0/).



