Abstract
Based on the quality level that consumers can discover at various stages, the literature summary divides organic food attributes into three categories: trust, search, and experience. This paper deeply analyzes the internal relationship among the search attribute, trust attribute, and perceived quality and the mechanism of effect on customer trust. After distributing and collecting 310 consumers’ valid questionnaires, the research hypotheses were empirically tested utilizing a structural equation model and mediation effect test. The research results indicate that: (1) The food safety attribute and nutritional content attribute in the organic food trust attribute have positive effects on the perceived quality and customer trust. (2) The price and label in the organic food search attribute positively affect the perceived quality, i.e., the price harms customer trust, while the label has no significant effect on customer trust. Perceived quality plays a mediating role between the trust attributes, search attribute, and customer trust, i.e., the price and label indirectly affect customer trust through perceived quality. (3) The perceived quality of organic food positively affects customer trust. The results provide an important theoretical basis for enterprises to implement effective strategies to enhance consumers’ trust in organic food.
1. Introduction
Based on the definitions and concepts presented in the “Principles of Organic Agriculture” and “Organic Certification Standards” by the International Federation of Organic Agriculture (IFOAM), organic food requires strict checks and procedural controls throughout the production, processing, certification, and sale processes [1]. These must be performed in accordance with the requirements of organic agricultural production and corresponding standards. The Ministry of Agriculture and Rural Affairs of the People’s Republic of China has issued the document “Interpretation of Pollution-Free Agricultural Products, Green and Organic Food,” which states that strict quality management, production process control, and tracking systems must be established during the production and processing of organic food. Additionally, organic food must be certified by a legal organic food certification agency [2].
The “Suggestions on Formulating the Fourteenth Five-Year Plan for National Economic and Social Development and the Long-term Goals for 2035,” which was passed during the Fifth Plenary Session of the 19th Central Committee of the Communist Party of China on 29 October 2020, emphasized the importance of promoting consumption and strengthening its role in driving economic development. The plan called for efforts to keep up with the trend of consumption upgrading, to enhance traditional consumption, and to cultivate new forms of consumption. The plan also aimed to promote the development of consumption towards green, healthy, and safe options. In recent years, due to concerns about food safety, consumers have turned their attention toward organic food.
On 25 April 2016, the Minister of Environmental Protection Chen Jining delivered a report on the state of the environment in 2015 to the 20th meeting of the Standing Committee of the Twelfth National People’s Congress. The report pointed out that the current environmental protection situation in the country was still very severe, that the carrying capacity of resources and the environment had reached or even approached the upper limit, and that the ecological environment was extremely polluted, which had become a bottleneck in building a well-off society in an all-round way. It can be seen that the problem of environmental pollution in our country has become very prominent. The most direct externalities brought about by the pollution of the agricultural production environment are the pollution of agricultural products and the pollution of processed foods that use agricultural products as raw materials. Therefore, food safety should be paid more attention to. In recent years, consumers have turned their attention to organic food due to increasing concerns about food safety, and because of its green, ecological, pollution-free, safe, and other labels, organic food is sought after and has become synonymous with a high-quality life.
Organic food consumption and market development have increasingly become hot issues that academic circles continue to pay attention to, and customer trust is the key to that market development. Compared with traditional food, organic food adopts natural and ecological production methods, and it has the advantages of protecting the environment, nature, health, safety, and so on. As a new product, organic food is in the introduction period of the product life cycle. Under the new normal, with the upgrading of the consumer demand structure, the organic market will become a huge potential market, and consumer demand will be the engine of its growth. Consumers are willing to buy organic food at a high price, on the one hand, for their own safety considerations, and on the other hand, to contribute to environmental protection. The organic industry is a sunrise industry, and organic products are becoming the focus of high-income groups. Although the production and development of organic food are in their infancy, it has a high development potential since the demand for high-quality organic food is steadily increasing.
To cope with market interests, however, problems such as confusing concepts, fake products, expired certifications, and the lowering of standards continue to emerge, and the organic product market is facing a severe crisis of confidence.
The reason for this is that, on the one hand, the development of the organic food industry is not standardized, and the implementation, supervision, and management of organic certification and the enforcement of penalties are insufficient; On the other hand, ordinary consumers have misunderstandings towards organic food and blind choices, which have contributed to the arrogance of some unscrupulous merchants.
Nevertheless, food safety has always been a global issue, and the problem is even more acute in many developing countries. According to relevant research results, food safety risks are mainly caused by market failures due to information asymmetry. Suppliers often take advantage of the information asymmetry between themselves and consumers to deceive and for other opportunistic behaviors. Consequently, customers’ rights and interests are usually challenging to protect fully, and customers’ trust in merchants gradually decreases. Customers’ lack of trust in merchants has become an important factor restricting the entry of organic food into the market. In response to these problems, most of the existing literature studies the influence on purchase intention or willingness to pay from the perspective of food safety, nutritional content, price, label, and other attributes of organic food [3]. Few studies have examined customer trust from the perspective of organic food attributes. Meanwhile, the current research on the impact of customer trust mainly focuses on the product certification label, brand, level of information detail, etc. [4], but the research on the influence of the trust attribute and search attribute of organic food on customer trust is still limited.
In addition, perceived quality, an essential intermediate-state variable in the consumer shopping process, is a crucial antecedent affecting customer trust. Research on perceived quality, i.e., a customer’s subjective judgment of a product’s overall superiority, is also a particular brand association.
However, most of the existing research focuses on consumers’ perceived quality and purchase intention of online shopping [5], while there is still a lack of research on the impact of the perceived quality of organic food on customer trust, and the internal relationship between them. Therefore, given the deficiencies in the existing research, this research incorporates the search attribute, trust attribute, perceived quality, and customer trust in the attribute of organic food into a theoretical research model. This research comprehensively discusses the internal relationship between the search attribute, trust attribute, perceived quality, and their mechanism of effect on customer trust, puts forward reasonable assumptions, and empirically tests them with 301 actual data.
This research helps reveal the relationship between the influencing factors of customer trust, and how the influence path is analyzed, while the mechanism of action is explored. At the same time, the research results can provide a theoretical basis for improving customers’ trust in organic food; thus improving the business performance and competitive advantage of enterprises, which have a positive and practical significance for regulating the development of the organic food market.
2. Literature Review
2.1. Organic Food Attribute
According to the level of quality that consumers can find at different stages according to the level of quality, organic food attributes are divided into three categories: the trust attribute, search attribute, and experience attribute [6]. The trust attribute concerns how consumers cannot judge after purchasing or consuming [6]. The search and experience attributes are attributes that consumers can judge before and after consuming a product, respectively. The trust attribute of organic food includes food safety, the nutritional content, environmental protection, animal friendliness, ecological welfare, etc. The search attribute includes the size, label, color, and price, etc., while the experience attribute includes taste, durability, etc. [6]. The research on the attributes of organic food in the literature can be summarized into the following two aspects: one studies the relationship between the attributes of organic food and the other is purchase intention [7].
2.2. Trust Attribute
Plank recognized that consumer trust could have multiple referents—the salesperson, product, and company—and accordingly defined trust as a global belief on the part of the buyer that the salesperson, product, and company will fulfill their obligations as understood by the buyer [8]. Researchers define trust as a calculus-based calculation that is ongoing and market-oriented. This economic evaluation determines the value of creating and sustaining a relationship against the cost of severing it [9]. In 1973, Darby and Karni proposed that there are certain product qualities that are difficult for the average consumer to verify. This may be due to a lack of technical expertise to assess the product’s true performance or to diagnose their own need for the product or service. In some cases, it may be uneconomical or difficult to diagnose a need separately from filling the need at the same time. These qualities were coined as “credence” [10]. The point made by Gary T. Ford is that credence qualities are impossible to verify once a product or service has been purchased or consumed [11]. In summary, current scholars do not have a clear definition for the concepts of trust and credence. This study tends to adopt the concept of trust, which is considered to be more relevant to the topic of this study.
2.3. Search Attribute
An experimental study in Germany by Meike Janssen (2018) showed that product health and environmental attributes are critical factors in organic buying behavior [12]. Food quality and safety are the main drivers driving organic food purchases and consumption [13].
Gracia et al. (2008) demonstrated that consumers’ perceived benefits from organic food’s health and environmental attributes would significantly increase the demand for organic food in Italy [14]. A second study was to study the relationship between organic food attributes and a willingness to pay and a willingness to pay for premiums. For example, Zheng Mingfu (2016) found that the amount consumers are willing to pay for organic rice is influenced by consumers’ evaluations of organic rice in terms of the food safety and environmental protection attributes [15].
Li Xiang et al. (2015) observed that consumers’ willingness to pay for different organic certification labels varies significantly, with the highest willingness to pay being for EU organic labels, Brazilian organic labels, Japanese organic labels, and Chinese organic labels [16].
Most of the existing literature studies the influence on purchase intention or willingness to pay from the perspective of food safety, nutritional content, price, label, and other attributes of organic food. Few studies have examined customer trust from the perspective of organic food attributes. For companies, consumers need to believe in the benefits of organic food, and it is imperative to study the antecedents of customer trust. Thus, this study explores the formation mechanism of customer trust from the perspective of organic food attributes. Consumers often sacrifice food taste and freshness in favor of health-related attributes [17]. Factors motivating consumers to buy organic foods range from the trust attribute to the search attribute to the experience attribute [18]. Therefore, this paper will further explore the influence of the two dimensions of the trust attribute, namely, food safety and nutritional content, and the two dimensions of the search attribute, namely, the price, and label, on customer trust and its mechanism of action.
2.4. Perceived Quality
Kostas Stylidis believes that perceived quality is a crucial aspect of product development that determines the success of the design. Perceived quality evaluation can be significantly enhanced at all stages of product development [19]. Lamonaca E. emphasizes that the inclusion of specific information on food labels enhances the perception of organic food as being healthy, safe, and environmentally sustainable. Consumers’ perceptions of organic food increases with the amount of information provided on the food labels [20].
2.5. Customer Trust
Customer trust refers to a belief, feeling, or expectation of loyalty to a trading partner and is shaped by the integrity and competence of the trading partner [21]. There are two main aspects of the research on customer trust in the existing literature. One focuses on studying the influence of customer trust on the willingness to consume organic food. For example, Zheng Mingfu (2018) found that consumers’ trust levels in organic labels have a significant positive impact on their willingness to pay for organic food [22]. Yuan Xiaohui et al. (2021) pointed out that trust is essential in determining consumers’ organic food consumption behaviors, and that the lack of trust will limit consumers’ purchasing behaviors [23]. The second focuses on studying the influence of external cues on customer trust. For example, Essoussi et al. (2008) believe that product certification labels, brands, and the level of information detail can reduce product uncertainty, thereby helping to increase consumer trust [24].
Yin Shijiu et al. (2013) proposed that authentication knowledge significantly impacts consumer trust [25]. Vermeir and Verbeke (2006) indicated that consumers’ confidence in food safety could be restored through traceability information, certification labels, etc. [26]. Liu Yuxiang’s (2013) research shows that marketing methods, consumption channels, brands, and certifications impact on the degree of trust [27]. Liang (2016) observed that certification sources and systems affect consumer trust and purchase intention [28].
To sum up, the existing literature on the influence of customer trust mainly focuses on the product’s certification label, brand, and information detail level.
There is still limited research on the influence of the trust attribute and the search attribute of organic food on customer trust. Customer trust is a fundamental condition for developing the organic food market. At present, it is particularly important for merchants to encourage more trust from consumers in the benefits of organic food.
Therefore, this paper studies the influence of the organic food trust attribute and search attribute on customer trust and it explores the antecedent variables that enhance customer trust, which are of great significance for promoting organic food consumption. Most empirical studies have explored the importance of trust but have not systematically analyzed which attributes of organic foods influence consumer trust and the mechanisms by which it works. This is the further focus of this study.
3. Methodology
3.1. Elements Research Approach
Cue utilization theory states that consumers judge the quality of a product through internal and external cues [29]. The cue utilization theory suggests that in order to minimize risk, consumers may use different cues (e.g., price, brand name, advertising, color, etc.) as indicators of the product or service quality. As a result, relying on one or more cue is considered a strategy for risk reduction [30]. Qiuzhen Wang’s research explores how different types of cues, within different scopes, interact to affect consumer product quality evaluations under different levels of involvement. Wang suggests that the cues people use in their decision-making processes are dependent on their level of involvement with a product [31]. According to Kauffman and Wiggins, it was found that consumers’ environmental attitudes and health consciousness were strongly associated with the intention to purchase organic food [32]. For organic food, the internal cues include appearance, color, shape, structure, etc. [33]. External cues include the price, brand name, label, etc. [33]. Based on the cue utilization theory, this study uses food safety, the nutritional content, price, and label to form perceived quality and, finally, customer trust by evaluating the trust attribute and the search attribute of organic food. The theoretical model is shown in Figure 1.
Figure 1.
Theoretical model.
3.2. Research Hypothesis
Consumers do not have an overall perception of organic food but rather a quality assessment of organic food attributes [29]. Based on the cue utilization theory, we know that organic food attributes are quality signals of organic food [29]. We assume that consumers judge the quality of organic food through the food safety attribute. Consumers believe organic food is safer than regular food because organic food is grown safer and more environmentally friendly [34]; therefore, we infer that the food safety attribute of organic food also affects customer trust.
H1:
Food safety attribute of organic food has a positive impact on (a) the perceived quality and (b) customer trust.
If organic food contains more nutrition than conventional food, consumers still tend to believe that organic food is healthier and more nutritious than conventional food [35]. A study by Kozup et al. (2003) found that good nutritional information and health claims led consumers to have a positive attitude toward food [36]; therefore, the nutritional content serves as a clue to cause consumers to perceive that the food is of a high quality, which improves consumer attitudes. At the same time, consumers have a positive attitude towards organic food, which will lead to positive behavior, which means that consumers are more likely to believe in organic food. Therefore, we assume:
H2:
The nutritional content attribute of organic food has a positive effect on (a) the perceived quality and (b) customer trust.
Price is related to consumer affordability; therefore, it is often a factor to consider in organic food consumption research. Consumers tend to interpret high prices as good quality indicators, and there is a positive relationship between the price and quality. For example, Lobo and Chen (2012) found that Chinese consumers preferred expensive imported food, believing that expensive imported products were of a better quality and were more trustworthy [37]. While organic food is generally more expensive than regular food, we infer that the price positively impacts the perceived quality and creates more trust in organic food.
H3:
The price attribute of organic food has a positive effect on (a) the perceived quality and (b) customer trust.
Organic and regular food is not significantly different in appearance, and consumers often rely on labels to differentiate between organic and regular food. Labels as external cues can effectively help consumers judge the quality of organic food [38]. Smed et al. (2013) found that trust in organic label information improves actual organic purchasing behavior [39]. Organic food labels can convey important information, such as how organic food is produced to consumers, reduce information asymmetry, and improve consumers’ trust in organic food. Therefore, we assume:
H4:
The label attribute of organic food has a positive impact on (a) the perceived quality and (b) customer trust.
Consumers perceive a higher quality of organic food and are more willing to believe in the benefits of organic food. Wei Sheng et al. (2020) found that the perceived quality of organic food has a positive effect on the willingness to pay a premium price for it [40]. This shows that consumers’ perceived quality of organic food has improved, and that they believe in the benefits of organic food, thus, are willing to pay a premium for organic food; therefore, we believe that the perceived quality is an important factor in enhancing customer trust. That is, the perceived quality has a positive impact on customer trust. Therefore, we assume:
H5:
Perceived quality has a positive impact on customer trust.
4. Research Design
4.1. Research Site and Sample Characteristics
Selecting an appropriate and representative safety-certified food market and corresponding consumer groups is the key to the in-depth study of consumers’ trust in safety-certified food. Heilongjiang is the first region in the country to develop organic food. In 2021, the number of organic food products in Heilongjiang, for example, totaled 821, accounting for 17.9% of the total number of certified organic food products in the country, thus ranking first in the country. The green and organic food certification area reaches 88.16 million mu, accounting for 20% of the country. Organic food has, consequently, become Heilongjiang’s greatest wealth and greatest advantage.
Heilongjiang is one of the important safety certification food markets in mainland China; therefore, choosing this area to carry out research can better reflect the basic issues such as consumer behavior, market characteristics, and development trends in China’s safety-certified food market. For this reason, this study launched a survey in Harbin, the capital city of Heilongjiang Province. In order to test the hypothesis, this study collected data from interviews with consumers near the organic vegetable stalls in the Harbin Food Chain Supermarket (Aijian) and the Harxin Food Chain Supermarket (Shimao Store). The areas where the questionnaires were released were only for Harbin City, in Heilongjiang Province. A total of 352 questionnaires were distributed, including 200 questionnaires for the Aijian Store and 152 questionnaires for the Shimao Store. There were 301 valid questionnaires, including 182 from the Aijian Store and 119 from the Shimao Store. The return rate of valid questionnaires was 85.5%.
The sample data included five main aspects: gender, age, educational background, occupation, and personal monthly income. The following basic information can be seen in Table 1.
Table 1.
Sample characteristics table.
① Sample gender structure: of the 301 respondents, 116 were male and 185 were female, accounting for 38.5% and 61.5% of the sample, respectively, with fewer male respondents than female respondents. Considering that women tend to be more involved in household chores such as grocery shopping and cooking, the gender structure of the sample is more in line with the actual situation.
② The age structure of the sample: of the 301 respondents, 192, 47, 35, and 10 were aged 21–30, 31–40, 41–50, and 51 and above, accounting for 63.8%, 15.6%, 11.6%, and 3.3% of the sample, respectively, with 91% of the respondents aged 21–30, 31–40, and 41–50. Considering that the price of organic food is much higher compared to ordinary food and that consumers in the 21–50 years old range have the strongest ability to accept new things and consumption and are the main consumers of high-end consumption, this is more consistent with the age structure of the consumer group of organic food.
③ The educational background structure of the sample: among all respondents, 19, 32, 214, and 36 were from junior high school or below, high school or secondary school, college or undergraduate, and postgraduate or above, respectively, accounting for 6.3%, 10.6%, 71.1%, and 12.0% of the sample, respectively, of which 83.1% were from college or undergraduate, postgraduate or above. This indicates that the education level of the respondents was relatively high, which is relatively in line with the education level structure of the organic food consumer group.
④ Occupational structure of the sample: in terms of the distribution of respondents’ occupations, the largest number of respondents were students (131), accounting for 43.5% of the sample; the smallest number of respondents were cadres of state agencies (15), accounting for less than 10% of the sample; 59, 30, and 66 respondents were business and service workers, lawyers, teachers, doctors, and others, respectively, accounting for 19.6%, 10.0%, and 21.9% of the sample, respectively. This indicates that the occupational structure of the sample was relatively balanced and in line with the occupational distribution of organic food consumers.
⑤ Monthly personal income of the sample: there were 56 respondents with a monthly personal income of RMB 1000 or less, accounting for 18.6% of the sample; 96 respondents had a monthly personal income of RMB 1001–3000, and 62 respondents had a monthly personal income of RMB 3001–5000, accounting for 31.9% and 20.6% of the sample, respectively. A total of 47, 20, and 20 respondents had a monthly income of RMB 5001–8000, RMB 8001–10,000, and over 10,000, respectively. It can be seen that the number of respondents with a monthly personal income of RMB 5001–8000, RMB 8001–10,000, and RMB 10,000 and above was relatively balanced and in line with the current income situation of Harbin residents.
4.2. Measurement
This study measured the variables using mature scales (Table 2). The scale of the nutrient composition attribute refers to Steptoe, Pollard, and Wardle (1995) [41]. For the measurement items of the food safety and perceived quality, refer to Lee and Hwang (2016) [3]; for the measurement items of the label refer to Prentice et al. (2019) [42]. The measurement items of the price refer to Yoo, Donthu, and Lee (2000) [43]. The items of customer trust were adapted from the scales of Gefen et al. (2003) [44] and Hassanein (2007) [45]. For food safety, the nutritional content, price, and perceived quality were scored using a 5-Likert scale (i.e., 1 = completely disagree, 2 = disagree, 3 = unclear, 4 = agree, and 5 = strongly agree).
Table 2.
Measurement scale.
Except for a Cronbach’s α = 0.637 for perceived quality, the Cronbach’s α for the other scales was more significant than 0.7. The Cronbach’s α for the nutrition content = 0.895, the Cronbach’s α for customer trust = 0.812, and the Cronbach’s α for food safety = 0.715. A Cronbach’s α of the price was 0.756, and the Cronbach’s α of the label was 0.761; thus, each scale’s reliability was tested.
5. Study Framework and Hypotheses Development
5.1. Measurement Model Checking
First, a confirmatory factor analysis (CFA) was performed using AMOS to evaluate the measurement model. The results of the CFA showed a good fit: (i.e., DF = 161, GFI = 0.773, AGFI = 0.704, CFI = 0.815, and RMSEA = 0.112). The specific results are shown in Table 3.
Table 3.
Confirmatory factor analysis.
A CR greater than 0.6 and an AVE greater than 0.5 were considered relatively good, while a CR greater than 0.6 and an AVE higher than 0.5 were considered good. Except for the low AVE value of the perceived quality and customer trust, the AVE of the other variables was greater than 0.5, and the CR value was also greater than 0.6; the price and label each had a low normalization factor loading. The standardized factor loadings of the other items were all greater than 0.5; therefore, the convergent validity is basically supported.
5.2. Test Hypothesis
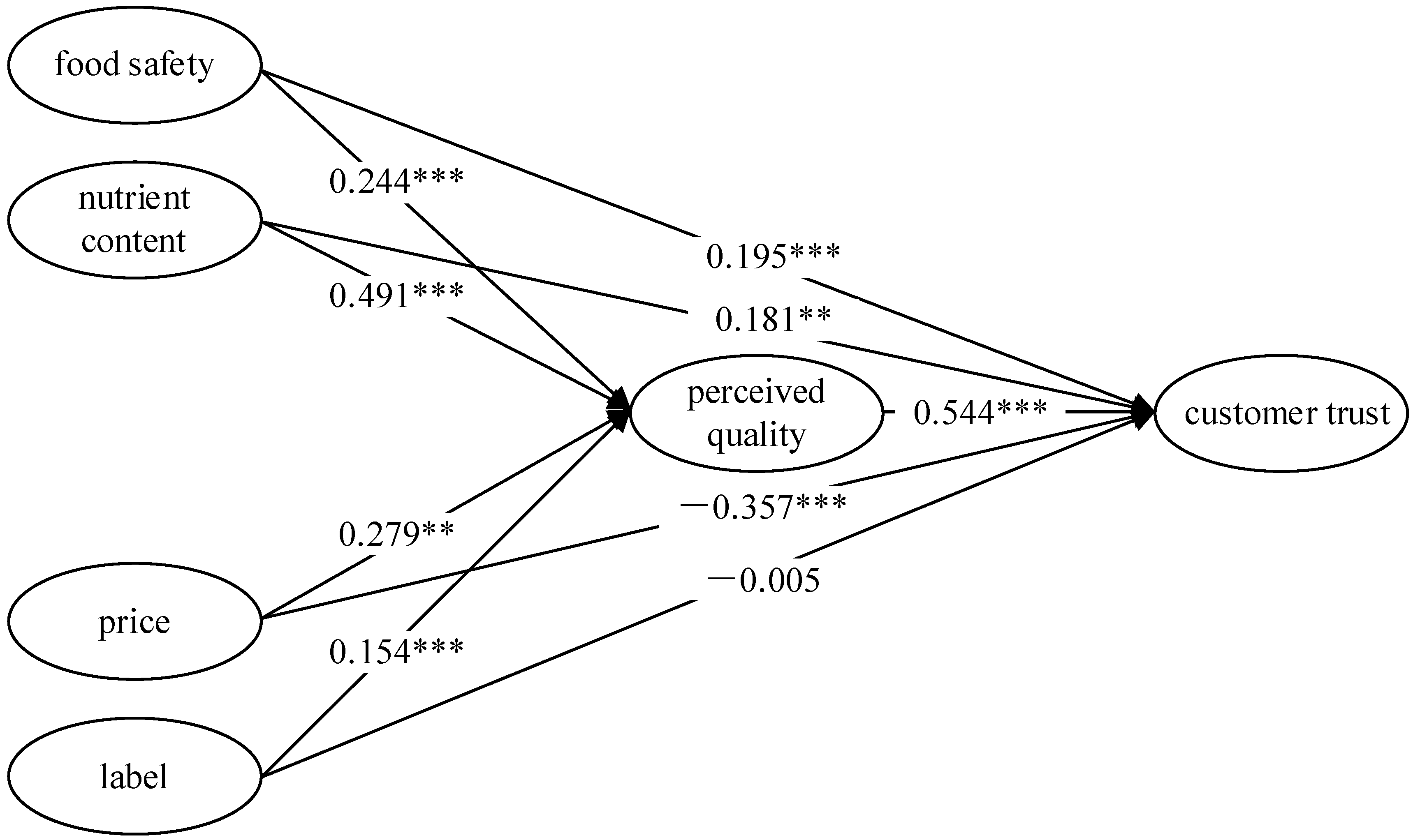
Furthermore, the structural model was measured, and the SEM results showed that the model fit the data well: (i.e., DF = 155, GFI = 0.828, AGFI = 0.766, CFI = 0.881, and RMSEA = 0.092). The path coefficients between the constructs are shown in Table 4, and the path diagram is shown in Figure 2.
Table 4.
Hypothesis test result.
Figure 2.
Path diagram. Note: *** p < 0.01, ** p < 0.05
As observed in Table 4, food safety had a significant positive impact on the perceived quality and customer trust (p < 0.01), while the nutritional content was positively significant for the perceived quality and customer trust (p < 0.05); therefore, the data support H1a, H1b, and H2a, H2b.
Price had a significant positive effect on the perceived quality (p < 0.01), and the price had a significant negative effect on customer trust (p < 0.01); therefore, the data support H3a, but the data do not support H3b.
This indicates that consumers do not believe organic food is worth the high price. Additionally, high prices have been a significant barrier for consumers to purchase organic food.
Labels had a significant positive effect on the perceived quality (p < 0.01), while labels had no significant effect on customer trust (p > 0.05). The data, therefore, support H4a, but the data do not support H4b.
The function of the label is to inform potential consumers of the quality of organic food. Nevertheless, it is also possible that the level of trust consumers place in a label depends on the food certification entity; various food certification entities have different levels of trust from customers in labels. The impact of perceived quality on customer trust was positive and significant (i.e., the data support p < 0.01), and supports H5.
Since the data did not support H3b and H4b, the mediation effect test was carried out by bootstrapping (n = 5000, 95% confidence level).
According to the test results in Table 5, this proved that the indirect effects of the two paths of food safety → perceived quality → customer trust, and nutritional content → perceived quality → customer trust, did not contain 0. This shows that the mediating effect exists, and that the direct effects of these two paths contained 0, indicating that the perceived quality played a complete mediating role. The path of price → perceived quality → customer trust was then further analyzed. The indirect effect of the price’s impact on perceived quality did not contain 0, and the price’s percentile of a 95% CI interval direct effect did not contain 0; thus, the perceived quality partially mediates the effect of price on customer trust. Finally, the path of label → perceived quality → customer trust was analyzed. The results showed that the indirect effect of labels on customer trust did not contain 0, and the direct effects of the percentile of a 95% CI interval of labels all contained 0, further indicating that perceived quality plays a complete mediating role between labels and customer trust. Labels affect customer trust through their perceived quality.
Table 5.
Test results of the mediating effect of perceived quality.
6. Conclusions and Discussion
6.1. Conclusions
This study examines the relationship model of the trust attribute, search attribute, perceived quality, and customer trust in organic food through SEM, and it draws the following conclusions.
First, organic food trust’s food safety and nutritional content attribute positively impact the perceived quality and customer trust. The trust attribute has a crucial role in improving the perceived quality and customer trust in organic food. Enterprises, governments, and consumer associations need to emphasize the trust attribute of organic food when promoting organic food to improve organic food consumption.
However, evaluating organic food’s food safety and nutritional content attribute is tricky. Therefore, enterprises and other departments need to communicate these two trust attributes of organic food to ensure the practical judgment of consumers on organic food and to enhance consumers’ trust in organic food. This research studies customer trust from the perspective of organic food attributes and finds the pre-determined variables of customer trust. Previous studies on trust in organic food have mainly focused on the influence of trust on purchase intention, but few examples in the literature have studied the antecedent variables of trust. Trust, however, has always played an essential role in marketing. Although trust can improve consumers’ willingness to buy organic food, there is little literature on how to make consumers believe in the benefits of organic food from a customer trust perspective for further study and analysis. This paper examines customer trust from a different perspective of organic food attributes and clarifies which attributes will enhance customer trust.
Second, the price and label in the organic food search attribute positively impact the perceived quality; however, the price hurts customer trust, and the label has no significant impact on customer trust. Perceived quality plays a mediating role among the trust attribute, search attribute, and customer trust, while the price and label indirectly affect customer trust through perceived quality. Since organic food costs more in the way it is grown than regular food, organic food is, therefore, considered more expensive.
Unfortunately, the higher prices did not convince consumers to trust organic food better. In terms of the consumer trust issues in organic food, on the one hand, this may be related to consumers’ purchasing power. On the other hand, consumers have no significant awareness of the difference between the quality of organic food and ordinary food; thus, they do not believe that organic food is worth the high price. When companies promote organic food, therefore, they should strive to improve consumers’ perceived quality of organic food (such as providing free tasting activities, etc.) to enhance consumers’ trust in organic food.
Third, the perceived quality of organic food positively impacts customer trust, which is consistent with our conjecture that when consumers’ perceived quality of organic food improves, they tend to believe in the benefits of organic food naturally. Therefore, to improve organic food consumption, companies need to increase consumers’ trust by promoting the quality of organic food in the first place.
This research expands the application field of the cue utilization theory. A theoretical model of the trust attribute, search attribute, perceived quality, and customer trust was constructed, and the relationship between these variables was explored. We found that consumers’ trust in organic food mainly depended on the role of the trust attribute, and that the search attribute affected customer trust through the mediating effect of perceived quality. These specific conclusions can serve as a reference to help marketers design more effective marketing strategies to improve organic food consumption.
6.2. Management Implications
Based on the real-world problems faced by the organic food market, this study clarifies which attribute consumers use to judge the quality of organic food while increasing their trust in organic food. There are three main points of practice:
First, the trust attribute plays a vital role in organic food marketing. Enterprises should focus on publicizing the trust attribute of organic food and promote them from the perspective of food safety and the nutritional content of organic food. Focus on propagating the fact that organic food has no pesticide and heavy metal residues, and that it has a higher nutritional content than ordinary food. For example, organic tomatoes’ vitamin C content is higher than non-organic tomatoes.
Second, the price and label of the search attribute affect customer trust mainly through the mediating effect of perceived quality. Organic food prices are higher than non-organic food prices, and consumers may be discouraged and question whether organic food is worth the high price. At this time, companies can first improve customers’ perceptions of the quality of organic food and then increase customer trust. For example, companies can make their organic vegetables on display look fresh, or conduct free tasting activities, consequently allowing consumers to experience organic food that is of a high quality, and that is, thus, worth a high price, which in turn will increase customer trust.
Third, when companies make organic food labels, the more information there is on the labels the better, to minimize the skepticism caused by information asymmetry to consumers. For example, traceability information can be posted on organic food labels, and when consumers see complete information on the labels, this can improve their perception of the quality of organic food and improve their trust in its benefits.
6.3. Limitations and Future Research Directions
This study has some limitations. First, the research questionnaires were distributed only at the organic vegetable stalls of Harbin supermarkets. Although those customers who filled out the questionnaires, to a certain degree, could be representative of Harbin organic food consumers, the generalizability of the findings can be limited. To consider this, future research could expand the sample to other cities. Second, future researchers could compare consumers in two groups, based on their personal preference for organic foods and their different characteristics, as well as on differences in their perceptions and behaviors of organic versus conventional foods.
Author Contributions
Conceptualization, S.B. and C.H.; methodology, D.Y. and X.Z.; investigation, experiments, data curation, original draft preparation, and writing, X.Z.; review and editing, X.Z., C.H. and D.Y.; supervision, S.B. and D.Y. All authors have read and agreed to the published version of the manuscript.
Funding
This research was funded by the reform and develop high-level talent projects in local universities supported by the central government, grant number 2020GSP13.
Institutional Review Board Statement
Not applicable.
Informed Consent Statement
Informed consent was obtained from all subjects involved in the study.
Data Availability Statement
Due to the nature of this research, participants of this study did not agree for their data to be shared publicly, so supporting data is not available.
Conflicts of Interest
The authors declare no conflict of interest.
References
- The Four Principles of Organic Agriculture|Ifoam. (n.d.). Available online: https://www.ifoam.bio/why-organic/shaping-agriculture/four-principles-organic (accessed on 25 January 2023).
- Interpretation of Pollution-Free Agricultural Products, Green and Organic Food. (n.d.). Available online: http://www.moa.gov.cn/xw/zwdt/200404/t20040425_197861.htm (accessed on 25 January 2023).
- Lee, H.J.; Hwang, J. The driving role of consumers’ perceived credence attribute in organic food purchase decisions: A comparis-on of two groups of consumers. Food Qual. Prefer. 2016, 54, 141–151. [Google Scholar] [CrossRef]
- Nuttavuthisit, K.; Thøgersen, J. The importance of consumer trust for the emergence of a market for green products: The case of organic food. J. Bus. Ethics 2017, 140, 323–337. [Google Scholar] [CrossRef]
- Bonn, M.A.; Cronin, J.J.; Cho, M. Do environmental sustainable practices of organic wine suppliers affect consumers’ behavioral intentions? The moderating role of trust. Cornell Hosp. Q. 2016, 57, 21–37. [Google Scholar] [CrossRef]
- Nelson, P. Information and consumer behavior. J. Political Econ. 1970, 78, 311–329. [Google Scholar] [CrossRef]
- Tsakiridou, E.; Mattas, K.; Tzimitra-Kalogianni, I. The influence of consumer characteristics and attitudes on the demand for organic olive oil. J. Int. Food Agribus. Mark. 2006, 18, 23–31. [Google Scholar] [CrossRef]
- Comer, J.M.; Plank, R.E.; Reid, D.A.; Pullins, E.B. Methods in sales research: Perceived trust in business-to-business sales: A new measure. J. Pers. Sell. Sales Manag. 1999, 19, 61–71. [Google Scholar]
- Morgan, R.M.; Hunt, S.D. The commitment-trust theory of relationship marketing. J. Mark. 1994, 58, 20–38. [Google Scholar] [CrossRef]
- Darby, M.R.; Karni, E. Free competition and the optimal amount of fraud. J. Law Econ. 1973, 16, 67–88. [Google Scholar] [CrossRef]
- Ford, G.T.; Smith, D.B.; Swasy, J.L. An empirical test of the search, experience and credence attributes framework. ACR N. Am. Adv. 1988. [Google Scholar]
- Janssen, M. Determinants of organic food purchases: Evidence from household panel data. Food Qual. Prefer. 2018, 68, 19–28. [Google Scholar] [CrossRef]
- Ho, P.; Vermeer, E.B.; Zhao, J.H. Biotechnology and food safety in China: Consumers’ acceptance or resistance? Dev. Chang. 2006, 37, 227–254. [Google Scholar] [CrossRef]
- Gracia, A.; De Magistris, T. The demand for organic foods in the South of Italy: A discrete choice model. Food Policy 2008, 33, 386–396. [Google Scholar] [CrossRef]
- Zheng, M. Impact of attribute evaluation and label trust on customers’ willing to pay: A case study of organic rice. Food Nutr. China 2016, 22, 41–45. [Google Scholar]
- Li, X.; Xu, Y.J.; Yin, S.J.; Gao, Y. Consumers’ willingness to pay for different organic certification labels: The practical research based on 752 consumers sample in Shandong Province. China Soft Sci. 2015, 39, 49–56. [Google Scholar]
- Dolezalová, H.; Pícha, K.; Navrátil, J.; Veselá, M.; Svec, R. Perception of quality in decision making regarding purchase of organic food. Calitatea 2016, 17, 86. [Google Scholar]
- Massey, M.; O’Cass, A.; Otahal, P. A meta-analytic study of the factors driving the purchase of organic food. Appetite 2018, 125, 418–427. [Google Scholar] [CrossRef]
- Stylidis, K.; Wickman, C.; Söderberg, R. Perceived quality of products: A framework and attributes ranking method. J. Eng. Des. 2020, 31, 37–67. [Google Scholar] [CrossRef]
- Lamonaca, E.; Cafarelli, B.; Calculli, C.; Tricase, C. Consumer perception of attributes of organic food in Italy: A CUB model study. Heliyon 2022, 8, e09007. [Google Scholar] [CrossRef]
- Moorman, C.; Zaltman, G.; Deshpande, R. Relationships between providers and users of market research: The dynamics of trust within and between organizations. J. Mark. Res. 1992, 29, 314–328. [Google Scholar] [CrossRef]
- Zheng, M. Variety differences and influencing factors of consumers’ willingness to pay for organic food: A comparison of rice and pork belly as an example. Enterp. Econ. 2018, 4, 80–86. [Google Scholar] [CrossRef]
- Yuan, X.; Lv, C.; Xiao, Y. Analysis of the influence mechanism of trust on urban resident’organic food consumption behavior. Chin. J. Agric. Resour. Reg. Plan. 2021, 42, 217–228. [Google Scholar]
- Essoussi, L.H.; Zahaf, M. Profiling organic food consumers: Motivations, trust orientations and purchasing behaviour. J. Int. Bus. Econ. 2008, 8, 25–39. [Google Scholar]
- Yin, S.; Chen, M.; Xu, Y. Consumers’ trust evaluation of safety certified food and its influencing factors: An empirical analysis based on an ordered logistic model. J. Public Adm. 2013, 10, 110–118, 142. [Google Scholar]
- Vermeir, I.; Verbeke, W. Sustainable food consumption: Exploring the consumer “attitude–behavioral intention” gap. J. Agric. Environ. Ethics 2006, 19, 169–194. [Google Scholar] [CrossRef]
- Liu, X. Analysis on Consumers’ Paying Behavior for Organic Grain Premium—Take Henan Province as an Example. Agric. Technol. Econ. 2013, 12, 43–53. [Google Scholar] [CrossRef]
- Liang, R.D. Predicting intentions to purchase organic food: The moderating effects of organic food prices. Br. Food J. 2016, 118, 183–199. [Google Scholar] [CrossRef]
- Olson, J.C.; Jacoby, J. Cue utilization in the quality perception process. ACR Spec. Vol. 1972, 167–179. [Google Scholar]
- Baker, M.J.; Churchill, G.A., Jr. The impact of physically attractive models on advertising evaluations. J. Mark. Res. 1977, 14, 538–555. [Google Scholar] [CrossRef]
- Wang, Q.; Cui, X.; Huang, L.; Dai, Y. Seller reputation or product presentation? An empirical investigation from cue utilization perspective. Int. J. Inf. Manag. 2016, 36, 271–283. [Google Scholar] [CrossRef]
- Hughner, R.S.; McDonagh, P.; Prothero, A.; Shultz, C.J.; Stanton, J. Who are organic food consumers? A compilation and review of why people purchase organic food. J. Consum. Behav. Int. Res. Rev. 2007, 6, 94–110. [Google Scholar] [CrossRef]
- Teas, R.K.; Agarwal, S. The effects of extrinsic product cues on consumers’perceptions of quality, sacrifice, and value. J. Acad. Mark. Sci. 2000, 28, 278–290. [Google Scholar] [CrossRef]
- Kriwy, P.; Mecking, R.A. Health and environmental consciousness, costs of behaviour and the purchase of organic food. Int. J. Consum. Stud. 2012, 36, 30–37. [Google Scholar] [CrossRef]
- Magkos, F.; Arvaniti, F.; Zampelas, A. Organic food: Buying more safety or just peace of mind? A critical review of the literature. Crit. Rev. Food Sci. Nutr. 2006, 46, 23–56. [Google Scholar] [CrossRef]
- Kozup, J.C.; Creyer, E.H.; Burton, S. Making healthful food choices: The influence of health claims and nutrition information on consumers’ evaluations of packaged food products and restaurant menu items. J. Mark. 2003, 67, 19–34. [Google Scholar] [CrossRef]
- Lobo, A.; Chen, J. Marketing of organic food in urban China: An analysis of consumers’ lifestyle segments. J. Int. Mark. Export. 2012, 17, 14–26. [Google Scholar]
- Donovan, P.; McCarthy, M. Irish Consumer preference for organic meat. Br. Food J. 2002, 104, 353–370. [Google Scholar] [CrossRef]
- Smed, S.; Andersen, L.M.; Kærgård, N.; Daugbjerg, C. A matter of trust: How trust influence organic consumption. J. Agric. Sci. 2013, 5, 91. [Google Scholar] [CrossRef]
- Wei, S.; Liu, F. Research on the Influence of Organic Food Credence attribute on the Willingness to Pay for Premium. Price Theory Pract. 2020, 4, 128–131. [Google Scholar] [CrossRef]
- Steptoe, A.; Pollard, T.M.; Wardle, J. Development of a measure of the motives underlying the selection of food: The food choice questionnaire. Appetite 1995, 25, 267–284. [Google Scholar] [CrossRef]
- Prentice, C.; Chen, J.; Wang, X. The influence of product and personal attribute on organic food marketing. J. Retail. Consum. Serv. 2019, 46, 70–78. [Google Scholar] [CrossRef]
- Yoo, B.; Donthu, N.; Lee, S. An examination of selected marketing mix elements and brand equity. J. Acad. Mark. Sci. 2000, 28, 195–211. [Google Scholar] [CrossRef]
- Gefen, D.; Karahanna, E.; Straub, D.W. Trust and TAM in online shopping: An integrated model. MIS Q. 2003, 27, 51–90. [Google Scholar] [CrossRef]
- Hassanein, K.; Head, M. Manipulating perceived social presence through the web interface and its impact on attitude towards online shopping. Int. J. Hum. Comput. Stud. 2007, 65, 689–708. [Google Scholar] [CrossRef]
Disclaimer/Publisher’s Note: The statements, opinions and data contained in all publications are solely those of the individual author(s) and contributor(s) and not of MDPI and/or the editor(s). MDPI and/or the editor(s) disclaim responsibility for any injury to people or property resulting from any ideas, methods, instructions or products referred to in the content. |
© 2023 by the authors. Licensee MDPI, Basel, Switzerland. This article is an open access article distributed under the terms and conditions of the Creative Commons Attribution (CC BY) license (https://creativecommons.org/licenses/by/4.0/).

