Customer Co-Creation on Revisiting Intentions: A Focus on the Tourism Sector
Abstract
:1. Introduction
2. Literature Review
2.1. Co-Creation, Experience, and Satisfaction in Tourism Services Sector
2.2. Memorable Experiences
2.3. The Application of Co-Creation and Intention to Revisit in the Tourism Sector
3. Materials and Methods
3.1. Proposed Model
3.2. Data Collection
4. Results
4.1. Sociodemographic Profile
4.2. Measurement Model Validation
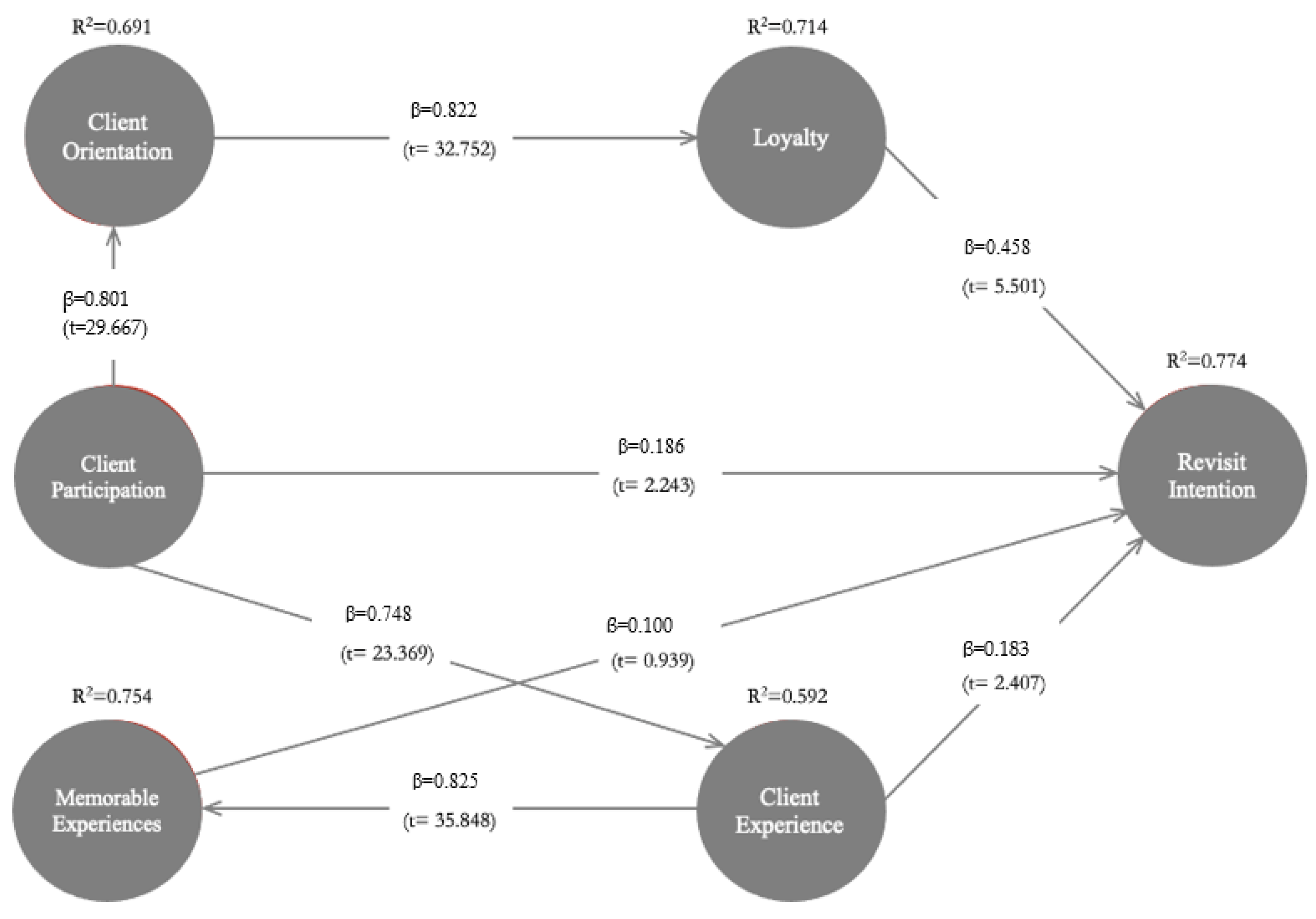
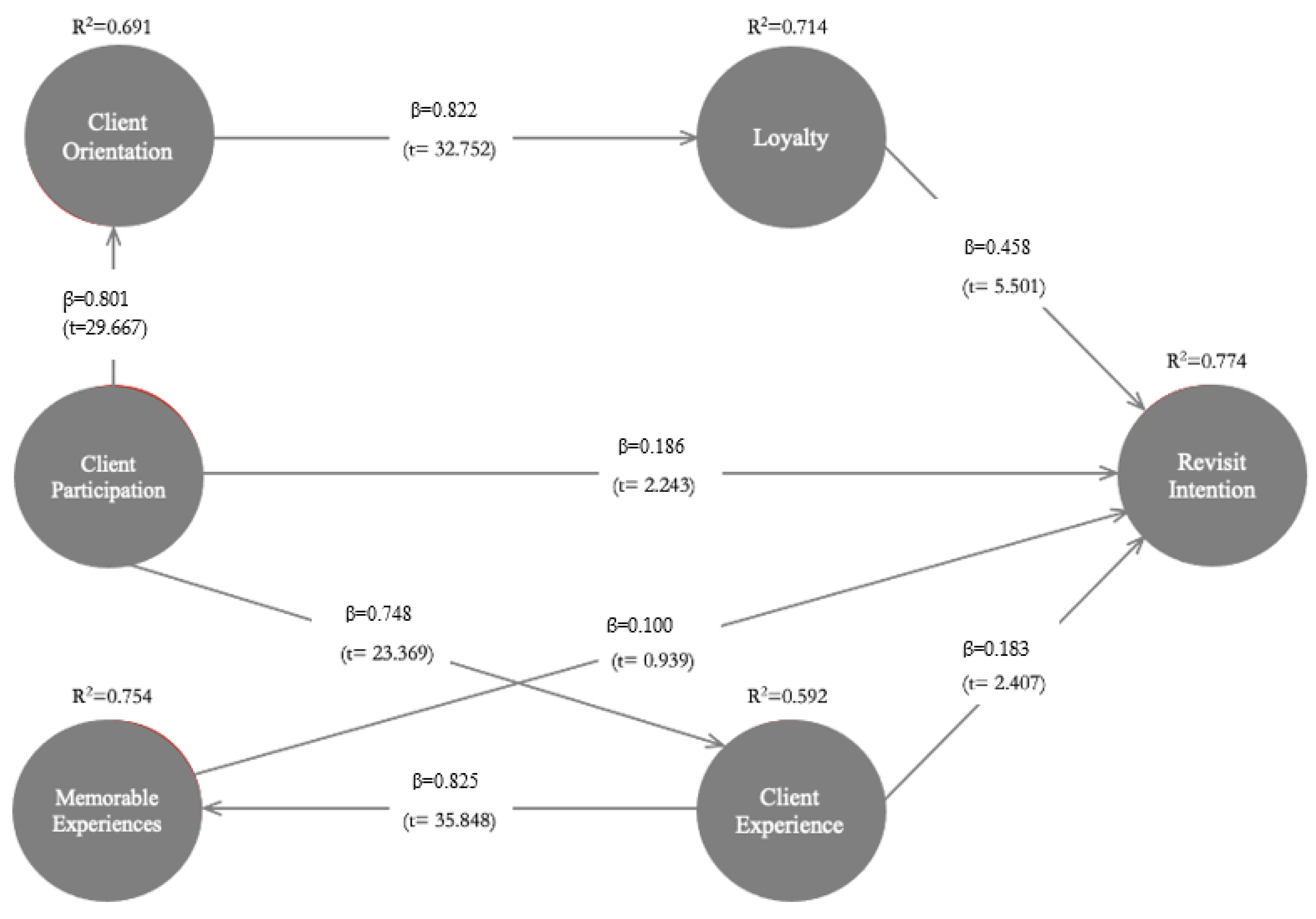
4.3. Validation of the Structural Model
5. Discussion
6. Conclusions
Author Contributions
Funding
Institutional Review Board Statement
Informed Consent Statement
Data Availability Statement
Conflicts of Interest
References
- Bailey, R.; Ball, S. An exploration of the meanings of hotel brand equity. Serv. Ind. J. 2006, 26, 15–38. [Google Scholar] [CrossRef]
- Gazzoli, G.; Hancer, M.; Kim, B.C. Explaining why employee-customer orientation influences customers’ perceptions of the service encounter. J. Serv. Manag. 2013, 24, 382–400. [Google Scholar] [CrossRef]
- Hosany, S.; Prayag, G.; Van Der Veen, R.; Huang, S.; Deesilatham, S. Mediating Effects of Place Attachment and Satisfaction on the Relationship between Tourists’ Emotions and Intention to Recommend. J. Travel Res. 2017, 56, 1079–1093. [Google Scholar] [CrossRef]
- Kashyap, R.; Bojanic, D.C. A Structural Analysis of Value, Quality, and Price Perceptions of Business and Leisure Travelers. J. Travel Res. 2000, 39, 45–51. [Google Scholar] [CrossRef]
- Mohd-Any, A.A.; Winklhofer, H.; Ennew, C. Measuring Users’ Value Experience on a Travel Website (e-Value): What Value Is Cocreated by the User? J. Travel Res. 2015, 54, 496–510. [Google Scholar] [CrossRef]
- Petrick, J.F. First Timers’ and Repeaters’ Perceived Value. J. Travel Res. 2004, 43, 29–38. [Google Scholar] [CrossRef]
- Santos, E.; Crespo, C.; Moreira, J.; Castanho, R.A. Brand and Competitiveness in Health and Wellness Tourism. In Tourism, Travel, and Hospitality in a Smart and Sustainable World; Springer: Berlin/Heidelberg, Germany, 2023; pp. 707–721. ISBN 978-3-031-29426-6. [Google Scholar] [CrossRef]
- Santos, E.; Castanho, R.A.; Meyer, D. Is Investment Contributing to Competitiveness in Nautical Tourism in the Atlantic Area? Water 2022, 14, 2964. [Google Scholar] [CrossRef]
- Kuo, N.T.; Cheng, Y.S.; Chiu, W.H.; Cho, S. Personalities of Travel Agents with Strong Sales Records in Taiwan. Asia Pac. J. Tour. Res. 2016, 21, 1001–1019. [Google Scholar] [CrossRef]
- Lee, J.H.; Ok, C.M.; Hwang, J. An emotional labor perspective on the relationship between customer orientation and job satisfaction. Int. J. Hosp. Manag. 2016, 54, 139–150. [Google Scholar] [CrossRef]
- Yang, A.J.-F.; Chen, Y.J.; Huang, Y.-C. Enhancing customer loyalty in tourism services: The role of customer-company identification and customer participation. Asia Pac. J. Tour. Res. 2017, 22, 735–746. [Google Scholar] [CrossRef]
- Lin, Y.H.; Huang, K. Customer Loyalty under the Influence of Revenue Management: The Case of Taiwanese Hotel Customers. Asia Pac. J. Tour. Res. 2015, 20, 1374–1388. [Google Scholar] [CrossRef]
- González-Mansilla, Ó.; Berenguer-Contrí, G.; Serra-Cantallops, A. The impact of value co-creation on hotel brand equity and customer satisfaction. Tour. Manag. 2019, 75, 51–65. [Google Scholar] [CrossRef]
- Grissemann, U.S.; Stokburger-Sauer, N.E. Customer co-creation of travel services: The role of company support and customer satisfaction with the co-creation performance. Tour. Manag. 2012, 33, 1483–1492. [Google Scholar] [CrossRef]
- Hsiao, C.; Lee, Y.H.; Chen, W.J. The effect of servant leadership on customer value co-creation: A cross-level analysis of key mediating roles. Tour. Manag. 2015, 49, 45–57. [Google Scholar] [CrossRef]
- Vanegas, M.; Croes, R. Growth, development and tourism in a small economy: Evidence from Aruba. Int. J. Tour. Res. 2003, 5, 315–330. [Google Scholar]
- Vada, S.; Prentice, C.; Hsiao, A. The role of positive psychology in tourists’ behavioural intentions. J. Retail. Consum. Serv. 2019, 51, 293–303. [Google Scholar] [CrossRef]
- Parasuraman, A.P.; Zeithaml, V.; Berry, L. SERVQUAL A Multiple-item Scale for Measuring Consumer Perceptions of Service Quality. J. Retail. 1988, 64, 12–40. [Google Scholar]
- Parasuraman, A.; Zeithaml, V.A.; Berry, L.L. A Conceptual Model of Service Quality and Its Implications for Future Research. J. Mark. 1985, 49, 41. [Google Scholar] [CrossRef]
- Zeithaml, V.A.; Berry, L.L.; Parasuraman, A. Delivering Quality Service: Balancing Customers Perceptions and Expectations; Simon and Schuster: New York, NY, USA, 1990. [Google Scholar]
- Liu, S.; Law, R.; Rong, J.; Li, G.; Hall, J. Analyzing changes in hotel customers’ expectations by trip mode. Int. J. Hosp. Manag. 2013, 34, 359–371. [Google Scholar] [CrossRef]
- Homburg, C.; Wieseke, J.; Hoyer, W.D. Social Identity and the Service—Profit. J. Mark. 2009, 73, 38–54. [Google Scholar] [CrossRef]
- Carrillat, F.A.; Jaramillo, F.; Mulki, J.P. Examining the impact of service quality: A meta-analysis of empirical evidence. J. Mark. Theory Pract. 2009, 17, 95–110. [Google Scholar] [CrossRef]
- Hu, H.H.; Kandampully, J.; Juwaheer, D.D. Relationships and impacts of service quality, perceived value, customer satisfaction, and image: An empirical study. Serv. Ind. J. 2009, 29, 111–125. [Google Scholar] [CrossRef]
- Islam, M.R.; Sarker, R.; Sultana, R.; Faisal-E-Alam Md Castanho, R.A.; Meyer, D. Understanding the COVID-19 Pandemic’s Impact on E-Learner Satisfaction at the Tertiary Level. Sustainability 2023, 15, 6694. [Google Scholar] [CrossRef]
- Campbell, A.J. Creating customer knowledge competence: Managing customer relationship management programs strategically. Ind. Mark. Manag. 2003, 32, 375–383. [Google Scholar] [CrossRef]
- Harkison, T. The use of co-creation within the luxury accommodation experience—Myth or reality? Int. J. Hosp. Manag. 2018, 71, 11–18. [Google Scholar] [CrossRef]
- Wu, J.; Law, R.; Liu, J. Co-creating value with customers: A study of mobile hotel bookings in China. Int. J. Contemp. Hosp. Manag. 2018, 30, 2056–2074. [Google Scholar] [CrossRef]
- Stock, R.M.; Hoyer, W.D. An attitude-behavior model of salespeople’s customer orientation. J. Acad. Mark. Sci. 2005, 33, 536–552. [Google Scholar] [CrossRef]
- Wang, Y.; Wu, J.; Yang, Z. Customer Participation and Project Performance: The Mediating Role of Knowledge Sharing in the Chinese Telecommunication Service Industry. J. Bus.—Bus. Mark. 2013, 20, 227–244. [Google Scholar] [CrossRef]
- Mascarenhas, O.A.; Kesavan, R.; Bernacchi, M. Lasting customer loyalty: A total customer experience approach. J. Consum. Mark. 2006, 23, 397–405. [Google Scholar] [CrossRef]
- Prahalad, C.K.; Ramaswamy, V. Co-creation experiences: The next practice in value creation. J. Interact. Mark. 2004, 18, 5–14. [Google Scholar] [CrossRef]
- Ahn, J.; Lee, C.K.; Back, K.J.; Schmitt, A. Brand experiential value for creating integrated resort customers’ co-creation behavior. Int. J. Hosp. Manag. 2019, 81, 104–112. [Google Scholar] [CrossRef]
- Kohler, T.; Fueller, J.; Matzler, K.; Stieger, D.; Füller, J. Co-Creation in Virtual Worlds: The Design of the User Experience. MIS Q. 2011, 35, 773–788. [Google Scholar] [CrossRef]
- Balaguer, J.; Jordá, M. Tourism as a long-run economic growth factor: The Spanish case. Appl. Econ. 2010, 34, 877–884. [Google Scholar] [CrossRef]
- Byon, K.K.; Zhang, J.; Jang, W. Examining the Value Co-Creation Model in Motor Racing Events: Moderating Effect of Residents and Tourists. Sustainability 2022, 14, 9648. [Google Scholar] [CrossRef]
- Pizam, A.; Tasci, A.D.A. Experienscape: Expanding the concept of servicescape with a multi-stakeholder and multi-disciplinary approach (invited paper for ‘luminaries’ special issue of International Journal of Hospitality Management). Int. J. Hosp. Manag. 2019, 76, 25–37. [Google Scholar] [CrossRef]
- Meng, B.; Cui, M. The role of co-creation experience in forming tourists’ revisit intention to home-based accommodation: Extending the theory of planned behavior. Tour. Manag. Perspect. 2020, 33, 100581. [Google Scholar] [CrossRef]
- Mustak, M.; Jaakkola, E.; Halinen, A. Customer participation and value creation: A systematic review and research implications. Manag. Serv. Qual. 2013, 23, 341–359. [Google Scholar] [CrossRef]
- Taheri, B.; Coelho, F.J.; Sousa, C.M.P.; Evanschitzky, H. Mood regulation, customer participation, and customer value creation in hospitality services. Int. J. Contemp. Hosp. Manag. 2017, 29, 3063–3081. [Google Scholar] [CrossRef]
- Higuchi, Y.; Yamanaka, Y. Knowledge sharing between academic researchers and tourism practitioners: A Japanese study of the practical value of embeddedness, trust and co- creation. J. Sustain. Tour. 2017, 25, 1456–1473. [Google Scholar] [CrossRef]
- Sugathan, P.; Ranjan, K.R.; Mulky, A.G. Atypical Shifts Post-failure: Influence of Co-creation on Attribution and Future Motivation to Co-create. J. Interact. Mark. 2017, 38, 64–81. [Google Scholar] [CrossRef]
- Mckercher, B. Towards a Classification of Cultural Tourists. Int. J. Tour. Res. 2002, 38, 346. [Google Scholar] [CrossRef]
- Swan, J.E.; Bowers, M.R.; Grover, R. Customer involvement in the selection of service specifications. J. Serv. Mark. 2002, 16, 88–103. [Google Scholar] [CrossRef]
- Baker, D.A.; Crompton, J.L. Quality, satisfaction and behavioral intentions. Ann. Tour. Res. 2000, 27, 785–804. [Google Scholar] [CrossRef]
- Han, H. Travelers’ pro-environmental behavior in a green lodging context: Converging value-belief-norm theory and the theory of planned behavior. Tour. Manag. 2015, 47, 164–177. [Google Scholar] [CrossRef]
- Meng, B.; Choi, K. An investigation on customer revisit intention to theme restaurants: The role of servicescape and authentic perception. Int. J. Contemp. Hosp. Manag. 2018, 30, 1646–1662. [Google Scholar] [CrossRef]
- Chen, C.-F.; Chen, F.-S. Experience quality, perceived value, satisfaction and behavioral intentions for heritage tourists. Tour. Manag. 2010, 31, 29–35. [Google Scholar] [CrossRef]
- Prebensen, N.K.; Vittersø, J.; Dahl, T.I. Value Co-creation significance of tourist resources. Ann. Tour. Res. 2013, 42, 240–261. [Google Scholar] [CrossRef]
- Mazumder, H.; Ahmed, M.; Al-Amin, Q. Estimating total contribution of tourism to Malaysia economy. Int. J. Bus. Manag. Soc. Sci. 2009, 2, 146–159. [Google Scholar]
- Campos, A.C.; Mendes, J.; Valle, P.O.; Scott, N. Co-creating animal-based tourist experiences: Attention, involvement and memorability. Tour. Manag. 2017, 63, 100–114. [Google Scholar] [CrossRef]
- Zatori, A.; Smith, M.K.; Puczko, L. Experience-involvement, memorability and authenticity: The service provider’s effect on tourist experience. Tour. Manag. 2018, 67, 111–126. [Google Scholar] [CrossRef]
- Chang, L.L.; Backman, K.F.; Huang, Y.C. Creative tourism: A preliminary examination of creative tourists’ motivation, experience, perceived value and revisit intention. Int. J. Cult. Tour. Hosp. Res. 2014, 8, 401–419. [Google Scholar] [CrossRef]
- Binkhorst, E.; Dekker, T.D. Agenda for co-creation tourism experience research. J. Hosp. Leis. Mark. 2009, 18, 311–327. [Google Scholar] [CrossRef]
- Meller, P.; Marfán, M. Small and Large Industry: Employment generation, linkages, and key sectors. Econ. Dev. Cult. Chang. 1981, 29, 263–274. [Google Scholar]
- Coudounaris, D.N.; Sthapit, E. Antecedents of memorable tourism experience related to behavioral intentions. Psychol. Mark. 2017, 34, 1084–1093. [Google Scholar] [CrossRef]
- Marschall, S. “Personal memory tourism” and a wider exploration of the tourism- memory nexus. J. Tour. Cult. Change 2012, 10, 321–335. [Google Scholar] [CrossRef]
- Reis, H.T.; Gable, S.L. Toward a positive psychology of relationships. In Flourishing: Positive Psychology and the Life Well-Lived; Keyes, C.L.M., Haidt, J., Eds.; American Psychological Association: Washington, DC, USA, 2003; pp. 129–159. [Google Scholar]
- Kahneman, D.; Tversky, A. Prospect theory: An analysis of decision under risk. In Handbook of the Fundamentals of Financial Decision Making: Part I; World Scientific: Singapore, 2013; pp. 99–127. [Google Scholar]
- Zald, D.H. The human amygdala and the emotional evaluation of sensory stimuli. Brain Res. Rev. 2003, 41, 88–123. [Google Scholar] [CrossRef] [PubMed]
- Kim, J.H.; Ritchie, J.R.B.; McCormick, B. Development of a scale to measure memorable tourism experiences. J. Travel Res. 2012, 51, 12–25. [Google Scholar] [CrossRef]
- Hirschman, E.C.; Holbrook, M.B. Consumption: Hedonic Concepts. J. Mark. 1982, 46, 92–101. [Google Scholar] [CrossRef]
- Lynch, P.A. The commercial home enterprise and host: A United Kingdom perspective. Int. J. Hosp. Manag. 2005, 24, 533–553. [Google Scholar] [CrossRef]
- Prebensen, N.K.; Xie, J. Efficacy of co-creation and mastering on perceived value and satisfaction in tourists’ consumption. Tour. Manag. 2017, 60, 166–176. [Google Scholar] [CrossRef]
- de Fátima Brilhante, M.; Rocha, M.L. COVID-19 Impact on the Tourism Accommodation and Restaurant Sectors of São Miguel (Azores). Sustainability 2023, 15, 343. [Google Scholar] [CrossRef]
- Silva, F.; Lopes, T.; Silva, M. The Resilience of Tourism Recreation Companies in a Pandemic Context: The Case of Canyoning in the Azores. Soc. Sci. 2022, 11, 558. [Google Scholar] [CrossRef]
- Neuhofer, B.; Buhalis, D.; Ladkin, A. Experiences, co-creation and technology: A conceptual approach to enhance tourism experiences. Tourism and Global Change. On the Edge of Something Big. In Proceedings of the CAUTHE 2013 Conference, Lincoln, New Zealand, 11–14 February 2013; pp. 546–555. [Google Scholar]
- Vargo, S.L.; Lusch, R.F. Evolving to a New Dominant Logic for Marketing. J. Mark. 2004, 68, 24036. [Google Scholar] [CrossRef]
- Ponte, J.; Couto, G.; Pimentel, P.; Sousa, Á.; Oliveira, A. Tourism planning in the Azores and feedback from visitors. Tour. Manag. Stud. 2021, 17, 7–15. [Google Scholar] [CrossRef]
- Castanho, R.A.; Couto, G.; Lousada, P.; Carvalho, C.; Sousa, A. Princípios de Planeamento Estratégico e Gestão de Turismo Rural em Territórios Ultraperiféricos: O Caso de Estudo do Arquipélago dos Açores. Rev. Ibérica De Sist. E Tecnol. De Inf. 2020, E36, 30–41. [Google Scholar]
- Chathoth, P.K.; Ungson, G.R.; Harrington, R.J.; Chan, E.S.W. Co-creation and higher order customer engagement in hospitality and tourism services: A critical review. Int. J. Contemp. Hosp. Manag. 2016, 28, 222–245. [Google Scholar] [CrossRef]
- Chatterley, C.; Linden, K.G.; Javernick-Will, A. Identifying pathways to continued maintenance of school sanitation in Belize. J. Water Sanit. Hyg. Dev. 2013, 3, 411–422. [Google Scholar] [CrossRef]
- Cohen, E. A Phenomenology of Tourist Experiences. Sociology 1979, 13, 179–201. [Google Scholar] [CrossRef]
- Barnes, S.J.; Mattsson, J.; Sørensen, F. Remembered experiences and revisit intentions: A longitudinal study of safari park visitors. Tour. Manag. 2016, 57, 286–294. [Google Scholar] [CrossRef]
- Jin, N. Moderating Role of Relationship Quality on the Link between Restaurant Experiences and Customer Loyalty for the Market of Mature Customers. J. Qual. Assur. Hosp. Tour. 2015, 16, 259–282. [Google Scholar] [CrossRef]
- Park, J.W.; Robertson, R.; Wu, C.L. The effect of airline service quality on passengers’ behavioural intentions: A Korean case study. J. Air Transp. Manag. 2004, 10, 435–439. [Google Scholar] [CrossRef]
- Rajaratnam, S.D.; Nair, V.; Pahlevan Sharif, S.; Munikrishnan, U.T. Destination quality and tourists’ behavioural intentions: Rural tourist destinations in Malaysia. Worldw. Hosp. Tour. Themes 2015, 7, 463–472. [Google Scholar] [CrossRef]
- Prayag, G.; Hosany, S.; Muskat, B.; Del Chiappa, G. Understanding the Relationships between Tourists’ Emotional Experiences, Perceived Overall Image, Satisfaction, and Intention to Recommend. J. Travel Res. 2015, 56, 41–54. [Google Scholar] [CrossRef]
- Mittal, V.; Ross, W.T.; Baldasare, P.M. The asymmetric impact of negative and positive attribute-level performance on overall satisfaction and repurchase intentions. J. Mark. 1998, 62, 33–47. [Google Scholar] [CrossRef]
- Szymanski, D.M.; Henard, D.H. Customer satisfaction: A meta-analysis of the empirical evidence. J. Acad. Mark. Sci. 2001, 29, 16–35. [Google Scholar] [CrossRef]
- Um, S.; Chon, K.; Ro, Y.H. Antecedents of revisit intention. Ann. Tour. Res. 2006, 33, 1141–1158. [Google Scholar] [CrossRef]
- Reitsamer, B.F.; Brunner-Sperdin, A. Tourist destination perception and well- being: What makes a destination attractive? J. Vacat. Mark. 2015, 23, 55–72. [Google Scholar] [CrossRef]
- Lin, C.-H. Effects of Cuisine Experience, Psychological Well-Being, and Self-Health Perception on the Revisit Intention of Hot Springs Tourists. J. Hosp. Tour. Res. 2012, 38, 243–265. [Google Scholar] [CrossRef]
- Cheng, T.M.; Lu, C.C. Destination Image, Novelty, Hedonics, Perceived Value, and Revisiting Behavioral Intention for Island Tourism. Asia Pac. J. Tour. Res. 2013, 18, 766–783. [Google Scholar] [CrossRef]
- Buonincontri, P.; Morvillo, A.; Okumus, F.; van Niekerk, M. Managing the experience co-creation process in tourism destinations: Empirical findings from Naples. Tour. Manag. 2017, 62, 264–277. [Google Scholar] [CrossRef]
- Sugathan, P.; Ranjan, K.R. Co-creating the tourism experience. J. Bus. Res. 2019, 100, 207–217. [Google Scholar] [CrossRef]
- Couto, G.; Castanho, R.A.; Pimentel, P.; Carvalho, C.; Sousa, Á.; Santos, C. The impacts of COVID-19 crisis over the tourism expectations of the Azores Archipelago residents. Sustainability 2020, 12, 7612. [Google Scholar] [CrossRef]
- Wigfield, A.; Exxles, J.S. Expectancy-value theory of achievement motivation: A developmental perspective. Educ. Psychol. Rev. 1994, 6, 49–78. [Google Scholar] [CrossRef]
- Wigfield, A.; Eccles, J.S. Expectancy-value theory of achievement motivation. Contemp. Educ. Psychol. 2000, 25, 68–81. [Google Scholar] [CrossRef] [PubMed]
- Rebola, F.; Loures, L.; Ferreira, P.; Loures, A. Inland or Coastal: That’s the Question! Different Impacts of COVID-19 on the Tourism Sector in Portugal. Sustainability 2022, 14, 16248. [Google Scholar] [CrossRef]
- Witt, C.A.; Wright, P.L. Tourist Motivation: Life after Maslow; EurekaMag: Tallinn, Estonia, 1992; pp. 33–35. [Google Scholar]
- Jovanovic, T.; Dragin, A.; Armenski, T.; Pavic, D.; Davidovic, N. What demotivates the tourist? Constraining factors of nautical tourism. J. Travel Tour. Mark. 2013, 30, 858–872. [Google Scholar] [CrossRef]
- Macedo, B.V. Um Estudo Empírico Sobre o Impacto da COVID-19 no Sector do Turismo nos Açores. Master’s Thesis, Universidade dos Açores, Ponta Delgada, Portugal, 2022. [Google Scholar]
- Couto, G.; Castanho, R.A.; Pimentel, P.; Barreto Carvalho, C.; Sousa, Á. How SARS-CoV-2 crisis could influence the tourism intentions of Azores Archipelago residents? A study based on the assessment of the public perceptions. World Rev. Sci. Technol. Sustain. Dev. 2023, 19, 133–148. [Google Scholar] [CrossRef]
- Omeraga, N.C.; Ozrecberoglu, N.; Genc, S.Y.; Castanho, R.A. COVID-19 pandemic period reflections on problems experienced in distance education at the primary school level: Teacher opinions. World Rev. Sci. Technol. Sustain. Dev. 2023, 19, 20–39. [Google Scholar] [CrossRef]
- Santos, J.G.; Cândido, G.A. Geração e manejo dos resíduos sólidos resultantes das atividades turísticas de Porto de Galinhas-PE. Rev. Bras. De Pesqui. Em Tur. 2015, 9, 40–58. [Google Scholar] [CrossRef]
- Malhotra, N.K. Pesquisa de Marketing: Uma Orientação Aplicada; Bookman Editora: Porto Alegre, Brazil, 2006. [Google Scholar]
- Marôco, J. Análise de Equações Estruturais: Fundamentos Teóricos, Software & Aplicações; ReportNumber, Lda.: Pêro Pinheiro, Portugal, 2014. [Google Scholar]
- Hair, J.; Black, W.; Babin, B.; Anderson, R. Multivariate Data Analysis, 6th ed.; Prentice-Hall: Upper Saddle River, NJ, USA, 2010. [Google Scholar]
- Fornell, C.; Larcker, D. Evaluating Structural Equation Models with Unobservable Variables and Measurement Error. J. Mark. Res. 1981, 18, 39–50. [Google Scholar] [CrossRef]
- Teng, C.C.; Barrows, C.W. Service orientation: Antecedents, outcomes, and implications for hospitality research and practice. Serv. Ind. J. 2009, 29, 1413–1435. [Google Scholar] [CrossRef]
- Yi, Y.; Gong, T. Customer value co-creation behavior: Scale development and validation. J. Bus. Res. 2013, 66, 1279–1284. [Google Scholar] [CrossRef]


| Dimension | Authors |
|---|---|
| Variables in the Model | |
| Customer Experience/Customer Satisfaction | Ahn, Lee, Back, and Schmitt [33]; Buonincontri, Morvillo, Okumus, and van Niekerk [85]; Zatori, Smith, and Puczko [52]; Yang, Chen, and Huang [11]; Campos, Mendes, Valle, and Scott [51]. |
| Customer Orientation | Yang, Chen, and Huang [11]; Meng and Choi [47]. |
| Customer Participation/Co-creation | Ahn, Lee, Back, and Schmitt [33]; Hsiao, Lee, and Chen (2015) [15]; Yang, Chen, and Huang [11] are just a few examples. |
| Revisit Intention | Meng and Choi [47]. |
| Memorable Experiences | Meng and Choi [47]; Zatori, Smith, and Puczko [52]. |
| Loyalty | Yang, Chen and Huang [11]. |
| Control Variables | |
| Perceived Value | Ahn, Lee, Back, and Schmitt [33]; Meng and Choi [47]. |
| COVID-19 | Own elaboration. |
| Variable | % | Variable | % |
|---|---|---|---|
| Gender | Region of the last trip | ||
| Female | 73 | North of Portugal | 33 |
| Male | 27 | South of Portugal | 28 |
| Age | Centre of Portugal | 22 | |
| 15 to 24 years old | 23 | Madeira Islands | 13 |
| 25 to 34 years old | 33 | Azores Islands | 4 |
| 35to 44 years old | 22 | Main reason for the trip | |
| 45 to 54 years old | 14 | Leisure | 88 |
| 55 to 64 years old | 7 | Business | 7 |
| >65 years old | 1 | Visiting family/friends | 5 |
| Marital status | Travel duration | ||
| Single | 52 | <2 nights | 12 |
| Married | 43 | 2 to 4 nights | 48 |
| Divorced | 5 | 5 to 7 nights | 30 |
| Academic degree | 8 to 10 nights | 7 | |
| Basic school | 4 | >10 nights | 3 |
| High school | 24 | Hotel reservation method | |
| Bachelor’s degree | 48 | Online travel agency | 48 |
| Master’s/Doctorate degree | 24 | Directly on the hotel website | 23 |
| Household net monthly income | Phone | 19 | |
| <500 EUR | 3 | Offline travel agency | 6 |
| 501 EUR to 1000 EUR | 27 | Hotel reception desk | 4 |
| 1001 EUR to 1500 EUR | 21 | Number of hotel stays in the last 12 months | |
| 1501 EUR to 2500 EUR | 23 | 2 | 45 |
| 2501 EUR to 3500 EUR | 13 | 2 to 4 | 36 |
| 3501 EUR to 5000 EUR | 10 | 5 to 7 | 11 |
| 5001 EUR to 7500 EUR | 2 | 8 to 10 | 4 |
| >7500 EUR | 1 | >10 | 4 |
| Itens | Loading | t-Value | CR | AVE |
|---|---|---|---|---|
| Client Experience (α = 0.964) | 0.965 | 0.757 | ||
| CE1 | 0.803 | 42.795 | ||
| CE2 | 0.866 | 71.834 | ||
| CE3 | 0.875 | 50.864 | ||
| CE4 | 0.714 | 20.205 | ||
| CE5 | 0.901 | 124.175 | ||
| CE6 | 0.893 | 73.327 | ||
| CE7 | 0.934 | 153.901 | ||
| CE8 | 0.877 | 52.321 | ||
| CE9 | 0.943 | 115.531 | ||
| Client Orientation (α = 0.953) | 0.953 | 0.744 | ||
| CO1 | 0.898 | 61.048 | ||
| CO2 | 0.829 | 48.075 | ||
| CO3 | 0.846 | 64.407 | ||
| CO4 | 0.842 | 68.464 | ||
| CO5 | 0.887 | 67.475 | ||
| CO6 | 0.908 | 92.968 | ||
| CO7 | 0.824 | 33.688 | ||
| Client Participation (α = 0.974) | 0.973 | 0.605 | ||
| CP1 | 0.910 | 34.524 | ||
| CP2 | 0.852 | 36.272 | ||
| CP3 | 0.858 | 39.873 | ||
| CP4 | 0.776 | 45.429 | ||
| CP5 | 0.885 | 38.244 | ||
| CP6 | 0.821 | 36.526 | ||
| CP7 | 0.765 | 34.090 | ||
| CP8 | 0.698 | 35.574 | ||
| CP9 | 0.679 | 35.999 | ||
| CP10 | 0.842 | 53.676 | ||
| CP11 | 0.763 | 42.210 | ||
| CP12 | 0.689 | 33.504 | ||
| CP13 | 0.715 | 29.950 | ||
| CP14 | 0.714 | 35.118 | ||
| CP15 | 0.817 | 24.844 | ||
| CP16 | 0.858 | 42.380 | ||
| CP17 | 0.722 | 26.256 | ||
| CP18 | 0.834 | 30.496 | ||
| CP19 | 0.746 | 30.4893 | ||
| CP20 | 0.527 | 13.421 | ||
| CP21 | 0.832 | 30.210 | ||
| CP22 | 0.845 | 36.837 | ||
| CP23 | 0.797 | 34.358 | ||
| CP24 | 0.610 | 27.071 | ||
| Revisit Intention (α = 0.953) | 0.955 | 0.812 | ||
| RI1 | 0.940 | 208.332 | ||
| RI2 | 0.963 | 146.05 | ||
| RI3 | 0.960 | 175.433 | ||
| RI4 | 0.724 | 21.709 | ||
| RI5 | 0.897 | 76.473 | ||
| Memorable Experiences (α = 0.974) | 0.826 | |||
| ME1 | 0.909 | 55.946 | ||
| ME2 | 0.876 | 71.112 | ||
| ME3 | 0.877 | 70.498 | ||
| ME4 | 0.904 | 112.617 | ||
| ME5 | 0.965 | 88.092 | ||
| ME6 | 0.927 | 167.196 | ||
| ME7 | 0.933 | 157.714 | ||
| ME8 | 0.870 | 63.342 | ||
| Loyalty (α = 0.966) | 0.966 | 0.825 | ||
| L1 | 0.945 | 88.069 | ||
| L2 | 0.965 | 188.251 | ||
| L3 | 0.931 | 84.305 | ||
| L4 | 0.906 | 82.699 | ||
| L5 | 0.841 | 43.722 | ||
| L6 | 0.856 | 89.466 | ||
| Perceived Value (α = 0.941) | 0.941 | 0.842 | ||
| PV1 | 0.913 | 89.253 | ||
| PV2 | 0.923 | 210.630 | ||
| PV3 | 0.918 | 140.800 | ||
| Dimension | α | CR | AVE |
|---|---|---|---|
| Client Experience (CE) | 0.964 | 0.965 | 0.757 |
| Client Orientation (CO) | 0.953 | 0.953 | 0.743 |
| Client Participation (CP) | 0.950 | 0.949 | 0.610 |
| Revisit Intention (RI) | 0.953 | 0.955 | 0.812 |
| Memorable Experiences (ME) | 0.941 | 0.941 | 0.843 |
| Loyalty (L) | 0.957 | 0.957 | 0.818 |
| CE | CO | CP | L | ME | RI | |
|---|---|---|---|---|---|---|
| Client Experience (CE) | 0.870 | |||||
| Client Orientation (CO) | 0.869 | 0.862 | ||||
| Client Participation (CP) | 0.769 | 0.831 | 0.782 | |||
| Loyalty (L) | 0.835 | 0.845 | 0.781 | 0.905 | ||
| Memorable Experiences (ME) | 0.868 | 0.802 | 0.768 | 0.876 | 0.918 | |
| Revisit Intention (RI) | 0.798 | 0.771 | 0.771 | 0.861 | 0.805 | 0.901 |
| Hypotheses | Result |
|---|---|
| H1. Customer orientation positively affects loyalty. | Confirmed |
| H2. Customer participation has a positive impact on the customer orientation of the service provider. | Confirmed |
| H3. Loyalty influences revisit intention. | Confirmed |
| H4. Customer experience positively affects memorable experiences. | Confirmed |
| H5. The level of customer participation impacts the consumer experience in tourism services. | Confirmed |
| H6. Experiences in tourism services impact revisit intention. | Not confirmed |
| H7. The level of co-creation a customer engages in with the service positively influences revisit intention. | Not confirmed |
Disclaimer/Publisher’s Note: The statements, opinions and data contained in all publications are solely those of the individual author(s) and contributor(s) and not of MDPI and/or the editor(s). MDPI and/or the editor(s) disclaim responsibility for any injury to people or property resulting from any ideas, methods, instructions or products referred to in the content. |
© 2023 by the authors. Licensee MDPI, Basel, Switzerland. This article is an open access article distributed under the terms and conditions of the Creative Commons Attribution (CC BY) license (https://creativecommons.org/licenses/by/4.0/).
Share and Cite
Monteiro, C.; Franco, M.; Meneses, R.; Castanho, R.A. Customer Co-Creation on Revisiting Intentions: A Focus on the Tourism Sector. Sustainability 2023, 15, 15261. https://doi.org/10.3390/su152115261
Monteiro C, Franco M, Meneses R, Castanho RA. Customer Co-Creation on Revisiting Intentions: A Focus on the Tourism Sector. Sustainability. 2023; 15(21):15261. https://doi.org/10.3390/su152115261
Chicago/Turabian StyleMonteiro, Carlos, Mara Franco, Raquel Meneses, and Rui Alexandre Castanho. 2023. "Customer Co-Creation on Revisiting Intentions: A Focus on the Tourism Sector" Sustainability 15, no. 21: 15261. https://doi.org/10.3390/su152115261
APA StyleMonteiro, C., Franco, M., Meneses, R., & Castanho, R. A. (2023). Customer Co-Creation on Revisiting Intentions: A Focus on the Tourism Sector. Sustainability, 15(21), 15261. https://doi.org/10.3390/su152115261

