Next Article in Journal
Are We Putting the Money in the Right Pocket? Ascertaining the Eventual Relationship between Silvoagricultural Subsidies, Ecosystem Threats, and Ecosystem Services in Chile
Next Article in Special Issue
Exploring Human–Wildlife Conflict and Implications for Food Self-Sufficiency in Bhutan
Previous Article in Journal
Local Proximity Cheeses: Choices That Guiding Consumers and Orienting Producers—Case Studies
Previous Article in Special Issue
Stakeholder Analysis and Prioritization of Sustainable Organic Farming Management: A Case Study of Bogor, Indonesia
 
 
Font Type:
Arial Georgia Verdana
Font Size:
Aa Aa Aa
Line Spacing:
Column Width:
Background:
Article

Viewshed Analysis-Based Method Integrated to Landscape Character Assessment: Application to Landscape Sustainability of Greenhouses Systems

by
Antonio Mazzeo
,
Claudia Arcidiacono
*,
Francesca Valenti
,
Mariagrazia Leonardi
and
Simona M. C. Porto
Department of Agriculture, Food and Environment, University of Catania, Via S. Sofia, 100, 95123 Catania, Italy
*
Author to whom correspondence should be addressed.
Sustainability 2023, 15(1), 742; https://doi.org/10.3390/su15010742
Submission received: 1 August 2022 / Revised: 6 December 2022 / Accepted: 22 December 2022 / Published: 31 December 2022

Abstract

:
The visual impact of crop shelters in the rural landscape is of paramount importance for the sustainability of landscape planning. It is of utmost importance to protect a beautiful landscape characterized by archaeological sites and natural ecosystems but it is also fundamental to preserve a key economy based on agriculture. To preserve the landscape there is the need to understand its landscape units and to assess the feasibility of the application of landscape character assessment (LCA) at a local scale and adaptation to higher scales in the land-use planning process. In this study, a methodology based on viewshed analysis was integrated into LCA in order to define landscape character areas and types. An application of the method was done on greenhouse systems. Landscape evaluation was carried out by using both ECOVAST guidelines for landscape identification and indicators, which were defined and computed in order to describe the visual impact of greenhouses. The method was applied to a study area located in South Italy, in the Province of Ragusa, in the eastern part of Sicily, where the greenhouse system highly characterizes agricultural activities and made it possible to define landscape guidelines. Finally, a visibility map was drawn up to highlight the areas subject to the greatest visibility. In addition to objectifying the visual impact of greenhouses, the research verified that the proposed LCA-based methodology combined with viewshed analysis can be feasible for supporting the analysis phases of landscape and urban planning under the new territorial governance laws issued for the Region of Sicily in recent years. These analyses were useful to provide information that objectively takes into account the importance of the visual component in the context of landscape planning. Due to the limited surface of the sample area considered in this study, this research work should be considered a pilot or preliminary study. The extension of this methodology to the adjacent municipalities could represent the practical application performed by local authorities to define common regulations suitable to preserve landscape components.

1. Introduction

Landscape is by definition an area perceived by people, the character of which is the result of the action and interaction of natural and/or human factors [1]. The action and interaction between man and nature give the landscape different characteristics such as visual, physical and perceptive.
Landscape character assessment (LCA) is a method based on the identification, classification, and mapping of different and distinctive characters and areas [2,3], which evaluates the spatial and visual characteristics of the landscape. The methodology can be applied in different fields and constitute a useful aid for territorial protection, management and enhancement. In particular, the analysis of visibility is increasingly applied by landscape planners as a decision support system that presupposes a better possible spatial arrangement of land uses, as well as it is useful in the assessment of the visual impact of certain characteristics of the landscape [4,5,6,7,8,9,10,11].
The aim of this study was to evaluate the use of LCA to measure the visual impact of intensive agricultural activities within an existing rural landscape. An application of the research has been focused on the use of LCA to measure the visual impact of greenhouse settlements in South Italy. Previous research in this field has been conducted. In that work, the value of a GIS-based method to objectively quantify the visual impact of large-scale greenhouse developments has been demonstrated [11]. Yet the first case studies in Italy aimed at describing the environmental impact of crop shelters and modeling their sustainable development were carried out by Arcidiacono and Porto [12,13,14].
Greenhouse technology is intense in many regions of the world [15,16], including the Netherlands, Australia, Canada, Spain, the United States, the United Kingdom and Iceland. One of the main problems of these crop shelter areas is the impact on the aesthetics of the surrounding landscape.
Often located near towns and markets, greenhouses sometimes create conflict between the rural and urban landscapes. Conflict is well managed in Britain and Iceland [15]. In the first country, the visual impact is mitigated by an appropriate green design, whereas in the second one the conflict is reduced thanks to an interesting level of architectural design. Useful research, published in 2018 [16], shows the different typologies and the distribution of small farms in Europe.
The focus of this study was on verifying the hypothesis that an LCA-based planning tool can be suitable for quantifying the visual impact of crop shelters in the rural landscape. Specifically, the study was conducted in a particular area of Eastern Sicily characterized by the presence of huge greenhouse settlements in its coastal strip. In addition to objectifying the visual impact of greenhouses, another important scope of the research was to verify whether the proposed LCA-based method could be feasible for supporting the analysis phases of landscape and urban planning under the new territorial governance laws issued for the Region of Sicily in recent years.

2. Materials and Methods

2.1. Landscape Analysis Methodology

The proposed methodology included the application of consolidated methods of landscape analysis, i.e., “Landscape Character Assessment” (LCA) and ECOVAST methodology, coupled with GIS tools utilization to perform visibility analysis, viewshed analysis and indicator computation.
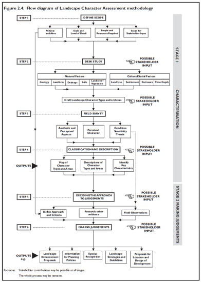
At an operational level, the assessment of the landscape character, based on a traditional British approach, was carried out by following the LCA methodology promoted by the Scottish Natural Heritage (SNH) and the Scottish Country Agency in 2002 [2]. This methodology represents a guide generated by a research and experimentation path on the theme of the landscape, its analysis and its evaluation. Indeed, it has influenced the British disciplinary and experimental debate of the last thirty years, giving rise to one of the most widespread and systematic analyses of the English landscape constituting the landscape character network (LCN).
Today, the assessment of the landscape character through LCA addresses environmental protection policies and tools for the protection and transformation of the territory. In fact, at a regional and local scale, it defines a direction for planning policies aimed at identifying new areas of urban development, the optimal scale and level of planning, and the analysis of documentation for environmental assessments.
Furthermore, the LCA represents a useful basis for developing strategies aimed at managing the landscape and protected areas or at achieving their protection, and for identifying their borders and consequently selecting the most suitable protection policies.
Another way to describe the characteristics of the landscape is ECOVAST. The ECOVAST methodology was applied to this study since it was considered suitable for improving knowledge of the character, and for being integrated with the LCA. The ECOVAST process was in particular included in the fourth phase of the LCA scheme (Figure 1), which is related to the description of types and areas of the character. This phase also produced a map of the types and areas of the character, which was created by refining the spatial identification of the Units through a process of visibility analysis.
There are two different approaches suitable for analyzing the perception of the landscape in spatial planning: the public preference model and the expert model. In this study, the “expert” model was applied to the case study since a panel of landscape analysis and design experts was considered.
Within the scope of “expert” perception analysis, there are different methods for studying the visual space, which depend on the disciplinary field they are applied to (e.g., urban planning, architecture, geography, archaeology). Among these, two categories of spatial analysis are associated: analysis of the built environment (concept of isovista) and territorial analysis (concept of viewshed). In this study, the methodology based on viewshed analysis was used.
Weighted intervisibility, which is the approach used in this study, is based on an irregular distribution of points that are chosen by the operator as they represent strategic observation points such as:
  • Static points of view: panoramic points;
  • Dynamic points of view: panoramic roads and/or landscape interest.
The choice of the weighted intervisibility approach was based on the specific objective of this research study, i.e., the analysis of greenhouse systems landscape sustainability.
The intervisibility calculation uses a digital terrain model as an information source, as well as a digital representation of the distribution of the elevations in a regular square grid with variable resolution.
In this study, a visibility analysis was performed by using the viewshed methodology through the QGIS software.
The methodology was applied to the identification of the landscape units and to define the objectives of protection from the visual impact due to the presence of protected crops, according to the simplified workflow reported in Figure 2.
A morphological analysis of the terrain was carried out by using the QGIS software, which processed the contours and the elevation points, resulting in a digital model of the terrain (DTM) with a 10-m pixel resolution.
Based on the obtained DTM, other algorithms were then performed to calculate the shading, the exposure and the slope expressed in percentages. These calculations were found to be useful within the analysis process for the description of natural factors in the desk study phase of the LCA method (Figure 1), and the development of viewshed analysis in the analysis of visibility.
After obtaining the landscape units in the first phase, through a desk study, the data coming from the landscape plan were collected and processed.
The observation points together with the various components of the landscape and the first subdivisions of the landscape units were used to draw up the map of the survey in the field carried out in phase 3 of the methodology (Figure 1). In phase 4 of classification and description, a further subdivision of the landscape units was carried out by including the optical cones related to each observation point, acquired through a specific survey in the territory.
Finally, the “Visually-Affected Area” (VA) landscape visibility indicator defined by Rodrigues et al. [17] was applied in order to objectively identify the most visible landscape units that have been defined. VA was computed through the following relation as the ratio of the area in the analyzed region from which protected crops can be seen:
V A   =   i Sv   ( i ) S tot   100   [ % ]
where Sv (i) are the most visible areas and Stot is the global surface of the study case area [17].
To take into account how many times an area is observed from different observation points, a specific indicator, named VA1 hereafter, was computed by using the following relation:
V A 1 = G S s u m B N s u m B N s u m
where BNsum is the sum of all of the visible pixels in a black and white map produced according to the Rodriguez Index (“0” invisible pixels, “1” visible pixels), GSsum is the sum of the grayscale map pixels weighted by the number of times they are observable.
By means of the QGIS zonal statistic function, the statistical parameters of each landscape unit (pixel count, sum, maximum and minimum) contained in the raster layer obtained with the viewshed analysis were computed.
The above-described methodology based on the landscape character assessment and ECOVAST procedure was developed in order to identify landscape units that take into account the visual impact of greenhouses in the case study described in the following section.

2.2. The Case Study

The case study regarded a greenhouse area in Sicily, in the Province of Ragusa, that is heavily affected by problems linked to the anthropogenic pressure that crop shelters generate on the coast of south-eastern Sicily. The pressure exerted by the expansion of the greenhouse settlements is particularly manifested in the alterations of land morphology, soil waterproofing and in the visual and environmental impacts.
A study conducted by the Institute of Oceanography and Paleoecology of the University of Catania for the preparation of the Territorial Plan of the Province of Ragusa approved through D.D. n. 1376 of 24 November 2003, highlighted how the high density of crop shelters is one of the main causes of variations in the equilibrium of the coastal dynamics along the Ragusa coastal zone. The Territorial Plan highlights how the pressure exerted by the expansion of greenhouses is manifested in the alterations of the morphology of the territory, in the sealing of the soil and in the visual and environmental impact.
Therefore, the Coastal Zone Area Plan for the Province of Ragusa proposes a redefinition of coastal use with the aim of restoring the ecological environmental balance with actions aimed at pursuing sustainable development.
In particular, the Plan highlights the ecological and landscape incompatibility between the agricultural use of coastal land, characterized by the spread of protected crops, and seasonal tourist use.
The Territorial Plan was also explored within the Landscape Plan of the Province of Ragusa. An Area Plan was thus proposed, which identifies the following areas of action: Urbanized areas (U), Respect areas (R), Agricultural areas.
On the basis of the indications provided by territorial and landscape planning principles and methods, the study described in this paper was focused on the landscape analysis of Santa Croce Camerina territory since it constitutes a highly representative case of the spreading phenomenon of the greenhouse coverage along the coast of South-Eastern Sicily (Figure 3).
From a geomorphological point of view, the territory is mostly flat, with a variable altitude between 0 and 240 m above sea level and is crossed by three streams: the Grassullo (or Biddemi) stream, the Petraro (or Mistretta) stream, and the Piraino stream.
The territory can be divided into two morphological areas: the terminal area of the Hyblean plateau and the coastal area, the border of which can be identified in the “Santa Croce-Comiso” road (Contrada Santa Rosalia) and in the Santa Croce-Casuzze road (Contrada Cozzo Capello-Pellegrino). The upstream area has an altitude between 80 and 240 m above sea level and is characterized by predominantly “brown calcareous” soils, involving tree and forage crops, while the downstream area, between 0 and 80 m above sea level, is composed of “vertisoils” with high agricultural potential and dune areas with sand of marine origin. The border area between the two areas is characterized by “regisoils” and “alluvial soils”.
Santa Croce Camerina municipality boundaries are delimited as follows:
  • To West-North-West by Cava Mistretta;
  • To East-South-East by Vallone Grassullo (or Biddemi);
  • To North-East by the Scalogno-Magazè road;
To South-West, it borders a portion of the Iblean coast where the seaside resorts of Casuzze, Kaukana, Punta Secca, and Punta Braccetto have grown.
Most of the resident population lives in the urban center, and only in recent years have the settlements extended to the outermost areas through subdivision plans, resulting in the presence of scattered houses near the urban center and especially on the coastal strip in the towns of Biddemi, Cannitello, Sfera, Caucana-Finaiti, Caucana Finaiti Nord, Pellegrino, Pescazze, Punta Braccetto, Punta Secca, Torre di Mezzo.
The urban center mainly has houses on one or two levels above ground, while in the peri-urban area there are mainly new houses with terraced or in-line buildings and single-family houses.
In the hamlets, the settlements mainly correspond to houses with a strong seasonal character, populated mainly in summer by the inhabitants of the Municipality of Santa Croce and by tourists.
The seaside villages of KauKana, Casuzze, Punta Braccetto and Punta Secca represent very popular tourist destinations by virtue of the attractiveness of the coastal landscape and the interesting historical and archaeological assets including the Kamarina Regional Museum and the KauKana Archaeological Park. Among these hamlets, the small seaside village of Punta Secca is also known for its characteristic landscape of rocky outcrops from the coastal sand. Punta Braccetto is also a small village on a beach made of sand, rocks and cavities, very important from an ecological point of view, also because it hosts migratory birds.
The territorial agricultural production is mainly specialized in fruit and vegetables under a protected environment (protected cultivation), characteristic of the coastal area of the Ragusa province that extends from Acate to Ispica.
Greenhouse cultivation represents an important element of regional agriculture. The fruit and vegetable supply chain generally has a high level of specialization in both fresh and processed products. The municipality of Santa Croce Camerina is also part of the sub-area of the Irminio Valley where an extra virgin olive oil, which has obtained the DOP MONTI IBLEI recognition, is produced. The wine sector is another substantial part of the territorial agricultural production. The production of Ragusano Dop, a typical cheese, is also very important. The area of origin of the milk for processing also includes the municipality of Santa Croce Camerina. This information was useful for defining areas with high-value cultivations.
With reference to the Landscape Plan of the Province of Ragusa, drawn up pursuant to art. 143 of Legislative Decree 22.01.2004 n.42 and subsequent amendments and approved with D.A. n. 1346 of 5 April 2016, the peri-urban area of S. Croce Camerina falls under type A “Scope of peri-urban areas of environmental, landscape and historical-identity value” and in type C, “Scope of peri-urban areas characterized by the widespread presence of greenhouses and of newly planted agricultural areas “.

3. Results

The results of the proposed landscape analysis procedure, based on the LCA method and the ECOVAST method, were obtained by the Viewshed Analysis and the Automatic Classification of remote sensing images in order to obtain a method capable of identifying the landscape units and to define the objectives of protection from the visual impact due to the presence of protected crops.
The morphological analysis of the terrain carried out by using the QGIS software, on the basis of the contours and the elevation points, produced a digital model of the terrain-DTM (Figure 4a) with a 10-m pixel resolution. Based on the obtained DTM, other QGIS tools allowed for a calculation of the shading (Figure 4b), the exposure (Figure 4c), and the slope (Figure 4d) expressed in percentages.
The data acquired from the Landscape Plan were collected and processed, and on this basis potential strategic observation points were defined (Figure 5a,b).
The observation points together with the various components of the landscape and the first subdivisions of the landscape units were used to draw up the map of the survey in the field (Figure 6a) carried out in phase 3 of the methodology (Figure 1). In phase 4 of classification and description, a further subdivision of the landscape units was carried out by including the optical cones related to each observation point. (Figure 6b).
Finally, a visibility map was drawn up (Figure 7) to highlight the areas subject to greater visibility than the others.
When filling out the form for the survey, the objective of protecting the characteristics of the landscape was indicated. The objectives were also indicated according to the visual impact of the greenhouse settlements. The VA and VA1 indicators were computed to quantify the visual impact of Santa Croce Camerina (Table 1). In this table, N.LU is the number of landscape units, BNsum is the sum of all of the visible pixels in the black and white map produced according to the Rodriguez Index (“0” invisible pixels, “1” visible pixels), GSsum is the sum of the grayscale map pixels weighted by the number of times they are observable, Sup.LU is the area of the landscape unit surface, and GSmax is the maximum number of observation points from which the LU is visible.
The analysis of the VA1 indicator highlighted that the landscape unit observable from the highest number of viewpoints is number 3 (Santa Croce Camerina center) whereas the less observable LU is number 7 (Torrente Grassullo).

4. Discussion

In addition to the Territorial Coordination Plan and the Landscape Plan of the Province of Ragusa, this study also made use of other previous studies concerning the distribution and calculation of the surfaces occupied by greenhouse settlements within the Province of Ragusa. Specifically, a study conducted by Arcidiacono and Porto [12] in the territory of Santa Croce Camerina proposed a spatial management model of crop shelters based on the temporal analysis of the presence of protected crops and the definition of two spatial indices which describe the level of land consumption exerted by the presence of currently protected crops (Iso) and that represented by the project hypothesis for the allocation of new greenhouse structures (Ipso) [12].
In that research study, the identification of the spatial indicators provided for the subdivision of the territory of Santa Croce Camerina into 11 zones, according to the discretization method based on the grid of the main roads, and remote sensing images referring to the years 1994 and 1999 were used.
From the comparison of the results obtained for Unit 3 associated with the temporal evolution of the soil cover of the greenhouse settlements in the area from 1994 to 2020 (Figure 8a), it can be observed that the presence of crops has increased in the area that is affected by the greatest visibility (Unit 3, Santa Croce Camerina) resulting in a considerable visual impact from the urban center. Therefore, compared to the study conducted by Arcidiacono and Porto [12] which indicated the area as potentially available for the settlement of greenhouse structures (Zone 7 of Figure 8 and Figure 9), these results would suggest the need to produce new landscape protection measures for this unit. It is to be highlighted that landscape unit 3 has redefined the boundaries of Zone 7 on the basis of the methodology proposed.
That study also made use of the information contained in the Territorial Coordination Plan and additional maps of the Landscape Plan including the 1: 10,000 thematic maps representing territorial constraints, the various levels of protection, and land use, in order to define the driving force-pressure-state-impact-response (DPSIR) indicators.
The indicators produced by the study were the following:
  • Indicators I1, I2, I3 which represent protection levels 1, 2 and 3 contained within the Landscape Plan;
  • Indicator I4 refers to the areas that the Landscape Plan considers “environmental recovery areas”, located on the coastal strip and affected by scattered buildings and small settlements;
  • The I5 indicator represents areas unsuitable for agricultural activity;
  • Indicator I6 highlights the areas that may allow the presence of crop shelters.
Figure 8a represents the thematic map of indicators I1, I2, I3, I4 and I5. The map of the suitability of the particles to be converted into areas for protected cultivation in that study is described in Figure 9a and the map of indicator I6 is shown in Figure 9b [12].
The comparison between the results of that study [12] with this analysis highlighted that landscape unit 3, which is the one with the highest visibility from the urban center, includes zone 7 studied before.
The results show that it is not conceivable to convert new areas into areas occupied by protected crops in zone 7, which is already partially occupied by the existing crop shelter coverage. Since landscape units 6 and 7 (Figure 7) are the less visible ones, the parts of landscape unit 6 (Figure 7) corresponding to zones 9 and 10 are at present the most suitable to be converted into protected crops areas. These results are confirmed by virtue of the integration of the information related to the visibility analysis, conducted through the viewshed analysis by using GIS, in the landscape analysis methodology aimed at identifying landscape units. These analyses were useful to provide information that objectively takes into account the importance of the visual component in the context of landscape planning.

5. Conclusions

In this study, a methodology based on viewshed analysis was integrated into LCA in order to define landscape character areas and types. An application of the method was carried out on greenhouse systems. Landscape evaluation was executed by using both ECOVAST guidelines for landscape identification and indicators which were defined and computed in order to describe the visual impact of greenhouses. A visibility map was drawn up to highlight the areas subject to the greatest visibility.
These analyses were useful to provide information that objectively takes into account the importance of the visual component in the context of landscape planning.
In addition to objectifying the visual impact of greenhouses, the research verified that the proposed LCA-based method used with viewshed analysis can be feasible for supporting the analysis phases of landscape and urban planning under the new territorial governance laws issued for the Region of Sicily in recent years.
From the comparison with some thematic studies published during the years from 2015 to 2018 [18,19,20,21,22] and the results obtained in the previous studies conducted by Arcidiacono and Porto [12,13,14] and Sal et al. [23], it was possible to prove how the LCA is applicable on a local scale and can be adapted to higher scales in the land-use planning process. There are still some difficulties related to the multitude of planning institutions and legislations in Sicily. Some difficulties are generated when the characteristics of the landscape as an input to the plan are not respected. In this regard, LCA results can provide a baseline for landscape characters and a basis for monitoring changes in landscape character.
The present study successfully tested the applicability of a local-scale characterization methodology to a coastal area in Sicily. In light of the results obtained, it is possible to state that in the context of LCA and ECOVAST procedures, the use of GIS methodologies suitable for conducting visual analysis (Viewshed Analysis) and the automatic classification of land use by using remote sensing images (Automatic classification) are crucial in order to make the visual component an objective and discriminating factor and, therefore, information able to provide support to the identification criteria of the landscape units. This type of approach makes it possible to define more precisely the protection objectives and strategies for areas having a high visual impact, such as those affected by the development of crop shelters.
A limit of the methodology is related to the fact that since landscape characters change rapidly over time, the LCA needs to be reviewed at periodic intervals, e.g., every 5 years.
With the urban planning reform stated by the Regional Law n. 19 of 2020, Sicily is implementing new PUGs (General Urban Plans). This requires a basic knowledge of the territory, including local landscape features. The opportunities offered by the LCA for better protection, management and planning of the landscape would therefore have the ability to support its integration into the local planning system by placing it as a potential resource in territorial management policies. The way to achieve these opportunities would require more research and support information for planners and decision-makers in Sicily.
Spatial planning could benefit from the adoption of new tools and methods developed by experts to improve the systematic incorporation of LCA. To this end, it would be useful to set up working groups of experts at the local level for the discussion and exchange of knowledge, experiences and ideas and for the creation of an LCA guide (continuously updated) at the regional level.
Due to the limited surface of the sample area considered in this study, this survey should be considered a pilot or preliminary study. In particular, a limit of this work is that adjacent municipalities should be investigated and the coherence of territorial policies on border communities should be determined. Landscape management should be conducted at the local level with particular emphasis on the policy of neighboring municipalities and landscape units shared between municipalities. To this end, the applicability of the LCA to other parts of the province of Ragusa with particular reference to coastal areas and greenhouse settlements should be further tested on the territorial portions of the municipality of Ragusa (Kamarina, Marina di Ragusa, Ragusa center, Castello di Donnafugata) by describing spatial variations, and cultural and visual aspects in order to define common regulations to preserve landscapes components.

Author Contributions

The authors participated equally in the structuring of the subject matter; therefore, they consider the work to be unitary. However, the editorial responsibility of the texts is divided as follows: “Conceptualization, A.M., C.A., M.L., S.M.C.P. and F.V.; methodology, S.M.C.P.; software, A.M.; validation, S.M.C.P., C.A. and M.L.; formal analysis, F.V.; investigation, A.M.; resources, S.M.C.P.; data curation, M.L.; writing—original draft preparation, M.L.; writing—review and editing, M.L. and C.A.; visualization, C.A.; supervision, C.A.; project administration, S.M.C.P.; funding acquisition, C.A. All authors have read and agreed to the published version of the manuscript.”

Funding

The research study was carried out within the project: Piano incentivi per la ricerca di Ateneo 2020–2022—‘Engineering solutions for sustainable development of agricultural buildings and land—LANDSUS’ (ID: 5A722192152) coordinated by Professor Claudia Arcidiacono, and APC was funded by this project.

Institutional Review Board Statement

Not applicable.

Informed Consent Statement

Not applicable.

Data Availability Statement

Data available upon request.

Conflicts of Interest

The authors declare no conflict of interest.

References

  1. Convenzione Europea del Paesaggio, Firenze, Italy, 20 October 2000. Available online: http://www.convenzioneeuropeapaesaggio.beniculturali.it/index.php?id=2&lang=it (accessed on 20 March 2022).
  2. Swanwick, C.; Land Use Consultants. Landscape Character Assessment. Guidance for England and Scotland; Countryside Agency and Scottish Natural Heritage: Inverness, UK, 2002; Available online: https://www.yumpu.com/en/document/view/25243736/landscape-character-assessment-guidance-for-england-and- (accessed on 17 May 2022).
  3. Heritage Council. Landscape Character Assessment (LCA) in Ireland: Baseline Audit and Evaluation; Prepared by Julie Martin Associates in Association with Alison Farmer Associates; Heritage Council: Kilkenny, Ireland, 2006; p. 78. ISBN 978-1-906304-01-0.
  4. Bell, S. Landscape pattern, perception and visualisation in the visual management of forests. Landsc. Urban Plan. 2001, 54, 201–211. [Google Scholar] [CrossRef]
  5. Bryan, B.A. Physical environmental modelling, visualisation and query for supporting landscape planning decisions. Landsc. Urban Plan. 2003, 65, 237–259. [Google Scholar] [CrossRef]
  6. Fry, G.L.; Sarlov Herlin, I. Landscape design: How do we incorporate ecological cultural and aesthetic values in landscape assessment and design principles. In Landscape Ecology: Theory and Application, Proceedings of the IALE-UK Conference, Reading, UK, 19–20 September 1995; Griffiths, G.H., Ed.; International Association for Landscape Ecology: Logan, UT, USA, 1995; pp. 51–60. [Google Scholar]
  7. Fry, G.L.; Jerpasen, G.; Skar, B.; Stabbetorp, O. Combining landscape ecology with archaeology to manage cultural heritage interests in the changing country-side. In Development of European Landscapes, Proceedings of the IALE European Conference, Tartu, Estonia, 3–6 July 2001; Mander, U., Printsmann, A., Palang, H., Eds.; Publicationes Instituti Geographici Universitatis Tartuensis: Tartu, Estonia, 2001; Volume 2, pp. 198–202. [Google Scholar]
  8. Hernandez, J.; Garcia, L.; Ayuga, F. Assessment of the visual impact on the landscape by new buildings: A methodology for site selection. Landsc. Urban Plan. 2004, 68, 15–28. [Google Scholar] [CrossRef]
  9. Oh, K. Visual threshold carrying capacity (VTCC) in urban landscape management: A case of Seoul, Korea. Landsc. Urban Plan. 1998, 39, 283–294. [Google Scholar] [CrossRef]
  10. Palmer, J.F.; Hoffman, R.E. Rating reliability and representation validity in scenic landscape assessments. Landsc. Urban Plan. 2001, 54, 149–161. [Google Scholar] [CrossRef]
  11. Rogge, E.; Nevens, F.; Gulinck, H. Reducing the visual impact of ‘greenhouse parks’ in rural landscapes. Landsc. Urban Plan. 2008, 87, 76–83. [Google Scholar] [CrossRef]
  12. Arcidiacono, C.; Porto, S.M.C. A model to manage crop-shelter spatial development by multi-temporal coverage analysis and spatial indicators. Biosyst. Eng. 2010, 107, 107–122. [Google Scholar] [CrossRef]
  13. Arcidiacono, C.; Porto, S.M.C. A Set of Landscape Indicators to Describe Environmental Impacts of Crop-Shelter Coverage. Acta Hortic. 2010, 937, 1011–1018. [Google Scholar] [CrossRef]
  14. Arcidiacono, C.; Porto, S.M.C. Classification of crop-shelter coverage by RGB aerial images: A compendium of experience and findings. J. Agric. Eng. 2010, 41, 1–11. [Google Scholar] [CrossRef]
  15. Badgery-Parker, J. Guidelines for the Development of Controlled Environment Horticulture: Striving for Consistency, Consensus and Community. Planning Greenhouse and Hydroponic Horticulture in NSW; NSW Department of Primary Industries: Orange, NSW, Australia, 2005.
  16. Guiomar, N.; Godinho, S.; Pinto Correia, T.; Almeida, M.; Bartolini, F.; Bezàk, B.; Birò, M.; Bjørkhaug, H.; Bojnec, Š.; Brunori, G.; et al. Typology and distribution of small farms in Europe: Towards a better picture. Land Use Policy 2018, 75, 784–798. [Google Scholar] [CrossRef]
  17. Rodrigues, M.; Montañés, C.; Fueyo, N. A method for the assessment of the visual impact caused by the large-scale deployment of renewable-energy facilities. Environ. Impact Assess. Rev. 2010, 30, 240–246. [Google Scholar] [CrossRef]
  18. Atik, M.; Isikli, R.C.; Ortaçesme, V.; Yildirim, E. Definition of landscape character areas and types in Side region, Antalya-Turkey with regard to land use planning. Land Use Policy 2015, 44, 90–100. [Google Scholar] [CrossRef]
  19. Atik, M.; Isikli, R.C.; Ortaçesme, V. Clusters of landscape characters as a way of communication in characterisation: A study from side, Turkey. J. Environ. Manag. 2016, 182, 385–396. [Google Scholar] [CrossRef] [PubMed]
  20. Trop, T. From knowledge to action: Bridging the gaps toward effective incorporation of Landscape Character Assessment approach in land-use planning and management in Israel. Land Use Policy 2017, 61, 220–230. [Google Scholar] [CrossRef]
  21. Solecka, I.; Raszka, B.; Krajewski, P. Landscape analysis for sustainable land use policy: A case study in the municipality of Popielów, Poland. Land Use Policy 2018, 75, 116–126. [Google Scholar] [CrossRef]
  22. Simensen, T.; Halvorsen, R.; Erikstad, L. Methods for landscape characterisation and mapping: A systematic review. Land Use Policy 2018, 75, 557–569. [Google Scholar] [CrossRef]
  23. Sal, A.G.; González García, A. A comprehensive assessment of multifunctional agricultural land-use systems in Spain using a multi-dimensional evaluative model. Agric. Ecosyst. Environ. 2007, 120, 82–91. [Google Scholar]
Figure 1. Flow chart of the LCA methodology [2].
Figure 1. Flow chart of the LCA methodology [2].
Sustainability 15 00742 g001
Figure 2. Simplified workflow of the procedure proposed in this study.
Figure 2. Simplified workflow of the procedure proposed in this study.
Sustainability 15 00742 g002
Figure 3. Location of the municipality of Santa Croce Camerina in the province of Ragusa.
Figure 3. Location of the municipality of Santa Croce Camerina in the province of Ragusa.
Sustainability 15 00742 g003
Figure 4. Morphological analysis of the municipality of Santa Croce Camerina: (a) digital terrain model; (b) shading; (c) exposure; (d) slope (expressed as a percentage).
Figure 4. Morphological analysis of the municipality of Santa Croce Camerina: (a) digital terrain model; (b) shading; (c) exposure; (d) slope (expressed as a percentage).
Sustainability 15 00742 g004
Figure 5. Landscape Plan data for the municipality of S. Croce Camerina: (a) natural factors; (b) anthropogenic factors.
Figure 5. Landscape Plan data for the municipality of S. Croce Camerina: (a) natural factors; (b) anthropogenic factors.
Sustainability 15 00742 g005
Figure 6. Maps produced in Phase 3 and 4 of the methodology: (a) map of the updated landscape plan components by the in the Santa Croce Camerina municipality; (b) map of the optical cones acquired by photographic surveys, combined with the landscape units of Santa Croce Camerina municipality.
Figure 6. Maps produced in Phase 3 and 4 of the methodology: (a) map of the updated landscape plan components by the in the Santa Croce Camerina municipality; (b) map of the optical cones acquired by photographic surveys, combined with the landscape units of Santa Croce Camerina municipality.
Sustainability 15 00742 g006
Figure 7. Map of the viewshed analysis on Santa Croce Camerina landscape.
Figure 7. Map of the viewshed analysis on Santa Croce Camerina landscape.
Sustainability 15 00742 g007
Figure 8. (a) Greenhouse coverage in the Municipality of Santa Croce Camerina in 1994 and variation recorded from 1994 to 1999; (b) thematic map of indicators I1, I2, I3, I4, I5 of the municipality of S. Croce Camerina. Adapted with permission from Ref. [12]. 2010, IAgrE.
Figure 8. (a) Greenhouse coverage in the Municipality of Santa Croce Camerina in 1994 and variation recorded from 1994 to 1999; (b) thematic map of indicators I1, I2, I3, I4, I5 of the municipality of S. Croce Camerina. Adapted with permission from Ref. [12]. 2010, IAgrE.
Sustainability 15 00742 g008
Figure 9. (a) The map of the suitability of the parcels to be converted into areas for protected cultivation of the municipality of S. Croce Camerina; (b) map of the I6 indicator for the municipality of S. Croce Camerina. Adapted with permission from Ref. [12]. 2010, IAgrE.
Figure 9. (a) The map of the suitability of the parcels to be converted into areas for protected cultivation of the municipality of S. Croce Camerina; (b) map of the I6 indicator for the municipality of S. Croce Camerina. Adapted with permission from Ref. [12]. 2010, IAgrE.
Sustainability 15 00742 g009
Table 1. Values related to the visual impact obtained from the visibility indicator Va1.
Table 1. Values related to the visual impact obtained from the visibility indicator Va1.
N. LUBNsum
[n. Pixel]
Sup. LU
[m2]
VAGSsum
[n. Pixel]
GSmax
[n. Observation Points]
VA1
124,6503,264,4280.7552,06241.11
254,4967,986,0590.6888,29450.62
354,6046,101,9550.90188,36692.45
468,9437,501,6430.92152,75061.22
531,8023,453,5740.9267,51251.12
661,36510,775,2710.5787,71050.43
775691,874,4010.40908730.2
Disclaimer/Publisher’s Note: The statements, opinions and data contained in all publications are solely those of the individual author(s) and contributor(s) and not of MDPI and/or the editor(s). MDPI and/or the editor(s) disclaim responsibility for any injury to people or property resulting from any ideas, methods, instructions or products referred to in the content.

Share and Cite

MDPI and ACS Style

Mazzeo, A.; Arcidiacono, C.; Valenti, F.; Leonardi, M.; Porto, S.M.C. Viewshed Analysis-Based Method Integrated to Landscape Character Assessment: Application to Landscape Sustainability of Greenhouses Systems. Sustainability 2023, 15, 742. https://doi.org/10.3390/su15010742

AMA Style

Mazzeo A, Arcidiacono C, Valenti F, Leonardi M, Porto SMC. Viewshed Analysis-Based Method Integrated to Landscape Character Assessment: Application to Landscape Sustainability of Greenhouses Systems. Sustainability. 2023; 15(1):742. https://doi.org/10.3390/su15010742

Chicago/Turabian Style

Mazzeo, Antonio, Claudia Arcidiacono, Francesca Valenti, Mariagrazia Leonardi, and Simona M. C. Porto. 2023. "Viewshed Analysis-Based Method Integrated to Landscape Character Assessment: Application to Landscape Sustainability of Greenhouses Systems" Sustainability 15, no. 1: 742. https://doi.org/10.3390/su15010742

APA Style

Mazzeo, A., Arcidiacono, C., Valenti, F., Leonardi, M., & Porto, S. M. C. (2023). Viewshed Analysis-Based Method Integrated to Landscape Character Assessment: Application to Landscape Sustainability of Greenhouses Systems. Sustainability, 15(1), 742. https://doi.org/10.3390/su15010742

Note that from the first issue of 2016, this journal uses article numbers instead of page numbers. See further details here.

Article Metrics

Back to TopTop