Designing a Framework for Materials Flow by Integrating Circular Economy Principles with End-of-Life Management Strategies
Abstract
1. Introduction
2. Methods
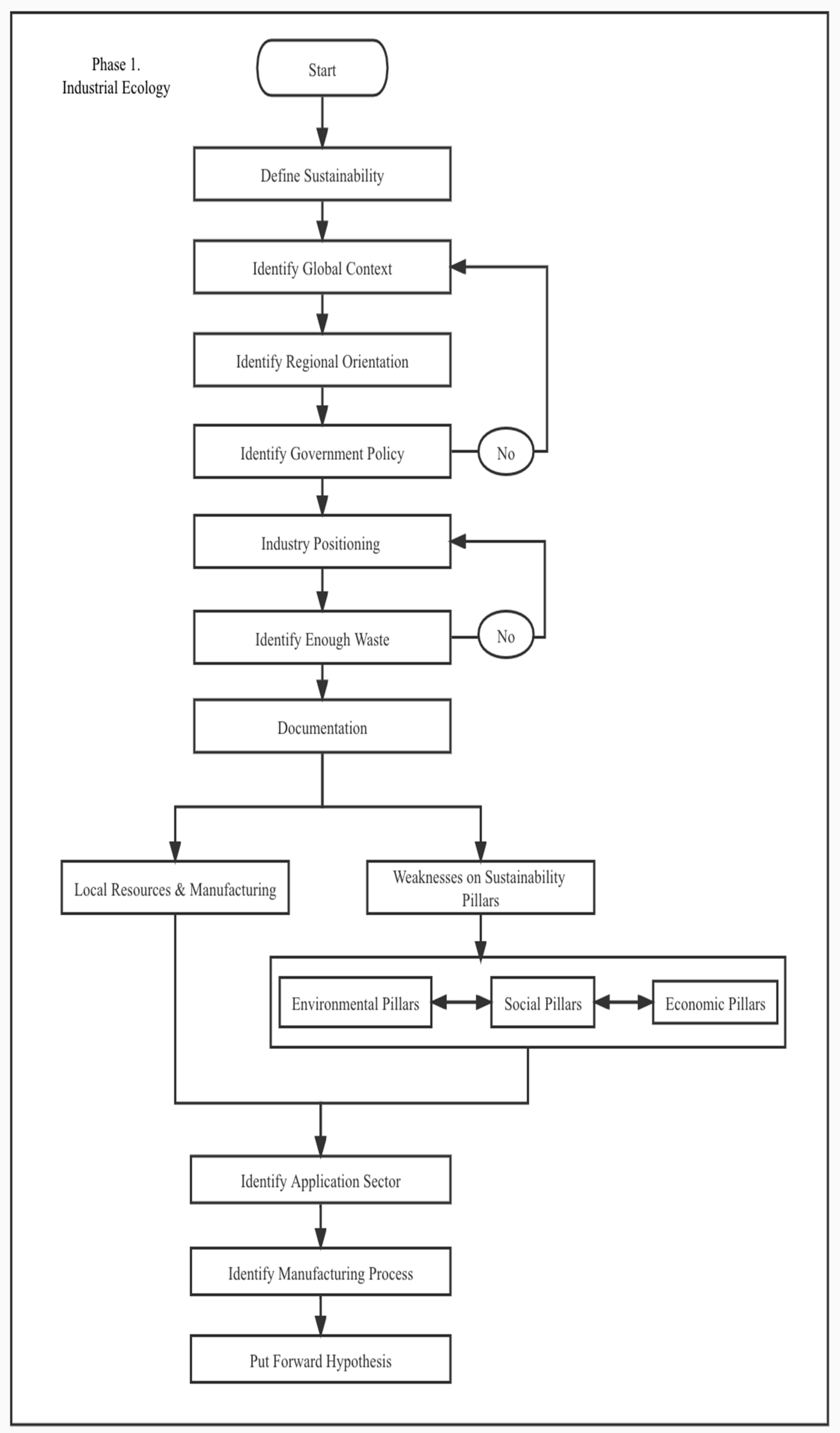
2.1. Industrial Ecology
2.2. Waste Characterisation
2.3. Waste Matrix Evaluation
2.4. Material Prototyping for Validation as Raw Materials
2.5. Proof of Concept
3. Preliminary Application
3.1. Global Context of Sustainability
3.2. Agricultural Waste
3.3. Case Study
3.3.1. Case Selection
3.3.2. Case Analysis
3.3.3. Case Application
4. Discussions
4.1. Discussion of the Key Issues Associated with Designing and Developing the Model of Materials Life Extension
4.2. Limitation
5. Conclusions
Author Contributions
Funding
Institutional Review Board Statement
Informed Consent Statement
Data Availability Statement
Acknowledgments
Conflicts of Interest
References
- Dresner, S. The Principles of Sustainability; Earthscan: London, UK, 2008. [Google Scholar]
- Blewitt, J. Understanding Sustainable Development; Earthscan: London, UK, 2008. [Google Scholar]
- Garcia, D.G.; Kipnis, E.; Solomon, A.; Vasileiou, E. Consumption in the Circular Economy: Learning from Our Mistakes. Sustainability 2021, 13, 601. [Google Scholar] [CrossRef]
- Govindan, K.; Hasanagic, M. A systematic review on drivers, barriers, and practices towards circular economy: A supply chain perspective. Int. J. Prod. Res. 2018, 56, 278–311. [Google Scholar] [CrossRef]
- Balaceanu, C.; Tilea, D.M.; Penu, D. Perspectives on Eco Economics. Circular Economy and Smart Economy. Econ. Stud. 2017, 3, 105–109. [Google Scholar]
- Hu, Y.; He, X.; Poustie, M. Can Legislation Promote a Circular Economy? A Material Flow-Based Evaluation of the Circular Degree of the Chinese Economy. Sustainability 2018, 10, 990. [Google Scholar] [CrossRef]
- Sariatli, F. Linear Economy Versus Circular Economy: A Comparative and Analyzer Study for Optimization of Economy for Sustainability. Bioeconomy Sustain. Dev. 2017, 6, 31–34. [Google Scholar] [CrossRef]
- Ellen MacArthur Foundation. Towards the Circular Economy: Economic and Business Rationale for an Accelerated Transition; Ellen MacArthur Foundation: London, UK, 2013. [Google Scholar]
- Esposito, M.; Terence, T.; Soufani, K. Introducing a Circular Economy: New Thinking with New Managerial and Policy Implications. Calif. Manag. Rev. 2018, 60, 5–19. [Google Scholar] [CrossRef]
- Korhonen, J.; Birkie, S.E.; Nuur, C.; Feldmann, A. Circular economy as an essentially eontested concept. J. Clean. Prod. 2018, 175, 544–552. [Google Scholar] [CrossRef]
- Vuță, M.; Vuţă, M.; Enciu, A.; Cioacă, S.-I. Assessment of the Circular Economy’s Impact in the EU Economic Growth. Amfiteatru Econ. 2018, 20, 248–261. [Google Scholar]
- Joustra, D.J. Circular Essentials; Implement Circular Economy: Amsterdam, The Netherlands, 2017. [Google Scholar]
- Căutişanu, C.; Asandului, L.; Borza, M.; Turturean, C. Quantitative Approach to Circular Economy in the OECD Countries. Amfiteatru Econ. 2018, 20, 262–277. [Google Scholar]
- Lotz, M.T.; Barkhausen, R.; Herbst, A.; Pfaff, M.; Durand, A.; Rehfeldt, M. Potentials and Prerequisites on the Way to a Circular Economy: A Value Chain Perspective on Batteries and Buildings. Sustainability 2022, 14, 956. [Google Scholar] [CrossRef]
- Lovins, A.; Braungart, M. A New Dynamic-Effective Business in a Circular Economy; Ellen MacArthur Foundation: London, UK, 2014. [Google Scholar]
- Qi, J.G.; Zhao, J.X.; Li, W.J.; Peng, X.S.; Wu, B.; Wang, H. Development of Circular Economy in China; Springer: Singapore, 2016. [Google Scholar]
- Marin, M. Closing the Loop: An EU Action Plan for the Circular Economy. Available online: https://www.packworld.com/issues/sustainability/blog/13372263/closing-the-loop-an-eu-action-plan-for-the-circular-economy (accessed on 16 December 2021).
- Luoma, P.; Sepponen, S.; Moisio, M.; Sirppiniemi, R. Low-Carbon Circular Transition in the Nordics: Part I. Areas with Significant Circular Transition potential. Nordic Council of Ministers, Copenhagen. 2021. Available online: http://norden.diva-portal.org/smash/record.jsf?pid=diva2%3A1556393&dswid=1441 (accessed on 16 December 2021).
- Cairns, S.; Ogden, M.; McFatridge, S. Getting to a Circular Economy: A Primer for Canadian Policymakers, Smart Prosperity Institute, Ottawa. 2018. Available online: https://institute.smartprosperity.ca/sites/default/files/spipolicybrief-circulareconomy.pdf (accessed on 16 December 2021).
- Unilever Signs European Plastics Pact. Available online: https://www.unilever.co.uk/news/2020/unilever-signs-european-plastics-pact/ (accessed on 16 December 2021).
- McMullen, C. Waste 360. 23 January 2017. Available online: https://www.waste360.com/plastics/unilever-calls-circular-economy-consumer-goods-industry (accessed on 16 December 2021).
- Nestlé Aiming at 100% Recyclable or Reusable Packaging by 2025. Available online: https://www.nestle.com/media/pressreleases/allpressreleases/nestle-recyclable-reusable-packaging-by-2025 (accessed on 16 December 2021).
- Welcome to Mid-UK Recycling. Available online: https://www.midukrecycling.co.uk/ (accessed on 16 December 2021).
- Hazell, J.; Benton, D.; Hill, J. The Guide to the Circular Economy: Capturing Value and Managing Material Risk; Greenleaf: London, UK, 2015. [Google Scholar]
- Committed to Protecting the Planet. Available online: https://www.mckinsey.com/about-us/environmental-sustainability (accessed on 16 December 2021).
- Philips Drives Transition to the Circular Economy at RSNA 2019. Available online: https://www.philips.com/a-w/about/news/archive/standard/news/articles/2019/20191203-philips-drives-transition-to-the-circular-economy-at-rsna-2019.html (accessed on 16 December 2021).
- Kalmykova, Y.; Sadagopan, M.; Rosado, L. Circular economy-From review of theories and practices to development of implementation tools. Resources. Conserv. Recycl. 2018, 135, 190–201. [Google Scholar] [CrossRef]
- Obrecht, M.; Singh, R.; Zorman, T. Conceptualizing a new circular economy feature—Storing renewable electricity in batteries beyond EV end-of-life: The case of Slovenia. Int. J. Product. Perform. Manag. 2022, 71, 896–911. [Google Scholar] [CrossRef]
- Kopacek, P.; Kopacek, B. End of Life Management of Automation and IT Devices. In Proceedings of the 19th World Congress, The International Federation of Automatic Control, Cape Town, South Africa, 24–29 August 2014. [Google Scholar]
- Ondemir, O.; Igin, M.A.I.; Gupta, S.M. Optimal End-of-Life Management in Closed-Loop Supply Chains Using FRID and Sensors. IEEE Trans. Ind. Inform. 2012, 8, 719–728. [Google Scholar] [CrossRef]
- Minunno, R.; Grady, T.; Morrison, G.; Gruner, R. Exploring environmental benefits of reuse and recycle practices: A circular economy case study of a modular building. Resources. Conserv. Recycl. 2020, 160, 9. [Google Scholar] [CrossRef]
- Rahla, K.; Mateus, R.; Bragança, L. Implementing Circular Economy Strategies in Buildings—From Theory to Practice. Appl. Syst. Innov. 2021, 4, 26. [Google Scholar] [CrossRef]
- Wang, Y.M.; Yuan, Z.W.; Tang, Y. Enhancing food security and environmental sustainability: A critical review of food loss and waste management. Resources. Environ. Sustain. 2021, 6, 10038. [Google Scholar] [CrossRef]
- Steuer, B.; Staudner, M.; Ramusch, R. Role and potential of the circular economy in managing end-of-life ships in China. Resour. Conserv. Recycl. 2021, 164, 105039. [Google Scholar] [CrossRef]
- Martínez, J.D. An overview of the end-of-life tires status in some Latin American countries: Proposing pyrolysis for a circular economy. Renew. Sustain. Energy Rev. 2021, 144, 111032. [Google Scholar] [CrossRef]
- Magrini, C.; Bonoli, A.; Nicolas, J.; Berg, H.; Bellini, A.; Paolini, E.; Vincenti, N.; Campadello, L. Using Internet of Things and Distributed Ledger Technology for Digital Circular Economy Enablement: The Case of Electronic Equipment. Sustainability 2021, 13, 4982. [Google Scholar] [CrossRef]
- Weetman, C. A Circular Economy Handbook for Business and Supply Chains: Repair, Remake, Redesign, Rethink, 1st ed.; Kogan Page: London, UK, 2016. [Google Scholar]
- Erkman, S. Industrial ecology: An historical view Authors. Clean. Prod. 1997, 5, 1–10. [Google Scholar] [CrossRef]
- Zeng, X.; Li, J. Emerging anthropogenic circularity science: Principles, practices, and challenges. iScience 2021, 24, 102237. [Google Scholar] [CrossRef] [PubMed]
- Saavedra, Y.M.; Iritani, D.R.; Pavan, A.L.; Ometto, A.R. Theoretical contribution of industrial ecology to circular economy. Clean. Prod. 2018, 170, 1514–1522. [Google Scholar] [CrossRef]
- Telesford, J.N. Strategic Sustainability and Industrial Ecology in an Island Context, with Considerations for a Green Economy Roadmap: A Study in the Tourist Accommodation Sector, Grenada; Robert Gordon University: Aberdeen, UK, 2014. [Google Scholar]
- Howard, H.; Sukhbir, S.; Stephen, M. Linking Local and Global Sustainability; Springer: Dordrecht, The Netherlands, 2014. [Google Scholar]
- Ekvall, T. Bridging the Gap between the Sustainability Pillars. 2012. Available online: www.sustainablewaste.info (accessed on 16 December 2021).
- Vezzoli, C. Design for Environmental Sustainability; Springer: London, UK, 2008. [Google Scholar]
- Rashidfarokhi, A.; Yrjänä, L. Social sustainability tool for assessing land use planning processes. Eur. Plan. Stud. 2018, 26, 1269–1296. [Google Scholar] [CrossRef]
- Eizenberg, E.; Jabareen, Y. Social Sustainability: A New Conceptual Framework. Sustainability 2017, 9, 68. [Google Scholar] [CrossRef]
- Mehmood, A.; Parra, C. The International Handbook on Social Innovation: Collective Action, Social Learning and Transdisciplinary Research; Edward Elgar: Cheltenham, UK, 2013. [Google Scholar]
- Sodhi, M.S.; Tang, C.S. Corporate social sustainability in supply chains: A thematic analysis of the literature. Int. J. Prod. Res. 2018, 56, 882–901. [Google Scholar] [CrossRef]
- Al, A.; Mawih, K.; Hussien, A. Enhancing Economic Sustainability: An Empirical Study in Banking and Finance Sector in Oman. J. Account. Res. Audit Pract. 2018, 17, 51–61. [Google Scholar]
- Shih, F.L.; Her, S. Is Corporate Sustainability a Value-Increasing Strategy for Business? Corp. Gov. Int. Rev. 2007, 15, 345–358. [Google Scholar]
- Valsero, M.H.; García, A.P.; Antolínez, R.D. Biobutanol production from apple pomace: The importance of pretreatment methods on the fermentability of lignocellulosic agro-food wastes. Appl. Microbiol. Biotechnol. 2017, 101, 8041–8052. [Google Scholar] [CrossRef]
- Demichelis, F.; Fiore, S.; Onofrio, M. Pre-treatments aimed at increasing the biodegradability of cosmetic industrial waste. Process Saf. Environ. Prot. 2018, 118, 245–253. [Google Scholar] [CrossRef]
- Carrère, H.; Dumas, C.; Battimelli, A. Pretreatment methods to improve sludge anaerobic degradability: A review. J. Hazard. Mater. 2010, 183, 1–15. [Google Scholar] [CrossRef]
- Huang, Q.; Wu, C.; Yu, M.; Ma, H.; Gao, M. Stimulation of methane yield rate from food waste by aerobic pre-treatment. Bioresour. Technol. 2018, 261, 279–287. [Google Scholar]
- Yu, M.; Wu, C.; Wang, Q.; Ren, Y.; Sun, X.; Li, Y. Ethanol prefermentation of food waste in sequencing batch methane fermentation for improved buffering capacity and microbial community analysis. Bioresour. Technol. 2018, 248, 187–193. [Google Scholar] [CrossRef] [PubMed]
- Wu, C.; Wang, Q.; Xiang, J.; Yu, M.; Chang, Q. Enhanced Productions and Recoveries of Ethanol and Methane from Food Waste by a Three-Stage Process. Energy Fuels 2015, 29, 6494–6500. [Google Scholar] [CrossRef]
- Karnchanawong, S.; Mongkontep, T.; Praphunsri, K. Effect of green waste pretreatment by sodium hydroxide and biomass. J. Clean. Prod. 2017, 146, 14–19. [Google Scholar] [CrossRef]
- Ilie, D.M.; Gavrilescu, M. Implementing the European legislation concerning dangerous chemicals and goods: The material safety data sheet. Environ. Eng. Manag. J. 2006, 5, 847–862. [Google Scholar] [CrossRef]
- Stahel, W.R. The Circular economy. Nature 2016, 531, 435–438. [Google Scholar] [CrossRef]
- Carra, G.; Magdani, N. Circular Business Models for the Build Environment; Arup & BAM: London, UK, 2017. [Google Scholar]
- EMF. Towards the Circular Economy Vol 1: Economic and Business Rationale for an Accelerated Transition. Available online: https://ellenmacarthurfoundation.org/towards-the-circular-economy-vol-1-an-economic-and-business-rationale-for-an (accessed on 16 December 2021).
- Moreno, M.; Rios, C.; Rowe, Z.; Charnely, F. A Conceptual Framework for Circular Design. Sustainability 2016, 8, 937. [Google Scholar] [CrossRef]
- Ramos, D.G.; Arezes, P.M.; Afonso, P. Analysis of the return on preventive measures in musculoskeletal disorders through the benefit–cost ratio: A case study in a hospital. Int. J. Ind. Ergon. 2017, 60, 14–25. [Google Scholar] [CrossRef]
- Teece, D. Business models, business strategy and innovation. Long Range Plan. 2010, 43, 172–194. [Google Scholar] [CrossRef]
- Magretta, J. Why business models matter. Harv. Bus. Rev. 2002, 80, 86–92. [Google Scholar]
- Mentink, B. Circular Business Model Innovation: A Process Framework and a Tool for Business Model Innovation in a Circular Economy; Delft University of Technology & Leiden University: Delft, The Netherlands, 2014. [Google Scholar]
- Salemdeeb, R.; Vivanco, D.; Al-Tabbaa, A.; Ermgassen, E. A holistic approach to the environmental evaluation of food waste prevention. Waste Manag. 2017, 59, 442–450. [Google Scholar] [CrossRef] [PubMed]
- Chapagain, A.; James, K. The Water and Carbon Footprint of Household Food and Drink Waste in the UK: A Summary for Scotland; WRAP & WWF: London, UK, 2011. [Google Scholar]
- Sanchez, V.; Tonini, D.; Møller, F.; Astrup, T. Life-Cycle Costing of Food Waste Management in Denmark: Importance of Indirect Effects. Environ. Sci. Technol. 2016, 50, 4513–4523. [Google Scholar] [CrossRef] [PubMed]
- Venkat, K. The climate change and economic impacts of food waste in the United States. Int. J. Food Syst. Dyn. 2011, 2, 431–446. [Google Scholar]
- Takeshi, M.; Junya, Y.; Yasuhiro, H.; Shin-ichi, S. Life-cycle greenhouse gas inventory analysis of household waste management and food waste reduction activities in Kyoto, Japan. Int. J. Life Cycle Assess. 2012, 17, 743–752. [Google Scholar]
- Kurzydłowski, K.J.; Lewandowska, M.; S’wieszkowski, W. Degradation of Engineering Materials—Implications to Regenerative Medicine; Macromolecular Symposia; Wiley-VCH GmbH: Weinheim, Germany, 2007; Volume 253, pp. 1–9. [Google Scholar]
- Mohanaselvi, S.; Shanpriya, B. Application of fuzzy logic to control traffic signals. AIP Conf. Proc. 2019, 2112, 020045. [Google Scholar] [CrossRef]
- Jin, J.; Ma, X.; Kosonen, L. An intelligent control system for traffic lights with simulation-based evaluation. Control Eng. Pract. 2017, 58, 24–33. [Google Scholar] [CrossRef]
- EMF. Circularity Indicators; Ellen Macarthur Foundation and Granta Design: London, UK, 2015. [Google Scholar]
- ISO 14040:2006 Environmental Management—Life Cycle Assessment—Principles and Framework. Available online: https://www.iso.org/standard/37456.html (accessed on 16 December 2021).
- Shimako, A.H.; Tiruta-Barna, L.; de Faria, A.B.B.; Ahmadi, A.; Spérandio, M. Sensitivity analysis of temporal parameters in a dynamic LCA framework. Sci. Total Environ. 2018, 624, 1250–1262. [Google Scholar] [CrossRef]
- Peet, J. Strong Sustainability for New Zealand: Principles and Scenario; Nakedize: Auckland, New Zealand, 2009. [Google Scholar]
- Šoja, S.J.; Anokić, A.; Jelić, D.B.; Maletić, R. Ranking EU Countries According to Their Level of Success in Achieving the Objectives of the Sustainable Development Strategy. Sustainability 2016, 8, 306. [Google Scholar] [CrossRef]
- Jeffrey, S. SDG Index and Dashboards—Global Report; Bertelsmann Stiftung and Sustainable Development Solutions Network: New York, NY, USA, 2016. [Google Scholar]
- Ranganathan, J. The Global Food Challenge Explained in 18 Graphics. 2013. Available online: http://www.wri.org/blog/2013/12/global-food-challenge-explained-18-graphics (accessed on 16 December 2021).
- SEMARNAT. Vision Nacional Hacia Una Gestion Sustentable: Cero Residuos. The Mexican Ministry of the Environment and Natural Recources, 1 February 2019. Available online: https://www.gob.mx/semarnat/galerias/vision-nacional-hacia-una-gestion-sustentable-cero-residuos-189558 (accessed on 16 December 2021).
- Malingreau, J.P.; Eva, H.; Maggio, A. NPK: Will there be enough plant nutrients to feed a world of 9 billion in 2050? EUR 25327 EN; Publications Office of the European Union: Luxembourg, 2012; JRC70936. [Google Scholar]
- Huitrón, C.; Pérez, R.; Sánchez, A.E.; Lappe, P.; Zavaleta, L.R. Agricultural waste from the tequila industry as substrate for the production of commercially important enzymes. Environ. Biol. 2008, 29, 37–41. [Google Scholar]
- Gutierrez, G.A. Food Losses and Food Waste in Mexico: Quantification and Some Proposals for Public Policy. Available online: https://docplayer.net/59497778-Food-losses-and-food-waste-in-mexico-quantification-and-some-proposals-for-public-policy.html (accessed on 16 December 2021).
- CRT Consumo De Agave Para Tequila Y Tequila 100% De Agave. Available online: https://www.crt.org.mx/EstadisticasCRTweb/ (accessed on 16 December 2021).
- Satyanarayana, K.G.; Thais, H.S.; Lucas, S.; Juliana, S.; Irineu, M.; Alexandre, M. Characterization of blue agave bagasse fibers of Mexico. Appl. Sci. Manuf. 2013, 45, 153–161. [Google Scholar]
- Gentry, H.S. Agaves of Continental North America; University of Arizona Press: Tucson, AC, USA, 1982. [Google Scholar]
- CRT, Tequila Regulatory Council. 2018. Available online: https://www.crt.org.mx/index.php?lang=en (accessed on 16 December 2021).
- Iñiguez, C.G.; Bernal, C.J.; Ramírez, M.W.; Villalvazo, N.J. Recycling Agave Bagasse of the Tequila Industry. Adv. Chem. Eng. Sci. 2014, 4, 135–142. [Google Scholar] [CrossRef][Green Version]
- Weber, B.; Estrada-Maya, A.; Sandoval-Moctezuma, A.C.; Martínez-Cienfuegos, I.G. Anaerobic digestion of extracts from steam exploded Agave tequilana bagasse. J. Environ. Manag. 2019, 245, 489–495. [Google Scholar] [CrossRef] [PubMed]
- Huerta-Cardoso, O.; Durazo-Cardenas, I.; Marchante-Rodriguez, V.; Longhurst, P.; Coulon, F.; Encinas-Oropesa, A. Up-cycling of agave tequilana bagasse-fibres: A study on the effect of fibre-surface treatments on interfacial bonding and mechanical properties. Results Mater. 2020, 8, 100158. [Google Scholar] [CrossRef]
- Huerta-Cardoso, O.; Durazo-Cardenas, I.; Longhurst, P.; Simms, N.J.; Encinas-Oropesa, A. Fabrication of agave tequilana bagasse/PLA composite and preliminary mechanical properties assessment. Ind. Crops Prod. 2020, 152, 112523. [Google Scholar] [CrossRef]
- Reyes, M.H.; Caballero, M. Chemical and Morphological Characterization of Agave Angustifolia Bagasse Fibers. Bot. Sci. 2015, 93, 807–817. [Google Scholar] [CrossRef]
- Covarrubias, G.I.; Duenas, R.S.; Hernandez, J.A. Utilization of by-products from the tequila industry: Part 1: Agave bagasse as a raw material for animal feeding and fiberboard production. Bioresour. Technol. 2001, 77, 25–32. [Google Scholar] [CrossRef]
- Determination of the Ultimate Aerobic Biodegradability of Plastic Materials under Controlled Composting Conditions—Method by Analysis of Evolved Carbon Dioxide. Available online: https://www.iso.org/standard/72046.html (accessed on 16 December 2021).
- Funabashi, M.; Ninomiya, F.; Kunioka, M. Biodegradability Evaluation of Polymers by ISO 14855-2. Int. J. Mol. Sci. 2009, 20, 3635–3654. [Google Scholar] [CrossRef]
- Plastics—Methods for the Preparation of Samples for Biodegradation Testing of Plastic Materials. Available online: https://www.iso.org/standard/45851.html (accessed on 16 December 2021).
- Webster, K. The Circular Economy: A Wealth of Flows, Isle of Wight; Ellen MacArthur Foundation: England, UK, 2015. [Google Scholar]
- Hazell, J. Getting it Right from the Start-Developing a Circular Economy for Novel Materials; Green Alliance: London, UK, 2017. [Google Scholar]
- Magnier, C. 10 Key Indicators for Monitoring the Circular Economy; The Monitoring and Statistics Directorate: Paris, France, 2017. [Google Scholar]
- Shafiee, M.; Animah, I. Life extension decision making of safety critical systems: An overview. J. Loss Prev. Process Ind. 2017, 47, 174–188. [Google Scholar] [CrossRef]
- Shafiee, M.; Animah, I.; Simms, N. Development of a techno-economic framework for life extension decision making of safety critical installations. J. Loss Prev. Process Ind. 2016, 44, 299–310. [Google Scholar] [CrossRef]
- Prendeville, S.; O’Connor, F.; Palmer, L. Material selection for eco-innovation: SPICE model. JCP 2014, 85, 31–40. [Google Scholar] [CrossRef]
- Allione, C.; De Giorgi, C.; Lerma, B.; Petruccelli, L. From ecodesign products guidelines to materials guidelines for a sustainable product. Qualitative and quantitative multicriteria environmental profile of a material. Energy 2012, 39, 90–99. [Google Scholar] [CrossRef]
- Bridgens, B.; Lilley, D. Understanding material change: Design for appropriate product lifetimes. In PLATE: Product Lifetimes and The Environment; IOS Press: Amsterdam, The Netherland, 2017; pp. 54–59. [Google Scholar]
- Bourg, D.; Erkman, S. Perspectives on Industrial Ecology; Greenleaf Pub: Sheffield, UK, 2003. [Google Scholar]
- Rosen, M.A. Industrial ecology and its role in enhancing the design for energy selection and efficiency. In Proceedings of the 2017 IEEE 7th International Conference on Power and Energy Systems (ICPES), Toronto, ON, Canada, 1–3 November 2017; pp. 135–139. [Google Scholar] [CrossRef]
- Singh, A.; Basak, P. Economic and environmental evaluation of municipal solid waste management system using industrial ecology approach: Evidence from India. J. Clean. Prod. 2018, 195, 10–20. [Google Scholar] [CrossRef]
- Laurent, A.; Bakas, I.; Hauschild, M.Z.; Niero, M. Review of LCA studies of solid waste management systems—Part II: Methodological guidance for a better practice. Waste Manag. 2014, 34, 589–606. [Google Scholar] [CrossRef] [PubMed]









Publisher’s Note: MDPI stays neutral with regard to jurisdictional claims in published maps and institutional affiliations. |
© 2022 by the authors. Licensee MDPI, Basel, Switzerland. This article is an open access article distributed under the terms and conditions of the Creative Commons Attribution (CC BY) license (https://creativecommons.org/licenses/by/4.0/).
Share and Cite
Huang, Y.; Shafiee, M.; Charnley, F.; Encinas-Oropesa, A. Designing a Framework for Materials Flow by Integrating Circular Economy Principles with End-of-Life Management Strategies. Sustainability 2022, 14, 4244. https://doi.org/10.3390/su14074244
Huang Y, Shafiee M, Charnley F, Encinas-Oropesa A. Designing a Framework for Materials Flow by Integrating Circular Economy Principles with End-of-Life Management Strategies. Sustainability. 2022; 14(7):4244. https://doi.org/10.3390/su14074244
Chicago/Turabian StyleHuang, Yuan, Mahmood Shafiee, Fiona Charnley, and Adriana Encinas-Oropesa. 2022. "Designing a Framework for Materials Flow by Integrating Circular Economy Principles with End-of-Life Management Strategies" Sustainability 14, no. 7: 4244. https://doi.org/10.3390/su14074244
APA StyleHuang, Y., Shafiee, M., Charnley, F., & Encinas-Oropesa, A. (2022). Designing a Framework for Materials Flow by Integrating Circular Economy Principles with End-of-Life Management Strategies. Sustainability, 14(7), 4244. https://doi.org/10.3390/su14074244

