Occupational Risk Assessment in School Food Services: Instruments’ Construction and Internal Validation
Abstract
1. Introduction
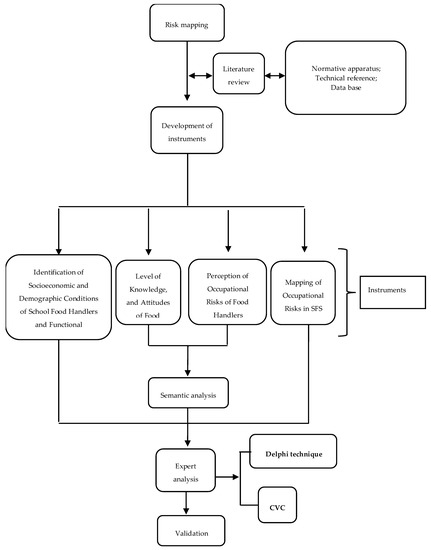
2. Materials and Methods
2.1. Instruments Development
2.2. Instruments Experts’ Evaluation
2.3. Semantic Analysis by the Focus Group
2.4. Data Analysis
2.5. Ethical Aspects
3. Results
3.1. Preparation of Instruments and Content Evaluation by Experts
3.2. Experts Evaluation
3.3. Semantic Analysis by the Focus Group
4. Discussion
5. Conclusions
Supplementary Materials
Author Contributions
Funding
Institutional Review Board Statement
Informed Consent Statement
Data Availability Statement
Acknowledgments
Conflicts of Interest
References
- Martins Rodrigues, C.; Giordani Bastos, L.; Stangherlin Cantarelli, G.; Stedefeldt, E.; Thimoteo da Cunha, D.; Lúcia de Freitas Saccol, A. Sanitary, Nutritional, and Sustainable Quality in Food Services of Brazilian Early Childhood Education Schools. Child. Youth Serv. Rev. 2020, 113, 104920. [Google Scholar] [CrossRef]
- FAO; WHO. Sustainable Healthy Diets—Guiding Principles; FAO: Rome, Italy; WHO: Geneva, Switzerland, 2019; p. 44. [Google Scholar]
- WHO. Global Strategy for Infant and Young Child Feeding. In Fifthy-Fourth World Health Assembly; WHO: Geneva, Switzerland, 2001; p. 5. [Google Scholar]
- Bicalho Alvarez, D.; Paulo, S.; Slater Villar, B. Efeito Da Lei Federal 11.947/09 Na Qualidade Nutricional Dos Cardápios Propostos Pelo Programa de Alimentação Escolar Do Estado de São Paulo. Master’s Thesis, University of São Paulo, São Paulo, Brazil, 2017. Available online: https://teses.usp.br/teses/disponiveis/6/6138/tde-01082017-143518/pt-br.php (accessed on 1 February 2022).
- Gerritsen, S.; Dean, B.; Morton, S.M.B.; Wall, C.R. Do Childcare Menus Meet Nutrition Guidelines? Quantity, Variety and Quality of Food Provided in New Zealand Early Childhood Education Services. Aust. N. Z. J. Public Health 2017, 41, 345–351. [Google Scholar] [CrossRef] [PubMed]
- Myers, G.; Sauzier, M.; Ferguson, A.; Pettigrew, S. Objective Assessment of Compliance with a State-Wide School Food-Service Policy via Menu Audits. Public Health Nutr. 2019, 22, 1696–1703. [Google Scholar] [CrossRef]
- Silva Junior, E.A. Manual de Controle Higiênico-Sanitário Em Alimentos; Varela: São Paulo, Brazil, 2008. [Google Scholar]
- Araújo, E.M.G.; Alevato, H.M.R. Abordagem Ergológica Da Organização e Das Condições de Trabalho Em Uma Unidade de Alimentação e Nutrição. Inovação Gestão e Produção 2001, 3, 10–22. [Google Scholar]
- Barreto, L.K.S.; Leone, N.M.C.P.G.; Nascimento, L.C. Trabalho, Prazer e Sofrimento: Um Estudo Em Unidades Produtoras de Alimentação. Razón Y Palabra 2016, 20, 553–580. [Google Scholar]
- Nepomuceno, M.M. Riscos Oferecidos à Saúde Dos Trabalhadores de Uma Unidade de Alimentação e Nutrição; Universidade de Brasília: Brasília, Brazil, 2004. [Google Scholar]
- Michigan Department of Licensing and Regulatory Affairs Hazards in the Food & Beverage Industry Brochure. Available online: https://www.michigan.gov/documents/cis_wsh_cet0108_108504_7.htm (accessed on 25 January 2022).
- Epifânio, M.A.B.; Rique, T.P.; Nascimento, S.M. Saúde e Sofrimento do Trabalhador Atuante em Restaurantes Universitários: Uma Breve Revisão/Health and Suffering of Workers in University Restaurants: A Brief Review. Braz. J. Dev. 2020, 6, 93678–93693. [Google Scholar] [CrossRef]
- Brasil-Ministérios da Educação Brazil (Ministry of Health of Brazil). Resolução No 6, de 08 de Maio de 2020; Ministério da Saúde: Brasília, Brazil, 2020; p. 1.
- Diehl, L.; Marin, A.H. Adoecimento Mental em Professores Brasileiros: Revisão Sistemática da Literatura Mental Disorders In Brazilian Teachers: Systematic Review of Literature. Estudos Interdisciplinares em Psicologia 2016, 7, 64–85. [Google Scholar] [CrossRef]
- Nunes Pimentel, B.; Fedosse, E.; da Graça Sartori Rodrigues, S.; Sérgio Cruz, K.; Alves Valentins, V.; Filha, S. Percepção Do Ruído, Saúde Auditiva e Qualidade de Vida de Professores de Escolas Públicas. Audiol. Commun. Res. 2016, 21, 1740–1741. [Google Scholar] [CrossRef][Green Version]
- Cristine Lopes Freitas Cardoso, K.; da Hora Silva, S.; de Lourdes Alves Formiga Gestão em Saúde Ambiental, M.; Lúcia Pereira de Jesus Ribeiro, A.; Fátima Oliveira Almeida, M.; Guarnieri da Silva, C. Exposição Ao Nível de Ruído Da Equipe Do Setor Da Merenda de Uma Escola Estadual Do Grande ABC/Exposure to the Noise Level of the Teaching Sector of the Stunning School of Grande ABC. Braz. Appl. Sci. Rev. 2020, 4, 1822–1827. [Google Scholar] [CrossRef]
- Mattos, U.A.D.O.; Freitas, N.B.B. Mapa de Risco No Brasil: As Limitações Da Aplicabilidade de Um Modelo Operário. Cad. De Saúde Pública 1994, 10, 251–258. [Google Scholar] [CrossRef]
- Brasil Manual de Apoio Para as Atividades Técnicas Do Nutricionista No Âmbito Do PNAE. Available online: https://www.fnde.gov.br/index.php/programas/pnae/pnae-area-gestores/pnae-manuais-cartilhas/item/10493-manual-de-apoio-para-as-atividades-t%C3%A9cnicas-do-nutricionista-no-mbito-do-pnae (accessed on 17 December 2021).
- Fideles, I.C.; de Cassia Coelho de Almeida Akutsu, R.; Costa, P.R.F.; Costa-Souza, J.; Botelho, R.B.A.; Zandonadi, R.P. Brazilian Community Restaurants’ Low-Income Food Handlers: Association between the Nutritional Status and the Presence of Non-Communicable Chronic Diseases. Sustain. Switz. 2020, 12, 3467. [Google Scholar] [CrossRef]
- FNDE; Ministério da Educação. Resolução N°26 de 17 de Junho de 2013. Dispõe sobre o atendimento da alimentação escolar aos alunos da educação básica no âmbito do Programa Nacional de Alimentação Escolar—PNAE. Diário Oficial da União 2013. Available online: https://www.fnde.gov.br/acesso-a-informacao/institucional/legislacao/item/4620-resolu%C3%A7%C3%A3o-cd-fnde-n%C2%BA-26,-de-17-de-junho-de-2013 (accessed on 1 February 2022).
- da Silva Graça, C.; Barbosa, J.B.; de Souza, M.Z.; da Silveira Moreira, A.; de Mello Luvielmo, M.; de Las Mercedes Salas Mellado, M. Addition of Collagen to Gluten-Free Bread Made from Rice Flour. Braz. J. Food Technol. 2017, 20, e2016105. [Google Scholar] [CrossRef]
- Soares, D.D.S.B.; Henriques, P.; Ferreira, D.M.; Dias, P.C.; Pereira, S.; Barbosa, R.M.S. Boas Práticas Em Unidades de Alimentação e Nutrição Escolares de Um Município Do Estado Do Rio de Janeiro—Brasil. Ciência Saúde Coletiva 2018, 23, 4077–4083. [Google Scholar] [CrossRef]
- Lima, K.D.M.; Canela, K.G.D.S.; Teles, R.B.D.A.; Melo, D.E.B.; Belfort, L.R.M.; Martins, V.H.D.S. Management in Occupational Health: Importance of Accident Investigation and Work Incidents in Health Services/Gestao Na Saude Ocupacional: Importancia Da Investigacao de Acidentes e Incidentes de Trabalho Em Servicos de Saude. Rev. Bras. Med. Trab. 2017, 15, 276–284. [Google Scholar] [CrossRef]
- Koranyi, I.; Jonsson, J.; Rönnblad, T.; Stockfelt, L.; Bodin, T. Precarious Employment and Occupational Accidents and Injuries—A Systematic Review. Scand. J. Work. Environ. Health 2018, 44, 341–350. [Google Scholar] [CrossRef]
- WHO WHO/ILO Joint Estimates of the Work-Related Burden of Disease and Injury, 2000–2016: Global Monitoring Report. Available online: https://www.who.int/teams/environment-climate-change-and-health/monitoring/who-ilo-joint-estimates (accessed on 16 January 2022).
- Centro de Estudos da Saúde do Trabalhador e Ecologia Humana Previdência Social Divulga as Últimas Estatísticas de Acidentes de Trabalho|Cesteh. Available online: http://www.cesteh.ensp.fiocruz.br/noticias/previdencia-social-divulga-ultimas-estatisticas-de-acidentes-de-trabalho (accessed on 25 January 2022).
- U.S. Bureau of Labor Statistics. Injury and Illness Rates Higher in Special Food Services than in Broader Food Services Industry: The Economics Daily: U.S. Bureau of Labor Statistics. Available online: https://www.bls.gov/opub/ted/2019/injury-and-illness-rates-higher-in-special-food-services-than-in-broader-food-services-industry.htm (accessed on 25 January 2022).
- Philippine Statistics Authority. 2017/2018 Integrated Survey on Labor and Employment (ISLE); PSA Complex: Quezon, Philippines, 2019. [Google Scholar]
- Stedefeldt, E.; da Cunha, D.T.; Silva Júnior, Ê.A.; da Silva, S.M.; de Oliveira, A.B.A. Instrumento de Avaliação Das Boas Práticas Em Unidades de Alimentação e Nutrição Escolar: Da Concepção à Validação. Ciência Saúde Coletiva 2013, 18, 947–953. [Google Scholar] [CrossRef]
- Agência Nacional de Vigilância Sanitária -Brazil. Resolução RDC No 216, de 15 de Setembro de 2004; Resolução: Brasília, Brazil, 2004; pp. 1–14. [Google Scholar]
- Ferreira, J.D.S.; Cerqueira, E.S.; Carvalho, J.S.; Oliveira, L.C.; Costa, W.L.R.; Almeida, R.C.D.C. Conhecimento, Atitudes e Práticas Em Segurança Alimentar de Manipuladores de Alimentos Em Hospitais Públicos de Salvador, Bahia. Rev. baiana saúde pública 2013, 37, 35–55. [Google Scholar] [CrossRef]
- De Araújo, T.G.; Botelho, R.B.A.; Akutsu, R.D.C.C.A.; Araújo, W.M.C. Conformity of Food Service Units with Legislation. J. Culin. Sci. Technol. 2016, 14, 75–89. [Google Scholar] [CrossRef]
- Ministério do trabalho e Previdência —Brasil. Norma Regulamentadora No. 5—Comissão Interna de Prevenção de Acidentes; Ministério do trabalho e Previdência: Brasília, Brazil, 2021; pp. 1–33.
- Ministério do trabalho e Previdência —Brasil. Norma Regulamentadora No. 6 (NR-6); Ministério do trabalho e Previdência: Brasília, Brazil, 2020; p. 1.
- Ministério do trabalho e Previdência —Brasil. Norma Regulamentadora No. 9 (NR-9); Ministério do trabalho e Previdência: Brasília, Brazil, 2020; p. 1.
- Ministério do trabalho e Previdência—Brasil. Norma Regulamentadora No. 17 (NR-17); Ministério do trabalho e Previdência: Brasília, Brazil, 2020; p. 1.
- Secretaria Municipal de Educação Pregão Eletrônico Edital 01/2017. Available online: http://www.licitacoes-e.com.br (accessed on 9 December 2021).
- Ministério da Agricultura, Pecuária e Abastecimento—Brasil. Resolução RDC No. 275; Ministério da Agricultura, Pecuária e Abastecimento: Brasília, Brazil, 2002; pp. 1–23.
- Sinha, I.P.; Smyth, R.L.; Williamson, P.R. Using the Delphi Technique to Determine Which Outcomes to Measure in Clinical Trials: Recommendations for the Future Based on a Systematic Review of Existing Studies. PLoS Med. 2011, 8, e1000393. [Google Scholar] [CrossRef]
- Alexandre, N.M.C.; Coluci, M.Z.O. Validade de Conteúdo Nos Processos de Construção e Adaptação de Instrumentos de Medidas. Ciência Saúde Coletiva 2011, 16, 3061–3068. [Google Scholar] [CrossRef]
- Tilden, V.P.; Nelson, C.A.; May, B.A. Use of Qualitative Methods to Enhance Content Validity. Nurs. Reseach 1990, 39, 172–175. [Google Scholar] [CrossRef]
- Barbour, R. Grupos Focais; Artmed: Porto Alegre, Brazil, 2009; Volume 1. [Google Scholar]
- Kitzinger, J. The Methodology of Focus Groups: The Importance of Interaction between Research Participants. Sociol. Health Illn. 1994, 16, 103–121. [Google Scholar] [CrossRef]
- Bardin, L. Análise de Conteúdo; Edições 70: São Paulo, Brazil, 2011. [Google Scholar]
- Bardin, L.; Reto, L.A. Análise de Conteúdo; Edições 70: São Paulo, Brazil, 2016; Volume 6, ISBN 9788562938047. [Google Scholar]
- CFN (Conselho Federal de Nutricionistas) RESOLUÇÃO CFN No 600, DE 25 DE FEVEREIRO DE 2018. Available online: https://www.cfn.org.br/wp-content/uploads/resolucoes/Res_600_2018.htm (accessed on 9 December 2021).
- FNDE. Fundo nacional de desenvolvimento da educação Caderno de Legislação—PNAE/2019—Portal Do FNDE. Available online: https://www.fnde.gov.br/index.php?option=com_k2&view=itemlist&layout=category&task=category&id=333 (accessed on 1 February 2022).
- Da Silva, L.M.; Brasil, C.C.B.; Silveira, J.T.; de Moura, F.A.; Marques, A.Y.C.; Martini, C.S.; Schiavo, M.B. Avaliação Das Condições Higiênicas de Escolas de Ensino Infantil e Fundamental Por Meio Da Aplicação de Listas de Verificação. Segurança Aliment. E Nutr. 2016, 23, 837–848. [Google Scholar] [CrossRef]
- Sandoval, L.C.N.; Spinelli, M.G.N. Ergonomic Conditions of School Food and Nutrition Units under the Same Management. Nutrivisa 2017, 3, 155–161. [Google Scholar] [CrossRef]
- Smarandache, F.; Ricardo, J.E.; Caballero, E.G.; Vázquez, M.Y.L.; Hernández, N.B. Delphi Method for Evaluating Scientific Research Proposals in a Neutrosophic Environment. Neutrosophic Sets Syst. 2020, 34, 204–213. [Google Scholar] [CrossRef]
- Colussi, C.F.; Pereira, K.G. Territorialização Como Instrumento Do Planejamento Local Na Atenção Básica, 1st ed.; Universidade de Santa Catarina: Florianópolis, Brazil, 2016; Volume 1. [Google Scholar]
- Tan, S.L.; Bakar, F.A.; Abdul Karim, M.S.; Lee, H.Y.; Mahyudin, N.A. Hand Hygiene Knowledge, Attitudes and Practices among Food Handlers at Primary Schools in Hulu Langat District, Selangor (Malaysia). Food Control 2013, 34, 428–435. [Google Scholar] [CrossRef]
- Ansari-Lari, M.; Soodbakhsh, S.; Lakzadeh, L. Knowledge, Attitudes and Practices of Workers on Food Hygienic Practices in Meat Processing Plants in Fars, Iran. Food Control 2010, 21, 260–263. [Google Scholar] [CrossRef]
- Pagotto, H.Z.; Gonçalves Espíndula, L.; Gomes Da Vitória, A.; Clara De Moraes, M.; Machado, M.; Freitas Brilhante De São José, J.; Freitas, J.; De, B.; José, S. Nível De Conhecimento, Atitudes E Práticas Dos Manipuladores De Alimentos Em Serviços De Alimentação. DEMETRA Aliment. Nutr. Saúde 2018, 13, 293–305. [Google Scholar] [CrossRef][Green Version]
- Ferro, L.L.; Fialho, C.J.; Pires, C.R.F.; Teles, N.D.B.; Santos, V.F. Dos Condições Higiênico Sanitárias de Unidades de Alimentação e Nutrição de Escolas Públicas Do Estado Do Tocantins. Segurança Alimentar e Nutricional 2018, 25, 118–130. [Google Scholar] [CrossRef]
- Vanez, C.; Vila, D.; Silveira, J.T.; Almeida, L.C. Condições Higiênico-Sanitárias de Cozinhas de Escolas Públicas de Itaqui, Rio Grande Do Sul, Brasil. Vigil. Sanit. Em Debate 2014, 2, 67–74. [Google Scholar] [CrossRef]
- Novelletto, D.L.; Proença, R.P.C. O Planejamento Do Cardápio Pode Interferir Nas Condições de Trabalho Em Uma Unidade de Alimentação e Nutrição? Available online: https://www.nutricaoempauta.com.br/lista_artigo.php?cod=105 (accessed on 25 January 2022).
- Jahangiri, M.; Eskandari, F.; Karimi, N.; Hasanipour, S.; Shakerian, M.; Zare, A. Self-Reported, Work-Related Injuries and Illnesses Among Restaurant Workers in Shiraz City, South of Iran. Ann. Glob. Health 2019, 85, 68. [Google Scholar] [CrossRef]
- Colares, L.G.T.; de Freitas, C.M. Work Process and Workers’ Health in a Food and Nutrition Unit: Prescribed versus Actual Work. Cad. De Saude Publica 2007, 23, 3011–3020. [Google Scholar] [CrossRef]
- Chamma, L.; Forasteri, N. Análise Ergonômica de Acidentes de Trabalho e Doenças Ocupacionais Em Restaurantes, Ao Longo de Dez Anos. In Proceedings of the Anais do XV Congresso Mundial sobre Segurança no Trabalho, São Paulo, Brazil, 12—16 April 1999; p. 1. [Google Scholar]
- Tegenu, H.; Gebrehiwot, M.; Azanaw, J.; Akalu, T.Y. Self-Reported Work-Related Musculoskeletal Disorders and Associated Factors among Restaurant Workers in Gondar City, Northwest Ethiopia, 2020. J. Environ. Public Health 2021, 2021, 6082506. [Google Scholar] [CrossRef]
- Chyuan, J.Y.A.; Du, C.L.; Yeh, W.Y.; Li, C.Y. Musculoskeletal Disorders in Hotel Restaurant Workers. Occup. Med. 2004, 54, 55–57. [Google Scholar] [CrossRef]
- European Agency of Safety Work. Inventory of Socio-Economic Information about Work-Related Musculoskeletal Disorders in the Member States of the European Union. Available online: https://osha.europa.eu/en/publications/factsheet-9-inventory-socio-economic-information-about-work-related-musculoskeletal (accessed on 26 January 2022).
- Ilban, M.O. Musculoskeletal Disorders among First Class Restaurant Workers in Turkey. J. Foodserv. Bus. Res. 2013, 16, 95–100. [Google Scholar] [CrossRef]
- Yesmin, K. Prevalence of Common Work Related Musculoskeletal Disorders among the Restaurant Workers. Ph.D. Thesis, Department of Physiotherapy, Bangladesh Health Professions Institute, CRP, Dhaka, Bangladesh, 2013. Available online: http://library.crp-bangladesh.org:8080/xmlui/bitstream/handle/123456789/61/Khaleda_Yesmin_1017.pdf?sequence=1&isAllowed=y (accessed on 29 January 2022).
- Health and Safety Executive—HSE. Work-Related Stress, Anxiety or Depression Statistics in Great Britain, 2021. 2021. Available online: https://www.hse.gov.uk/statistics/causdis/stress.pdf (accessed on 29 January 2022).
- de Paula, C.M.D. Riscos Ocupacionais e Condições de Trabalho Em Cozinhas Industriais; UFRGS: Porto Alegre, Brazil, 2011; Available online: https://www.lume.ufrgs.br/handle/10183/65920 (accessed on 29 January 2022).


| Instrument | Items | Experts’ Evaluation | ||||||
|---|---|---|---|---|---|---|---|---|
| 1st Evaluation | % C | 2° Evaluation | % C | 3° Evaluation | % C | Means of Item Concordancy (%)/CVC | ||
| (1) Identification of Socioeconomic and Demographic Conditions of Food Handlers and Characteristics of School Functioning (Table S1) | 28 | 26 approved 2 modified 2 included | 4 items ≤80% | 4 items | ≥80% for all | - | - | 100% for 30 items (CVC = 1) |
| (2) Level of Knowledge and Attitudes of Food Handlers (Table S2) | 35 | 25 approved 6 excluded 4 modified 4 included | 8 items ≤80% | 8 items | ≥80% for all | - | - | 97.95% for 33 items (CVC = 0.979) |
| (3) Perception of Occupational Risks (Table S3) | 16 | 4 approved 2 excluded 10 modified 2 included | 12 items ≤80% | 12 items | ≥80% for all | - | - | 90% for 16 items (CVC = 0.90) |
| (4) Mapping of Occupational Risks (Table S4) | 52 | 28 approved 6 excluded 18 modified 51 included | 69 items ≤80% | 69 items | ≤80% para 33 items 36 items ≥ 80% | 36 items | ≥80% for 36 items | 95.42% for 97 items (CVC = 0.954) |
Publisher’s Note: MDPI stays neutral with regard to jurisdictional claims in published maps and institutional affiliations. |
© 2022 by the authors. Licensee MDPI, Basel, Switzerland. This article is an open access article distributed under the terms and conditions of the Creative Commons Attribution (CC BY) license (https://creativecommons.org/licenses/by/4.0/).
Share and Cite
Ferreira, J.d.S.; Araújo, M.d.P.N.; Barroso, R.d.R.F.; Botelho, R.B.A.; Zandonadi, R.P.; Raposo, A.; Han, H.; Araya-Castillo, L.; Ariza-Montes, A.; Akutsu, R.d.C.C.d.A. Occupational Risk Assessment in School Food Services: Instruments’ Construction and Internal Validation. Sustainability 2022, 14, 1728. https://doi.org/10.3390/su14031728
Ferreira JdS, Araújo MdPN, Barroso RdRF, Botelho RBA, Zandonadi RP, Raposo A, Han H, Araya-Castillo L, Ariza-Montes A, Akutsu RdCCdA. Occupational Risk Assessment in School Food Services: Instruments’ Construction and Internal Validation. Sustainability. 2022; 14(3):1728. https://doi.org/10.3390/su14031728
Chicago/Turabian StyleFerreira, Jeane dos Santos, Maria da Purificação Nazaré Araújo, Rosemary da Rocha Fonseca Barroso, Raquel Braz Assunção Botelho, Renata Puppin Zandonadi, António Raposo, Heesup Han, Luis Araya-Castillo, Antonio Ariza-Montes, and Rita de Cássia Coelho de Almeida Akutsu. 2022. "Occupational Risk Assessment in School Food Services: Instruments’ Construction and Internal Validation" Sustainability 14, no. 3: 1728. https://doi.org/10.3390/su14031728
APA StyleFerreira, J. d. S., Araújo, M. d. P. N., Barroso, R. d. R. F., Botelho, R. B. A., Zandonadi, R. P., Raposo, A., Han, H., Araya-Castillo, L., Ariza-Montes, A., & Akutsu, R. d. C. C. d. A. (2022). Occupational Risk Assessment in School Food Services: Instruments’ Construction and Internal Validation. Sustainability, 14(3), 1728. https://doi.org/10.3390/su14031728

