Farmers’ Markets as Resilient Alternative Market Structures in a Sustainable Global Food System: A Small Firm Growth Perspective
Abstract
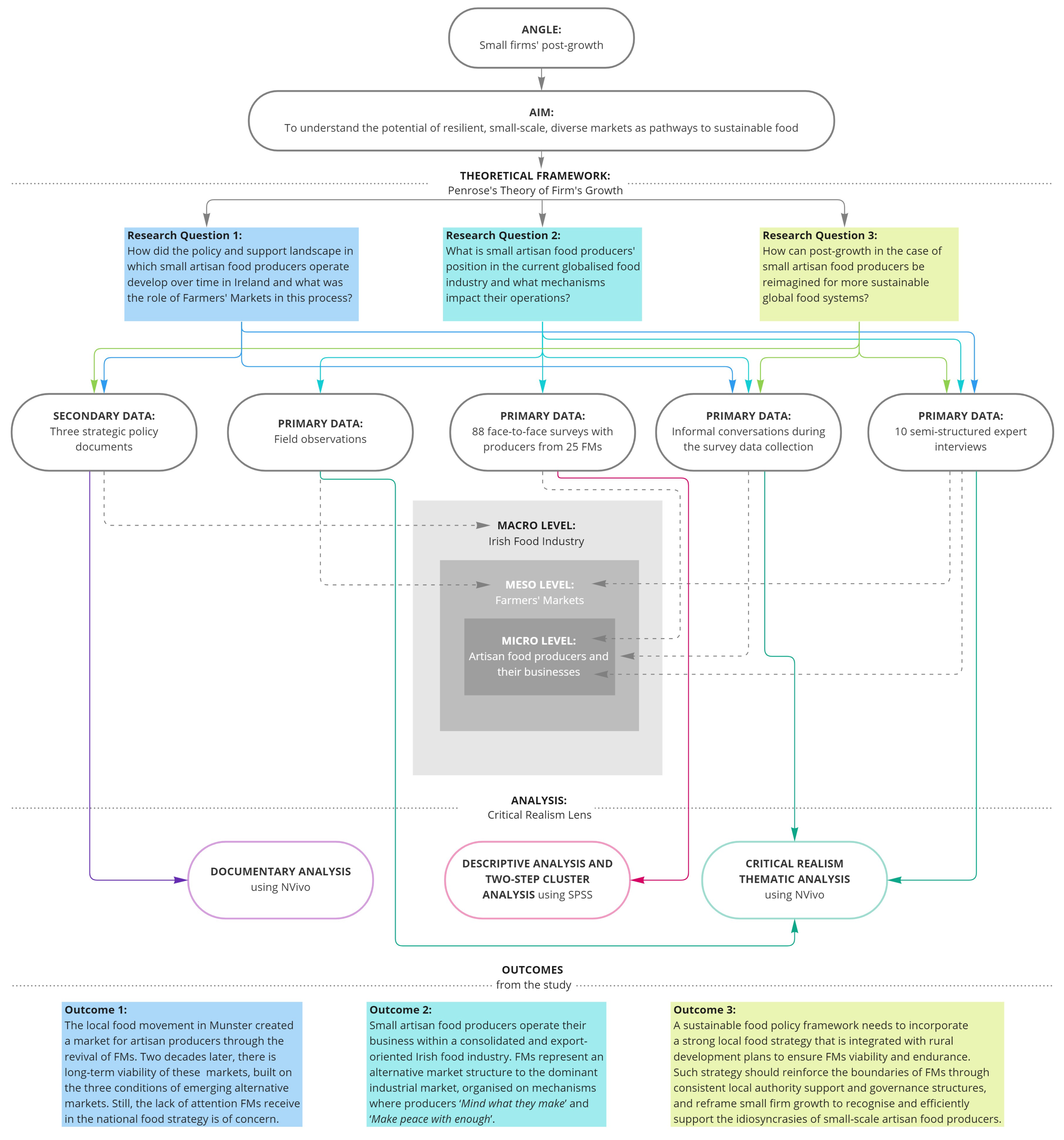
:1. Introduction
1.1. Background to the Research
1.2. Theoretical Framework: Small Firm Growth and the ‘Interstices’
2. Materials and Methods
2.1. The Research Context: Munster, Ireland
2.2. Data Collection and Research Parameters
2.3. Analytic Strategy
3. Results
3.1. Documentary Analysis and Cluster Analysis of Small Artisan Food Producers
3.2. The Emergence and Endurance of ‘Interstices’
“You see there was no market for the food we made, we had to create a market […]. So, for us as small producers, we all started independently without any contact with each other, and Mrs. Allen pulled it all together. She said look there are all these cheese people, and fish mongers, and whatever, and it was all pulled together, and that creates a dynamic”.(Rolf, artisan fish smoker, #46)
“The first thing is she [Darina Allen] is the one, she fights for butchers who slaughter their own, she fights for artisans, who make black and white pudding, not the ones who use dried blood, but the ones who use fresh blood, which is very, very difficult. And free-range chicken producers, free range egg producers. All of these small high-quality people whom the health inspectors are crushing, or at that stage were crushing”.(Dan, artisan baker, #52)
“There is a lot of urban legends about not getting paid, they will stiff you and drive over you rough shot. But that is not true, those days are gone that might have been 40 years ago, but not now. The large retailers are very good to deal with and are very supportive of artisan producers and they want them on their shelves, and they do pay them on time”.(Brian, food consultant working with small food businesses, #7)
3.3. Mechanism: ‘Minding What You Make’
“All that matters is people getting the same satisfaction from the enjoyment of what we make, that is fundamental and the rest of it is irrelevant, as far as I am concerned […]. It is about minding what you make, caring for your customer […] minding the people that support us, and we mind the people we supply. That is the game”.(Rolf, artisan fish smoker, #46)
“Very few people handmake raw butter. There is a huge demand for it that we would never be able to satisfy. It is about making peace with that and recognising the way we think, is that every opportunity needs to be exploited. But we would be run off our feet and then we would lose what we do. It is hard to say no though”.(Dairy farmer, informal conversation, #81)
3.4. Mechanism: ‘Making Peace with Enough’
“You see really, you see it is all connected with sustainability. Are people satisfied to earn x amount and say I am so happy, I have got a good lifestyle, but I am only earning just this much. Or do they always have to be driving to be bigger and to be better and have more income, and far more outlay, and probably have the same amount. […] It is the kudos of having a bigger building or having the restaurant. I think it is the kudos. That is why people move on [from FMs]. They think they are going up a scale really”.(Kathy, FM founder and manager, #1)
“We are being told that food at markets and artisan food is high-end, but really this is the traditional food, this is the real food that we used to always eat. It is now being put forward in this way as a differentiation to the cheap food we buy in the supermarket”.(condiment producer, informal conversation, #94)
4. Discussion and Conclusions
- The connection and inter-relationship of like-minded producers, further emphasised by the reflexivity to ‘Know which game you are playing’;
- External boundaries of the producer market, further enforced through symbolic boundaries such as ‘guardians of the market’ and narratives such as ‘urban legends’, to ensure the structures of the market are protected to enable the mechanisms ‘Minding what you make’ and ‘Making peace with enough’;
- Establishing fair market exchange value for their products that encompasses valuing social and environmental values.
Author Contributions
Funding
Institutional Review Board Statement
Informed Consent Statement
Data Availability Statement
Conflicts of Interest
Appendix A
| Level | Purpose | Types of Data | Data Collected | Analysis |
|---|---|---|---|---|
| Macro | Provides context to position FMs as ‘interstices’ within the structures of the Irish food system | Irish government strategies and farmers’ market documents | 3 National Food Strategies: Food Harvest 2020: published 2010 [69] Food Wise 2025: published 2015 [70] Food Vision 2030: published 2020 [60] Irish Government Strategy: Our Rural Future: published 2021 [72] Irish Food Board Strategy: Nurturing a Thriving Future: published 2022 [71] 3 Farmers’ Market documents: Local Authority Forum on Farmers’: published 2008 [73] Guide to Food Markets in Ireland: published 2013 [82] Village Market Handbook: published 2012 [101] | Full documents imported into NVivo (version 1.5.2). Content analysis and themes developed around small firm growth, artisan food, FMs and short food supply chains and sustainability. |
| Key field informant interviews | Enterprise Support Officers (3), Food Consultants (2), FM manager (1), FM consultant (1), Market insurance broker (1) Total: 8 Interviews, 37,940 words | CR thematic analysis of interview transcripts in NVivo. | ||
| Meso | The structure of relations between individuals in the field. Surveys were based around their motivation to be at FMs and their previous growth and planned future business growth. | Face-to-face survey questions were demographically based, tick-all-that-apply options, 5-point Likert scale and open-ended questions | 88 participants—25 FMs | Descriptive analysis in SPSS (version 28.0.0.0). Simple frequencies are examined, and central tendencies are detected through the mode; two-step cluster analysis. |
| These interviews were with 2 small artisan food producers that have stalls at Cork markets since their (re)establishment in the early 1990s. Termed ‘Master Artisan’ due to their long tenure. | ‘Master Artisan’ experts identified by their long tenure and dedication to FMs | 2 interviews, 17,348 words | CR thematic analysis of interview transcripts in NVivo. | |
| Micro | Small artisan food producers’ perceptions and ‘image’ of the marketplace, past and present experiences. | Field observations and informal conversations | 25 FMs visited, 33,900 words | CR thematic analysis of field notes in NVivo. |
| Recorded informal conversations with AFEs | 5 artisan producers, 7297 words | CR thematic analysis of interview transcripts NVivo |
Appendix B
| Surveys with Informal Conversations (Not Audio Recorded) and Field Observations | Gender | Role | Data Collected |
|---|---|---|---|
| Participants #13–#100 (88 participants in total) Note: Participant # is matched to survey response number | 50 male, 38 female | Artisan food producers who use FMs as one of their paths (or only path) to market, are engaged in food production that is not fully mechanised, for which raw ingredients are processed into prepared food products for consumption elsewhere, and who have been in business for a minimum of three years (considered to have overcome their liability of newness). | Average duration of face-to-face survey and informal conversations, 27 min. Conversations were transcribed verbatim where possible, sometimes during the conversation, while the participant was serving customers or directly after the encounter, 33,900 words. |
| Semi-structured interviews (pseudonym) | |||
| Kathy, Interview 1 | Female | Manages a public urban famers’ market that she founded in 1996; also sells her own grown vegetables at two markets. | 50 min interview, 5629 words |
| Mark, Interview 3 | Male | Manager and support officer for incubator kitchen (government initiative for food ventures) and also operates as a food safety consultant. | 20 min interview, 1991 words |
| Nancy, Interview 4 | Female | Enterprise support officer (urban). | 60 min interview, 4797 words |
| Tracy, Interview 6 | Female | FM consultant for Bord Bia (Irish State Food Board); also sells meat produce from the family farm at one FM (outside the region under research). | 50 min interview, 5619 words |
| Brian, Interview 7 | Male | Food business consultant since 2001. | 40 min interview, 4713 words |
| Mary, Interview 8 | Female | Enterprise support officer (rural). | 40 min interview, 5544 words |
| Tom, Interview 9 | Male | Specialised market traders’ insurance broker for 40 years. | 60 min interview, 3036 words |
| Frank, Interview 10 | Male | FM manager and retired trader (rural markets). | 100 min interview, 6611 words |
| ‘Master Artisan’ interviews (pseudonym and matched to survey response number) | |||
| Rolf, Interview 2, #46 | Male | Artisan fish smoker, 40 years trading at FM, original trader in three FMs. | 100 min interview, 9989 words |
| Dan, Interview 5, #52 | Male | Artisan baker, 30 years trading at FMs, original trader in two markets. | 90 min interview, 7359 words |
| Audio-recorded informal conversations (pseudonym and matched to survey response number) | |||
| Maria, #83 | Female | Condiments (horticulturist) | 5 min, 403 words |
| Martin, #79 | Male | Dairy (cheese producer) | 30 min, 2156 words |
| Willian, #100 | Male | Beverages (farmer) | 20 min, 2002 words |
| Olive, #69 | Female | Condiment producer | 5 min, 613 words |
| Marcus, #57 | Male | Condiment producer | 30 min, 2123 words |
References
- Tencati, A.; Zsolnai, L. Collaborative enterprise and sustainability: The case of Slow Food. J. Bus. Ethics 2012, 3, 345–354. [Google Scholar] [CrossRef]
- Lacey, H. Food and agricultural systems for the future: Science, emancipation and human flourishing. J. Crit. Realism 2015, 14, 272–286. [Google Scholar] [CrossRef]
- Bliss, S. The case for studying non-market food systems. Sustainability 2019, 11, 3224. [Google Scholar] [CrossRef]
- Jarzębowski, S.; Bourlakis, M.; Bezat-Jarzębowska, A. Short food supply chains (SFSC) as local and sustainable systems. Sustainability 2020, 12, 4715. [Google Scholar] [CrossRef]
- United Nations Industrial Development Organisation (UNIDO). Short Food Supply Chain for Promoting Local Food on Local Markets. 2020. Available online: https://tii.unido.org/sites/default/files/publications/SHORT%20FOOD%20SUPPLY%20CHAINS.pdf (accessed on 10 June 2022).
- La Trobe, H.L.; Acott, T.G. Localising the global food system. Int. J. Sustain. Dev. World Ecol. 2000, 7, 309–320. [Google Scholar] [CrossRef]
- Willet, W.; Rockström, J.; Loken, B.; Springmann, M.; Lang, T.; Vermuelen, S.; Garnett, T.; Tilman, D.; DeClerck, F.; Wood, A. Food in the Anthropocene: The EAT-Lancet Commission on healthy diets from sustainable food systems. Lancet 2019, 393, 447–492. [Google Scholar] [CrossRef]
- Steffen, W.; Richardson, K.; Rockström, J.; Cornell, S.E.; Fetzer, I.; Bennett, E.M.; Biggs, R.; Carpenter, S.R.; de Vries, W.; de Wit, C.A.; et al. Sustainability. Planetary Boundaries: Guiding human development on a changing planet. Science 2015, 347, 1259855. [Google Scholar] [CrossRef]
- European Commission. Farm to Fork Strategy: For a fair, Healthy and Environmentally-Friendly Food System; European Union: Maastricht, The Netherlands, 2020; Available online: https://ec.europa.eu/food/system/files/2020-05/f2f_action-plan_2020_strategy-info_en.pdf (accessed on 11 June 2022).
- FAO. The Future of Food and Agriculture: Trends and Challenges; Food and Agriculture Organization of the United Nations: Rome, Italy, 2017; Available online: https://www.fao.org/3/i6583e/i6583e.pdf (accessed on 11 June 2022).
- Farrell, M.; Murtagh, A.; Weir, L.; Conway, S.F.; McDonagh, J.; Mahon, M. Irish organics, innovation and farm collaboration: A pathway to farm viability and generational renewal. Sustainability 2022, 14, 93. [Google Scholar] [CrossRef]
- FAO. COVID-19 and the Role of Local Food Production in Building More Resilient Local Food Systems; FAO: Rome, Italy, 2020. [Google Scholar] [CrossRef]
- Luo, J.; Liang, Y.; Bai, Y. Mapping the intellectual structure of short food supply chains research: A bibliometric analysis. Br. Food J. 2022, 124, 2834–2856. [Google Scholar] [CrossRef]
- Werneck Barbosa, M. Uncovering research streams on agri-food supply chain management: A bibliometric study. Glob. Food Sec. 2021, 28, 100517. [Google Scholar] [CrossRef]
- Paciarotti, C.; Torregiani, F. The logistics of the short food supply chain: A literature review. Sustain. Prod. Consum. 2021, 26, 428–442. [Google Scholar] [CrossRef]
- Vecchio, R. European and United States Farmers’ Markets: Similarities, Differences and Potential Developments. In Proceedings of the 113th EAAE Seminar “A Resilient European Food Industry and Food Chain in a Challenging World”, Chania, Crete, Greece, 3–6 September 2009; Available online: https://ageconsearch.umn.edu/record/58131/ (accessed on 6 September 2022).
- Danermark, B.; Ekström, M.; Jakobsen, L.; Karlsson, J. Explaining Society: Critical Realism in the Social Sciences; Routledge Publishing: New York, NY, USA, 2002. [Google Scholar]
- Vincent, S.; Pagan, V. Entrepreneurial agency and field relations: A realist Bourdieusian analysis. Hum. Relat. 2019, 72, 188–216. [Google Scholar] [CrossRef]
- Stutchbury, K. Critical realism: An explanatory framework for small-scale qualitative studies or an ‘unhelpful edifice’? Int. J. Res. Methos Educ. 2022, 45, 113–128. [Google Scholar] [CrossRef]
- Watts, D.; Little, J.; Ilbery, B. “I am pleased to shop somewhere that is fighting the supermarkets a little bit”: A cultural political economy of alternative food networks. Geoforum 2018, 91, 21–29. [Google Scholar] [CrossRef]
- Thomé, K.M.; Cappellesso, G.; Ramon, E.L.; deLima Duarte, S.C. Food supply chains and short food supply chains: Coexistence conceptual framework. J. Clean. Prod. 2021, 278, 123207. [Google Scholar] [CrossRef]
- Berti, G.; Mulligan, C. Competitiveness of small farms and innovative food supply chains: The role of food hubs in creating sustainable regional and local food systems. Sustainability 2016, 8, 616. [Google Scholar] [CrossRef]
- Chiffoleau, Y.; Dourian, T. Sustainable food supply chains: Is shortening the answer? A literature review for a research and innovation agenda. Sustainability 2020, 12, 9831. [Google Scholar] [CrossRef]
- Michel-Villarreal, R.; Hingley, M.; Canavari, M.; Bregoli, I. Sustainability in alternative food networks: A systematic literature Review. Sustainability 2019, 11, 859. [Google Scholar] [CrossRef]
- Edwards, P.; Vincent, S. Critical realism as an empirical project: A beginners guide. In Studying Organisations Using Critical Realism: A Practical Guide; Edwards, P., O’Mahoney, J., Vincent, S., Eds.; Oxford University Press: Oxford, UK, 2014; pp. 1–20. ISBN 9780199665532. [Google Scholar]
- Ackroyde, S.; Karlsson, J. Critical realism research techniques and research design. In Studying Organisations Using Critical Realism: A Practical Guide; Edwards, P., O’Mahoney, J., Vincent, S., Eds.; Oxford University Press: Oxford, UK, 2014; pp. 21–45. ISBN 9780199665532. [Google Scholar]
- Schumacher, E.F. Small Is Beautiful: A Study of Economics as if People Matter; Sphere Books Ltd.: London, UK, 1974. [Google Scholar]
- Jackson, T. Prosperity without Growth; Routledge: London, UK, 2009. [Google Scholar] [CrossRef]
- Banerjee, S.B.; Jermier, J.M.; Peredo, A.M.; Perey, R.; Reichel, A. Theoretical perspectives on organizations and organizing in a post-growth era. Organization 2020, 28, 337–357. [Google Scholar] [CrossRef]
- Tregear, A. Lifestyle, growth, or community involvement? The balance of goals of UK artisan food producers. Entrep. Reg. Dev. 2005, 17, 1–15. [Google Scholar] [CrossRef]
- O’Brien, T.; Creţan, R. The role of identity in the 2015 Romanian shepherd protests. Identities Glob. Stud. Cult. Power 2019, 26, 470–488. [Google Scholar] [CrossRef]
- Redondo-Cardeñoso, J.-A. Unions and agricultural protests in inland Spain during the Transition: The example of Burgos province (1975-80). Rural Hist. 2022, 33, 119–135. [Google Scholar] [CrossRef]
- Alkon, A.H. From value to values: Sustainable consumption at farmers markets. Agric. Hum. Values 2008, 25, 487–498. [Google Scholar] [CrossRef]
- Zukin, S. Consuming authenticity: From outposts of difference to means of exclusion. Cult. Stud. 2008, 22, 724–748. [Google Scholar] [CrossRef]
- Weber, K.; Heinze, K.L.; DeSoucey, M. Forage for thought: Mobilizing codes in the movement for grass-fed meat and dairy products. Adm. Sci. Q. 2008, 53, 529–567. [Google Scholar] [CrossRef]
- Matthias, B.; Huyghe, A.; Frid, C.J.; Galloway, T. An identity perspective on coopetition in the craft beer industry. Strateg. Manag. J. 2017, 39, 3086–3115. [Google Scholar] [CrossRef]
- Pietrykowski, B. You are what you eat: The social economy of the slow food movement. Rev. Soc Econ. 2004, 62, 307–321. [Google Scholar] [CrossRef]
- Nelson, A.; Edwards, F. Food for degrowth. In Food for Degrowth: Perspectives and Practices; Nelson, A., Edwards, F., Eds.; Routledge: New York, NY, USA, 2021; pp. 1–16. ISBN 9780367650674. [Google Scholar]
- Nelson, A. COVID-19: Capitalist and postcapitalist perspectives. Hum. Geogr. J. 2020, 13, 305–309. [Google Scholar] [CrossRef]
- Solomon, S.J.; Mathias, B.D. The artisans’ dilemma: Artisan entrepreneurship and the challenge of firm growth. J. Bus. Ventur. 2020, 35, 106044. [Google Scholar] [CrossRef]
- Ikerd, J.E. Local food: Revolution and reality. J. Agric. Food Inf. 2011, 12, 49–57. [Google Scholar] [CrossRef]
- Penrose, E.T. The Theory of the Growth of the Firm, 4th ed.; Oxford University Press: Oxford, UK, 2009; ISBN 9780199573844. [Google Scholar]
- Hart, M.; Prashar, N.; Ri, A. From the Cabinet of Curiosities: The misdirection of research and policy debates on small firm growth. Int. Small Bus. J. 2020, 39, 3–17. [Google Scholar] [CrossRef]
- Wright, M.; Roper, S.; Hart, M.; Carter, S. Joining the dots: Building the evidence base for SME growth policy. Int. Small Bus. J. 2015, 33, 3–11. [Google Scholar] [CrossRef]
- Achtenhagen, L.; Ekberg, S.; Melander, A. Fostering growth through business development: Core activities and challenges for micro-firm entrepreneurs. J. Manage. Organ. 2017, 23, 167–185. [Google Scholar] [CrossRef]
- Shepherd, D.; Wiklund, J. Are we comparing apples with apples or apples with oranges? Appropriateness of knowledge accumulation across growth studies. Entrep. Theory Pract. 2009, 33, 105–123. [Google Scholar] [CrossRef]
- Galloway, L.; Kapasi, I.; Wimalasena, L. A theory of venturing: A critical realist explanation of why my father is not like Richard Branson. Int. Small Bus. J. 2019, 37, 626–641. [Google Scholar] [CrossRef]
- Ribeiro-Soriano, D. Small business and entrepreneurship: Their role in economic and social development. Entrep. Reg. Dev. 2017, 29, 1–3. [Google Scholar] [CrossRef]
- Gebauer, J. Towards Growth-independent and post-growth-oriented entrepreneurship in the SME sector. Manag. Rev. 2018, 29, 230–256. [Google Scholar] [CrossRef]
- Gibson-Graham, J.K.; Dombroski, K. Introduction to The Handbook of Diverse Economies: Inventory as ethical intervention. In The Handbook of Diverse Economies; Gibson-Graham, J.K., Dombroski, K., Eds.; Edward Elgar: Cheltenham, UK, 2020; pp. 1–25. [Google Scholar] [CrossRef]
- Macpherson, A.; Holt, R. Knowledge, learning and small firm growth: A systematic review of the evidence. Res. Policy 2007, 36, 172–192. [Google Scholar] [CrossRef]
- Penrose, E.T. The growth of the firm: A case study: The Hercules Powder Company. Bus. Hist. Rev. 1960, 34, 1–23. [Google Scholar] [CrossRef]
- Horodnic, I.A.; Williams, C.C.; Tugulea, O. Exploring the demand-side of the informal economy during the COVID-19 restriction: Lessons from Iasi, Romania. Sustainability 2022, 14, 7228. [Google Scholar] [CrossRef]
- Bhaskar, R. The Possibility of Naturalism, 3rd ed.; Routledge Publishing: London, UK, 1998; ISBN 9780855277727. [Google Scholar]
- Decoteau, C.L. The AART of ethnography: A critical realist explanatory research model: AART of ethnography. J. Theory Soc. Behav. 2017, 47, 58–82. [Google Scholar] [CrossRef]
- Sayer, A. Method in Social Science: A Realistic Approach; Routledge Publishing: New York, NY, USA, 2002; ISBN 9780044456377. [Google Scholar]
- Wiltshire, G.; Ronkainen, N. A realist approach to thematic analysis: Making sense of qualitative data through experiential, inferential and dispositional themes. J. Crit. Realism 2021, 20, 159–180. [Google Scholar] [CrossRef]
- Giambartolemei, G.; Forno, F.; Sage, C. How food policies emerge: The pivotal role of policy entrepreneurs as brokers and bridges of people and ideas. Food Policy 2021, 103, 102038. [Google Scholar] [CrossRef]
- O’Drisceoil, D.; O’Drisceoil, D. Serving a City: The Story of Cork’s English Market; Collin Press: Cork, Ireland, 2005; ISBN 9781848891098. [Google Scholar]
- Department of Agriculture. Food and the Marine. In Food Vision 2030: A world Leader in Sustainable Food Systems; Government of Ireland: Dublin, Ireland, 2020. Available online: https://www.gov.ie/en/publication/c73a3-food-vision-2030-a-world-leader-in-sustainable-food-systems/ (accessed on 15 July 2022).
- Frain, S. Food for Thought: Ireland and the UN Food Systems Summit; Institute of International and European Affairs: Dublin, Ireland, 2021; Available online: https://www.iiea.com/publications/food-for-thought-ireland-and-the-un-food-systems-summit (accessed on 15 July 2022).
- Environmental Pillar. Towards a New Agricultural and Food Policy for Ireland: Recommendations for Government; Environmental Pillar, Stop Climate Chaos, SWAN Sustainable Water Network: Dublin, Ireland, 2021; Available online: https://environmentalpillar.ie/wp/wp-content/uploads/2021/04/EnvironmentalPillar_SWAN_SCC_Agricultural_Food_Policy.pdf (accessed on 13 June 2022).
- Tallamh Beo. A Local Food Policy Framework; European Coordination via Campesina: Dublin, Ireland, 2021; Available online: https://talamhbeo.ie/projects/local-food-policy/ (accessed on 13 June 2022).
- Hegarty, R. Can Ireland feed itself? Yes. A nutritious Diet? Not at the moment. The Irish Times. 12 March 2022. Available online: https://www.irishtimes.com/life-and-style/food-and-drink/can-ireland-feed-itself-yes-a-nutritious-diet-not-at-the-moment-1.4824313 (accessed on 13 June 2022).
- Braun, V.; Clarke, V. Using thematic analysis in psychology. Qual. Res. Psychol. 2006, 3, 77–101. [Google Scholar] [CrossRef]
- Braun, V.; Clarke, V. Thematic Analysis: A Practical Guide; Sage Publications: London, UK, 2022; ISBN 9781473953246. [Google Scholar]
- Fletcher, A.J. Applying critical realism in qualitative research: Methodology meets method. Int. J. Soc. Res. 2017, 20, 181–194. [Google Scholar] [CrossRef]
- Morris, M.H.; Xaver, N.; Jang, Y.; Kuratko, D.F. Distinguishing types of entrepreneurial ventures: An identity-based perspective. J. Small Bus. Manag. 2018, 56, 453–474. [Google Scholar] [CrossRef]
- Department of Agriculture, Fisheries and Food. Food Harvest 2020: A Vision for Irish Agri-Food and Fisheries; Government of Ireland: Dublin, Ireland, 2010. Available online: https://assets.gov.ie/119254/ca6fbbff-4f4b-46f9-9bf3-6946b7926115.pdf (accessed on 28 July 2022).
- Department of Agriculture, Food and the Marine. Food Wise 2025: Local Roots Global Reach; Government of Ireland: Dublin, Ireland, 2015. Available online: https://www.gov.ie/en/publication/a6b0d-food-wise-2025/#:~:text=The%20sub%2Dtitle%20of%20Food,Irish%20farmers%20and%20food%20companies (accessed on 28 July 2022).
- Bord Bia. Nurturing a Thriving Future: Statement of Ten Year and Three Year Strategy; Bord Bia: Dublin, Ireland, 2022; Available online: https://www.bordbia.ie/globalassets/bordbia.ie/about/statement-of-strategy-2022.pdf (accessed on 28 July 2022).
- Department of Rural and Community Development. Our Rural Future: Rural Development Policy 2021–2025; Government of Ireland: Dublin, Ireland, 2021. Available online: https://www.gov.ie/en/publication/4c236-our-rural-future-vision-and-policy-context/ (accessed on 15 July 2022).
- Department of Agriculture, Fisheries and Food. Report: Local Authority Forum on Farmers’ Markets; Department of Agriculture, Fisheries and Food: Dublin, Ireland, 2008. Available online: http://hdl.handle.net/2262/20065 (accessed on 28 July 2022).
- Sacchi, G.; Stefani, G.; Romano, D.; Nocella, G. Consumer renaissance in alternative agri-food networks between collective action and co-production. Sustain. Prod. Consum. 2022, 29, 311–327. [Google Scholar] [CrossRef]
- van Kleef, D.; van Eijk, C. In or out: Developing a categorization of different types of co-production by using the critical case of Dutch food safety. Int. J. Public Adm. 2016, 39, 1044–1055. [Google Scholar] [CrossRef]
- Cyron, T.; Zoellich, J.C. Business development in post-growth economies: Challenging assumptions in the existing business growth literature. Manag. Rev. 2018, 29, 206–229. [Google Scholar] [CrossRef]
- Gustavo, J.U.; Trento, L.R.; de Souza, M.; Pereira, G.M.; de Sousa Jabbour, A.B.; Ndubisi, N.O.; Chiapetta Jabbour, C.J.; Borchardt, M.; Zvirtes, L. Green marketing in supermarkets: Conventional and digitized marketing alternatives to reduce waste. J. Clean. Prod. 2021, 296, 126531. [Google Scholar] [CrossRef]
- Lingham, S.; Manning, L.; Maye, D. Reimagining food: Readdressing and respecting values. Sustainability 2022, 14, 7328. [Google Scholar] [CrossRef]
- Benedek, Z.; Fertő, I.; Molnár, A. Off to market: But which one? Understanding the participation of small-scale farmers in short food supply chains: A Hungarian case study. Agric. Hum. Values 2018, 35, 383–398. [Google Scholar] [CrossRef]
- Montri, D.; Chung, K.; Behe, B. Farmers perspective on farmers markets in low-income urban areas: A case study in three Michigan cities. Agric. Hum. Values 2021, 38, 1–14. [Google Scholar] [CrossRef]
- Charatsari, C.; Kitsios, F.; Lioutas, E.D. Short food supply chains: The link between participation and farmers’ competencies. Renew. Agric. Food Syst. 2019, 35, 643–652. [Google Scholar] [CrossRef]
- Bord Bia. Guide to Food Markets in Ireland: Food Business Guide; Bord Bia: Dublin, Ireland, 2013; Available online: https://www.bordbia.ie/globalassets/bordbia.ie/lifestyle/information/farmer-markets/guide-to-food-markets-in-ireland.pdf (accessed on 13 June 2022).
- Michel-Villarreal, R.; Vilalta-Perdomo, E.L.; Hingley, M. Exploring producers’ motivations and challenges within a farmers’ market. Br. Food J. 2020, 122, 2089–2103. [Google Scholar] [CrossRef]
- Kopperschmidt de Oliveira, I.; de Oliveira, L.K.; Lisboa, M.R.A.F.; Madalon, E.C.N.; Freitas, L.F.; Peres Filho, A.C. The geographical distance between producers and consumers of the organic street markets: The case of Belo Horizonte, Brazil. Logistics 2021, 5, 30. [Google Scholar] [CrossRef]
- Hrubá, R.; Sadílek, T. Social relations to food, the meaning of the farmers; market and healthy lifestyle: The case of Czechia and Ukraine. J. Int. Food Agribus. 2022, 2022, 1–19. [Google Scholar] [CrossRef]
- Ripoll González, L.; Belén Yanotti, M.; Lehman, K. Local focus: Farmers’ markets as an approach to sustainable tourism. In Planning and Managing Sustainability in Tourism: Tourism, Hospitality & Event Management; Farmaki, A., Altinay, L., Font, X., Eds.; Springer: Cham, Switzerland, 2022; pp. 95–113. [Google Scholar] [CrossRef]
- Klimek, M.; Bingen, J.; Freyer, B. Metropolitan farmers markets in Minneapolis and Vienna: A values-based comparison. Agric. Values 2018, 35, 83–97. [Google Scholar] [CrossRef]
- Polimeni, J.M.; Iorgulescu, R.I.; Mihnea, A. Understanding consumer motivations for buying sustainable agricultural products at Romanian farmers markets. J. Clean. Prod. 2018, 184, 586–597. [Google Scholar] [CrossRef]
- Warsaw, P.; Archambault, S.; He, A.; Miller, S. The economic, social, and environmental impacts of farmers markets: Recent evidence from the US. Sustainability 2021, 13, 3423. [Google Scholar] [CrossRef]
- Ma, C.C.; Chang, H.P. Consumers’ perception of food and agriculture education in farmers’ markets in Taiwan. Foods 2022, 11, 630. [Google Scholar] [CrossRef] [PubMed]
- Velicu, I.; Ogrezeanu, A. Quiet no more: The emergence of food justice and sovereignty in Romania. J. Rural Stud. 2022, 89, 122–129. [Google Scholar] [CrossRef]
- Málovics, G.; Creţan, R.; Méreine-Berki, B.; Tóth, J. Socio-environmental justice, participatory development, and empowerment of segregated urban Roma: Lessons from Szeged, Hungary. Cities 2019, 91, 137–145. [Google Scholar] [CrossRef]
- Creţan, R.; Guran-Nica, L.; Platon, D.; Turnock, D. Foreign direct investment and social risk in Romania: Progress in Less-favoured areas. In Foreign Direct Investment and Regional Development in East Central Europe and the Former Soviet Union; Turnock, D., Ed.; Routledge: London, UK, 2017; pp. 305–348. [Google Scholar] [CrossRef]
- Magnan, A.; Sunley, S. Farmland investment and financialization in Saskatchewan, 2003–2014: An empirical analysis of farmland transactions. J. Rur. Stud. 2017, 49, 92–103. [Google Scholar] [CrossRef]
- Magnan, A. The financialization of agri-food in Canada and Australia: Corporate farmland and farm ownership in the grains and oilseed sector. J. Rur. Stud. 2015, 41, 1–12. [Google Scholar] [CrossRef]
- Ferrari, A.; Bacco, M.; Gaber, K.; Jedlitschka, A.; Hess, S.; Kaipainen, J.; Koltsida, P.; Toli, E.; Brunori, G. Divers, barriers and impacts of digitalisation in rural areas from the viewpoint of experts. Inf. Softw. Technol. 2022, 145, 106816. [Google Scholar] [CrossRef]
- Marvin, H.J.P.; Bouzembrak, Y.; van der Fels-Klerx, H.J.; Kempenaar, C.; Veerkamp, R.; Chauhan, A.; Stroosnijder, S.; Top, J.; Simsek-Senel, G.; Vrolijk, H.; et al. Digitalisation and artificial intelligence for sustainable food systems. Trends Food Sci. Technol. 2022, 120, 344–348. [Google Scholar] [CrossRef]
- Joshi, S.; Sharma, M. Digital technologies (DT) adoption in agri-food supply chains amidst COVID-19: An approach towards food security concerns in developing countries. J. Glob. Oper. Strateg. Sourc. 2022, 15, 262–282. [Google Scholar] [CrossRef]
- Zscheischler, J.; Brunsch, R.; Rogga, S.; Scholz, R.W. Perceived risks and vulnerabilities of employing digitalization and digital data in agriculture—Socially robust orientations from a transdisciplinary process. J. Clean. Prod. 2022, 358, 132034. [Google Scholar] [CrossRef]
- De Souza, M.; Pereira, G.M.; de Sousa Jabbour, A.L.; Chiapetta Joabbour, C.J.; Trento, L.R.; Borchardt, M.; Zvirtes, L. A digitally enabled circular economy for mitigating food waste: Understanding innovative marketing strategies in the context of an emerging economy. Technol. Forecast. Soc. Change 2021, 173, 121062. [Google Scholar] [CrossRef]
- Food Safety Authority Ireland. Village Market Handbook: A Simple Guide to Becoming a Market Trader; FSAI: Dublin, Ireland, 2012; Available online: https://www.fsai.ie/uploadedFiles/Food_Businesses/Starting_a_food_business/Village%20Market%20Handbook%202012.pdf (accessed on 15 July 2022).


| Characteristics | Options | Number | Percentage |
|---|---|---|---|
| Gross annual turnover bracket for 2019 | €200,000> | 20 | 23 |
| €50,000–€200,000 | 24 | 27 | |
| €50,000< | 34 | 37 | |
| Prefer not to say | 10 | 11 | |
| % of turnover that comes from FMs (open question where respondents estimated %) | 81–100% | 26 | 30 |
| 61–80% | 12 | 14 | |
| 41–60% | 18 | 20 | |
| 21–40% | 11 | 13 | |
| 1–20% | 21 | 24 | |
| Self-selected category of business owner | Full-time farmer | 11 | 13 |
| Entrepreneur | 30 | 34 | |
| Artisan | 34 | 39 | |
| Involved in family business | 6 | 7 | |
| Hobbyist | 7 | 8 | |
| Business structure | Sole trader | 53 | 60 |
| Partnership | 12 | 14 | |
| Limited company | 23 | 26 | |
| Production unit | Domestic kitchen | 27 | 31 |
| Incubator kitchen | 1 | 1 | |
| Production unit on farm | 19 | 21 | |
| Commercial kitchen | 41 | 47 | |
| Full-time employees | Yes | 39 | 44 |
| No | 49 | 56 | |
| Part-time employees | Yes | 42 | 48 |
| No | 46 | 52 | |
| Paths to market (respondents could choose all that apply) | Distributors | 11 | 13 |
| Supermarkets | 17 | 19 | |
| Service sector | 36 | 41 | |
| Independent shops | 44 | 50 | |
| Online market | 32 | 36 | |
| More than one FM | 59 | 67 | |
| Own retail shop | 15 | 17 | |
| Delis | 33 | 38 | |
| Products produced (respondents could choose all that apply) | Bakery | 29 | 33 |
| Confectionary | 31 | 35 | |
| Meals | 25 | 28 | |
| Dairy | 9 | 10 | |
| Meat | 8 | 9 | |
| Seafood | 7 | 8 | |
| Beverages | 11 | 13 | |
| Condiments | 30 | 34 | |
| Initial financing of business | External financing | 9 | 10 |
| Own money | 55 | 63 | |
| No investment needed | 24 | 27 |
| Cluster Category | Participants | Characteristics | Sustainability (Environment and Social Aspects) |
|---|---|---|---|
| Domestic oriented sole-traders | n = 31 | 100% are sole-traders 96% operate out of domestic kitchen 37% entrepreneur 32% artisan 100% plan to stay at FMs 71% are satisfied with size of business | 84% felt business environmentally sustainable Source ingredients: 71% local and imported ingredients, 6% own produce 38% motivated to be part of a local food system Business growth means: 52% increase economic, 19% environment, 29% social. |
| Commercial oriented entrepreneurs | n = 20 | 100% operate out of commercial kitchen 95% classify themselves as entrepreneur Greater use of other paths to market, mainly service sector (75%) independent shops (57%) and delis (57%). 90% plan to stay at FM 35% satisfied with size of business | 75% felt business environmentally sustainable Source ingredients: 45% local and imported 20% local and own produce, 15% local 50% motivated to be part of local food system Business growth means: 40% economic, 25% environment, 35% social aspect |
| Commercial oriented artisans | n = 21 | 100% operate out of commercial kitchen Predominantly artisan (76%) 81% plan to stay at FM 52% satisfied with size of business | 86% felt business environmentally sustainable Source ingredients: 67% local and imported 19% local and own produce, 14% import 67% motivated to be part of local food system Business growth means: 62% economic, 23% environment, 14% social |
| On-farm production | n = 16 | 100% operate out of a production unit on the farm Fulltime farmer 56% or artisan 44% 94% rural based 87% plan to stay at FM 75% satisfied with size of business | 87% felt business environmentally sustainable Source ingredients: 69% own produce, 25% local and own produce, 6% local and imported 69% motivated to be part of local food system Business growth means: 50% economic, 38% environment, 12% social |
Publisher’s Note: MDPI stays neutral with regard to jurisdictional claims in published maps and institutional affiliations. |
© 2022 by the authors. Licensee MDPI, Basel, Switzerland. This article is an open access article distributed under the terms and conditions of the Creative Commons Attribution (CC BY) license (https://creativecommons.org/licenses/by/4.0/).
Share and Cite
Connolly, R.; Bogue, J.; Repar, L. Farmers’ Markets as Resilient Alternative Market Structures in a Sustainable Global Food System: A Small Firm Growth Perspective. Sustainability 2022, 14, 11626. https://doi.org/10.3390/su141811626
Connolly R, Bogue J, Repar L. Farmers’ Markets as Resilient Alternative Market Structures in a Sustainable Global Food System: A Small Firm Growth Perspective. Sustainability. 2022; 14(18):11626. https://doi.org/10.3390/su141811626
Chicago/Turabian StyleConnolly, Richael, Joe Bogue, and Lana Repar. 2022. "Farmers’ Markets as Resilient Alternative Market Structures in a Sustainable Global Food System: A Small Firm Growth Perspective" Sustainability 14, no. 18: 11626. https://doi.org/10.3390/su141811626
APA StyleConnolly, R., Bogue, J., & Repar, L. (2022). Farmers’ Markets as Resilient Alternative Market Structures in a Sustainable Global Food System: A Small Firm Growth Perspective. Sustainability, 14(18), 11626. https://doi.org/10.3390/su141811626
