Determinants of COVID-19 Infections on Sea-Going Ships and Their Socio-Economic Consequences for Seafarers and Shipowners in Terms of Modeling Ship Emergency Procedures
Abstract
:1. Introduction
1.1. Pandemic as a Crisis Situation in Maritime Transport
1.2. Research Problem
1.3. Objectives and Main Hypothesis
- C1: Identification and description of the socio-economic impact of the pandemic on seafarers of sea-going ships and their shipowners;
- C2: Analysis of management procedures and handling on board a sea-going ship in a pandemic situation;
- C3: Identification, description, and ranking of the significance of the root causes and subcauses of the risk of contracting the COVID-19 virus by seafarers on board a sea-going ship.
1.4. Scope of the Research Subject
2. Materials and Methods
- E1: Literature studies, analysis of normative acts (in the field of Polish and international law), analysis of documentation and procedures of shipowners operating in the Baltic Sea in pandemic conditions, participatory observation, and direct interviews conducted with selected representatives of shipowners, member of the ship crews, and other employees of maritime administration bodies;
- E2: A critical analysis of the detailed information collected in this way (primary and secondary), and on their basis to concretize and clarify the main research problem, the primary purpose of the research, and the leading research hypothesis;
- E3: Development of the test procedure, the definition of their stages, formulation of specific objectives, as well as a selection of research methods and tools for their implementation and verification;
- E4: Conducting surveys on the survio.com platform;
- E5: RCA analysis of the root causes of COVID-19 virus infections of sea-going crews resulting from the lack of appropriate procedures on board a sea-going ship adapted to the pandemic situation;
- E6: Classification of the causes mentioned above into root causes and their subcauses and ranking of their significance using a weighted Ishikawa diagram and stratification analysis;
- E7: Presentation of the obtained results on the Lorenz-Pareto chart;
- E8: Development of a model of the procedure for dealing with a sea-going ship in pandemic conditions using the UML language state and Visual Paradigm software;
- E9: Presentation of the conclusions of the studies and formulation of recommendations for shipowners’ enterprises and their officers.
- Maritime authorities providing general recommendations and guidelines for dealing with emergency situations;
- Shipowners managing sea-going ships, i.e., entities creating procedures for dealing with a pandemic situation;
- Crews of sea-going ships, including masters, deck officers, and engineer officers, i.e., persons directly managing the sea-going ship and its crew and responsible for their safety and health.
- Conclusions concerning how seafarers perceive their work and spend their free time and the myth of freely exploring the world were drawn through the pilot study by one of the authors (J.K.) during her participation in two sea-going voyages on large bulk carriers. The study included participant observation and direct interviews with members of crews (including captain, officers, crew members, and cadets). As these observations and interviews lasted over four months in total, the conclusions result from the author’s practical experience. They were supplemented with information obtained in the course of direct conversations already ashore with other people working for many years, before and during the pandemic, on various commercial sea vessels, with different shipowners, on different shipping lines, different positions (in this case, mainly with captains and officers), and with a crew of varying nationality. These conclusions also fully reflect the views of these people;
- Conclusions on the impact of quarantine duration on the seafarers’ wages, their involuntary unemployment, the temporary maritime contracts proportion (working time at sea versus rest on land), and the consequences of these proportions (during the pandemic) for the breadwinners were drawn based on information obtained from additional (nonsurvey and not related to the author’s (J.K.) sea-going voyages) direct interviews with prominent shipping masters transporting loads around the world (including, for example, China) on commercial sea-vessels during the pandemic, on different shipping lines, and with a nationally diverse crew.
3. Results
3.1. Economic and Social Impact of the COVID-19 Pandemic on Shipowners
3.2. Economic and Social Impact of the COVID-19 Pandemic on Seafarers
- The shipowner shall treat the seafarer’s refusal as termination of the seafarer’s employment contract with notice, and the seafarer shall therefore receive all the remuneration due to him in this case, including that attributable to the period of notice;
- The shipowner will treat the seafarer’s negative decision as termination of the seafarer’s employment contract with immediate effect, i.e., without observing the notice period, and then he will not be entitled to remuneration attributable to the notice period;
- The shipowner will unilaterally terminate the seafarer’s employment contract by referring to the provisions contained in the contract, which relate to the so-called force majeure (in this case a pandemic), which most often means for the seafarer that he will receive all the benefits due to him along with the severance pay.
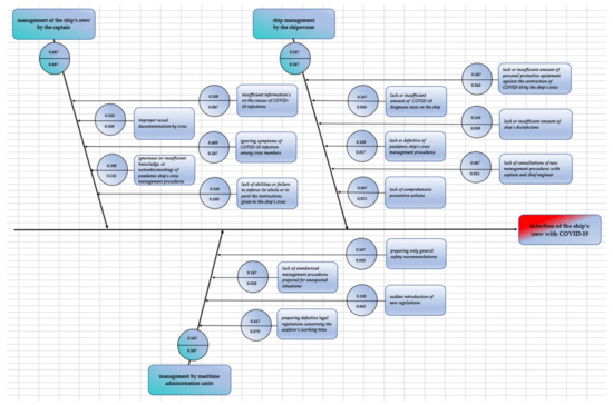
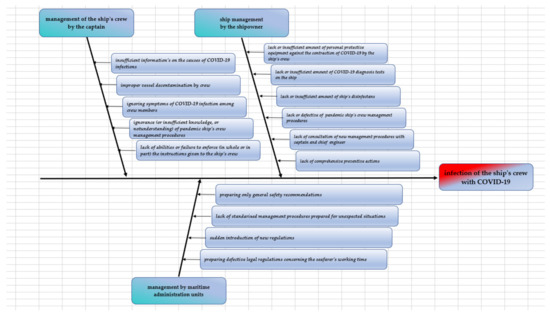
3.3. Identification of the Root Causes and Subcauses of Infections of Sea-Going Ship Crew Members with the COVID-19 Virus
- Insufficient information on the causes of COVID-19 infections—failure of the captain to provide the ship’s crew with sufficiently accurate information about the causes of COVID-19 infection (very important, especially at the initial stage of the development of the pandemic) or providing this information in a cursory, general, or imprecise manner;
- Improper vessel decontamination by the crew—understood as an error in the art of managing the human factor, but an error fundamental from the management in a pandemic situation and striving to prevent/reduce the risk of COVID-19 infection by the crew;
- Ignoring symptoms of COVID-19 infection among crew members—failure to ensure that diagnostic tests were performed by ship crew members despite the fact that they had symptoms of contracting the COVID-19 virus or downplaying the significance of these symptoms and attributing its symptoms to other, harmless diseases;
- Ignorance (or insufficient knowledge, or not understanding) of pandemic ship’s crew management procedures—resulting from the lack of any previous experience that could be used in management or to which could be referred;
- Lack of abilities or failure to enforce (in whole or in part) the instructions given to the ship’s crew—failure of crew members to comply with instructions given by the captain or issued on his behalf by the officers, the purpose of which is to minimize the possibility of the crew contracting the COVID-19 virus. This is particularly important due to the need to maintain direct contact with people outside the crew. This may be related, for example, to: the entry and exit of the ship to/from the port with the pilot on board; control of the ship’s records by port services; ship inspection; crew document inspection; ship provision; embarkation of new crew members; draft surveyor (deals with measurements of the ship’s draught necessary to determine the amount of cargo unloaded/loaded on the ship); delivery to the ship of materials, tools, components, or parts needed to carry out ongoing maintenance, repairs, and overhauls performed by the crew; implementation of supply of medical, disinfectant, and personal protective equipment against COVID-19, etc.
- Lack or insufficient amount of personal protective equipment against the contraction of COVID-19 by the ship’s crew—in the initial stage of the pandemic, this resulted from the surprise of all entities involved in the implementation of maritime transport (including shipowners) by the appearance and development of the pandemic. The reason for the insufficient amount of these resources on board is the misunderstood search for savings by shipowners;
- Lack or insufficient amount of COVID-19 diagnostic tests on the ship—results from the same reasons as in the case of personal protective equipment, while it should be remembered that in the initial period of the pandemic, there were no tests at all, and then they were only in the development phase;
- Lack or insufficient amount of ship’s disinfectants—and as a result, failure to disinfect the ship or carry it out inaccurately, so that the disinfection is not covered by the high-contact surfaces including the equipment;
- Lack of or defective pandemic ship’s crew management procedures—in the initial period of the pandemic development, these procedures simply did not exist. The defectiveness of the procedures developed later resulted from the surprise associated with the rapid spread of the pandemic around the world, and therefore also from the short time that shipowners had to prepare them and from a completely new type for them in a crisis situation (previous management procedures were developed for well-known situations, such as, for example, collision, a ship running aground, oil spill, or a pirate or terrorist attack);
- Lack of consultations on new management procedures with the captain and chief engineer—lack of consultation during the development of new management procedures with people who have extensive practical experience can be treated as a simple mistake in the art of management, but due to the risks posed by COVID-19, the significance of this error should be considered very high in this case. While the captain’s participation in this process does not raise any major doubts, it is worth clarifying the issue of the participation of the chief mechanic. It results from the Safety Management System adopted on board the ship, in which the division of responsibilities and powers of the ship’s crew members is defined. In this case, the opinion of the chief engineer is just as important as the opinion of the master;
- Lack of comprehensive preventive actions—results from the same reasons as the defectiveness of the ship’s crew management procedures developed after the unexpected appearance of COVID-19. It may also be a consequence of errors in shipowner management, understood in a broader context than the pandemic situation.
- Preparing only general safety recommendations—the general nature of these recommendations, to which shipowners must comply, means that the internal management procedures developed on their basis are more or less precise or detailed. They may also not be entirely accurate. Consequently, unintentionally, neither maritime administration units nor shipowners may ultimately increase the risk of contracting COVID-19;
- Lack of standardized management procedures for unexpected situations—refers to the emergence of a completely new, previously unknown crisis situation created by COVID-19. This is due to an increase in the likelihood of virus infection of ship crews. It should be borne in mind that the pandemic is probably not the last pandemic that humanity will face, which makes this factor particularly important, also in relation to the future;
- Sudden introduction of new regulations—results from the same reasons as the lack of standardized management procedures in previously unforeseen situations and the dynamics of the spread of the pandemic around the world;
- Preparation of defective legal regulations concerning the seafarer’s working time—the example of the passage of a sea-going ship through the Panama Canal perfectly illustrates the example of the passage of a seafarer’s working time. In extreme cases (extreme in the sense of the number of tasks to be performed by the crew one after the other, without time to rest), i.e., the need to: take the pilot; maneuvers; mooring; unloading, which may be accompanied by one or more simultaneous inspections of the vessel; unmooring; maneuvers; entrance directly to the Channel; its passage in transit; sometimes stopping inside between the locks for 10 h due to congestion or bad weather; leaving the Canal; stopping at anchor, during which the ship bunkers fuel and makes supplies; and only then exiting to the high seas. Therefore, in practice, there is simply no real possibility of compliance with the rules at times. The number of people on the ship’s crew is limited, which means that in such and similar situations, and there are more of them, they are required to work almost continuously. As a result, the classic of ship management, as it can already be called, has become the circumvention of the law by the ship’s captain, the first officer, and the crew, with all aware of this state of affairs. The first officer prepares a form for recording seafarers’ working and rest time, writing down the hours so as not to break the rules. Then, he masks, bends, or intentionally falsifies the reality of ship documents. The crew then signs them, realizing this, and the captain, who is also fully aware of this, does not react. Regardless of the ego, excessive and prolonged overload of work causes increasing and prolonged fatigue. This leads to body weakening and its greater susceptibility to contracting COVID-19 and errors or inaccurate execution of the captain’s orders, including those related to the prevention of the possibility of contracting COVID-19 by the crew.
3.4. Ranking of the Root Causes and Their Subcauses of Infections of Sea-Going Ship Crew Members with the COVID-19 Virus
3.5. Stratification Analysis and Lorenz-Pareto Chart
- Ignoring symptoms of COVID-19 infection among crew members—which also includes the lack of sufficient human resource management skills; this reason means: the captain’s error in the sense of downplaying this issue and the lack of sufficient control over the actions of the crew, which does not perform tests often enough to the situation;
- Ignorance (or insufficient knowledge, or not understanding) of pandemic ship’s crew management procedures—resulting from the captain’s lack of previous experience with such a crisis situation as a pandemic; this is also a reason from the group of main reasons management by the shipowner, specifically: lack of or defective pandemic ship’s crew management procedures;
- Improper vessel decontamination by the crew—this is, again, a mistake in the art of human resource management;
- Lack of abilities or failure to enforce (in whole or in part) the instructions given to the ship’s crew—i.e., failure of crew members to comply with instructions given by the captain or issued on his behalf by the officers; once again, an error in the art of crew management;
- Preparing defective legal regulations concerning the seafarer’s working time—a cause completely independent of either the master or the shipowner; lack of influence and the possibility of changing it by both.
3.6. Model of Procedure on Board in Pandemic Conditions
4. Summary
Author Contributions
Funding
Institutional Review Board Statement
Informed Consent Statement
Data Availability Statement
Conflicts of Interest
References
- Tokarski, J. Słownik Wyrazów Obcych; PWN: Warszawa, Poland, 1980; p. 404. [Google Scholar]
- Kopaliński, W. Słownik Wyrazów Obcych i Zwrotów Obcojęzycznych z Almanachem; Świat Książki: Warszawa, Poland, 2000; p. 282. [Google Scholar]
- Szlagura, W. Rzeczywistość Kryzysu—Pojęcie, Definicje, Teorie, Dynamika. Available online: http://www.interwencjakryzysowa.pl/rzeczywistosc-kryzysu-pojecie-definicje-teorie-dynamika (accessed on 20 August 2022).
- Otwinowski, W. Wyższa Szkoła Bezpieczeństwa z siedzibą w Poznaniu, Poznań, Poland. Kryzys i sytuacja kryzysowa. Przegląd Naukowo-Metodyczny. Edukacja Bezpieczeństwa 2010, 2, 83–87. Available online: https://bazhum.muzhp.pl/media/files/Przeglad_Naukowo_Metodyczny_Edukacja_dla_Bezpieczenstwa/Przeglad_Naukowo_Metodyczny_Edukacja_dla_Bezpieczenstwa-r2010-t-n2/Przeglad_Naukowo_Metodyczny_Edukacja_dla_Bezpieczenstwa-r2010-t-n2-s83-89/Przeglad_Naukowo_Metodyczny_Edukacja_dla_Bezpieczenstwa-r2010-t-n2-s83-89.pdf (accessed on 20 August 2022).
- Zarządzanie sytuacjami kryzysowymi. In Materiały z polsko-kanadyjskiej konferencji Administracja wobec sytuacji kryzysowych; Krajowa Szkoła Administracji Publicznej: Warsaw, Poland, 1998; p. 85.
- Kaczmarek, J.; Łepkowski, W.; Zdrodowski, B. (Eds.) Słownik terminów z zakresu bezpieczeństwa narodowego, Wydanie szóste; Akademia Obrony Narodowej. Wydział Strategiczno—Obronny: Warszawa, Poland, 2008; p. 67. Available online: https://docplayer.pl/1120197-Akademia-obrony-narodowej-wydzial-strategiczno-obronny-slownik-terminow-z-zakresu-bezpieczenstwa-narodowego.html (accessed on 20 August 2022).
- Walas-Trębacz, J.; Ziarko, J. Krakowska Akademia im. Andrzeja Frycza Modrzewskiego. Podstawy zarządzania kryzysowego. Cz. 2. Zarządzanie kryzysowe w przedsiębiorstwie; Krakowskie Towarzystwo Edukacyjne sp. z o.o.—Oficyna Wydawnicza AFM: Kraków, Poland, 2011; pp. 19–22. [Google Scholar]
- Wikipedia. Available online: https://pl.wikipedia.org/wiki/Pandemia (accessed on 20 August 2022).
- Encyklopedia PWN. Available online: https://encyklopedia.pwn.pl/haslo/epidemia;3898232.html (accessed on 20 August 2022).
- Gliński, Z.; Żmuda, A. Epidemie i pandemie chorób zakaźnych. Życie Weterynaryjne 2020, 95, 554. Available online: https://www.vetpol.org.pl/dmdocuments/ZW-09-2020-02.pdf (accessed on 20 August 2022).
- Świdrak, K. Koronawirus nie jest pierwszy. Największe epidemie ostatnich lat. Available online: https://www.medonet.pl/koronawirus/to-musisz-wiedziec,najwieksze-epidemie-ostatnich-lat--koronawirus--sars--ptasia-grypa--ebola,artykul,15776010.html (accessed on 20 August 2022).
- Gańczak, M. Zika—Nowa choroba zakaźna. Ocena ryzyka zakażenia z polskiej perspektywy, Przegląd Epidemiologiczny. Epidemiol. Rev. 2016, 70, 93–97. Available online: https://www.researchgate.net/publication/297918075_Zika_-_nowa_choroba_zakazna_Ocena_ryzyka_zakazenia_z_polskiej_perspektywy (accessed on 20 August 2022).
- Nowak-Kreyer, M. Pandemie i epidemie XX i XXI wieku. Bezpieczeństwo pracy. Nauka i praktyka 2020, 5, 11–13. Available online: https://m.ciop.pl/CIOPPortalWAR/appmanager/ciop/mobi?_nfpb=true&_pageLabel=P53800364871591199627310&html_tresc_root_id=300011427&html_tresc_id=300011425&html_klucz=77777&html_klucz_spis= (accessed on 19 August 2022).
- Martofel, A. Analiza rządowych i międzynarodowych działań wobec pandemii SARS-Cov-2 (Analysis of Governmental and International Responses to the Sars-Cov-2 Pandemic). Almanach 2020, 15, 48–53. Available online: https://urpl.gov.pl/sites/default/files/files/Analiza%20rz%C4%85dowych%20i%20mi%C4%99dzynarodowych%20dzia%C5%82a%C5%84%20wobec%20pandemii%20SARS-CoV-2.pdf (accessed on 19 August 2022).
- Bogalecka, M. Pożary jako przyczyny wypadków statków morskich w ujęciu statystycznym (Fires as a Cause of Ship Accidents—A Statistical Approach). In Safety & Fire Technology, BiTP; Wydawnictwo CNBOP-PIB: Otwocka, Poland, 2015; Volume 37, p. 173. Available online: http://yadda.icm.edu.pl/baztech/element/bwmeta1.element.baztech-02c19fe8-ef32-4aa7-81a6-13f8d8bb4aa9 (accessed on 20 August 2022). [CrossRef]
- Herdzik, J. Zdarzenia wypadkowe na morzu i ich główne przyczyny. Autobusy Tech. Eksploatacja Syst. Transp. 2016, 10, 35. Available online: http://yadda.icm.edu.pl/baztech/element/bwmeta1.element.baztech-d63094fb-2453-48bb-af47-870d24ccf490 (accessed on 20 August 2022).
- Ostrowski, M. Crewing w cieniu pandemii. Namiary na Morze i Handel 2020, nr 14/15. Available online: https://www.namiary.pl/2020/09/04/crewing-w-cieniu-pandemii/ (accessed on 20 August 2022).
- MOP-Polska. Konwencja o Pracy na Morzu. Genewa.2006.02.23. Konwencja o Pracy na Morzu Przyjęta Przez Konferencję Ogólną Międzynarodowej Organizacji Pracy w Genewie dnia 23 Lutego 2006 r., Dz.U.2013.845. Available online: https://sip.lex.pl/akty-prawne/dzu-dziennik-ustaw/mop-polska-konwencja-o-pracy-na-morzu-genewa-2006-02-23-18012628 (accessed on 31 July 2022).
- IMO. Frequently Asked Questions about How COVID-19 Is Impacting Seafarers. Available online: https://www.imo.org/en/MediaCentre/HotTopics/Pages/FAQ-on-crew-changes-and-repatriation-of-seafarers.aspx (accessed on 20 August 2022).
- IMO. COVID-19 and Maritime Crew Changes: A Humanitarian, Safety, and Economic Crisis World Maritime Day—24 September 2020 Event on the Margins of the UN General Assembly High Level Week. Available online: https://www.imo.org/en/MediaCentre/SecretaryGeneral/Pages/Crew-changes-UNGA-event.aspx (accessed on 20 August 2022).
- Landowski, G. Available online: https://www.portalmorski.pl/zegluga/49110-nowy-raport-o-rynku-pracy-marynarzy-alarmuje-o-braku-oficerowNowyraportorynkupracyalarmujeobrakuoficerów (accessed on 20 August 2022).
- Hlebowicz, B. Włoscy i filipińscy marynarze niemal od półtora roku zablokowani na statku. Winien koronawirus i wojna celna na antypodach. Florencja 2020. Available online: https://wyborcza.pl/7,75399,26568347,wloscy-i-filipinscy-marynarze-niemal-od-poltora-roku-zablokowani.html (accessed on 31 July 2022).
- Tawerna Skipperów.pl portal żeglarzy i marynarzy. Marynarze kilkanaście miesięcy uwięzieni na pokładzie. Winna polityka. Z mediów: Gazeta Wyborcza. Available online: https://www.tawernaskipperow.pl/czytelnia/wiesci-z-oceanow/marynarze-kilkanascie-miesiecy-uwiezieni-na-pokladzie-winna-polityka/8173 (accessed on 31 July 2022).
- Stefaniak, P. Trudna sztuka naprawiania zepsutej logistyki morskiej. Obserwator Finansowy z dn. 2022. Available online: https://www.obserwatorfinansowy.pl/tematyka/makroekonomia/trendy-gospodarcze/trudna-sztuka-naprawiania-zepsutej-logistyki-morskiej/ (accessed on 31 July 2022).
- NewConTex_History. The NEW CONTEX—A Benchmark for the Container Market. Available online: https://www.vhbs.de/fileadmin/Resources/Public/downloads/NewConTex_History.pdf (accessed on 31 July 2022).
- Matczak, M. Światowy Rynek Morskich Przewozów Kontenerowych—Przegląd Wyników Oraz Przyszły Rozwój w Dobie Pandemii. Available online: https://www.gospodarkamorska.pl/swiatowy-rynek-morskich-przewozow-kontenerowych-przeglad-wynikow-oraz-przyszly-rozwoj-w-dobie-pandemii-55774 (accessed on 20 August 2022).
- SHIPHUB. Armatorzy w Obliczu Koronawirusa. Available online: https://www.shiphub.pl/armatorzy-w-obliczu-koronawirusa/ (accessed on 31 July 2022).
- Czermański, E.; Instytut Badań nad Gospodarką Rynkową. Transport morski w dobie pandemii. Cz. 1. Pomorski Przegląd Gospodarczy z dn. 21 May 2021, p. 2. Available online: https://ppg.ibngr.pl/wp-content/uploads/2021/05/ppg-ernest_czermanski-transport_morski_w_dobie_pandemii-i.pdf (accessed on 31 July 2022).
- Tysiące Marynarzy Uwięzionych na Statkach u Kresu Wytrzymałości Psychicznej. Available online: https://www.gospodarkamorska.pl/edukacja-praca-tysiace-marynarzy-uwiezionych-na-statkach-u-kresu-wytrzymalosci-psychicznej--48640 (accessed on 31 July 2022).
- Romowicz, M.; Zboina, P.; Górczyński, K. Wynagrodzenia marynarzy w dobie pandemii COVID-19. Available online: https://www.portalmorski.pl/wiadomosci/prawo-polityka/46693-wynagrodzenia-marynarzy-w-dobie-pandemii-covid-19 (accessed on 31 July 2022).
- Ustawa o pracy na morzu z dnia 5 sierpnia 2015 r., Dz.U.2020.1353. Available online: https://sip.lex.pl/akty-prawne/dzu-dziennik-ustaw/praca-na-morzu-18229930 (accessed on 31 July 2022).
- Romowicz, M. Koronawirus: Ubezpieczenie Armatorskie Marynarza, a Ryzyko Zarażenia na Statku. Available online: https://www.kancelaria-gdynia.eu/artykul.html?id=39 (accessed on 31 July 2022).
- Rodzaje Testów w Kierunku COVID-19. Available online: https://diag.pl/pacjent/koronawirus/rodzaje-testow-w-kierunku-covid-19/ (accessed on 31 July 2022).
- Available online: https://www.alablaboratoria.pl/pakiet/108/pakiet_przeciwcia_a_covid-19_igm_igg_ (accessed on 31 July 2022).






| Management of the Ship’s Crew by the Captain | Ship Management by the Shipowner | Management by the Maritime Administration Units | ∑(X) | The Relative Value (X/Y) | |
|---|---|---|---|---|---|
| Management of the ship’s crew by the captain | X | 1 | 1 | 2.0 | 0.667 |
| Ship management by the shipowner | 0 | X | 0.5 | 0.5 | 0.167 |
| Management by the maritime administration units | 0 | 0.5 | X | 0.5 | 0.167 |
| ∑(Y) | 3.0 |
| Management of the Ship’s Crew by the Captain | Insufficient Information’s on the Causes of COVID-19 Infections | Improper Vessel Decontamination by Crew | Ignoring Symptoms of COVID-19 Infection among Crew Members | Ignorance (or Insufficient Knowledge, or not Understanding) of Pandemic Ship’s Crew Management Procedures | Lack of Abilities or Failure to Enforce (in Whole or in Part) the Instructions Given to the Ship’s Crew | ∑(X) | The Relative Value (X/Y) |
|---|---|---|---|---|---|---|---|
| Insufficient information’s on the causes of COVID-19 infections | X | 0.5 | 0 | 0 | 0.5 | 1.0 | 0.100 |
| Improper vessel decontamination by crew | 0.5 | X | 0 | 0.5 | 0.5 | 1.5 | 0.150 |
| Ignoring symptoms of COVID-19 infection among crew members | 1 | 1 | X | 1 | 1 | 4.0 | 0.400 |
| Ignorance (or insufficient knowledge, or not understanding) of pandemic ship’s crew management procedures | 1 | 0.5 | 0 | X | 0.5 | 2.0 | 0.200 |
| Lack of abilities or failure to enforce (in whole or in part) the instructions given to the ship’s crew | 0.5 | 0.5 | 0 | 0.5 | X | 1.5 | 0.150 |
| ∑(Y) | 10.0 |
| Ship Management by the Shipowner | Lack or Insufficient Amount of Personal Protective Equipment against the Contraction of COVID-19 by the Ship’s Crew | Lack or Insufficient Amount of COVID-19 Diagnosis Tests on the Ship | Lack or Insufficient Amount of Ship’s Disinfectants | Lack or Defective of Pandemic Ship’s Crew Management Procedures | Lack of Consultations of New Management Procedures with Captain and Chief Engineer | Lack of Comprehensive Preventive Actions | ∑(X) | The Relative Value (X/Y) |
|---|---|---|---|---|---|---|---|---|
| Lack or insufficient amount of personal protective equipment against the contraction of COVID-19 by the ship’s crew | X | 0.5 | 0.5 | 1 | 1 | 1 | 4.0 | 0.267 |
| Lack or insufficient amount of COVID-19 diagnosis tests on the ship | 0.5 | X | 0.5 | 1 | 1 | 1 | 4.0 | 0.267 |
| Lack or insufficient amount of ship’s disinfectants | 0.5 | 0.5 | X | 0.5 | 1 | 1 | 3.5 | 0.233 |
| Lack or defective of pandemic ship’s crew management procedures | 0 | 0 | 0.5 | X | 0.5 | 0.5 | 1.5 | 0.100 |
| Lack of consultations of new management procedures with captain and chief engineer | 0 | 0 | 0 | 0.5 | X | 0.5 | 1.0 | 0.067 |
| Lack of comprehensive preventive actions | 0 | 0 | 0 | 0.5 | 0.5 | X | 1.0 | 0.067 |
| ∑(Y) | 15.0 |
| Management by Maritime Administration Units | Preparing Only General Safety Recommendations | Lack of Standardized Management Procedures Prepared for Unexpected Situations | Sudden Introduction of New Regulations | Preparing Defective legal Regulations Concerning the Seafarer’s Working Time | ∑(X) | The Relative Value (X/Y) |
|---|---|---|---|---|---|---|
| Preparing only general safety recommendations | X | 0.5 | 0.5 | 0 | 1.0 | 0.167 |
| Lack of standardized management procedures prepared for unexpected situations | 0.5 | X | 0.5 | 0 | 1.0 | 0.167 |
| Sudden introduction of new regulations | 0.5 | 0.5 | X | 0.5 | 1.5 | 0.250 |
| Preparing defective legal regulations concerning the seafarer’s working time | 1 | 1 | 0.5 | X | 2.5 | 0.417 |
| ∑(Y) | 6.0 |
| Main Reason | Subreason | The Value of Subreason | The Value of Main Reason | |
|---|---|---|---|---|
| The Relative Value | The Absolute Value | The Relative Value | ||
| Management of the ship’s crew by the captain | Insufficient information’s on the causes of COVID-19 infections | 0.100 | 0.067 | 0.667 |
| Improper vessel decontamination by crew | 0.150 | 0.100 | ||
| Ignoring symptoms of COVID-19 infection among crew members | 0.400 | 0.267 | ||
| Ignorance (or insufficient knowledge, or not understanding) of pandemic ship’s crew management procedures | 0.200 | 0.133 | ||
| Lack of abilities or failure to enforce (in whole or in part) the instructions given to the ship’s crew | 0.150 | 0.100 | ||
| Ship management by the shipowner | Lack or insufficient amount of personal protective equipment against the contraction of COVID-19 by the ship’s crew | 0.267 | 0.045 | 0.167 |
| Lack or insufficient amount of COVID-19 diagnosis tests on the ship | 0.267 | 0.045 | ||
| Lack or insufficient amount of ship’s disinfectants | 0.233 | 0.039 | ||
| lack or defective ship’s crew management procedures | 0.100 | 0.017 | ||
| Lack of consultations of new management procedures with captain and chief engineer | 0.067 | 0.011 | ||
| Lack of comprehensive preventive actions | 0.067 | 0.011 | ||
| Management by the maritime administration units | Preparing only general safety recommendations | 0.167 | 0.028 | 0.167 |
| Lack of standardized management procedures prepared for unexpected situations | 0.167 | 0.028 | ||
| Sudden introduction of new regulations | 0.250 | 0.042 | ||
| Preparing defective legal regulations concerning the seafarer’s working time | 0.417 | 0.070 | ||
| Number | Subreason | The Absolute Value | The Cumulative Value | The Reference |
|---|---|---|---|---|
| 1 | Ignoring symptoms of COVID-19 infection among crew members | 0.267 | 0.267 | 3.738 |
| 2 | Ignorance (or insufficient knowledge, or not understanding) of pandemic ship’s crew management procedures | 0.133 | 0.400 | 5.200 |
| 3 | Improper vessel decontamination by crew | 0.100 | 0.500 | 6.000 |
| 4 | Lack of abilities or failure to enforce (in whole or in part) the instructions given to the ship’s crew | 0.100 | 0.600 | 6.600 |
| 5 | Preparing defective legal regulations concerning the seafarer’s working time | 0.70 | 1.300 | 13.000 |
| 6 | Insufficient information’s on the causes of COVID-19 infections | 0.067 | 1.367 | 12.303 |
| 7 | Lack or insufficient amount of personal protective equipment against the contraction of COVID-19 by the ship’s crew | 0.045 | 1.412 | 11.296 |
| 8 | Lack or insufficient amount of COVID-19 diagnosis tests on the ship | 0.045 | 1.457 | 10.199 |
| 9 | Sudden introduction of new regulations | 0.042 | 1.499 | 8.994 |
| 10 | Lack or insufficient amount of ship’s disinfectants | 0.039 | 1.538 | 7.690 |
| 11 | Preparing only general safety recommendations | 0.028 | 1.566 | 6.264 |
| 12 | Lack of standardized management procedures prepared for unexpected situations | 0.028 | 1.594 | 4.782 |
| 13 | Lack or defective of pandemic ship’s crew management procedures | 0.017 | 1.611 | 3.222 |
| 14 | Lack of consultations of new management procedures with captain and chief engineer | 0.011 | 1.622 | 1.622 |
| 15 | Lack of comprehensive preventive actions | 0.011 | 1.633 | 0.000 |
Publisher’s Note: MDPI stays neutral with regard to jurisdictional claims in published maps and institutional affiliations. |
© 2022 by the authors. Licensee MDPI, Basel, Switzerland. This article is an open access article distributed under the terms and conditions of the Creative Commons Attribution (CC BY) license (https://creativecommons.org/licenses/by/4.0/).
Share and Cite
Kasińska, J.; Jendryczka, V. Determinants of COVID-19 Infections on Sea-Going Ships and Their Socio-Economic Consequences for Seafarers and Shipowners in Terms of Modeling Ship Emergency Procedures. Sustainability 2022, 14, 10882. https://doi.org/10.3390/su141710882
Kasińska J, Jendryczka V. Determinants of COVID-19 Infections on Sea-Going Ships and Their Socio-Economic Consequences for Seafarers and Shipowners in Terms of Modeling Ship Emergency Procedures. Sustainability. 2022; 14(17):10882. https://doi.org/10.3390/su141710882
Chicago/Turabian StyleKasińska, Joanna, and Violetta Jendryczka. 2022. "Determinants of COVID-19 Infections on Sea-Going Ships and Their Socio-Economic Consequences for Seafarers and Shipowners in Terms of Modeling Ship Emergency Procedures" Sustainability 14, no. 17: 10882. https://doi.org/10.3390/su141710882
APA StyleKasińska, J., & Jendryczka, V. (2022). Determinants of COVID-19 Infections on Sea-Going Ships and Their Socio-Economic Consequences for Seafarers and Shipowners in Terms of Modeling Ship Emergency Procedures. Sustainability, 14(17), 10882. https://doi.org/10.3390/su141710882

