Abstract
This research aims to design a modified P&O algorithm for the efficient tracking of maximum power point (MPPT) for standalone and grid-connected systems. The proposed research work modifies the P&O algorithm for the dc-dc converter where the fixed step size P&O algorithm is translated into variable step size with the help of ant colony optimization (ACO) to generate optimal parameters for the PID controller to generate a variable step size in the P&O algorithm. This variable step size is dependent upon the error that is the difference between the generated power and desired power. By doing this it improves the efficiency of the P&O algorithm and its limitations are overcome. Furthermore, the PV is extended to connect with a grid where the inverter is controlled by a fuzzy logic controller (FLC) so that the combined structure of variable P&O and fuzzy helps to achieve MPP efficiently. The robustness of the proposed work is compared with other state-of-the-art controllers to justify the effectiveness of the proposed work. Finally, a stability test of the system is carried out to verify the overall stability of the power system.
1. Introduction
In recent times the industrial revolution has forced drastic changes on the lifestyle of the world that has raised the energy demand due to population growth and industrial development. Hence, an extra burden has been placed on the energy sector as the conventional energy sources diminish rapidly and face depletion as these trends continue [1]. These resources have raised another serious issue, which is climate variation, and the impact of carbon-generated systems cannot be ignored. Climate changes have a drastic effect due to carbon being released into the air and enhancing the greenhouse effect [2]. This serious concern has led to a search for alternatives that meet the energy demand and are environmentally friendly. One of the big sources of renewable energy is solar energy; abundantly available on the Earth, its efficient use can help us to counter the energy demand and climatic concerns [3].
Keeping in view the non-linear property of the PV, which is dependent upon the falling of photons from the sun to transform them into current accordingly. Change in weather conditions induces a variation in current-voltage (I-V) and power-voltage (P-V) characteristics, and control systems should be efficient enough to extract maximum power from the PV panels by achieving MPPT. In the literature survey extensive studies have been dedicated to making the tracking algorithm efficient and robust under fast-changing weather conditions. Hill climbing [4], P&O [5] and incremental conductance (InC) [6] are initially installed to track maximum power point (MPP) but these algorithms are susceptible to fast-changing weather conditions and the oscillation of algorithms around MPP. Moreover, hard computing techniques like fractional open circuit (FOCV) [7] and fractional short circuit (FSCC) [8] were also adopted to achieve MPPT, but regular disconnection from the load is a major drawback and continuity is affected and depends on prior knowledge of the PV panel.
The researchers started working on advanced algorithms to make the PV system more efficient. Different metaheuristic techniques were developed based on some observations to achieve the best output under the search space. The soft computing techniques like artificial neural network (ANN) require excessive training of the neural network and knowledge [9]. Fuzzy Logic Controller (FLC) is complicated and requires a high-speed processing unit [10]. A lot of work was carried out on evolutionary techniques that were utilized to track MPP for PV connected dc-dc converter. Some of the renowned techniques are genetic algorithm (GA) [11], ant colony optimization (ACO) [12], particle swarm optimization-based variable step size fractional incremental conductance [13], and firefly algorithm (FA) having a fast convergence response [14]; cuckoo search algorithm (CSA) was also developed for MPP tracking but this algorithm and its advanced form are not plausible enough to show fast settling time [15]. Grasshopper optimization (GOA) algorithm is also designed to track maximum power point, but this algorithm has shown slow convergence while tracking the MPP [16].
Different strategies are adopted to improve the effectiveness of the P&O algorithm by mixing or interlinking it with other algorithms. In [17] FLC is deployed for the inverter control for PV connected grid system but with a modified variable step size P&O for dc-dc converter is missing. Similarly, hybrid algorithms like genetic algorithm-neural network (GA-ANN) [18] and genetic algorithm-fuzzy logic controller (GA-FLC) [19] are used in PV MPP tracking. ACO is applied in the solar system to track MPPT, the utilization of ACO is made effective by using hybrid with P&O and show fast tracking as compared to PSO [20]. Enhanced adaptive (EA-P&O) for the changing weather condition was deployed to improve the efficiency of P&O algorithm [21].
There is room to improve the ability of the algorithm to achieve fast tracking and to show minimum settling time under fast-changing weather conditions. The novelties of the modified P&O controller are enumerated as follows:
- Modified P&O algorithm established along with fuzzy controller to control the inverter, while variable step size P&O is utilized to control the dc-dc converter;
- Limitations associated with fixed step size P&O are encountered by using an approach of variable step size through the ant colony optimization technique;
- The stability analysis of the system is tested and ensures the effectiveness of the proposed work.
The characteristics of the ACO are in listed in Table 1.
Table 1.
Characteristics of ACO.
2. Proposed Methodology
Keeping in view the characteristic graphs of the PV array, irradiation and temperature will affect the overall output power. This non-linear characteristic of the PV module forces the PV panel to operate at its MPPT. For this a DC-DC converter is introduced that will extract maximum power from the PV module. To generate a pulse width modulation (PWM) under varying weather conditions, a tracking algorithm is required that enables the PV system to operate at maximum power point.
In the recent past, many researchers have presented their work on tracking the MPPT using the P&O algorithm due to its simplicity and clarity of understanding. P&O working is based on calculating the output power that depends on the disturbance in the output voltage. Perturbation is applied on the calculated output power and then observed with the previously calculated power and a decision is taken in terms of the step forwards or backwards on the P-V curve. Moreover, fixed step size P&O lacks fast-tracking and shows oscillation around MPP. Furthermore, it loses more power due to slow tracking under varying weather conditions. Figure 1 represents the conventional operation of P&O where tracking and oscillation around MPPT are shown. The conventional P&O with fixed step size shows a slow tracking speed and fluctuation around MPPT. Large step size leads to large oscillation and fast response while small step size leads to small oscillation and slow tracking speed, hence it was a tradeoff between steady-state and dynamic accuracy.
Figure 1.
P&O strategy (a) Flow chart (b) MPP tracking of the P-V curve.
2.1. ACO-Based Variable Step P&O
Keeping the context of fixed step P&O in view, further studies are carried out in improving the drawbacks related to the P&O algorithm. The variable step size algorithm is proposed to enhance its ability for fast convergence and low oscillation around MPP. The proposed ACO-based P&O will tune the PID controller by producing proportional gain , integral gain () and derivative gain () to generate optimal values that will introduce variable step in P&O algorithm. ACO optimizes the error, which is a difference in generated PV power and the reference power (). On the basis of the error, the PID controller is tuned to generate an optimal value; that value will introduce a variable step in perturbation and the adaptive duty cycle is achieved, which will then improve the MPP tracking and minimize the oscillations. The proposed block diagram is shown in Figure 2.
Figure 2.
The block diagram of the proposed ACO based variable step size P&O for MPPT.
Moreover, to design the proposed method an online/offline approach was developed. The system designed operates in two modes: (1) online mode; (2) offline mode. Gaining the parameters for the PID controller is achieved in offline mode to form an optimal controller. Here, Integrated Absolute Error (IAE), which illustrates the performance index, needs to be minimized to find the optimal controller and the IAE is given in Equation (1):
where is the error that is equal to . When these parameters are transferred into online mode the optimal PID controller tracks the MPPT. The online/offline working is depicted in Figure 3. The optimal value generated by the PID controller makes P&O a variable step size to enhance its efficiency by minimizing its oscillations, ripples, overshoot and response time.
Figure 3.
Offline and Online mode operations.
2.2. Ant Colony Optimization
The ACO is a probabilistic swarm optimization technique based on the movement of ants and used for global search in a stochastic problem. This technique is used in the redundancy allocation problem [22], data mining [23] and optimization of weapon-targets [24]. The ACO algorithm was developed based on the ants’ search for food in the direction. Initially, individual ants search for the food and estimate the size of the food. If the size of the food is large, they will leave pheromones in its path and bring food back to the nest. These pheromones constitute a pheromone tail, which is used by other ants to track the source. Ants follow the shortest route because the longest portion of route loses their trail pheromones. Figure 4 represents the behavior of ants searching for food and it is also known as the foraging behavior of ants, where a set of ants moves in a search space to find the food. Once the food is found, the ants bring the food back to the nest and drop pheromones on the way. Track the same food next time and they will try to follow the shortest path from foraging section to nest.
Figure 4.
Foraging behavior: (a) Ants following double path; (b) Ants following the shortest path.
Keeping in view the foraging behavior of ants, the algorithm is designed to track MPPT. In this technique, the duty cycle is a control variable and PV power is a target function. In order to achieve the optimized point, a random generation of ants move in the direction. Each direction has its own strength and attractions, so each ant makes a transition from lower to higher strength depending upon the region of strength. In the next iteration, the ants move towards stronger strength and attraction and the remaining ants will adjust their position using Equation (2):
where, is the predefined number of iterations, represents the current iteration, represents the best objective location and is a unit vector starting from ant to the ants having the maximum amount of pheromone content. After successive iteration, the optimized point of MPPT is achieved.
2.3. PID Controller Tuning via ACO
PID controller is used widely in many applications to evaluate error. In the proposed technique, this controller is tuned by ACO to generate three parameters, , and . The PID controller evaluates these parameters according to its basic equation shown in Equation (3):
The ACO method is mainly inspired by the ants that follow the shortest path in search of food. Moreover, it will evaluate the fitness function and calculate maximum fitness for each iteration based on the error. It will also optimize the error and generate gain values for PID controller.
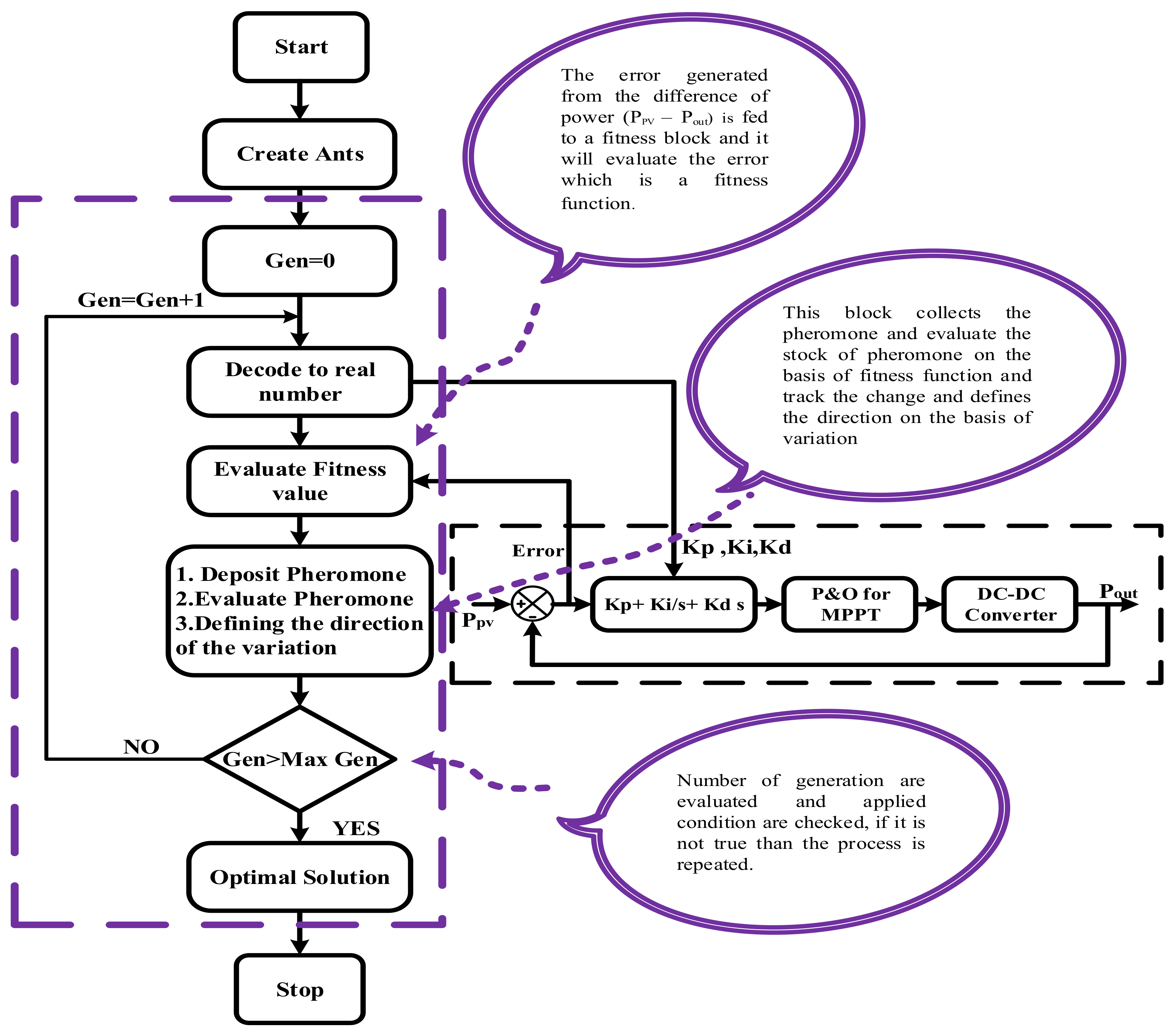
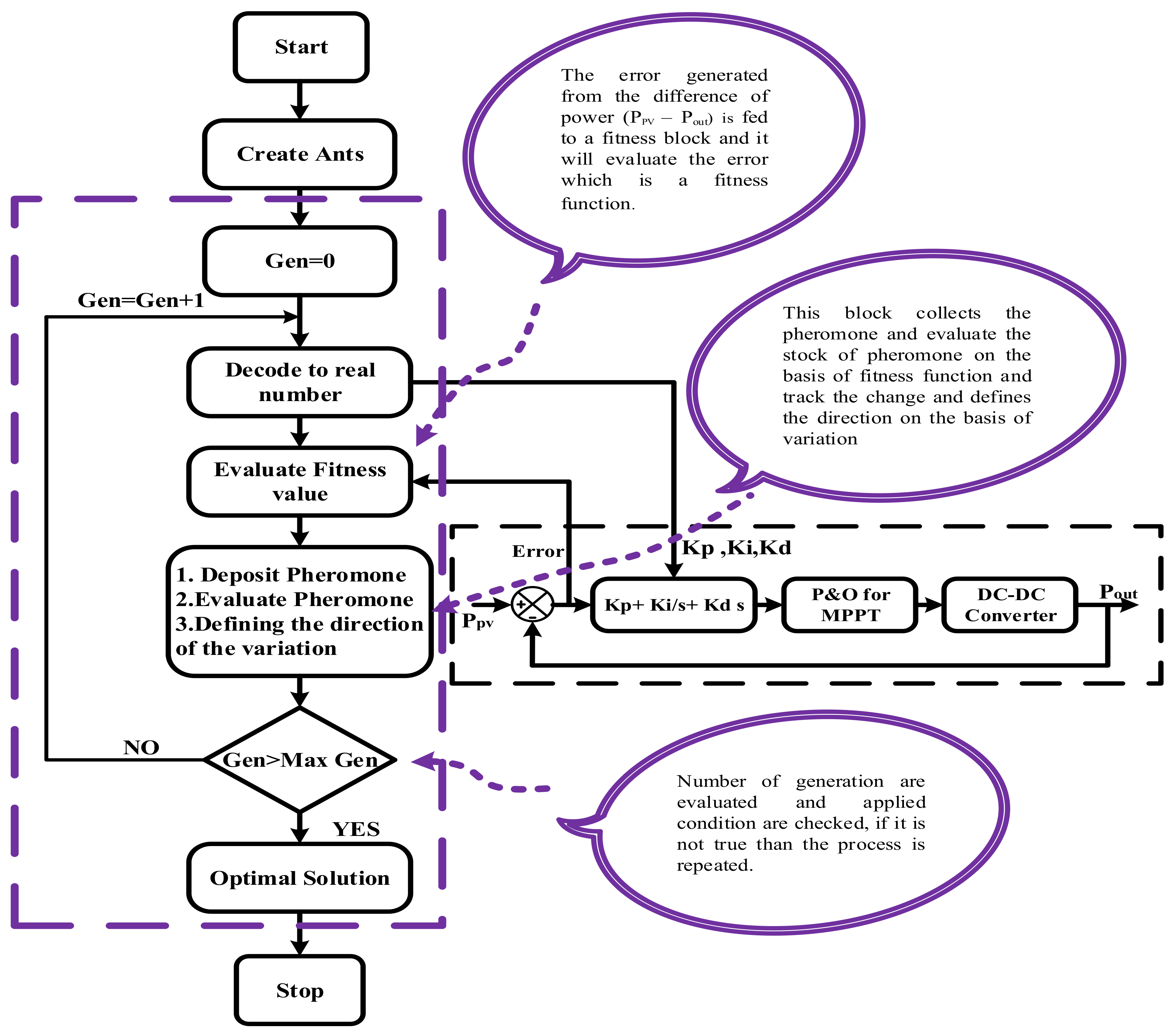
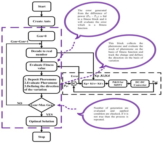
The complete work for tracking MPPT is depicted in Figure 5, where the ACO section is broadly demonstrated and its working is illustrated. The function of ACO is to optimize the PID controller on the basis of error, which is the difference in PV panel generated power and the output power of the converter (); this absolute error (fitness function) is fed to the ACO block for evaluation based on the concept of the foraging behavior of ants. The pheromones are evaluated and define the direction of the ants towards the strong and attractive place. Finally, the max fitness for each error will generate an optimal set of values of PID controller. These optimal values will create a variable step size in P&O that will ultimately generate an adaptive duty cycle for the DC-DC boost converter.
Figure 5.
Detailed flow chart of the ACO.
3. Results and Discussion
The analysis for the proposed technique is presented in this section. To obtain the set of PID parameters the ACO block is initialized by the number of iterations, pheromones, number of ants, and positive and negative pheromones as shown in Table 2.
Table 2.
ACO parameters.
The proposed method is implemented on MATLAB/Simulation as shown in Figure 6., where different sections are highlighted and all of these sections contribute to developing a proposed ACO-based variable P&O.
Figure 6.
MATLAB/Simulink Variable step size ACO-PID-P&O.
Table 3, the obtained optimum values for the PID controller are installed in the system. These values are obtained from the proposed optimization technique (ACO) and the gain parameters are shown in Table 4.
Table 3.
Test conditions for decreasing irradiance levels.
Table 4.
Optimum PID controller gains.
The obtained results from the proposed controller ACO-P&O are plotted in Figure 7, which show the high quality of tracking MPPT with minimum oscillations, response time, ripples and overshoot. The response is plotted under varying irradiance at a fixed temperature of .
Figure 7.
Output power under varying weather conditions.
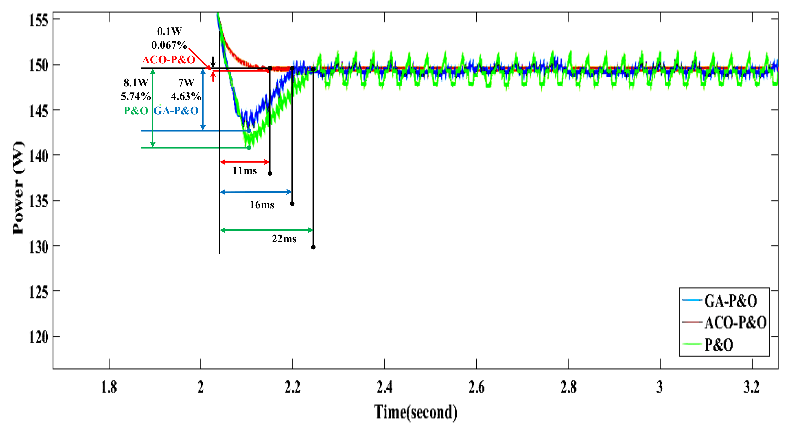
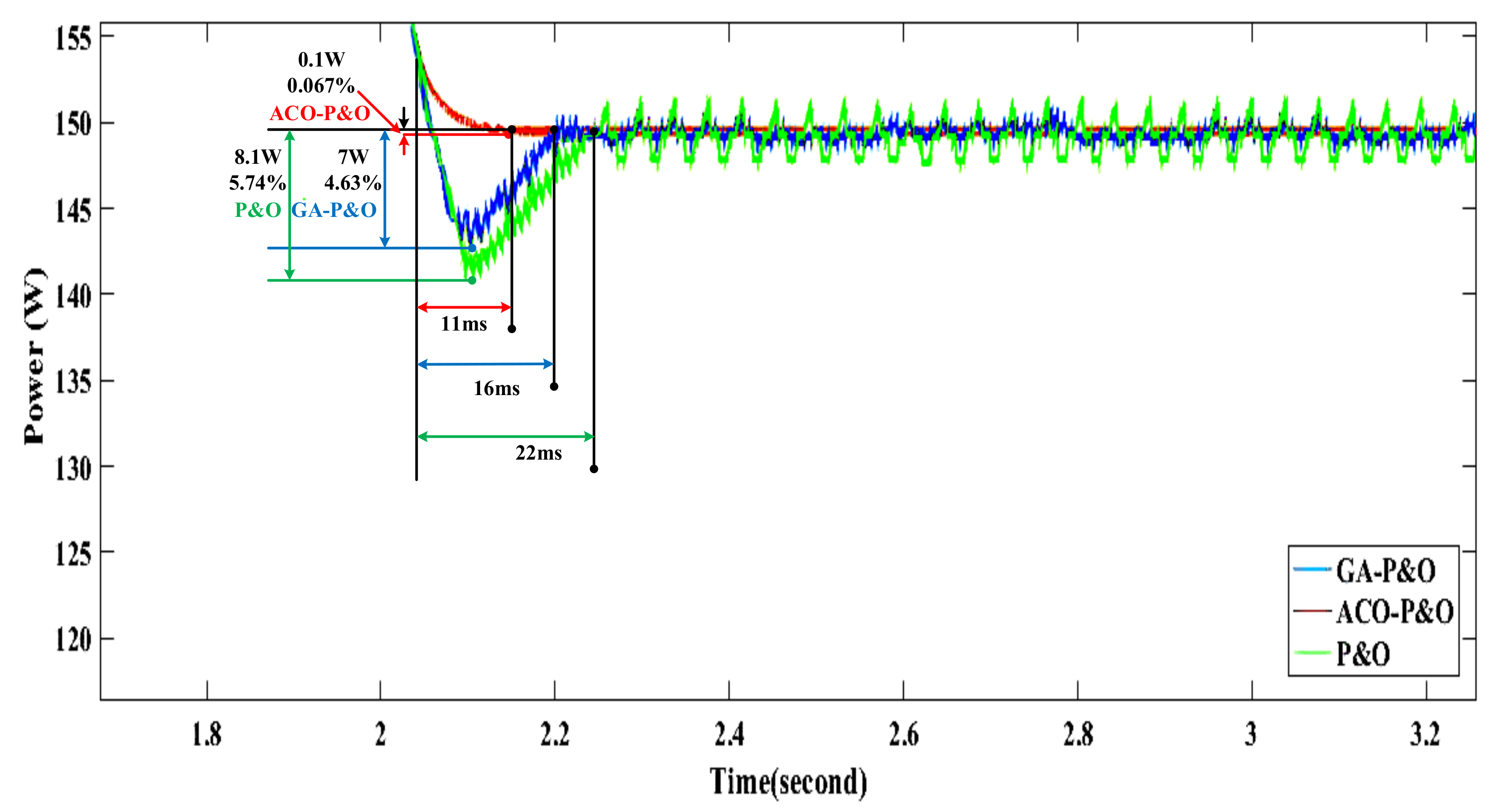
Whereas for other controllers GA-P&O variable step size and P&O fixed step size lags behind in terms of achieving high efficiency, variable step size GA-P&O has a tendency to show better efficiency over P&O with fixed step size. Furthermore, the caliber of the variable step size ACO-P&O via tuning of the PID controller is analyzed in Figure 8 that demonstrates the response time and energy lost.
Figure 8.
Close-up section of the proposed technique with response time and loss in energy is highlighted.
The proposed controller ACO-P&O is highlighted in red in Figure 8 where the response time of the proposed controller is and the loss in power is of the output power. The GA-P&O controller is shaded in blue with a response time of and the loss in energy is of the output power. The last compared result with the proposed controller is P&O with fixed step size that is plotted and the results obtained show a higher response time of where the loss in power is .
The proposed controller is showing its ability to deal with the changing weather conditions and its tracking efficiency is high when compared to others. The results are obtained by applying offline and online tests on the proposed system. Moreover, the dynamic, transient and steady-state responses of the ACO-based algorithm are analyzed for different irradiance levels and their results are displayed in Table 5.
Table 5.
Controller analysis at decreasing irradiance levels.
4. Under Decreasing–Increasing Irradiance Conditions
The analysis is further carried out under varying irradiance in increasing and decreasing order to check the validity of the proposed controller (ACO-P&O) with other controllers. Different irradiance conditions under the fixed temperature at are shown in Table 6.
Table 6.
Test conditions for decreasing–increasing irradiance levels.
In Figure 9 the analysis of the rising irradiance from 400 to 600 W/m2 is analyzed and the results clarify the greater tracking of the proposed controller in term of settling time and lost energy.
Figure 9.
Close-up section of the proposed technique with response time and the loss in energy is highlighted.
The results are demonstrated in Table 7. that shows the ability of the proposed controller in term of response time, energy lost and overshoot.
Table 7.
Controller analysis at decreasing–increasing irradiance levels.
The ripple associated with ACO-P&O is minute in just settling the section while at rest; there is no ripple and it is around in tracking MPPT section. With other controllers GA-P&O has ripple in the equilibrium state around and P&O shows , which are high when compared to the proposed controller. Further analysis is carried out under varying temperature conditions which are set as random from and irradiance is kept fixed at . The proposed controller is also observed. The response under the varying temperature of ACO-P&O controller is analyzed in Figure 10.
Figure 10.
ACO-P&O controller response at random temperature with fixed irradiance ().
Furthermore, another test is applied to check the authenticity of the proposed algorithm (ACO-P&O) for tracking MPPT under a gradual change in irradiance and at rapid change in irradiance. The change in irradiance is between to , where different static and dynamic oscillations are monitored. The ramp test applied on the system as shown in Figure 11.
Figure 11.
The system under the ramp test.
The result obtained from the applied test (ramp test) is shown in Figure 12. The result is highlighted in A, B, C, D, E, F and G to monitor the ACO-P&O algorithm with the GA-P&O and fixed step size P&O. The highlighted section clearly manifests the performance of the ACO-P&O algorithm, which shows high efficiency in tracking the MPPT while other controllers lack ability in tracking MPPT under changing irradiance conditions. Fixed step size P&O is depicting disorganized tracking due to confusing behavior under varying conditions; this scenario is highlighted in the E and F sections, where point D highlights the robust tracking of the proposed controller as compared to other controllers.
Figure 12.
Validation of the test applied to the system under study.
5. Extended Analysis of Algorithm for PV Connected Grid
The PV network is extended to connect with a grid by the inverter. There are different stages involved: (1) converter and (2) inverter. The converter is controlled by the variable step size P&O approach, while the inverter is controlled by the fuzzy logic controller (FLC). Overall, the working model is showcased in Figure 13.
Figure 13.
PV connected grid system.
The efficacy of the proposed technique is analyzed in the form of results as shown in Figure 14, where the power analysis of the grid-connected PV is tested and the proposed work shows greater efficiency as compared to other controllers.
Figure 14.
Power response of PV grid.
The DC-link voltages are depicted in Figure 15, while current and voltage phases are shown in Figure 16 and Figure 17, respectively. The results depict the robust response of the proposed work.
Figure 15.
DC-link voltage response of the controllers.
Figure 16.
Current response for the proposed controller at grid side.
Figure 17.
Voltage response for the proposed controller at grid side.
6. Stability Analysis of the System
The stability analysis is checked at different irradiance levels of and . It is clear from the plot of stability in Figure 18 that the system remains in a state of stability under different irradiance conditions and there is no sign of instability under the proposed scenarios. In order to simulate the stability analysis, a generic transfer function is obtained for the online mode as demonstrated in Equation (6). The final expression established for the boost converter is given in Equation (4):
Figure 18.
Stability of the system at (a) (b) (c) (d) .
Expression for the PID controller is presented in (5):
Solving (4) and (5) in feedback the final expression comes out to be as expressed in Equation (6):
Under Equation (6) the stability test is carried out for different irradiance levels with their respective optimum controller gains.
The crux of the research is presented in Figure 19, where the efficiency of the proposed controller is around whereas GA-P&O has efficiency around and P&O has the efficiency of around . The bar chart is designed for to change and the change in irradiance level clearly effects the efficiency of the algorithm although the proposed algorithm has shown robust tracking as compared to other algorithms.
Figure 19.
Comparison of different controllers in term of efficiency.
7. Conclusions
The overall analysis of this paper can be summarized as proposing work to improve the efficiency of the fixed step size P&O to 99.13% at irradiance level. The designed technique has the ability to track the MPP under fast-changing weather conditions. Further validation of the proposed work is carried out by connecting the PV array to a grid-connected system, and the overall response of the variable step size P&O for the converter and fuzzy logic controller (FLC) for the inverter is simulated; this has shown robust results as compared to other controllers. Finally, the stability test of the overall system is analyzed and the regions have demonstrated the stability of the overall system. Henceforth, the designed technique has diminished the drawbacks of fixed step size P&O algorithm.
Author Contributions
Conceptualization, D.S. and M.M.G.; Methodology, K.S. and I.J.; Writing—Original Draft, S.M.; Supervision, M.M.G.; Funding, M.M.H. All authors have read and agreed to the published version of the manuscript.
Funding
The researchers would like to thank the partnership and engagement programme funding, University of South Wales, United Kingdom (contract grand number 11111).
Institutional Review Board Statement
Not applicable.
Informed Consent Statement
Not applicable.
Data Availability Statement
Not applicable.
Acknowledgments
The researchers would like to thank the partnership and engagement programme funding, University of South Wales, United Kingdom.
Conflicts of Interest
The authors declare no conflict of interest.
References
- Javed, M.Y.; Mirza, A.F.; Hasan, A.; Rizvi, S.T.H.; Ling, Q.; Gulzar, M.M.; Safder, M.U.; Mansoor, M. A Comprehensive Review on a PV Based System to Harvest Maximum Power. Electronics 2019, 8, 1480. [Google Scholar] [CrossRef] [Green Version]
- Khan, A.; Chenggang, Y.; Hussain, J.; Kui, Z. Impact of technological innovation, financial development and foreign direct investment on renewable energy, non-renewable energy and the environment in belt & Road Initiative countries. Renew. Energy 2021, 171, 479–491. [Google Scholar] [CrossRef]
- Ahmad, U.S.; Usman, M.; Hussain, S.; Jahanger, A.; Abrar, M. Determinants of renewable energy sources in Pakistan: An overview. Environ. Sci. Pollut. Res. 2022, 29, 29183–29201. [Google Scholar] [CrossRef] [PubMed]
- Jately, V.; Azzopardi, B.; Joshi, J.; Sharma, A.; Arora, S. Experimental Analysis of hill-climbing MPPT algorithms under low irradiance levels. Renew. Sustain. Energy Rev. 2021, 150, 111467. [Google Scholar] [CrossRef]
- Alik, R.; Jusoh, A. An enhanced P&O checking algorithm MPPT for high tracking efficiency of partially shaded PV module. Sol. Energy 2018, 163, 570–580. [Google Scholar] [CrossRef]
- Singh Chawda, G.; Prakash Mahela, O.; Gupta, N.; Khosravy, M.; Senjyu, T. Incremental con-ductance based particle swarm optimization algorithm for global maximum power tracking of solar-pv under nonuniform operating conditions. Appl. Sci. 2020, 10, 4575. [Google Scholar] [CrossRef]
- Hanan, M.; Ai, X.; Javed, M.Y.; Gulzar, M.M.; Ahmad, S. A two-stage algorithm to harvest maximum power from photovoltaic system. In Proceedings of the 2018 2nd IEEE Conference on Energy Internet and Energy System Integration (EI2), Beijing, China, 20–22 October 2018; pp. 1–6. [Google Scholar]
- Javed, M.Y.; Murtaza, A.F.; Ling, Q.; Qamar, S.; Gulzar, M.M. A novel MPPT design using generalized pattern search for partial shading. Energy Build. 2016, 133, 59–69. [Google Scholar] [CrossRef]
- Touil, S.-A.; Boudjerda, N.; Boubakir, A.; Drissi, K.E.K. A sliding mode control and artificial neural network based MPPT for a direct grid-connected photovoltaic source. Asian J. Control 2019, 21, 1892–1905. [Google Scholar] [CrossRef]
- Al-Majidi, S.D.; Abbod, M.F.; Al-Raweshidy, H.S. A novel maximum power point tracking technique based on fuzzy logic for photovoltaic systems. Int. J. Hydrog. Energy 2018, 43, 14158–14171. [Google Scholar] [CrossRef]
- Harrag, A.E.; Messalti, S. Variable step size modified P&O MPPT algorithm using GA-based hybrid offline/online PID controller. Renew. Sustain. Energy Rev. 2015, 49, 1247–1260. [Google Scholar] [CrossRef]
- Titri, S.; Larbes, C.; Toumi, K.Y.; Benatchba, K. A new MPPT controller based on the Ant colony optimization algorithm for Photovoltaic systems under partial shading conditions. Appl. Soft Comput. 2017, 58, 465–479. [Google Scholar] [CrossRef]
- Khan, F.U.; Gulzar, M.M.; Sibtain, D.; Usman, H.M.; Hayat, A. Variable step size fractional incremental conductance for MPPT under changing atmospheric conditions. Int. J. Numer. Model. Electron. Netw. Devices Fields 2020, 33, e2765. [Google Scholar] [CrossRef]
- Wasim, M.S.; Amjad, M.; Habib, S.; Abbasi, M.A.; Bhatti, A.R.; Muyeen, S. A critical review and performance comparisons of swarm-based optimization algorithms in maximum power point tracking of photovoltaic systems under partial shading conditions. Energy Rep. 2022, 8, 4871–4898. [Google Scholar] [CrossRef]
- Nadjemi, O.; Nacer, T.; Hamidat, A.; Salhi, H. Optimal hybrid PV/wind energy system sizing: Application of cuckoo search algorithm for Algerian dairy farms. Renew. Sustain. Energy Rev. 2017, 70, 1352–1365. [Google Scholar] [CrossRef]
- Fathy, A. Recent meta-heuristic grasshopper optimization algorithm for optimal reconfiguration of partially shaded PV array. Sol. Energy 2018, 171, 638–651. [Google Scholar] [CrossRef]
- Sundareswaran, K.; Vigneshkumar, V.; Sankar, P.; Simon, S.P.; Nayak, P.S.R.; Palani, S. Development of an Improved P&O Algorithm Assisted Through a Colony of Foraging Ants for MPPT in PV System. IEEE Trans. Ind. Inform. 2015, 12, 187–200. [Google Scholar] [CrossRef]
- Abdolrasol, M.G.M.; Hussain, S.M.S.; Ustun, T.S.; Sarker, M.R.; Hannan, M.A.; Mohamed, R.; Ali, J.A.; Mekhilef, S.; Milad, A. Artificial Neural Networks Based Optimization Techniques: A Review. Electronics 2021, 10, 2689. [Google Scholar] [CrossRef]
- Kermadi, M.; Berkouk, E.M. Artificial intelligence-based maximum power point tracking controllers for Photovoltaic systems: Comparative study. Renew. Sustain. Energy Rev. 2017, 69, 369–386. [Google Scholar] [CrossRef]
- Ahmed, J.; Salam, Z.; Kermadi, M.; Afrouzi, H.N.; Ashique, R.H. A skipping adaptive P&O MPPT for fast and efficient tracking under partial shading in PV arrays. Int. Trans. Electr. Energy Syst. 2021, 31, e13017. [Google Scholar] [CrossRef]
- Xu, L.; Cheng, R.; Yang, J. A Modified INC Method for PV String Under Uniform Irradiance and Partially Shaded Conditions. IEEE Access 2020, 8, 131340–131351. [Google Scholar] [CrossRef]
- Nahas, N.; Nourelfath, M.; Ait-Kadi, D. Coupling ant colony and the degraded ceiling algorithm for the redundancy allocation problem of series–parallel systems. Reliab. Eng. Syst. Saf. 2007, 92, 211–222. [Google Scholar] [CrossRef]
- Kozak, J.; Boryczka, U. Collective data mining in the ant colony decision tree approach. Inf. Sci. 2016, 372, 126–147. [Google Scholar] [CrossRef]
- Hu, X.; Luo, P.; Zhang, X.; Wang, J. Improved Ant Colony Optimization for Weapon-Target Assignment. Math. Probl. Eng. 2018, 2018, 6481635. [Google Scholar] [CrossRef] [Green Version]
Publisher’s Note: MDPI stays neutral with regard to jurisdictional claims in published maps and institutional affiliations. |
© 2022 by the authors. Licensee MDPI, Basel, Switzerland. This article is an open access article distributed under the terms and conditions of the Creative Commons Attribution (CC BY) license (https://creativecommons.org/licenses/by/4.0/).


















