Abstract
Numerous decision support systems have been developed to address the decision-making process in organizations. However, there are no developed mechanisms to track commitment down the line to the decisions made by corporate leaders. This paper is a portion of a study that establishes a framework for a comprehensive metric system to assess commitment to Sustainable Development (SD) decisions down the line in capital projects, and sets the groundwork for further development of performance indicators for SD outcomes. This ultimately leads to investigating the relationship between commitment to corporate decisions and better project performance in SD parameters. Hence, this study explores the literature to extract relevant parameters that reflect the degree of the project participants’ commitment to SD decisions and to develop commitment indicators. The study created then validated an index to track this commitment along the project stages: the Sustainable Development Commitment Tracking Tool (SDCTT). The SDCTT was tested on an infrastructure project case study. In this paper, techniques relevant to the first stage of projects (planning and definition) are presented. The SDCTT is the groundwork for the future development of performance indicators for SD outcomes, and within the postulated model should ultimately contribute towards reducing project waste, energy use, and carbon emissions.
1. Introduction
Scholars have developed different decision support systems to select a decision at the beginning of the decision-making process [1,2,3,4]. These systems use different factors to facilitate the decision-making process and employ diverse statistical techniques such as Cost-Benefit Analysis (CBA), the Analytical Hierarchy Process (AHP), and Tacit-Based Decision Support System (TDSS) to reach a desirable decision based on chosen criteria. Nonetheless, research on how to track and enhance decision-makers’ commitment to SD decisions once they are made is not available. The lack of commitment by project participants negatively affects the project via increased budgets, disrupted schedules and unsatisfied project targets through failed outcomes [5]. It follows that SD targets require the same level of commitment by project participants in order to achieve the required outcomes.
Hence, this paper introduces the framework for achieving SD targets in capital projects by the creation and expert validation of a Sustainable Development Commitment Tool (SDCTT). The SDCTT is the input portion of the postulated model that underpins the relationship between SD decision commitment and achieving SD targets. To create the SDCTT, the literature on SD indicators, the parameters that reflect project participants’ commitment to SD decisions, and the concept of decision-making were comprehensively reviewed. In addition to the role of project participants at each project decision gate, the SD indicators were ranked using a panel of experts. The SDCTT is the groundwork for this assessment framework, and it will contribute to enhancing energy performance, reducing waste, and reducing carbon emissions in the built environment.
2. Sustainable Development Decisions
Payne et al. [6] define decisions as using predefined criteria to carry on the trade-off process between available alternatives to select the best ones. McConnell [7] argued that the decision-making processes involve several steps to select the best decisions. Those steps vary, from gathering and analyzing available information, to creating, selecting, and implementing alternatives. SD is a balance between meeting the needs of humans and protecting the biosphere’s integrity, which requires a number of crucial decisions to be made [8]. Ukko et al. [9] highlighted that SD decisions are characterized by including the variables’ criteria during the decision-making process where decision-makers must consider the SD pillars. Moreover, Salling et al. [4] indicated that SD decisions in projects need to take into consideration not only the economic perspective, but also the social and ecological perspectives in the decision-making process. Sense [10] noted that a decision-making process within an organization includes project participants such as engineering managers, project managers, and project teams. Larson and Gray [11] highlighted that the decision requirements change along the project’s life cycle, where each cycle needs a specific decision to be made to be completed by different decision-makers. On the other hand, the decision gates in this study follow the typical stages in a project life cycle. A typical project lifecycle passes through four sequential stages: the defining stage, where the project’s objectives and specifications are defined; the planning stage, where the development of a project plan determines the project’s schedule, quality level, and budget; the executing stage, where the project’s work takes place in the physical world; and the final stage in the project life cycle, which is the closing stage, where the final product will be delivered to the client.
The first step to develop a commitment tracking tool starts by identifying the indicators of the project participants’ commitment, which will be discussed in the next section.
3. Commitment Indicators in Sustainable Development Decisions
As stated in the introduction, resource depletion and pollution are considered the main contributors to environmental degradation. Capital projects, whether infrastructure- or building-oriented, have a substantial effect on the environment [12]. The SD indicators developed for this study were based on infrastructure projects, yet most are applicable to building projects as well. According to Wibowo [13], infrastructure projects are fundamental facilities and systems that provide commodities and services essential to enhance societal living conditions. Examples include water supply, roads, and power plants. Weber et al. [12] pinpointed that the project participants and project phases involved in the infrastructure project are similar to those in construction projects. Shen et al. [14] argued that SD decisions help to mitigate environmental problems caused by infrastructure projects by considering ecological and social criteria in decisions. Furthermore, Nora et al. [15] highlighted that implementing SD decisions in infrastructure projects demands full commitment from project participants. According to Narsa [16], commitment refers to measuring project participants’ fulfillment of decisions. Masoumeh et al. [5] argued that lack of decision commitment from project participants affects the project by increasing the project’s budget, disrupting the schedule, decreasing trust among project participants, and disrupting the project team’s dynamics.
Shen et al. [14] indicated that several triggers are involved in sustainable infrastructure decisions, such as waste reduction, improving the environment, indoor air quality, safety, and social welfare. Hence, the commitment indicators developed in this study are limited to three SD decision triggers or targets: waste, energy consumption, and carbon emissions reduction. According to Nguyen and Ogunlana [17], these targets help address global climate issues such as pollution and natural resources depletion. SD decision triggers/targets need specific strategies and practices that translate into commitment indicators to be implemented in each project phase to assess the project participants’ commitment to the SD decisions. The topology of the indicators and the project phases are illustrated in Figure 1. Therefore, this study focused on constructing the SDCTT from commitment indicators in the literature, validating these indicators, and testing the tool on a case study of an infrastructure project.
Figure 1.
Commitment indicators topology.
3.1. Sustainable Development Commitment Indicators
This section discusses the commitment indicators gathered from the literature in relation to the first stage of projects, the definition and planning phase. These indicators will inform the development of the SDCTT tool in order to track the project participants’ commitment within this phase of the project. Samset and Volden [18] argued that, in the definition/planning phase, all the project requirements, outcomes, objectives, resources, deliverables, and major tasks are defined by all project participants. The following are the commitment indicators and their degrees for the three selected SD decisions: waste, energy consumption, and carbon emissions.
Waste Management—several commitment indicators are deduced from the literature to enhance the project participants’ commitment in the definition and planning phase regarding waste reduction. Implement a team approach called Value Management (VM), which uses an organized function-oriented system to analyze the cost and the function of the project system, equipment, or service to enhance its value [19,20]. Consider the selection of alternative materials, sustainability, and the cost-effectiveness of the selected materials [21,22]. Establish a recycling plan that includes provisions for collecting, disposal, and recycling project materials [23]. Identify institutional arrangements to set adequate legislative and administrative controls for project waste management [24]. Include waste reduction incentives and penalty clauses in the project contract to incentivize project participants for waste reduction [25]. Within each commitment indicator there are sequential parameters that reflect the steps of project participants’ commitment toward waste reduction triggers in the definition and planning phase. The first parameter includes the initial steps of each indicator, which indicates a low commitment, while the integration of all parameters indicates excellent commitment, as shown in Table 1.
Table 1.
Definition and planning phase commitment indicators and degrees for waste reduction.
Energy Consumption—the next SD decision trigger in the definition and planning phase is energy consumption. The following are the commitment indicators that fulfill this trigger. Define the level of the project energy conservation, which is a clear identification and development of the energy requirements of the machines and equipment to assess the project’s energy consumption and use it as the basis of the project design [26,27]. Involve people in the project teams who represent different authorities and Non-Governmental Organizations (NGO) with sustainable skills and capabilities to act as legitimacy actors in the project teams [28,29]. Ensure the project contract includes different incentives and penalty clauses that promote energy reduction [30]. Conduct a capacity study that describes all related processes and flows of project energy systems and their interaction to ensure the facility’s adequate energy capacity and protect from over- or under-design [31]. Select energy system suppliers in terms of energy efficiency and renewability criteria [32,33]. In those commitment indicators, there are different parameters in sequential order that represent steps to be taken by the project participants to complete those indicators. This study considers these parameters as a reflection of the degree of project participants’ commitment toward energy consumption reduction triggers in the definition and planning phase, whereby the first steps of each indicator indicate a low commitment, and the integration of all parameters reflects excellent commitment, as shown in Table 2.
Table 2.
Definition and planning phase commitment indicators and degrees for energy consumption reduction.
Carbon emission—carbon emission reduction is the final SD decision trigger in the definition and planning phase. The next indicators are used to enhance the project participants’ commitment toward this trigger. Identify the project’s carbon emission control, which acts as a clear statement of the project machines and equipment’s design requirements regarding their emission levels to control the project’s emissions [34,35]. Select the project suppliers based on carbon emission reduction criteria [36]. Involve people who represent different authorities and NGOs within the project team to promote carbon reduction skills, roles, and capabilities in the project team [37]. Include different incentives and penalty clauses in the contract to ensure carbon reduction [38]. Conduct a capacity study of the project’s carbon emissions to describe project machines and equipment processes and their carbon emissions, allowing the planning team to ensure minimal project carbon capacity [39]. In each of those indicators there are sequential parameters that represent steps to be taken by the project participants to satisfy these indicators. This study considers these parameters as a reflection of the degree of project participants’ commitment toward carbon emission reduction triggers in the definition and planning phase. The first steps of each indicator indicate a low commitment, and the integration of all parameters reflects excellent commitment, as shown in Table 3.
Table 3.
Definition and planning phase commitment indicators and degrees for carbon emission reduction.
The above steps showcase the process used in this study to identify the commitment indicators in the first project phase of planning and definition. A similar approach was also used in this study to identify the commitment indicators for the design, construction, and closeout/commissioning phases of a typical construction project. The summary of findings from the literature can be found in Table S1. The amalgamation of these indicators should help project participants to recognize the commitment indicators and track their decisions in relation to these indicators. Ultimately this contributes toward minimizing resource consumption, developing energy efficiency, minimizing carbon emissions, and mitigating the impacts of climate change. The rest of this paper will discuss the methodological steps that will be adopted to develop the commitment-tracking tool for the definition and planning phase.
4. Methodological Steps
Having identified the commitment indicators for the different phases of the project (Table S1) and discussed those indicators in more detail in relation to the definition and planning phase, this section highlights the methodological steps adopted to develop the SDCTT tools in order to enable the project participants to track their commitment towards the SD decision along the project phases.
Step I—an expert panel was employed to validate the commitment indicators and their degrees deduced from the literature through the content validity method. According to Kuada [40], content validity is the process of checking the measurements against the conceptual definition of the concept under study. The panel is also used to rate the importance of the commitment indicators through an expert panel. An expert panel is a qualitative technique used to collect data from a group of experts through analysis of the questions they answer [41]. The panel consisted of eight members (three from academia and five field experts), all with experience in infrastructure projects and sustainability.
Step II—the data collected in the expert panel about ranking the commitment indicators were analyzed through the following equation [42]:
where:
- Average Rank: the weight given to each indicator (from 1 to 5) is multiplied by the rating frequency (F) of each indicator according to the participants’ responses.
- n: the total number of respondents (8 in this case).
The value ranges from 1 to 5, where the highest value reflects a high rank to fulfil the SD decision trigger. In this study, two ranks have emerged from the expert panel. The first rank is a lock rank for each SD decision in each project phase. The second rank is the overall rank, where all commitment indicators are arranged in descending order based on expert panel results.
However, the rank of the expert panel responses does not reflect the indicator weight. Obtaining the indicator weight corresponding to the panel’s ranking required utilizing different direct weight elicitation methods. According to Bottomley et al. [43], direct weight elicitation is a technique used to assign a weight to criteria by ranking them either in ascending or descending order. Once the indicator ranks are assigned, each rank’s corresponding numerical weight can be derived using the reciprocal rank through the following equation [44]:
where:
- : the rank of the ith indicator.
- n: the total number of indicators.
Step III—Develop a Sustainable Development Commitment Tracking Tool (SDCTT) based on the commitment indicators’ weights. The next section discusses the results of the expert panel based on the collected data from the panel.
5. Results and Analysis
This section explores the commitment indicators and their parameters that reflect the degree of the project participants’ commitment toward SD decisions, with a particular focus on the definition and planning phase of projects. It also discusses the expert panel group resulting from this phase.
Expert Panel Results and Discussions
The study in this paper is conducted in two steps. The first step entailed the selection of an expert panel in order to validate the commitment indicators that were deduced from the literature. According to Lawrenz et al. [45], eight members are the minimum number for an expert panel to be used in an opinion survey. This study has, therefore, selected an expert panel consisting of eight members selected from academia and industry in order to gain a blend of theoretical and practical opinions. Table 4 shows the expertise of panel members, whereby three of the panel members are academic experts from renowned universities in the field of construction infrastructure projects and sustainable development. Five of the industry panel members are field experts from large international construction companies (which is deemed reasonable, given the limited availability and access to SD experts in infrastructure projects). The panel members were interviewed through a virtual meeting to validate the commitment indicators and their parameters for each phase of the project. All eight experts reviewed the SDCTT and indicated agreement with the validity of the commitment indicators and their range of evaluation measures for commitment. The expert panel members agreed that the commitment indicators are viable for tracking the project participants’ commitment toward SD decisions in different project phases. The experts also concurred with the degrees of commitment developed in each indicator to guide the project participants to the actions that need to be performed to improve their commitment toward SD decisions in each project phase.
Table 4.
Expert Panel Details.
After the validation process was completed, an expert panel were used to rank the commitment indicators and their parameters. The panel members were invited into a collective session to rank the commitment indicators. A survey pool was used to collect the data from the panel about the commitment ranking. The panel members were asked to rate the importance of the commitment indicator in fulfilling the designated SD decision triggers of waste reduction, energy consumption, and carbon emissions. The system used in this survey is a Likert scale from 1 to 5 (where 1 represents “not important” and 5 represents “extremely important”). The rank of the indicators was used to identify the weight of the indicators using the reciprocal rank equation. Table 5 shows the expert panel responses and the expert panel results based on the survey and the weights of the commitment indicators. The final ranking after using the average rate equation discussed in Section 4 was shown to the panel to obtain their consent. The next paragraphs discuss the analysis of the final ranking based on the expert panel perspective.
Table 5.
Expert Panel Results.
In the definition and planning phase, the highest commitment indicator rank in waste reduction is developing a recycling plan (rank = 1, overall rank = 1), while the lowest is conducting value management (rank = 5, overall rank = 47). Therefore, developing a recycling plan as early as possible contributes significantly to reducing project waste by establishing a well-structured plan that guides all project participants in managing the project’s waste and shows how to minimize it. As for the energy consumption reduction in this phase, assessing the energy conservation level of the project has the highest rank (rank = 1, overall rank = 2), and supplier selection in terms of energy efficiency yielded the lowest rank (rank = 5, overall rank = 49). Identifying the project machines and equipment energy requirements applied in the project and facilitating their environment to implement them effectively will enhance the project’s energy reduction. The last SD decision trigger in the definition and planning phase is carbon emissions reduction, where the availability of carbon reduction incentives/penalty clauses in the contract has the highest rank (rank = 1, overall rank = 16), and the lowest indicator is supplier selection based on carbon emission (rank = 5, overall rank = 53). If the project contract has enough clauses to encourage the project parties to pursue carbon minimization and penalize them if they do not commit to that, it will improve carbon reduction commitment from all project participants.
The expert panel’s results and weights of the commitment indicators for the design, construction, and closeout/commissioning phases are included in Table S2.
6. Tool Development
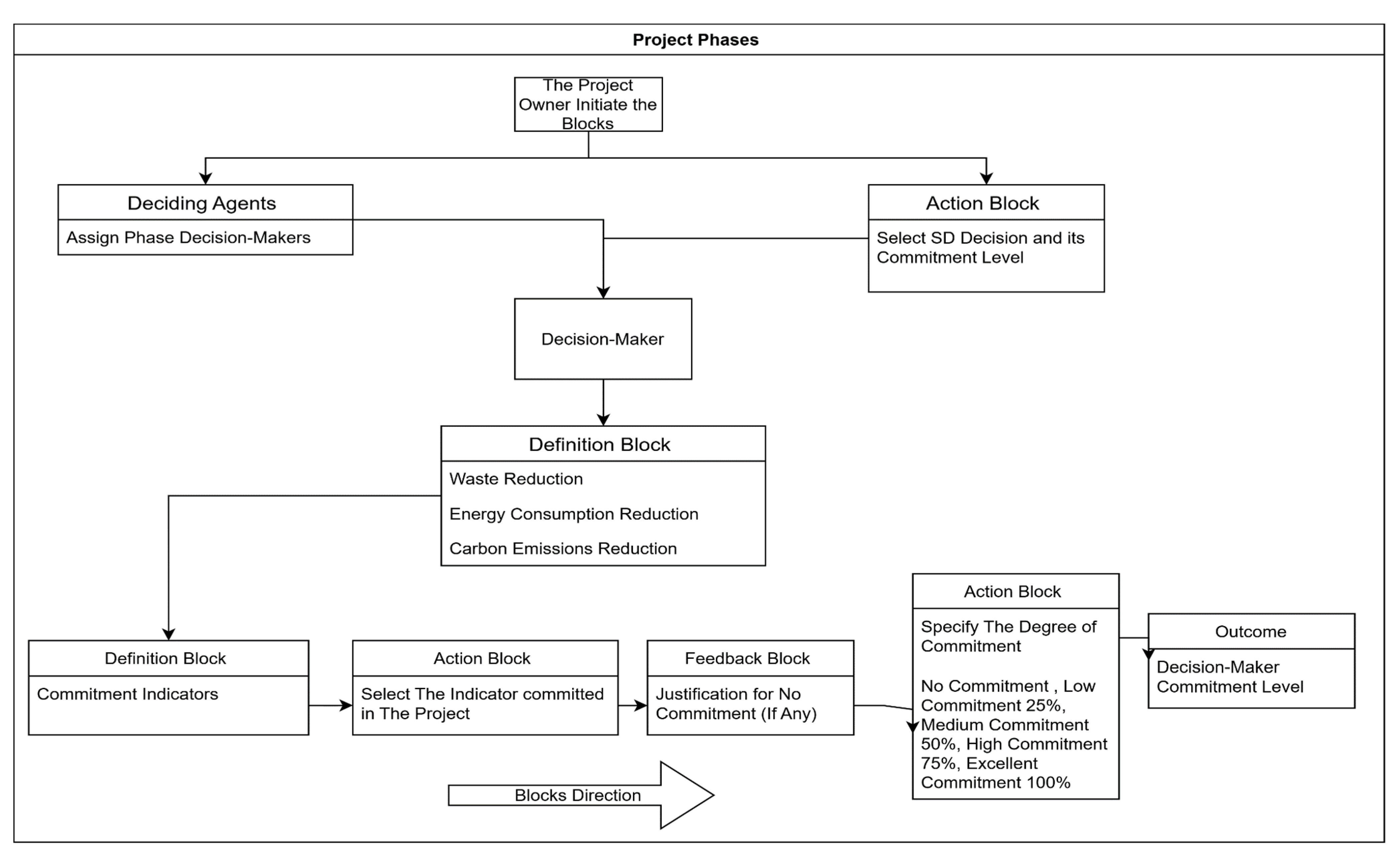
The results of this study informed the development of an SDCTT for tracking the commitment of different project participants within the different phases of projects. The framework of this tool consists of a series of decision blocks defined by its purpose, which are: definition, deciding agent, assessment, action block, and feedback block, inspired by Tapus and Manolache’s study [46]. Figure 2 shows the conceptual framework for developing a sustainable development decisions-tracking tool that integrates the different commitment indicators within different project phases using decision blocks.
Figure 2.
Sustainable Development Commitment Tracking Tool (SDCTT) Framework.
There are four major blocks that correspond to the project phases: definition and planning block, design block, construction block, and closeout and commissioning block. Within each major block, there is a series of decision blocks with a specific purpose. The owner initiates the decision blocks by specifying which SD decision will be implemented in the project with the commitment level through the action block. Specifying the commitment level will be based on the owner’s risk tolerance, project budget, and willingness to pursue SD decisions. The project owner must also specify the project participants in each phase through the deciding agent block. Those participants have the right to assess the commitment indicators based on what they applied in the phase. When the owner completes those blocks, the selected project participants start the next process in the decision blocks.
Each project participant has three blocks corresponding to the SD decisions employed in the SDCTT tool. These are waste reduction, energy consumption reduction, and carbon emissions reduction. Within each one, there are specific sequences of decision blocks. The first block is a definition block that contains the information regarding the commitment indicators that the project participant needs to select from them. The second block is an action, where the project participant must select which commitment indicator to apply in the project. If there is a lack of commitment to the selected indicator or any problem facing the project participant, this must be specified in the feedback block. The next block is also an action block, where the project participant pinpoints the degree of his/her commitment to the selected indicator. There are four degrees in each commitment indicator, which are low (25%), medium (50%), high (75%), and excellent (100%) commitment. The final block is the outcome, where it shows the project participant commitment level based on selected indicators. The next section discusses the development of tool interfaces and how the users input the data in those interfaces.
6.1. The Development of Tool Interfaces
The SDCTT tool will be started by the owner interface, where he or she has access to all project phases’ definition/planning, design, construction, and closeout/commissioning. In each phase, the project owner must specify the project participants involved in it and the decision threshold required to pass the decision. When the owner enters the project participants’ names and positions, it will activate their interface. The owner also needs to specify which SD decision trigger (waste reduction, energy consumption, and carbon emission) that he or she is committed to by selecting Yes, No, or Not Applicable (NA). Then, they select the commitment level that all project participants must follow: low (25%), medium (50%), high (75%), or excellent (100%). The interface shows the commitment level of each project participant at the beginning of the phase and at the end. If there is a lack of commitment, it must be justified by the project participant, which will also be available in this interface. Besides, the collective decision from all assigned project participants is shown on the consent dashboard based on a consent algorithm. That algorithm first counts the number of “yes” answers assessed by all project participants involved in the phase for each indicator, and compares it with the owner’s threshold to pass the decision.
The commitment-level calculation for each SD decision trigger in each project phase is the summation of the tool user’s selection of commitment degree level (low (25%), medium (50%), high (75%), and excellent (100%)) multiplied by the defined commitment indicators’ weight (according to expert panel and weight elicitation method) for that trigger, and according to the following equation developed for this study:
where:
- : commitment indicator weight.
- : commitment degree level.
The commitment level is shown in the interface for each project participant, and collective decisions vary from no commitment, low (25%), medium (50%), high (75%), to an excellent (100%) commitment based on the equation stated above. The owner has full access to the project participant interface to evaluate their commitment if there is any commitment problem. Table 6 shows the developed owner interface with input and output locations, where shaded areas represent the information that exists in the interface to guide the owner.
Table 6.
Sustainable Development Commitment Tracking Tool (SDCTT) owner interface.
As for the owner interfaces for other project phases, the only difference is the title of the interface corresponding to the name of the project phases: design, construction, and closeout/commissioning. Regarding the project participant interface, there are four different interfaces that correspond to each project phase. The project participant interface is divided into two sections. The first section is designed to measure the commitment level of the project participant at the beginning of the project phase, which represents what is expected to be done before the project phase activities are carried out.
The second section is designated to measure the commitment level at the end of the project phase based on what is actually accomplished. At the beginning of the first section, the SDCTT asks the project participant whether or not he or she is committed to the available SD decision trigger (waste reduction, energy consumption, and carbon emission). If the project participant selects “yes” to the selected SD decision trigger, the next decision block will be activated, showing the commitment indicators for each SD decision trigger. On the other hand, if the project participant selects “no” on the SD decision, then the project participant must justify that choice to the owner, where this justification will be available on the owner interface. If the project participant selects “NA”, no indicator will be shown for that SD decision trigger.
For each commitment indicator, the tool asks the project participant whether this indicator is suitable for the project or not. Selecting “yes” for the indicator will make the degree that measures the user’s commitment accessible; otherwise, it will be unavailable. Within each degree, “yes” or “no” options are available to the user to indicate whether that step applies in the project or not. The SDCTT will calculate the commitment level based on user selection using equation 3 discussed above and share it with the project owner and other project participants. Table 7 shows the designed project participant interface with inputs and output locations for the definition and planning phase regarding the waste reduction SD decision trigger. The shaded areas represent the information that exists in the interface to guide the user. Similarly, the project participant interfaces for other SD decision triggers in this phase have the same general skeleton, with the indicators and their degrees changed according to the decision trigger, as shown in Section 3.1. The same is applied to the project participant interface of all project phases.
Table 7.
The SDCTT project participant’s definition/planning phase interface.
Before the evaluation starts at the end of the project phase in the project participant interface, the tool asks the user if the commitment level to each SD decision trigger is still the same as at the beginning of the phase. The options available to the user for that question are “yes” or “no”. Selecting “yes” requires no further action to be taken for that trigger, and the same commitment level specified at the beginning of the phase will be shown at the end of the phase. Otherwise, the same procedures described for determining the commitment level at the beginning of the phase must be repeated for that specific SD decision trigger. The new commitment level will be available at the phase end to all users. All tool interfaces are linked to keep the tool dynamic and the users updated based on the new inputs entered into it.
Any selection in all SDCTT interfaces is highlighted with a specific color based on the user selection to add a visual indication to the tool. Regarding the “no” selection, the color red is indicated, while the “yes” selection is green. As for the owner selection to the SD decision commitment level and the outcomes of the commitment level for the project participants, the color indicators are as follows. The lighter black color is shown for no commitment, and the lighter red color for low commitment (25%). The rest of the selection colors are lighter gold for medium commitment (50%), lighter green for high commitment (75%), and a lighter blue for excellent commitment (100%). The developed interfaces will be validated using a case study.
7. Case Study
To evaluate the SDCTT tool’s usability and its interfaces, a case study was used. The case study is a recently completed electricity plant obtained from a utility company. The researcher approached the utility company to obtain the case study data and any data required by the tool. The following paragraphs discuss the different inputs to the SDCTT based on the case study information.
In the owner interface for the definition and planning phase, there are two project participants—the owner Project Manager (PM) (PM-Owner) and the PM-Consultant—and the decision threshold is two. The owner selects two SD decision triggers, waste reduction and carbon emission, to commitment levels medium (50%) and low (25%), respectively. Table 8 shows the owner inputs.
Table 8.
SDCTT case study inputs owner interface.
In the first project participant interface the inputs are as follows. The PM-Owner selected the following commitment indicators at the beginning of this phase for the waste reduction trigger: value management and recycling plan. The PM-Owner is expected to complete 75% of the commitment degree represented by formulating waste reduction strategies for the value management indicator. As for the next indicator, the recycling plan, the PM-Owner is expected to accomplish a 50% degree, represented by conducting waste auditing.
As for the carbon emissions, the PM-Owner selected two indicators at the beginning of the definition and planning phase: assessing emissions control and involvement of carbon emissions actors. The degree of commitment for the first indicator is 75%, represented by developing emissions control strategies, and for the second indicator, it is 100%, represented by implementing carbon actors’ strategies. The PM-Owner has performed the same as what was expected at the beginning of the definition and planning phase for the waste reduction trigger at the end of the phase, but it is different for the carbon emissions. For the carbon emissions trigger, the PM-Owner selected the following indicators with their degrees. The first indicator is emissions control, with a 25% degree of commitment, represented by evaluating project emissions. The second indicator is supplier choice, in terms of carbon emission, with a 100% degree, represented by involving suppliers in the planning phase. The next indicator is the involvement of carbon-promoting actors, with up to 75% degree commitment, represented by developing emission control strategies. The final indicator is the capacity study, with a 100% degree commitment, represented by implementing the developed emission capacity plan. Table 9 shows the PM-Owner selection interface. The demonstration of the remaining project participants’ inputs in the definition and planning phase is shown in Table S3.
Table 9.
Case study inputs in project participant 1 interface.
As for the other project participant (PM-Consultant), the indicators selected at the beginning of the phase regarding waste reduction are the value management and recycling plan. The first indicator completion expectation is a 50% commitment degree, represented by brainstorming ideas, and the second one is a 100% commitment degree, represented by implementing a recycling plan. As for carbon emissions, the PM-Consultant selected the following indicators and degrees of commitment: assessing the emissions control to a 50% degree, represented by specifying reduction opportunities; supplier-selection to a 75% commitment degree, represented by awarding suppliers; and the availability of carbon reduction incentives/penalty clauses to a 75% degree, represented by selecting the incentives/penalty clauses. At the end of the definition and planning phase, the PM-Consultant accomplished what he was expected at the beginning of the phase for the waste reduction trigger but not for carbon emissions. The new commitment indicators and degree for the carbon emission trigger are as follows: involvement of carbon-reductionpromoting actors to a 75% degree, represented by developing carbon emission strategies, and carbon reduction incentives/penalty clauses to 75% degree, represented by selecting the clauses. The SDCTT inputs for the other project phases are available upon request.
The tool analyzed the case study inputs and identified its outputs based on the commitment level equation (Equation (3) in Section 6.1) and provided the following results. The PM-Owner expected a medium (50%) commitment to the waste reduction trigger at the beginning of the definition and planning phase, while the PM-Consultant anticipated an excellent performance (100%). Both of them maintained the same commitment level at the end of this phase. However, the consent dashboard showed a medium commitment level from all project participants, which coincided with the owner-specified level of commitment for this trigger. Both project participants (PM-Owner and PM-Consultant) were expected to accomplish a medium commitment level, with 50% at the beginning of the definition and planning phase for the carbon emission decision trigger.
At the end of this phase, the PM-Owner surpassed his expectation and achieved a high commitment level of 75%. On the other hand, the PM-Consultant kept his commitment level to a medium level (50%). The consent dashboard indicates all project participants’ commitment level to be low commitment (25%), which matched the owner’s expectation for the carbon emissions trigger in the definition and planning phase. Table 10 shows the definition and planning phase owner dashboard, whereby the owner dashboard serves as a dialogue dashboard between the project owner and all project participants; hence, the project owner established the commitment level to be followed by all project participants. As a result, project participants must show their assessment at the beginning of the project and correct their commitment level during the phase accomplishment based on what they actually applied in the project. Although the SDCTT shows the commitment level of all project participants, the outcomes from this commitment could not be determined due to the recent completion of the project.
Table 10.
The Definition and Planning Owner Dashboard.
These steps were followed by interviews conducted with end-users of the tool from the utility company that provided the case study. The target population in those interviews were decision-makers (in the utility company) with more than 10 years of experience, who worked on the selected case study. Three decision-makers in the utility company evaluated the content of the tool that emerged from the case study. The method used to evaluate the SDCTT tool is the inter-rater reliability method, whereby two or more participants agree on the tool context, whilst the agreement level varies from zero (no agreement) to one (full agreement) [47]. Table 11 shows the details of the utility company experts.
Table 11.
Organization Y experts.
All three experts in the utility company reached 100% agreement that the tool measures the project participants’ commitment toward the organization’s SD decisions (see Table 12). These results indicate that the SDCTT is a reliable tool in tracking the project participants’ commitment to SD decisions in different project phases.
Table 12.
Inter-rater reliability test results.
8. Summary and Conclusions
This study has shown that SD consists of several factors and involves different project participants who need to manage resources and maintain project participants’ commitment to achieve the desired outcomes. Different scholars have used different techniques to facilitate the decision-making process and support the decision. However, no study has yet attempted to develop a system that tracks the project participants’ commitment toward the selected SD decisions. Lack of commitment affects the project in different ways, such as undesirable outcomes, lack of trust among project participants, and disruption of the project team’s dynamics. This study aimed to develop a commitment tracking tool (SDCTT) that tracks the project participants’ commitment to SD decisions along project phases. To develop this tool, the commitment indicators were identified from the literature. The tool interfaces were developed by integrating the identified commitment indicators for SD decisions, and it was validated by a selective case study. The adopted approach can be further disseminated to different types of projects in the construction industries.
Through exploring the literature, sixty commitment indicators were deduced, along with their parameters that reflect the degree of project participants’ commitment to SD decisions. Those indicators ultimately limit projects’ consumption of resources, increase energy efficiency, and reduce carbon emissions, which all minimize the impacts of projects on climate change. The commitment indicators are validated through a panel of experts in sustainable infrastructure projects to ensure their adequacy to track the commitment of the project participants to SD decisions. According to the panel, all the deduced commitment indicators and their parameters are valid to enhance and track the project participants’ commitment toward SD decisions, and there are no adjustments to those indicators. An expert panel was used to rank the indicators based on their importance in fulfilling the designated decision triggers, and a selective case study was used to evaluate the usability and reliability of the developed tool. The SDCTT is the input portion of the postulated model that underpins the relationship between project participants’ commitment toward SD decisions and achieving SD targets. The study’s findings will contribute toward reducing project waste, enhancing the energy performance of buildings, and mitigating buildings’ carbon emissions, all of which improve the environment and social well-being of society.
Supplementary Materials
The following are available online at https://www.mdpi.com/article/10.3390/su13095234/s1, Table S1: Complete Commitment Indicators and Their Degrees Deduced From The Literature, Table S2: Expert Panel Responses, Table S3: Case Study Tool Inputs of Project Participant in Definition and Planning Phase.
Author Contributions
Conceptualization, M.S.A.-T. and S.M.B.; methodology, V.A.; validation, M.S.A.-T., S.M.B. and V.A.; formal analysis, M.S.A.-T.; investigation, M.S.A.-T.; resources, M.S.A.-T.; data curation, M.S.A.-T. and S.M.B.; writing—original draft preparation, M.S.A.-T. and V.A.; writing—review and editing, S.M.B. and V.A.; visualization, M.S.A.-T.; supervision, S.M.B. All authors have read and agreed to the published version of the manuscript.
Funding
This research received no external funding.
Data Availability Statement
Not applicable.
Conflicts of Interest
The authors declare no conflict of interest.
References
- Kelly, K.L. A systems approach to identifying decisive information for sustainable development. Eur. J. Oper. Res. 1998, 109, 452–464. [Google Scholar] [CrossRef]
- Abdul-Rahman, H.; Wang, C.; Eng, K.S. Repertory grid technique in the development of Tacit-based Decision Support System (TDSS) for sustainable site layout planning. Autom. Constr. 2011, 20, 818–829. [Google Scholar] [CrossRef]
- Erdogan, S.A.; Šaparauskas, J.; Turskis, Z. A multi-criteria decision-making model to choose the best option for sustainable construction management. Sustainability 2019, 11, 2239. [Google Scholar] [CrossRef]
- Salling, K.B.; Barfod, M.B.; Leleur, S.; Pryn, M.R. Flexible decision support for sustainable development: The SUSTAIN framework model. Eur. J. Transp. Infrastruct. Res. 2018, 18, 295–315. [Google Scholar]
- Ghazinejad, M.; Hussein, B.A.; Zidane, Y.J.-T. Impact of trust, commitment, and openness on research project performance: Case study in a research institute. Soc. Sci. 2018, 7, 22. [Google Scholar] [CrossRef]
- Payne, J.W.; Samper, A.; Bettman, J.R.; Luce, M.F. Boundary conditions on unconscious thought in complex decision making. Psychol. Sci. 2008, 19, 1118–1123. [Google Scholar] [CrossRef] [PubMed]
- McConnell, C.R. Deciding to decide: How decisions are made and how some forces affect the process. Health Care Manag. 2016, 35, 80–89. [Google Scholar] [CrossRef]
- Dabirian, S.; Khanzadi, M.; Taheriattar, R. Qualitative modeling of sustainability performance in construction projects considering productivity approach. Int. J. Civ. Eng. 2017, 15, 1143–1158. [Google Scholar] [CrossRef]
- Ukko, J.; Saunila, M.; Rantala, T.; Havukainen, J. Sustainable development: Implications and definition for open sustainability. Sustain. Dev. 2019, 27, 321–336. [Google Scholar] [CrossRef]
- Sense, A.J. The conditioning of project participants’ authority to learn within projects. Int. J. Proj. Manag. 2008, 26, 105–111. [Google Scholar] [CrossRef]
- Larson, E.W.; Gray, C.F. Project Management: The Managerial Process (The McGraw-Hill/Irwin Series Operations and Decision Sciences); McGraw-Hill Irwin: New York, NY, USA, 2011. [Google Scholar]
- Weber, B.; Staub-Bisang, M.; Alfen, H.W. Infrastructure as an Asset Class: Investment Strategy, Sustainability, Project Finance and PPP (The Wiley Finance Series); Wiley: Chichester, UK, 2016. [Google Scholar]
- Wibowo, A. Valuing guarantees in a BOT infrastructure project. Eng. Constr. Arch. Manag. 2004, 11, 395–403. [Google Scholar] [CrossRef]
- Shen, L.; Jiao, L.; He, B.; Li, L. Evaluation on the utility efficiency of metro infrastructure projects in China from sustainable development perspective. Int. J. Proj. Manag. 2015, 33, 528. [Google Scholar] [CrossRef]
- Harris, N.; Shealy, T.; Klotz, L. How exposure to “Role Model” projects can lead to decisions for more sustainable infrastructure. Sustainability 2016, 8, 130. [Google Scholar] [CrossRef]
- Narsa, N.P.D.R.H.; Narsa, I.M. The relationship between psychological capital and the escalation of commitment in capital project continuation decisions: Empirical evidence from Indonesia. Int. J. Econ. Manag. 2018, 12, 91–104. [Google Scholar]
- Nguyen, L.D.; Ogunlana, S.O. Modeling the dynamics of an infrastructure project. Comput. Civ. Infrastruct. Eng. 2005, 20, 265–279. [Google Scholar] [CrossRef]
- Samset, K.; Volden, G.H. Front-end definition of projects: Ten paradoxes and some reflections regarding project management and project governance. Int. J. Project Manag. 2016, 34, 297. [Google Scholar] [CrossRef]
- Kineber, A.; Othman, I.; Oke, A.; Chileshe, N.; Buniya, M. Identifying and assessing sustainable value management implementation activities in developing countries: The case of Egypt. Sustainability 2020, 12, 9143. [Google Scholar] [CrossRef]
- Leung, M.-Y.; Liu, A.M.M. Analysis of value and project goal specificity in value management. Constr. Manag. Econ. 2003, 21, 11–19. [Google Scholar] [CrossRef]
- Stanaszek-Tomal, E. Bacterial concrete as a sustainable building material? Sustainability 2020, 12, 696. [Google Scholar] [CrossRef]
- Cooper, J.; Godwin, C.; Hall, E.S. Modeling process and material alternatives in life cycle assessments. Int. J. Life Cycle Assess. 2008, 13, 115–123. [Google Scholar] [CrossRef]
- Doan, D.T.; Chinda, T. Modeling construction and demolition waste recycling program in bangkok: Benefit and cost analysis. J. Constr. Eng. Manag. 2016, 142, 05016015. [Google Scholar] [CrossRef]
- Zhang, S. Institutional arrangements and debt financing. Res. Int. Bus. Financ. 2016, 36, 362–372. [Google Scholar] [CrossRef]
- Marchais-Roubelat, A. Contracts to frame sustainable futures. Soc. Bus. Rev. 2012, 7, 50–64. [Google Scholar] [CrossRef]
- Stablo, J.; Ruppert-Winkel, C. The integration of energy conservation into the political goal of renewable energy self-sufficiency—A German case study based on a longitudinal reconstruction. Sustainability 2012, 4, 888–916. [Google Scholar] [CrossRef]
- Garg, A.; Lam, J.S.L.; Gao, L. Energy conservation in manufacturing operations: Modelling the milling process by a new complexity-based evolutionary approach. J. Clean. Prod. 2015, 108, 34–45. [Google Scholar] [CrossRef]
- Hansson, L.; Nerhagen, L. Regulatory measurements in policy coordinated practices: The case of promoting renewable energy and cleaner transport in Sweden. Sustainability 2019, 11, 1687. [Google Scholar] [CrossRef]
- Lindberg, M.B.; Markard, J.; Andersen, A.D. Policies, actors and sustainability transition pathways: A study of the EU’s energy policy mix. Res. Policy 2019, 48, 103668. [Google Scholar] [CrossRef]
- Psarros, G.A. Energy Efficiency Clauses in Charter Party Agreements: Legal and Economic Perspectives And Their Application to Ocean Grain Transport (Springer Series on Naval Architecture, Marine Engineering, Shipbuilding and Shipping; Volume 3); Springer: Cham, Switzerland, 2016. [Google Scholar]
- Von Appen, J.; Braun, M. Interdependencies between self-sufficiency preferences, techno-economic drivers for investment decisions and grid integration of residential PV storage systems. Appl. Energy 2018, 229, 1140–1151. [Google Scholar] [CrossRef]
- Muhammad, N.; Fang, Z.; Shah, S.A.A.; Akbar, M.A.; Alsanad, A.; Gumaei, A.; Solangi, Y.A. A Hybrid multi-criteria approach for evaluation and selection of sustainable suppliers in the avionics industry of Pakistan. Sustainability 2020, 12, 4744. [Google Scholar] [CrossRef]
- Schramm, V.B.; Cabral, L.P.B.; Schramm, F. Approaches for supporting sustainable supplier selection—A literature review. J. Clean. Prod. 2020, 273, 123089. [Google Scholar] [CrossRef]
- Ko, C.-C.; Liu, C.-Y.; Chen, Z.-Y.; Zhou, J. Sustainable development economic strategy model for reducing carbon emission by using real options approach. Sustainability 2019, 11, 5498. [Google Scholar] [CrossRef]
- Bui, B.; De Villiers, C. Carbon emissions management control systems: Field study evidence. J. Clean. Prod. 2017, 166, 1283–1294. [Google Scholar] [CrossRef]
- Kumar, P.; Singh, R.K.; Vaish, A. Suppliers’ green performance evaluation using fuzzy extended ELECTRE approach. Clean Technol. Environ. Policy 2017, 19, 809–821. [Google Scholar] [CrossRef]
- Farla, J.C.M.; Markard, J.; Raven, R.; Coenen, L. Sustainability transitions in the making: A closer look at actors, strategies and resources. Technol. Forecast. Soc. Chang. 2012, 79, 991–998. [Google Scholar] [CrossRef]
- Shang, T.; Yang, L.; Liu, P.; Shang, K.; Zhang, Y. Financing mode of energy performance contracting projects with carbon emissions reduction potential and carbon emissions ratings. Energy Policy 2020, 144, 111632. [Google Scholar] [CrossRef]
- Jesus, P.M.D.O.-D. Effect of generation capacity factors on carbon emission intensity of electricity of Latin America & the Caribbean, a temporal IDA-LMDI analysis. Renew. Sustain. Energy Rev. 2019, 101, 516–526. [Google Scholar] [CrossRef]
- Kuada, J. Research Methodology: A Project Guide for University Students; Samfundslitteratur: Frederiksberg, Denmark, 2012. [Google Scholar]
- Na Ayudhya, U.C.; Smithson, J.; Lewis, S. Focus group methodology in a life course approach—Individual accounts within a peer cohort group. Int. J. Soc. Res. Methodol. 2014, 17, 157–171. [Google Scholar] [CrossRef]
- Gündüz, M.; Nielsen, Y.; Özdemir, M. Quantification of delay factors using the relative importance index method for construction projects in Turkey. J. Manag. Eng. 2013, 29, 133–139. [Google Scholar] [CrossRef]
- Bottomley, P.A.; Doyle, J.R.; Green, R.H. Testing the reliability of weight elicitation methods: Direct rating versus point allocation. J. Mark. Res. 2000, 37, 508–513. [Google Scholar] [CrossRef]
- Bottomley, P.A.; Doyle, J.R. A comparison of three weight elicitation methods: Good, better, and best. Omega 2001, 29, 553–560. [Google Scholar] [CrossRef]
- Lawrenz, F.; Thao, M.; Johnson, K. Expert panel reviews of research centers: The site visit process. Eval. Program Plan. 2012, 35, 390–397. [Google Scholar] [CrossRef] [PubMed]
- Tapus, N.; Manolache, M.A. Integrated decision making using the blockchain. Procedia Comput. Sci. 2019, 162, 587–595. [Google Scholar] [CrossRef]
- Kothari, C.R.D. Research Methodology: Methods & Techniques; New Age International (P) Ltd.: New Delhi, India, 2004. [Google Scholar]
Publisher’s Note: MDPI stays neutral with regard to jurisdictional claims in published maps and institutional affiliations. |
© 2021 by the authors. Licensee MDPI, Basel, Switzerland. This article is an open access article distributed under the terms and conditions of the Creative Commons Attribution (CC BY) license (https://creativecommons.org/licenses/by/4.0/).

