Abstract
By employing ecological economics involving performance-influencing factors and third-party governance services that have the aim of reducing environmental pollution, a theoretical framework which includes object, subject, process that measures the performance of such services is analyzed on the basis of the idea of sustainability science (2.0). The research hypotheses regarding the relationships among service performance, multi-stakeholder subjects’ satisfaction, and the effect of process management are put forward; then, a three-dimensional performance measurement model, which includes performance, stakeholders, and the process of providing third-party governance services for addressing environmental pollution, is constructed based on the pressure–state–response (PSR) driving force model. At the same time, based on empirical data of the Shanghai municipality, the structural equation model (SEM) is used to empirically test the nine proposed research hypotheses. The empirical test results show that, except for the research hypotheses in regard to regulating variables and controlling variables, all of the research hypotheses passed the test. It means the direct performance, single subjective satisfaction, process management effects are performance-influencing factors. However, the stakeholders’ cooperation satisfaction partially influences the performance of third-party governance services regarding environmental pollution. Finally, through theoretical and empirical research, this paper proposes countermeasures and suggestions for improving the performance of third-party governance services regarding environmental pollution in Shanghai focusing on two aspects: one is the market governance mechanism innovation, and the other is regulations and standards innovation.
1. Introduction
The demand characteristics for third-party governance services involving addressing environmental pollution appear to be diverse and complicated. However, existing policies in this area do not yet have a law-binding effect requiring environmental pollution to be addressed. Therefore, the legal basis for the responsible subject to assume responsibility for addressing environmental pollution is insufficient, the judgment standard for assuming responsibility is missing, the procedure for assuming responsibility is not specified, the method of assuming responsibility is not clear, and the supporting measures are not adequate [1]. However, at the end of 2016, the Chinese National Development and Reform Commission, the Ministry of Finance, and the Ministry of Ecology and Environment (formerly the Ministry of Environmental Protection) issued the “Environmental Pollution Third-Party Governance Contract (Demonstration Text)”, which clarified two types of third-party governance services: one is a construction and operation mode, the other is a commissioned operation mode. The rights and responsibilities of the main body of supply and demand are clear and definite, but if there are unspecified matters in the contract terms of a governance project, such as changes to the production process and working conditions of the demand subject, then the final effect of the service project becomes uncertain. Additionally, pollution discharge can be observed to not be up to standard, and the third-party governance of supply and demand subjects in relation to environmental pollution may lead to disputes over responsibility evasion. At the same time, some third-party environmental service agencies blindly “accommodate” the client in order to contract business. In doing so, these agencies ignore facts, laws, and regulations and issue false reports, thereby causing more serious environmental pollution and ecological damage. This irresponsibility increases the difficulty of environmental management [2]. In this context, scientifically measuring the performance of third-party governance of environmental pollution can not only help establish a performance evaluation mechanism, but it can also standardize the behavior of third-party governance supply and demand subjects and provide a scientific basis for judgment regarding pursuing governance services that require arbitration, mediation, and compensation negotiation conditions due to breaches of contract that could occur for many different reasons.
2. Literature Review
2.1. Research on Factors Affecting the Performance of Third-Party Governance Services to Address Environmental Pollution
Due to the slow reform of the environmental pollution control system in China and the flaws in the country’s environmental legislation, the service projects involved in third-party environmental pollution governance have become underpinned by a complex system. There are still factors that affect governance performance in the actual operation process, including the following: (1) Impacts of the legal system. When initially developing third-party governance services involving environmental pollution, there was insufficient external pressure to comply with laws and regulations; the driving force for entrusting third-party subjects to control pollution was insufficient; the market environment for third-party governance was unstandardized; the third-party governance service lacked powerful participants and legal systems and had governance system defects [3]. With the continuous promulgation of national support policies, the latest research suggests that the legal liability issues affecting the third-party governance of environmental pollution include unclear definitions of legal liabilities between third-party governance service providers and polluters, imperfect administrative supervision systems for third-party governance, and environmental pollution control. The three-party entry and exit mechanisms are not sound, and other issues [1,2,4,5,6,7] are important external factors that affect the performance of third-party governance. (2) The factors influencing the governance model and mechanism. Chinese experts believe that the direct cause of the imbalance in the promotion of third-party governance models regarding environmental pollution and the imbalance in market application lies in the lack of clarity in the profitability and performance distribution of third-party governance models due to contract durations and fixed capital input lock-in. The third-party governance mechanisms, such as the imperfect advance and retreat mechanism of the third-party governance body, have also become factors affecting the performance of third-party governance [8]. (3) The influencing factors of governance standards. Xu Bingsheng (2017) adopted a system theory and system engineering methodology combined with the development of environmental pollution control standards in China, and built a standard system for third-party governance of environmental pollution, including 4 sub-systems and 22 professional areas. However, it is believed that there is an urgent need to establish a supporting and complete national standard for the evaluation and measurement of the performance of third-party governance of environmental pollution [9]. The aforementioned direct and indirect performance-influencing factors ultimately lead to unsustainable performance of third-party governance services, low participation by subjects, and low market activity, which suggests that a certain gap exists in the development trend of third-party governance services in China and in the 2020 development goals proposed in the third-party governance guidelines.
2.2. Research Method of the Performance Measurement of Third-Party Governance of Environmental Pollution
Existing domestic and foreign investment research methods on the third-party governance performance measurement of environmental pollution are generally based on using economic measurements, which mainly includes three aspects: (1) From the perspective of polluters, a similar payment mechanism for environmental services (payment for environmental services, PES) is adopted. Performance measurement methods, such as the use of the conditional value method (CVM), are used to measure the willingness to pay standards of polluters [10] and to measure the performance of third-party governance. The regression model is utilized to measure the public satisfaction towards environmental pollution governance [11] and to measure third-party governance performance. Alternatively, the polluter pays principle (PPP) measurement method can be used to calculate the loss of ecological function service value of the environmental damage area in order to measure the pollution governance performance [12]. (2) From the perspective of governance subjects, the analytic hierarchy process, balanced scorecard, principal component analysis based on the pressure–state–response (PSR) model, and Data Envelopment Analysis (DEA) with Malmquist index is used to comprehensively analyze pollution reduction indicators reflecting environmental quality. Alternatively, pure pollution control can be used. Economic efficiency can be measured by using the emissions reduction per unit cost or a cost-benefit analysis to measure third-party governance performance [13]. (3) From the perspective of project management, project construction life cycle cost calculation (LCC) and life cycle assessment (LCA) methods are often used to qualitatively measure the performance of third-party governance projects based on the relevance of construction content and environmental improvements [14,15]. Several studies have systematically measured the performance of environmental governance from multiple perspectives, and they have also questioned the fairness of the available research methods for measuring the performance of third-party governance of environmental pollution [16]. Therefore, the existing research on the measurement of the performance of third-party governance of environmental pollution is considered to be one-sided and cannot fully reflect the relationship between the third-party governance performance and its influencing factors, which makes it difficult to improve the performance of third-party governance of environmental pollution, and makes the governance services that are provided unsustainable. Therefore, this paper adopts sustainable scientific research methods to carry out multi-dimensional measurement of the performance of third-party environmental pollution control.
3. Model Construction and Research Hypothesis
By examining the performance of third-party governance services regarding environmental pollution, this paper analyzes the various elements that affect the overall service performance of third-party governance of environmental pollution, clarifies the logical relationship between the factors, puts forward research hypotheses, and builds on the theory of a performance measurement model for third-party governance of environmental pollution.
3.1. Model Construction
Ecological economists believe that the research on governance service performance is related to service efficiency and redefines efficiency. They believe that only technical efficiency can substantially contribute to the establishment of a sustainable society. Because of the reduction in product prices, the result of improved technical efficiency is likely to cause an increase rather than a decrease in resource consumption and pollution emissions. The goal of the economy is not to maximize production but to provide services. The definition of a service is the satisfaction of spiritual (functional) flow, which comes from system services directly provided by human capital and natural capital. Man-made capital can only be created through the transformation of natural capital [17]. The output of man-made capital services requires the sacrifice of natural capital services such as the ecological environment (Figure 1). Therefore, the service efficiency in a broad sense is the ratio of the services provided by the man-made capital stock (MMK) to the sacrificed natural capital stock (NK) that is provided by the ecological environment. According to the content studied in this article, this service efficiency ratio can be improved to form the efficiency formula, Equation (1), for third-party governance services.
Figure 1.
Performance evaluation based on the theory of service efficiency of ecological economics.
in Equation (1) is the service efficiency and effects. The numerator includes the realization of the three major functions of society, the economy, and the environment, namely, the realization of environmental technology and equipment functions. Since one of the third-party governance service functions is pollution reduction, the denominator is human capital and the output of services provided by natural and man-made capital. This ratio reflects the realization of natural, man-made, and human capital in terms of service functions, such as the reduction of pollutant emissions from polluters and the improvement of a company’s production environment.
in Equation (1) is the growth rate and harvest rate of capital. The numerator is the service output provided by natural, human, and man-made capital, and the denominator is natural capital, human capital, and man-made capital input. This ratio reflects the conversion result of natural, man-made, and human capital in terms of services, such as the use of other natural resources, the production and use of environmental equipment, and the provision of professional and technical personnel for environmental governance services.
Efficiency is an important indicator that reflects performance. In accordance with the generalized service efficiency formula of ecological economics, the third-party governance efficiency formula was analyzed further, as shown in Equation (2). Performance can include effects and efficiency factors. Service effects include not only the objective economic benefits generated by third-party governance services, but also the subjective satisfaction of multi-stakeholders within the contract period.
in Equation (2) is the performance of the third-party governance effect—the denominator. The total pollution reduction is the governance service output, which reflects the environmental function, and the numerator—that is, the total economic benefit—is one of the direct effects of the governance service. This ratio is an objective monetary expression of the effectiveness of governance services and contains economic and environmental effects.
subjective satisfaction in Equation (2), the subjective satisfaction of multi-stakeholders, is another direct effect of governance services, which reflects the social functions of the subjects and the social performance of governance services; Equation (2) therefore represents the various stakeholders in the service process (environmental service enterprises, polluters, government department-related subjects, financial institutions, independent performance evaluation agencies, etc.) that have the best contractual relationships, which constitutes the effect of efficiently providing third-party governance services together with ratio .
in Equation (2) is the time efficiency of capital investment and reflects the time sustainability of governance services, that is, the "contract period". If the service time brought by the unit capital investment is longer, then the performance responsibility of the performance service provider is extended. Generally, the contract period is equal to or greater than the period of service project man-made capital and natural capital investment payback; that is, total capital investment ≥ man-made capital investment + natural capital investment, which can extend the service time of third-party governance and service human capital.
in Equation (2) is the growth rate of capital investment (that is, the scale of service cost). This ratio shows the need to control the scale of total capital investment, that is, to reduce the investment of natural capital and man-made capital year by year during the contract period, and to increase the investment of human capital to prevent similar energy rebound effects and pollution rebounds.
in Equation (2) is the output efficiency of the service and one of the process management effects of the third-party governance service. The numerator is the output of third-party governance services, and the denominator is the total capital investment required to implement third-party governance services. This ratio reflects the efficiency of service output (total emission reductions), including the efficiency of technical output of natural capital and man-made capital input represented by environmental treatment equipment, and maintaining the operating capacity of environmental treatment equipment and the operational service efficiency of the required human capital investment to monitor daily equipment usage.
The left side of Equation (2) is the performance reflection of the third-party governance service; the right side of Equation (2) is the expansion of the performance content of the third-party governance service. Therefore, the factors affecting the overall performance of third-party governance services include at least four aspects: the service effect, service efficiency, cost scale, and contract period.
The generalized service efficiency formula of ecological economics includes the cooperative governance performance of the third-party governance service stakeholders—the satisfaction of the cooperation of the stakeholders in the service performance formula. It also demonstrates that the third-party governance service performance includes service output efficiency and time (i.e., contract period or benefit period), cost scale, and output effect (including environmental, social, and economic triple-bottom-line effects, and stakeholder satisfaction). These four factors are all used as direct influencing factors to affect the performance of third-party governance services. At present, the environmental risk prevention mechanism and independent performance evaluation mechanism of polluters have not been used as external factors to study the performance of third-party governance services.
Therefore, based on the market research of third-party governance services regarding environmental pollution, this article takes the environmental risk prevention mechanism and the participation of independent performance evaluation agencies as external control variables and attempts to analyze the relationship between the regulatory role of two external control variables on service performance.
3.2. Proposed Research Hypotheses
Based on the performance analysis conducted by ecological economists on third-party governance services involving environmental pollution, this section proposes the research hypotheses.
3.2.1. The Relationship and Assumptions between the Direct Performance and the Overall Service Performance of Third-Party Governance of Environmental Pollution
This article takes the triple bottom line of three important aspects, that is, social benefits of sustainable development, economic benefits, and environmental benefits, as a multi-angle method to measure the performance of sustainable development governance: (Allen Consulting Group, 2002; Brown et al. 2006; Deegan 1999a, 1999b; Elkington 1998, 1999; Norman and MacDonald 2004) [18,19]. These three aspects can be distinguished individually, but they eventually merge (Brown et al. 2006) [18], because the achievement of sustainable development has a comprehensive relationship with the “social–economic–environmental system” rather than a focus on one aspect alone (Wang and Lin 2007) [20]. The triple bottom line is ultimately regarded as the theoretical framework for evaluating the sustainability of things (Elkington 2004; Foran et al. 2005; Ho and Taylor 2007; Hubbard 2009; Mahoney and Potter 2004; Pope et al. 2004; Wang and Lin 2007), and it has also been applied to third-party governance performance [18,20,21,22,23,24], which has significance for sustainability promotion in the service industry.
Therefore, according to the direct performance of third-party governance of environmental pollution based on the triple bottom line, this paper proposes a context for the relationship between direct performance and overall service performance, with the following assumptions:
Hypothesis 1a (H1a):
The better the economic effect of third-party governance services, the higher the overall service performance.
Hypothesis 1b (H1b):
The better the social effect of third-party governance services, the higher the overall service performance.
Hypothesis 1c (H1c):
The better the environmental effect of third-party governance services, the higher the overall service performance.
According to the generalized service efficiency formula of ecological economics, the economic effect of third-party governance can be represented by the economic benefit of unit emission reduction, which represents the social and economic benefits obtained through the provision and implementation of services, especially economic growth. Social effect is represented by the satisfaction of multi-stakeholder cooperation, the length of the contract period for unit capital investment, and the ratio of investment in operational services. This means that through the implementation of services, long-term environmental quality can be improved, and the satisfaction of multi-stakeholder cooperation can increase, which indicates that the third-party governance service benefit allocation is fairer. The environmental effect is represented by the amount of pollutant emission reduction per unit capital investment and the proportion of equipment capital investment, which represents the contribution of the implementation of third-party governance services to the improvement of resource productivity and the reduction of pollutants.
3.2.2. The Relationship and Assumptions between the Single Satisfaction and the Cooperating Satisfaction of Stakeholders
At the operational level, when dealing with the cooperative relationship between multi-stakeholders in third-party governance services, third-party governance service transactions need to achieve cooperation in the form of contracts, while government departments use relevant systems to restrict polluters and third-party governance subjects and provide policy support for third-party governance subjects and services; investment and financing institutions need to cooperate with third-party governance subjects by providing economic contracts under the guidance of policies based on the cooperative governance theory of stakeholder subjects and the theory of multi-center cooperative governance. This paper proposes the relationship context between the satisfaction of each stakeholder in third-party governance and the satisfaction towards multi-stakeholder cooperation. The hypotheses are as follows:
Hypothesis 2a (H2a):
The higher the satisfaction level of the polluter, the higher the satisfaction leveltowards multi-stakeholder cooperation.
Hypothesis 2b (H2b):
The higher the satisfaction of third-party governance subjects, the higher the satisfactiontowards multi-stakeholder cooperation.
Hypothesis 2c (H2c):
The higher the satisfaction of both partieswith a governance service transaction, the higher the satisfactiontowards multi-stakeholder cooperation.
Hypothesis 2d (H2d):
The higher the government department’s satisfaction with governance services, the higher the satisfactiontowards multi-stakeholder cooperation.
Hypothesis 2e (H2e):
The higher the satisfaction of investment and financing institutions with governance services, the higher the satisfactiontowards multi-stakeholder cooperation.
3.2.3. Relationships and Assumptions of Factors Affecting Process Management Effects
The emission reduction awareness and corresponding emission reduction efforts of polluters are an important part of the measures regarding the third-party governance process of environmental pollution implemented by third-party environmental governance subjects. Satisfactory governance results cannot be achieved without the active cooperation of polluters. However, the management and operation services of stimulating, training, monitoring, and controlling the emission reduction efforts of the polluters may involve the process confidentiality of polluters. Therefore, both of the subjects of a governance service transaction need to further improve the terms of their governance performance contract based on the national third-party governance contract model for environmental pollution, for example, by adding confidentiality agreements and other terms to the contract. As a result, the management effect of the third-party governance service process of environmental pollution can be evaluated on the basis of three key aspects: the output efficiency of the third-party governance service (including the technological and operational efficiency of pollution emissions reductions) and the improvement of contract terms. Therefore, the relationship context between the influencing factors of the process management effect was proposed, and the assumptions were as follows:
Hypothesis 3a (H3a):
The higher theemissions reduction output of operational services per unit of capital investment, the better the management effect of the third-party governance service process.
Hypothesis 3b (H3b):
The higher the environmental technology emission reduction output per unit of capital investment, the better the management effect of the third-party governance service process.
Hypothesis 3c (H3c):
The more specific and detailed the terms of the environmental service performance contract, the better the management effect of the third-party governance service process.
3.2.4. The Relationship and Assumptions between the Stakeholders’ Cooperation Satisfaction and the Overall Service Performance of Third-Party Governance Services
Through the performance analysis of third-party governance services based on ecological economics and the analysis of third-party governance performance measurement methods, the performance of third-party governance of environmental pollution can be measured in two dimensions using the multi-stakeholders’ cooperation satisfaction measurement method and the third-party governance overall service performance measurement method. In relation to the relationship between the cooperation satisfaction and the overall service performance of the third-party governance of environmental pollution, the following assumptions are presented:
Hypothesis 4 (H4):
There is a relationship between the cooperation satisfaction of multi-stakeholders and the overall service performance of third-party governance.
3.2.5. The Relationship and Assumptions among Process Management Effects, Overall Service Performance, and Stakeholders’ Cooperation Satisfaction
Due to the innovation of environmental technology and equipment, environmental service function innovation models and business models are constantly changing. The original method of measuring third-party governance performance using economic performance cannot systematically reflect the overall service performance of third-party governance, especially when measuring the effects of third-party governance service. From the perspective of the third-party governance service providers, the measurement of the effectiveness of the third-party governance service process includes environmental benefits, economic feasibility, technical feasibility, policy and legal feasibility, and relationships with existing competitors; from the perspective of the third-party governance service providers, the measurement of the effect of the governance process includes the expected value of the polluters, cost accounting, and transaction willingness. The measurement of the effect of the third-party environmental pollution treatment service process also needs to include the measurement of the perspectives of both parties of the service transaction, and the measurement result is the effect of the third-party governance process. From the process measurement of third-party governance service, we can see that the process effect measurement of the provider of third-party governance service regarding environmental pollution is consistent with the overall service performance. The measurement of the service process effect of polluters is related to the satisfaction degree of government, investment and financing institutions, and other subjects.
Therefore, considering the fact that third-party governance service includes multi-stakeholder subjects, and based on the context of the relationship between the content of the process effect measurement of third-party environmental pollution governance, overall service performance, and the measurement of the satisfaction of the stakeholders’ cooperation, the following assumptions can be made:
Hypothesis 5a (H5a):
The better the management effect of the third-party governance process, the better the overall service performance of the third-party governance.
Hypothesis 5b (H5b):
The better the management effect of the third-party governance process, the higher the satisfactiontowards multi-stakeholder cooperation.
The initial investment cost of environmental service projects is relatively high, the overall service profit appears to be very low in the medium term, and the excessive investment of man-made capital (environmental equipment) that seems to be beneficial to the growth of the service economy also leads to an increase in pollution reduction cost and energy consumption. Therefore, this article suggests that it is necessary to control the proportion of environmental equipment capital investment in third-party governance services to control the total cost; thus, the hypothesis is as follows:
Hypothesis 6 (H6):
The proportion of environmental equipment capital investment in third-party governance services has a moderating effect on the relationship between process management effects, multi-stakeholder cooperation satisfaction, and overall service performance.
At the same time, the third-party governance service contract period is affected by the environmental equipment life cycle and environmental technology innovation, and it has an impact on the service process management effect and overall service performance. Generally speaking, however, under the premise of ensuring that the third-party governance service providers recover their initial investment, the longer the benefit-sharing period of the service contract, which runs through the entire life cycle of the facility and equipment (considering the investment recovery period and the polluter’s ownership of all benefits, the ratio of benefit sharing for service providers in the sharing period is greater than zero and shorter than the life cycle of environmental equipment and the cycle of environmental technology upgrades), the greater the service benefits obtained by stakeholders, especially for the operational service benefits. Therefore, the hypothesis is as follows:
Hypothesis 7 (H7):
The length of the third-party governance contract has a moderating effect on the relationship between process management effects, multi-stakeholder cooperation satisfaction, and overall service performance.
In addition, as third-party services become more complex, the uncertainty of their governance performance increases, and a mechanism for independent evaluation of service performance is required; changes in the global climate environment frequently affect the ecological environment of cities and enterprises. In the implementation of pollution control, polluters and third-party governance service providers need to pay more attention to pre-prevention mechanisms, in this case environmental risk prevention mechanisms, to ensure that third-party governance performance can reduce governance costs to the lowest possible amount. Therefore, the hypothesis is as follows:
Hypothesis 8 (H8):
The third-party governance has an independent performance evaluation mechanism that controls the relationship between process managementeffects, core stakeholder cooperation satisfaction, and overall service performance.
Hypothesis 9 (H9):
The third-party governance has an environmental risk prevention mechanism that controls the relationship between process management effects, core stakeholder cooperation satisfaction, and overall service performance.
3.3. Research Methods
With sustainability science (2.0) thinking, using circular economics and sustainable development policy analysis research methods, function-oriented third-party governance service performance research can use the Object-Subject-Process (OSP) analysis model [25,26], and secondary and multiple pressure–state–response (PSR) dynamic analysis models (Figure 2) with a single object. The third-party governance performance measurement dimension of environmental pollution, state (S), represents the introduction of stakeholders and process measurement dimensions. Pressure (P) is the measurement of the cooperative satisfaction of the third-party control stakeholders of environmental pollution and the measurement of the process management effect conducted to redefine the overall performance of the third-party control services regarding environmental pollution. Therefore, by dynamically improving the management effect of the third-party governance service process and tracking the satisfaction of multi-stakeholders, in order to improve the overall service performance and the cooperation satisfaction of the stakeholders in the project, a long-term governance structure for the core stakeholders can be built, and sustainable countermeasures, namely, response (R), can be proposed.
Figure 2.
Research methods for sustainable development of the performance of third-party governance services regarding environmental pollution.
3.4. Theoretical Model and Variable Measurement
3.4.1. Theoretical Model and Empirical Method
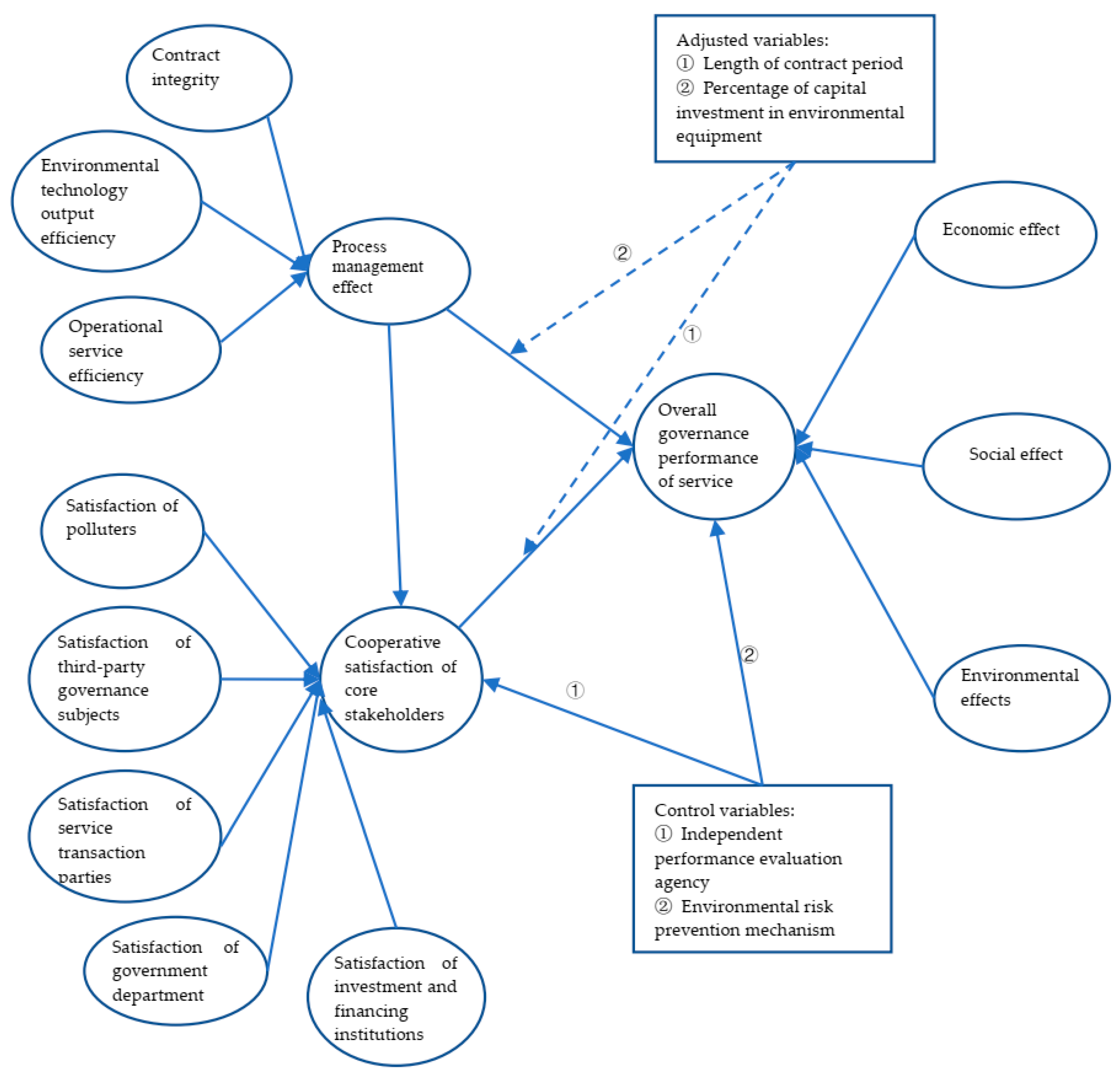
Based on the aforementioned nine research hypotheses at six levels, this paper proposes a theoretical model of the performance measurement of third-party governance of environmental pollution based on the process, subject, and performance (Figure 3).
Figure 3.
Theoretical performance model of third-party governance of environmental pollution.
The empirical method for testing the theoretical model of the performance measurement is structural equation model (SEM). It is a statistical method of social science to explain the relationships between measurement variables and potential variables and the relationship between potential variables by means of linear equation system. SEM has the following advantages: (1) It is a measurement model that allows greater elasticity; (2) It can estimate factors’ structure and factors’ relationships; (3) Measurement errors of independent variables and dependent variables are allowed; (4) It can simultaneously process multiple dependent variables; (5) It can estimate the fitting degree of the overall model. So, in this article, using SEM to analyse the large sample data may have confirmed results.
3.4.2. Variable Definitions and Measurement Terms
Based on the previous research assumptions, the theoretical model was determined, including the overall service performance of third-party governance of environmental pollution, process management effects, core stakeholder cooperation satisfaction, regulating variables (contract period and equipment capital investment ratio), and controlling variables (independent performance assessment mechanism and environmental risk prevention mechanism). This article constructs the variable measurement clauses table of the performance theoretical model for third-party governance of environmental pollution. The variable measurement clauses are made by field interviews, literature analysis, and direct quotation of mature variable measurement clauses. Several variable measurement clauses are modified appropriately according to the research background and practical problems.
On the basis of the variable measurement table for the formation of the performance theoretical model for third-party governance of environmental pollution, anonymous interviews were conducted to fill in the measurement clause research questionnaire in order to reduce the impact of social desirability response deviation on the quality of the questionnaire (Yang Zhirong 2006) [27]. The main content of the table includes the following parts:
(1) Definition and measurement of overall service performance of third-party governance of environmental pollution.
This article suggests that, according to the triple bottom line of sustainable development performance measurement, the overall service performance of third-party governance of environmental pollution mainly includes three direct aspects of performance: the economic effect, social effect, and resource and environmental effect, and there are more objective measurement indicators, such as pollution reduction and economic and environmental benefits caused by pollution reduction. In order to maintain the dimensional consistency of all variables and facilitate factor analysis and path analysis based on the SEM, this paper uses subjective indicators to measure each element variable of the overall service performance for third-party environmental pollution governance based on relevant research and interviews with stakeholders. In this part, the five-point Likert scale is adopted. So, each variable is dimensionless, and 5 points is “Completely agree”, while 1 point is “Completely disagree”. The higher the score, the more agreement of the variable description of item, and vice versa. Chandler and Hanks (1994) believed that subjective performance and objective performance are statistically significant, and they are consistent in the reliability and validity of the research [28]. Therefore, this paper adopts eight clauses to measure the various factors that affect the overall service performance of third-party governance of environmental pollution. The initial measurement terms for the performance of the third-party governance services regarding environmental pollution are shown in Table 1.
Table 1.
Measurement of overall service performance of third-party treatment of environmental pollution.
(2) Definition and measurement of the satisfaction of core stakeholders and cooperation satisfaction.
From the generalized service efficiency formula of ecological economics, the overall service performance of third-party environmental pollution governance not only considers the service performance represented by economic effects, environmental effects, and social effects, but it also includes cost and time. Among them, social effects include those such as multi-stakeholder subject satisfaction, cooperative satisfaction, etc. These are subjective performance measurement indicators and include the effects of subject cooperative governance. Henning-Thurau and Klee (1997) suggest that “the quality of cooperative relationship can be regarded as an appropriate degree in meeting the needs of customer relationships” [29]. Smith (1998) states that “the quality of a cooperative relationship includes a variety of positive relationship results, which reflect the satisfaction of the stakeholders in the needs and expectations, and the strength of the relationship” [30]. For example, the improvement of environmental quality by third-party governance is what the polluters expect to obtain from the third-party governance service. Therefore, the satisfaction of the core stakeholders in third-party environmental pollution governance can reflect the quality of the cooperative relationship between the subjects.
Based on the specific research situation of the core stakeholders in the third-party governance services of environmental pollution, this paper draws on the opinions of Garbarino and Johnson (1999) and other scholars on the quality of partnerships [31], and it compares the satisfaction of the core stakeholders in environmental pollution third-party governance. The sum (that is, the cooperation satisfaction of the core stakeholders) was used as the overall measurement of the cooperative relationship of the stakeholders, and 13 initial measurement clauses for the satisfaction of the core stakeholders of the third-party environmental pollution governance were proposed, as shown in Table 2.
Table 2.
Satisfaction measurement of third-party governance stakeholders.
(3) Definition and measurement of the process management effect of the third-party governance service regarding environmental pollution.
The process management effect of the third-party governance service regarding environmental pollution is composed of three aspects: service operational efficiency, output efficiency of environmental technology, and contract improvement. Technical output efficiency refers to the pollution reduction and resource reuse effects that can be obtained using environmental technologies and equipment (including the use of advanced environmental treatment technologies, high-efficiency pollution control equipment, etc.). The amount of pollution reduction is that which can be invested per unit of man-made capital. Operational service efficiency refers to the establishment of a new management system by mastering the rules of pollutant discharge and the government’s environmental policies on polluters, and standardizing the behavior of all stakeholders in contract service projects (especially helping polluters to clarify pollution discharge standards and policies to strengthen their awareness of emission reduction) can be economically measured by the amount of pollution emissions reduction invested per each unit of human capital. However, because it is difficult to quantify the pollution reduction output of operational services, the total output efficiency of environmental governance services (generally the pollution reduction efficiency after the equipment runs normally for one production cycle after the end of the environmental technology service) can be compared with the objective data of environmental technology output, allowing the output efficiency of the operation service to be obtained.
Therefore, in this paper, we defined the process management effect of the third-party governance service regarding environmental pollution as the total output efficiency of the service (including the output efficiency of operational services and the output efficiency of environmental technology) and the integrity of the contract, and we proposed the initial three measurement clauses for the measurement of the process management effect, as shown in Table 3.
Table 3.
Measurement of the management effect of the governance service process.
(4) Definition and measurement of adjustment and control variables.
A. Cost scale and contract period:
The cost scale and contract periods refer to the total capital investment and distribution of the third-party governance services regarding environmental pollution, and the contract period for which the share of the third-party governance service provider companies is greater than zero. These two variables play a moderating role in service process management. Using the broad service efficiency formula of ecological economics, the total capital investment of service projects, that is, the cost scale, includes three parts: natural capital, man-made capital, and human capital. In order to prevent rebound effects, natural capital and man-made capital investment should be continuously reduced. Therefore, this study uses the environmental equipment capital investment ratio to measure the degree of control of the total capital investment of the service project, and it analyzes the impact of different equipment capital investment ratios on the service process management effect, stakeholder and cooperation satisfaction, and overall service performance. According to field research, this article divides the equipment capital investment ratio into five levels: 0%, 1–20%, 21–50%, 51–80%, and 81–90%.
During the contract period, because the provider of the third-party governance service regarding environmental pollution agrees to continuously share service benefits, this will inevitably prompt the extension of the service provision time, but the extension of the contract period may reduce the satisfaction of the stakeholders of the polluter. It is necessary to evaluate the impact of the length of the contract on the process management effect of the service project, the satisfaction of stakeholders and cooperation, and the overall service performance. Moreover, based on current policies and field research, for this article, we divided the contract period of third-party environmental governance services into four types: 1–2 years, 2–5 years, 5–10 years, and more than 10 years.
B. Independent performance evaluation mechanism and environmental risk prevention mechanism:
This article suggests that the performance of third-party governance services regarding environmental pollution is not only affected by the core stakeholders’ cooperation satisfaction and process management effects but also by factors such as service environment risk prevention mechanisms and independent performance evaluation mechanisms. Therefore, the authors of this article suggest that it is necessary to introduce these two control variables. According to the actual research situation, these two control variables are also categorical variables, which are designed in the first part of the questionnaire. Among them, the question of whether there is an environmental risk prevention mechanism for the third-party governance service regarding environmental pollution is divided into two categories: yes or no. Whether the third-party governance service is an independent performance evaluation mechanism is also divided into two categories: yes or no.
4. Data Sources and Hypothesis Testing
4.1. Data Source
In this study, empirical data were obtained through interviews and questionnaires on the measurement clauses of various dimensions influencing variables in the theoretical model of the performance of third-party governance of environmental pollution. The method of scoring and filling in the questions corresponding to the research hypothesis of the third-party governance of environmental pollution was conducted by experts that are familiar with third-party governance service, and the scores and the answers to the questions were processed into data sources for model testing. As this study’s object of investigation—the third-party governance services regarding environmental pollution in Shanghai—represents a significant challenge, in order to ensure smooth progress of the investigation and to improve the questionnaire response rate, an investigation area with a certain social relationship was selected, that is, the entire Shanghai area. Assistance was also provided by the staff of the Shanghai Industrial Environmental Protection Association in the completion of the interview survey and questionnaire. Interviews and questionnaire surveys were conducted on nearly half of the providers of third-party governance service regarding environmental pollution in Shanghai, and based on the core stakeholders corresponding to the service projects, the questionnaires were determined as the sampling structure, and semi-covered surveys were conducted. In this study, the SEM path analysis method was used. Regarding the sample size required by the structural equation, Gerbing and Anderson (1988) stated that the sample collection size must be at least 150 [32]. Bagozzi and Yi (1988) believed that the sample size must be at least 50, and it is best to reach more than 5 times the estimated parameter [33]. Hair et al. (1998) suggested that the number of samples should at least be greater than 100 [34]. Gorsuch (1983) suggested that the ratio of measurement items to respondents should at most reach 1:10 and at least reach 1:5 [35]. Based on the above standards, this study has 27 measurement items, and the overall study sample size is more than 120. This study collected a total of 140 valid samples, which meets the requirements.
4.2. Hypothesis Testing Process
Firstly, the influence of adjustment and control variables on the intermediate and outcome variables was tested by using analysis of variance, and it was determined whether further consideration would be needed in the subsequent hypothesis analysis [36]. From the test results, four adjustment variables and control variables (the proportion of capital investment in environmental equipment, the length of the contract, with or without an independent performance evaluation mechanism and an environmental risk prevention mechanism) had no significant impact on the dependent variable. Therefore, in the follow-up in the structural equation hypothesis test, the classification effect of these four variables was no longer considered. Secondly, SEM was used to test the relevant hypotheses of the performance measurement model for third-party governance of environmental pollution.
- (1)
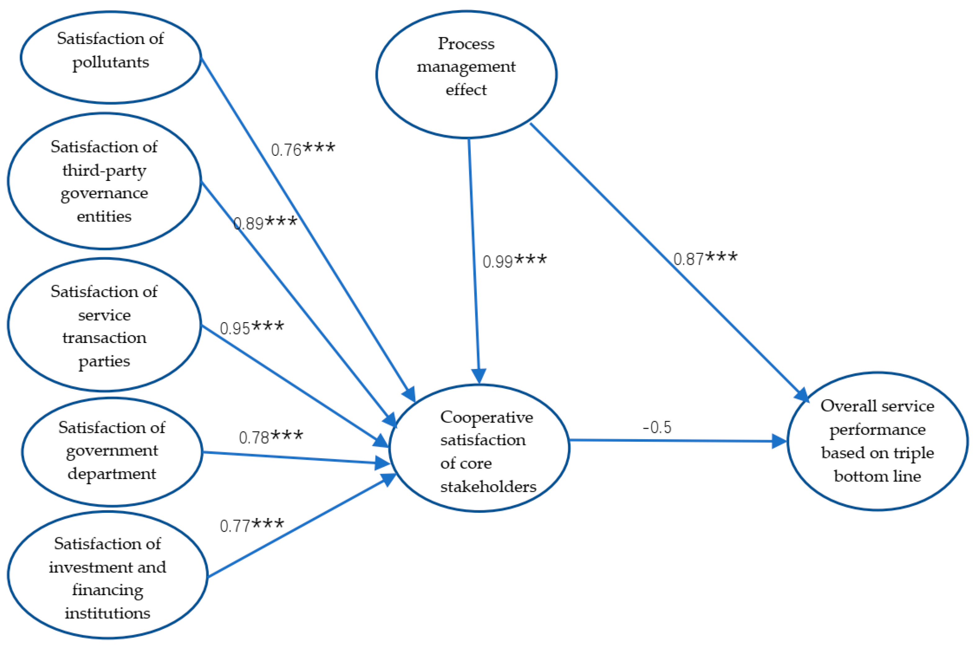
- Model setting. Through hypothetical analysis of the influencing factors of overall service performance in the performance measurement model of third-party governance of environmental pollution, an overall measurement model of third-party governance of environmental pollution was constructed based on three dimensions (process, subjects, and performance) and an empirical test on the measurement model was conducted, as shown in Figure 4.
Figure 4. Test of the overall performance measurement model based on structural equation for third-party governance of environmental pollution. Note: *** represents the significance level p < 0.05.
- (2)
- Model recognition. According to the t rule, this confirmatory factor model has a total of 27 measurement indicators, k = 27; thus, the number of sites is k(k + 1)/2 = 756. The model needs to estimate 27 error variance of measurement indicators, 38 factor loads, 11 path coefficients, 38 correlation coefficients between factors, and 10 residuals of internal latent variables. The total number of parameters that need to be estimated is 124, t = 124 < 756; thus, it basically meets the necessary conditions for model identification. The structural model shown in Figure 4 is a recursive model; notably, there is a causal relationship, the structural model can be identified, and the next step can be analyzed.
- (3)
- Model parameter estimation and evaluation. This study adopts the generalized least squares method and maximum likelihood method. The statistical software IBM-AMOS22 was used to estimate the relevant parameters in the theoretical model. From the results of the structural equation analysis of the theoretical model, the multiple correlation coefficient reaches 0.593 > 0.5. The overall explanatory power of the display model is acceptable. The goodness-of-fit index (GFI) value is 0.874, which is slightly lower than the standard requirement of 0.9. From the absolute fitting index, the root mean square error of approximation (RMSEA) value is 0.096, which is slightly higher than the upper limit of 0.08. From the perspective of relative fitting index, the incremental fit index (IFI) value of 0.956 is greater than the minimum standard of 0.9. The comparative fit index (CFI) value is 0.955, and the normed fit index (NFI) value is 0.903, which is greater than the minimum standard of 0.9. Overall, the theoretical model basically meets the requirements. In order to verify whether there is a model with a better fit, the following models were selected for comparison.
- (4)
- Model comparison. For the selection of comparative models in this study, first, new relationships between the variables were added. In the theoretical model, the independent variable, that is, the direct influence of the dependent variable, was not considered. The lack of some relationships in the model may affect the goodness of fit of the model. Secondly, the insignificant path relationship between the variables was deleted to obtain comparison model A (Figure 5).
Figure 5. Comparison model A. Note: *** represents the significance level p < 0.05.
In this study, the statistical software IBM-AMOS22 was used to estimate the relevant parameters in the comparative model A. From the absolute fitting index, the RMSEA value is 0.080, which is equal to the upper limit of 0.08; from the results of the structural equation analysis, /df = l.551, and the GFI value is 0.894, which is higher than the theoretical model value. From the relative fitting index, the IFI value is 0.971, the CFI value is 0.970, and the NFI value is 0.922, all exceeding the minimum standard of 0.9. On the whole, the degree of fit of comparative model A improved. Preliminary verification of the role of intermediary variables through the previous correlation analysis confirmed that the core stakeholders’ cooperative satisfaction has an intermediary role in the theoretical model of this study. However, according to the analysis of comparative model A, the relationship among the satisfaction of polluters, the satisfaction of third-party governance service providers, the satisfaction of both parties with the service transaction, the satisfaction of government, the satisfaction of financial institutions, and the performance of services does not significantly differ when p < 0.05, which again verifies the rationality of the core stakeholders’ cooperation satisfaction as the model’s intermediary variable.
Judging from the data of comparative model A, the model eliminates the insignificant paths in the theoretical model, and it is slightly better than the theoretical model in terms of various indicators. In terms of verification of the relationship between related variables, both the theoretical model and the comparative model reached relatively consistent conclusions. Although comparative model A has a high degree of fit, it does not fundamentally change the relationship structure between the variables of the theoretical model; thus, the subsequent analysis still takes the theoretical model proposed in this research as the benchmark model.
5. Empirical Results and Suggestions
5.1. Empirical Results
The test criteria for the establishment of the hypothesis relationship in this study are as follows: (1) if the significance level of the path coefficient is above 0.05, then the hypothesis is established, i.e., it is supported (S); (2) those below 0.1 are considered insignificant, and the hypothetical relationship does not hold, i.e., it is not supported (N); (3) if the significance level of the path coefficient is significant, but the path coefficient is negative, then the hypothesis does not match the facts, and the relationship between the hypothesis is negative, i.e., it is partially supported (P). According to the above criteria, nine research hypotheses were most empirically tested through the above SEM. The empirical results (shown in Table 4) show that among these hypotheses, hypothesis H4 can only be partially supported, and hypotheses H6, H7, H8, and H9 are not supported in the SEM analysis, but other hypotheses are supported. It means that the direct performance, single subjective satisfaction, process management effects are performance-influencing factors. However, the stakeholders’ cooperation satisfaction partially influences the performance of third-party governance services regarding environmental pollution. Yet the regulating variables and controlling variables could not be tested through the model as the sample size may be insufficient. To sum up, it can be considered that the various factors that affect the performance of contract energy management services have an important impact on the overall service performance; the satisfaction of each core stakeholder also has an important impact on the satisfaction of cooperation.
Table 4.
Summary of hypothesis test results.
The above-mentioned inspection results can provide useful guidance for the third-party governance stakeholders of environmental pollution to improve cooperation satisfaction and innovate service mechanisms in process management and cooperative governance.
5.2. Suggestions
As the empirical data were obtained from a study on Shanghai, the suggestions are more suitable for cluster areas of environmental service providers. By benchmarking against global cities, such as New York, London, Paris, and Tokyo, it can be assumed that Shanghai will become an important global city, facing the pressure of high demands for environmental pollution treatment and professional services required for governance, and it needs to adopt high-efficiency and high-level professional third-party governance services regarding environmental pollution, which can effectively reduce the economic burden of environmental pollution control with the support of the government and polluters, thereby achieving the green development of Shanghai’s environment and economy. However, in Shanghai’s promotion of third-party governance for pollutant companies and parks, due to insufficient market standards, suppliers of third-party governance of environmental pollution and those making demands are facing greater risks of breach of contract and liability disputes, leading to the low enthusiasm level of suppliers of third-party governance of environmental pollution and low participation of those making demands. Thus, it is urgent for the relevant departments in Shanghai to innovate and improve the market governance mechanism and regulations and standards to cultivate a healthy market regarding third-party governance of environmental pollution. In this article, the PSR sustainable development analysis method is adopted, and suggestions for the implementation of the third-party governance of environmental pollution in Shanghai are proposed from the following two aspects: innovative market mechanisms and improvements to laws and regulations.
5.2.1. Innovation in the Market Mechanism of Third-Party Governance
(1) Building of a pre-compulsory insurance mechanism for third-party governance projects.
The third-party governance of environmental pollution will lead to the loss of future economic, environmental, and social benefits due to errors in the selection of service supplier. It is recommended that the Shanghai Banking and Insurance Regulatory Bureau and the Shanghai People’s Bank of China Credit Information Center take advantage of the Shanghai financial center to introduce third-party environmental pollution control contract breach insurance subjects, and that they form a pre-compulsory insurance mechanism for third-party governance services regarding environmental pollution, which will play a protective role enabling environmental polluters to choose third-party governance service providers to a certain extent.
(2) Building of an independent and objective third-party governance performance evaluation mechanism.
Faced with the difficulty of determining governance performance due to the complexity of the production process, working conditions, and uncertainty of the third-party governance service regarding environmental pollution, it is recommended that the Shanghai Ecological Environment Bureau takes the lead and identifies a group of independent environmental pollution third-party governance performance evaluation subjects in conjunction with the market supervision bureau and the municipal environmental protection industry association, with whose professional evaluation capabilities to evaluate governance performance, the environmental pollution third-party governance model can form a stable tripartite check-and-balance governance structure and an objective and fair governance performance evaluation mechanism. At the same time, it provides and preserves the identification basis for arbitration and compensation liability for governance projects in which performance breach disputes occur.
(3) Construction of a low-cost and efficient third-party governance liability dispute arbitration mechanism.
When the environmental pollution third-party governance project does not meet the contractual objectives, in order to clearly define the main responsibility of the supplier and demander in the project regarding third-party governance of environmental pollution and the compensation standard, it is recommended that the Shanghai Ecological Environment Bureau cooperates with interdisciplinary experts for civil and commercial matters and liability disputes related to third-party governance services regarding environmental pollution, introducing a responsibility arbitration institution of third-party governance of environmental pollution composed of experts on environmental law, environmental science, economics, and trade. This will allow the formation of a low-cost and efficient arbitration mechanism for responsibility disputes related to third-party governance of environmental pollution. Based on the results of independent and objective performance evaluation, the compensation subject and standard are determined through arbitration.
5.2.2. Improvement to Laws, Regulations, and Industry Standards
(1) Formulation of laws and regulations that clearly define the rights, responsibilities, and interests of participants in third-party governance:
The guidance and interim management measures for the third-party governance of environmental pollution proposed by Shanghai in 2014 are not legally binding and have short timeliness. It is recommended that the Municipal Ecological Environment Bureau takes the lead, and that the Municipal Development and Reform Commission and the Market Supervision Bureau collaboratively formulate a clear definition of the rights and responsibilities of the supplier of third-party governance of environmental pollution, demander, and other subjects introduced based on the contract (demonstration text), drawing lessons from the “Interim Measures for the Supervision and Management of Eco-Environmental Service Third-Party Institutions of Jiangsu Province (Revised in 2019)”. Even if the responsibility for pollution control is transferred, the responsible subject should bear or be held accountable with the same legal responsibility for substandard pollution discharge, concealed discharge, leakage of discharge, and fraud in governance performance evaluation.
(2) Compilation of qualification certification measures for third-party governance suppliers:
In view of the difficulty in distinguishing the authenticity of the suppliers in the market of third-party governance of environmental pollution, it is recommended that the Municipal Ecological Environment Bureau takes the lead; works with the environmental protection industry associations and relevant research institutions; compiles the suppliers qualification certification methods of third-party governance of environmental pollution according to the characteristics of the regional environmental pollution, the treatment technology, and personnel qualifications of the supplier through training, assessment, and other measures; and regularly publishes the "white list" of excellent suppliers. We also recommend that guide demanders select high-quality third-party governance suppliers and reduce the high cost and their bidding choices, thereby optimizing business environment risks.
(3) Pilot local standards for third-party governance performance evaluation:
For the implemented third-party treatment projects regarding environmental pollution, it is recommended that the Municipal Ecological Environment Bureau takes the lead and work with the Municipal Environmental Protection Industry Association and relevant scientific research institutions to benchmark the governance performance evaluation standards and industry development experience of different environmental protection industries in other global cities, and that they develop a standard system that allows for the performance evaluation of third-party governance of pollution in the Shanghai environment and conduct performance evaluation standard pilot projects in specific areas. If the pilot is successful, the Shanghai standard can be extended to the Yangtze River Delta region to assist in the independent performance evaluation of subjects that play a supervisory role in governing the market behavior of supply subjects in Shanghai and the Yangtze River Delta market. This would allow for a performance evaluation of third-party governance services regarding environmental pollution to be carried out, thereby enabling both the supply and demand sides to obtain objective evaluation results of third-party governance performance.
6. Conclusions
A theoretical framework which includes object, subject, process that measures the performance of third-party governance services regarding environmental pollution was analyzed on the basis of the idea of sustainability science (2.0). By an empirical study of the SEM based on Shanghai data, it was found that most research hypotheses were empirically tested through the model. It means that the direct-performance, single-subjective satisfaction, process management effects are performance-influencing factors. However, the stakeholders’ cooperation satisfaction partially influences the performance of third-party governance services regarding environmental pollution. Meanwhile, the regulating variables and controlling variables could not be tested through the model as the sample size may be insufficient.
In the future, empirical study, big sample size covering the Yangtze River Delta region will be tested through SEM. Therefore, the mediating variable cooperation satisfaction, the regulating variables and controlling variables may appear to play the important role in improving the performance.
The idea of sustainability science (2.0) including object, subject, process three dimensions is an innovative approach to measure the performance of third-party governance services. With the innovative approach, a performance index of third-party governance services regarding environmental pollution is essential to apply in China. In future, the research can go further in following directions.
- (1)
- Big sample in China should be tested through SEM. This is account in an integrated way, all variables involved in applicability measurement of the performance-influencing factors of third-party governance service regarding environmental pollution.
- (2)
- A performance index of third-party governance services regarding environmental pollution should be constructed. This index shall be used in China and to guide third-party governance services in other areas.
- (3)
- Case study of third-party governance services regarding specific environmental pollution should be compared between different places including in and out of China.
Author Contributions
Conceptualization, L.C. and F.Z.; methodology, L.C.; software, L.C.; validation, L.C. and F.Z.; formal analysis, L.C.; investigation, L.C.; resources, L.C.; data curation, L.C.; writing—original draft preparation, L.C., F.Z.; writing—review and editing, L.C., F.Z., and Y.Z.; visualization, L.C.; supervision, F.Z. and Y.Z.; project administration, L.C.; funding acquisition, L.C. All authors have read and agreed to the published version of the manuscript.
Funding
This research was funded by the Project of Shanghai Academy of Social Sciences in 2020 Grant No. 060001044-C-2020-1-004012043, and contributed by Resource and Environmental Governance System Modernization and Innovation Team.
Institutional Review Board Statement
Not applicable.
Informed Consent Statement
Not applicable.
Acknowledgments
The research presented here was supported in part by Project of Shanghai Academy of Social Sciences in 2020 Grant No. 060001044-C-2020-1-004012043. We appreciate their support. This research has benefited from the helpful comments of the anonymous reviewers.
Conflicts of Interest
The authors declare no conflict of interest.
References
- Liu, Q.Y. Research on the Legal Responsibility System of the Third-party Governance of Environmental Pollution in My Country; Zhengzhou University: Zhengzhou, China, 2019; pp. 20–23. [Google Scholar]
- He, Z. The joint and several liability of the third party is not exempted by the entrusting party’s instruction. China Environment News, 14 June 2019; 006. [Google Scholar]
- Zhang, Q. Accelerate the reform of environmental governance mechanism in the direction of third-party governance. Environ. Prot. 2014, 42, 31–33. [Google Scholar]
- Li, X.S.; Wu, P.; Cao, W.Y. Risk analysis and system guarantee for the third-party governance of environmental pollution. Seeking 2016, 2, 41–45. [Google Scholar]
- Huang, Y. Analysis of my country’s third-party environmental pollution governance system. Leg. Expo. 2018, 36, 5–7. [Google Scholar]
- Zhou, W.Q. The formation logic and dilemma breakthrough of China’s third-party environmental pollution governance. Mod. Econ. Res. 2017, 1, 33–37. [Google Scholar] [CrossRef]
- Liu, T.F. Research on the legal liability of the environmental pollution third-party governance. J. Hunan Inst. Eng. 2019, 29, 75–78, 122. [Google Scholar]
- Dong, Z.F.; Dong, W.; Tian, S.Y.; Cheng, C.Y.; Zhang, X. Roadmap for the reform of the environmental pollution third-party governance mechanism in China. China Environ. Manag. 2016, 8, 52–59, 107. [Google Scholar]
- Xu, B.S.; Lin, L.; Huang, J. Research on the construction of a standard system to support the third-party governance of environmental pollution. Environ. Eng. 2017, 35, 180–184. [Google Scholar]
- Engel, S.; Pagiola, S.; Wunder, S. Designing payments for environmental services in theory and practice: An overview of the issues. Ecol. Econ. 2008, 65, 663–674. [Google Scholar] [CrossRef]
- Zhou, Q.; Ge, C.Z.; Qu, A.Y.; Dong, Z.F. International experience analysis and reference on the prevention and control of soil environmental pollution by means of market economy. Environ. Prot. 2016, 44, 69–72. [Google Scholar]
- Valera, C.A.; Pissarra, T.C.T.; Filho, M.V.M.; Junior, R.V.; Fernandes, L.S.; Pacheco, F. A legal framework with scientific basis for applying the ‘polluter pays principle’ to soil conservation in rural watersheds in Brazil. Land Use Policy 2017, 66, 61–71. [Google Scholar] [CrossRef]
- Djukic, M.; Jovanoski, I.; Ivanovic, O.M.; Lazic, M.; Bodroza, D. Cost-benefit analysis of an infrastructure project and a cost-reflective tariff: A case study for investment in wastewater treatment plant in Serbia. Renew. Sustain. Energy Rev. 2016, 59, 1419–1425. [Google Scholar] [CrossRef]
- Feng, J.C.; Yang, W.B.; Zhang, K. Performance evaluation of rural water environment governance based on the extension matter-element model. Soc. Sci. 2015, 10, 86–90. [Google Scholar]
- Zhao, Y.G.; Jia, J.J.; Jiao, T. Research on performance evaluation and long-term management mechanism of water pollution control project in Taihu Lake Basin. Environ.Sci. Manag. 2016, 41, 141–147. [Google Scholar]
- Ai, L.J.; Liu, N.; Wang, Z.Y. Research on the impartiality of environmental governance performance evaluation in the Beijing-Tianjin-Hebei region. Reform Open. 2016, 14, 636–644, 66. [Google Scholar]
- Jager, J. The Governance of Science for Sustainability; Cambridge University Press: Cambridge, UK, 2009. [Google Scholar]
- Allen Consulting Group. Triple Bottom Line; Commonwealth of Australia: Canberra, Australia, 2002. [Google Scholar]
- Norman, W.; Macdonald, C. Getting to the bottom of ‘Triple bottom line’. Bus. Ethics Q. 2004, 14, 243–262. [Google Scholar] [CrossRef]
- Wang, L.; Lin, L. A methodological framework for the triple bottom line accounting and management of industry enterprises. Int. J. Prod. Res. 2007, 45, 1063–1088. [Google Scholar] [CrossRef]
- Foran, B.; Lenzen, M.; Dey, C.; Bilek, M. Integrating sustainable chain management with triple bottom line accounting. Ecol. Econ. 2005, 52, 143–157. [Google Scholar] [CrossRef]
- Ho, L.C.J.; Taylor, M.E. An empirical analysis of triple bottom-line reporting and its determinants: Evidence from the United States and Japan. J. Int. Financ. Manag. Account. 2007, 18, 123–150. [Google Scholar]
- Mahoney, M.; Portter, J.L. Integrating health impact assessment into the triple bottom line concept. Environ. Impact Asses 2004, 24, 151–160. [Google Scholar] [CrossRef]
- Pope, J.; Annaddale, D.; Morrison, S. Conceptualizing sustainability assessment. Environ. Impact Asses 2004, 24, 595–616. [Google Scholar] [CrossRef]
- Wu, Y.; Zhu, D.J. Research on the SOP Model and Incentive Mechanism of the Extended Producer Responsibility System. China Ind. Econ. Econ. 2008, 3, 32–39. [Google Scholar]
- Cao, L.P.; Zhu, D.J. Theoretical model construction and empirical research on performance evaluation of energy contract management. Resour. Sci. 2016, 38, 414–427. [Google Scholar]
- Yang, Z.R. Research on Team Rapid Trust, Interactive Behavior and Team Creativity. Ph.D. Thesis, Zhejiang University, Zhejiang, China, 2006. [Google Scholar]
- Chandler, G.N.; Hanks, S.H. Market attractiveness, Resource-Based Capabilities, Venture Strategy, and Venture Performance. J. Bus. Ventur. 1994, 9, 331–349. [Google Scholar] [CrossRef]
- Alexander, K. The Impact of Customer Satisfaction and Relationship Quality on Customer Retention—A Critical Reassessment and Model Development. Psychol. Mark. 1997, 14, 737–765. [Google Scholar]
- Smith, J.B. Buyer-Seller Relationships: Similarity, Relationship Management, and Quality. Psychol. Mark. 1998, 15, 32–41. [Google Scholar] [CrossRef]
- Ellen, G.; Johnson, M. The Different Roles of Satisfaction, Trust, and Commitment in Customer Relationships. J. Mark. 1999, 63, 70–87. [Google Scholar]
- Anderson, J.; Gerbing, W. Structural equation modelling in practice: A review and recommended two stage approach. Psychol. Bull. 1988, 27, 52–54. [Google Scholar]
- Bagozzi, R.P.; Yi, Y. On the evaluation of structural equation models. J. Acad. Mark. Sci. 1988, 16, 74–94. [Google Scholar] [CrossRef]
- Hair, J.F.; Anderson, R.E.; Tatham, R.L.; Black, W.C. Multivariate Data Analysis, 5th ed.; Prentice Hall: Upper Saddle River, NJ, USA, 1998. [Google Scholar]
- Gorsuch, R.L. Factor Analysis, 2nd ed.; L. Erlbaum Associates: Hillsdale, NJ, USA, 1983. [Google Scholar]
- Rong, T.S. AMOS and Research Methods; Chongqing University Press: Chongqing, China, 2009. [Google Scholar]
Publisher’s Note: MDPI stays neutral with regard to jurisdictional claims in published maps and institutional affiliations. |
© 2021 by the authors. Licensee MDPI, Basel, Switzerland. This article is an open access article distributed under the terms and conditions of the Creative Commons Attribution (CC BY) license (http://creativecommons.org/licenses/by/4.0/).




