Abstract
Emotional intelligence is an important variable related to the interaction and functioning of sports teams. The present study examined the relationship between players’ trait emotional intelligence and functional and dysfunctional psychobiosocial states. In particular, we examined the mediating effects of intra-team communication efficacy and role ambiguity in this relationship. The participants were 291 (174 men and 117 women) Italian players involved in various team sports (i.e., futsal, soccer, volleyball, handball, and rugby). They completed a multi-section questionnaire assessing the study variables during the early/middle part of their competitive seasons. Structural equation modeling (SEM) showed trait emotional intelligence to positively predict functional psychobiosocial states and negatively predict dysfunctional psychobiosocial states. Effective intra-team communication mediated the relationship between emotional intelligence and functional states, while role ambiguity was a mediator of the relationship between trait emotional intelligence and dysfunctional states. Overall, the results highlight the importance of examining trait emotional intelligence as an antecedent of players’ psychobiosocial states in applied sport contexts both in terms of team functioning and individual optimal sport experience.
1. Introduction
A substantial amount of research attention has been focused on the study of athletes’ emotional experiences and their relationship with performance [1,2]. This research, however, has typically targeted athletes involved in individual sports. For instance, only 14% of the 183 studies included in a review about athletes’ emotions and other related states [3] involved team sports athletes. Thus, in our study, we examined the relationships between some critical psychosocial factors in team sports, expected to positively influence athletes’ emotional experiences. Specifically, we investigated the relationships between individuals’ emotional abilities, aspects of intra-team communication, and athletes’ performance-related psychobiosocial states.
An athlete’s ability to regulate their emotions is based on emotional intelligence, a construct that describes how individuals identify, express, understand, regulate, and use their own emotions and those of others [4]. Most research investigating emotional intelligence has examined the relationship between emotional intelligence and athletic performance, with empirical evidence from studies in various sports indicating that trait emotional intelligence, typically assessed with self-report questionnaires, is related to performance [5]. Emotional intelligence has also been related to adaptive psychological functioning. Research findings suggest that athletes with high emotional intelligence levels are more inclined to better regulate their feeling states and are more likely to experience pleasant emotions prior to competition [5,6,7].
Previous research indicates that emotional intelligence relates to emotions, physiological stress responses, successful psychological skill usage, and is also associated with successful athletic performance [8,9,10]. The emotion regulation process is inherently social and interpersonal and should involve the individuals’ interactions with the environment [11]. However, the role of emotional intelligence in group dynamics has not been properly investigated. Hence, there is a need for more research on the combination of both person-centered (single athlete experiences) and group-centered approaches (team experiences and processes) to emotions.
In team sports, communication is a fundamental social process comprised of verbal and nonverbal messages exchanged by group members, which influence their emotions, interactions, and performance. In the context of sport teams, the nature and quality of intra-team communication is crucial, and is assumed to involve acceptance (i.e., interpersonal exchange of appreciation and consideration), distinctiveness (i.e., communication of shared identity), positive conflict (i.e., constructive ways to deal with disruption), and negative conflict (i.e., emotional, personal, and confrontational exchanges) [12]. Intra-team communication relies on shared knowledge [13], and has been positively associated with team functioning and team cohesion [14,15]. Emotional intelligence and communication are inherently associated, as all interpersonal behaviors are communicated (we cannot not communicate). Effective communication typically requires an understanding of others’ viewpoints and effective management of emotions [4].
In sports with a high degree of interdependence, the clarity of information about team members’ roles may influence communication as well as athletes’ experiences and overall team functioning. Role ambiguity or the lack of clear information associated with one’s role is influenced by the quality of communication between team members and coaches, which consequently influences athletes’ feeling states [16,17]. Role ambiguity is a multidimensional construct involving four aspects related to the perception of one’s role: (a) the scope of one’s responsibilities, (b) the behaviors associated with one’s role, (c) how one’s role performance is evaluated, and (d) the consequences of failing to fulfill one’s role responsibilities. Previous research found that role ambiguity is associated with dissatisfaction and the experience of unpleasant emotions, such as tension and anxiety, leading to a reduction of possibilities for the role occupant to meet the specific role requirements and demands [18]. A person’s reaction to a stressful situation is determined by their perception of ambiguity in understanding their role and others’ expectations [19], as well as the ability to regulate emotions and understand the situation from the point of view of others [20], which is consistent with the construct of emotional intelligence.
Emotions are the main component of psychobiosocial states as construed in the framework of the individual zones of optimal functioning (IZOF) model [2,3] (which is different from biopsychosocial approaches [21]). Conceptualized as situational experiences resulting from human functioning [2,22,23,24], psychobiosocial states are characterized by an array of psychological, biological, and social components, including emotional, cognitive, motivational, volitional, bodily-somatic, motor-behavioral, operational, and communicative modalities. Within the emotional modality, emotional experiences can be categorized considering the interaction between valence (i.e., pleasant and unpleasant) and performance functionality (i.e., functional and dysfunctional), which results in four types of states, namely pleasant-functional, pleasant-dysfunctional, unpleasant-functional, and unpleasant-dysfunctional. Psychobiosocial states are influenced by relevant person–environment transactions; perceptions of an experience as a challenge or a threat depend on personal resources to manage task demands, which can lead to functional or dysfunctional adjustment [11]. Other psychobiosocial states modalities involve attention processing and ability to concentrate (cognitive), pre-decisional (motivational) and post-decisional (volitional) processes, psychophysiological or biological responses to emotions (bodily-somatic), perception of movement characteristics or motor coordination (motor-behavioral), verbal or nonverbal aspects of interpersonal interactions (communicative), and the perception of the effectiveness of action or task execution (operational) [25]. The last two modalities of psychobiosocial states highlight the importance of the context and the ability to understand others’ emotions to interact and perform effectively [26].
The interplay between team processes and athletes’ psychobiosocial states has not yet been adequately researched. Thus, the current study focused on investigating the relationships between athletes’ emotional intelligence, role ambiguity, intra-team communication efficacy, and functional and dysfunctional states. Specifically, it was hypothesized that emotional intelligence would positively predict functional psychobiosocial states (hypothesis 1) and negatively predict dysfunctional states (hypothesis 2). In addition, the positive aspects of intra-team communication (i.e., acceptance, positive conflict, and distinctiveness) were expected to mediate the relationship between emotional intelligence and functional psychobiosocial states (hypothesis 3), while role ambiguity was expected to mediate the relationship between emotional intelligence and dysfunctional psychobiosocial states (hypothesis 4). A negative relationship between intra-team communication efficacy and role ambiguity was also hypothesized.
2. Materials and Methods
2.1. Participants
A sample of 291 Italian players (174 men, 117 women) took part in the study. The players were drawn from a total of 26 (14 male and 12 female) teams involved in various team sports (i.e., futsal, soccer, volleyball, handball, and rugby), competed at national (n = 110) and regional (n = 181) level, and had a mean age of 26.92 (SD = 6.83) years. All players had from one to twelve years (M = 1.85, SD = 1.68) of experience with their current coach, and had been playing from one to 25 years in the same team (M = 3.43, SD = 4.29).
2.2. Measures
2.2.1. Emotional Intelligence
The Trait Emotional Intelligence Questionnaire-Short Form (TEIQue-SF; [27]), derived from the Trait Emotional Intelligence Questionnaire [28], is comprised of 30 items loading in four subscales: (1) Well-being, assessing individuals’ perceptions about general life satisfaction level (6 items; e.g., “I believe I’m full of personal strengths”); (2) Self-control, measuring individuals’ perceptions about whether individuals can control their impulses (6 items; e.g., “I usually find it difficult to regulate my emotions”); (3) Emotionality, assessing individuals’ awareness of their own emotions and those of others (8 items; e.g., “I often find it difficult to show my affection to those close to me”); and (4) Sociability, describing how individuals feel in different social contexts (6 items; e.g., “I’m usually able to influence the way other people feel”). A global trait emotional intelligence factor is computed by calculating the mean score of all 30 items. Responses are rated on a 7-point Likert scale ranging from 1 (completely disagree) to 7 (completely agree). In this study, we used 30 items from the Italian version of the scale [29]. Previous research supported the factorial structure of the scale and showed acceptable internal consistency (Cronbach’s alpha) with values ranging from 0.66 (Self-control and Emotionality) to 0.75 (Well-being) and a value of 0.88 for the Global trait emotional intelligence factor [30].
2.2.2. Intra-Team Communication Efficacy
Individuals’ quality of communication was measured on the revised Scale for Effective Communication in Sport (SECTS-2; [31]), which is a 15-item scale comprised of four factors: (1) Acceptance, evaluating the level of interpersonal exchange of appreciation between the athletes (4 items; e.g., “Trust each other”); (2) Positive conflict, measuring constructive ways of dealing with disagreements (4 items; e.g., “When disagreements arise, we try to communicate directly with those [with whom] we have a problem”); (3) Distinctiveness, assessing the use of a shared identity through verbal and nonverbal messages (3 items; e.g., “Use slang that only team members would understand”); (4) Negative conflict, gauging the expression of anger (4 items; e.g., “Shout when upset”). With the stem question “When our team communicates, we...”, participants are asked to reflect on different aspects of intra-team communication. The SECTS-2 was adapted to Italian using back-translation procedures described by Brislin [32]. Responses are rated on a 7-point Likert scale from 1 (hardly ever) to 7 (very frequently). Previous research provided satisfactory factor structure and acceptable internal consistency with Cronbach’s alphas ranging from 0.77 (Acceptance and Positive conflict) to 0.81 (Distinctiveness; [31]).
2.2.3. Role Ambiguity
The perception of role ambiguity was measured on the Role Ambiguity Scale (RAS; [19]), which is a 20-item questionnaire comprised of four factors with five items each: (1) Role scope of responsibilities evaluates individuals’ knowledge about their responsibilities (e.g., “I understand all my responsibilities”); (2) Role behavior assesses individuals’ knowledge about the behaviors required to fulfill their role (e.g., “It is clear what behaviors I should perform to fulfill my role”); (3) Role evaluation measures the individuals’ knowledge of how they are evaluated in performing their role (e.g., “It is clear to me how my role responsibilities are evaluated”); (4) Role consequences, to gauge the individual’s knowledge of penalties and frustration that they may incur for not fulfilling their expected responsibilities (e.g., “I understand the consequences of failing to carry out my role responsibilities”). The RAS was adapted to Italian following back-translation procedures [32]. Responses are rated on a 9-point Likert scale ranging from 1 (strongly disagree) to 9 (strongly agree), with high values representing role clarity, while lower values represent role ambiguity. Acceptable internal consistency has been reported with Cronbach’s alphas ranging from 0.77 to 0.91 [33].
2.2.4. Psychobiosocial States
Psychobiosocial states were measured on the trait version of the psychobiosocial states scale, derived from the Individualized Profiling of Psychobiosocial States [25], that consists of 20 rows of 74 items (3–4 per row) to assess cognitive, emotional (i.e., pleasant, anxiety-related, and anger-related states), motivational, volitional, bodily, motor-behavioral, operational, and communicative modalities of a state. Each state modality is assessed on two items, one functional (e.g., cognitive modality; “alert, focused, attentive”) and one dysfunctional (e.g., cognitive modality; “distracted, overloaded, doubtful, confused”) for performance. The emotional modality is assessed on six rows of items. Specifically, three rows of items assess pleasant/functional emotional states, unpleasant/functional anxiety, and functional anger, and three rows of items measure pleasant/dysfunctional emotional states, unpleasant/dysfunctional anxiety, and dysfunctional anger. The players were requested to rate how they usually feel in their sport on a 5-point Likert scale ranging from 0 (not at all) to 4 (very, very much). Previous research has provided support for a two-factor solution in Italian athletes (comparative fit index (CFI) = 0.950, Tucker–Lewis index (TLI) = 0.942, root-mean-square error of approximation (RMSEA) = 0.038, and standardized root mean square residual (SRMR) = 0.048 [34]).
2.3. Procedure
The study was conducted after receiving approval from the local ethics committee (protocol number 1249). Head coaches and team managers were contacted and the general purpose of the study was explained to gain participant access. Participants were informed of the purpose of the study and assured about the confidentiality of individual results and the voluntary nature of participation, after which a convenient meeting time was mutually agreed. Data were collected in the early/middle season in 2018. At the time of data collection, all teams were active in season, having spent approximately 3 to 5 months competing together during the current season. After informed consent was signed, players completed the questionnaires in the presence of the first researcher.
2.4. Data Analysis
Data were screened for missing values, distribution, and multivariate outliers [35]. Sixteen cases were removed from further analyses, five cases with several missing values (>5%) and eleven cases identified as outliers (Mahalanobis’ distance, p < 0.001). For the final sample (N = 291), we computed descriptive statistics, and internal consistency values. Differences in the mean scores of the study variables were examined via multivariate analysis of variance (MANOVA) by gender and competitive level (regional vs. national). The factor structure of the instruments was examined through confirmatory factor analyses (CFA). CFAs were performed with Mplus 8.4 [36], using the missing-data function and adjusting for non-normality with the robust full information maximum likelihood estimator (MLR in Mplus). Model fit was assessed using chi-square (χ2), normed chi-square (χ2/df), comparative fit index (CFI), Tucker–Lewis fit index (TLI), root mean square error of approximation (RMSEA), and standardized root mean square residual (SRMR). A good model fit is inferred with values for χ2/df less than 5, CFI and TLI close to 0.95, RMSEA smaller than 0.06, and SRMR smaller than 0.08 [37,38].
Structural equation modeling (SEM) analyses were conducted to test the hypothesized structural models of expected relationships between psychobiosocial states (functional and dysfunctional), emotional intelligence, intra-team communication, and role ambiguity. Intra-class correlations among variable scores were low, ranging from 0.013 (Self-control) to 0.193 (Acceptance). Variances between the teams were non-significant for all the variables (p > 0.060), suggesting homogeneous levels across the teams. We used the complex method in Mplus, which corrects the standard error due to possible team effects.
3. Results
Descriptive statistics, internal consistency values, and correlations for players’ emotional intelligence, intra-team communication, role ambiguity, and psychobiosocial states are reported in Table 1. Players reported high levels of emotional intelligence, especially for Well-being, Emotionality, Acceptance, Positive conflict, and Functional psychobiosocial states.
Table 1.
Descriptive statistics for the study variables.
Correlation analysis (Table 2) indicated that functional states were positively associated with emotional intelligence subscales, three intra-team communication factors (i.e., Acceptance, Distinctiveness, and Positive Conflict), and negatively associated with role ambiguity subscales. Dysfunctional states were negatively associated with emotional intelligence subscales and intra-team communication factors, and positively associated with role ambiguity.
Table 2.
Pearson product-moment correlations for the study variables.
MANOVA on the mean scores of the subscales yielded significant results by gender, Pillai’s trace = 0.134, F (15, 232) = 2.383, p = 0.003, ηp2 = 0.134. Post hoc analysis showed that male athletes reported significantly higher mean rating scores in Acceptance and Functional psychobiosocial states than female athletes, while female athletes reported higher scores in Role evaluation ambiguity. No significant differences were observed across competitive levels (p = 0.260) or for the competitive level by gender interaction (p = 0.142).
CFA results representing the four-factor solution of the TEIQue-SF scale (Well-being, Self-control, Emotionality, and Sociability) fit the data poorly, χ2/df = 2.692, CFI = 0.736, TLI = 0.704, RMSEA = 0.076, SRMR = 0.075 even after removal of item 23 (“I often pause and think about my feelings”) and 1 (“Expressing my emotions with words is not a problem for me”), which had low loadings in the expected factor. For this reason and to improve the ratio of variable to sample size [39], construct specific parcels were created after the removal of such items. Individual items were combined into four parcels based on the theoretical structure of emotional intelligence. A one-factor solution, measuring Global emotional intelligence, showed a good fit to the data, χ2/df = 1.731, CFI = 0.996, TLI = 0.987, RMSEA = 0.050, SRMR = 0.015. This one-factor solution is also consistent with the theoretical model of the TEIQue-SF scale. Internal reliability was established based on composite reliability with a value of 0.814 and an average variance extracted value of 0.866.
CFA for a four-factor model of the SECTS (Acceptance, Positive conflict, Distinctiveness, and Negative conflict) indicated a good fit to the data, χ2/df = 1.901, CFI = 0.939, TLI = 0.924, RMSEA = 0.056, SRMR = 0.053. Standardized factor loadings varied between 0.538 and 0.745 (Acceptance), 0.449 and 0.897 (Distinctiveness), 0.574 and 0.780 (Positive conflict), 0.469 and 0.779 (Negative conflict). However, Acceptance and Positive conflict were highly correlated, with an inter-factor correlation value of 0.755 indicating redundancy. Thus, four parcels including items from Acceptance and Positive conflict subscales were created. CFA after parceling fitted data well, χ2/df = 2.115, CFI = 0.995 TLI = 0.986, RMSEA = 0.062, SRMR = 0.012. A composite reliability value of 0.870 and average variance extracted value of 0.926 indicated sound reliability.
CFA for a four-factor model of the RAS (Role scope, Role behavior, Role evaluation, and Role consequences) indicated a good fit to the data, χ2/df = 2.228, CFI = 0.935, TLI = 0.925, RMSEA = 0.065, SRMR = 0.065. Composite reliability values ranged from 0.871 (Role evaluation) to 0.913 (Role behavior), and average variance extracted values ranged from 0.856 (Role consequences) to 0.913 (Role scope).
CFA representing the two-factor model of the 20 items PBS-ST scale fit the data poorly, χ2/df = 3.485, CFI = 0.747, TLI = 0.716, RMSEA = 0.092, SRMR = 0.117. Model fit improved, χ2/df = 2.293, CFI = 0.876, TLI = 0.858, RMSEA = 0.067, SRMR = 0.064, after the removal of item 7 (“Nervous, restless, discontented, dissatisfied”) and item 12 (“Overjoyed, complacent, pleased, satisfied”) included in the functional anxiety and dysfunctional pleasant states, respectively, as they loaded negatively onto the expected factor. Individual items were combined into parcels based on the theoretical structure of psychobiosocial states as captured through the PBS-ST. Thus, three parcels were created for each high order factor (i.e., Functional psychobiosocial states and Dysfunctional psychobiosocial states) by calculating the sums of the set of items representing second-order dimensions. Specifically, three parcels were created for Functional psychobiosocial states and distributed with pleasant, anger-related states, and cognitive modality items (parcel 1), functional motivational, volitional, and bodily-somatic items (parcel 2), and functional motor-behavioral, operational, and communication items (parcel 3). Three parcels were created for Dysfunctional psychobiosocial states that included items representing dysfunctional cognitive, anxiety-, and anger-related states (parcel 4), motivation, bodily-somatic, and volitional items (parcel 5), and motor-behavioral, communication, and operational items (parcel 6). CFA after parceling fitted data well, χ2/df =1.666, CFI = 0.993 TLI = 0.986, RMSEA = 0.048, SRMR = 0.032. Composite reliability values were 0.843 (Functional psychobiosocial states) and 0.869 (Dysfunctional psychobiosocial states), and average variance extracted values were 0.937 (Functional states) and 0.955 (Dysfunctional states).
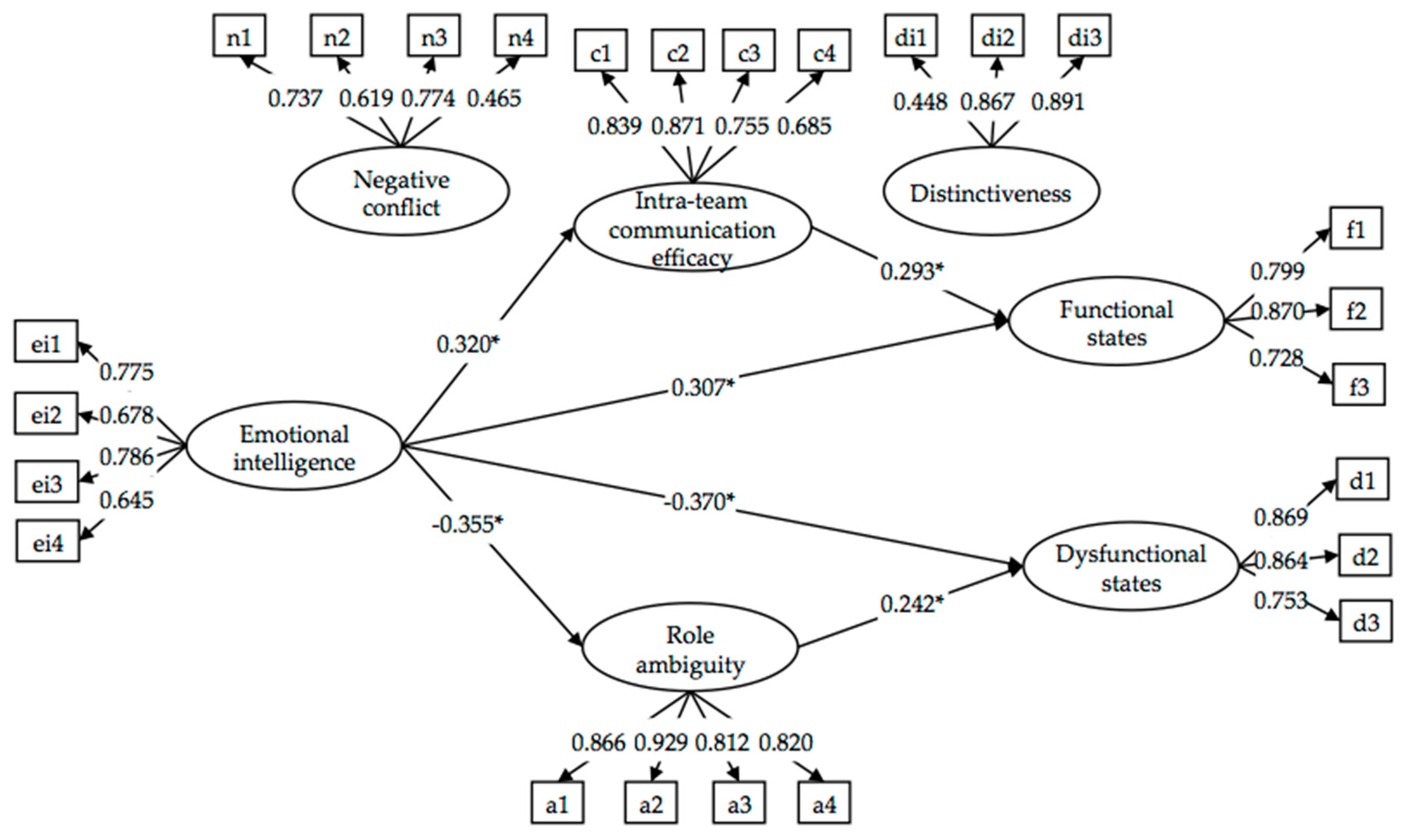
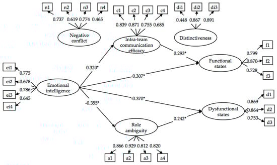
SEM analyses were conducted to examine direct relationships between Global emotional intelligence, Functional and Dysfunctional psychobiosocial states, three intra-team communication factors (Acceptance and Positive conflict combined, representing effective intra-team communication), Distinctiveness, Negative conflict, and Role ambiguity. We controlled for gender, sport type (individual and team sport), and competitive level (national and regional) by entering these variables in the model as covariates. The model revealed good fit to the data, χ2/df = 1.393, CFI = 0.967, TLI = 0.963, RMSEA = 0.037, SRMR = 0.058. Significant path coefficients between the variables are presented in Figure 1.
Figure 1.
Structural equation model illustrating interrelationships between global emotional intelligence, intra-team communication efficacy, role ambiguity, and functional and dysfunctional psychobiosocial states. Note: Significant standardized coefficients (β) are presented. * p < 0.001.
In line with our hypotheses, global emotional intelligence was found to be a positive predictor of intra-team communication efficacy and functional psychobiosocial states (hypothesis 1), and a negative predictor of role ambiguity and dysfunctional psychobiosocial states (hypothesis 2). The relationship between global emotional intelligence and functional states was mediated by intra-team communication efficacy, which confirmed hypothesis 3. Role ambiguity was found to mediate the relationship between emotional intelligence and dysfunctional states, according to hypothesis 4. A negative relationship was found between communication efficacy and role ambiguity with a value of −0.298 (p < 0.001).
4. Discussion
The purpose of the present study was to examine the relationship between players’ trait-emotional intelligence, intra-team communication, role ambiguity, and functional and dysfunctional psychobiosocial states in the context of team sports. Specifically, we examined trait emotional intelligence as a predictor of functional and dysfunctional psychobiosocial states. The hypothesized mediating role of intra-team communication and role ambiguity was also tested. Overall, the study extends previous literature on athletes’ emotional experiences considering the sport-specific measurement of functional and dysfunctional states.
The findings revealed high scores for reported trait emotional intelligence, intra-team communication, and functional psychobiosocial states, while scores for dysfunctional states and role ambiguity were low. Reported emotional intelligence correlated positively with aspects of intra-team communication related to the exchange of appreciation between the players and constructive ways of dealing with disagreements, as well as with functional psychobiosocial states. Negative correlations were found between emotional intelligence, all dimensions of role ambiguity, and dysfunctional psychobiosocial states. Descriptive statistics were in line with those reported in previous studies [8,17]. Significant gender differences were observed in the mean scores for acceptance communication, ambiguity regarding the evaluation of role performance, and the intensity of functional psychobiosocial states. Male athletes reported a greater degree of acceptance communication and intensity of functional psychobiosocial states, while female athletes reported higher ambiguity regarding the evaluation of role performance. These findings are in contrast with those of previous research conducted in a smaller sample of intercollegiate-level team sport athletes (n = 116) that indicated a greater degree of acceptance communication in women and did not yield significant gender differences regarding role ambiguity [17]. Regarding psychobiosocial states, gender differences observed were similar to those reported in previous research on youth athletes [40]. Taken together these results support the notion that interpersonal exchanges and communication are related to the individuals’ knowledge about how they are evaluated in performing their role, which can trigger functional experiences. Unlike the study with intercollegiate-level athletes in which positive conflict was excluded from analyses due to low alpha scores, in our study we observed a high positive correlation between the dimension of acceptance communication and positive conflict subscales, thus, both dimensions were combined into a factor representing intra-team communication efficacy.
In line with our hypotheses, we found that emotional intelligence was a positive and significant predictor of functional psychobiosocial states (hypothesis 1), and a negative predictor of dysfunctional states (hypothesis 2; see Figure 1). These results are consistent with those reported in the literature showing greater scores of emotional intelligence to be related to a greater occurrence of pleasant emotional responses [5,6,7,41], and lower levels of unpleasant emotions such as anxiety [42]. Substantial research attention has been focused on emotion–sport performance relationships [3], suggesting that limiting the assessment of emotional valence or hedonic tone may not provide the whole picture. Thus, in the present study, we assessed psychobiosocial states, which involve pleasant and unpleasant emotional states and other performance-related experiences categorized considering their functional impact on performance (i.e., functional vs. dysfunctional). Functional psychobiosocial states have been found related to optimal performance in several studies [25,26,43]. A meta-analysis of the relationship between emotional intelligence and sports performance revealed a small but significant effect, supporting the need for further investigation of mediating variables [44].
Previous research on emotional intelligence has mainly involved athletes of individual sports, without considering social processes that are at the core of team sports. Findings from mediation analysis showed both direct and indirect positive relationships between emotional intelligence and functional psychobiosocial states. The aspects of intra-team communication related to the exchange of appreciation between the players and constructive ways of dealing with disagreements mediated the relationship between emotional intelligence and functional psychobiosocial states (hypothesis 3). Both direct and indirect negative links were found between emotional intelligence and dysfunctional psychobiosocial states, with role ambiguity mediating this relationship (hypothesis 4). Significant negative links were found between intra-team communication and role ambiguity. These results are in line with the tenets of role theory [16,17] and previous research indicating that effective communication influences the degree of role understanding [33].
The literature on performance-related emotional experiences has, for the most part, focused on athletes involved in individual sports disregarding group phenomena. Although, conceptually, emotional intelligence involves the ability to identify, understand, and manage one’s own emotions and those of others, research examining links with inter-personal communication and the degree of understanding ones’ expectations and responsibilities of behavior within a team has not received research attention. Several authors have highlighted the need to examine the relationship between emotional intelligence and feeling states [1,5,9,10]. This study aimed to fill this gap by focusing on two relevant aspects of group interaction, namely, intra-team communication and role ambiguity, thus contributing to the literature on emotional intelligence and group dynamics in sports.
These findings, however, should be taken with caution, as there are limitations to the study that should be noted. First, our study is based on cross-sectional data that do not allow the establishment of a true temporal or causal relationship between these variables. Based on the notion that emotional intelligence can be improved, future research should take into account intervention protocols to examine the effects of enhanced emotional intelligence on social processes, psychobiosocial states, and performance outcomes. Developing a good level of intra-team communication could be facilitated by emotional intelligence skills training, making it easier for athletes to meet the expectations of their role in the team. Second, although we adjusted the standard error due to possible team effects, the statistical analyses were conducted at an individual level. Future research investigating these relationships should account for the group level with the same settings. Both role clarification/ambiguity and intra-team communication can be influenced by specific characteristics of the coach, including emotional intelligence, leadership style, and the motivational climate they create. Thus, future research considering coaches’ emotional intelligence and the potential influence on team processes and athletes’ psychobiosocial states and behaviors should be conducted.
Overall, emotional intelligence was found to be a significant predictor of psychobiosocial states, whereas intra-team communication and role ambiguity mediated this relationship. These results suggest that emotional intelligence, which involves the ability to perceive, recognize, manage, and use one’s own and others’ emotions, has the potential to facilitate the communication process between team members, help in clarifying the role each athlete plays in the team, enhance functional psychobiosocial states, and decrease dysfunctional states. Taken together, the results highlight the importance of emotional intelligence in an applied sport context both in terms of team functioning and individual optimal performance.
Author Contributions
Conceptualization, R.N., C.R., L.B., A.H. and M.C.R.; Methodology, R.N., C.R., L.B. and M.C.R.; data curation R.N., data analysis, R.N., A.T., C.R. and M.C.R.; writing—original draft, R.N., C.R. and M.C.R.; writing—review and editing, R.N., C.R., A.T., L.B., A.H. and M.C.R. All authors have read and agreed to the published version of the manuscript.
Funding
This research received no external funding.
Conflicts of Interest
The authors declare no conflict of interest.
References
- Friesen, A.P.; Lane, A.M.; Devonport, T.J.; Sellars, C.N.; Stanley, D.N.; Beedie, C.J. Emotion in sport: Considering interpersonal regulation strategies. Int. Rev. Sport. Exer. Psychol. 2013, 6, 139–154. [Google Scholar] [CrossRef]
- Hanin, Y.L. Emotions in Sport; Human Kinetics: Champaign, IL, USA, 2000. [Google Scholar]
- Ruiz, M.C.; Raglin, J.; Hanin, Y.L. The individual zones of optimal functioning (IZOF) model (1978–2014): Historical overview of its development and use. Int. J. Sport Exerc. Psychol. 2017, 15, 41–63. [Google Scholar] [CrossRef]
- Mayer, J.D.; Salovey, P.; Caruso, D. What is emotional intelligence? In Emotional Development and Emotional Intelligence; Salovey, P., Sluyter, D.J., Eds.; Basics books: New York, NY, USA, 1997. [Google Scholar]
- Laborde, S.; Dosseville, F.; Allen, M.S. Emotional intelligence in sport and exercise: A systematic review. Scand. J. Med. Sci. Sport 2016, 26, 862–874. [Google Scholar] [CrossRef] [PubMed]
- Lane, A.M.; Devonport, T.J.; Soos, I.; Karsai, I.; Leibinger, E.; Hamar, P. Emotional intelligence and emotions associated with optimal and dysfunctional athletic performance. J. Sport Sci. Med. 2010, 9, 388–392. [Google Scholar] [CrossRef]
- Lane, A.M.; Wilson, M. Emotions and trait emotional intelligence among ultra-endurance runners. J. Sci. Med. Sport 2011, 14, 358–362. [Google Scholar] [CrossRef] [PubMed]
- Laborde, S.; Lautenbach, F.; Allen, M.S.; Herbert, C.; Achtzehn, S. The role of emotional intelligence in emotion regulation and performance under pressure. Pers. Indiv. Differ. 2014, 57, 43–47. [Google Scholar] [CrossRef]
- Peña-Sarrionandia, A.; Mikolajczak, M.; Gross, J.J. Integrating emotion regulation and emotional intelligence traditions: A meta-analysis. Front. Psychol. 2015, 6, 160. [Google Scholar] [CrossRef] [PubMed]
- Stys, Y.; Brown, S.L. A Review of the Emotional Intelligence Literature and Implications for Corrections; Research Branch, Correctional Service of Canada: Ottawa, ON, Canada, 2004; Available online: https://www.csc-scc.gc.ca/research/092/005008-0150-eng.pdf (accessed on 1 August 2020).
- Lazarus, R.S. How emotions influence performance in competitive sports. Sport Psychol. 2000, 14, 229–252. [Google Scholar] [CrossRef]
- Sullivan, P.J.; Feltz, D.L. The preliminary development of the Scale for Effective Communication in Team Sports (SECTS). J. Appl. Soc. Psychol. 2003, 33, 1693–1715. [Google Scholar] [CrossRef]
- Eccles, D.W.; Tenenbaum, G. Why an expert team is more than a team of experts: A social-cognitive conceptualization of team coordination and communication in sport. J. Sport Exerc. Psychol. 2004, 26, 542–560. [Google Scholar] [CrossRef]
- Wickwire, T.L.; Bloom, G.A.; Loughead, T.M. The environment; structure; and interaction process of elite same sex dyadic sport teams. Sport Psychol. 2004, 18, 381–396. [Google Scholar] [CrossRef][Green Version]
- Lower-Hoppe, L.M.; Heuett, K.B.; Newman, T.J.; Brgoch, S.M. Communication and team performance: A case study of Division I football captains. Int. J. Sport Commun. 2020, 13, 77–96. [Google Scholar] [CrossRef]
- Kahn, R.L.; Wolfe, D.M.; Quinn, R.P.; Snoek, J.D.; Rosenthal, R.A. Organizational Stress: Studies in Role Conflict and Ambiguity; Wiley: New York, NY, USA, 1964. [Google Scholar]
- Cunningham, I.J.; Eys, M.A. Role ambiguity and intra-team communication in interdependent sport teams. J. Appl. Soc. Psychol. 2007, 37, 2220–2237. [Google Scholar] [CrossRef]
- Beauchamp, M.R.; Bray, S.R.; Eys, M.A.; Carron, A.V. Leadership behaviour and multidimensional role ambiguity perception in team sport. Small Group Res. 2005, 36, 5–20. [Google Scholar] [CrossRef]
- Beauchamp, M.R.; Bray, S.R.; Eys, M.A.; Carron, A.V. Role ambiguity, role efficacy, and role performance: Multidimensional and mediational relationships within interdependent sport teams. Group Dyn. 2002, 6, 229–242. [Google Scholar] [CrossRef]
- Siskos, B.; Proios, M.; Lykesas, G. Relationships between emotional intelligence and psychological factors in physical education. Stud. Phys. Cult. Tour 2012, 9, 154–159. [Google Scholar]
- Appaneal, R.N.; Perna, F.M. Biopsychosocial model of injury. In Encyclopedia of Sport and Exercise Psychology; Eklund, R.C., Tenenbaum, G., Eds.; SAGE Publications: Thousand Oaks, CA, USA, 2014; pp. 74–77. [Google Scholar]
- Robazza, C.; Ruiz, M.C. Emotional Self-Regulation in Sport and Performance; Oxford Research Encyclopedia of Psychology: London, UK, 2018. [Google Scholar] [CrossRef]
- Ruiz, M.C.; Haapanen, S.; Tolvanen, A.; Robazza, C.; Duda, J.L. Predicting athletes’ functional and dysfunctional emotions: The role of the motivational climate and motivation regulations. J. Sport Sci. 2017, 35, 1598–1606. [Google Scholar] [CrossRef] [PubMed]
- Ruiz, M.C.; Robazza, C. Emotion regulation. In The Routledge International Encyclopedia of Sport and Exercise Psychology; Hackfort, D., Schinke, R.J., Eds.; Routledge: London, UK, 2020; Volume 2, pp. 263–280. [Google Scholar]
- Ruiz, M.C.; Hanin, Y.; Robazza, C. Assessment of performance-related experiences: An individualized approach. Sport Psychol. 2016, 30, 201–218. [Google Scholar] [CrossRef]
- Middleton, T.R.F.; Seanor, M.; Schinke, R.J.; Pedraza, I.; Ruiz, M.C.; Robazza, C. The role of social interaction during pre-performance routines: An individual zones of optimal functioning (IZOF) perspective. Int. J. Sport Psychol. 2019, 50, 111–131. [Google Scholar] [CrossRef]
- Cooper, A.; Petrides, K.V. A psychometric analysis of the Trait Emotional Intelligence Questionnaire-Short Form (TEIQue-SF) using Item Response Theory. J. Pers. Assess. 2010, 92, 449–457. [Google Scholar] [CrossRef]
- Petrides, K.V. Psychometric properties of the trait emotional intelligence questionnaire. In Advances in the Assessment of Emotional Intelligence; Stough, C., Saklofske, D.H., Parker, J.D., Eds.; Springer: New York, NY, USA, 2009; pp. 21–33. [Google Scholar]
- Di Fabio, A.; Saklofske, D.H.; Tremblay, P.F. Psychometric properties of the Italian trait emotional intelligence questionnaire (I-TEIQue). Pers. Individ. Dif. 2016, 96, 198–201. [Google Scholar] [CrossRef]
- Zampetakis, L. The measurement of trait emotional intelligence with TEIQue-SF: An analysis based on unfolding item response theory models. Res. Emotion Organ. 2011, 7, 289–315. [Google Scholar] [CrossRef]
- Sullivan, P.J.; Short, S. Further operationalization of intra-team communication in sports: An updated version of the scale of effective communication in team sports (SECTS-2). J. Appl. Soc. Psychol. 2011, 41, 471–487. [Google Scholar] [CrossRef]
- Brislin, R.W. The wording and translation of research instruments. In Field Methods in Cross-Cultural Research; Lonner, W.L., Berry, J.W., Eds.; Sage: Newbury Park, CA, USA, 1986; pp. 137–164. [Google Scholar]
- Eys, M.A.; Carron, A.V.; Beauchamp, M.R.; Bray, S.R. Role ambiguity in sport teams. J. Sport Exerc. Psychol. 2003, 25, 534–550. [Google Scholar] [CrossRef]
- Robazza, C.; Bertollo, M.; Ruiz, M.C.; Bortoli, L. Measuring psychobiosocial states in sport: Initial validation of a trait measure. PLoS ONE 2016, 11, e0167448. [Google Scholar] [CrossRef] [PubMed]
- Hair, J.F.; Black, W.C.; Babin, B.J.; Anderson, R.E. Multivariate Data Analysis, 8th ed.; Cengage: Hampshire, UK, 2019. [Google Scholar]
- Muthén, L.K.; Muthén, B.O. Mplus User’s Guide, 8th ed.; Muthén & Muthén: Los Angeles, CA, USA, 2017. [Google Scholar]
- Hu, L.T.; Bentler, P. Cutoff criteria for fit indexes in covariance structure analysis: Conventional criteria versus new alternatives. Struct. Equ. Modeling 1999, 6, 1–55. [Google Scholar] [CrossRef]
- Schumacker, R.E.; Lomax, R.G. A Beginner’s Guide to Structural Equation Modeling, 4th ed.; Routledge: New York, NY, USA, 2016. [Google Scholar]
- Wang, J.; Wang, X. Structural Equation Modeling: Applications Using Mplus, 2nd ed.; John Wiley & Sons: New York, NY, USA, 2020. [Google Scholar]
- Morano, M.; Bortoli, L.; Ruiz, M.C.; Robazza, C. Psychobiosocial states as mediators of the effects of basic psychological need satisfaction on burnout symptoms in youth sport. Int. J. Environ. Res. Public Health 2020, 17, 4447. [Google Scholar] [CrossRef]
- Wagstaff, C.R.D.; Fletcher, D.; Hanton, S. Exploring emotion abilities and regulation strategies in sport organizations. Sport Exerc. Perf. Psychol. 2012, 1, 268–282. [Google Scholar] [CrossRef]
- Castro-Sánchez, M.; Lara-Sánchez, A.J.; Zurita-Ortega, F.; Chacón-Cuberos, R. Motivation, anxiety, and emotional intelligence are associated with the practice of contact and non-contact sports: An explanatory model. Sustainability 2019, 11, 4256. [Google Scholar] [CrossRef]
- Bortoli, L.; Bertollo, M.; Hanin, Y.L.; Robazza, C. Striving for excellence: A multi-action plan intervention model for shooters. Psychol. Sport Exerc. 2012, 13, 693–701. [Google Scholar] [CrossRef]
- Kopp, A.; Jekauc, D. The influence of emotional intelligence on performance in competitive sports: A meta-analytical investigation. Sports 2018, 6, 175. [Google Scholar] [CrossRef] [PubMed]
Publisher’s Note: MDPI stays neutral with regard to jurisdictional claims in published maps and institutional affiliations. |
© 2020 by the authors. Licensee MDPI, Basel, Switzerland. This article is an open access article distributed under the terms and conditions of the Creative Commons Attribution (CC BY) license (http://creativecommons.org/licenses/by/4.0/).
