Hybrid Dihydropyrimidinones Targeting AKT Signaling: Antitumor Activity in Hormone-Dependent 2D and 3D Cancer Models
Abstract
1. Introduction
2. Materials and Methods
2.1. Hybrid Compounds
2.2. Cell Lines and Culture Conditions
2.3. Cytotoxicity Assessment and Screening of Hybrid Molecules
2.4. Cell Cycle and Cell Death Analysis
2.5. Phospho-Kinase Array
2.6. Assessment of Proliferative Pathway Inhibition by Western Blotting
2.7. AKT Silencing by esiRNA
2.8. AKT Inhibition by Pharmacological Agent
2.9. Three-Dimensional Culture Model (Spheroids)
2.10. Determination of Combination Index (C.I.) for Drugs
2.11. Acquired Antihormone Resistance Models
2.12. Molecular Docking
2.13. Statistical Analysis
3. Results
3.1. Hybrid Dihydropyrimidinones Reduce Viability in Hormone-Driven Cancer in 2D and 3D Models
3.1.1. Screening of Xanthene-Dihydropyrimidinone Hybrid Compounds
3.1.2. Hybrid Molecules Induce Cell Cycle Arrest and Apoptosis in Hormone-Driven Cancer Cells
3.2. AKT Signaling Is a Molecular Target of Xanthene-Dihydropyrimidinone Hybrid Compounds
3.3. Hormone Therapies Synergize with Xanthene-Dihydropyrimidinone Hybrid Compounds in Hormone-Driven Cancer Lines
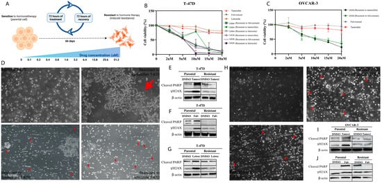
3.4. Xanthene-Dihydropyrimidinone Hybrid Compounds Are Effective in Hormone Therapy-Resistant Cancer Models
4. Discussion
5. Conclusions
Supplementary Materials
Author Contributions
Funding
Data Availability Statement
Conflicts of Interest
Abbreviations
| AKT | Protein Kinase B |
| ATCC | American Type Culture Collection |
| BRCA1 | Breast Cancer 1, early onset |
| CHK1 | Checkpoint Kinase 1 |
| CHX | Cycloheximide |
| DMSO | Dimethyl Sulfoxide |
| ECACC | European Collection of Cell Cultures |
| ECL | Enhanced Chemiluminescence |
| ER | Estrogen Receptor |
| FBS | Fetal Bovine Serum |
| FITC | Fluorescein Isothiocyanate |
| HER2 | Human Epidermal growth factor Receptor 2 |
| HRP | Horseradish Peroxidase |
| IC25 | Inhibitory Concentration 25% |
| IC50 | Inhibitory Concentration 50% |
| IC75 | Inhibitory Concentration 75% |
| MDM2 | Murine Double Minute 2 |
| MT Cell Viability Assay | RealTime-Glo MT Cell Viability Assay |
| PARP | Poly (ADP-Ribose) Polymerase |
| PBS | Phosphate-Buffered Saline |
| P/S | Penicillin/Streptomycin |
| PI | Propidium Iodide |
| PI3K | Phosphoinositide 3-Kinase |
| RMSD | Root-Mean-Square Deviation |
| SD | Standard Deviation |
| siRNA/esiRNA | Small interfering RNA/Endoribonuclease-prepared siRNA |
| SMILES | Simplified Molecular Input Line Entry System |
| SRB | Sulforhodamine B |
| ZIP | Zero Interaction Potency |
| 5-FU | 5-Fluorouracil |
References
- Siegel, R.L.; Miller, K.D.; Fuchs, H.E.; Jemal, A. Cancer statistics, 2023. CA Cancer J. Clin. 2023, 73, 17–48. [Google Scholar] [CrossRef]
- Cardoso, F.; Paluch-Shimon, S.; Senkus, E.; Curigliano, G.; Aapro, M.; Andre, F.; Harbeck, N.; Aguilar Lopez, B.; Barrios, C.H.; Bergh, J. 4th ESO-ESMO International Consensus Guidelines for Advanced Breast Cancer (ABC 4). Ann. Oncol. 2018, 29, 1634–1657. [Google Scholar] [CrossRef] [PubMed]
- Perou, C.M.; Sørlie, T.; Eisen, M.B.; van de Rijn, M.; Jeffrey, S.S.; Rees, C.A.; Pollack, J.R.; Ross, D.T.; Johnsen, H.; Akslen, L.A. Molecular portraits of human breast tumours. Nature 2000, 406, 747–752. [Google Scholar] [CrossRef]
- Emons, G. Hormone-Dependent Cancers: Molecular Mechanisms and Therapeutical Implications. Cells 2022, 12, 110. [Google Scholar] [CrossRef]
- Fontana, F.; Limonta, P. Dissecting the Hormonal Signaling Landscape in Castration-Resistant Prostate Cancer. Cells 2021, 10, 1133. [Google Scholar] [CrossRef]
- Lonergan, P.E.; Tindall, D.J. Androgen receptor signaling in prostate cancer development and progression. J. Carcinog. 2011, 10, 20. [Google Scholar] [CrossRef]
- Gründker, C.; Emons, G. Role of Gonadotropin-Releasing Hormone (GnRH) in Ovarian Cancer. Cells 2021, 10, 437. [Google Scholar] [CrossRef] [PubMed]
- Colditz, G.A.; Rosner, B.; Chen, W.Y.; Holmes, M.D.; Hankinson, S.E. Risk factors for breast cancer according to estrogen and progesterone receptor status. J. Natl. Cancer Inst. 2004, 96, 218–228. [Google Scholar] [CrossRef]
- Antonarakis, E.S.; Lu, C.; Wang, H.; Luber, B.; Nakazawa, M.; Roeser, J.C.; Chen, Y.; Mohammad, T.A.; Chen, Y.; Fedor, H.L. AR-V7 and resistance to enzalutamide and abiraterone in prostate cancer. N. Engl. J. Med. 2014, 371, 1028–1038. [Google Scholar] [CrossRef]
- Ediriweera, M.K.; Tennekoon, K.H.; Samarakoon, S.R. Role of the PI3K/AKT/mTOR signaling pathway in ovarian cancer: Biological and therapeutic significance. Semin. Cancer Biol. 2019, 59, 147–160. [Google Scholar] [CrossRef] [PubMed]
- Fang, J.; Seki, T.; Maeda, H. Therapeutic strategies by modulating oxygen stress in cancer and inflammation. Adv. Drug Deliv. Rev. 2009, 61, 290–302. [Google Scholar] [CrossRef]
- Liu, J.; Wang, Y.; Li, Y.; Chen, Z.; Sun, P. DMXAA-pyranoxanthone hybrids enhance inhibition activities against human cancer cells with multi-target functions. Eur. J. Med. Chem. 2018, 143, 1768–1778. [Google Scholar] [CrossRef]
- Cross, D.A.; Alessi, D.R.; Cohen, P.; Andjelkovich, M.; Hemmings, B.A. Inhibition of glycogen synthase kinase-3 by insulin mediated by protein kinase B. Nature 1995, 378, 785–789. [Google Scholar] [CrossRef]
- Santos, S.J.; Rossatto, F.C.P.; Jardim, N.S.; Ávila, D.S.; Ligabue-Braun, R.; Fontoura, L.A.M.; Zimmer, K.R.; Russowsky, D. Chromene-dihydropyrimidinone and xanthene-dihydropyrimidinone hybrids: Design, synthesis, and antibacterial and antibiofilm activities. New J. Chem. 2023, 47, 7500–7520. [Google Scholar] [CrossRef]
- Shoemaker, R.H. The NCI60 human tumour cell line anticancer drug screen. Nat. Rev. Cancer 2006, 6, 813–823. [Google Scholar] [CrossRef]
- Sweeney, E.E.; Schuler, L.A.; Brodie, A. Models and Mechanisms of Acquired Antihormone Resistance in Breast Cancer: Significant Clinical Progress Despite Limitations. Horm. Mol. Biol. Clin. Investig. 2012, 9, 143–163. [Google Scholar] [CrossRef] [PubMed]
- Trott, O.; Olson, A.J. AutoDock Vina: Improving the Speed and Accuracy of Docking with a New Scoring Function, Efficient Optimization, and Multithreading. J. Comput. Chem. 2010, 31, 455–461. [Google Scholar] [CrossRef] [PubMed]
- Biovia. Discovery Studio Modeling Environment; Dassault Systèmes: San Diego, CA, USA, 2025. [Google Scholar]
- Catanzaro, E.; Di Napoli, M.; Iuliano, M.; D’Accolti, L.; Monti, S.M.; De Feo, V.; Seghetti, F.; Calcabrini, C.; Rampa, A.; Gobbi, S. Identification of a new tamoxifen-xanthene hybrid as pro-apoptotic anticancer agent. Bioorg. Chem. 2019, 86, 538–549. [Google Scholar] [CrossRef]
- Sun, S.Q.; Zhang, X.; Wang, L.; Lu, M.; Li, Q.; Zhao, Y.X.; Li, S.Y.; Qiang, J.W.; Ji, Y.Z. Anti-Tumor Effects of Astaxanthin by Inhibition of the Expression of STAT3 in Prostate Cancer. Mar. Drugs 2020, 18, 415. [Google Scholar] [CrossRef]
- Su, X.Z.; Sun, X.Q.; Wang, Y.J.; Li, Y.; Chen, R.; Wang, C.B.; Ouyang, X.L.; Jiang, Y.; Zhu, M.Y. Astaxanthin Combine with Human Serum Albumin to Abrogate Cell Proliferation, Migration, and Drug-resistant in Human Ovarian Carcinoma SKOV3 Cells. Anticancer Agents Med. Chem. 2019, 19, 792–801. [Google Scholar] [CrossRef] [PubMed]
- Dong, Y.; Zhang, Q.; Li, H.; Zhang, X.; Liu, W.; Nakagawa-Goto, K.; Lai, C.Y.; Morris-Natschke, S.L.; Bastow, K.F.; Lee, K.H. Antitumor agents 287. Substituted 4-amino-2H-pyran-2-one (APO) analogs reveal a new scaffold from neo-tanshinlactone with in vitro anticancer activity. Bioorg. Med. Chem. Lett. 2011, 21, 2341–2344. [Google Scholar] [CrossRef] [PubMed]
- Musgrove, E.A.; Sutherland, R.L. Biological determinants of endocrine resistance in breast cancer. Nat. Rev. Cancer 2009, 9, 631–643. [Google Scholar] [CrossRef] [PubMed]
- Lipinski, C.A.; Lombardo, F.; Dominy, B.W.; Feeney, P.J. Experimental and computational approaches to estimate solubility and permeability in drug discovery and development settings. Adv. Drug Deliv. Rev. 1997, 23, 3–25. [Google Scholar] [CrossRef]
- Doak, B.C.; Over, B.; Giordanetto, F.; Kihlberg, J. Beyond the Rule of 5: Drugs and Clinical Candidates with Properties Outside the Rule of 5. MedChemComm 2014, 5, 1307–1315. [Google Scholar]
- Ghose, A.K.; Viswanadhan, V.N.; Wendoloski, J.J. A knowledge-based approach in designing combinatorial or medicinal chemistry libraries for drug discovery. J. Comb. Chem. 1999, 1, 55–68. [Google Scholar] [CrossRef]
- Veber, D.F.; Johnson, S.R.; Cheng, H.Y.; Smith, B.R.; Ward, K.W.; Kopple, K.D. Molecular properties that influence the oral bioavailability of drug candidates. J. Med. Chem. 2002, 45, 2615–2623. [Google Scholar] [CrossRef]
- Ritchie, T.J.; Macdonald, S.J.F. The impact of aromatic ring count on compound developability—Are too many aromatic rings a liability in drug design? Drug Discov. Today 2009, 14, 1011–1020. [Google Scholar] [CrossRef]
- Goldin, A.; Carter, S.; Mantel, N. Evaluation of Antineoplastic Activity: Requirements of Test Systems. In Antineoplastic and Immunosuppressive Agents Part I; Sartorelli, A.C., Johns, D.G., Eds.; Springer: Berlin, Germany, 1974; pp. 12–32. [Google Scholar]
- Bosc, N.; Meyer, C.; Bonnet, P. The use of novel selectivity metrics in kinase research. BMC Bioinform. 2017, 18, 17. [Google Scholar] [CrossRef]
- Xia, Z.; Xie, L.; Chen, Y.; Gu, Y.; Zhang, H.; Xu, D.; Lao, Y.; Fu, W.; Tan, H.; Cao, P. Xanthones from the Leaves of Garcinia cowa Induce Cell Cycle Arrest, Apoptosis, and Autophagy in Cancer Cells. Molecules 2015, 20, 11387–11399. [Google Scholar] [CrossRef]
- Zhang, K.J.; Liu, S.; Wang, J.; Gu, Q.L.; Yang, K.; Ming, X.J. Anticarcinogenic Effects of α-Mangostin: A Review. Planta Med. 2017, 83, 188–202. [Google Scholar] [CrossRef]
- Harper, J.W.; Adami, G.R.; Wei, N.; Keyomarsi, K.; Elledge, S.J. Inhibition of cyclin-dependent kinases by p21. Mol. Biol. Cell 1995, 6, 387–400. [Google Scholar] [CrossRef]
- Abuhamad, A.Y.; Mwaffo, S.; Jalali, S.; Zamberi, N.N.M.; Sheen, L.; Naes, S.M.; Yusuf, S.N.H.M.; Tajudin, A.A.; Mohtar, M.A.; Hamzah, A.S.A. Reverting TP53 Mutation in Breast Cancer Cells: Prime Editing Workflow and Technical Considerations. Cells 2022, 11, 1612. [Google Scholar] [CrossRef]
- Petitjean, A.; Achatz, M.I.; Borresen-Dale, A.L.; Hainaut, P.; Olivier, M. Impact of mutant p53 functional properties on TP53 mutation patterns and tumor phenotype: Lessons from recent developments in the IARC TP53 database. Hum. Mutat. 2007, 28, 622–629. [Google Scholar] [CrossRef]
- Perryman, L.A.; Lala, P.K.; Merchant, F.A.; Blair, J.M.; Kingsley, E.A.; Szymanska, B.; Ow, K.T.; Wen, V.W.; MacKenzie, K.L.; Vermeulen, P.B. Over-expression of p53 mutants in LNCaP cells alters tumor growth and angiogenesis in vivo. Biochem. Biophys. Res. Commun. 2006, 345, 1207–1214. [Google Scholar] [CrossRef] [PubMed]
- Lv, D.; Hu, Z.; Lu, L.; Guo, L.; Zhang, T.; Huang, L. PRAS40 signaling in tumor. Oncotarget 2017, 8, 69076–69085. [Google Scholar] [CrossRef]
- Yan, L. Abstract #DDT01-1: MK-2206: A potent oral allosteric AKT inhibitor. Cancer Res. 2009, 69, DDT01-1. [Google Scholar]
- Rassidakis, G.Z.; Medeiros, L.J.; Villamor, N.; Feretzaki, M.; Atwell, C.; Grammatikakis, I.; Lin, Q.; Lai, R.; Claret, F.-X.; Amin, H.M. Inhibition of Akt increases p27Kip1 levels and induces cell cycle arrest in anaplastic large cell lymphoma. Blood 2005, 105, 827–829. [Google Scholar] [CrossRef]
- Li, Y.; Dowbenko, D.; Lasky, L.A. AKT/PKB phosphorylation of p21Cip/WAF1 enhances protein stability of p21Cip/WAF1 and promotes cell survival. J. Biol. Chem. 2002, 277, 11352–11361. [Google Scholar] [CrossRef] [PubMed]
- Manning, B.D.; Toker, A. AKT/PKB Signaling: Navigating the Network. Cell 2017, 169, 381–405. [Google Scholar] [CrossRef]
- Vivanco, I.; Sawyers, C.L. The phosphatidylinositol 3-Kinase AKT pathway in human cancer. Nat. Rev. Cancer 2002, 2, 489–501. [Google Scholar] [CrossRef]
- Fang, D.; Hawke, D.; Zheng, Y.; Xia, Y.; Meisenhelder, J.; Nika, H.; Mills, G.B.; Kobayashi, R.; Hunter, T.; Lu, Z. Phosphorylation of beta-catenin by AKT promotes beta-catenin transcriptional activity. J. Biol. Chem. 2007, 282, 11221–11229. [Google Scholar] [CrossRef] [PubMed]
- Mayr, B.; Montminy, M. Transcriptional regulation by the phosphorylation-dependent factor CREB. Nat. Rev. Mol. Cell Biol. 2001, 2, 599–609. [Google Scholar] [CrossRef] [PubMed]
- Turner, N.C.; Tolaney, S.M.; Loibl, S.; Oliveira, M.; Howell, S.J.; Dalenc, F.; Cortes, J.; Moreno, H.L.G.; Hu, X.; Jhaveri, K. Capivasertib in Hormone Receptor–Positive Advanced Breast Cancer. N. Engl. J. Med. 2023, 388, 2058–2070. [Google Scholar] [CrossRef] [PubMed]
- Musheyev, D.; Alayev, A. Endocrine therapy resistance: What we know and future directions. Explor. Target. Antitumor Ther. 2022, 3, 480–496. [Google Scholar] [CrossRef]
- Tokunaga, E.; Oki, E.; Egashira, A.; Kataoka, A.; Kimura, Y.; Mashino, K.; Nishida, K.; Koga, T.; Morita, M.; Baba, H. The association between Akt activation and resistance to hormone therapy in metastatic breast cancer. Eur. J. Cancer 2006, 42, 629–635. [Google Scholar] [CrossRef]
- Hashemi, M.; Mahjoubin-Tehran, M.; Azad, T. Targeting PI3K/Akt signaling in prostate cancer therapy. J. Cell Commun. Signal. 2023, 17, 423–443. [Google Scholar] [CrossRef]









| Hybrid Molecules | ||||
|---|---|---|---|---|
| Breast Cancer Cells | SJ028 (IC50 μM) | SJ064 (IC50 μM) | (SI) SJ028 | (SI) SJ064 |
| T-47D | 3.44 ± 1.42 | 5.27 ± 1.08 | >10.17 | >6.64 |
| BT-474 | 4.32 ± 1.05 | 5.62 ± 0.97 | >8.10 | >6.23 |
| MDA-MB-231 | 3.94 ± 0.99 | 7.19 ± 0.88 | >8.88 | >4.87 |
| SKBR-3 | 7.08 ± 0.87 | 36.11 ± 1.54 | >4.94 | <2 |
| Hybrid Molecules | ||||
| Prostate Cancer Cells | SJ028 (IC50 μM) | SJ078 (IC50 μM) | (SI) SJ028 | (SI) SJ078 |
| PC-3 | 8.92 ± 1.36 | 15.56 ± 1.41 | >3.92 | >2.34 |
| LNCaP | 12.08 ± 1.27 | 17.38 ± 1.08 | >2.90 | <2 |
| Hybrid Molecules | ||||
| Ovarian Cancer Cells | SJ028 (IC50 μM) | (SI) SJ028 | ||
| OVCAR-3 | 18.72 ± 0.95 | 2.19 | ||
| SKOV-3 | >35 | <2 | ||
Disclaimer/Publisher’s Note: The statements, opinions and data contained in all publications are solely those of the individual author(s) and contributor(s) and not of MDPI and/or the editor(s). MDPI and/or the editor(s) disclaim responsibility for any injury to people or property resulting from any ideas, methods, instructions or products referred to in the content. |
© 2025 by the authors. Licensee MDPI, Basel, Switzerland. This article is an open access article distributed under the terms and conditions of the Creative Commons Attribution (CC BY) license (https://creativecommons.org/licenses/by/4.0/).
Share and Cite
Tejada, A.H.; Santos, S.J.; Lobo, G.T.; Ariwoola, A.-B.A.; Bezerra, A.J.A.; Stringhetta, G.R.; Gomes, I.N.F.; da Silva, L.S.; Reis, R.M.V.; Preto, D.D.; et al. Hybrid Dihydropyrimidinones Targeting AKT Signaling: Antitumor Activity in Hormone-Dependent 2D and 3D Cancer Models. Pharmaceutics 2025, 17, 1470. https://doi.org/10.3390/pharmaceutics17111470
Tejada AH, Santos SJ, Lobo GT, Ariwoola A-BA, Bezerra AJA, Stringhetta GR, Gomes INF, da Silva LS, Reis RMV, Preto DD, et al. Hybrid Dihydropyrimidinones Targeting AKT Signaling: Antitumor Activity in Hormone-Dependent 2D and 3D Cancer Models. Pharmaceutics. 2025; 17(11):1470. https://doi.org/10.3390/pharmaceutics17111470
Chicago/Turabian StyleTejada, Amanda Helena, Samuel José Santos, Gabriel Tofolli Lobo, Abu-Bakr Adetayo Ariwoola, Aryel José Alves Bezerra, Giulia Rodrigues Stringhetta, Izabela Natalia Faria Gomes, Luciane Sussuchi da Silva, Rui Manuel V. Reis, Daniel D’Almeida Preto, and et al. 2025. "Hybrid Dihydropyrimidinones Targeting AKT Signaling: Antitumor Activity in Hormone-Dependent 2D and 3D Cancer Models" Pharmaceutics 17, no. 11: 1470. https://doi.org/10.3390/pharmaceutics17111470
APA StyleTejada, A. H., Santos, S. J., Lobo, G. T., Ariwoola, A.-B. A., Bezerra, A. J. A., Stringhetta, G. R., Gomes, I. N. F., da Silva, L. S., Reis, R. M. V., Preto, D. D., Russowsky, D., & Silva-Oliveira, R. J. (2025). Hybrid Dihydropyrimidinones Targeting AKT Signaling: Antitumor Activity in Hormone-Dependent 2D and 3D Cancer Models. Pharmaceutics, 17(11), 1470. https://doi.org/10.3390/pharmaceutics17111470

