Rab21-Targeted Nano Drug Delivery System-Based FFPG for Efficient Paclitaxel Delivery to Inhibit Lung Cancer Progression
Abstract
1. Introduction
2. Materials and Methods
2.1. Materials
2.2. Cell Culture and Animals
2.3. Preparation of Drug-Loaded Liposomes
2.4. Characterization of Drug-Loaded Liposomes
2.5. In Vitro Drug Release Evaluation
2.6. In Vitro Cellular Uptake and Targeting Effects
2.7. In Vitro Inhibition of Cell Proliferation
2.8. In Vitro Apoptosis-Inducing Effects
2.9. In Vitro Cell Migration and Invasion Assay
2.10. Effect on Uptake and Proliferation of Three-Dimensional Tumor Spheroids
2.11. In Vivo Imaging and Biodistribution Analysis
2.12. In Vivo Anti-Tumor Efficacy and Targeting Mechanism
2.13. Statistical Analysis
3. Results and Discussion
3.1. Preparation and Characterization of FFPG-Lip-PTX
3.2. Stability and In Vitro Drug Release of FFPG-Lip-PTX
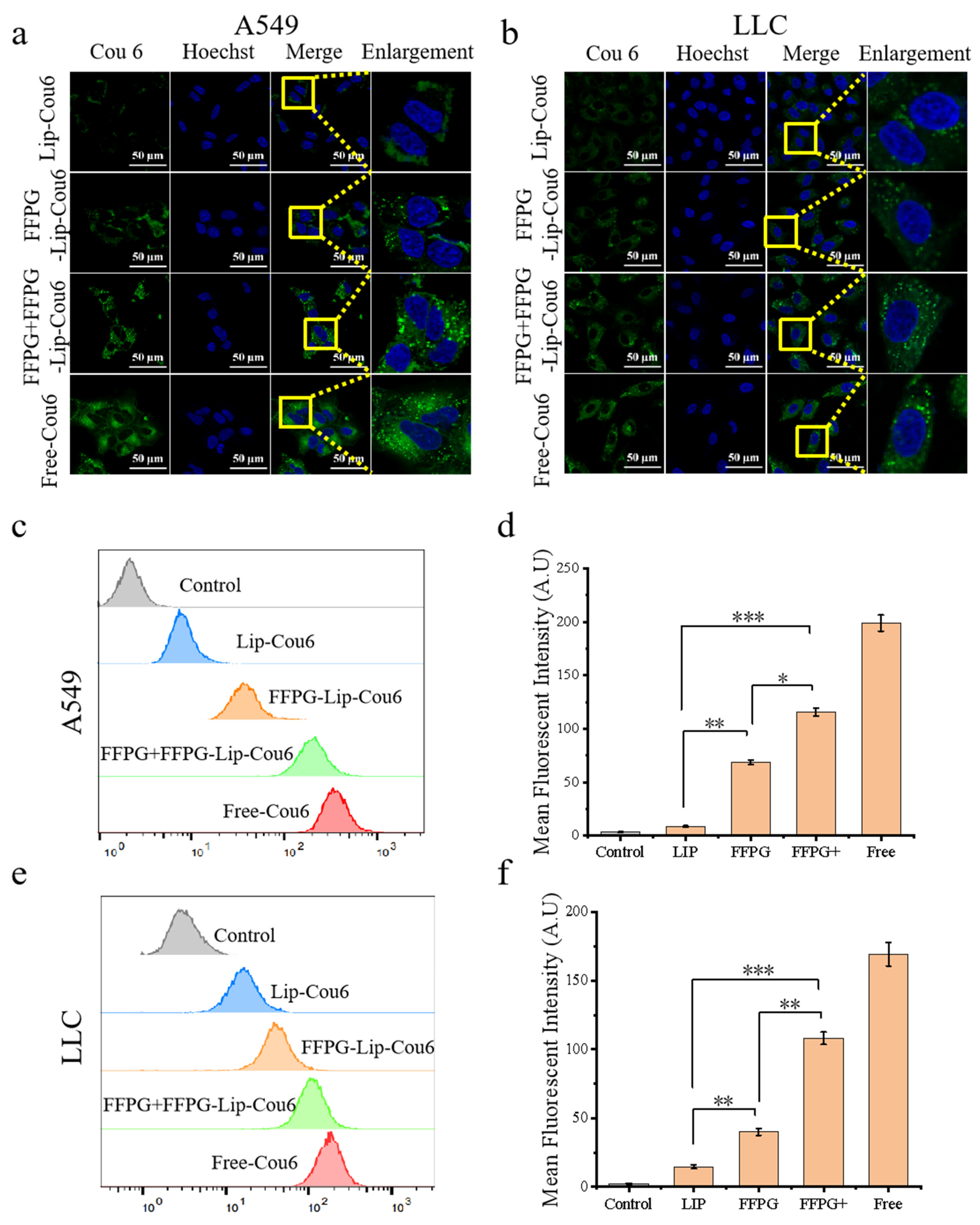
3.3. Cellular Uptake and Targeting Effects
3.4. In Vitro Cytotoxicity and Apoptosis Assay
3.5. Valuation of Cell Migration and Invasion
3.6. Penetration and Growth Inhibition on 3D Tumor Spheroid
3.7. In Vivo Investigations of Biodistribution Utilizing Fluorescence Imaging Techniques
3.8. In Vivo Anti-Tumor Efficacy
4. Conclusions
Supplementary Materials
Author Contributions
Funding
Institutional Review Board Statement
Informed Consent Statement
Data Availability Statement
Conflicts of Interest
References
- Li, W.; Liu, J.B.; Hou, L.K.; Yu, F.; Zhang, J.; Wu, W.; Tang, X.M.; Sun, F.; Lu, H.M.; Deng, J.; et al. Liquid biopsy in lung cancer: Significance in diagnostics, prediction, and treatment monitoring. Mol. Cancer 2022, 21, 25. [Google Scholar] [CrossRef]
- Thai, A.A.; Solomon, B.J.; Sequist, L.V.; Gainor, J.F.; Heist, R.S. Lung cancer. Lancet 2021, 398, 535–554. [Google Scholar] [CrossRef]
- Rao, S.S.; Saha, S. Timeliness of lung cancer diagnosis and treatment: A single-center experience. Asian Cardiovasc. Thorac. Ann. 2019, 27, 670–676. [Google Scholar] [CrossRef] [PubMed]
- Abu Samaan, T.M.; Samec, M.; Liskova, A.; Kubatka, P.; Büsselberg, D. Paclitaxel’s Mechanistic and Clinical Effects on Breast Cancer. Biomolecules 2019, 9, 789. [Google Scholar] [CrossRef]
- Mahabady, M.K.; Mirzaei, S.; Saebfar, H.; Gholami, M.H.; Zabolian, A.; Hushmandi, K.; Hashemi, F.; Tajik, F.; Hashemi, M.; Kumar, A.P.; et al. Noncoding RNAs and their therapeutics in paclitaxel chemotherapy: Mechanisms of initiation, progression, and drug sensitivity. J. Cell. Physiol. 2022, 237, 2309–2344. [Google Scholar] [CrossRef] [PubMed]
- Zheng, W.; Zhu, T.; Tang, L.; Li, Z.; Jiang, G.; Huang, X. Inhalable CAR-T cell-derived exosomes as paclitaxel carriers for treating lung cancer. J. Transl. Med. 2023, 21, 383. [Google Scholar] [CrossRef]
- Ma, J.; Wen, C.; Chen, M.; Zhang, W.; Wang, L.; Yin, H. Ce6/PTX(2)-NP/G@NHs Confer Radiosensitivity in Non-Small Cell Lung Cancer via Promotion of Apoptotic Body-Mediated Neighboring Effects. ACS Biomater. Sci. Eng. 2023, 9, 2793–2805. [Google Scholar] [CrossRef]
- Zhu, Y.; Ye, J.; Zhang, Q. Self-emulsifying Drug Delivery System Improve Oral Bioavailability: Role of Excipients and Physico-chemical Characterization. Pharm. Nanotechnol. 2020, 8, 290–301. [Google Scholar] [CrossRef]
- Shah, S.; Dhawan, V.; Holm, R.; Nagarsenker, M.S.; Perrie, Y. Liposomes: Advancements and innovation in the manufacturing process. Adv. Drug Deliv. Rev. 2020, 154–155, 102–122. [Google Scholar] [CrossRef]
- Almeida, B.; Nag, O.K.; Rogers, K.E.; Delehanty, J.B. Recent Progress in Bioconjugation Strategies for Liposome-Mediated Drug Delivery. Molecules 2020, 25, 5672. [Google Scholar] [CrossRef]
- Meng, Y.; Niu, X.; Li, G. Liposome Nanoparticles as a Novel Drug Delivery System for Therapeutic and Diagnostic Applications. Curr. Drug Deliv. 2022, 20, 41–56. [Google Scholar] [CrossRef] [PubMed]
- Wang, Y. Liposome as a delivery system for the treatment of biofilm-mediated infections. J. Appl. Microbiol. 2021, 131, 2626–2639. [Google Scholar] [CrossRef] [PubMed]
- Liu, M.; Cai, M.; Ding, P. Oligosaccharides from Traditional Chinese Herbal Medicines: A Review of Chemical Diversity and Biological Activities. Am. J. Chin. Med. 2021, 49, 577–608. [Google Scholar] [CrossRef] [PubMed]
- Duran, S.; Moin, S.T. Chitosan nanoparticles as drug carrier of gentamicin—Density functional theory and molecular dynamics simulation studies. J. Mol. Liq. 2024, 413, 125866. [Google Scholar] [CrossRef]
- Aibani, N.; Rai, R.; Patel, P.; Cuddihy, G.; Wasan, E.K. Chitosan Nanoparticles at the Biological Interface: Implications for Drug Delivery. Pharmaceutics 2021, 13, 1686. [Google Scholar] [CrossRef]
- Tao, W.; Su, Q.; Wang, H.; Guo, S.; Chen, Y.; Duan, J.; Wang, S. Platycodin D attenuates acute lung injury by suppressing apoptosis and inflammation in vivo and in vitro. Int. Immunopharmacol. 2015, 27, 138–147. [Google Scholar] [CrossRef]
- Zhang, L.L.; Huang, M.Y.; Yang, Y.; Huang, M.Q.; Shi, J.J.; Zou, L.; Lu, J.J. Bioactive platycodins from Platycodonis Radix: Phytochemistry, pharmacological activities, toxicology and pharmacokinetics. Food Chem. 2020, 327, 127029. [Google Scholar] [CrossRef]
- Xu, Y.W.; Geng, S.N.; Wang, Y.H.; Du, G.J. [Guiding mechanism of platycodin D in treatment of mouse lung cancer with doxorubicin]. Zhongguo Zhong Yao Za Zhi 2021, 46, 1480–1489. [Google Scholar] [CrossRef] [PubMed]
- Liang, J.; Li, Y.-G.; Chai, Y.-Q.; Zhang, Y.; Gao, X.; Zhu, X.-H.; Sun, X.-Z.; Wang, W.-F.; Kuang, H.-X.; Xia, Y.-G. Revealing the “Yin-Jing” mystery veil of Platycodon grandiflorum by potentiating therapeutic effects and lung-oriented guidance property. J. Ethnopharmacol. 2024, 322, 117587. [Google Scholar] [CrossRef]
- Liang, J.; Wang, W.F.; Zhang, Y.; Chai, Y.Q.; Li, Y.G.; Jiang, S.L.; Zhu, X.H.; Guo, Y.L.; Wei, Z.; Sun, X.Z.; et al. Fructooligosaccharides and fructans from Platycodon grandiflorum: Structural characterization, lung-oriented guidance and targetability. Carbohydr. Polym. 2024, 323, 121457. [Google Scholar] [CrossRef]
- Yuan, H.; Davis, S.; Ferro-Novick, S.; Novick, P. Rewiring a Rab regulatory network reveals a possible inhibitory role for the vesicle tether, Uso1. Proc. Natl. Acad. Sci. USA 2017, 114, E8637–E8645. [Google Scholar] [CrossRef]
- Raghavan, S.; Brishti, M.A.; Leo, M.D. Rab GTPases as Modulators of Vascular Function. Cells 2022, 11, 3061. [Google Scholar] [CrossRef]
- Mizuno-Yamasaki, E.; Rivera-Molina, F.; Novick, P. GTPase networks in membrane traffic. Annu. Rev. Biochem. 2012, 81, 637–659. [Google Scholar] [CrossRef]
- Liu, D.; Zhang, Q.; Wang, J.; Guan, S.; Cai, D.; Liu, J. Inhibition of growth and metastasis of breast cancer by targeted delivery of 17-hydroxy-jolkinolide B via hyaluronic acid-coated liposomes. Carbohydr. Polym. 2021, 257, 117572. [Google Scholar] [CrossRef]
- Chen, W.L.; Li, F.; Tang, Y.; Yang, S.D.; Li, J.Z.; Yuan, Z.Q.; Liu, Y.; Zhou, X.F.; Liu, C.; Zhang, X.N. Stepwise pH-responsive nanoparticles for enhanced cellular uptake and on-demand intracellular release of doxorubicin. Int. J. Nanomed. 2017, 12, 4241–4256. [Google Scholar] [CrossRef]
- Lei, M.; Ma, G.; Sha, S.; Wang, X.; Feng, H.; Zhu, Y.; Du, X. Dual-functionalized liposome by co-delivery of paclitaxel with sorafenib for synergistic antitumor efficacy and reversion of multidrug resistance. Drug Deliv. 2019, 26, 262–272. [Google Scholar] [CrossRef] [PubMed]
- Arias-Alpizar, G.; Kong, L.; Vlieg, R.C.; Rabe, A.; Papadopoulou, P.; Meijer, M.S.; Bonnet, S.; Vogel, S.; van Noort, J.; Kros, A.; et al. Light-triggered switching of liposome surface charge directs delivery of membrane impermeable payloads in vivo. Nat. Commun. 2020, 11, 3638. [Google Scholar] [CrossRef]
- Trevaskis, N.L.; Kaminskas, L.M.; Porter, C.J. From sewer to saviour—Targeting the lymphatic system to promote drug exposure and activity. Nat. Rev. Drug Discov. 2015, 14, 781–803. [Google Scholar] [CrossRef] [PubMed]
- Eygeris, Y.; Gupta, M.; Kim, J.; Sahay, G. Chemistry of Lipid Nanoparticles for RNA Delivery. Acc. Chem. Res. 2022, 55, 2–12. [Google Scholar] [CrossRef] [PubMed]
- Li, X.; Guan, S.; Li, H.; Li, D.; Liu, D.; Wang, J.; Zhu, W.; Xing, G.; Yue, L.; Cai, D.; et al. Polysialic acid-functionalized liposomes for efficient honokiol delivery to inhibit breast cancer growth and metastasis. Drug Deliv. 2023, 30, 2181746. [Google Scholar] [CrossRef] [PubMed]
- Wu, K.; Li, Y.; Ji, Y.; Liu, C.; Wang, X.; Guo, H.; Zhang, J.; He, Y. Tumor-Derived RAB21+ABHD12+ sEVs Drive the Premetastatic Microenvironment in the Lung. Cancer Immunol. Res. 2024, 12, 161–179. [Google Scholar] [CrossRef] [PubMed]
- Yan, H.; Xu, P.; Ma, H.; Li, Y.; Zhang, R.; Cong, H.; Yu, B.; Shen, Y. Enzyme-triggered transcytosis of drug carrier system for deep penetration into hepatoma tumors. Biomaterials 2023, 301, 122213. [Google Scholar] [CrossRef]
- Zheng, X.; Wang, Q.; Zhou, Y.; Zhang, D.; Geng, Y.; Hu, W.; Wu, C.; Shi, Y.; Jiang, J. N-acetyltransferase 10 promotes colon cancer progression by inhibiting ferroptosis through N4-acetylation and stabilization of ferroptosis suppressor protein 1 (FSP1) mRNA. Cancer Commun. 2022, 42, 1347–1366. [Google Scholar] [CrossRef]
- Justus, C.R.; Marie, M.A.; Sanderlin, E.J.; Yang, L.V. Transwell In Vitro Cell Migration and Invasion Assays. Methods Mol. Biol. 2023, 2644, 349–359. [Google Scholar] [CrossRef] [PubMed]
- Wang, Y.; Yue, L.; Hu, L.; Wang, J. Needle-Free Jet Injectors’ Geometry Design and Drug Diffusion Process Analysis. Appl. Bionics Biomech. 2021, 2021, 5199278. [Google Scholar] [CrossRef] [PubMed]
- Wang, J.; Liu, D.; Guan, S.; Zhu, W.; Fan, L.; Zhang, Q.; Cai, D. Hyaluronic acid-modified liposomal honokiol nanocarrier: Enhance anti-metastasis and antitumor efficacy against breast cancer. Carbohydr. Polym. 2020, 235, 115981. [Google Scholar] [CrossRef] [PubMed]
- Laughney, A.M.; Hu, J.; Campbell, N.R.; Bakhoum, S.F.; Setty, M.; Lavallée, V.P.; Xie, Y.; Masilionis, I.; Carr, A.J.; Kottapalli, S.; et al. Regenerative lineages and immune-mediated pruning in lung cancer metastasis. Nat. Med. 2020, 26, 259–269. [Google Scholar] [CrossRef] [PubMed]
- Hu, J.; Hu, Y.; Xu, L.; Chen, J.; Shi, M.; Wu, W.; Yang, J.; Han, Y. P-glycoprotein-mediated herb-drug interaction evaluation between Tenacissoside G and paclitaxel. Biomed. Chromatogr. 2024, 38, e5984. [Google Scholar] [CrossRef]








Disclaimer/Publisher’s Note: The statements, opinions and data contained in all publications are solely those of the individual author(s) and contributor(s) and not of MDPI and/or the editor(s). MDPI and/or the editor(s) disclaim responsibility for any injury to people or property resulting from any ideas, methods, instructions or products referred to in the content. |
© 2025 by the authors. Licensee MDPI, Basel, Switzerland. This article is an open access article distributed under the terms and conditions of the Creative Commons Attribution (CC BY) license (https://creativecommons.org/licenses/by/4.0/).
Share and Cite
Wang, J.; Yan, X.; Wang, W.; Wang, S.; Jiang, H.; Zhu, X.; Li, Z.; Cai, D.; Xia, Y. Rab21-Targeted Nano Drug Delivery System-Based FFPG for Efficient Paclitaxel Delivery to Inhibit Lung Cancer Progression. Pharmaceutics 2025, 17, 94. https://doi.org/10.3390/pharmaceutics17010094
Wang J, Yan X, Wang W, Wang S, Jiang H, Zhu X, Li Z, Cai D, Xia Y. Rab21-Targeted Nano Drug Delivery System-Based FFPG for Efficient Paclitaxel Delivery to Inhibit Lung Cancer Progression. Pharmaceutics. 2025; 17(1):94. https://doi.org/10.3390/pharmaceutics17010094
Chicago/Turabian StyleWang, Jing, Xueying Yan, Wenfei Wang, Shu Wang, Hongxiang Jiang, Xinhua Zhu, Zhehui Li, Defu Cai, and Yonggang Xia. 2025. "Rab21-Targeted Nano Drug Delivery System-Based FFPG for Efficient Paclitaxel Delivery to Inhibit Lung Cancer Progression" Pharmaceutics 17, no. 1: 94. https://doi.org/10.3390/pharmaceutics17010094
APA StyleWang, J., Yan, X., Wang, W., Wang, S., Jiang, H., Zhu, X., Li, Z., Cai, D., & Xia, Y. (2025). Rab21-Targeted Nano Drug Delivery System-Based FFPG for Efficient Paclitaxel Delivery to Inhibit Lung Cancer Progression. Pharmaceutics, 17(1), 94. https://doi.org/10.3390/pharmaceutics17010094

