Intrahepatic TLR3 and IFNL3 Expressions Are Associated with Stages of Fibrosis in Chronic Hepatitis C
Abstract
1. Introduction
2. Materials and Methods
2.1. Sampling and Study Design
2.2. Ethical Aspects
2.3. Samples
2.4. Virological and Biochemical Parameters of Liver Function
2.5. RNA Extraction
2.6. Reverse Transcription (cDNA)
2.7. TLR3 and IFNL3 Expressions Determined by Real-Time PCR (qPCR)
2.8. Statistical Analysis
3. Results
Expressions of TLR3 and IFNL3 Relative to HCV Genotype and Viral Load
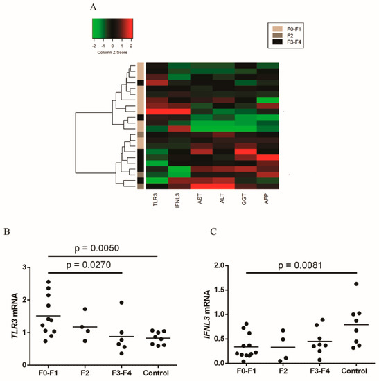
4. Necroinflammatory Activity and Staging of Liver Tissue Fibrosis Relative to TLR3 and IFNL3 Expressions, Viral Enzymes and HCV Genotype
Interaction Networks between the Analyzed Markers
5. Discussion
5.1. Expression of TLR3 and IFNL3 Relative to HCV Genotype and Viral Load
5.2. Necroinflammatory Activity and Staging of Liver Tissue Fibrosis Relative to TLR3 and IFNL3 Expressions, Viral Enzymes and HCV Genotypes
Author Contributions
Funding
Institutional Review Board Statement
Informed Consent Statement
Data Availability Statement
Conflicts of Interest
References
- Polaris Observatory HCV Collaborators. Global prevalence and genotype distribution of hepatitis C virus infection in 2015: A modelling study. Lancet Gastroenterol. Hepatol. 2017, 2, 161–176. [Google Scholar] [CrossRef]
- Petruzziello, A.; Marigliano, S.; Loquercio, G.; Cozzolino, A.; Cacciapuoti, C. Global epidemiology of hepatitis C vírus infection: Na up-date of the distribution and circulation of hepatitis C vírus genotypes. World J. Gastroenterol. 2016, 22, 7824–7840. [Google Scholar] [CrossRef] [PubMed]
- Razavi, H.; ElKhoury, A.C.; Elbasha, E.; Estes, C.; Pasini, K.; Poynard, T.; Kumar, R. Chronic hepatitis C vírus (HCV) disease burden and cost in the United States. Hepatology 2013, 57, 2164–2170. [Google Scholar] [CrossRef] [PubMed]
- Perelson, A.S.; Herrmann, E.; Micol, F.; Zeuzem, S. New kinetic models for the hepatitis C virus. Hepatology 2005, 42, 749–754. [Google Scholar] [CrossRef] [PubMed]
- Li, K.; Lemon, S.M. Innate immune responses in hepatitis C virus infection. In Seminars in Immunopathology; Springer: Berlin/Heidelberg, Germany, 2013; Volume 35, pp. 53–72. [Google Scholar] [CrossRef]
- Hou, W.; Wang, X.; Ye, L.; Zhou, L.; Yang, Z.-Q.; Riedel, E.; Ho, W.-Z. Lambda Interferon Inhibits Human Immunodeficiency Virus Type 1 Infection of Macrophages. J. Virol. 2009, 83, 3834–3842. [Google Scholar] [CrossRef] [PubMed]
- Broering, R.; Lutterbeck, M.; Trippler, M.; Kleinehr, K.; Poggenpohl, L.; Paul, A.; Gerken, G.; Schlaak, J.F. Long-term stimulation of Toll-like receptor 3 in primary human hepatocytes leads to sensitization for antiviral responses induced by poly I:C treatment. J. Viral Hepat. 2014, 21, 480–490. [Google Scholar] [CrossRef] [PubMed]
- Meager, A.; Visvalingam, K.; Dilger, P.; Bryan, D.; Wadhwa, M. Biological activity of interleukins-28 and -29: Comparison with type I interferons. Cytokine 2005, 31, 109–118. [Google Scholar] [CrossRef]
- Robek, M.D.; Boyd, B.S.; Chisari, F.V. Lambda Interferon Inhibits Hepatitis B and C Virus Replication. J. Virol. 2005, 79, 3851–3854. [Google Scholar] [CrossRef] [PubMed]
- Ank, N.; West, H.; Bartholdy, C.; Eriksson, K.; Thomsen, A.R.; Paludan, S.R. Lambda Interferon (IFN-λ), a Type III IFN, Is Induced by Viruses and IFNs and Displays Potent Antiviral Activity against Select Virus Infections In Vivo. J. Virol. 2006, 80, 4501–4509. [Google Scholar] [CrossRef]
- Akay, E.; Patel, M.; Conibear, T.; Chaggar, T.; Haque, T. Interleukin 28B Gene Polymorphisms and Epstein-Barr Virus-Associated Lymphoproliferative Diseases. Intervirology 2014, 57, 112–115. [Google Scholar] [CrossRef]
- Hou, X.; Zhou, R.; Wei, H.; Sun, R.; Tian, Z. NKG2D-retinoic acid early inducible-1 recognition between natural killer cells and kupffer cells in a novel murine natural killer cell-dependent fulminant hepatitis. Hepatology 2009, 49, 940–949. [Google Scholar] [CrossRef]
- Lee, H.C.; Narayanan, S.; Park, S.J.; Seong, S.Y.; Hahn, Y.S. Transcriptional regulation of IFN-λ genes in hepatitis C virus-infected hepatocytes via IRF-3/IRF-7/NF-κB. J. Biol. Chem. 2014, 289, 5310–5319. [Google Scholar] [CrossRef] [PubMed]
- Aboulnasr, F.; Hazari, S.; Nayak, S.; Chandra, P.K.; Panigrahi, R.; Ferraris, P.; Chava, S.; Kurt, R.; Song, K.; Dash, A.; et al. IFN-λ inhibits miR-122 transcription through a STAT-3-HNP4α inflammatory feedback loop in an IFN-α resistant HCV cell culture system. PLoS ONE 2015, 10, e0141655. [Google Scholar] [CrossRef]
- Heim, M.H.; Bochud, P.-Y.; George, J. Host—hepatitis C viral interactions: The role of genetics. J. Hepatol. 2016, 65, S22–S32. [Google Scholar] [CrossRef]
- Shannon, P.; Markiel, A.; Ozier, O.; Baliga, N.S.; Wang, J.T.; Ramage, D.; Amin, N.; Schwikowski, B.; Ideker, T. Cytoscape: A software environment for integrated models of biomolecular interaction networks. Genome Res. 2003, 13, 2498–2504. [Google Scholar] [CrossRef]
- Dong, Z.; Wei, H.; Sun, R.; Hu, Z.; Gao, B.; Tian, Z. Involvement of natural killer cells in PolyI:C-induced liver injury. J. Hepatol. 2004, 41, 966–973. [Google Scholar] [CrossRef] [PubMed]
- Wang, N.; Liang, Y.; Devaraj, S.; Wang, J.; Lemon, S.M.; Li, K. Toll-Like Receptor 3 Mediates Establishment of an Antiviral State agains Hepatitis C virus in Hepatoma Cells. J. Virol. 2009, 83, 9824–9834. [Google Scholar] [CrossRef] [PubMed]
- Stärkel, P.; De Saeger, C.; Strain, A.J.; Leclercq, I.; Horsmans, Y. NFkappaB, cytokines, TLR3 and 7 expression in human end-stage HCV and alcoholic liver disease. Eur. J. Clin. Investig. 2010, 40, 575–584. [Google Scholar] [CrossRef]
- Tarantino, G.; Di Cristina, A.; Pipitone, R.; Almasio, P.L.; Di Vita, G.; Craxi, A.; Grimaudo, S. In vivo liver expression. of TLR2, TLR3 and TLR7 in chronic hepatitis C. J. Biol. Regul. Homeost. Agents 2013, 27, 233–239. [Google Scholar] [PubMed]
- Amanzada, A.; Reinhardt, L.; Fey, D.; Zeisberg, E.M.; Mihm, S. Hepatic Interferon-λ3 (IFNL3) Gene Expression Reveals Not to Be Attenuated in Non-Favorable IFNL3 rs4803217 or IFNL4 rs368234815 Minor Allele Carriers in Chronic Hepatitis C. PLoS ONE 2015, 10, e0143783. [Google Scholar] [CrossRef] [PubMed]
- Wang, Y.; Li, J.; Wang, X.; Ye, L.; Zhou, Y.; Thomas, R.M.; Ho, W. Hepatitis C virus impairs TLR3 signaling and inhibits IFN-λ 1 expression in human hepatoma cell line. Innate Immun. 2014, 20, 3–11. [Google Scholar] [CrossRef] [PubMed]
- Wieland, S.; Makowska, Z.; Campana, B.; Calabrese, D.; Dill, M.T.; Chung, J.; Chisari, F.V.; Heim, M.H. Simultaneous detection of hepatites C vírus and interferon stimulated gene expression. In infected human liver. Hepatology 2014, 59, 2121–2130. [Google Scholar] [CrossRef] [PubMed]
- Liang, Y.; Shilagard, T.; Xiao, S.Y.; Snyder, N.; Lau, D.; Cicalese, L.; Weiss, H.; Vargas, G.; Lemon, S.M. Visualizing hepatites C vírus infections in human liver by two-photon microscopy. Gastroenterology 2009, 137, 1448–1458. [Google Scholar] [CrossRef]
- Mohammed, K.I.; Adel, L.A.; Ali-Eldin, F.A.; Eladawy, S. Expression of Toll like receptors 3 & 7 in peripheral blood from patients with chronic hepatitis C virus infection and their correlation with interferon-alpha. Egypt. J. Immunol. 2013, 20, 13–22. [Google Scholar] [PubMed]
- Yuki, N.; Matsumoto, S.; Kato, M.; Yamaguchi, T. Involvement of Diferential Relationship between HCV Replication and Hepatic PRR Signaling Gene Expression in Responsiveness to IFN-Based Therapy. Hepat. Res. Treat. 2013, 2013, 917261. [Google Scholar]
- Howell, J.; Sawhney, R.; Skinner, N.; Gow, P.; Angus, P.; Ratnam, D.; Visvanathan, K. Toll-Like Receptor 3 and 7/8 function is impaired in hepatitis C rapid fibrosis progression post-liver transplantation. Am. J. Transplant. 2013, 13, 943–953. [Google Scholar] [CrossRef] [PubMed]
- Sato, K.; Ishikawa, T.; Okumura, A.; Yamauchi, T.; Sato, S.; Ayada, M.; Matsumoto, E.; Hotta, N.; Oohashi, T.; Fukuzawa, Y.; et al. Expression of Toll-like receptors in chronic hepatitis C virus infection. J. Gastroenterol. Hepatol. 2007, 22, 1627–1632. [Google Scholar] [CrossRef]
- Nakai, M.; Oshiumi, H.; Funami, K.; Okamoto, M.; Matsumoto, M.; Seya, T.; Sakamoto, N. Interferon (IFN) and Cellular Immune Response Evoked in RNA-Pattern Sensing During Infection with Hepatitis C Virus (HCV). Sensors (Basel) 2015, 15, 27160–27173. [Google Scholar] [CrossRef]
- Pereira, L.M.; Spinelli, V.; Ximenes, R.A.; Cavalcanti, M.S.; Melo, R.; Jucá, N.; Mizokami, M.; McFarlane, I.G. Chronic hepatitis C infection: Influence of the viral load, genotypes, and GBV-C/HGV coinfection on the severity of the disease in a Brazilian population. J. Med. Virol. 2002, 67, 27–32. [Google Scholar] [CrossRef]
- Fanning, L.; Kenny, E.; Sheehan, M.; Cannon, B.; Whelton, M.; O’Connell, J.; Collins, J.K.; Shanahan, F. Viral load and clinicopathological features of chronic hepatitis C (1b) in a homogeneous patient population. Hepatology 1999, 29, 904–907. [Google Scholar] [CrossRef] [PubMed]
- Gane, E.J. The natural history of recurrent hepatitis C and what influences this. Liver Transplant. 2008, 14, S36–S44. [Google Scholar] [CrossRef]
- Pellicoro, A.; Ramachandran, P.; Iredale, J.P.; Fallowfield, J.A. Liver fibrosis and repair: Immune regulation of wound healing in a solid organ. Nat. Rev. Immunol. 2014, 14, 181–194. [Google Scholar] [CrossRef] [PubMed]
- Firdaus, R.; Biswas, A.; Saha, K.; Mukherjee, A.; Pal, F.; Chaudhuri, S.; Chandra, A.; Konar, A.; Sadhukhan, P.C. Modulation of TLR 3, 7 and 8 Expressions in HCV Genotype 3 Infected Individuals: Potential Correlations of Pathogenesis and Spontaneous Clearance. BioMed Res. Int. 2014, 2014, 491064. [Google Scholar] [CrossRef] [PubMed]
- Mossong, J.; Bill, S.; Hawotte, K.; Gilson, G.; Knolle, U.; Weber, J.; Roskams, T.; Arendt, V. Predicting significant fibrosis in hepatitis C patients in Luxembourg using serological markers. Bull. Soc. Sci. Med. Grand Duche Luxemb. 2011, 1, 19–30. [Google Scholar]
- Kaukinen, P.; Sillanpää, M.; Nousiainen, L.; Melén, K.; Julkunen, I. Hepatitis C vírus NS2 protease inhibits host cell antiviral response by inhibiting IKKε and TBK1 functions. J. Med. Virol. 2013, 85, 71–82. [Google Scholar] [CrossRef]
- Otsuka, M.; Kato, N.; Moriyama, M.; Taniguchi, H.; Wang, Y.; Dharel, N.; Kawabe, T.; Omata, M. Interaction between the HCV NS3 protein and the host TBK1 protein leads to inhibition of cellular antiviral responses. Hepatology 2005, 41, 1004–1012. [Google Scholar] [CrossRef] [PubMed]
- Li, K.; Foy, E.; Ferreon, J.C.; Nakamura, M.; Ferreon, A.C.; Ikeda, M.; Ray, S.C.; Gale, M.; Lemon, S.M. Immune evasion by hepatites C vírus NS3/4A protease-mediated cleavage of the Toll-like receptor 3 adaptor protein TRIF. Proc. Natl. Acad. Sci. USA 2005, 102, 2992–2997. [Google Scholar] [CrossRef] [PubMed]
- Foy, E.; Li, K.; Wang, C.; Sumpter, R.; Ikeda, M.; Lemon, S.M.; Gale, M. Regulation of interferon regulatory factor-3 by the hepatites C vírus serine protease. Science 2003, 300, 1145–1148. [Google Scholar] [CrossRef] [PubMed]
- Kaukinen, P.; Sillanpää, M.; Kotenko, S.; Lin, R.; Hiscott, J.; Melén, K.; Julkunen, I. Hepatitis C vírus NS2 and NS3/4A proteins are potente inhibitors of host cell cyrokine/chemokine gene expression. Virol. J. 2006, 3, 66. [Google Scholar] [CrossRef]





Publisher’s Note: MDPI stays neutral with regard to jurisdictional claims in published maps and institutional affiliations. |
© 2021 by the authors. Licensee MDPI, Basel, Switzerland. This article is an open access article distributed under the terms and conditions of the Creative Commons Attribution (CC BY) license (https://creativecommons.org/licenses/by/4.0/).
Share and Cite
Guedes de Sá, K.S.; Amoras, E.d.S.G.; Conde, S.R.S.d.S.; Queiroz, M.A.F.; Cayres-Vallinoto, I.M.V.; Ishak, R.; Vallinoto, A.C.R. Intrahepatic TLR3 and IFNL3 Expressions Are Associated with Stages of Fibrosis in Chronic Hepatitis C. Viruses 2021, 13, 1103. https://doi.org/10.3390/v13061103
Guedes de Sá KS, Amoras EdSG, Conde SRSdS, Queiroz MAF, Cayres-Vallinoto IMV, Ishak R, Vallinoto ACR. Intrahepatic TLR3 and IFNL3 Expressions Are Associated with Stages of Fibrosis in Chronic Hepatitis C. Viruses. 2021; 13(6):1103. https://doi.org/10.3390/v13061103
Chicago/Turabian StyleGuedes de Sá, Keyla Santos, Ednelza da Silva Graça Amoras, Simone Regina Souza da Silva Conde, Maria Alice Freitas Queiroz, Izaura Maria Vieira Cayres-Vallinoto, Ricardo Ishak, and Antonio Carlos Rosário Vallinoto. 2021. "Intrahepatic TLR3 and IFNL3 Expressions Are Associated with Stages of Fibrosis in Chronic Hepatitis C" Viruses 13, no. 6: 1103. https://doi.org/10.3390/v13061103
APA StyleGuedes de Sá, K. S., Amoras, E. d. S. G., Conde, S. R. S. d. S., Queiroz, M. A. F., Cayres-Vallinoto, I. M. V., Ishak, R., & Vallinoto, A. C. R. (2021). Intrahepatic TLR3 and IFNL3 Expressions Are Associated with Stages of Fibrosis in Chronic Hepatitis C. Viruses, 13(6), 1103. https://doi.org/10.3390/v13061103

