Next Article in Journal
Characteristics of the Distribution of Village Enclosure Forests in the Beijing Plain Area and Influencing Factors
Previous Article in Journal
Strength Properties and Numerical Modeling of Cellular Panels with a Thermoplastic Shaped Core
 
 
Font Type:
Arial Georgia Verdana
Font Size:
Aa Aa Aa
Line Spacing:
Column Width:
Background:
Article

Land-Use Change Scenarios and Their Implications for Bird Conservation in Subtropical Forests

by
Luna E. Silvetti
1,2,*,
Julieta R. Arcamone
1,2,
Gregorio Gavier Pizarro
1,3,
Marcos A. Landi
1,4 and
Laura M. Bellis
1,2,5
1
Consejo Nacional de Investigaciones Científicas y Tecnológicas (CONICET), Ciudad de Cordoba 5000, Argentina
2
Instituto de Altos Estudios Espaciales “Mario Gulich” (CONAE-UNC), Falda del Cañete 5187, Argentina
3
Instituto de Fisiología y Recursos Genéticos Vegetales (IFRGV)—CIAP—INTA, Unidad de Estudios Agropecuarios (UDEA-Conicet), Córdoba 5000, Argentina
4
Instituto de Diversidad y Ecología Animal (IDEA-CONICET), Córdoba 5000, Argentina
5
Cátedra de Ecología, Facultad de Ciencias Exactas Físicas y Naturales, Universidad Nacional de Córdoba, Córdoba 5000, Argentina
*
Author to whom correspondence should be addressed.
Forests 2025, 16(6), 1001; https://doi.org/10.3390/f16061001
Submission received: 21 April 2025 / Revised: 28 May 2025 / Accepted: 9 June 2025 / Published: 14 June 2025
(This article belongs to the Special Issue Conservation of Birds and Their Habitats in Forest Landscapes)

Abstract

(1) Background: Land-use change threatens biodiversity globally, making it essential to anticipate future impacts. (2) Methods: We assess future land-use change scenarios as a tool for analyzing the taxonomic and functional richness of birds in the Serrano forest. We developed two change scenarios: The “Business as usual” scenario assumes that the trend of land-use change observed between 2004 and 2019 will continue without modifications by 2035 and 2050. The “Sustainable” scenario seeks to achieve a sustainable relationship between anthropogenic land-use activities and ecosystem conservation. We created distribution models and derived the potential distribution of the taxonomic and functional richness of forest and understory specialist birds in the change scenarios. (3) Results: The taxonomic and functional richness of both bird groups was strongly affected in the “Business as usual” change scenario, which presented extreme deforestation events, while the “Sustainable” change scenario tended to maintain bird richness over time. We detected areas with a reduction in richness greater than 20% and areas where richness increased due to being distant from urbanization and exotic forests.

1. Introduction

Land-use and -cover change (LUCC) reflect and shape the global interplay between human activities and biodiversity [1,2]. This phenomenon poses significant challenges for wildlife conservation, particularly in the context of the projected global population growth, which is expected to exceed 9 billion people by 2050 [3]. Globally, forests occupy 31% of the total land area (4060 billion hectares), but this is rapidly decreasing [4]. Although most studies have focused on tropical forests, where agricultural expansion is projected to result in the loss of approximately 40% of forest cover by 2050 [5], the dry forests of South America are also experiencing alarming changes. In particular, the Gran Chaco has experienced significant degradation and reduction in its extent. Current LUCC trends suggest that, relative to the baseline year 2020, 10% of its forest cover will have been lost by 2050 [6].
A key part of these forests is the Chaco Serrano, a mountainous ecosystem in central Argentina, which has experienced a drastic reduction of approximately 94% in its historical area since 1999 [7]. Studies at different spatial scales show that urbanization, fires, invasive exotic plants, and grazing are the main drivers of forest loss and degradation [8,9,10], affecting biodiversity and ultimately ecosystem integrity. Therefore, it is essential to develop tools that enable the implementation of strategies to prevent and mitigate the adverse impacts of LUCC on global biodiversity.
LUCC can have a variety of effects on animal diversity. In birds it can lead to population fluctuations [11], changes in distribution ranges [12], and alterations in species richness [13]. In the Serrano forest, LUCCs in exotic forests and urban areas reduce both the taxonomic and functional diversity of specialist birds at different scales [14,15]. Additionally, these changes affect landscape connectivity, confining species to isolated habitat patches and facilitating local extinction events [16,17]. Although many studies have shown that LUCCs have a critical impact on birds, few studies have prospectively examined how future changes in land cover might affect bird communities or generated information to develop policies that can mitigate these effects [18,19].
Future scenarios attempt to replicate different possible alternatives of landscape evolution and thus evaluate future ecological implications [5]. A key strategy in simulation models is to analyze how species distributions vary under different landscape conditions [20,21]. These distributions are primarily determined by the environmental requirements of the species [22]. This approach has been widely applied across various taxonomic groups and spatial scales ([23,24,25], among others). Simulating change scenarios allows for the identification of areas vulnerable to species decline and the development of targeted conservation strategies [22].
We assume that projected changes in land use and land cover will significantly alter the distribution and the taxonomic and functional richness of birds in the Serrano forest. We hypothesize that the Sustainable scenario (SUST), which incorporates conservation actions and land management strategies, will mitigate losses in taxonomic and functional bird richness to a greater extent than the Business-as-Usual scenario (BAU), which reflects the continuation of current pressures on the forest. Our main aim was to evaluate future land-use change scenarios as a tool for analyzing the taxonomic and functional richness of birds in the Serrano forest. Specifically, our goals were as follows: (1) To define and apply future LUCC scenarios to model the taxonomic and functional richness of birds. (2) To analyze changes in bird distribution between the present and several future LUCC scenarios. (3) To determine future low-richness areas of taxonomic and functional bird richness to focalize conservation efforts.

2. Materials and Methods

2.1. Study Area

Our study was conducted in the Sierras Chicas of Córdoba, located in the southern portion of the Gran Chaco in central Argentina (subtropical dry forest). This mountain range extends north–south over 245 km, covering an area of 8100 km2 with an altitudinal range from 500 to 1947 m a.s.l (Figure 1). The climate is semi-arid and temperate, characterized by a monsoonal rainfall regime, with an average annual precipitation of 960 mm and an average annual temperature of 16.8 °C. The vegetation is organized into different altitudinal belts: Serrano forest (native forest) ranges from 600 to 1300 m above sea level, dominated by forests of Lithraea molleoides and Schinopsis haenkeana. There is a transitional zone between 1300 and 1700 m above sea level, characterized by shrubs and early successional forests. This is progressively replaced by sub-Andean flora (mainly grasslands) as elevation rises above 1500 m above sea level [26].
The region has undergone significant landscape transformations due to high rates of deforestation and urban growth [9]. This growth has promoted the spread of invasive species such as Ligustrum lucidum, which poses a threat to the ecosystem [27]. These factors have driven land-use changes since the 1970s, a continuous process that will likely continue impacting local biodiversity [8].

2.2. Bird Data

Bird species richness was estimated at 86 sampling points located within patches of the Serrano forest during the breeding season (austral spring and summer) in 2018 and 2019 (Figure 1). All birds seen and heard within a 30 m radius were recorded for 10 min after a 5 min settling down period to minimize possible negative effects on bird behavior [28]. We collected additional observations from the eBird Basic Dataset (EBD), www.ebird.org/science/download-ebird-data-products, (accessed on 6 December 2021). The use of eBird data provides a broader temporal and spatial coverage, enhancing our understanding of bird diversity patterns in the study area. eBird has a robust review process focused on ensuring accurate locations and species identification before data enter the EBD. For more details on eBird data, see Johnston et al. [29].
Records from the EBD were taken during the breeding season (southern hemisphere spring–summer) within patches of the Serrano forest from 2017 to 2020. We filtered these data to retain only those that met the following criteria: observations made using the “stationary” (point sampling) protocol; the observation period did not exceed 15 min; and there were 4 or fewer observers in the observer group. These filters created a standardized dataset [29] and are compatible with the field data collected. Finally, we merged the data obtained from the EBD with other field data, resulting in 144 points (Figure 1b). The sample coverage curve (Figure A1) suggests that a large portion of the bird community in the region was captured. An increase in the number of samples could detect more species, particularly rarer ones.
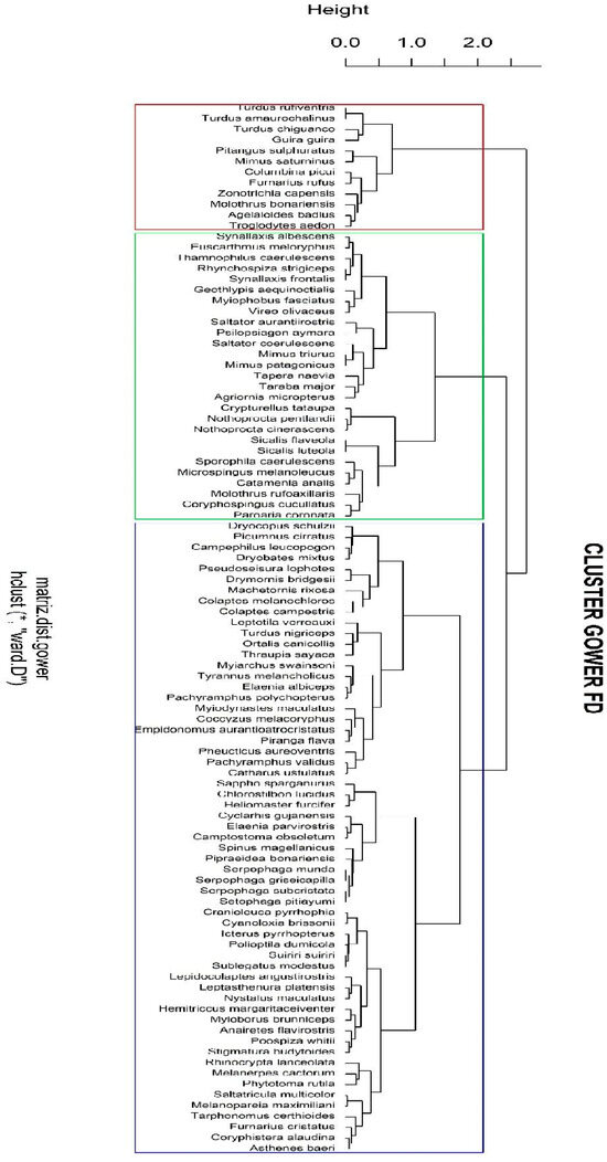
The identified species were classified based on their habitat preferences and key life history traits (diet, body size, feeding strata, nesting site, sensitivity to habitat modifications, primary habitat, and number of habitat types used [15]; Table A1). We obtained a distance matrix of functional traits and a dendrogram (FD package, [30]; in R Core Team [31]). The dendrogram identified three groups (Figure A2): forest specialists (59 species), which primarily inhabit forest environments; understory birds (27 species), which prefer the lower strata of forests and shrubs; and generalist species (12). Generalist species were excluded from the analysis because land-use changes primarily affect the distribution of habitat specialists in the study area [15].
For each bird group, we used taxonomic richness (number of different taxa [32]) and functional richness (FRic index) as dependent variables. The FRic index represents the amount of functional niche space occupied by species in a community, independently of their abundances—that is, the variety of traits and ecological roles performed by organisms within an ecosystem [33]. The FRic index was estimated with the function dbFD from the FD package [30] in the R Core Team [31], using all the functional features mentioned above.

2.3. Landscape Variables

We overlaid the 144 bird survey points on the land cover map developed by Arcamone et al. [9] (created using Landsat 8 OLI 30 × 30 m images, with 90% accuracy). We used this overlay to define buffers of <250 m, 500 m, and 1000 m. Given the heterogeneous nature of the area, we aimed to identify the spatial scale at which birds best respond, considering both the site’s heterogeneity and the landscape context [34,35]. The variables selected for each spatial scale were identified as good estimators of the variation in taxonomic and functional bird richness in the Serrano forest (Table 1; [15]).
Landscape structure < 250 m: We calculated the number of patch types, such as shrubland, Serrano forest, and exotic forest, and the amount of edge between forest and non-forest patches. Additionally, indices of texture were calculated from NDVI (Normalized Difference Vegetation Index) images of Landsat 8 OLI (scenes 229-81, 229-82, and 229-83, for summer and winter of 2019) to characterize the distribution of plant biomass [36]. We calculated mean texture, representing the average distribution of NDVI values, which was computed in winter. We also computed contrast texture (in summer) as a measure of pixel value variation, explaining the spatial heterogeneity of green biomass. We used a 3 × 3 moving window (0.81 ha), which showed the strongest relationship with species richness.
Landscape structure—500 m and 1000 m: We calculated the total area (ha) occupied by Serrano forest, shrubland, exotic forest, and urban cover types.
Topographic variables: These variables were included to prevent their effects from masking the relationship between bird richness and landscape structure, as environmental gradients are often important predictors of species distribution at regional scales [37]. Elevation and slope were incorporated, calculated from an SRTM DEM layer (30 × 30).

2.4. Distribution of Bird Richness in the Present Scenario

To determine the distribution of bird richness, we investigated the relationship between taxonomic and functional richness with the predictors listed in Table 1 at three spatial scales—250 m, 500 m, 1000 m—and in relation to topographic variables. We analyzed four response variables: (1) taxonomic richness of forest birds, (2) taxonomic richness of understory birds, (3) functional richness of forest birds, and (4) functional richness of understory birds. For each response variable, we developed individual models at each of the scales analyzed. Additionally, we parameterized two multiscale models that combined topographic variables and variables at different scales. In the multiscale models, we did not simultaneously include the variables at the 500 and 1000 m scales due to their correlation. Since bird data came from different sources, we used generalized linear mixed-effects models (GLMMs) that included observer as a random variable, using the lme4 package in R. Additionally, the sampled year was included as a fixed effect because it can affect the associations between response variables and different predictor variables (Table A2). The effect of sampling month was explored and was not found to be a significant factor (Table A2). When two predictors were collinear (Spearman correlation coefficient > 0.7), we retained the variable with the ecologically more significant relationship with species richness. Both taxonomic and functional bird species richness were used as dependent variables in our models. We standardized all predictors (M = 0, SD = 1) to evaluate their relative importance [38]. Taxonomic richness was modeled as a Poisson distribution and functional richness as a Gaussian distribution. The assumptions were checked.
For each initial model (single-scale and multiscale), we generated a set of models by combining the predictor variables using the ‘dredge’ function from the MuMin package [39]. Then, all these models were ordered according to the Akaike Information Criterion (AIC). Formal model comparison was conducted using the AIC. The model with the lowest AIC value was selected as the best model [40]. We also calculated the “Akaike weight” to quantify the probability that each candidate model (ΔAIC ≤ 2) was the best model [41]. The predictive power of the best models was evaluated using a cross-validation procedure, where 80% of the data were used for training and 20% for prediction [42].
Finally, a bird richness map (for the “present”, i.e., 2019 period) was created for forest specialist and understory birds. The regression equation of the best-selected model was used for extrapolation, applying the regression equation to each pixel using QGIS software 3.10 [43]. The resulting map predicted areas with different values of taxonomic and functional richness for each bird group.

2.5. Distribution of Bird Richness in Future Change Scenarios

The potential effects of LUCC on the distribution of the taxonomic and functional richness of forest and understory birds were evaluated. Two land-use change scenarios were defined for two years: 2035 and 2050. The 2035 year was used to assess the short-term effects of implementing the policies considered, allowing for a more realistic discussion of actions being executed presently and policies to be developed in the area. The 2050 year allowed for the evaluation of long-term effects, enabling the analysis of land-use change patterns observed across various ecological aspects [44].
Scenario 1: Business as usual—BAU. This scenario assumes that the trend of LUCC observed between 2004 and 2019 will continue unchanged into the projected time horizons. This scenario does not foresee any restrictions on the deforestation process, assuming that protected areas will experience deforestation episodes (as occurred during the period 2004–2019), fire frequency will remain the same, urban expansion will continue invading and encroaching on Serrano forests, and exotic trees will continue replacing Serrano forests.
Scenario 2: Sustainable—SUST. This scenario aims to achieve a sustainable relationship between human activities and land use, with a scope related to the conservation of native ecosystems. The actions chosen will reduce the rate of deforestation of native forests. This scenario assumes the following: 1—All environmental laws are in force and rigorously enforced, and policies to reduce deforestation and preserve protected areas are in place. 2—Protected areas within the study area will have full effectiveness in protecting native forests in the future, reducing episodes of forest loss due to replacement by other land covers. 3—Serrano forests outside protected areas will be maintained according to = Ley N° 9814, Ordenamiento Territorial de Bosques Nativos de la provincia de Córdoba, Argentina. 4—Urbanization will occur with urban planning considerations, respecting approved zones for urbanization. 5—Invasive exotic species, primarily Ligustrum lucidum, will be effectively managed in protected areas, and its planting as an ornamental tree will be prohibited.
The change scenarios were developed using Dinamica-EGO software (version 5.2.1; [5,45]), a cellular automaton that generates spatially explicit simulations based on historical data. The period 2004–2019 was selected to analyze the process of LUCC, as it represents a recent and stable period regarding the drivers of change and land-use regulation. LUCC maps for the region (30 m spatial resolution) were developed by Arcamone et al. [9], with an overall accuracy of 91–90% (for validation methods, transition matrices, and the general methodology used for these maps, see Arcamone et al. [9]). The magnitude and direction of land-use and -cover change between 2004 and 2019 were quantified using Markov transitions, which indicate the proportion of a cover type at time T1 that transitions to another cover type at time T2. Thus, the following transitions were analyzed:
  • Productive >> Urban
  • Productive >> Shrubland
  • Grassland >> Urban
  • Grassland >> Productive
  • Grassland >> Shrubland
  • Grassland >> Native forest
  • Shrubland >> Urban
  • Shrubland >> Productive
  • Shrubland >> Grassland
  • Shrubland >> Native forest
  • Native forest >> Urban
  • Native forest >> Productive
  • Native forest >> Grassland
  • Native forest >> Shrubland
  • Native forest >> Exotic forest
  • Native forest >> Pine plantation
  • Exotic forest >> Urban
To calibrate the model, a training phase was conducted using historical data, followed by validation based on the maximum similarity metric of Dinamica EGO. This metric requires a minimum 50% match between real and simulated maps within a 5 × 5 pixel window (Figure A3). Finally, a 3 × 3 pixel majority filter was applied to the simulated maps to remove noise and isolate spurious pixels.
To generate the future distribution maps of the taxonomic and functional richness of forest and understory birds, we used the best model fit for the present bird richness (see Section 2.4), replacing the landscape structure variables of 2019 with variables from each scenario analyzed (BAU and SUST) for both future time projections.

2.6. Present vs. Future Bird Richness Distribution

To analyze the variation in forest and understory bird richness across future scenarios, we generated maps in QGIS comparing present richness (Rp, 2019) with projected richness (Rf) under BAU and SUST scenarios using the ratio Rp/Rf. A value of 1 indicates no change, values > 1 indicate future decreases, and values < 1 indicate increases in richness.
To assess statistical differences, we applied a bootstrap approach using the raster package in R. Richness values were extracted from 100 randomly selected pixels across scenarios and iterated 1000 times to estimate the mean and confidence intervals of the Rp/Rf ratio (Figure 2). Random points were exclusively selected within forest cover areas where bird data were originally collected to ensure consistency with the habitat sampled.
A final map highlighted areas vulnerable to richness loss using a 20% threshold: pixels with Rp/Rf ≥ 1.25 indicate richness declining by more than 20%; values between 1 and 1.25 reflect declines under 20%; values < 1 show increases. This threshold was chosen since few pixels showed losses > 50% in either bird group.

3. Results

3.1. Bird Response to Landscape Structure and Richness Distribution

A total of 98 bird species were included, accounting for 3106 individuals (Figure A2). Turdus amaurochalinus and Saltator aurantiirostris were the most frequently recorded species across the sampling points, while Sublegatus modestus and Dryocopus schulzii were the least frequent, each with a single observation. The taxonomic richness of forest birds was negatively related to urban cover and NDVI.mean textures, and positively to Serrano forest cover. Meanwhile, functional richness showed a negative association with urban cover and NDVI.mean texture, and a positive association with forest cover, elevation, and NDVI.contr texture (Table 2). The taxonomic richness of understory birds showed negative associations with urban cover and a positive association with Serrano forest and shrublands. Functional richness showed a negative association with NDVI.mean texture and a positive association with Serrano forest cover (Table 2 and Table A3).
The best model selected to estimate the distribution of forest specialist and understory birds in the Serrano forest is shown in Table 2 with reference to overall accuracy. The spatial distribution of richness (taxonomic and functional) was different for both bird groups. Forest specialist birds showed higher richness in the center of large forest patches, while understory birds exhibited higher richness at the edges and in small forest fragments (Figure A4).

3.2. Present vs. Future Bird Richness Distribution

In the BAU-2050 scenario, the taxonomic and functional richness of forest specialist and understory birds decreased significantly, representing the worst scenario (Figure A5, Figure A6, Figure A7 and Figure A8). In this scenario, 357,000 hectares of forest, which currently harbors high taxonomic and functional richness, would be lost (Figure A9). In contrast, the SUST scenario show a lower loss of forest compared to BAU (57,000 ha) and areas where bird richness will remain stable (Figure A5, Figure A6, Figure A7, Figure A8 and Figure A9).
For forest specialist birds, sites with up to 19 species were observed, and those with taxonomic richness greater than 10 species were particularly affected by future scenarios. For these sites, the BAU scenarios (2035 and 2050) showed an average reduction of 2 species, equivalent to a 15% loss, while the SUST scenarios (2035 and 2050) showed a lower average loss of 1.5 species, corresponding to a 10% reduction (Figure 3a). Regarding functional richness, greater losses were observed at sites with lower current functional richness, reaching up to 50% under the BAU-2050 scenario and around 30% under SUST-2050 (Figure 3b). However, as functional richness increases, these losses decrease, and in more functionally diverse sites, the curve stabilizes near 1, indicating greater functional resilience under future scenarios. For understory bird species, no marked differences in taxonomic richness were observed between the BAU and SUST scenarios (Figure 3c). Sites with lower richness are projected to experience up to a 25% reduction in the future, which would correspond to the loss of approximately one species per site on average. In terms of functional richness (Figure 3d), all scenarios exhibit an increasing pattern: sites with higher current functional richness are projected to suffer the greatest losses, reaching up to 44% in BAU-2050 and around 37% in SUST-2050. This pattern contrasts with that observed for forest specialist birds, where functional richness tends to exhibit the opposite trend.
Our findings show that the BAU scenario, with a high loss of Serrano forests, predicts a reduction > 20% in bird richness compared to the current situation (Figure 4). This affects areas covering 12,000 ha for forest birds and 11,400 ha for understory birds. On the other hand, the SUSTAINABLE scenarios show areas with a decrease of more than 20% in richness compared to the present within the same region as BAU-2050. However, the affected areas were smaller than those found in the BAU-2050 scenario, representing a total of 4200 ha for forest birds and 6300 ha for understory birds (Figure 5). Additionally, in the SUST-2050 scenario, areas were found where the taxonomic and functional richness of birds would increase (Figure 5).

4. Discussion

Predictive species distribution models and future scenarios are essential tools for assessing the effects of land-use change on biodiversity and guiding management strategies in transforming landscapes. Their application not only allows for the identification of spatial patterns of taxonomic and functional richness loss, but also helps anticipate how different species groups will respond to future change scenarios. In this study, modeling under different scenarios enabled the assessment of the differential impacts of urbanization, exotic species expansion, and forest conservation on forest and understory specialist birds in the Serrano forest of Argentina, resulting in variable and spatially heterogeneous distributions among groups. Integrating these approaches into land-use planning is key to developing more effective conservation strategies based on projections that account for landscape dynamics and ecological functionality in the medium and long term.
In analyzing changes in bird distribution under different future scenarios, we observed significant variations in both taxonomic and functional richness for forest specialist and understory bird species. These changes depend on specific landscape factors and the unique ecological characteristics of each group [46]. Although both groups showed distributional shifts in response to landscape transformations, forest specialists are expected to be most affected due to their strong reliance on forest cover. This highlights the importance of sustainable practices for bird conservation in the Serrano forest and the need for strategies aligned with the specific requirements of each bird group.
Forest specialist birds responded positively to Serrano forest cover and negatively to urbanization and exotic forests, being predominantly found in the core areas of Serrano forest patches. These associations explain why the BAU scenario projects a significant decline in the taxonomic and functional richness of this group. In this scenario, deforestation increases compared to the 2004–2019 period, mainly due to urban growth and the uncontrolled expansion of exotic forests [9]. The negative response of forest birds to urbanization is a globally recognized phenomenon that intensifies over time [47]. For example, projected urban growth scenarios in U.S. forests estimate a widespread decline of up to 38% in the occupancy of these species by 2050 [48]. The reduction in taxonomic richness across the study area reflects the high sensitivity of these birds to abrupt changes in vegetation cover and their dependence on complex forest structures for foraging and nesting [49,50]. Conversely, functional richness would be more affected in areas where current richness is low. This may be because, in the absence of functional redundancy, the loss of a single species can result in the complete loss of a functional group [51]. In contrast, the SUSTAINABLE scenario anticipates a decrease in forest area, but this is less severe than in the BAU scenario. Thanks to the urban planning, exotic species management, and fire control proposed in the SUSTAINABLE scenario, suitable forest areas would be maintained, reducing habitat degradation and fragmentation. This would promote more stable and structurally diverse environments, potentially supporting an increase in the taxonomic and functional richness of forest birds.
In this regard, forest specialist birds are the most negatively affected under the BAU scenario and the main beneficiaries under the SUSTAINABLE scenario. This group includes particularly sensitive species that depend on mature forest structures and are highly vulnerable to habitat fragmentation and losses of connectivity [50].
Understory birds, with generalist adaptations and a preference for shrubland vegetation [52,53], respond positively to Serrano forest and shrub cover, while reacting negatively to urbanization. This group shows greater richness at edges and in small forest patches, suggesting that the loss of vegetation structural complexity as a consequence of habitat fragmentation reduces the occurrence and abundance of forest bird species and favors the proliferation of understory birds [54]. Moreover, forest fragmentation increases the edge effect, changing the microhabitat conditions of patches. These changes include increased light intensity, temperature, and food availability, which could benefit understory birds [55,56].
These factors may explain why, despite the BAU scenario projecting a reduction in the taxonomic and functional richness of understory birds, some areas prone to future forest fragmentation show an increase in richness. In this scenario, urbanization and exotic forests expand significantly into natural covers such as forests and shrublands. Under these conditions, the reduction and elimination of forest patches would have a negative impact on the taxonomic and functional richness of these birds. This turnover could have profound effects on species interactions, impacting ecosystem stability and services [57]. In contrast, in the SUSTAINABLE scenario, taxonomic richness would remain stable in persistent forest patches, but the functional richness of understory birds would not benefit similarly. In conclusion, conserving forests and limiting the expansion of urban areas and exotic forest may not be sufficient to ensure the persistence of understory birds. In a scenario with reduced fragmentation, shrublands should be considered conservation targets, as they are positively associated with the functional richness of this group.
In our study, the potential distribution was determined at a local scale, considering spatial contexts of 500 and 1000 m. When applied to the entire study area, the species distribution shows heterogeneous patterns of variation. As a result, this could lead to a local reduction in bird biodiversity, but it is unlikely to result in actual extinctions across the entire area. Our results highlight a concerning decline in both the taxonomic and functional richness of birds in the region if current land-use change trends continue (BAU scenario). We identified critical areas with losses greater than 20% in richness (both taxonomic and functional), particularly associated with dense urban areas and extensive exotic tree forests. However, under the SUSTAINABLE scenario, we observed critical loss areas to a smaller extent compared to BAU, with some zones where taxonomic and functional richness would increase. These results demonstrate that modifications to ecosystems due to human activities directly impact species survival. Therefore, mapping critical points of potential declines in bird diversity is essential for implementing more effective management strategies.
In this regard, we recognize that responses to environmental changes are species-specific, a variability that supports the theory of functional diversity [58,59]. However, developing individual models for each species was beyond our capabilities due to limitations in the availability of data needed for large-scale Bayesian occupancy approaches [60]. Therefore, grouping species into ecological groups—based on their habitat preferences and ecological traits—provides a broader and more realistic understanding of how biodiversity responds to land-use changes. This approach extends beyond individual species and facilitates the identification of patterns and trends in biological diversity.
Studies with a systematic approach and a forward-looking perspective can enhance the implementation of land-use policies by identifying strategies that most effectively mitigate forest transformation based on regional characteristics [61]. Currently, the main challenges to effective forest conservation include a lack of coordination among various agencies and institutions [4,61]. Addressing these issues is essential for improving conservation strategies and ensuring the sustainability of forest ecosystems and biodiversity. Considering the implications of our findings, conservation strategies should not be limited to the Serrano forest but should also align with regional and national conservation priorities. Given that similar threats affect other forested regions globally, particularly dry forest ecosystems [62], strategies such as the creation of ecological corridors connecting fragmented landscapes, transboundary conservation programs, and shared monitoring frameworks across different jurisdictions could enhance the resilience of bird populations beyond the study area.

5. Conclusions

Our results show that both the taxonomic and functional richness of forest and understory birds will be negatively affected under the BAU scenario, with spatially explicit patterns of loss concentrated in areas already subject to intense land-use change. Even under the SUSTAINABLE scenario, projected richness declined in certain regions, particularly those with historical deforestation and fragmentation. These findings highlight that planning alone may not be sufficient to prevent biodiversity loss unless conservation efforts are targeted at the vulnerable zones identified in the spatial projections.
Importantly, functional richness showed a different spatial pattern of decline compared to taxonomic richness, suggesting that changes in ecosystem functioning may occur even where species numbers remain relatively stable. This emphasizes the need to consider both dimensions of biodiversity in management strategies. These results also demonstrate the value of using LUCC scenarios and multiscale predictors to anticipate biodiversity change and inform effective conservation planning.
Here, we propose some management action for forest conservation:
Because areas with bird richness of over 20% correspond to zones adjacent to urban areas and monospecific glossy privet forests, as well as other exotic species closely related to urbanization, in the short term, it is urgent to reduce the expansion of exotic forests, control these species, and forbid their use as ornamentals in urban areas, while promoting the use of native plants for this purpose. Some practices for the physical removal of glossy privet and other exotic trees have been assessed ([63]; e.g., felling with polyethylene application to the trunk). In the medium term, urbanization must be managed to minimize the impact on the ecological condition of native forests. For example, the clearing of native forests for future urban expansion should be prohibited, and such growth should be directed towards areas previously used for agriculture, provided this does not interfere with priority forest connectivity areas.
In areas where bird richness has decreased by less than 20%, it is important to work on the surrounding landscape to improve connectivity between priority forests and reduce edge effects. Therefore, areas near patches of native forest with shrub cover and emergent trees (scrubland) are ideal for initiating the restoration process in the short to medium term. It has been demonstrated that scrubland with emergent trees can be transformed into native forest with proper management [64]. Active forest restoration has also been shown to increase bird richness and species associated with native forests after 20 years [65].
In areas where richness has increased, this corresponds to large patches of forest far from urban areas and exotic forests. These areas require urgent conservation in the short term because they are a source of propagules for the expansion of native forests and, consequently, for bird species in the region.
Our study is the first in the region to present different scenarios of land-cover change for bird conservation in the Serrano forest, providing a foundation for more extensive research. However, some considerations are needed for future studies. For example, the sampling coverage of bird data reached only around 70% of the estimated total, so rare bird species may not have been included. Including generalist birds would also be beneficial for studying the response of the entire community. The extinction debt [16,46] will probably have a more severe impact on bird diversity than the scenarios indicate, and further research is required to improve our understanding of habitat successional dynamics.

Author Contributions

L.E.S., writing of original draft, data collection and curation, formal analysis. J.R.A., support for the analysis of changes in land cover and preparation and validation of future scenarios. G.G.P., conceptualization, data analysis guide, revision and editing. M.A.L., support in statistical analysis, revision. L.M.B., conceptualization, data analysis guide, revision and editing. All authors have read and agreed to the published version of the manuscript.

Funding

This research was funded by CONICET (PIP-2021 #11220200101287), FONCyT (PICT-2020 #1329).

Data Availability Statement

Silvetti, Luna; Arcamone, Julieta; Gavier-Pizarro, Gregorio; Landi, Marcos; Bellis, Laura (2025), “Modeling bird distribution under land-use change scenarios in Central Argentina”, Mendeley Data, V1, doi: 10.17632/gsvbtfd5d4.1.

Acknowledgments

We are very grateful to field assistants for their help with fieldwork. This research was supported by CONICET (PIP-2021 #11220200101287), FONCyT (PICT-2020 #1329). In addition, L.E.S received support with field equipment donated by IDEA Wild. This study is part of the research of L.E.S. as a doctoral fellow at CONICET. L.M.B. is a researcher at CONICET and a professor at the Universidad Nacional de Cordoba. G.G.P is a researcher at CONICET and INTA. M.A.L. is a technician at CONICET and J.R.A has a doctoral fellowship at CONICET.

Conflicts of Interest

The authors declare that they have no known competing financial interests or personal relationships that could have appeared to influence the work reported in this paper.

Abbreviations

The following abbreviations are used in this manuscript:
LUCCLand-use and -cover change

Appendix A

Figure A1. Sample coverage (i.e., the proportion of species present in the sample) for bird species richness as a function of sampling effort. Shaded lines indicate the 95% confident intervals. The curve was generated using R package iNEXT [66] and it shows how the sample coverage does not increase substantially when increasing the sampling effort (i.e., the number of point counts).
Figure A1. Sample coverage (i.e., the proportion of species present in the sample) for bird species richness as a function of sampling effort. Shaded lines indicate the 95% confident intervals. The curve was generated using R package iNEXT [66] and it shows how the sample coverage does not increase substantially when increasing the sampling effort (i.e., the number of point counts).
Forests 16 01001 g0a1
Figure A2. Dendrogram used for the identification of the three bird groups using the methodology of Silvetti et al. [15]. Red: generalist species; green: understory specialist species; blue: forest specialist species.
Figure A2. Dendrogram used for the identification of the three bird groups using the methodology of Silvetti et al. [15]. Red: generalist species; green: understory specialist species; blue: forest specialist species.
Forests 16 01001 g0a2
Table A1. Life history traits of the bird species used for calculating functional diversity.
Table A1. Life history traits of the bird species used for calculating functional diversity.
Main Group/TraitCategoriesAbbreviationDescription
Feeding/DIETInsectivoresDIET_InsecIndicates the position in the trophic network and may provide information about ecosystem functions, such as the regulation of invertebrate populations, pollination, seed dispersal, etc.
GranivoresDIET_Gran
OmnivoresDIET_Omn
VertebratesDIET_Ver
FrugivoresDIET_Foli
NectarivoresDIET_Nect
HerbivoresDIET_Herb
Feeding/BODY SIZESmaller than 50 gTAM_MpeqBody size is associated with metabolic rates, foraging behavior, longevity, amount of food they can process, etc.
50–100 gTAM_Peq
100–150 gTAM_Med
Greater than 150 gTAM_Grand
Feeding/FORAGING stratumCanopyFOR_CanoIndicates where birds perform foraging activities. Influences the use of resources and nutrient cycling.
UnderstoryFOR_Med
GroundFOR_Sue
Reproduction/NESTING siteBuildingsNID_ContRelated to sensitivity to different environmental changes affecting nesting habitat availability.
ParasitesNID_Para
Abandoned nestsNID_Aban
Natural cavitiesNID_CavNat
TreesNID_Arbo
ShrubsNID_Arbu
HerbsNID_herv
GroundNID_Sue
TrunksNID_Tron
Vulnerability/
sensitivity to
anthropogenic
disturbances
FavorableSENS_FavoRelated to the way in which these species respond to anthropogenic processes, inducing modification and contamination of environments.
Some species may benefit and others may be negatively affected.
LowSENS_Baja
MediumSENS_Med
HighSENS_Alta
Habitat/primary
HABITAT
ForestHAB_BosqPrimary habitat is where different species are present and develop most of their activities. This includes anthropogenic habitats.
ShrublandHAB_Arbu
GrasslandHAB_Past
RuralHAB_Rur
UrbanHAB_Urb
Habitat/Nº
of HABITAT types
1 to 3NHU_PocoHabitat generalist species are more resistant to change than specialists, since they can use a variety of habitats.
More than 3NHU_Much
Table A2. Univariate models to test the effect of sampling year and sampling month on avian taxonomic and functional richness metrics in the Serrano forest. Significant terms in bold (p < 0.05)
Table A2. Univariate models to test the effect of sampling year and sampling month on avian taxonomic and functional richness metrics in the Serrano forest. Significant terms in bold (p < 0.05)
Response VariableYearMonth
Estz/tp-ValueEstz/tp-Value
Forest Birds
Richness0.072.060.03−0.002−0.290.76
Functional richness−1.38−1.290.20−0.08−0.230.81
Understory Birds
Richness0.0070.050.89−0.006−0.490.61
Functional richness−0.39−0.370.70−0.61−1.730.08
Figure A3. Model fit by spatial resolution, varying from 31% in 1-pixel windows (30 m resolution) to 70% in 11 × 11-pixel windows.
Figure A3. Model fit by spatial resolution, varying from 31% in 1-pixel windows (30 m resolution) to 70% in 11 × 11-pixel windows.
Forests 16 01001 g0a3
Table A3. Estimates of the effects of landscape variables on taxonomic and functional richness of specialist birds from the best-supported GLMM.
Table A3. Estimates of the effects of landscape variables on taxonomic and functional richness of specialist birds from the best-supported GLMM.
Taxonomic RichnessFunctional Richness
EstimateErrorz/tp-ValueEstimateErrorz/tp-Value
Forest specialist birds
Forest5000.640.1284.24<0.0015.931.8073.210.001
Urban500−0.260.1102.560.010−4.761.935−2.280.015
NDVI.mean−0.350.107−3.280.001−2.131.627−2.120.029
Exotico500----−3.451.291−1.650.104
NDVI.cont----3.24 1.2297.730.009
Altitude----2.481.5551.590.030
Understory specialist birds
Forest5000.910.2264.04<0.001----
Urban500−0.280.154−1.820.068----
npShrub2500.220.1451.520.1281.721.66051.034 0.301
Shrub5000.510.1892.71 0.006----
Forest1000----3.081.45292.1020.035
Exotico1000----−0.470.99750.4770.633
NDVI.mean----−1.311.529−0.8570.005
NDVI.cont----1.351.6282.5040.465
Figure A4. Bird richness map for the year 2019 in the Serrano forest, Argentina. (a) Taxonomic richness of forest specialist birds, (b) functional richness of forest specialist birds, (c) taxonomic richness of understory birds, and (d) functional richness of understory birds.
Figure A4. Bird richness map for the year 2019 in the Serrano forest, Argentina. (a) Taxonomic richness of forest specialist birds, (b) functional richness of forest specialist birds, (c) taxonomic richness of understory birds, and (d) functional richness of understory birds.
Forests 16 01001 g0a4
Figure A5. Ratio between the 2019 distribution and the potential distribution under each proposed scenario for the taxonomic richness of forest specialist birds. The areas most affected by potential changes in land use are shown.
Figure A5. Ratio between the 2019 distribution and the potential distribution under each proposed scenario for the taxonomic richness of forest specialist birds. The areas most affected by potential changes in land use are shown.
Forests 16 01001 g0a5
Figure A6. Ratio between the 2019 distribution and the potential distribution under each proposed scenario for the functional richness of forest specialist birds. The areas most affected by potential changes in land use are shown.
Figure A6. Ratio between the 2019 distribution and the potential distribution under each proposed scenario for the functional richness of forest specialist birds. The areas most affected by potential changes in land use are shown.
Forests 16 01001 g0a6
Figure A7. Ratio between the 2019 distribution and the potential distribution under each proposed scenario for the taxonomic richness of understory birds. The areas most affected by potential changes in land use are shown.
Figure A7. Ratio between the 2019 distribution and the potential distribution under each proposed scenario for the taxonomic richness of understory birds. The areas most affected by potential changes in land use are shown.
Forests 16 01001 g0a7
Figure A8. Ratio between the potential distribution of 2019 and the potential distribution under each proposed scenario for the functional richness of understory birds. The areas most affected by potential changes in land use are shown.
Figure A8. Ratio between the potential distribution of 2019 and the potential distribution under each proposed scenario for the functional richness of understory birds. The areas most affected by potential changes in land use are shown.
Forests 16 01001 g0a8
Figure A9. Pixel frequency for each richness value in the different analyzed scenarios. (a) Taxonomic richness of forest specialist birds. (b) Functional richness of forest specialist birds. (c) Taxonomic richness of understory birds. (d) Functional richness of understory birds.
Figure A9. Pixel frequency for each richness value in the different analyzed scenarios. (a) Taxonomic richness of forest specialist birds. (b) Functional richness of forest specialist birds. (c) Taxonomic richness of understory birds. (d) Functional richness of understory birds.
Forests 16 01001 g0a9

References

  1. Daskalova, G.N.; Myers-Smith, I.H.; Bjorkman, A.D.; Blowes, S.A.; Supp, S.R.; Magurran, A.E.; Dornelas, M. Landscape-scale forest loss as a catalyst of population and biodiversity change. Science 2020, 368, 1341–1347. [Google Scholar] [CrossRef] [PubMed]
  2. Jaureguiberry, P.; Titeux, N.; Wiemers, M.; Bowler, D.E.; Coscieme, L.; Golden, A.S.; Purvis, A. The direct drivers of recent global anthropogenic biodiversity loss. Sci. Adv. 2022, 8, eabm9982. [Google Scholar] [CrossRef] [PubMed]
  3. United Nations. World Population Prospects 2022. Department of Economic and Social Affairs. 2022. Available online: https://population.un.org/wpp/Publications/ (accessed on 10 July 2024).
  4. FAO. Evaluación de los Recursos Forestales Mundiales 2020—Principales Resultados; FAO: Roma, Italy, 2020. [Google Scholar] [CrossRef]
  5. Soares-Filho, B.S.; Coutinho-Cerqueira, G.; Lopes-Pennachin, C. Dinamica a stochastic cellular automata model designed to simulate the landscape dynamics in an Amazonian colonization frontier. Ecol. Model. 2002, 154, 217–235. [Google Scholar] [CrossRef]
  6. Mosciaro, M.J.; Calamari, N.C.; Peri, P.L.; Montes, N.F.; Seghezzo, L.; Ortiz, E.; Volante, J. Future scenarios of land use change in the Gran Chaco: How far is zero-deforestation? Reg. Environ. Change 2022, 22, 115. [Google Scholar] [CrossRef]
  7. Zak, M.R.; Cabido, M.; Hodgson, J.G. Do subtropical seasonal forests in the Gran Chaco, Argentina, have a future? Biol. Conserv. 2004, 120, 589–598. [Google Scholar] [CrossRef]
  8. Gavier, G.I.; Bucher, E.H. Deforestación de las Sierras Chicas de Córdoba en el Período 1970–1997. Academia Nacional de Ciencias: Cordoba Argentina, Miscelánea, 2004; Volume 101. [Google Scholar]
  9. Arcamone, J.R.; Bellis, L.M.; Silvetti, L.E.; Gavier-Pizarro, G. 30 Years of Land Cover Changes Within a Global Deforestation Front: Insights from the Chaco Serrano Mountains. Land Degrad. Dev. 2025, 36, 2854–2867. [Google Scholar] [CrossRef]
  10. Naval-Fernandez, M.C.; Albornoz, J.; Bellis, L.M.; Baldini, C.; Arcamone, J.; Silvetti, L.; Álvarez, M.P.; Argañaraz, J.P. Megaincendios 2020 en Córdoba: Incidencia del fuego en áreas de valor ecológico y socioeconómico. Ecol. Austral 2023, 33, 136–151. [Google Scholar] [CrossRef]
  11. Graae, B.J.; Vandvik, V.; Armbruster, W.S.; Eiserhardt, W.L.; Svenning, J.C.; Hylander, K.; Ehrlén, J.; Speed, J.D.; Klanderud, K.; Bråthen, K.A.; et al. Stay or go–how topographic complexity influences alpine plant population and community responses to climate change. Perspect. Plant Ecol. Evol. Syst. 2018, 30, 41–50. [Google Scholar] [CrossRef]
  12. Ríos-Muñoz, C.A.; Navarro-Sigüenza, A.G. Efectos del cambio de uso de suelo en la disponibilidad hipotética de hábitat para los psitácidos de México. Ornitol. Neotrop. 2009, 20, 491–509. [Google Scholar]
  13. Radford, J.Q.; Bennett, A.F.; Cheers, G.J. Landscape-level thresholds of habitat cover for woodland-dependent birds. Biol. Conserv. 2005, 124, 317–337. [Google Scholar] [CrossRef]
  14. Fumy, F.; Fartmann, T. Climate and land-use change drive habitat loss in a mountain bird species. Ibis 2021, 163, 1189–1206. [Google Scholar] [CrossRef]
  15. Silvetti, L.E.; Gavier Pizarro, G.; Solari, L.M.; Arcamone, J.R.; Bellis, L.M. Land use changes and bird diversity in subtropical forests: Urban development as the underlying factor. Biodivers. Conserv. 2023, 32, 385–403. [Google Scholar] [CrossRef]
  16. Silvetti, L.E.; Gavier-Pizarro, G.; Arcamone, J.R.; Bellis, L.M. Delayed responses and extinction debt: An opportunity for the conservation of Chaco Serrano forest birds. Anim. Conserv. 2024, 28, 277–290. [Google Scholar] [CrossRef]
  17. De Kort, H.; Baguette, M.; Lenoir, J.; Stevens, V.M. Toward reliable habitat suitability and accessibility models in an era of multiple environmental stressors. Ecol. Evol. 2020, 10, 10937–10952. [Google Scholar] [CrossRef]
  18. Tejada, G.; Dalla-Nora, E.; Cordoba, D.; Lafortezza, R.; Ovando, A.; Assis, T.; Aguiar, A.P. Deforestation scenarios for the Bolivian lowlands. Env. Res. 2016, 144, 49–63. [Google Scholar] [CrossRef]
  19. Proswitz, K.; Edward, M.C.; Evers, M.; Mombo, F.; Mpwaga, A.; Näschen, K.; Sesabo, J.; Höllermann, B. Complex socio-ecological systems: Translating narratives into future land use and land cover scenarios in the Kilombero Catchment. Tanzan. Sustain 2021, 13, 6552. [Google Scholar] [CrossRef]
  20. Mejía, D.; Tonon, M.D.; Abad, L. Distribución potencial del género Polylepis en la Cuenca del río Paute bajo un escenario de cambio climático. Rev. De La Fac. De Cienc. Químicas 2018, 19, 22–37. [Google Scholar]
  21. Quipuscoa Silvestre, V.; Dillon, M.O.; Treviño Zevallos, Í.; Balvin Aguilar, M.; Mejía Rios, A.; Ramos Aranibar, D.; Durand Vera, K.; Montesinos Tubée, D. Impacto de los cambios climáticos y uso de suelo, en la distribución de las especies de géneros endémicos de Asteraceae de Arequipa. Arnaldoa 2019, 26, 71–96. [Google Scholar] [CrossRef]
  22. Pearson, R.G.; Dawson, T.P. Predicting the impacts of climate change on the distribution of species: Are bioclimate envelope models useful? Glob. Ecol. Biogeogr. 2003, 12, 361–371. [Google Scholar] [CrossRef]
  23. Brown, J.L.; Yoder, A.D. Shifting ranges and conservation challenges for lemurs in the face of climate change. Ecol. Evol. 2015, 5, 1131–1142. [Google Scholar] [CrossRef]
  24. Bolochio, B.E.; Lescano, J.N.; Cordier, J.M.; Loyola, R.; Nori, J. A functional perspective for global amphibian conservation. Biol. Conserv. 2020, 245, 108572. [Google Scholar] [CrossRef]
  25. Alaggia, F.G.; Torres, R.C.; Nori, J. Efecto hipotético del cambio climático sobre la distribución de dos especies leñosas dominantes del Chaco Serrano. Ecologia Austral 2022, 32, 319–330. [Google Scholar] [CrossRef]
  26. Giorgis, M.A.; Cingolani, A.M.; Gurvich, D.E.; Tecco, P.A.; Chiapella, J.; Chiarini, F.; Cabido, M. Changes in floristic composition. Appl. Veg. Sci. 2017, 20, 558–571. [Google Scholar] [CrossRef]
  27. Gavier-Pizarro, G.I.; Kuemmerle, T.; Hoyos, L.E.; Stewart, S.I.; Huebner, C.D.; Keuler, N.S.; Radeloff, V.C. Monitoring the invasion of an exotic tree (Ligustrum lucidum) from 1983 to 2006 with Landsat TM/ETM+ satellite data and Support Vector Machines in Córdoba, Argentina. Remote Sens. Environ. 2012, 122, 134–145. [Google Scholar] [CrossRef]
  28. Sutherland, W.J.; Newton, I.; Green, R.E. Bird Ecology and Conservation: A Handbook of Techniques; Oxford University Press: New York, NY, USA, 2004. [Google Scholar]
  29. Johnston, A.; Hochachka, W.M.; Strimas-Mackey, M.E.; Ruiz-Gutierrez, V.; Robinson, O.J.; Miller, E.T.; Fink, D. Analytical guidelines to increase the value of community science data: An example using eBird data to estimate species distributions. Divers. Distrib. 2021, 27, 1265–1277. [Google Scholar] [CrossRef]
  30. Laliberté, E.; Legendre, P. A distance-based framework for measuring functional diversity from multiple traits. Ecology 2010, 91, 299–305. [Google Scholar] [CrossRef]
  31. R CoreTeam. R: A Language and Environment for Statistical Computing; R Foundation for Statistical Computing: Vienna, Austria, 2023. [Google Scholar]
  32. Magurran, A.E. Measuring Biological Diversity; Blackwell Publishing: Oxford, UK, 2004. [Google Scholar]
  33. Villéger, S.; Miranda, J.R.; Hernández, D.F.; Mouillot, D. Contrasting changes in taxonomic vs. functional diversity of tropical fish communities after habitat degradation. Ecol. Appl. 2010, 20, 1512–1522. [Google Scholar] [CrossRef]
  34. Weyland, F.; Baudry, J.; Ghersa, C.M. A fuzzy logic method to assess the relationship between landscape patterns and bird richness of the Rolling Pampas. Landsc. Ecol 2012, 27, 869–885. [Google Scholar] [CrossRef]
  35. Boscolo, D.; Metzger, J.P. Is bird incidence in Atlantic forest fragments influenced by landscape patterns at multiple scales? Landsc. Ecol. 2009, 24, 907–918. [Google Scholar] [CrossRef]
  36. Wood, E.M.; Pidgeon, A.M.; Radeloff, V.C.; Keuler, N.S. Image texture predicts avian density and species richness. PLoS ONE 2013, 8, e63211. [Google Scholar] [CrossRef]
  37. Bennett, A.F.; Radford, J.Q.; Haslem, A. Properties of land mosaics: Implications for nature conservation in agricultural environments. Biol. Conserv. 2006, 133, 250–264. [Google Scholar] [CrossRef]
  38. Schielzeth, H. Simple means to improve the interpretability of regression coefficients. Methods Ecol. Evol. 2010, 1, 103–113. [Google Scholar] [CrossRef]
  39. Bartón, K. Multi-Model Inference, R Package Version 1.7.2. 2012. Available online: http://CRAN.R-project.org/package=MuMIn (accessed on 28 May 2024).
  40. Burnham, K.P.; Anderson, D.R. Model Selection and Multi-Model Inference: A Practical Information-Theoretic Approach; Springer: New York, NY, USA, 2002. [Google Scholar]
  41. Wagenmakers, E.J.; Farrell, S. AIC model selection using Akaike weights. Psychon. Bull. Rev. 2004, 11, 192–196. [Google Scholar] [CrossRef]
  42. Quinn, G.P.; Keough, M.J. Experimental Design and Data Analysis for Biologists; Cambridge University Press: Cambridge, UK, 2002. [Google Scholar]
  43. QGIS Development Team. QGIS Geographic Information System. Open Source Acspatial Foundation Project. 2019. Available online: http://qgis.osgeo.org (accessed on 23 May 2024).
  44. Gavier-Pizarro, G.; Calamari, N.C.; Piquer-Rodríguez, M.; Kuemmerle, T. El método de construcción de escenarios aplicado al Ordenamiento Territorial. In Ordenamiento Territorial: Conceptos, Metodologías y Experiencias; Paruelo, J.M., Ed.; FAO: Buenos Aires, Argentina, 2014; pp. 173–197. Available online: http://www.fao.org/3/ai4195s.pdf (accessed on 28 May 2024).
  45. Soares-Filho, B.S.; Rodrigues, H.O.; Costa, W.L. Modeling Environmental Dynamics with Dinamica EGO, 1ed.; Centro de Sensoriamento Remoto, Universidade Federal de Minas Gerais: Belo Horizonte, Brazil, 2009; 115p, ISBN 978-85-910119-0-2. [Google Scholar]
  46. Blanchard, G.; Munoz, F. Revisiting extinction debt through the lens of multitrophic networks and meta-ecosystems. Oikos 2023, 2023, e09435. [Google Scholar] [CrossRef]
  47. Pidgeon, A.M.; Flather, C.H.; Radeloff, V.C.; Lepczyk, C.A.; Keuler, N.S.; Wood, E.M.; Hammer, R.B. Systematic temporal patterns in the relationship between housing development and forest bird biodiversity. Conserv. Biol. 2014, 28, 1291–1301. [Google Scholar] [CrossRef]
  48. Brown, M.L.; Donovan, T.M.; Schwenk, W.S.; Theobald, D.M. Predicting impacts of future human population growth and development on occupancy rates of forest-dependent birds. Biol. Conserv. 2014, 170, 311–320. [Google Scholar] [CrossRef]
  49. Kissling, W.D.; Field, R.; Böhning-Gaese, K. Spatial patterns of woody plant and bird diversity: Functional relationships or environmental effects? Glob. Ecol. Biogeogr. 2008, 17, 327–339. [Google Scholar] [CrossRef]
  50. Macchi, L.; Baumann, M.; Bluhm, H.; Baker, M.; Levers, C.; Grau, H.R.; Kuemmerle, T. Thresholds in forest bird communities along woody vegetation gradients in the South American Dry Chaco. J. Appl. Ecol. 2019, 56, 629–639. [Google Scholar] [CrossRef]
  51. Luck, G.W.; Carter, A.; Smallbone, L. Changes in bird functional diversity across multiple land uses: Interpretations of functional redundancy depend on functional group identity. PLoS ONE 2013, 8, e63671. [Google Scholar] [CrossRef]
  52. Cagnolo, L.; Valladares, G.; Salvo, A.; Cabido, M.; Zak, M. Habitat fragmentation and species loss across three interacting trophic levels: Effects of life-history and food-web traits. Conserv. Biol. 2009, 23, 1167–1175. [Google Scholar] [CrossRef]
  53. Verga, E.G.; Peluc, S.I.; Landi, M.A.; Galetto, L. Efecto de la fragmentación del bosque sobre las fuentes potenciales de alimento para aves en Córdoba. Ecol. Austral 2018, 28, 339–352. [Google Scholar] [CrossRef]
  54. Albanesi, S.; Dardanelli, S.; Bellis, L.M. Effects of fire disturbance on bird communities and species of mountain Serrano forest in central Argentina. J. For. Res. 2014, 19, 105–114. [Google Scholar] [CrossRef]
  55. Fahrig, L. Ecological responses to habitat fragmentation per se. Annu. Rev. Ecol. Evol. Syst. 2017, 48, 1–23. [Google Scholar] [CrossRef]
  56. Barzan, F.R.; Bellis, L.M.; Calamari, N.C.; Canavelli, S.B.; Dardanelli, S. Using bird foraging height guilds and species to assess forest degradation by livestock production. Biodivers. Conserv. 2025, 34, 877–894. [Google Scholar] [CrossRef]
  57. Fischer, J.; Lindenmayer, D.B. Landscape modification and habitat fragmentation: A synthesis. Glob. Ecol. Biogeogr. 2007, 16, 265–280. [Google Scholar] [CrossRef]
  58. Tilman, D. Functional diversity. In Encyclopedia of Biodiversity: Second Edition; Elsevier Inc.: Amsterdam, The Netherlands, 2001; pp. 587–596. [Google Scholar]
  59. Francisco, V.; de la Cueva, H. Nuevas perspectivas en la diversidad funcional de ambientes marinos. Lat. Am. J. Aquat. Res. 2017, 45, 261–275. [Google Scholar] [CrossRef]
  60. Northrup, J.M.; Gerber, B.D. A comment on priors for Bayesian occupancy models. PLoS ONE 2018, 13, e0192819. [Google Scholar] [CrossRef]
  61. Müller, R.; Pacheco, P.; Montero, J.C. El Contexto de la Deforestación y Degradación de los Bosques en Bolivia: Causas, Actores e Instituciones; Cifor: Bogor, Indonesia, 2014; Volume 100. [Google Scholar]
  62. Kuemmerle, T.; Altrichter, M.; Baldi, G.; Cabido, M.; Camino, M.; Cuellar, E.; Zak, M. Forest conservation: Remember Gran Chaco. Science 2017, 355, 465. [Google Scholar] [CrossRef]
  63. Valfré-Giorello, T.A.; Torres, R.C.; Barri, F.R.; Renison, D. Control mecánico del árbol no nativo Ligustrum lucidum (Oleaceae): Supervivencia, regeneración y costos. Boletín De La Soc. Argent. De Botánica 2019, 54, 1–5. [Google Scholar] [CrossRef]
  64. Cingolani, A.M.; Giorgis, M.A.; Hoyos, L.E.; Cabido, M. La vegetación de las montañas de Córdoba (Argentina) a comienzos del siglo XXI: Un mapa base para el ordenamiento territorial. Boletín De La Soc. Argent. De Botánica 2022, 57, 51–60. [Google Scholar] [CrossRef]
  65. Barri, F.R.; Toledo, M.; Herzog, P.; Bellis, L.M.; Renison, D. Avifaunal responses after two decades of Polylepis forest restoration in central Argentina. Neotrop. Biodivers. 2021, 7, 205–212. [Google Scholar] [CrossRef]
  66. Hsieh, T.C.; Ma, K.; Chao, A. iNEXT: An R package for rarefaction and extrapolation of species diversity (H ill numbers). Methods Ecol. Evol. 2016, 7, 1451–1456. [Google Scholar] [CrossRef]
Figure 1. Study area: (a) Land cover map of the Sierras Chicas of Córdoba, Argentina. Year 2019 (b) Bird survey locations.
Figure 1. Study area: (a) Land cover map of the Sierras Chicas of Córdoba, Argentina. Year 2019 (b) Bird survey locations.
Forests 16 01001 g001
Figure 2. Approach followed for comparing bird richness distribution among different future change scenarios in the Serrano forest. X: mean; CI: confidence interval.
Figure 2. Approach followed for comparing bird richness distribution among different future change scenarios in the Serrano forest. X: mean; CI: confidence interval.
Forests 16 01001 g002
Figure 3. Bootstrap test showing the means and confidence intervals of different future scenarios analyzed in the Serrano forest, Argentina. (a) Taxonomic richness of forest specialist birds, (b) functional richness of forest specialist birds, (c) taxonomic richness of understory birds, (d) functional richness of understory birds. Values > 1 indicate that there is less richness in the future compared to the present, values = 1 indicate constant richness, and values < 1 indicate greater richness in the future compared to the present.
Figure 3. Bootstrap test showing the means and confidence intervals of different future scenarios analyzed in the Serrano forest, Argentina. (a) Taxonomic richness of forest specialist birds, (b) functional richness of forest specialist birds, (c) taxonomic richness of understory birds, (d) functional richness of understory birds. Values > 1 indicate that there is less richness in the future compared to the present, values = 1 indicate constant richness, and values < 1 indicate greater richness in the future compared to the present.
Forests 16 01001 g003
Figure 4. Vulnerable areas for bird richness in the Serrano forest under the BAU−2050 scenario.
Figure 4. Vulnerable areas for bird richness in the Serrano forest under the BAU−2050 scenario.
Forests 16 01001 g004
Figure 5. Vulnerable areas for bird richness in the Serrano forest under the SUSTAINABLE−2050 scenario.
Figure 5. Vulnerable areas for bird richness in the Serrano forest under the SUSTAINABLE−2050 scenario.
Forests 16 01001 g005
Table 1. Predictor variables selected to explain bird richness in the Serrano forest, Argentina.
Table 1. Predictor variables selected to explain bird richness in the Serrano forest, Argentina.
Group VariableNameDescription
Landscape structure: buffer < 250 m
Texture Index: Mean NDVI.meanMean distribution of NDVI pixel values in winter, associated with the presence of L. lucidum
Texture Index: Contrast NDVI.contVariation in NDVI pixel values in summer
Number of shrubland patches npShrubNumber of shrubland patches within the buffer
Number of forest patches npForestNumber of forest patches within the buffer
Number of exotic forest patches npExoticNumber of exotic forest patches within the buffer
Edge lengthEdgeLength (m) of edge between forest and non-forest patches within the buffer
Landscape structure: buffer 500 m and 1000 m
Forest areaForestHectares of forest within the buffer
Shrubland areaShrubHectares of shrubland within the buffer
Exotic forest areaExoticHectares of exotic forest within the buffer
Urban areaUrbanPercentage of urban area within the buffer
Topographic
AltitudeAltitudeCalculated from an SRTM DEM (30 m)
SlopeSlopeCalculated from an SRTM DEM (30 m)
Table 2. Response of bird taxonomic and functional richness to landscape features in the Serrano forest, Argentina. The main models (ΔAICc ≤ 2) are reported, with significant terms in bold (p < 0.05). The best model is indicated with 1. Wi: weight of each model relative to the total number of models.
Table 2. Response of bird taxonomic and functional richness to landscape features in the Serrano forest, Argentina. The main models (ΔAICc ≤ 2) are reported, with significant terms in bold (p < 0.05). The best model is indicated with 1. Wi: weight of each model relative to the total number of models.
ModeldfAICcR2∆AICcWiOverall Accuracy
(%)
Forest bird richness—3 models of 196
1. (0.64 * Forest500) (−0.26 * Urban500) (−0.35 * NDVI.mean)6587.220.6100.3172.00
2. (0.55 * Forest500) (−0.26 * Urban500) (−0.34 * NDVI.mean)
  (−0.05 * Exotic500)
7589.110.611.880.12
3. (0.56 * Forest500) (−0.26 * Urban500) (−0.36 * NDVI.mean) (0.04 * Altitude)7589.210.611.990.11
Functional richness of forest birds—1 model of 886
1.  (5.93 * Forest500) (−4.76 * Urban500) (−2.13 * Exotic500)
  (−3.45 * NDVI.mean) (3.24 * NDVI.cont) (2.48 * Altitude)
13740.500.4000.2752.00
Understory bird richness—6 models of 68
1.  (0.22 * npShrub250) (0.51 * Shrub500) (0.91 * Forest500)
  (−0.28 * Urban500)
5455.400.2900.2193.00
2.  (0.59 * Shrub500) (0.93 * Forest500)4455.490.270.090.20
3.  (0.28 * npShrub250) (0.47 * Shrub500) (0.80 * Forest500)
  (−0.23 * Urban500)
6455.830.300.430.17
4.  (0.65 * Shrub1000) (0.93 * Forest1000) (0.25 * Urban1000)5456.010.280.610.15
5.  (0.64 * Shrub1000) (0.77 * Forest1000)4456.440.271.040.12
6.  (0.58 * Shrub500) (0.87 * Forest500) (−0.12 * Urban500)5457.100.281.700.08
Functional richness of understory birds—9 models of 422
1.  (1.72 * npShrub250) (3.08 * Forest1000) (−0.47 * Exotic1000)
  (−1.31 * NDVI.mean) (1.35 * NDVI.cont)
11736.660.3000.1192.16
2.  (1.92 * npShrub250) (4.36 * Forest1000) (−1.55 * Exotic1000)
  (−1.21 * NDVI.mean) (1.28 * NDVI.cont) (1.5 * Urban1000)
10737.140.270.470.08
3.  (2.41 * npShrub250) (5.15 * Forest1000) (−1.71 * Exotic1000)
  (−1.59 * NDVI.mean) (0.94 * FreqFire) (1.44 * Urban1000)
10737.720.271.060.07
4.  (2.21 * npShrub250) (4.21 * Forest1000) (−0.95 * Exotic1000)
  (−1.4 * NDVI.mean) (1.65 * NDVI.cont) (0.93 * FreqFire)
10737.840.271.170.06
5.  (2.21 * npShrub250) (4.26 * Forest1000) (−1.26 * NDVI.mean) (1.56 * NDVI.cont) (0.94 * FreqFire) (0.69 * Urban1000)10738.040.271.370.06
6.  (1.98 * npShrub250) (4.57 * Forest1000) (−1.66 * Exotic1000)
  (−1.48 * NDVI.mean) (165 * Urban1000)
9738.170.271.500.05
7.  (2.19 * npShrub250) (3.98 * Forest1000) (1.33 * NDVI.mean) (1.69 * NDVI.cont) (0.92 * FreqFire)9738.270.271.600.05
8.  (2.06 * npShrub250) (3.68 * Forest1000) (−1.31 * NDVI.mean) (1.57 * NDVI.cont)9738.280.271.620.05
9.  (2 * npShrub250) (3.71 * Forest1000) (−0.94 * Exotic1000)
  (−1.17 * NDVI.mean) (1.49 * NDVI.cont)
9738.500.271.830.04
* Associates the estimated coefficient with its corresponding independent variable.
Disclaimer/Publisher’s Note: The statements, opinions and data contained in all publications are solely those of the individual author(s) and contributor(s) and not of MDPI and/or the editor(s). MDPI and/or the editor(s) disclaim responsibility for any injury to people or property resulting from any ideas, methods, instructions or products referred to in the content.

Share and Cite

MDPI and ACS Style

Silvetti, L.E.; Arcamone, J.R.; Gavier Pizarro, G.; Landi, M.A.; Bellis, L.M. Land-Use Change Scenarios and Their Implications for Bird Conservation in Subtropical Forests. Forests 2025, 16, 1001. https://doi.org/10.3390/f16061001

AMA Style

Silvetti LE, Arcamone JR, Gavier Pizarro G, Landi MA, Bellis LM. Land-Use Change Scenarios and Their Implications for Bird Conservation in Subtropical Forests. Forests. 2025; 16(6):1001. https://doi.org/10.3390/f16061001

Chicago/Turabian Style

Silvetti, Luna E., Julieta R. Arcamone, Gregorio Gavier Pizarro, Marcos A. Landi, and Laura M. Bellis. 2025. "Land-Use Change Scenarios and Their Implications for Bird Conservation in Subtropical Forests" Forests 16, no. 6: 1001. https://doi.org/10.3390/f16061001

APA Style

Silvetti, L. E., Arcamone, J. R., Gavier Pizarro, G., Landi, M. A., & Bellis, L. M. (2025). Land-Use Change Scenarios and Their Implications for Bird Conservation in Subtropical Forests. Forests, 16(6), 1001. https://doi.org/10.3390/f16061001

Note that from the first issue of 2016, this journal uses article numbers instead of page numbers. See further details here.

Article Metrics

Back to TopTop