Abstract
Constructing a scientific health risk assessment system for ancient trees is crucial for preserving cultural heritage and tree resources. As Fuzhou’s city tree, ancient banyan trees (Ficus microcarpa) with expansive canopies and aerial roots have shaped local ecology and history over millennia. However, urbanization-induced habitat loss and structural vulnerabilities (e.g., root damage and branch injuries) increasingly threaten their health. Current generic tree evaluation standards inadequately address banyan trees’ unique aerial root physiology. This study developed a tailored assessment model using 140 ancient banyan trees from Fuzhou’s urban core and Minhou County. The researchers analyzed 12 tree health indicators (crown, trunk, visible roots, etc.) and two environmental factors through structural equation modeling (SEM) and cluster analysis. Key findings: (1) The SEM demonstrated strong data fit (CMIN/DF = 1.575, RMSEA = 0.064, TLI = 0.927, and CFI = 0.945), validating model reliability. (2) Mechanical damage to the visible root system (weight = 0.135) most significantly impacted health, while canopy closure (0.036) and crown saturation (0.034) showed minimal effects. (3) The site environment strongly correlated with trunk and visible root system health but not crown conditions. (4) In total, 60.71% of the sampled trees were healthy/sub-healthy, while 39.29% exhibited poor health. This methodology provides a replicable framework for ancient tree conservation, emphasizing species-specific evaluation criteria and environmental management strategies. The weighted indicator system enables precise health diagnostics and prioritized protection measures for vulnerable heritage trees.
1. Introduction
As natural and living embodiments of ecology and urban history, ancient trees represent the green heritages of ethnic cultures [1,2] and irreplaceable genetic resource pools. They provide habitats for other animals and plants [3,4], boasting unique ecological value [5,6,7], landscape value [8], and biodiversity protection functions [9,10]. Under the dual pressures of climate change and urban expansion [11,12], the number of ancient tree groups has sharply declined [13,14]. These trees are now facing health issues such as decay and aging, increased pest infestations, and canopy decline [15]. Implementing a risk assessment system and protection interventions through inspections and diagnoses is crucial for maintaining ancient trees’ ecological and cultural significance.
Fuzhou has been known as the “City of Banyan Trees” since ancient times [16]. The symbiotic history of this millennium-old ancient city and its banyan trees can be traced back to the Northern Song Dynasty more than 1000 years ago. Banyan trees, with their developed root systems and large, dense canopies, have the unique advantages of water source conservation, resisting natural disasters, and beautifying the environment, making them widely planted. As time goes by, the ancient banyan trees in Fuzhou not only continue to exert their ecological value but also serve as living fossils of the city’s millennium-old cultural heritage. However, during the process of urban development, projects such as road expansion and building development have led to drastic changes in the native environment of ancient banyan trees, resulting in a sharp increase in health risks for these trees. Since 1961, the temperature in Fuzhou has risen by 0.125 °C every 10 years [17]. Fuzhou’s basin topography causes frequent heat island effects, with summer temperatures reaching 35–40 °C since 2007, making it a leading ”Four Great Furnaces” city in China [18] and exacerbating high-temperature stress on ancient banyan tree habitats. Furthermore, in the humid climate of southern China, where frequent typhoons and thunderstorms occur, the remarkably prolonged lifespans of ancient banyan trees may lead to cumulative structural damage and decay over their centuries of growth. This extended temporal scale exposes successive generations of trunk tissues to recurring climatic stresses, potentially resulting in compounded biomechanical deterioration that manifests in their aged morphology. Preliminary investigations have revealed that in the urban environment, many ancient banyan trees have suffered mechanical damage and restricted root growth due to the compression of their growing space. The combined effect of these factors has exacerbated the survival crisis of ancient banyan trees.
In recent years, research on tree health risk assessment systems has gradually deepened, resulting in various assessment approaches such as the Paine system [19,20], the Visual Tree Assessment [21] (VTA) method, the Forest Health Monitoring (FHM) [22] method, and the ISA method [23,24]. These methods utilize morphological indicators such as crown vitality, trunk decay, and root exposure to construct an evaluation framework that encompasses the physiological characteristics and site environment of trees. However, the existing evaluation methods have certain deficiencies and limitations. Some methods may have overly simplistic evaluation dimensions, while others may have overly complex indicator systems, making them cumbersome and difficult to standardize in practical operation. Therefore, these methods cannot be directly applied to the health evaluation of ancient banyan trees. As the existing evaluation methods for banyan trees [25] have a small sample size and are not systematic, research on the construction of a health evaluation system for ancient banyan trees remains a gap. On the one hand, the degree of root exposure does not necessarily indicate the health status of ancient banyan trees. Existing evaluation methods have not scientifically defined the health threshold for visible roots and effectively incorporated it into the assessment standards, which is also a major challenge in constructing an ancient banyan tree health risk assessment system. On the other hand, existing studies often overlook the impact of the site environment on the health status of ancient trees or only consider it one of the direct factors affecting health. The large size of banyan trees makes them inevitably influenced by their surrounding environment. When ancient trees are too close to surrounding structures, it can lead to abnormal growth [26]. Dense, impermeable pavements often hinder the exchange of water and gas for trees, posing a threat to their growth [27]. Therefore, it is necessary to explore whether there is a correlation between the site environment and the health of ancient banyan trees.
Early investigators directly estimated the health status of ancient trees using only qualitative indicators [28,29]. Although this method is simple to operate, evaluating health based solely on tree appearance is unreasonable [30]. Existing studies employ the indicator weighting method, which provides a more systematic and comprehensive evaluation of ancient tree health through the categorization and weighting of multiple indicators. Chen et al. [31] used the Analytic Hierarchy Process (AHP) to evaluate 365 ancient trees in Beijing, establishing a health assessment system for ancient trees in Beijing based on morphological indicators such as trunk damage degree and trunk inclination. Ma et al. [32] adopted the Principal Component Analysis (PCA) method to screen out eight indicators, including leaf damage degree and branch damage degree, and established a health evaluation system for reserve resources of Platycladus orientalis and Sabina chinensis ancient trees. Chen et al. [33] developed a health assessment system for ancient trees in Guangzhou by employing the fuzzy comprehensive evaluation method, which was structured around three core elements: overall tree condition, canopy, and trunk. Although the indicator weighting method improves upon traditional methods, each method still has some drawbacks (Table 1). In comparison, the structural equation modeling (SEM) method, as a multivariate analysis method for verifying multivariate causality [34,35], effectively overcomes the limitations of traditional methods by constructing latent variable paths while objectively weighting. Wang et al. [36] used SEM to quantify the internal relationships between various evaluation indicators of ancient Sophora japonica trees, such as their trunks, leaves, and twigs, and directly incorporated environmental factors into health impact factors to construct a health evaluation system for ancient sophora trees. However, there are relatively few studies on constructing a health risk system for ancient trees using structural equation modeling (SEM), and a good evaluation model cannot simply attribute the impact of the site environment to direct health-related factors. Therefore, this study uses a third-order structural equation model to separate the site environment and organically combine the health risks, site environment, and health status of ancient banyan trees while retaining traditional health assessments. The aim is to solve the relevant problems in constructing a health risk assessment system for ancient banyan trees and obtain a fast and scientific health risk assessment method.
Table 1.
The main methods for constructing an evaluation system for ancient tree health and their respective advantages and disadvantages.
Conducting research on the health risk assessment of ancient banyan trees is an important practice in addressing the contradiction between urbanization and ancient tree protection. In this study, a field survey of 140 ancient banyan trees in the main urban area of Fuzhou City and Minhou County was conducted using the random sampling method, and their health status was systematically recorded. Our research objectives include the following: (1) conducting statistical analysis on the health status of ancient banyan trees through field surveys; (2) exploring the feasibility of utilizing structural equation modeling (SEM) to construct a health risk assessment system for ancient banyan trees; (3) investigating whether visible root systems have an impact on the health of ancient banyan trees; and (4) exploring whether the site environment of ancient banyan trees has an impact on their health. The research results not only provide a scientific basis for the precise protection and restoration of ancient banyan trees in Fuzhou City but also serve as a paradigm reference for the construction of health evaluation systems for Ficus plants in the Moraceae family and the health risk assessment of other ancient trees.
2. Materials and Methods
2.1. Study Location
The study area is located in Fuzhou, Fujian Province, China (25.79°~26.61° N, 118.87°~119.66° E), including the main urban areas (Taijiang District, Gulou District, Jin’an District, Cangshan District, and Mawei District) and Minhou County, with a total area of 3180.03 km2 (Figure 1). The study site has a typical subtropical monsoon climate, which is warm and humid with a frost-free period of 326 days and an annual average temperature of 20~25 °C. The coldest months are January and February, with an average temperature of 6~10 °C, while the hottest months are July and August, with an average temperature of 33~37 °C. The intolerance of banyan trees to cold matches the warm and humid climate of Fuzhou, which is not only the core ecological foundation for the widespread distribution of ancient banyan trees here but also the guarantee for maintaining their evergreen appearance throughout the year.
Figure 1.
The geographical location and elevation of the main urban area of Fuzhou City and Minhou County. (a) Counties included in the study area; (b) distribution of the ancient banyan trees surveyed in the study area.
2.2. Data Source and Processing
This study conducted a random sampling survey of ancient banyan trees (F. microcarpa) in the main urban area of Fuzhou City and Minhou County in July 2024. A total of 140 banyan trees were surveyed, and their growth status and site environmental conditions were recorded. The conditions of each tree, such as dead or decaying branches, pests and diseases, and branch extension, were determined and recorded through on-site visual inspection and discussion by the survey team. The degree of trunk inclination was measured using a laser angle meter. The dieback of the top was calculated as the ratio of the length of the dead branches at the top to the total length of the branch they were on. Canopy closures were photographed using a fisheye camera, and the resulting photos were processed using the CAN EYE 6.459 software for calculation. Crown saturation was assessed by observing the entire tree crown from a distance of 15 m from the tree. The degree of bark death was determined as the ratio of the largest area of dead or peeling bark to the cross-sectional area of the trunk. The degree of trunk cavity and decay was calculated as the ratio of the area of the trunk cavity to its cross-sectional area. The ratio of hardened pavement areas was obtained by dividing the relative minimum distance between the hardened pavement and the tree by the distance extending 5 m from the tree’s canopy vertical projection line. The minimum distance ratio to structures was calculated by dividing the relative minimum distance from the tree to surrounding structures by the distance extending 5 m from the tree’s canopy vertical projection line (Figure 2). During the process, Excel was used for statistical tabulation, and the IBM SPSS Statistics 26 software was used for data analysis and processing.
Figure 2.
Diagram for tree survey. (a) A schematic representation of several indicators; (b) photos taken by a fisheye lens.
2.3. Selection and Determination of Health Risk Assessment Indicators
The selection and determination of evaluation criteria mainly referenced the studies by Srivanit et al. [37], Scarrow et al. [38], and Tan et al. [39]. Combined with the morphology and life habits of banyan trees, a total of 14 evaluation indicators were selected to assess the health status and risk situation of ancient banyan trees. These indicators were classified into 5 levels, with values assigned from low to high. The worst indicator status was assigned a value of 1, and the best was assigned a value of 5 (Table 2).
Table 2.
Scoring criteria for health risk assessment indicators of ancient banyan trees.
2.4. Construction of Structural Equation Model
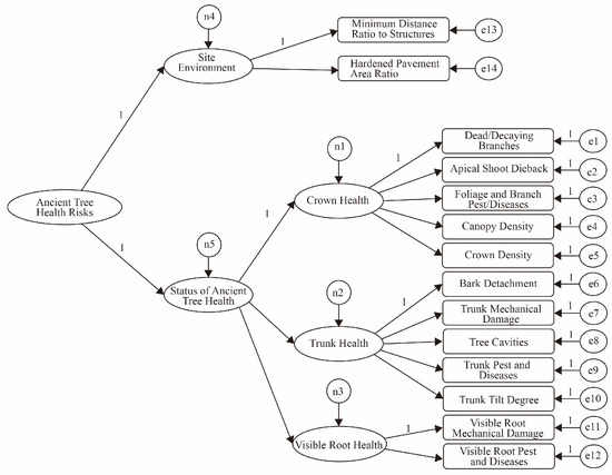
This study used structural equation modeling (SEM) to screen health evaluation indicators for ancient banyan trees and determine their weights. The process mainly included four steps: constructing a theoretical model, formulating model hypotheses, testing data reliability and validity, and model fit testing. The IMB SPSS Amos 26 software was utilized for this purpose. Based on the existing research foundation of ancient tree health risk assessment combined with the growth patterns of ancient banyan trees, model hypotheses (Table 3) that align with both theory and practical situations were proposed, leading to the development of the research model for this study (Figure 3). The health status of the ancient banyan tree refers to its physiological state and ecological functions, while health risks focus on the potential threats posed by abnormal tree conditions to humans or the environment. The two are closely related, as the tree’s health level directly affects the probability of risk occurrence. Moreover, the quality of the site environment where the ancient banyan tree grows directly determines the possibility of risks turning into health hazards.
Table 3.
Hypotheses of health risk assessment model for ancient banyan trees.
Figure 3.
The theoretical model for health risk assessment of ancient banyan trees. Note: e1~14 represent the error variables for the manifest variables; n1~5 represent the error variables for the latent variables.
2.5. Health Status and Risk Score of Ancient Banyan Trees
Based on the weights obtained from SEM calculation, the health status and risk score of each ancient banyan tree can be calculated using the following formula.
where S represents the comprehensive health score of the ancient banyan tree; W represents the weight of the ith indicator; A represents the score of the ith indicator; and m represents the total number of evaluation indicators. K-means clustering analysis was applied to the obtained health scores to classify 140 ancient banyan trees in the study area into different grades.
3. Results
3.1. Investigation and Statistics of Ancient Banyan Trees
Statistical analysis reveals that among the surveyed ancient banyan trees, there are 6 trees older than 800 years, accounting for 4.29% of the total; 40 trees aged between 500 and 800 years, making up 28.57% of the total; and 94 trees younger than 500 years, representing 67.14% of the total. Thus, ancient banyan trees older than 500 years constitute 32.86% of the sample, indicating that most ancient banyan trees are unable to reach their natural life span due to issues such as soil degradation and pest and disease infestation over their long growth cycles. The oldest tree, aged 1516 years, is located in Dongtai Village, Qingkou Town, Minhou County, attesting to the millennial life potential embedded in the banyan tree’s genes.
An analysis of the growth characteristics of the surveyed ancient banyan trees is shown in Figure 4. From the perspective of the weighted score distribution of the health evaluation index system, we can state the following: (1) The 10 evaluation indicators related to canopy and trunk health exhibit a skewed distribution, with more than 50% of the ancient banyan trees having weighted scores of 3 or 4, indicating that the canopy structure and trunk health status of the studied ancient banyan trees are generally excellent. (2) In the dimension of visible root system health, the proportion of ancient banyan tree samples with weighted scores of 4 or higher exceeds 80%, showing that mechanical damage to the visible root system and visible root system diseases and pests are relatively rare in most trees. (3) Notably, the site environment indicators show a significant negative distribution characteristic, with the cumulative proportion of samples exceeding 52% for both the hardened pavement area ratio and the minimum distance ratio to structures, indicating that more than half of the ancient banyan trees have poor site environments and urgently need habitat restoration.
Figure 4.
Proportion of weighted score frequency of ancient banyan health evaluation index.
3.2. Structural Equation Model for Health Risk Assessment of Ancient Banyan Trees
3.2.1. Reliability and Validity of Evaluation Indicator Data
Testing the data quality of measurement results is an important prerequisite for ensuring the meaningfulness of subsequent analyses. Reliability refers to the stability of measurement results, with smaller measurement errors indicating higher stability [40]. Convergent validity is used to examine the correlation between latent variables [41]. To effectively evaluate the reliability of the structural equation model (SEM), reliability tests are conducted through two indicators—Cronbach’s alpha coefficient and Composite Reliability (CR)—while validity is tested through Average Variance Extracted (AVE). Generally, Cronbach’s alpha coefficient is considered reliable between 0.6 and 0.7, relatively reliable between 0.7 and 0.8, and highly reliable between 0.8 and 0.9. When CR > 0.7 and AVE > 0.5, the consistency among evaluation indicators is acceptable.
As shown in Table 4, the Cronbach’s alpha coefficients for all four evaluation indicators are greater than 0.6, the CR values are all greater than 0.7, and the AVE values are all greater than 0.5. The results indicate that the four evaluation indicators possess good reliability and validity.
Table 4.
Analysis results for reliability and validity of the health risk assessment model for ancient banyan trees.
3.2.2. Test of Model Fit Evaluation
Based on the model fit evaluation results presented in Table 5, it can be observed that the chi-square–degrees of freedom ratio (CMIN/DF) is 1.575, which falls within the acceptable range of 1–3. The Root Mean Square Error of Approximation (RMSEA) is 0.064, also within the acceptable range of 0.05-0.08. Additionally, the Test of Lack of Fit Index (TLI) and Comparative Fit Index (CFI) test results both reach acceptable levels above 0.9. Therefore, based on the comprehensive analysis results, it can be concluded that the health risk assessment model for ancient banyan trees exhibits a good model fit.
Table 5.
Model fit results for the health risk assessment model for ancient banyan trees.
3.3. Weight Results for Ancient Banyan Health Risk Assessment Indicators Based on SEM
In this study, crown health, trunk health, and visible root system health were selected as three latent variables that affect the health status of ancient banyan trees, and the health risks of ancient banyan trees were explored in combination with the site environment. The effects of different latent variables and manifest variables on ancient banyan trees were measured. The SEM analysis results show that (Figure 5) the factor loads (i.e., the standardized path coefficient) of the latent variables crown health, trunk health, and visible root system health on ancient tree health are 0.606, 0.651, and 0.769. The factor loads of the latent variables ancient tree health and site environment on ancient tree health risk were 0.806 and 0.441. The results show that the model measurement relationship is good; that is, the latent variables crown health, trunk health, and visible root system health are important factors affecting the health of ancient banyan trees, and the site environment and health status are important factors affecting the health risks of ancient banyan trees. We conclude that H1–H5 are proven.
Figure 5.
SEM analysis for health risk assessment of ancient banyan trees. Note: The thickness of the lines represents the absolute value of the path coefficients; thicker lines indicate a larger absolute value.
Based on the factor loadings obtained from the SEM analysis, the weight coefficients for the five latent variables and fourteen manifest variables can be calculated (Table 6). The results show that, in the evaluation of the health status of ancient banyan trees, the weight of visible root system health is the largest, at 0.245, indicating its significant impact on the health status of ancient banyan trees. The weight ratios of trunk health and canopy health are similar, suggesting that they also have a certain influence on the health status of ancient banyan trees.
Table 6.
Results of weight calculation for health risk assessment indicators of ancient banyan trees.
In terms of individual evaluation indicators, the ones with larger weight proportions are mechanical damage to the visible root system and visible root system diseases and pests, with weights of 0.135 and 0.110, respectively. The ones with smaller weight proportions are canopy closure, trunk tilt degree, and crown saturation, with weights of 0.036, 0.036, and 0.034, respectively. The weight ratios of all evaluation indicators for the health status of ancient banyan trees, in descending order, are as follows: mechanical damage to the visible root system, visible root system diseases and pests, dead/decaying branches, tree cavities, trunk mechanical damage, bark detachment, dieback, trunk pests and diseases, diseases and pests of branches and leaves, canopy density, trunk tilt degree, and crown saturation.
The site environment of ancient banyan trees is an important factor in evaluating their health risks. The results indicate that in the assessment of the health risks of ancient banyan trees, the weight proportion of the site environment is 0.354. The hardened pavement area ratio and the minimum distance ratio to structures have weights of 0.198 and 0.156, respectively, exerting a certain influence on the health risks of ancient trees.
3.4. Results of Health Risk Assessment for Ancient Banyan Trees
The health scores of ancient banyan trees, obtained through weight calculation, were classified into five levels (healthy, sub-healthy, declining, severely declining, and near death) using K-means cluster analysis. Similarly, the health risk scores were also divided into five categories (extremely low risk, low risk, medium risk, high risk, and critical risk) (Table 7 and Table 8).
Table 7.
Results of health discrimination for ancient banyan trees based on K-means cluster analysis.
Table 8.
Results of health risk discrimination for ancient banyan trees based on K-means cluster analysis.
The results of the health discrimination for ancient banyan trees based on the K-means cluster analysis method show that among the 140 ancient banyan trees within the study area, 35 trees are healthy, accounting for 25.00%; 50 trees are sub-healthy, accounting for 35.71%; 39 trees are declining, accounting for 27.86%; 12 trees are severely declining, accounting for 8.57%; and 4 trees are near death, accounting for 2.86%. Overall, 60.71% of the ancient banyan trees within the study area are relatively healthy (including healthy and sub-healthy), while the health status of 39.29% of the trees remains unpromising.
The results of the health risk discrimination for ancient banyan trees based on K-means cluster analysis indicate that among the 140 ancient banyan trees within the study area, 29 trees are at extremely low risk, accounting for 20.71%; 37 trees are at low risk, accounting for 26.42%; 48 trees are at medium risk, accounting for 34.29%; 20 trees are at high risk, accounting for 14.29%; and 6 trees are at critical risk, accounting for 4.29%. Only about 47.13% of the ancient banyan trees in the study area are at low risk (including extremely low and low risk), while more than half of the trees face higher health risks.
3.5. Correlation Analysis Between Evaluation Indicators of Ancient Banyan Trees’ Health Status and Site Environment
The SEM results have already indicated that the site environment has a certain impact on health risks. However, further analysis is needed to explore whether there is a relationship between health status and the site environment. A correlation analysis was conducted between the site environment scores and health status scores obtained from the SEM for the health risk assessment of ancient banyan trees (Figure 6). The results showed a highly significant positive correlation between the site environment and health scores (p < 0.01; r = 0.237), indicating that the site environment affects the health of ancient banyan trees. Better site environments are associated with higher health scores, while poorer site environments are associated with lower health scores.
Figure 6.
Heatmap of correlation coefficients for health risk assessment indicators of ancient banyan trees. Note: “*” indicates p < 0.05, “**” indicates p < 0.01, and “***” indicates p < 0.001.
Further analysis revealed a highly significant positive correlation between the site environment and visible root system health (p < 0.01; r = 0.268), as well as a significant positive correlation with trunk health (p < 0.05; r = 0.171). There was a weak correlation with canopy health, suggesting that the site environment mainly affects visible root system health and the trunk health of ancient banyan trees but has little impact on canopy health.
4. Discussion
4.1. Weight Analysis of the Health Risk Assessment Model for Ancient Banyan Trees
The results obtained from the SEM-based health risk assessment model for ancient banyan trees indicate that visible root system health is a significant indicator influencing the current health status of these trees. The unique buttress root structure of banyan trees (i.e., visible roots) serves the functions of absorbing water and nutrients and supporting the tree body [45], playing a crucial role in Fuzhou, a region prone to typhoons and heavy rainfall. However, no previous studies have included visible roots in the health evaluation criteria for trees. This study provides a novel approach for assessing the health risks of tree species with buttress root structures.
In terms of individual evaluation indicators, apart from visible roots, those with larger weights include dead or decaying branches, tree cavities, and mechanical damage to the trunk, while those with smaller weights include canopy closure, trunk tilt degree, and crown saturation. In comparison with similar studies, Zhou et al. [25] conducted a health evaluation of 10 banyan trees and found that canopy closure (0.022) and trunk tilt degree (0.020) had lower weights, which is consistent with the results of this study. Differences in other results compared to this study may arise from their limited sample sizes and smaller study areas. The weight proportions obtained from studies on different regions and tree species vary slightly: Hickman et al. [29] evaluated the health of 695 oak trees and found that trunk inclination had a significant impact on health; Júnior et al. [46] assessed the health of 14 trees in Brazil and identified trunk health as an important factor affecting tree health; and Srivanit et al. [37] evaluated the health of 3659 trees from 139 species and concluded that indicators such as dead branches, tree cavities, and mechanical damage to the trunk were the main factors influencing tree health, which aligns with the findings of this study. These results highlight the importance of considering the uniqueness of study sites and tree species in the evaluation system. The varying climatic and environmental conditions of different study sites, as well as the distinct morphological characteristics of different tree species, contribute to the differences in health evaluation results.
4.2. The Impact of Site Environment on the Health of Ancient Banyan Trees
In highly urbanized areas, due to the extremely limited space for tree planting, a conflict arises between the growth needs of tree roots and the restricted growth space, leading to the emergence of health issues [39,47]. This study innovatively constructs an indirect association pathway of “site environment–health risk–health status” and verifies its mechanism of action through a structural equation model (SEM). Correlation analysis shows that there is a highly significant positive correlation between the site environment and the current health status of ancient trees (p < 0.01; r = 0.237), a highly significant positive correlation with visible root system health (p < 0.01; r = 0.268), and a significant positive correlation with trunk health (p < 0.05; r = 0.171). As typical large trees, ancient banyan trees experience more human disturbance to their trunks and visible roots, making them the most sensitive to environmental factors, while the canopy, with its height advantage, is relatively less affected by the site environment. The results of the SEM weight calculation further reveal that the deterioration of the site environment can lead to significant changes in health risk levels.
4.3. Research Limitations and Management Suggestions for Ancient Banyan Trees
There are many factors that affect the health of ancient banyan trees, including both biological and non-biological factors (environmental impacts, human disturbances, etc.). Biological factors include the parasitism and epiphytism of some tree species on ancient banyan trees; non-biological factors include the impact of typhoons and rainstorms common in coastal areas, which cannot be ignored. Banyan trees are also not tolerant of waterlogging, and ponding caused by heavy rain also poses a threat to their health. The impact of drainage conditions and groundwater levels at their location on the health of ancient banyan trees is worth exploring. However, due to the difficulty in measuring the degree of wind damage to ancient banyan trees and the difficulty in measuring groundwater levels, we were unable to include them in the research system. Additionally, influenced by regional culture, ancient banyan trees are often specially protected as feng shui trees or religious symbols. Aspects such as production, lifestyle, and religious beliefs can all have an impact on the health of ancient banyan trees, with complex influencing mechanisms that are difficult to quantify.
In the health diagnosis of ancient banyan trees in Fuzhou and its surrounding areas, garden management personnel can directly adopt the standardized evaluation system constructed in this study. By conducting on-site measurements and calculating indicator weights, health scores and risk levels can be quickly generated, greatly saving time and achieving precise protection classification. Rescue and restoration measures should be implemented for the lower-scoring parts of canopy health, trunk health, and visible root system health, such as canopy pruning, repairing tree cavities with environmentally friendly materials, and improving root permeability. For high-risk individuals, hardened ground should be urgently removed, and a graded monitoring mechanism should be implemented (quarterly inspections for medium risk and regular assessments for low risk). Standardized conservation norms should be formulated, a multidisciplinary management system established, and legislation enacted to protect areas with ancient trees. Through multidimensional intervention measures, the sustainable protection of ancient banyan trees can be achieved. Meanwhile, this evaluation system can also provide a reference for the health evaluation of other Ficus species in the mulberry family.
However, the regions, sample sizes, and evaluation indicators involved in this study are limited. Some of the health diagnostic methods for ancient banyan trees in this study also involve the subjectivity of the evaluators. Although this study has made efforts to use measurements and equipment to eliminate the influence of subjectivity, it is still constrained by current technological development and the limitations of instruments and equipment. It is hoped that future researchers can improve the diagnostic methods for ancient tree health. With the continuous advancement of machine learning and artificial intelligence technologies, these methods can objectively establish ancient tree assessment standards, improve the efficiency and accuracy of complex data analysis, conduct more comprehensive and in-depth explorations of health risk assessments for ancient banyan trees, and more accurately implement their protection. Through the expansion of research areas, increased sample sizes, and advanced analytical methods, future research can provide a more solid scientific basis for formulating more precise and targeted conservation strategies for ancient banyan trees.
5. Conclusions
This study conducted a health risk assessment on a total of 140 ancient banyan trees in the main urban area of Fuzhou and Minhou County. The main findings are summarized as follows: (1) A health risk assessment model for ancient banyan trees was constructed, with all fit indices meeting statistical standards. (2) SEM analysis determined the weights of the evaluation indicators, revealing that the health of visible roots is a significant indicator influencing the current health status of ancient banyan trees. (3) There is a highly significant positive correlation between the site environment and the current health status of ancient trees (p < 0.01; r = 0.237). (4) Within the study area, 60.71% of the ancient banyan trees are relatively healthy, while more than half of them require improvements to their site environment. The evaluation results objectively reflect the health status and health risk levels of ancient banyan trees in the study area, fully demonstrating that this health risk assessment of ancient banyan trees based on the structural equation model (SEM) is scientific and feasible. This study provides a scientific basis for the precise conservation and restoration of ancient banyan trees in Fuzhou and can serve as a paradigm reference for constructing a health evaluation system for Ficus plants in the Moraceae family and for assessing the health risks of other ancient trees.
Author Contributions
Conceptualization, H.L. and Y.Y.; methodology, H.L.; software, H.L.; validation, H.L., Y.Y. and W.X.; formal analysis, H.L.; investigation, H.L. and W.X.; resources, W.X. and Z.W.; data curation, H.L. and Y.Y.; writing—original draft preparation, H.L. and Z.W.; writing—review and editing, H.L.; visualization, X.W. and W.L.; supervision, D.P. and L.C.; project administration, D.P. and L.C.; funding acquisition, D.P. All authors have read and agreed to the published version of the manuscript.
Funding
This research received no external funding.
Data Availability Statement
Data is contained within the article.
Acknowledgments
We thank all the students who participated in this ancient tree research, the staff involved in ancient tree conservation, local residents, and everyone who supported our research efforts.
Conflicts of Interest
The authors declare no conflicts of interest.
References
- Fu, Q.; Qiu, E.; Zhang, Y.; Huang, L.; Wang, H.; Jiang, S. Discussion of the distribution pattern and driving factors of 2 large old tree resources in Beijing. Forests 2022, 13, 1500. [Google Scholar] [CrossRef]
- Gilhen-Baker, M.; Roviello, V.; Beresford-Kroeger, D.; Roviello, G.N. Old growth forests and large old trees as critical organisms connecting ecosystems and human health. A review. Environ. Chem. Lett. 2022, 20, 1529–1538. [Google Scholar] [CrossRef]
- Li, K.; Zhang, G. Species diversity and distribution pattern of heritage trees in the rapidly-urbanizing province of Jiangsu, China. Forests 2021, 12, 1543. [Google Scholar] [CrossRef]
- Takács, M.; Szénási, Á.; Malatinszky, Á. Polypores, Agrobacterium and ivy damage on Hungarian ancient trees. Nat. Conserv. 2020, 40, 1–38. [Google Scholar] [CrossRef]
- Brown, P.M.; Gannon, B.; Battaglia, M.A.; Fornwalt, P.J.; Huckaby, L.S.; Cheng, A.S.; Baggett, L.S. Identifying old trees to inform ecological restoration in montane forests of the central Rocky Mountains, USA. Tree-Ring Res. 2019, 75, 34–48. [Google Scholar] [CrossRef]
- Jim, C.Y. Urban heritage trees: Natural-cultural significance informing management and conservation. In Greening Cities: Forms and Functions; Springer: Berlin/Heidelberg, Germany, 2017; pp. 279–305. [Google Scholar]
- Nandika, D.; Kusuma, H.; Kusumawardhani, D.T.; Rumiyati, E.; Karlinasari, L.; Siregar, I.Z. Health asessment of large and old trees in Ragunan Zoo, Jakarta. In IOP Conference Series: Materials Science and Engineering; IOP Publishing: Bristol, UK, 2020; Volume 935. [Google Scholar]
- Jim, C.Y.; Zhang, H. Species diversity and spatial differentiation of old-valuable trees in urban Hong Kong. Urban For. Urban Green. 2013, 12, 171–182. [Google Scholar] [CrossRef]
- Piovesan, G.; Cannon, C.H.; Liu, J.; Munné-Bosch, S. Ancient trees: Irreplaceable conservation resource for ecosystem restoration. Trends Ecol. Evol. 2022, 37, 1025–1028. [Google Scholar] [CrossRef]
- Lindenmayer, D.B.; Laurance, W.F. The unique challenges of conserving large old trees. Trends Ecol. Evol. 2016, 31, 416–418. [Google Scholar] [CrossRef]
- Ticse-Otarola, G.; Vidal, O.D.; Andreu-Hayles, L.; Quispe-Melgar, H.R.; Amoroso, M.M.; Santos, G.M.; Requena-Rojas, E.J. Age structure and climate sensitivity of a high Andean relict forest of Polylepis rodolfo-vasquezii in central Peru. Dendrochronologia 2023, 79, 126071. [Google Scholar] [CrossRef]
- Henttonen, H.M.; Nöjd, P.; Suvanto, S.; Heikkinen, J.; Mäkinen, H. Large trees have increased greatly in Finland during 1921–2013, but recent observations on old trees tell a different story. Ecol. Indic. 2019, 99, 118–129. [Google Scholar] [CrossRef]
- Lindenmayer, D.B.; Laurance, W.F.; Franklin, J.F. Global decline in large old trees. Science 2012, 338, 1305–1306. [Google Scholar] [CrossRef] [PubMed]
- Rega-Brodsky, C.C.; Aronson, M.F.; Piana, M.R.; Carpenter, E.S.; Hahs, A.K.; Herrera-Montes, A.; Knapp, S.; Kotze, D.J.; Lepczyk, C.A.; Nilon, C.H.; et al. Urban biodiversity: State of the science and future directions. Urban Ecosyst. 2022, 25, 1083–1096. [Google Scholar] [CrossRef]
- Suchocka, M.; Wojnowska-Heciak, M.; Błaszczyk, M.; Gawłowska, A.; Ciemniewska, J.; Jarska, A.; Heciak, J.; Pachnowska, B. Old trees are perceived as a valuable element of the municipal forest landscape. PeerJ 2022, 10, e12700. [Google Scholar] [CrossRef] [PubMed]
- Luo, T.; Jia, J.; Qiu, Y.; Zhang, Y. Effects of Urban Tree Species and Morphological Characteristics on the Thermal Environment: A Case Study in Fuzhou, China. Forests 2024, 15, 2075. [Google Scholar] [CrossRef]
- Guan, Y.; Liu, S.; Cao, C. Study on urban temperature variation in cities with different urbanization levels: A case study of Fuzhou and Zhangzhou. J. Trop. Meteorol. 2018, 34, 554–560. (In Chinese) [Google Scholar] [CrossRef]
- Hong, T.; Huang, X.; Chen, G.; Yang, Y.; Chen, L. Exploring the spatiotemporal relationship between green infrastructure and urban heat island under multi-source remote sensing imagery: A case study of Fuzhou City. CAAI Trans. Intell. Technol. 2023, 8, 1337–1349. [Google Scholar] [CrossRef]
- Paine, L.A. Administrative Goals and Safety Standards for Hazard Control on Forested Recreation Sites; Pacific Southwest Forest and Range Experiment Station, Forest Service, US Department of Agriculture: Washington, DC, USA, 1973; Volume 88.
- Paine, L.A. Coding Hazardous Tree Failures for a Data Management System; Pacific Southwest Forest and Range Experiment Station: Berkeley, CA, USA, 1978; Volume 29.
- Mattheck, C.; Breloer, H. The Body Language of Trees: A Handbook for Failure Analysis; CABI Digital Library: London, UK, 1994. [Google Scholar]
- Tallent-Halsell, N.G. (Ed.) Forest Health Monitoring, Field Methods Guide; Environmental Monitoring Systems Laboratory, Office of Research and Development, US Environmental Protection Agency: Washington, DC, USA, 1995.
- International Society of Arboriculture. Basic Tree Risk Assessment Rorm. Available online: https://wwv.isa-arbor.com/education/onlineresources/basictreeriskassessmentform (accessed on 1 March 2025).
- Rachmadiyanto, A.N.; Karlinasari, L.; Nandika, D.; Witono, J.R.; Siregar, I.Z. Comparing Reliability of FHM and ISA Methods in Assessing Old and Large Dipterocarp Trees Health. Floresta E Ambiente 2024, 31, e20230013. [Google Scholar] [CrossRef]
- Zhou, W. Research on Nutrition Diagnosis and Rehabilitation Techniques for Ancient Ficus Retusa Trees; Fujian Agriculture and Forestry University: Fuzhou, China, 2015. (In Chinese) [Google Scholar]
- Li, X.; Song, L.; Ma, C.; Liu, W. Problems and countermeasures in the protection and management of ancient and famous trees. Land Green. 2024, 11, 52–54. (In Chinese) [Google Scholar]
- Zhong, Y.; Li, X.; Wang, J. Research on the survival space and cultural heritage space of ancient and famous trees in Jiujiang City. Ecol. Econ. 2014, 30, 115–118. (In Chinese) [Google Scholar]
- Berrang, P.; Karnosky, D.F.; Stanton, B.J. Environmental factors affecting tree health in New York City. Arboric. Urban For. (AUF) 1985, 11, 185–189. [Google Scholar] [CrossRef]
- Hickman, G.W.; Perry, E.D.; Evans, R. Validation of a tree failure evaluation system. Arboric. Urban For. (AUF) 1995, 21, 233–234. [Google Scholar] [CrossRef]
- Cherubini, P.; Battipaglia, G.; Innes, J.L. Tree vitality and forest health: Can tree-ring stable isotopes be used as indicators? Curr. For. Rep. 2021, 7, 69–80. [Google Scholar] [CrossRef]
- Chen, J. Research on the Health Evaluation of Ancient Trees in Beijing; Beijing Forestry University: Beijing, China, 2014. (In Chinese) [Google Scholar]
- Ma, J.; Wang, Q.; Qing, S.; Yu, S.; Zhao, Z. Health diagnosis of ancient Cupressus funebris and Cupressus sempervirens as backup resources. Northwest A&F Univ. 2022, 37, 90–97. (In Chinese) [Google Scholar]
- Chen, Y. Investigation and Health Evaluation of Ancient and Famous Tree Resources in Conghua District, Guangzhou City; South China Agricultural University: Guangzhou, China, 2020. (In Chinese) [Google Scholar]
- Fan, Y.; Chen, J.; Shirkey, G.; John, R.; Wu, S.R.; Park, H.; Shao, C. Applications of structural equation modeling (SEM) in ecological studies: An updated review. Ecol. Process. 2016, 5, 1–12. [Google Scholar] [CrossRef]
- Eisenhauer, N.; Bowker, M.A.; Grace, J.B.; Powell, J.R. From patterns to causal understanding: Structural equation modeling (SEM) in soil ecology. Pedobiologia 2015, 58, 65–72. [Google Scholar] [CrossRef]
- Wang, Q.; Yuan, W.; Qing, S. Construction and application of a health evaluation model for ancient Sophora japonica trees. J. Northwest For. Univ. 2023, 38, 115–122. (In Chinese) [Google Scholar]
- Srivanit, M.; Kaewkhow, S. A machine learning-based protocol to support visual tree assessment and risk of failure classification on a university campus. Urban For. Urban Green. 2024, 99, 128420. [Google Scholar] [CrossRef]
- Scarrow, R. Risk factors for mortality in individual trees. Nat. Plants 2021, 7, 1521. [Google Scholar] [CrossRef]
- Tan, X.; Shibata, S. Factors influencing street tree health in constrained planting spaces: Evidence from Kyoto City, Japan. Urban For. Urban Green. 2022, 67, 127416. [Google Scholar] [CrossRef]
- Zhang, C.; Liu, Y.; Lu, W.; Xiao, G. Evaluating passenger satisfaction index based on PLS-SEM model: Evidence from Chinese public transport service. Transp. Res. Part A Policy Pr. 2019, 120, 149–164. [Google Scholar] [CrossRef]
- Ma, X.; Zhang, S.; Guo, L.; Yang, J. The influence of traditional ethnic villages on forest structure based on PLS-SEM: A case study of Miao inhabited area. Forests 2023, 14, 2011. [Google Scholar] [CrossRef]
- Hayduk, L.A. Structural Equation Modeling with LISREL: Essentials and Advances; Jhu Press: Baltimore, MD, USA, 1987. [Google Scholar]
- Bagozzi, R.P.; Yi, Y. On the evaluation of structural equation models. J. Acad. Mark. Sci. 1988, 16, 74–94. [Google Scholar] [CrossRef]
- Bentler, P.M.; Bonett, D.G. Significance tests and goodness of fit in the analysis of covariance structures. Psychol. Bull. 1980, 88, 588. [Google Scholar] [CrossRef]
- Ennos, A.R. The function and formation of buttresses. Trends Ecol. Evol. 1993, 8, 350–351. [Google Scholar] [CrossRef] [PubMed]
- Júnior, S.I.; Biondi, D.; Ximenes, E.; dos Reis, A.R.N.; Bomm, B.F.H. Risk assessment of trees protected by law in Curitiba squares, Paraná, Brazil. Bosque 2019, 40, 347–354. [Google Scholar] [CrossRef]
- Shi, F.; Meng, Q.; Pan, L.; Wang, J. Root damage of street trees in urban environments: An overview of its hazards, causes, and prevention and control measures. Sci. Total Environ. 2023, 904, 166728. [Google Scholar] [CrossRef]
Disclaimer/Publisher’s Note: The statements, opinions and data contained in all publications are solely those of the individual author(s) and contributor(s) and not of MDPI and/or the editor(s). MDPI and/or the editor(s) disclaim responsibility for any injury to people or property resulting from any ideas, methods, instructions or products referred to in the content. |
© 2025 by the authors. Licensee MDPI, Basel, Switzerland. This article is an open access article distributed under the terms and conditions of the Creative Commons Attribution (CC BY) license (https://creativecommons.org/licenses/by/4.0/).





