Next Article in Journal
Advances on Deflagration to Detonation Transition Methods in Pulse Detonation Engines
Previous Article in Journal
Robust Energy Management of Fuel Cell Hybrid Electric Vehicles Using Fuzzy Logic Integrated with H-Infinity Control
Previous Article in Special Issue
A Long Short-Term Memory–Wasserstein Generative Adversarial Network-Based Data Imputation Method for Photovoltaic Power Output Prediction
 
 
Font Type:
Arial Georgia Verdana
Font Size:
Aa Aa Aa
Line Spacing:
Column Width:
Background:
Review

Advancements and Challenges in Photovoltaic Power Forecasting: A Comprehensive Review

Dipartimento Energia “Galileo Ferraris”, Politecnico di Torino, 10129 Turin, Italy
*
Author to whom correspondence should be addressed.
Energies 2025, 18(8), 2108; https://doi.org/10.3390/en18082108
Submission received: 26 February 2025 / Revised: 11 April 2025 / Accepted: 17 April 2025 / Published: 19 April 2025
(This article belongs to the Special Issue Forecasting of Photovoltaic Power Generation and Model Optimization)

Abstract

The fast growth of photovoltaic (PV) power generation requires dependable forecasting methods to support efficient integration of solar energy into power systems. This study conducts an up-to-date, systematized analysis of different models and methods used for photovoltaic power prediction. It begins with a new taxonomy, classifying PV forecasting models according to the time horizon, architecture, and selection criteria matched to certain application areas. An overview of the most popular heterogeneous forecasting techniques, including physical models, statistical methodologies, machine learning algorithms, and hybrid approaches, is provided; their respective advantages and disadvantages are put into perspective based on different forecasting tasks. This paper also explores advanced model optimization methodologies; achieving hyperparameter tuning; feature selection, and the use of evolutionary and swarm intelligence algorithms, which have shown promise in enhancing the accuracy and efficiency of PV power forecasting models. This review includes a detailed examination of performance metrics and frameworks, as well as the consequences of different weather conditions affecting renewable energy generation and the operational and economic implications of forecasting performance. This paper also highlights recent advancements in the field, including the use of deep learning architectures, the incorporation of diverse data sources, and the development of real-time and on-demand forecasting solutions. Finally, this paper identifies key challenges and future research directions, emphasizing the need for improved model adaptability, data quality, and computational efficiency to support the large-scale integration of PV power into future energy systems. By providing a holistic and critical assessment of the PV power forecasting landscape, this review aims to serve as a valuable resource for researchers, practitioners, and decision makers working towards the sustainable and reliable deployment of solar energy worldwide.

1. Introduction

The rapid growth of photovoltaic (PV) power is dominant in the transition paths towards clean energy, thanks to the high reliability of PV plants [1,2] and the abundance of solar resources. As the global capacity of installed PV systems keeps expanding, PV power generation forecasting becomes increasingly crucial for the efficiency of electrical grid management systems and the integration of renewables into the power supply system. The global PV market has experienced remarkable growth in recent years, with the cumulative capacity reaching 1186 GW by the end of 2022 [3]. This rapid expansion is expected to continue, as countries worldwide strive to reduce their reliance on fossil fuels and meet their ambitious climate targets. Figure 1 illustrates the historical growth and future projections of global cumulative installed PV capacity based on data from the IEA PVPS report. The rapid growth of solar photovoltaic electricity generation is particularly evident in Brazil, where the installed capacity has risen from 2455 MW in 2018 to 47,033 MW in August 2024 [4].
However, the large-scale integration of PV power into electrical grids poses severe challenges, stemming from the inherent variability and uncertainty in solar radiation. The power output of PV plants is primarily sensitive to the weather parameters of cloud cover, temperature, and humidity, which, in their turn, tend to undergo very rapid and sometimes unpredictable changes [5]. Such fluctuations pose disturbances in the supply–demand equilibrium, variation in voltage and frequency, and increased demand for ancillary services that yield instability and unreliability in the grid [6]. Accurate forecasting of PV power has become one of the critical solutions to the above-mentioned challenges of photovoltaic systems in order to allow for the efficient integration of solar energy into power systems. By providing reliable predictions of PV power generation at various temporal and spatial scales, forecasting models enable better planning, scheduling, and operation of the grid [7]. Grid operators can leverage PV power forecasts to optimize dispatch decisions, reduce reserve requirements, and minimize the costs associated with balancing supply and demand [8]. Accurate forecasts are crucial for the involvement of PV power plant owners and investors in electricity markets, as well as for financial risk management and revenue maximization [9]. Moreover, accurate forecasts are a prerequisite for investment planning, allowing for evaluation of the financial viability of PV projects. In the past decade, several PV power forecasting techniques have evolved, ranging from simple statistical methods to more complex machine learning algorithms and, at their most sophisticated, hybrid physical–statistical models. While the last decade has seen improvement in the forecasting of power output from PV systems, challenges still abound. The variability and intermittency of solar power due to changing weather conditions complicate accurate forecasting. Traditional forecasting models are often incapable of satisfactorily capturing complex, nonlinear relationships between various atmospheric parameters and PV output [10]. Furthermore, the lingering shortage of good large-scale training data has hampered the building of robust models.
Recent studies [11] have introduced sophisticated learning models for grid-following converter control that improve the stability and adaptability of power conversion systems. Zeng et al. [12] also introduced a learning model for the control and modulation of dual active bridge converters that lowers current stress while increasing conversion efficiency. Together, these papers call attention to the critical need for advanced learning and knowledge transfer methods to enhance PV power forecasting and control techniques. This paper not only provides an overview of the current state of the art in PV power forecasting models but also introduces several innovations. We propose a novel classification system for PV forecasting models based on temporal horizons, architectural features, and selection criteria. This taxonomy provides a structured approach to understanding and selecting appropriate forecasting models for different applications. We highlight the use of advanced optimization methods of forecasting accuracy and efficiency, including hyperparameter tuning and feature selection using evolutionary algorithms. We stress the importance of scouting for varied data sources, including but not limited to satellite images and numerical weather modeling, and present openly and willfully included data in the modeling results to test and improve forecast accuracy. However, it is important to clarify that the application of forecasting models might not be worthy of any PV system. Actually, the integration of forecasting models is mainly for grid-connected PV systems participating in energy markets, systems with integrated storage components, and installations operated under dynamic demand–response schemes. On the contrary, the goal of residential installations is to maximize self-consumed energy with minimum interaction with the electricity grid.
This paper is structured in the following way: Section 2 offers a taxonomy of PV power forecasting models based on temporal horizons and architectural features and selection criteria based on specific application contexts. Section 3 offers a discussion of the state-of-the-art techniques in PV power forecasting, providing special emphasis on artificial neural networks (ANNs), support vector machines (SVMs), and ensemble and hybrid approaches. Section 4 highlights various optimization techniques for models inclusive of hyperparameter tuning and feature selection and engineering, blended with evolutionary and swarm-based intelligence algorithms. It further provides insights into the evaluation of PV forecasting models under a range of weather conditions, in addition to benchmarking and model comparisons, along with their economic and operational power applications. Section 6 discusses recent innovations in PV power forecasting, such as the integration of advanced deep learning architectures, the incorporation of diverse data sources, the application of metaheuristic optimization algorithms, and the development of real-time and on-demand forecasting solutions. Section 7 discusses primary challenges and future directions for research on PV power forecasting with respect to accurate forecasts; improved adaptability of models; and consideration of practical issues concerning data quality, computational efficiency, and integration into the grid. Finally, Section 8 summarizes the paper with conclusions based on its findings and recommendations for future works. In providing a holistic and current view of the rapidly advancing field of PV power forecasting, this review aims to serve as a valuable reference point for researchers, practitioners, and decision makers striving toward the integration of large-scale solar energy into modern power systems. Such knowledge and recommendations are envisaged to spur further research and innovation and contribute to the development of more accurate, reliable, and practical PV power forecasting solutions.

2. Taxonomy

In order to manage very diverse PV power forecast models, one first has to establish a taxonomy that will serve to differentiate among models based on parameters such as prediction horizon, several architectural aspects, and selection criteria in line with the respective applications.
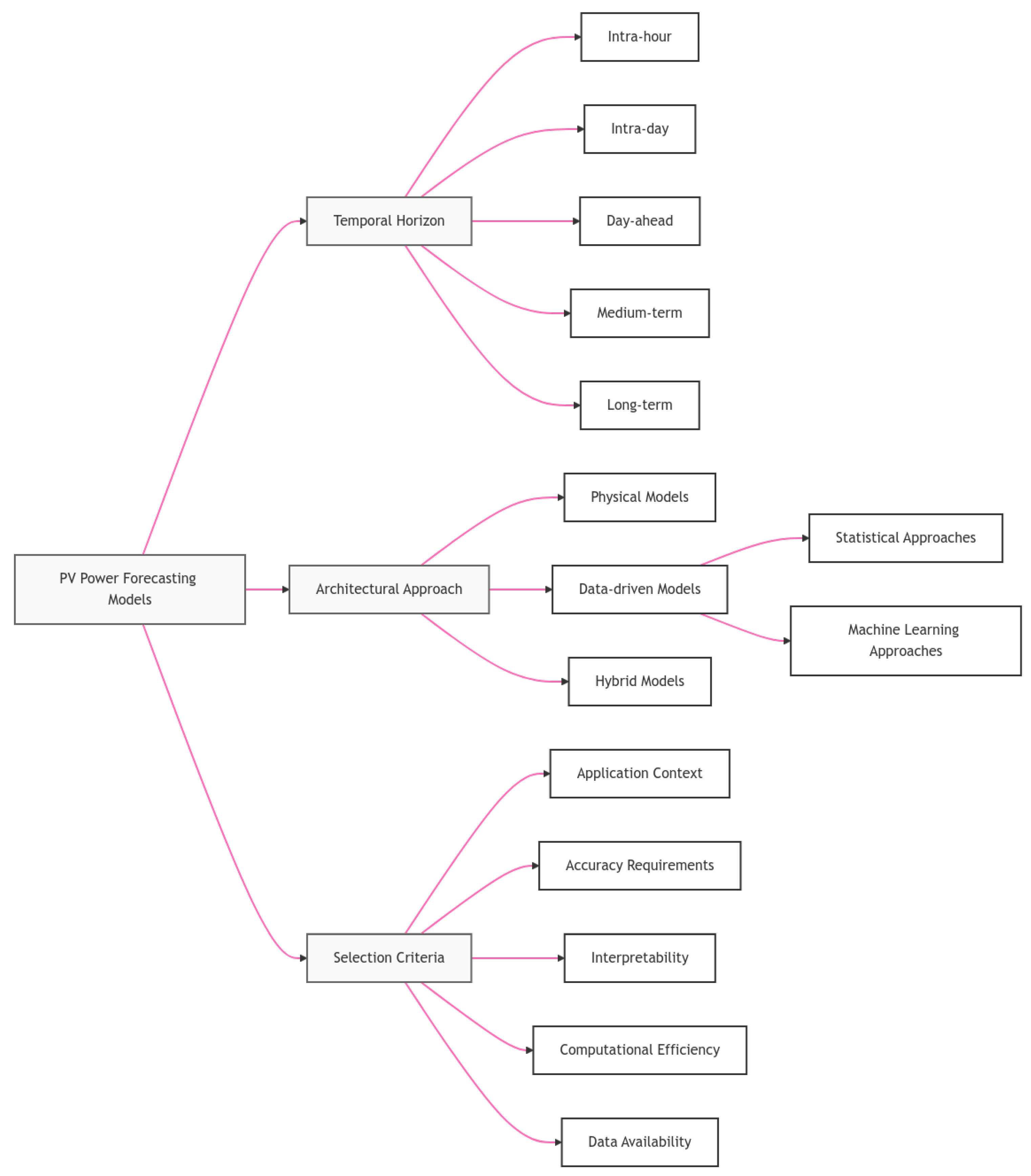
The proposed taxonomy, as depicted in Figure 2, provides an organized overview of the major dimensions based on which PV power forecasting models can be categorized. The temporal horizon dimension classifies models according to the time frames of the forecasts: intra-hour, intra-day, day-ahead, medium-term, and long-term horizons. The architecture approach dimension is the basis of the differences between physical models, data-driven models (which can be further categorized into statistical and machine learning methods), and hybrid models resulting from the mixture of several approaches. Finally, the selection criteria dimension consists of aspects such as application context, accuracy requirements, interpretability, computational efficiency, and data availability when selecting a forecasting model to meet the demands of a particular use case. This taxonomy forms the basis for the next sections dealing with state-of-the-art techniques, model optimization strategies, and evaluation frameworks for PV power forecasting.

2.1. Temporal Horizon Classification

One of the primary dimensions for classifying PV power forecasting models is the temporal horizon, which refers to the time scale of the predictions. This term refers to the scale of the predictions in terms of time. The selection of the right temporal horizon varies according to the demands of a specific application, such as grid operation, energy trading, or maintenance scheduling [6]. The main categories with the corresponding applications are presented in Table 1.

2.2. Model Architecture Classification

Models for PV power forecasting also need classification regarding their underlying architectural method or mathematical structure. The architectural design of a model has substantial consequences with respect to computational operations, as well as interpretability and the performance outcome.

2.2.1. Physical Models

Physical models, which operate under the name white-box models, derive their functionality from fundamental PV power generation mechanisms [10]. The accurate operation of these systems requires specific information about the complete set of PV features, such as module specifications, orientation, and shading effects. Physical models need solar irradiance, as well as temperature data and wind speed information [5], for their operational effectiveness. According to [13], PV power generation prediction, alongside PV system fault detection, becomes possible through accurate weather measurements combined with accurate irradiance measurements [13]. Some examples of physical models include the following:
  • Clear sky models: These models estimate the maximum achievable PV power under perfect cloudless conditions through a combination of astronomical calculations and atmospheric measurements.
  • Decomposition models: These models decompose Sun irradiance into direct and diffuse fractions for better PV performance forecasting across diverse sky scenarios.
  • Semi-empirical models: These models use physical equations combined with empirically obtained coefficients to generate predictions of PV power output from selected environmental factors.
Physical models both provide users with insights into performance factors and maintain clear interpretation. However, their major disadvantages include their extensive need for system-specific information and the difficulty in representing the range and complex nonlinear inter-relationship of various factors [7].

2.2.2. Data-Driven Models

Data-driven models, or black-box models, utilize historical data pertaining to PV power generation and its associated parameters to develop patterns and realize the inter-relationships without explicit knowledge of the physical processes [5]. These models can further be divided into three major approaches:
  • Physical approaches: These models implement physical equations to convert solar irradiance data into predictions of produced electricity. Typical input sources include numerical weather predictions (NWPs), satellite images, and data from meteorological stations [5].
  • Statistical approaches: These models build correlations between input parameters and the output based on concepts such as persistence and time series. They encompass traditional statistical methods (time series and regression) and artificial intelligence models, such as neural networks, LSTM, and SVM [5].
  • Hybrid approaches: These models are an amalgamation of physical correlations and statistical techniques to improve forecasting accuracy. They generally use technical parameters of PV panels estimated from historical data [5].
The performance of these models depends on several factors, including weather conditions, the forecasting horizon, geographical location, and quality of the data. For very short-term forecasts (a few minutes), statistical approaches based on historical data are simple and effective. Satellite images allow for horizons of a few hours, while NWPs are well-suited for horizons beyond 6 h [5]. Statistical models include a variety of techniques:
  • Regression models: Regression models are used to find the linear or nonlinear relations between PV power output and explanatory variables such as solar irradiance, temperature, and time of day [14].
  • Time-series models: These models establish temporal dependencies in PV power generation data, using methods such as autoregressive integrated moving average (ARIMA), seasonal ARIMA (SARIMA), and exponential smoothing [6].
In contrast, machine learning models exploit advanced algorithms used to uncover complex patterns and relationships in data [15]. Commonly used machine learning techniques for PV power forecasting comprise the following [16]:
  • Artificial neural networks (ANNs): These networks consist of interconnected nodes capable of learning nonlinear relationships among input variables and PV power [17].
  • Support vector machines (SVMs): The aim of an SVM is to find the optimal hyperplane that separates PV power output classes or predicts continuous output values [6].
  • Ensemble models: These models combine several distinct forecasting models, like decision trees or ANNs, to boost predictive accuracy and robustness [7].
  • Deep learning models: These models introduce extensions to ANN-wise deep architectures, such as convolutional neural networks (CNNs) and long short-term memory (LSTM) networks, to capture buried hierarchical and temporal patterns in PV power data [5].
Data-driven models have performed commendably well on several PV power forecasting tasks. Cumulatively, most data-driven models perform better than physical models when it comes to accuracy [5]. However, they require large amounts of historical data and may be less interpretable when compared to physical models.

2.2.3. Hybrid Models

Hybrid models combine the strengths of physical and data-driven approaches to improve the accuracy and robustness of PV power forecasting. These models utilize domain expertise and physical models to ensure interpretability while exploiting the flexibility and learning capabilities of data-driven techniques. By incorporating alternative modeling paradigms, hybrid models are capable of effectively capturing the complex dynamics and uncertainties associated with PV power generation [5,7,14]. An in-depth discussion of hybrid model architectures, along with their advantages and applications, can be found in Section 3.4.

2.3. Selection Framework Based on Application Context

Although classification based on the temporal horizon and modeling architecture provides a useful framework for appraising PV power forecasting models, the actual choice of the right model needs to be based on the specific application context [6]. Various applications may prioritize different aspects, such as accuracy, interpretability, computational efficiency, or data requirements [5]. Table 2 provides a selection framework to illustrate the connection between useful model characteristics and common application contexts to help practitioners and researchers navigate to the appropriate approaches according to their requirements.
These include applications for grid operation, which require both high accuracy and a short computation time to aid in real-time decision making [14]; in this regard, data-driven models such as machine learning (ML) and deep learning (DL) approaches, as well as hybrid physical–statistical models, are often preferred [6]. Energy trading applications, on the other hand, may give priority to probabilistic forecasts and uncertainty quantification in the function of managing financial risks. These requirements are well met by ensemble models and Bayesian approaches, which can directly provide prediction intervals and capture inherent uncertainty in PV power generation [7]. It is possible that applications related to PV plant monitoring and performance evaluation give preference to interpretability and system-specific insights rather than predictive accuracy [10]. In such situations, very often, physical models and semi-empirical approaches are preferred because they may contribute clear explanations of the factors that influence PV performance [5]. Regional forecasting applications, where predictions are aggregated over multiple PV systems, need modeling approaches that can handle spatial dependencies and can efficiently scale [6]. Spatio-temporal models and hierarchical approaches appear as great potential candidates for these tasks because they can capture spatial correlations and deal with large-scale data [8]. It is important to note that the selection framework provided in Table 2 serves as a general guide: given the specific characteristics of the PV system, data availability, and computational resources, the choice of an optimal model may be different depending on the actual case [5]. It is practically useful, in most cases, to compare several models against one another and evaluate their performance with the relevant evaluation metrics and validation strategies, as detailed in Section 5.

3. State-of-the-Art Forecasting Techniques

This section reviews a range of the most recent and state-of-the-art techniques in PV power forecasting, with special emphasis on three main categories: artificial neural networks (ANNs), support vector machines (SVMs), and ensemble and hybrid approaches. Before each category is discussed in detail, statistical measures that assess PV power forecasting models in terms of accuracy and performance are first introduced.

3.1. Statistical Measures for Forecast Accuracy

Statistical measurements allow for quantitative evaluation of both accuracy levels and reliability aspects within PV power forecasting models. Forecast quality evaluation happens through value comparison between predicted and actual measurements [6]. The following statistical indicators are widely employed for PV power forecasting:
  • Mean Absolute Error (MAE): This describes the average absolute difference between the predicted and observed result. It states how good or bad the forecast really is [5,10]. It is expressed as follows:
    MAE = 1 n | P pred P obs |
    where P pred is the predicted power, P obs is the observed power, and n is the number of data points. However, this error metric does not take into account the weight of the deviations with respect to the measured power.
  • Mean Absolute Percentage Error (MAPE): This expresses the forecast error as a percentage of the observed values and is considered a dimension-free measure of accuracy [5,6,14]. It is expressed as follows:
    MAPE = 100 n P pred P obs P obs
    It is possible to compare the performances of the models for different PV systems and powers; however, this error metric might assume high values when the observed power is low.
  • Normalized Root Mean Square Error (NRMSE): This is a quadratic scoring rule that provides an average magnitude for the forecast errors that is normalized with respect to the amplitude of the dataset [5,6,10,14]. It can be expressed as follows:
    NRMSE = 1 n ( P pred P obs ) 2 m a x ( P obs ) m i n ( P obs )
    Improving upon model NRMSE should be focused on outlier analysis, as NRMSE is well-known to be very sensitive to outliers.
While these statistical measures provide valuable insights into the overall accuracy of the forecasting models, they should be interpreted in the context of the specific application requirements and the characteristics of the PV power data [6]. Since the forecasting models require large datasets for their training, generally, the error metrics of forecasting techniques are evaluated on time frames from several months up to years.

3.2. Artificial Neural Networks (ANNs)

Based on the promising capabilities of ANNs in learning complex, nonlinear relationships between input variables and output power [17], they have recently emerged among the most popular and powerful methods for PV power forecasting. ANNs comprise interconnected nodes organized in layers based largely on the types of structures and functions found in biological neural networks [7]. Important advancements in ANN-based PV power forecasting include the following:
  • Deep learning architecture: Cleaner and better performance over shallow architectures is manifested by deep neural networks (DNNs) containing multiple hidden layers. Notably, convolutional neural networks (CNNs) and LSTM networks have efficiently captured spatial and temporal dependencies, respectively [5].
  • Hybrid ANN models: Enhanced accuracy and robustness result from hybridizing ANNs with other techniques, such as wavelet transforms or evolutionary algorithms [14,33]. Taking as an example wavelet-based feature extraction in combination with ANNs, these methods have shown superiority over others in handling non-stationary PV power data [7].
  • Bayesian neural networks: The integration of Bayesian inference into ANNs through statistical means allows these networks to produce uncertainty measurements, together with probabilistic forecasts useful for energy-trading risk evaluations [9].
An analysis of ANN-based PV power forecasting models appears in Table 3, along with their main characteristics, performance metrics, and application limits.
Table 3 shows that ANN models achieve excellent predictive results because their NRMSE and MAE values remain under 10% [17]. The selection process for an ANN architecture with hybrid combination remains dependent on data characteristics, alongside specific application settings [5].

3.3. Support Vector Machines (SVMs)

Among many machine learning methods, SVMs have shown a number of advantages compared to physical methods for short-term photovoltaic (PV) power forecasting. Ref. [8] notes that SVRs outperform on relatively short horizons (<30 min), can learn nonlinear relationships from data, and do not depend on plant-specific knowledge, making them suitable for capturing systematic errors and obtaining low biasin the process. On the other hand, regional forecasting may be less accurate, with results being less interpretable and requiring a complex phase of parameter optimization, in addition to the complexity of partially cloudy sky conditions being problematic.
As for the integration of heterogeneous data, ref. [8] proposes pattern-label training for each source (measurements, NWP, and satellite imagery), following by merging all into one integrated SVM. An additional feature for both models is the time of day, including to capture any deterministic trends. The results indicate that this hybrid method outperforms the individual models for all time horizons.
Notable advancements in SVM-based PV power forecasting include the following:
  • Kernel selection: The selection of kernel function makes a huge difference in SVM performance. PV power forecasting is generally carried out using a Gaussian radial basis function (RBF) and polynomial kernels [14]. Recently, improved results have been obtained with custom kernels built for specific data characteristics [10].
  • Feature selection: For SVM performance, it is important to choose the most relevant input features. Feature subsets have been optimized for SVM-based PV power forecasting using techniques like recursive feature elimination (RFE) and genetic algorithms (GAs).
  • Ensemble SVMs: The integration of several SVM models using bagging, boosting, or stacking techniques has shown improved accuracy and robustness over individual SVM models [14].
Table 4 presents a comparative assessment of SVM-based models used in PV power forecasting, along with their key features, performance parameters, and possible applications.
Table 4 presents the performance metrics that endorse the competitive accuracy of SVM-based models, with NRMSE and MAE values quite often falling below 10% [14]. Kernel function selection and feature selection techniques are mainly responsible for achieving good model performance suitable for a given application [10].

3.4. Ensemble and Hybrid Approaches

The ensemble and hybrid approaches have received considerable attention in PV power forecasting for their ability to take advantage of many individual models working together and to capture different patterns in the data [7]. These approaches can be broadly classified into two main types:
  • Homogeneous ensembles: These types of ensembles combine various models of the same type (like bagging, boosting, or stacking of decision trees and ANNs). Homogenous ensembles are commonly used; however, examples like random forest (RF) and gradient boosting machines (GBM) are popular [5].
  • Heterogeneous ensembles: These ensembles include models varied such as by merging physical models with data-driven approaches or mixing statistical and machine learning techniques [5]. The diversity of the individual models helps capture complementary information and improve overall forecasting performance [6].
Hybrid approaches that combine different forecasting techniques sequentially or in parallel have also presented encouraging results in PV power forecasting. Some very well-regarded hybrid approaches include the following:
  • Physical–statistical hybrid models: These models employ physical equations to model the deterministic components of PV power output and statistical techniques to take into account stochastic variations [5]. The combination of domain knowledge and data-driven learning often leads to improved accuracy and interpretability [10].
  • Wavelet-based hybrid models: In this approach, wavelet transforms are used to decompose the PV power time series into different frequency components [7]. Separate models are then used to forecast each frequency component, and finally, the predictions are aggregated to obtain the final prediction [40]. This approach helps to capture multiscale patterns and enhances forecasting performance [6].
  • Evolutionary–neural hybrid models: Evolutionary algorithms, like genetic algorithms (GAs) or particle swarm optimization (PSO), are used to optimize the hyperparameters or structure of neural net models [14]. This hybrid strategy combines the comprehensive search feature of evolutionary algorithms with the learning capability of neural networks [5].
A comparison of ensemble and hybrid models for PV power forecasting, summarizing their main characteristics, performance indicators, and appropriate use scenarios, is shown in Table 5.
The performance metrics in Table 5 demonstrate the superior accuracy of ensemble and hybrid models compared to individual techniques, with NRMSE and MAE values often falling below 5% [6]. The choice of a specific ensemble or hybrid approach depends on factors such as data characteristics, the availability of domain knowledge, and computational resources [5].

3.5. Comparative Analysis of Model Performance

To cover the state-of-the-art forecasting techniques in a holistic manner, a comparison of performance ranges for various model categories is provided in Figure 3. This figure was obtained considering the error-metric ranges reported in Table 5.
A comparison of the three model categories shows that the performance of PV forecasting is generally strong, with NRMSE and MAE values of less than 10%. The best low-error performance is generally obtained by ANNs and ensemble/hybrid models, while SVMs have competitive performance with slightly higher variability. Choosing the right model ultimately depends on the specific application requirements and data attributes. The relative performance of model categories, as presented in Figure 3, was elicited from the reviewed literature, which may vary with the particular dataset, forecasting horizons, and metrics considered for evaluation. Nevertheless, the comparative analysis provides a valuable overview of the relative strengths and weaknesses of different model categories.

4. Model Optimization Strategies

While selection of a modeling mechanism capable of forecasting power output from a PV plant is fundamental for accurate predictions, the performance of such models can also be enhanced by implementing advanced optimization strategies. This section looks at some of the methods for model optimization, comprising hyperparameter tuning, feature selection and engineering, and integration of evolutionary and swarm intelligence algorithms.

4.1. Hyperparameter Tuning

The performance improvement of forecasting models depends heavily on proper selection of their hyperparameters. The learning process does not adjust these model settings, which need to be established before training commences [10]. Common examples of hyperparameters include the number of hidden layers/neurons in an artificial neural network (ANN), an SVM kernel function and its regularization parameter, and the number of trees (and maximum depth) in a random forest [14]. The performance of a model and its ability to learn data points, alongside its ability to predict new samples, both rely heavily on the selection of proper hyperparameters. Both underdeveloped and inappropriate hyperparameter choices result in poor model performance as a result of overfitting or underfitting conditions [7].
The following methods exist to tune PV power forecasting models:
  • Grid search: This exhaustive search method evaluates the model’s performance for all possible combinations of hyperparameter values within a predefined range [6]. While grid search is straightforward to implement, it can be computationally expensive, especially for models with a large number of hyperparameters [5].
  • Random search: Random search is an exhaustive search that assesses the model’s accuracy for every combination of possible hyperparameter values outlined under a specified range [6]. Although it is simple to implement, grid search can be quite slow for models with many hyperparameters [5]. Research has also shown random search to be more efficient than grid search in medium- to high-dimensional hyperparameter search spaces [10].
  • Bayesian optimization: This sequential model-based optimization approach starts by building a (probabilistic) model of the objective function (e.g., forecast accuracy), then uses this model to select the hyperparameter values to evaluate next [7]. It allows for a probabilistic approach to the parameter search and has been proven to be more efficient and effective than grid search and random search.
  • Genetic algorithms (GAs): GA-based hyperparameter tuning treats the optimization problem as a process of evolutionary optimization whereby a population of candidate hyperparameter settings evolves through generations via selection, crossover, and mutation operations [14]. The GA approach has been shown to be effective in finding near-optimal hyperparameter configurations for PV power forecasting models [5].
  • LSTM-WGAN: A data imputation technique using a Wasserstein Generative Adversarial Network (WGAN) and Long Short-Term Memory (LSTM) was developed to mitigate the difficulties stemming from inadequate prediction results due to missing data in PV power records. This method introduces a data-driven GAN framework with quasi-convex characteristics to ensure the smoothness of the imputed data with the existing data and employs a gradient penalty mechanism and a single-batch, multi-iteration strategy for stable training [41].

4.2. Feature Selection

Feature selection and engineering are important in enabling solar photovoltaic technologies to predict power output [10]. Feature selection refers to the selection of the most informative input variables leading to an accurate prediction, while feature engineering is a general term that describes the process of transforming the prediction to enhance the model learning [5]. For PV power forecasting, the input features generally consist of meteorological variables (e.g., solar irradiance, temperature, and humidity), time-related factors (e.g., hour of the day and day of the week), and system-specific parameters (e.g., panel tilt angle and inverter efficiency) [6]. But not all features are relevant or hold information useful for the forecasting task, and some may even introduce noise or redundancy that could be non-conducive to the model’s performance [14]. Feature selection methods try to find the best subset of features leading to the highest predictive accuracy of the model while keeping the cost of the computation as low as possible [7]. Here are some of the feature selection techniques widely used in the context of PV power forecasting:
  • Filter methods: These methods assess the relevance of each feature independently of the learning algorithm. The relevance is usually checked using statistical measures such as correlation, mutual information, or chi-squared tests. Features are ranked based on their individual relevance scores, and the top-ranked features are selected for model training [5].
  • Wrapper methods: These methods assess the quality of various subsets of features using the learning algorithm itself as part of the process of selection [14]. Examples include the use of recursive feature elimination (RFE) and genetic algorithms (GAs) for feature subset search. Wrapper methods usually out-perform filter methods but are computationally quite expensive [7].
  • Embedded methods: These methods use feature selection during the model-fitting process by taking advantage of the inherent feature importance metrics in the learning algorithm [10]. Regularization techniques such as L1 (Lasso) and L2 (Ridge) regularization can provide some form of encouragement to model sparse feature representations, thereby allowing them to identify the most relevant features [5].
In contrast, feature engineering involves crafting new informative attributes from the existing ones to capture complex patterns and relationships in the data [14]. PV power forecasting employs some feature engineering techniques, including the following:
  • Temporal feature extraction: Derived features such as moving averages, lag values, and rolling statistics can capture short-term and long-term temporal dependencies in the PV power time series [6].
  • Spatial feature extraction: Techniques such as principal component analysis (PCA) and wavelet transform can be used to extract spatial patterns and multi-resolution information from the input features [7].
  • Domain-specific feature generation: Incorporating expert knowledge and a physical understanding of the PV system can help create meaningful features, such as the clearness index, which captures the ratio of actual solar irradiance to the theoretical maximum [10].
The best combination of feature selection and engineering techniques will, therefore, depend on the characteristics of the forecasting problems at hand, such as the availability of data sources, the desired level of model interpretability, and the trade-off between computational complexity and predictive accuracy [10]. In general, the identification of the most informative and relevant features for a given forecasting task may require iteration and the experience of domain experts [5]. Restricting the scope to residential-level forecasting, advanced feature engineering techniques [42] have been proposed to capture relevant temporally, spatially, and meteorologically varying features. Features may involve the distance from solar noon and summer solstice, special features associated with solar position (azimuth and zenith), wind speed and direction features, one-hot features associated with the dotting time of day/seasons, etc. All of these lead to considerable improvements in the performance of machine learning models in PV generation and household consumption forecasting.

4.3. Evolutionary and Swarm Intelligence Algorithms

Evolutionary and swarm intelligence algorithms now function as powerful optimization methods that help improve the performance of PV power forecasting models. Biologically based algorithms aim to search for optimal solutions in complex, high-dimensional problem spaces using the principles of both biological evolution and collective intelligence. Evolutionary algorithms like genetic algorithms (GAs), evolutionary programming (EP), and differential evolution (DE) act on a population of candidate solutions by applying selection, crossover, and mutation operations to generate additional solutions, with the performance of the new solutions exhibiting improved fitness [5]. In the area of PV power forecasting, they have performed tasks ranging from feature selection for hyperparameter tuning to optimization [7]. Swarm intelligence algorithms receive their inspiration from the collective biological behaviors of ant colonies, flocks of birds, and schools of fish. The exploration of the search space and the solution optimization process rely on three algorithms, namely particle swarm optimization (PSO), ant colony optimization (ACO), and artificial bee colony (ABC), which utilize the interaction and collaboration of simple agents to explore the search space and find optimal solutions [6]. A summary of evolutionary and swarm intelligence algorithms used in PV power forecasting appears in Table 6, highlighting their main attributes, as well as their optimization performance.
The integration of evolutionary and swarm intelligence algorithms with PV power forecasting models has shown promise in terms of improvements in accuracy, robustness, and generalization capability [14]. Some notable applications are described as follows:
  • Feature selection: GAs and PSO have been used to successfully select the most crucial set of input features for PV power forecasting models, which reduces computational requirements and enhances the understanding of results [7].
  • Hyperparameter tuning: DE, PSO, and ABC have been employed to search for the optimal hyperparameter settings of various forecasting models, such as ANNs, SVMs, and random forests, resulting in improved predictive performance [5].
  • Model structure optimization: GAs and ACO have enabled researchers to discover efficient model architectures by means of optimizing both neural network structures and the patterns of network connections [5].
  • Ensemble model generation: DE and ABC have been utilized to generate diverse and complementary forecasting models, combined in a robust ensemble prediction [6].
However, besides these possible benefits, evolutionary and swarm intelligence algorithms present several acknowledged disadvantages, such as the need for careful parameter setting, the risk of premature convergence, and the computational overhead associated with the iterative optimization process [14]. The selection process for suitable algorithms combined with forecasting models demands complete knowledge about problem characteristics, in addition to available resources and exploration–exploitation balance requirements [10]. Ref. [42] presents a systematic comparison of different machine learning architectures (Prophet, feed-forward networks, LSTM, and GRU) for residential-level forecasting, with parameter optimization specific to generation and consumption. The results show the superiority of neural networks, particularly for solar generation forecasting, achieving a coefficient of determination (R²) of up to 0.981. The task of forecasting household consumption proves difficult because human behaviors strongly influence these predictions, achieving only 0.523 as the highest coefficient of determination.

4.4. Hybrid Optimization Frameworks

Hybrid optimization frameworks combine several optimization techniques with the intention of exploiting their collective strengths while overcoming their individual shortcomings [5]. Such frameworks were designed in order to forge a more systematic yet effective model optimization in PV power forecasting [7]. The most commonly used hybrid optimization strategies include the following:
  • GA-ANN hybrid: A GA is used in this framework to achieve the structural optimization and hyperparameter optimization of an ANN model. Conventional gradient-based methods are applied to train the ANN model. The ANN parameters are finely tuned by gradient methods, while the GA is able to search the immense search space of model configurations [14].
  • PSO-SVM hybrid: This system enables the use of PSO to identify optimal SVM model hyperparameters, including the kernel function, regularization parameter, and kernel parameters. The global search feature of PSO enables the identification of optimal hyperparameter settings that lead to accurate PV power predictions when trained over an SVM model [5].
  • DE–Ensemble hybrid: This framework produces different base forecasting models through DE optimization, while ensemble techniques such as stacked or weighted averaging determine the model selection according to [7]. By using the DE algorithm, users can optimize the ensemble weights or stacking model to achieve a minimum ensemble error [6].
  • ACO–Fuzzy hybrid: This framework integrates ant colony optimization with fuzzy logic systems for PV power forecasting [14]. ACO facilitates the optimization of fuzzy model parameters by finding the most suitable membership functions and rule structures, and the fuzzy system delivers understandable forecasting results.
Table 7 summarizes the key hybrid optimization frameworks and their main advantages in PV power forecasting.
Hybrid optimization frameworks provide a broader and more flexible approach to optimization modeling in PV power forecasting. They capitalize on existing synergies while overcoming limitations that individual techniques might have [5]. Such frameworks combine the strength of various optimization algorithms to navigate complex search spaces, handle multiple objectives, and adapt to the specific characteristics of the forecasting problem [7]. Nonetheless, hybrid optimization frameworks, on their own, bring about challenges such as high computational complexity, the need for a good design and the integration of different components, and the possibility of over-parameterization [14]. The selection of an appropriate hybrid framework should, therefore, reflect a sound understanding of the problem domain, the available data computational resources, and the performance–interpretability balance [10].

5. Performance Evaluation Metrics and Frameworks

Section 3.1 introduced the statistical measures for accuracy analysis, while this section covers PV power model assessments in different weather environments, alongside benchmarking methods and operational–economic effect assessments.

5.1. Evaluation Under Different Weather Conditions

The output of PV power generation shows strong dependence on weather conditions for solar irradiance and temperature levels [10]. Determination of model reliability and stability needs to be established through weather-conditioned assessment procedures [14]. Typical weather conditions in PV power forecasting evaluation involve the following:
  • Clear sky conditions: Clear skies with maximum solar radiation form the perfect backdrop for PV power generation [6]. The forecasting models show good performance under these conditions because they produce both precise predictions and minimal error metrics [5].
  • Partially cloudy conditions: Partially cloudy conditions introduce significant variability in solar irradiance, leading to rapid fluctuations in PV power output [7]. Under these evaluation conditions, analysts can measure forecasting models’ success in representing cloud transit dynamics and power system instability [10].
  • Overcast conditions: Under highly clouded conditions, heavy cloud cover causes a decrease in the output of PV power [14]. Forecasting models should be able to accurately predict the lower power levels and the potential for sudden changes in generation due to cloud movement [6].
  • Variable sky conditions: Sunlight spikes caused by “broken clouds” could lead to major positive and negative fluctuations in the irradiance pattern measured at the PV site location. Assessment of how these variable sky conditions affect PV energy generation is important in increasing forecast accuracy and understanding the uncertainties involved [45].
  • Seasonal variations: PV power generation produces different output levels depending on seasonal progress, with better performance in summer months than in winter months [5]. The ability of models to follow solar irradiance and temperature trends within different seasons was assessed in [7].
A standard method for assessing how PV power forecasting models perform under different conditions depends on the separation of data into weather category clusters based on solar irradiance, along with cloud coverage and temperature rates [10]. The statistical measures discussed in Section 3.1 can then be calculated for each weather category, providing a more nuanced assessment of the model’s performance [14]. The evaluation of weather-dependent PV power forecasting models represents a vital requirement to validate their reliability for practical use [10]. Researchers, together with practitioners, can develop improved solar energy generation models when they examine performance under different weather conditions [14]. Recently, the SKIPP’D dataset was introduced [46] with the intention of providing a benchmark for the development and comparison of PV power forecasting models in the short run. High-temporal-resolution data at 1 min for 3 years, processed and raw sky images, and several weather scenarios (clear summers and partially cloudy winters) characterize the dataset. Coupled with preprocessing code and baseline implementations, these features make the SKIPP’D dataset an invaluable resource in gauging and comparing various forecasting methods, thereby aiding research reproducibility in the field. With these standardized datasets, research reproducibility will, indeed, get a huge boost from algorithms allowing for simple comparisons of the forecast methods. A common platform for assessing model performance will help researchers compare the success of different techniques under varying weather conditions and forecast horizons. The advancement of PV power forecasting and the identification of superior forecasting models depend on the availability of diverse, high-quality datasets.

5.2. Benchmarking and Model Comparison Strategies

Benchmarking and model comparison strategies are essential for the assessment of the relative performance of different PV power forecasting models and the identification of state-of-the-art approaches [7]. The implementation of standardized datasets, along with evaluation metrics and comparison frameworks, serves to deliver fair and consistent model evaluation across multiple frameworks [6].
Key considerations for benchmarking and model comparison in PV power forecasting include the following:
  • Benchmark datasets: The development and distribution of publicly accessible benchmark datasets are essential for PV power forecasting progress and model determination [5]. These datasets should cover a variety of configurations of PV systems from different geographical regions with different weather conditions to accurately evaluate how generalizable the models are. For instance, ref. [4] assessed the global horizontal irradiance (GHI) of four global reanalysis datasets—MERRA-2, ERA5, ERA5-Land, and CFSv2—in a comparison applied across 35 observation stations scattered throughout Brazil and ground-based measurements to determine their aptitude for the representation of hourly GHI. Such studies provide valuable insights into the suitability of different data sources for PV power forecasting in regions with limited observational time-series measurements.
  • Evaluation metrics: Standardizing the evaluation metrics used for model comparison is essential for ensuring that results are comparable and meaningful with regards to performance assessment [14]. These should include the statistical measures discussed in Section 3.1 (NRMSE, MAE, and MAPE), along with domain-specific measures like forecast skill [7].
  • Cross-validation: Employing cross-validation techniques, such as k-fold or leave-one-out cross-validation, helps assess the model’s performance on unseen data and reduces the risk of overfitting [6]. Through sequential training and testing partitions of the data with cross-validation techniques, we can achieve better estimates of a model’s generalization ability [5].
  • Statistical significance tests: Conducting statistical significance tests, such as t-tests or Wilcoxon signed-rank tests, is important to determine whether the performance differences between models are statistically significant or merely due to chance [10]. Such tests provide a rigorous basis through which models can be compared and ranked [14].
  • Model complexity and interpretability: The alignment of model complexity with interpretability needs to be evaluated jointly with predictive performance for practical utilization purposes [7]. We should prefer less complex models with better interpretability over more complex models, even when these simpler choices allocate slightly fewer accurate predictions [6].
Effective benchmarking and model comparison strategies are fundamental in identifying the most promising approaches in PV power forecasting and guiding future research directions [14]. Developing boilerplate datasets, evaluation metrics, and comparison frameworks helps to propel active state-of-the-art PV power forecasting, together with the establishment of improved and reliable models for researchers and practitioners [7].

5.3. Operational and Economic Impact Assessment

The evaluation of the operational and economic impacts of PV power forecasting models is important to demonstrate their practical worthiness and provide guidance for their implementation in real-life applications. This assessment attempts to quantify the benefits of improved forecast accuracy, such as system reliability, energy efficiency, and cost savings [6].
The operational impact assessment concerns how PV power forecasts can affect the daily operation of the power system:
  • Grid stability: Precise PV power predictions support grid operators in maintaining the power supply–demand equilibrium, thereby minimizing system instability that causes blackouts [5]. For PV power generation variability prediction operators must take charge of other generation resources dispatch to maintain grid stability [10].
  • Reserve capacity requirements: Accurate PV power forecasting enables grid operators to reach the best possible decisions about reserve capacity deployment because unexpected renewable energy generation changes need compensation [14]. The accuracy of PV power forecasts helps to both decrease the system’s operational expenses and enhance its productivity [7].
  • Curtailment reduction: When the power grid experiences limits on its capacity to accept PV-system electricity outputs, power generation curtailment occurs [6]. Grid operators who predict PV power with accuracy develop proactive measures against curtailment events through generator dispatch adjustments or demand response program implementation [5].
  • Module lifespan prediction: Long-term reliability tests for high-power-density PV modules have shown that standard tests, like IEC 61215, may not adequately assess the long-term reliability of these modules. A new combined stress-test concept, which includes light-combined damp heat cycles, was introduced to better predict the rate of degradation and the service life of PV modules based on latent heat analysis [47].
Economic impact assessment, on the other hand, mainly looks at the financial benefits of the different PV power forecasting models, such as the following:
  • Energy market participation: Accurate forecasts of PV power enable PV system owners and operators to effectively participate in energy markets (day-ahead and real-time markets) [10]. By providing reliable estimates of their expected power output, PV system owners can optimize their bidding strategies and, thus, maximize their revenues [14].
  • Reduced imbalance costs: In many electricity markets, generators are penalized for deviations between their scheduled and actual power output [7]. If their actual generation differs substantially from their forecast values, PV system owners could face substantial imbalance costs [6]. Accurate PV power forecasts help minimize these imbalance costs by reducing the mismatch between predicted and actual generation [5].
  • Investment planning: The forecasting models of PV power systems serve as fundamental elements for the establishment of strong investment decisions in PV project development [10]. Providing reliable estimates of expected power output over the lifetime of a project should enable an investor to assess the financial viability of PV installations and make proper decisions on capacity expansions and technology upgrades [14].
Estimating the operational and economic impacts arising from the use of PV power forecasting models is crucial for demonstrating their value proposition and thereby enabling their uptake in the energy sector [10]. Quantifying functional and economic benefits from the perspectives of grid stability, energy efficiency, and cost savings legitimizes the rationale for putting advanced forecasting techniques into practice [14].
All things considered, the performance evaluation framework for PV power forecasting models must cover statistical measures, evaluation under diverse weather conditions, benchmarking and model comparison strategies, and operational and economic impact assessment [10]. By considering these diverse aspects, researchers and practitioners can gain a holistic understanding of the model’s performance, reliability, and practical value, enabling informed decision making and driving the continuous improvement of PV power forecasting techniques [14].

6. Recent Innovations in Photovoltaic Power Forecasting

Recent years have seen important improvements in photovoltaic (PV) power forecasting, thanks to better machine learning and deep learning and the use of many different kinds of data. Innovations have fueled the growing accuracy and reliability of PV power predictions, addressing some of the inherent challenges associated with the variability of solar energy.

6.1. Advanced Machine Learning and Deep Learning Techniques

In recent years, the accuracy and reliability of photovoltaic (PV) power forecast models have dramatically improved as a result of advancements in machine learning (ML) and deep learning (DL) to manage the variability and uncertainty associated with solar power generation. Increases in model accuracy have been driven by several innovations, including the incorporation of a larger range of data types. By using satellite imagery, sky images, and numerical weather prediction(NWP), the accuracy of PV power forecasts has substantially improved. The ability to use these data types improves the ability of forecast models’ to capture the complex relationships between local weather data and PV power output [27,48]. For example, the type of satellite data (as depicted, for example, in cloud cover data) can provide useful information about cloud cover and the broader atmospheric profile, which are critical for accurate solar irradiance forecasting [6]. Additionally, more complex model architectures, such as convolutional neural networks (CNNs) and long short-term memory (LSTM) networks, which are better able to extract spatial and temporal features from the data, have recently been developed as well. CNNs are useful, for example, for modeling cloud cover and atmospheric conditions using satellite and sky images [27], and LSTM models work well in capturing long-term dependencies and are suitable for forecasting across time horizons [6]. Recent research has shown that these architectures show improvements in forecasting accuracy when compared to more traditional forecasting methods [49]. An alternative approach is to use hybrid models that combine several ML and DL methodologies. As an example, hybrid models that merge CNNs with LSTM models can exploit both spatial and temporal data at the same time and provide a stronger predictive model. For items dealing with the complexities of PV power generation, hybrid models have exhibited improved performance [5,27]. The deployment of multiple data sources enables an even better understanding of the factors influencing PV power generation. A more complete conditioning approach decreases the uncertainty that is associated with a singular data source, yielding an improved forecast [27,48]. Additionally, by combining data from sources like satellite images, in situ measures of solar irradiance or cloud cover, and numerical weather predictions, models can enhance the reliability of the forecast [6]. More sophisticated model architectures, like CNNs or LSTM models, also improve the modeling abilities in terms of extracting relevant features from the data. The ability to extract key features from the data improves the accuracy of the representation of complex relationships between weather variables and PV output [27]. For instance, CNNs can extract spatial structures from cloud cover, and LSTM models can model the temporal dependence of solar irradiance [49]. The application of metaheuristic optimization algorithms, including particle swarm optimization (PSO) and genetic algorithms (GAs), has optimized the internal configurations of forecasting models. The optimization model improves model performance by optimizing hyperparameters and even provides higher accuracy [27,48]. As an example, PSO was used to optimize hyperparameters of neural networks, which resulted in enhanced forecasting accuracy [5]. Surrendering solar power forecasting capabilities to advanced methods provides elevated accuracy and reliability through the latest models that support effective solar energy system integration. These advancements can both enhance the forecasting efficiency of models and help establish sustainable solar energy systems across the world.

6.2. Integration of Diverse Data Sources

The association of various data sources with PV power forecasting has led to massive enhancements in the accuracy of predictions. Satellite data about cloud cover, solar irradiance, and other atmospheric conditions are invaluable in this regard. The use of satellite data in weather forecasting models provides better predictions, especially during inclement weather conditions [50]. Moreover, as shown in [51], irradiance forecasts can be further enhanced by combining ground-based measurements (e.g., irradiance sensors, anemometers, or thermometers), remote sensing data processing (e.g., satellite image analysis), and outputs from dynamic weather models. This multi-source approach enhances the accuracy of forecasts compared to using a single data source, thereby optimizing the estimation of PV power generation. Figure 4 from [51] illustrates an example of an irradiance forecast (global horizontal irradiance, G H I ) for a day characterized by variable weather conditions. The black curve represents the measured values, denoted as G meas , while the other curves correspond to different forecast scenarios with lead times ranging from 30 h to 6 h before the event. A progressive improvement in forecast accuracy can be observed as the forecast horizon shortens. For instance, the mean measured irradiance value is G meas = 0.040 kW/m², whereas the 30 h ahead forecast significantly overestimates this value, yielding G H I fore (+30 h) = 0.159 kW/m², with a normalized mean absolute error ( M A E ) of 12.8% and a normalized Mean Bias Error ( M B E ) of 11.1%. Conversely, the forecast updated 6 h before the event reduces the prediction error, providing a value closer to the actual measurement: G H I fore (+6 h) = 0.088 kW/m2, with M A E = 5.2% and M B E = 5.1%.
The use of Total Sky Imagers to monitor cloud movement and predict short-term changes in solar irradiance has resulted in a marked increase in the accuracy of intra-hour and intra-day PV power forecasts when sky images are combined with machine learning models [50].
Numerical weather prediction (NWP) models that forecast meteorological variables such as temperature, humidity, and wind speed have also been combined with historical PV power data to formulate more precise PV power forecasting models. Such multi-source data integration enables a more comprehensive understanding of the factors influencing PV power generation, resulting more reliable forecasts.

6.3. Metaheuristic Optimization Algorithms

The performance of PV power forecasting models can be enhanced through the implementation of metaheuristic optimization algorithms. These algorithms optimize internal configurations of ML models, make them more accurate, and enhance performance. Particle swarm optimization (PSO), which imitates the way bird flocks or fish schools move together, has improved the hyperparameters of many machine learning models, resulting in more accurate predictions. Genetic algorithms (GAs), mimicking natural selection, have improved the structure and parameters of several neural networks, thereby resulting in meaningful improvements in the accuracy of PV power forecasts. Differential evolution (DE), a highly effective population-based optimization algorithm, considerably improves the performance of many single forecasting models, along with hybrid forecasting models, by precisely fine tuning their parameters [14].

6.4. Real-Time and On-Demand Forecasting Applications

The inclusion of multiple forecasting models in real-time and on-demand applications has furthered the ease of use and practicality of PV power predictions for different interested parties. The development of user-friendly MATLAB applications have made real-time PV easier to predict. Consequently, these applications can allow users to input relevant data and output much more quick forecasts, streamlining the decision-making processes of grid operators and energy traders. Scalable platforms for PV power forecasting operate on the cloud now. Hence, such platforms harness the potential of cloud computing to process large datasets and provide highly reliable and instantaneous forecasts [14].

7. Challenges and Future Opportunities

Despite meaningful progress in predicting solar power output, several challenges continue to obstruct these technologies. Dealing with these important challenges enables large improvements in the accuracy, reliability, and applicability of PV power forecasting through focused research and innovation.

7.1. Variability and Uncertainty in Solar Power Generation

The main challenges to be solved in PV power forecasting are the intrinsic variability and uncertainty, along with solar power output. Solar irradiance influenced by many factors, including cloud cover, atmospheric conditions, and geographical conditions, which have short-term and unpredictable effects [52]. Hence, a precise forecast is very difficult to obtain in a relatively short time. These changes might necessitate advanced forecasting models capable of dynamic adaptations to changing conditions and assimilation of real-time data [53].

7.2. Integration with Grid Operations

The intermittent nature of solar power presents challenges for the integration of PV systems in the existing power grid. Variability in the output of PV power can lead to insufficient voltages, surges, and increases in overall operating costs [54]. Accurate forecasting is supported the balancing of supply and demand by minimizing the need for costly reserve capacity and the optimization of grid operations. There is a great need to develop robust forecasting models that can produce reliable forecasts under different conditions existing in the network [10].

7.3. Data Quality and Availability

The accuracy of PV power forecasts heavily depends on how well the data stand in terms of both quality and existing quantity. High-resolution, consistent historical data are often limited or inconsistent due to technological changes and short record periods at newly built sites. Furthermore, any missing or erroneous data can skew the performance of the forecasting models. A set of advanced preprocessing steps such as normalization, interpolation, and outlier detection should be coupled with the establishment of a forecasting model to mitigate these issues [55].
To ease prediction challenges arising from missing data in PV power records, a Wasserstein generative adversarial network (WGAN) and long short-term memory (LSTM)-based data imputation method has been proposed. This method introduces a data-driven GAN framework with quasi-convex characteristics to ensure the smoothness of the imputed data with the existing data and employs a gradient penalty mechanism and a single-batch, multi-iteration strategy for stable training [41].

7.4. Model Complexity and Computational Requirements

With the rise in sophistication of forecasting models, model complexity and computational needs have increased as well. Due to their hybrid architectures and ensemble methods, state-of-the-art ML and DL models usually demand significant computational resources for both training and deployment. In real-time and wide-scale applications, this poses a barrier. There is certainly a need for more effective algorithms and optimization techniques for better performance with fewer computational burdens while also maintaining high accuracy [5].

7.5. Adaptability to Changing Conditions

PV power forecasting models should withstand weather and operational characteristics. The necessity of updating forecasting models with new data and contexts—for the models to evolve in a way that maintains the accuracy of predictions—is crucial. Context change detection and incremental learning can help in enhancing the adaptability of forecasting models so that they continue learning from input data and improve their performance over time [10].

7.6. Future Research Directions

Research in the future should prioritize studying several key areas to overcome existing challenges:
  • Enhanced Data Integration: The integration of multiple data sources, including satellite images, sky images, and NWP data, can give researchers an expanded perspective to study PV power generation factors. Using data from various sources to build forecasts results in the increased accuracy and reliability of estimates [50].
  • Advanced Optimization Techniques: Metaheuristic optimization algorithms like PSO, GAs, and DE can improve the internal configurations of forecasting models, enhancing model performance [14].
  • Real-Time and Scalable Solutions: Solutions such as cloud-based platforms can offer real-time, scalable forecasting tools, leading to the large-scale availability of PV power forecasts for many end users, given that they are made freely accessible [50].
  • Adaptive Learning Models: The implementation of adaptive learning models, which may effectuate dynamic learning through access to new data and rapid changes in conditions, is essential in achieving high prediction accuracy [10].
Addressing these challenges and exploring these future research directions will foster the advancement of PV power forecasting, which will pave the way for efficient integration of solar energy in the power grid during the transformation to a sustainable energy future.

8. Conclusions

The present review presents a detailed examination of the burgeoning advances in the techniques, model architecture, and optimization approaches for PV power forecasting during the recent period. These innovations have been stirred up, in part, by the increased penetration of solar power into power systems worldwide and the growing emphasis on accurate forecasting to ease grid integration/operation. This reviews highlighted a comprehensive taxonomy of forecasting models, which elaborates on their temporal horizons, mathematical basis, and application context. Physical models, statistical techniques, and machine learning algorithms have been discussed, highlighting their strengths, limitations, and suitability for different forecasting tasks. Model optimization strategies for hyperparameter tuning, feature selection, and the embedding of evolution and swarm intelligence algorithms have been the focus of recent research. Technological developments in PV power forecasting include new advanced deep learning architectures, the synthesis of various sources of data, the incorporation of metaheuristic optimization algorithms, and the development of predictive models that run in real time and can be called upon to perform prediction on demand. These advancements have significantly enhanced the accuracy, reliability, and practicality of PV power predictions. However, there are other challenges that still need to be solved, including variability and uncertainty regarding solar electricity generation, the syncing of PV systems with grid operations, the quality and availability of data fir high-quality setups, huge computing requirements of sophisticated models, and the changing conditions to which forecasting models should be adaptive. These issues should be considered for further inquiry and innovation.
Future research directions include improved data integration, the creation of promising and scalable forecasting solutions, the development of adaptive learning models, and the improvement of model interpretability and transparency. Indeed, his these are challenges and opportunities for the successful large-scale integration of solar energy into power systems, which will accelerate the transition to sustainable and resilient energy. In conclusion, this review has provided a comprehensive and up-to-date analysis of the state of the art in PV power forecasting, highlighting the progress made, the challenges faced, and the future directions to be pursued. This work provides a balanced understanding fast-moving research to help researchers, together with practitioners and decision makers, improve PV power forecasting approaches to unlock the full potential of solar energy.

Author Contributions

Conceptualization, P.D.L.; methodology, P.D.L., G.M. and F.S.; formal analysis, G.M.; investigation, P.D.L. and G.M.; resources, P.D.L.; data curation, G.M.; writing—original draft preparation, P.D.L. and G.M.; writing—review and editing, A.C., P.D.L. and G.M.; visualization, P.D.L. and G.M.; supervision, P.D.L. and F.S. All authors have read and agreed to the published version of the manuscript.

Funding

This research received no external funding.

Conflicts of Interest

The authors declare no conflict of interest.

Abbreviations

ANNArtificial Neural Network
ARIMAAutoRegressive Integrated Moving Average
CNNConvolutional Neural Network
DEDifferential Evolution
DLDeep Learning
EPEvolutionary Programming
GAGenetic Algorithm
GRUGated Recurrent Unit
LSTMLong Short-Term Memory
MAEMean Absolute Error
MAPEMean Absolute Percentage Error
MLMachine Learning
NWPNumerical Weather Prediction
PSOParticle Swarm Optimization
PVPhotovoltaic
Coefficient of Determination
RFRandom Forest
NRMSENormalized Root Mean Square Error
RNNRecurrent Neural Network
SARIMASeasonal Autoregressive Integrated Moving Average
SVMSupport Vector Machine
SVRSupport Vector Regression
WGANWasserstein Generative Adversarial Network

References

  1. Bizzarri, F.; Nitti, S.; Malgaroli, G. The use of drones in the maintenance of photovoltaic fields. E3S Web Conf. 2019, 119, 00021. [Google Scholar] [CrossRef]
  2. Spertino, F.; Chiodo, E.; Ciocia, A.; Malgaroli, G.; Ratclif, A. Maintenance Activity, Reliability Analysis and Related Energy Losses in Five Operating Photovoltaic Plants. In Proceedings of the 2019 IEEE International Conference on Environment and Electrical Engineering and 2019 IEEE Industrial and Commercial Power Systems Europe (EEEIC/I&CPS Europe), Genova, Italy, 11–14 June 2019. [Google Scholar] [CrossRef]
  3. IEA PVPS. Trends in Photovoltaic Applications 2024: Survey Report of Selected IEA Countries between 1992 and 2023; Report IEA-PVPS T1-43:2024, IEA PVPS Task 1; IEA PVPS: Paris, France, 2024. [Google Scholar]
  4. Araujo, M.; Aguilar, S.; Souza, R.; Cyrino Oliveira, F. Global Horizontal Irradiance in Brazil: A Comparative Study of Reanalysis Datasets with Ground-Based Data. Energies 2024, 17, 5063. [Google Scholar] [CrossRef]
  5. Al-Dahidi, S.; Madhiarasan, M.; Al-Ghussain, L.; Abubaker, A.; Ahmad, A.; Alrbai, M.; Aghaei, M.; Alahmer, H.; Alahmer, A.; Baraldi, P.; et al. Forecasting Solar Photovoltaic Power Production: A Comprehensive Review and Innovative Data-Driven Modeling Framework. Energies 2024, 17, 4145. [Google Scholar] [CrossRef]
  6. Iheanetu, K. Solar Photovoltaic Power Forecasting: A Review. Sustainability 2022, 14, 17005. [Google Scholar] [CrossRef]
  7. Akhter, M.; Mekhilef, S.; Mokhlis, H.; Shah, N. Review on Forecasting of Photovoltaic Power Generation Based on Machine Learning and Metaheuristic Techniques. IET Renew. Power Gener. 2019, 13, 1009–1023. [Google Scholar] [CrossRef]
  8. Wolff, B.; Kuehnert, J.; Lorenz, E.; Kramer, O.; Heinemann, D. Comparing support vector regression for PV power forecasting to a physical modeling approach using measurement, numerical weather prediction, and cloud motion data. Sol. Energy 2016, 135, 197–208. [Google Scholar] [CrossRef]
  9. Lateko, A.; Yang, H.T.; Huang, C.M. Short-Term PV Power Forecasting Using a Regression-Based Ensemble Method. Energies 2022, 15, 4171. [Google Scholar] [CrossRef]
  10. Amiri, A.; Chouder, A.; Oudira, H.; Silvestre, S.; Kichou, S. Improving Photovoltaic Power Prediction: Insights through Computational Modeling and Feature Selection. Energies 2024, 17, 3078. [Google Scholar] [CrossRef]
  11. Zeng, Y.; Jiang, S.; Konstantinou, G.; Pou, J.; Zou, G.; Zhang, X. Multi-Objective Controller Design for Grid-Following Converters With Easy Transfer Reinforcement Learning. IEEE Trans. Power Electron. 2025, 1–12. [Google Scholar] [CrossRef]
  12. Zeng, Y.; Xiao, Z.; Liu, Q.; Liang, G.; Rodriguez, E.; Zou, G.; Zhang, X.; Pou, J. Physics-Informed Deep Transfer Reinforcement Learning Method for the Input-Series Output-Parallel Dual Active Bridge-Based Auxiliary Power Modules in Electrical Aircraft. IEEE Trans. Transp. Electrif. 2025, 11, 6629–6639. [Google Scholar] [CrossRef]
  13. Chicco, G.; Cocina, V.; Di Leo, P.; Spertino, F.; Massi Pavan, A. Error Assessment of Solar Irradiance Forecasts and AC Power from Energy Conversion Model in Grid-Connected Photovoltaic Systems. Energies 2016, 9, 8. [Google Scholar] [CrossRef]
  14. Das, U.; Tey, K.; Seyedmahmoudian, M.; Mekhilef, S.; Idris, M.; Van Deventer, W.; Horan, B.; Stojcevski, A. Forecasting of photovoltaic power generation and model optimization: A review. Renew. Sustain. Energy Rev. 2018, 81, 912–928. [Google Scholar] [CrossRef]
  15. Saigustia, C.; Pijarski, P. Time Series Analysis and Forecasting of Solar Generation in Spain Using eXtreme Gradient Boosting: A Machine Learning Approach. Energies 2023, 16, 7618. [Google Scholar] [CrossRef]
  16. Tsai, W.C.; Tu, C.S.; Hong, C.M.; Lin, W.M. A Review of State-of-the-Art and Short-Term Forecasting Models for Solar PV Power Generation. Energies 2023, 16, 5436. [Google Scholar] [CrossRef]
  17. Cantillo-Luna, S.; Moreno-Chuquen, R.; Celeita, D.; Anders, G. Deep and Machine Learning Models to Forecast Photovoltaic Power Generation. Energies 2023, 16, 4097. [Google Scholar] [CrossRef]
  18. Alrashidi, M.; Rahman, S. Short-term photovoltaic power production forecasting based on novel hybrid data-driven models. J. Big Data 2023, 10, 26. [Google Scholar] [CrossRef]
  19. Tercha, W.; Zahraoui, Y.; Mekhilef, S.; Korõtko, T.; Rosin, A. A Hybrid Model ANN-LSTM Architecture for PV Power Forecasting: A Review and Implementation. In Technological and Innovative Progress in Renewable Energy Systems: Proceedings of the 2024 International Renewable Energy Days (IREN Days’2024), Algiers, Algeria, 28–30 May 2024; Guerri, O., Arab, A.H., Imessad, K., Eds.; Springer Nature: Cham, Switzerland, 2025; pp. 43–47. [Google Scholar] [CrossRef]
  20. Rahimi, N.; Park, S.; Choi, W.; Oh, B.; Kim, S.; Cho, Y.; Cho, Y.; Ahn, S.; Chong, C.; Kim, D.; et al. A Comprehensive Review on Ensemble Solar Power Forecasting Algorithms. J. Electr. Eng. Technol. 2023, 18, 719–733. [Google Scholar] [CrossRef] [PubMed]
  21. AlKandari, M.; Ahmad, I. Solar power generation forecasting using ensemble approach based on deep learning and statistical methods. Appl. Comput. Inform. 2024, 20, 231–250. [Google Scholar] [CrossRef]
  22. Flesch, M.V.; de Bragança Pereira, C.A.; Saraiva, E.F. A Bayesian Approach for Modeling and Forecasting Solar Photovoltaic Power Generation. Entropy 2024, 26, 824. [Google Scholar] [CrossRef]
  23. Islam, M.S.S.; Ghosh, P.; Faruque, M.O.; Islam, M.R.; Hossain, M.A.; Alam, M.S.; Islam Sheikh, M.R. Optimizing Short-Term Photovoltaic Power Forecasting: A Novel Approach with Gaussian Process Regression and Bayesian Hyperparameter Tuning. Processes 2024, 12, 546. [Google Scholar] [CrossRef]
  24. Dormido-Canto, S.; Rohland, J.; López, M.; Garcia, G.; Fabregas, E.; Farias, G. Enhancing Photovoltaic Power Predictions with Deep Physical Chain Model. Algorithms 2024, 17, 445. [Google Scholar] [CrossRef]
  25. Oliveira, R.; Borges, C.L.T. A comparison of photovoltaic models for estimating power generation: A case study of Brazilian data. Clean Technol. Environ. Policy 2021, 23, 517–530. [Google Scholar] [CrossRef]
  26. Garniwa, P.M.P.; Ramadhan, R.A.A.; Lee, H.J. Application of Semi-Empirical Models Based on Satellite Images for Estimating Solar Irradiance in Korea. Appl. Sci. 2021, 11, 3445. [Google Scholar] [CrossRef]
  27. Yu, J.; Li, X.; Yang, L.; Li, L.; Huang, Z.; Shen, K.; Yang, X.; Yang, X.; Xu, Z.; Zhang, D.; et al. Deep Learning Models for PV Power Forecasting: Review. Energies 2024, 17, 3973. [Google Scholar] [CrossRef]
  28. Salman, D.; Direkoglu, C.; Kusaf, M.; Fahrioglu, M. Hybrid deep learning models for time series forecasting of solar power. Neural Comput. Appl. 2024, 36, 9095–9112. [Google Scholar] [CrossRef]
  29. Simeunović, J.; Schubnel, B.; Alet, P.J.; Carrillo, R.E. Spatio-Temporal Graph Neural Networks for Multi-Site PV Power Forecasting. IEEE Trans. Sustain. Energy 2022, 13, 1210–1220. [Google Scholar] [CrossRef]
  30. Tang, W.; Huang, K.; Qian, T.; Li, W.; Xie, X. Spatio-temporal prediction of photovoltaic power based on a broad learning system and an improved backtracking search optimization algorithm. Front. Energy Res. 2024, 12, 1343220. [Google Scholar] [CrossRef]
  31. Wang, M.; Ma, X.; Wang, R.; Kari, T.; Tang, Z. Short-term photovoltaic power prediction model based on hierarchical clustering of K-means++ algorithm and deep learning hybrid model. J. Renew. Sustain. Energy 2024, 16, 026102. [Google Scholar] [CrossRef]
  32. Wu, G.; Wang, Y.; Zhou, Q.; Zhang, Z. Enhanced Photovoltaic Power Forecasting: An iTransformer and LSTM-Based Model Integrating Temporal and Covariate Interactions. arXiv 2024, arXiv:2412.02302. [Google Scholar] [CrossRef]
  33. Oh, J.; So, D.; Jo, J.; Kang, N.; Hwang, E.; Moon, J. Two-Stage Neural Network Optimization for Robust Solar Photovoltaic Forecasting. Electronics 2024, 13, 1659. [Google Scholar] [CrossRef]
  34. Huang, C.; Cao, L.; Peng, N.; Li, S.; Zhang, J.; Wang, L.; Luo, X.; Wang, J.H. Day-Ahead Forecasting of Hourly Photovoltaic Power Based on Robust Multilayer Perception. Sustainability 2018, 10, 4863. [Google Scholar] [CrossRef]
  35. Lim, S.C.; Huh, J.H.; Hong, S.H.; Park, C.Y.; Kim, J.C. Solar Power Forecasting Using CNN-LSTM Hybrid Model. Energies 2022, 15, 8233. [Google Scholar] [CrossRef]
  36. Sayed, M.; Gharghory, S.; Kamal, H. A hybrid model of CNN and LSTM autoencoder-based short-term PV power generation forecasting. Electr. Eng. 2024, 106, 4239–4255. [Google Scholar] [CrossRef]
  37. Wentz, V.H.; Maciel, J.N.; Gimenez Ledesma, J.J.; Ando Junior, O.H. Solar Irradiance Forecasting to Short-Term PV Power: Accuracy Comparison of ANN and LSTM Models. Energies 2022, 15, 2457. [Google Scholar] [CrossRef]
  38. Zhu, H.; Li, X.; Sun, Q.; Nie, L.; Yao, J.; Zhao, G. A Power Prediction Method for Photovoltaic Power Plant Based on Wavelet Decomposition and Artificial Neural Networks. Energies 2016, 9, 11. [Google Scholar] [CrossRef]
  39. Shao, D.; Xu, Y.; Ma, S.; Jing, Y.; Sun, W.; Zhou, T.; Yang, J. Transient Stability Assessment Method for Power System Based on SVM with Adaptive Parameters Adjustment. In Proceedings of the 2021 IEEE 4th International Electrical and Energy Conference (CIEEC), Wuhan, China, 28–30 May 2021; pp. 1–6. [Google Scholar] [CrossRef]
  40. Xu, W.; Li, D.; Dai, W.; Wu, Q. Informer Short-Term PV Power Prediction Based on Sparrow Search Algorithm Optimised Variational Mode Decomposition. Energies 2024, 17, 2984. [Google Scholar] [CrossRef]
  41. Liu, Z.; Xuan, L.; Gong, D.; Xie, X.; Zhou, D. A Long Short-Term Memory–Wasserstein Generative Adversarial Network-Based Data Imputation Method for Photovoltaic Power Output Prediction. Energies 2025, 18, 399. [Google Scholar] [CrossRef]
  42. Raudys, A.; Gaidukevičius, J. Forecasting Solar Energy Generation and Household Energy Usage for Efficient Utilisation. Energies 2024, 17, 1256. [Google Scholar] [CrossRef]
  43. Yem Souhe, F.G.; Mbey, C.F.; Foba Kakeu, V.J.; Meyo, A.; Boum, A.T. Optimized forecasting of photovoltaic power generation using hybrid deep learning model based on GRU and SVM. Electr. Eng. 2024, 106, 7879–7898. [Google Scholar] [CrossRef]
  44. Bansal, J.C.; Singh, P.K.; Pal, N.R. (Eds.) Evolutionary and Swarm Intelligence Algorithms; Springer: Cham, Switzerland, 2019. [Google Scholar] [CrossRef]
  45. Chicco, G.; Cocina, V.; Di Leo, P.; Spertino, F. Weather forecast-based power predictions and experimental results from photovoltaic systems. In Proceedings of the 2014 International Symposium on Power Electronics, Electrical Drives, Automation and Motion, Ischia, Italy, 18–20 June 2014; pp. 342–346. [Google Scholar] [CrossRef]
  46. Nie, Y.; Li, X.; Scott, A.; Sun, Y.; Venugopal, V.; Brandt, A. SKIPP’D: A SKy Images and Photovoltaic Power Generation Dataset for short-term solar forecasting. Sol. Energy 2023, 255, 171–179. [Google Scholar] [CrossRef]
  47. Nam, W.; Choi, J.; Kim, G.; Hyun, J.; Ahn, H.; Park, N. Predicting Photovoltaic Module Lifespan Based on Combined Stress Tests and Latent Heat Analysis. Energies 2025, 18, 304. [Google Scholar] [CrossRef]
  48. Abdelsattar, M.; Abdelmoety, A.; Emad-Eldeen, A. Advanced machine learning techniques for predicting power generation and fault detection in solar photovoltaic systems. Neural Comput. Appl. 2025, 1–20. [Google Scholar] [CrossRef]
  49. Ürkmez, M.; Kallesøe, C.; Dimon Bendtsen, J.; Leth, J. Day-Ahead PV Power Forecasting for Control Applications. In Proceedings of the IECON 2022—48th Annual Conference of the IEEE Industrial Electronics Society, Brussels, Belgium, 17–20 October 2022; pp. 1–6. [Google Scholar] [CrossRef]
  50. Blanc, P.; Remund, J.; Vallance, L. Short-term solar power forecasting based on satellite images. In Renewable Energy Forecasting from Model to Applications; Woodhead Publishing: Cambridge, UK, 2017; pp. 179–198. [Google Scholar]
  51. Ciocia, A.; Chicco, G.; Gasperoni, A.; Malgaroli, G.; Spertino, F. Photovoltaic Power Prediction from Medium-Range Weather Forecasts: A Real Case Study. In Proceedings of the 2023 IEEE PES Innovative Smart Grid Technologies Europe (ISGT EUROPE), Grenoble, France, 23–26 October 2023; pp. 1–5. [Google Scholar] [CrossRef]
  52. Diagne, M.; David, M.; Lauret, P.; Boland, J.; Schmutz, N. Review of Solar Irradiance Forecasting Methods and a Proposition for Small-Scale Insular Grids. Renew. Sustain. Energy Rev. 2013, 27, 65–76. [Google Scholar] [CrossRef]
  53. Ye, H.; Yang, B.; Han, Y.; Chen, N. State-Of-The-Art Solar Energy Forecasting Approaches: Critical Potentials and Challenges. Front. Energy Res. 2022, 10, 875790. [Google Scholar] [CrossRef]
  54. Woyte, A.; Van Thong, V.; Belmans, R.; Nijs, J. Voltage fluctuations on distribution level introduced by photovoltaic systems. IEEE Trans. Energy Conv. 2006, 21, 202–209. [Google Scholar] [CrossRef]
  55. Liu, F.; Ting, K.; Zhou, Z. Isolation-based anomaly detection. ACM Trans. Knowl. Discov. Data (TKDD) 2012, 6, 3. [Google Scholar] [CrossRef]
Figure 1. Growth and projections of global cumulative installed PV capacity (data from IEA PVPS).
Figure 1. Growth and projections of global cumulative installed PV capacity (data from IEA PVPS).
Energies 18 02108 g001
Figure 2. Taxonomy of PV power forecasting models, categorized by temporal horizon, architectural approach, and selection criteria.
Figure 2. Taxonomy of PV power forecasting models, categorized by temporal horizon, architectural approach, and selection criteria.
Energies 18 02108 g002
Figure 3. Comparative analysis of model performance ranges based on reviewed literature.
Figure 3. Comparative analysis of model performance ranges based on reviewed literature.
Energies 18 02108 g003
Figure 4. Example of forecast profiles for a day with variable weather conditions.
Figure 4. Example of forecast profiles for a day with variable weather conditions.
Energies 18 02108 g004
Table 1. Temporal horizon categories and applications.
Table 1. Temporal horizon categories and applications.
Temporal HorizonRangeApplications
Intra-hour<1 hReal-time dispatch, power quality control
Intra-day1–24 hDay-ahead scheduling, energy trading
Day-ahead24–48 hMaintenance planning, resource allocation
Medium-term48 h–1 monthAsset management, seasonal planning
Long-term>1 monthCapacity expansion, policy making
Table 2. Selection framework for PV power forecasting models based on application context and key requirements.
Table 2. Selection framework for PV power forecasting models based on application context and key requirements.
Application ContextKey RequirementsSuitable Model Types
Grid operationHigh accuracy, fast computationData-driven models (ML, DL) [5,18], hybrid physical and statistical models [18,19]
Energy tradingProbabilistic forecasts, uncertainty quantificationEnsemble models [20,21], Bayesian approaches [22,23]
PV plant monitoringInterpretability, system-specific insightsPhysical models [5,24], semi-empirical models [25,26]
Performance assessmentRobustness to data quality, handling of missing dataEnsemble models, deep learning models [27,28]
Regional forecastingSpatial aggregation, scalabilitySpatio-temporal models [29,30], hierarchical models [31,32]
Table 3. Comparative analysis of ANN-based models for PV power forecasting.
Table 3. Comparative analysis of ANN-based models for PV power forecasting.
ModelKey FeaturesPerformance MetricsSuitable Applications
MLP [17,27,34]FeedforwardNRMSE: 3.2–7.6%,Short-term (intra-hour)
architecture,MAE: 2.5–5.9%forecasting,
backpropagation PV plant
learning monitoring
CNN [5,35,36]Spatial featureNRMSE: 2.8–6.4%,Regional
extraction,MAPE: 4.2–9.6%forecasting,
hierarchical spatio-temporal
learning modeling
LSTM [5,32,37]TemporalNRMSE: 3.5–8.3%,Medium-term
dependencyMAE: 2.9–6.8%forecasting,
capture, time-series
long-term memory analysis
Wavelet-ANN [7,38]Multi-resolutionNRMSE: 2.3–5.7%,Non-stationary
analysis,MAPE: 3.6–8.5%data,
de-noising, feature
and compression extraction
Table 4. Comparative analysis of SVM-based models for PV power forecasting.
Table 4. Comparative analysis of SVM-based models for PV power forecasting.
ModelKey FeaturesPerformance MetricsSuitable Applications
SVM-RBF [14]Non-linearNRMSE: 4.5–9.7%,Short-term
mapping,MAE: 3.8–8.2%forecasting,
Gaussian regression
kernel tasks
function
SVM-Poly [10]PolynomialNRMSE: 5.2–10.4%,Non-linear
kernelMAPE: 6.3–12.6%relationships,
function, high-dimensional
degree input
optimization
GA-SVM [7]GeneticNRMSE: 3.9–8.5%,Feature
featureMAE: 3.2–7.1%optimization,
selection, Computationally
optimal efficient
subset
identification
RFE-SVM [39]RecursiveNRMSE: 4.2–9.1%,high-dimensional
featureMAPE: 5.4–11.3%input,
elimination, feature
backward ranking
feature
selection
Ensemble-SVM [14]MultipleNRMSE: 3.1–7.3%,Improved
SVMMAE: 2.6–6.2%accuracy,
combination, robustness
gagging, enhancement
boosting,
stacking
Table 5. Comparative analysis of ensemble and hybrid models for PV power forecasting.
Table 5. Comparative analysis of ensemble and hybrid models for PV power forecasting.
ModelKeyPerformanceSuitable
Features Metrics Applications
Random Forest [6]Bagging ofNRMSE: 2.9–6.8%,Short-term
decision trees,MAE: 2.4–5.7%forecasting,
feature variable
importance selection
ranking
Gradient Boosting [5]SequentialNRMSE: 3.2–7.5%,Nonlinear
tree boosting,MAPE: 4.3–9.2%relationships,
gradient-based medium-term
optimization forecasting
Physical-ANN hybrid [10]PhysicalNRMSE: 2.6–6.1%,Improved
modeling ofMAE: 2.2–5.3%interpretability,
components, domain
ANN for knowledge
stochastic integration
variation
Wavelet-SVM hybrid [7]Multi-scaleNRMSE: 2.5–5.9%,Non-stationary
decomposition,MAPE: 3.8–8.6%data,
SVM for robustness
component improvement
forecasting
GA-ANN hybrid [5]GA forNRMSE: 2.3–5.4%,Hyperparameter
ANNMAE: 1.9–4.6%tuning,
optimization, model
Evolutionary structure
learning optimization
Table 6. Overview of the key evolutionary and swarm intelligence algorithms.
Table 6. Overview of the key evolutionary and swarm intelligence algorithms.
AlgorithmCategoryMain CharacteristicsOptimization Capabilities
Genetic Algorithm
(GA) [14]
Evolutionary algorithmSelection, crossover, and mutation-based optimizationFeature selection; hyperparameter tuning; model structure optimization
Differential Evolution
(DE) [27]
Evolutionary algorithmMutation and crossover-based optimization on vectors in search spaceHyperparameter tuning; model structure optimization
Particle Swarm
Optimization (PSO) [7]
Swarm intelligence algorithmParticles move in the search space based on personal and global best positionsFeature selection; hyperparameter tuning; model structure optimization
Ant Colony
Optimization (ACO) [43]
Swarm intelligence algorithmPathfinding based on pheromone deposition by antsFeature selection; hyperparameter tuning; model structure optimization
Artificial Bee Colony (ABC) [44]Swarm intelligence algorithmMimics foraging behavior of honeybeesFeature selection; hyperparameter-tuning; ensemble model generation
Table 7. Summary of the key hybrid optimization frameworks and their main advantages in PV power forecasting.
Table 7. Summary of the key hybrid optimization frameworks and their main advantages in PV power forecasting.
FrameworkOptimization TechniquesMain Advantages
GA-ANN-hybrid [14]Genetic Algorithm Artificial Neural NetworkEfficient exploration of model configuration space; fine tuning of model parameters; improved generalization and robustness
PSO-SVM-hybrid [43]Particle Swarm Optimization Support Vector MachineEffective hyperparameter optimization; enhanced model accuracy and robustness; reduced computational complexity
DE-Ensemble-hybrid [27]Differential Evolution Ensemble MethodsDiscovery of diverse and complementary models; improved performance and stability; robustness to individual model weaknesses
ACO-Fuzzy-hybrid [43]Ant Colony Optimization Fuzzy Logic SystemsOptimization of fuzzy rule-based systems; incorporation of domain-specific knowledge for transparent reasoning
Disclaimer/Publisher’s Note: The statements, opinions and data contained in all publications are solely those of the individual author(s) and contributor(s) and not of MDPI and/or the editor(s). MDPI and/or the editor(s) disclaim responsibility for any injury to people or property resulting from any ideas, methods, instructions or products referred to in the content.

Share and Cite

MDPI and ACS Style

Di Leo, P.; Ciocia, A.; Malgaroli, G.; Spertino, F. Advancements and Challenges in Photovoltaic Power Forecasting: A Comprehensive Review. Energies 2025, 18, 2108. https://doi.org/10.3390/en18082108

AMA Style

Di Leo P, Ciocia A, Malgaroli G, Spertino F. Advancements and Challenges in Photovoltaic Power Forecasting: A Comprehensive Review. Energies. 2025; 18(8):2108. https://doi.org/10.3390/en18082108

Chicago/Turabian Style

Di Leo, Paolo, Alessandro Ciocia, Gabriele Malgaroli, and Filippo Spertino. 2025. "Advancements and Challenges in Photovoltaic Power Forecasting: A Comprehensive Review" Energies 18, no. 8: 2108. https://doi.org/10.3390/en18082108

APA Style

Di Leo, P., Ciocia, A., Malgaroli, G., & Spertino, F. (2025). Advancements and Challenges in Photovoltaic Power Forecasting: A Comprehensive Review. Energies, 18(8), 2108. https://doi.org/10.3390/en18082108

Note that from the first issue of 2016, this journal uses article numbers instead of page numbers. See further details here.

Article Metrics

Back to TopTop