Abstract
The integration of renewable energy sources (RESs) and the establishment of energy communities (ECs) are vital steps in achieving global sustainability goals. This paper presents a methodology for developing and validating a Smart Grid Architecture Model (SGAM)-compliant software platform designed to integrate data-driven energy services and connect physical energy assets within energy communities. The platform aims to optimize energy dispatch, enhance self-consumption, and facilitate interoperability with smart grid infrastructures. Two case studies—Polígono Industrial Las Cabezas in Spain and the IMP R&D campus in Serbia—are analyzed to highlight real-world challenges, solutions, and lessons learned. The article points to different scenarios relevant for energy community design and implementation. Lessons learned point to challenges related to device integration, production forecasting, user engagement, and regulatory barriers. The results show that the proposed SGAM platform successfully addresses technical and operational complexities, supporting energy efficiency, decarbonization, and scalability.
1. Introduction
In the last twenty years, a considerable effort has been made on national and international levels to regulate the integration of renewable energy sources (RESs) into existing power systems, promote energy independence, and implement climate mitigation initiatives. Especially after the adoption of the 2030 Agenda for Sustainable Development (United Nations, A/RES/70/1 [1]) in 2015, governments all over the world are investing in actions to reduce carbon dioxide (CO2) emissions [2] and the share of fossil fuels in the global energy supply from around 80% to 73% by 2030. By implementing clean energy transition initiatives, smart cities can effectively contribute to climate mitigation and create a more sustainable urban environment. Sustainable cities, energy communities (ECs), and Positive Energy Districts (PEDs) are intertwined concepts that are used to promote sustainability in urban environments. Successful implementation of these initiatives requires collaboration between private companies, local governments, and community members to enhance energy efficiency and reduce carbon emissions. Grid operators (distribution system operators (DSOs)) can take the role of promoters and thus gain advantages from the reduced maintenance and operation costs resulting from improved grid stability and lower transmission losses, courtesy of the increased hosting capacity for local renewable energy sources. However, to establish a smart community, substantial involvement of end-users (citizens, companies), public utility companies (energy providers, transmission operators, and DSOs), and governments is needed.
1.1. Literature Review
Energy Communities: The concept of “energy communities” [3] is gaining popularity as a solution for reducing carbon emissions and producing, distributing, and consuming energy within a defined geographical area. Energy communities are characterized by small-scale distributed energy systems, such as photovoltaic (PV) panels, wind turbines, electrical vehicle (EV) chargers, and energy storage systems. The energy produced within such a community is consumed locally, and the surplus energy can be sold back to the grid. The “energy community” concept has a legal background in the Internal Market for Electricity Directive (EU 2019/944) [4] and the Renewable Energy Directive (EU 2018/2001, RED II) [5], where the terms “citizen energy communities (CECs)” and “renewable energy communities (RECs)” were introduced. In 2021, a systematic literature review by Brozovsky, Gustavsen, and Gaitani [6] based on the databases Scopus and Web of Science showed that there is a lack of common definitions related to decarbonization, Positive Energy Districts, and similar concepts of climate-friendly neighborhoods (CFNs). In 2024, in their research, Schwanitz, Paudler, and Wierling [7] concluded that “there have been a notable increase in the number of citizen-led energy community initiatives, as well as business-led energy community initiatives that focus on engaging businesses in promoting sustainable energy practices within local communities”. In their research (29 countries covered, over 10,000 initiatives for the period 2018–2021), Schwanitz, Arghandeh Paudlerand, and Wierling [7] have shown that the activities contributed to Sustainable Development Goals 7 (“Ensure access to affordable, reliable, sustainable and modern energy for all”), 9 (“Industry, innovation and infrastructure”), 11 (“Sustainable cities and communities”), and 13 (“Take urgent action to combat climate change and its impacts”), and they also impacted 12 (“Responsible consumption and production”) and 17 (“partnerships for the goals”).
Positive Energy Districts: The PED concept [8] envisions a district where renewable energy is produced within the district to be able to fulfill all of the annual energy demands and even have some surplus for exporting to the grid. The district level is a scale that provides opportunities to test and implement different solutions. The PED promoter can be a legal entity consisting of members of the community, an Energy Service Company (ESCo) specialized in integrating various energy services, including the design and implementation of energy saving projects, retrofitting, energy conservation, energy infrastructure outsourcing, power generation, energy supply, and risk management. Designing and implementing energy communities require a thorough understanding of the energy system’s complexities, as well as the impact such infrastructure would have on the electrical grid.
IT solutions for EC management: The provision of hardware and software solutions for managing energy communities, as well as the topics related to social engagement and citizen participation, have been in the focus of many European research projects, including, for instance, PLATOON (Digital PLAtform and analytic TOOls for eNergy, https://cordis.europa.eu/project/id/872592, accessed on 29 January 2025), NEON (Next-Generation Integrated Energy Services fOr Citizen Energy CommuNities, https://cordis.europa.eu/project/id/101033700, accessed on 29 January 2025), HESTIA (Holistic dEmand response Services for European residenTIAl communities, https://cordis.europa.eu/project/id/957823, accessed on 29 January 2025), NRG2peers (Towards a new generation of EU peer-to-peer Energy Communities facilitated by a gamified platform and empowered by user-centered energy trading mechanisms and business models, https://cordis.europa.eu/project/id/890345, accessed on 29 January 2025), and others [9]. Our previous research [10], the “Survey on Technologies Driving the Smart Energy Sector”, has shown that challenges should be analyzed from two perspectives, namely the (1) smart grid operation and maintenance [11] and (2) Energy Efficient Building Operation.
In the last five years, large companies and providers of energy management solutions have innovated their solutions, as shown in Table 1.
Table 1.
State-of-the-art platforms.
1.2. Scope of the Research
This paper is based on actions taken by the Institute Mihajlo Pupin (IMP) from Serbia in the design and implementation of a software platform [18,19,20] for integrating data-driven services and connecting physical energy assets within ECs. In [18], an SGAM-compliant platform architecture was proposed (see [18], Figure 3, Institute Mihajlo Pupin, 2021) that ensures interoperability with existing smart grid infrastructures and data exchange in the broader energy grid ecosystem (see [18], data exchange between platform nodes in Figure 2, Institute Mihajlo Pupin, 2021). In [19], the envisioned demand response, flexibility services, and remuneration process are presented, as shown in Figure 2, in that paper. Also, some results of forecasting and optimization services are presented in Figure 3 [19], without disclosing further details about the process of integration of the stakeholders.
The present paper extends the work reported by Berbakov et al. in [19] and Yiasoumas [21]. The goal of the research is, firstly, to present the IMP methodology for building a software platform (see Section 2 and Section 3) and, secondly, to present the results of validation of the EC concept in two different states (Spain and Serbia) from the ESCo viewpoint (see Section 4 and Section 5):
- The Polígono industrial Las Cabezas, Spain (case study 1), an energy community led by GFM and formalized in 2023;
- The IMP campus in Belgrade, Serbia (case study 2), a not-yet-formalized energy community that serves as a testbed for innovation testing and validation.
1.3. Contributions
The main contributions of this paper are the following:
- A methodology has been proposed for setting up an SGAM-compliant platform for the seamless integration of EC services (within and between platforms in the energy value chain) and the validation of relevant Key Performance Indicators (KPIs);
- Challenges have been identified based on testing the integration of the platform in two case studies with different maturities of EC implementation;
- Lessons learned have been collected from engineering and management viewpoints that are valuable knowledge for future EC initiatives.
The data exchange approaches tested were as follows:
- In the NEON project [22], the REST services approach was tested between the GFM as a data owner/data provider and IMP as a service provider, while in the first year of the project, the IEC 62559 [23] use case methodology was used to specify the requirements and define the data exchange scenarios;
- In addition to serving as a service provider in the OMEGA-X project, the IMP served as a data provider for testing the OMEGA-X marketplace, and the data were exchanged with OMEGA-X partners via the Sovity connector (see [24]).
The analysis has shown that the IMP platform has the potential to be adopted for scientific and commercial exploitation. So far, the platform’s services have been used in more than five EU projects, including REACT [25], HESTIA [26], PLATOON [18], NEON [19], and OMEGA-X [27], and more than five services with Technology Readiness Levels from 5 to 7 are available for use [20].
2. Approach to Building an Energy Community
2.1. EU Regulation
The European Union (EU), aiming to be climate-neutral by 2050, has set ambitious goals for 2030, such as the ‘Fit-for-55’ package [28] that was tabled in July 2021 and adopted in October 2023, which aims to reach (1) 45% shares of renewable energy sources (RESs) in final energy consumption and (2) an intermediate target for reducing net greenhouse gas emissions by at least 55% compared to 1990 levels. To support the envisioned transition to a sustainable low-carbon economy (see EU Regulation 2018/1999) [29], the energy sector requires significant digitalization, spanning from smart homes and buildings to multi-energy grids, alongside the development of innovative services and business models. Hence, in Europe, several directives are currently under implementation, including the EU Directive 2018/2001 on the promotion of the use of energy from renewable sources [5]; the EU Directive 2019/944 on common rules for the internal market for electricity [4]; the EU Strategy for Energy System Integration, COM/2020/299 [30]; the revised Energy Efficiency Directive (EU/2023/1791) [31]; and others. The transposition of above-mentioned directives in the national legislation of EU countries and their implementation has opened up many questions regarding innovative ways of integrating renewable energy sources in the existing infrastructure, the further development of the grid in order to sustain energy transition activities, the investments needed, and the role of the social factor (consumers of the new services).
2.2. Smart Grid Approaches: Centralized vs. Distributed Control
The smart grid vision requires distributed intelligence on different levels in the system. The Smart Grid Architecture Model (SGAM), published by the Smart Grid Coordination Group in 2011, structures the knowledge related to implementation of services in energy sector into layers, zones, and domains. Nevertheless, it does not specify the approaches that have to be followed or the tools that have to be applied in order to build a software platform for EC monitoring and control.
On a system level, power system components’ coordination and automation, demand-side management, and smart energy management are needed. Both central as well as distributed control approaches are used on this level. Figure 1 illustrates an example of a control center established to integrate the energy services, supervise the self-consumption, dispatch the electricity in the smart community, and control the export to the main grid. On this level, market-oriented services are needed for contracting the energy that could be supplied to the grid. The contract with utilities could be arranged using different models (Energy Performance Contracting [32] and Pay-for-Performance [33]) based on the achieved energy efficiency, the provided flexibility, and automated demand response mechanisms [34].
Figure 1.
An illustrative example of integration of a smart community into a grid.
On a sub-system level, a set of intelligent services is needed for the optimization and the control of sub-systems (RES, energy storage system, electric vehicle supply equipment, etc.). Instead of a centralized approach, decentralized control might be implemented where many controllers, each in charge of its own tasks, communicate with the main control server. An example of this level is a Building Energy Management (BEM) system [35] or an energy storage system that works together with distributed RES generators (e.g., PV plant). Another example is an EV charger optimizer that controls several stations and communicates with the central computer. Intelligent services on the component level could provide advanced functions or ancillary services, e.g., monitoring and fault detection on a component level.
Different approaches have been leveraged for more efficient building energy efficiency, such as building lifecycle (BLC) monitoring, Model Predictive Control (MPC) for enhanced energy efficiency of Heating Ventilation and Air Conditioning (HVAC) or heat pumps, and by analyzing the users’ behavior and patterns and implementing technologies to improve their perception of the building and provide more details about how savings could be achieved.
2.3. Design of an SGAM-Compliant Platform
The smart grid vision is based on cloud-based infrastructures, service-oriented architectures, flexibility and loosely coupled design principles, interoperability, security and privacy by design, and configuration management. By incorporating these elements in the form of a platform, a robust and scalable foundation for the integration of diverse EC energy services could be achieved. Taking into consideration the functionalities of the IMP proprietary supervisory control and data acquisition (SCADA) system [36], the possibilities to move the processing of data streams to the edge [37] and the available energy management services [20], herein, we propose a generic methodology for the process of introducing a platform for managing and monitoring the EC infrastructure, as shown in Figure 2.
Figure 2.
Platform adoption methodology.
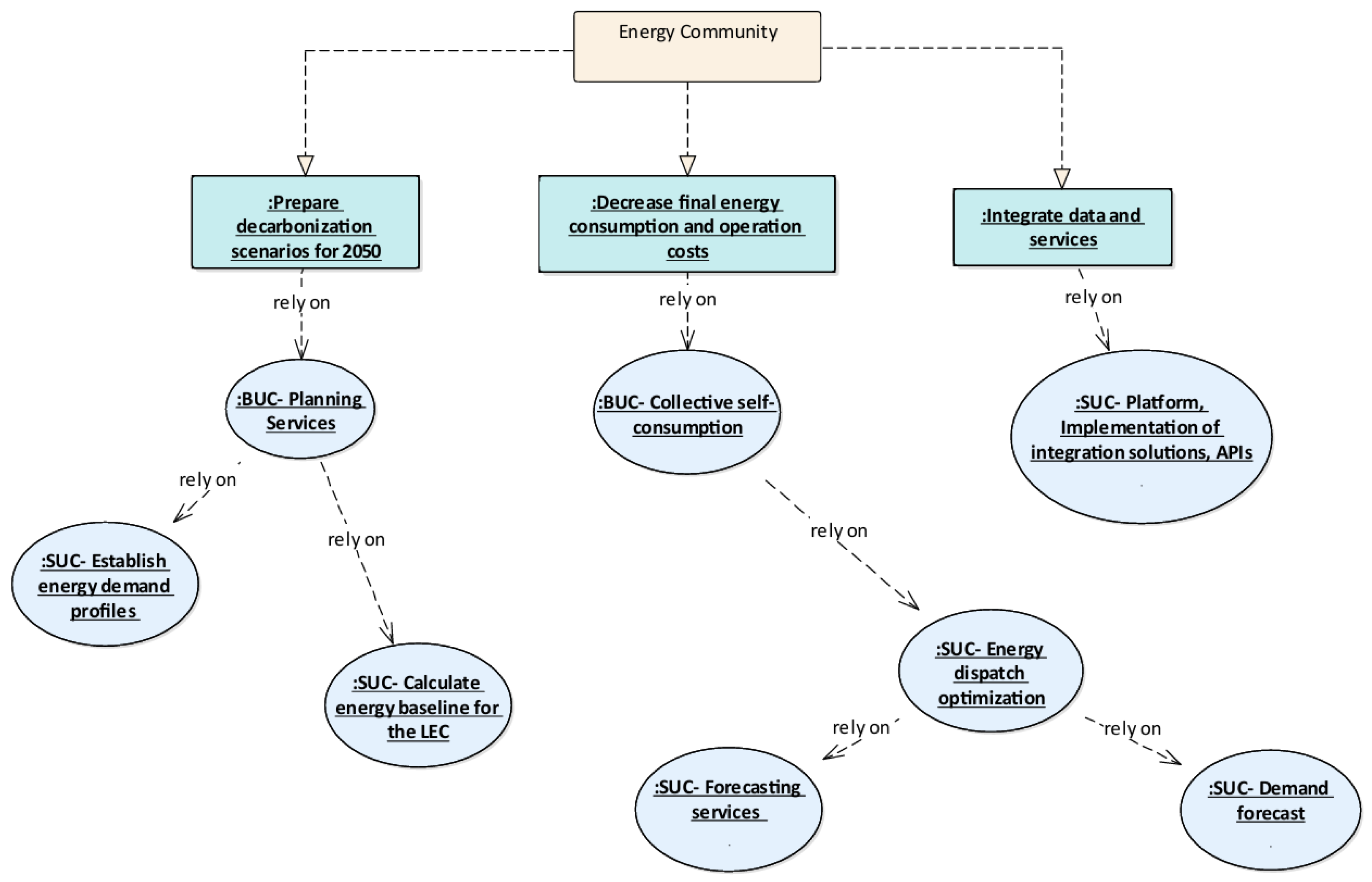
Step 1: An approach to building an EC requires a comprehensive and integrated solution that considers the specific characteristics and needs of the community members. Thus, a first step in the process is business analysis, energy system modeling, and planning as a valuable tool for analyzing the feasibility and performance of different decarbonization scenarios in the EC context, helping decision makers to identify the most suitable strategies and assess their potential impacts on economic, environmental, and social factors. The scenario analysis for the decarbonization process considers both the business objectives (e.g., GHG emission reduction, electricity import reduction); see the Business Use Cases (BUCs) shown in Figure 3. In addition, the technical objectives on the infrastructure level, such as integration of services for collective self-consumption and implementation of integration solutions on a cloud platform, are shown in Figure 3 (see System Use Cases (SUCs)).
Figure 3.
EC Business Use Case and System Use Case analysis.
Step 2: To assess and measure the performance of the pilot sites during operation, it is crucial to evaluate how the goals and objectives of the pilot sites are achieved. This evaluation is carried out using scientific methodologies to provide accurate and reliable results. Key Performance Indicators (KPIs) provided means to quantify different metrics and gain insights into the specific and overall performance of the CECs. The use of KPIs allowed for a standardized and systematic approach to measuring and evaluating the effectiveness of the solutions. The identified KPIs were categorized into several key areas. By defining and measuring these diverse categories of KPIs, one can comprehensively evaluate the performance and impact of the proposed solutions. This allows for evidence-based decision making, continuous improvement, and the refinement of the platform and services to ensure optimal outcomes within the CECs.
In this step, the set of KPIs is prepared to be monitored in the process of adoption of new technologies but also after the end of deployment. In [19], we categorized the KPIs into groups as follows.
- Economic KPIs evaluate the economic savings resulting from changes in user behaviour as a result of their engagement and energy usage following the recommendations provided by the Monitoring and Control Platform.
- The Social KPIs explores how the required levels of flexibility intersect with social norms and everyday practices, such as routines and family life. It also considers the effects of ECs on health and well-being, emphasizing the social impact of solutions. For instance, the Comfort KPIs assess the benefits experienced by end-users in terms of their indoor environment. It aims to measure the improvements in comfort levels resulting from the implementation of EC solutions.
- User Engagement KPIs that are designed to describe the behavior and interaction of users with the EC services and the platform. These KPIs provide insights into the level of engagement and participation of users within the EC ecosystem.
- Environmental KPIs evaluate the impact of solutions on the local environment, focusing on aspects like carbon footprint reduction, greenhouse gas emissions, and other environmental indicators.
- The technical category encompasses KPIs that evaluate different technical characteristics of the EC services and systems for managing the energy assets. In Figure 4, the energy assets are represented as a virtual power plant. These KPIs provide insights into the performance, reliability, and functionality of the platform’s technical infrastructure.
- Energy Efficiency KPIs that account for the optimization of users’ energy usage (see SUC—energy dispatch optimization in Figure 3) through the exploitation of demand flexibility and energy efficiency of multi-carrier opportunities. Different forecasting models are needed to relate to the production forecast and the envisioned load.
Figure 4.
EC information/energy flows.
Figure 4.
EC information/energy flows.

Step 3: In this step, intelligent services and advanced smart energy management (SEM) tools are selected for integration into the platform. SEM refers to a variety of novel concepts and technologies, serving at both the energy generation and the consumption side, such as energy efficiency, demand management, smart grids, micro-grids, renewable energy sources, and other emerging solutions. SEM tools are built on advanced edge-cloud computing frameworks [37], Big Data Analytics techniques, AI-driven methodologies, novel integration approaches based on semantic technologies [38,39], and others. Taking into consideration the business analysis for the decarbonization process and the available assets, data connectors are developed for the seamless integration of services on technical, syntactic, and semantic interoperability levels.
Step 4: Generic Tools: Each ICT project is based on a set of generic tools that can be applied, such as Enterprise Architect for elaborating business/system models, MySQL and Influx for data management, MQTT or the REST approach for data exchange, etc.
System Analysis and design can be conducted with the Sparx Systems Enterprise Architect visual modeling and design tool that is based on the Unified Modeling Language.
Data management is supported by SQL and/or NoSQL tools [40]. MySQL(version 8.0) is a robust relational database management system (RDBMS) that organizes data into tables with rows and columns. It supports SQL for querying and manipulating data. MySQL is widely used for applications that require structured data, transactions, and ACID compliance. Popular use cases include web applications, content management systems, and financial systems. It offers features like indexing, foreign keys, and replication to support data integrity and scalability. MySQL is open-source but also offers commercial versions with additional tools and support. In contrast to MySQL, the InfluxDB NoSQL (version 2.7) database is a time-series database optimized for handling large volumes of data that are time-stamped, such as sensor readings, logs, and monitoring metrics. It provides high performance for write-heavy workloads and supports complex queries over time-based data using its own query language (Flux version 0.195.2). InfluxDB is particularly suited to IoT, DevOps monitoring, and real-time analytics. It includes features like retention policies, continuous queries, and integration with visualization tools like Grafana. (version 9.5.1).
Data exchange on a component level: MQTT (Message Queuing Telemetry Transport) is a lightweight messaging protocol designed for low-bandwidth, high-latency, or unreliable networks. It is particularly popular in IoT applications due to its small packet size and efficient communication model. MQTT uses a publish–subscribe model, where clients can publish messages to a topic and other clients can subscribe to receive the messages. It supports Quality of Service (QoS) levels to ensure reliable delivery and retains messages for subscribers that reconnect later. Its low resource usage makes it ideal for devices with limited computational power and connectivity, such as sensors, actuators, and embedded systems. In the domain of energy management, it can be used to collect the data from smart meters and other distributed devices.
Data exchange and interoperability via REST (Representational State Transfer): REST is widely used for APIs because of its simplicity, compatibility with web standards, and ease of integration with front-end frameworks. Data exchange in REST often uses formats like JSON or XML, and RESTful APIs are commonly employed for web and mobile app backends, microservices, and integration between different systems. It allows for integration of data coming from newly deployed and legacy systems, such as weather forecasting data, energy pricing, etc.
Analytical services deployment: Deploying analytical services using Docker (version 27.3) involves packaging the service and its dependencies into lightweight, portable containers, ensuring consistency across development, testing, and production environments. The process begins by setting up Docker on the host system, which could be a local machine, a server, or a cloud instance. For services requiring multiple components, such as databases or message brokers, Docker Compose can be used to manage multi-container setups efficiently. The analytical service is defined in a Dockerfile, which specifies the base image, the application code, the dependencies, and the configurations needed for the service. Once the Dockerfile is ready, the service is built into a Docker image using the docker build command.
Step 5: ECs vary in size, configuration, and capacities in terms of the renewable energy sources involved, as well as other devices deployed, including energy storage batteries, energy consumption devices, and green hydrogen production devices, among others. In this step, SEM solutions have to be deployed on the consumers’ side, e.g., to achieve holistic optimization of the use of locally distributed energy resources on the building/district level, thus improving self-consumption and lowering the costs of the electricity used from the grid. Hence, a decision has to be reached regarding the integration solutions as well as the number of platform nodes needed.
3. Platform Architecture: Characteristics and Services
In light of an increasing number of distributed renewable energy sources, the overall optimization and flexibility management process becomes more complex and dynamic. Hence, out-of-the-box solutions (see Table 1) are hardly applicable, and an enormous effort is needed to integrate the assets, customize the analytical services, and run/maintain the infrastructure. Moreover, existing proprietary solutions suffer from the lack of semantic interoperability with legacy automation and management systems, which calls for vendor-agnostic solutions for seamless integration. Additionally, the “ethics by design” approach has to be followed to guarantee compliance with the European ethical and legal framework (e.g., the General Data Protection Regulation (GDPR)) and to prioritize data protection, security, and privacy.
This section provides a concise description of the IMP platform architecture. As a supplier for energy management solutions and building management systems to different customers, IMP is eager to establish itself in the renewable energy management market. For recently completed projects (PLATOON, HESTIA, NEON, OMEGA-X), IMP delivered innovative components, thus advancing the portfolio of existing solutions.
3.1. Interoperability Layers’ Implementation
In Figure 5, we present the platform architecture.
Figure 5.
Technical components of an SGAM-compliant platform.
The Business Layer encompasses the applications on the system level that ensure (1) EC monitoring and control of electricity and financial data as a whole; (2) reduction of the overall aggregated energy demand; and (3) connections with the main electrical grid and finding optimal solutions for the electricity exchange within the EC and between the EC and the DSO. The financial data are related to the business arrangements and the contracting mechanisms between the end-users (consumers), aggregated prosumers, and RES producers that join the electricity markets via the EC operator (the aggregator).
The Function Layer plays a vital role in enabling the desired energy management capabilities and services (see the box for smart energy management tools and services in Figure 5). Because of the increased integration of renewable energy sources, electric vehicles, heat pumps, and other loads that enable a greener transition, cross-vector optimization services are needed, as well as ancillary services for optimal control of devices on sub-system levels, such as demand response, peak shaving, load shifting, balancing and frequency services, etc.
The Information Layer is responsible for managing the information used and exchanged between different components and services. One of the main tasks of this layer is to achieve harmonization on data and metadata levels as well as alignment with interoperability standards. In [40], a four-step methodology has been proposed for achieving interoperability on a technical and semantic level (see Figure 6). In the Requirements Analysis and Interoperability Design phases (that is, part of the scenario analysis described above), the data sources are identified, and international standards are consulted for describing the energy/data flows. Data exchange requirements are specified as input for the design of data connectors and data transformation pipelines. To guarantee a unified access interface to distributed EC data sources, standard integration and orchestration technologies are selected, e.g., integration based on REST services (thus reaching Technical Interoperability) or knowledge graphs (where the target is the Semantic Interoperability).
Figure 6.
Four-step methodology for achieving interoperability.
The Communication Layer focuses on defining the protocols and mechanisms necessary for data exchange between the cloud platform and industrial computers.
The Component Layer pertains to the physical distribution of all of the participating components within the smart grid context. This layer encompasses the deployment of hardware and software components across the ECs, enabling the realization of the EC project’s goals in a tangible and practical manner.
3.2. Energy Management Services
Based on the deployment of analytical services, we differentiate between the following:
- Analytical services at the edge that are run close to the data source and the connection of the RESs to the grid, e.g., analytical services deployed at an edge computer that collects Phasor Measurement Unit (PMU) data for studying the grid behavior and the impact of RES on the grid [37];
- Analytical services deployed on the SCADA server that provide connectivity for advanced hardware and cloud platforms (see Figure 3, software architecture for one platform node in [18], or Figure 3, control system architecture of the IMP View4 SCADA system [36]);
- Analytical services in the cloud that range from non-intrusive load monitoring (NILM) [41] and forecasting services [42] via optimization services [25] to user behavior analysis and benchmarking services [43].
By following the latest recommendations encapsulated in the SGAM model, data management and semantic interoperability standards, as well as the community-oriented methodology (as proposed in Section 2.3), IMP succeeded in shortening the time of customization of the platform for different case studies. By following the GDPR, the platform safeguards the personal and sensitive information of individuals while promoting transparency and accountability in data handling processes.
4. Case Study Analysis (GFM): Challenges and Lessons Learned
In 2022, GFM, specialized in the installation and maintenance of RES, took the role of an energy provider (energy company or ESCo) for the Polígono Industrial Las Cabezas, Villacañas (Toledo). The foreseen business model was the deployment of infrastructure for self-consumption on top of the distributed energy resources (including EV charging) for the EC, which was composed of five industrial facilities/buildings of the industrial park Las Cabezas and 10 preselected residential houses. This community has a potential outreach of 100 companies and 25 houses under service.
Energy assets: GFM has PV installations on its building’s rooftops. In total, 560 kW of electricity production is available (64 kW for self-consumption and the rest to be exported to the grid). The demo site has a 30 kWp wind turbine, three EV chargers (90 kW, allowing bi-directional V2G/V2B use of electricity), and one 40 kWh lead–acid battery (OPzV).
SCADA system and data exchange: GFM has a control and supervision system (Victron) that allows for monitoring in real time. Once the real-time data are exported via APIs, the measurements are used to run the production forecasting services (see examples, [42,44]), as well as the IMP holistic optimization service [45] that runs on the IMP platform in Serbia.
Use cases: GFM elaborated five use cases, which are prioritized in the following order:
- UC-05 Maintenance of energy infrastructure;
- UC-03 Integration and control of energy stored in batteries (generated in the PV system);
- UC-01 Management of home devices;
- UC-02 EV charging point service (development of API);
- UC-04 Monitoring of energy consumption (installation of new smart meters).
At the end of the project, the scenarios were UC-05, UC-03, UC-01, UC-02, and UC-04.
Analysis for optimal operation of the community: The goal was to ensure optimal operation of buildings (electrical loads, heating/cooling) while achieving greater exploitation of locally produced energy and unlocking the demand flexibility. The input for the optimization service is static parameters (related to storage devices and energy prices), real data from the existing energy assets (including load data), and building sensor devices. The output from the optimization service includes (1) optimal time series of power import/export from/to the grid, the battery charge/discharge profile, and the load flexibility utilization schedule, as well as (2) aggregate values of estimated monetary costs and estimated energy consumption.
Energy savings and revenue streams: The goal was to achieve at least 20% energy cost savings based on both explicit and implicit DR programs. The IMP platform was tested; however, the platform’s deployment in production is pending. From the ESCo perspective, GFM expects revenues based on the one-time fee for joining the cooperative; tax incentives for collective self-consumption; and behavioral change and citizen community engagement.
Challenges identified so far by GFM as an EC operator include devices’ integration (e.g., EV charging stations) in order to extract the data needed for the management of the energy community; identification of manufacturers for smart meters with better long-term support opportunities; implementation of production and consumption forecasting services; design of an end-user application for EC members with possibilities to check energy data flows and give permission; implementation of an automatic notification system for the different members of the energy community; and a feasibility analysis for extension of the PV capacities.
Lessons learned (manager viewpoint): The establishment of CECs depends on the involvement of residential users and national policies related to the electricity market and incentives needed to maintain the CEC because of changes in prices (e.g., in Spain, in November 2023, the prices of electricity supplied by the grid were lower than those of the year before; hence, the consumers were not motivated to join the EC anymore). It is necessary to define the scope of the community beforehand to guarantee the services agreed upon by the interested parties. It is difficult to convince people to become part of the community, and hence expert knowledge is needed for different aspects.
Lessons learned (engineer viewpoint): The manufacturer of smart metering devices should be carefully selected. Besides energy engineers, the project depends on software engineers for extraction of data and structuring of data in an adequate format suitable for data exchange (deployment of APIs). The testing and KPI evaluation are time-consuming. The legalization procedures for generation facilities take a long time. For high-power installations, it is necessary to calculate structures and foundations, which requires qualified personnel. It is easier to integrate production systems at a single point than in a distributed manner. API should be ensured with each device that is integrated into the infrastructure in advance of its integration into the community. In the case of distributing production facilities, the aim should be not to have installations of more than 15 kW to avoid project management costs. The electrical connection between the members of the community is not possible because of the current regulatory framework and also because of the distances between the EC members.
5. Case Study Analysis (Serbia): Challenges and Lessons Learned
The IMP R&D campus (consisting of several buildings) represents an energy community comprising separate legal entities within the Institute Mihajlo Pupin as well as external legal entities, which share common energy supply (both conventional and renewable), storage, and dispatch infrastructures.
Energy assets: The PUPIN R&D campus represents a multi-carrier energy system and features flexibility for satisfying specific energy demands with multiple alternatives (electricity from the grid and PV, heat from a thermal plant, an electric boiler, or A/C), which can be dynamically switched considering available locally produced energy and varying import and export energy prices. The local energy assets include a substation for electricity supply from the power grid, a rooftop PV power plant (50 kWp), a heat supply from the local thermal plant with two fuel-oil-powered steam boilers (1 MWt) and three electric boilers (24 kW), a heat exchanger (1 MW) to transfer heat from steam to water, a cooling supply from split air-conditioning units (in each office), a remotely controlled heat source switch unit, and fuel oil (mazut) storage (main 100 tons, aux 2.5 tons).
SCADA system and data exchange: The IMP SCADA system is used for data acquisition and energy management/control. Different services for building energy communities have been deployed on the cloud SGAM-compliant platform to serve as a testbed for the integration of next-generation energy services. SQL-based data connectors have been implemented for the transformation of data from a proprietary to a semantic-compliant format.
Use cases: With the ambition to introduce collective self-consumption and to serve as a showcase of flexibility for satisfying a specific energy demand with multiple alternatives, IMP is working on different EC management scenarios, which can be prioritized as follows:
- UC-03 Integration and data exchange: platform deployment;
- UC-02 Smart services: modeling of energy resources for holistic dispatch optimization (distributed generation, consumption, and grid conditions), as well as building conditions (static and dynamic parameters);
- UC-01 Interoperability: data harmonization, common standards, and vocabularies;
- UC-04 Privacy and security issues;
- UC-05 Awareness raising and engagement tools.
Analysis for optimal operation of the community and energy savings: Our analysis has shown that energy savings can be up to 15% by applying optimum energy management strategies and load shifting. PED long-term scenarios and future investments needed for the IMP campus have been proposed by Tecnalia [27]; however, they are beyond the scope of this paper.
Challenges related to middleware design and orchestration solutions were faced by IMP in both cases, whether serving as a service provider (in the NEON project) or an EC promoter and data provider (in the OMEGA-X project). Interoperability aspects are at the core when proposing an EC ICT solution. By introducing a knowledge graph [39] of the energy community, the transparency of data sources is enhanced, which leads to effective data management and interpretation of energy measurements, as well as improved replicability and shortened time to market. Safeguarding data privacy and security remains a priority; therefore, platform/service providers shall offer different options for deployment of technologies.
Lessons learned (manager viewpoint): The two main customer segments that were identified for the IMP proprietary SCADA and the newly developed IMP platform are collective self-consumption for industry zones and collective self-consumption for residential areas. These communities are motivated by the need to reduce energy costs and environmental impact, particularly through integrating renewable energy sources and optimizing energy consumption with AI-driven services. The value propositions are twofold: first, the platform offers a service aggregator function for energy dispatch optimization, helping communities improve energy efficiency; second, the platform provides energy solutions for collective self-consumption, which contribute to decarbonization by leveraging SCADA systems and AI-based services for demand forecasting, energy storage, and optimization.
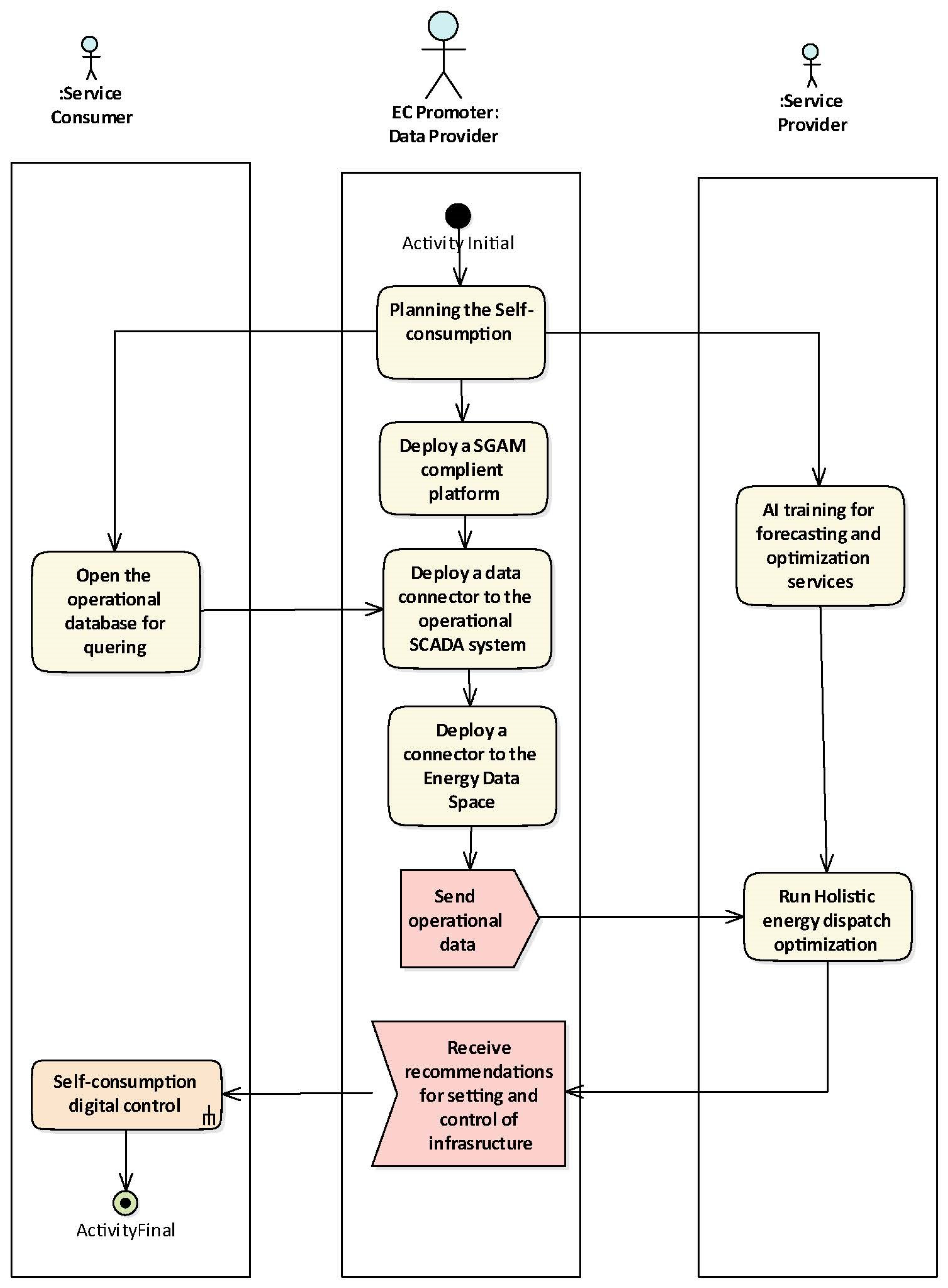
The customer relationships can be built through the Build–Operate–Transfer (BOT) and Build–Operate–Manage (BOM) models, offering a turnkey solution to clients. These models provide full deployment of the platform at client premises (such as in the case of GFM), allowing for both the establishment and continuous management of energy services, with subscription models to connect to the IMP platform for additional functionality (e.g., for holistic energy optimization service provided by IMP via the OMEGA-X data space (see the UML diagram in Figure 7)). The software solutions (platform and AI-based services) might generate revenue through two main streams: subscription-based models for energy services and turnkey solutions for industrial and residential clients (with full platform deployment).
Figure 7.
UML Activity diagram depicting the integration of an analytical service with the SGAM-compliant platform.
Lessons learned (engineer viewpoint): Extensive knowledge and experience are needed for the development and deployment of EC monitoring infrastructure. Integration solutions needed for EC monitoring and control differ based on the number and type of end-users, the availability and distribution of RES sources, the flexibility options, and the installed storage systems. The EC operator shall ensure staff for management of the platform in case the Build–Operate–Transfer (BOT) customer relationship management model is selected.
6. Discussion
The results of our study demonstrate the potential of the SGAM-compliant platform for supporting energy communities by integrating data-driven services and connecting physical energy assets. In this section, we analyze these findings in the context of the existing literature, identify the limitations of the current approach, and propose future research directions.
Several state-of-the-art platforms have been developed for managing energy communities, such as ABB OPTIMAX, Siemens’ grid edge technologies, and IBM’s Flex Platform. These solutions focus on integrating distributed energy resources (DERs) and providing predictive analytics for energy management. However, our platform emphasizes interoperability and semantic integration, enabling seamless data exchange across diverse energy systems. Our platform’s validation in two case studies—Polígono Industrial Las Cabezas and the IMP R&D campus—further illustrates its applicability across varying regulatory and operational contexts. The challenges faced in these deployments, such as device integration, varying digital proficiency, and user engagement, are consistent with barriers identified in the literature [7,46].
Key Findings: The analysis of the two case studies highlights the following strengths of the platform.
Replicability: The use of REST services and knowledge graphs ensured seamless data integration, supporting both technical and semantic interoperability. Building upon standard data models and applying TLS (Transport Layer Security) for the required authentication and authorization mechanisms, the REST–API approach facilitates communication between the modular components, significantly speeding up replicability and deployment at new locations and thus ensuring broad adoption and user trust.
Smart Energy Management: The development of innovative solutions, such as the case of energy community management, requires methodologies that are, from one side, efficient and aligned with stakeholder needs (participatory design, user-centric), and, from the other side, in conformance with national/EU regulations, i.e., without negative RES effects to the grid. Therefore, advanced forecasting and optimization services play a crucial role, as depicted in Figure 7. The experiments conducted in NEON in the OMEGA-X framework proved that such a cross-vector optimizer [25] can be offered in both subscription-based models for energy services (via a marketplace) or as a part of turnkey solutions.
Limitations: Despite its benefits, the platform has some limitations, which will be addressed in our future work, particularly in market integration and innovative financing schemes that can support widespread adoption in different contexts. While existing platforms like Flexibility brAIn [17] provide advanced market mechanisms, our platform’s support for flexible markets remains limited. This represents a significant avenue for future work.
Hence, the limitations of the presented research are as follows:
- Limited Scope: The current implementation focuses primarily on the functional, information, and Communication Layers of the SGAM model. Market and economic layers are not yet addressed.
- Scalability Challenges: While the platform showed scalability in the selected case studies, its application to larger, more diverse energy communities has not been validated (e.g., EC with hydrogen production technologies, application of hydrogen fuel cells) [47].
- Regulatory Adaptation: Adapting the platform to different regulatory environments remains a complex task requiring additional tools and methodologies.
7. Conclusions
In this paper, we have discussed the proposed solution for an SGAM-compliant platform for integrating data-driven services and connecting physical energy assets within energy communities. The design of the platform architecture was elaborated, considering standard-enabling technologies, interoperability solutions, and ethical and legal compliance.
A well-designed energy community can lead to reduced carbon emissions, lower energy costs, and improved energy security, making it a critical element in the transition towards a sustainable energy future. However, the success of EC initiatives depends on several factors. Key among them is the energy potential of the community—whether the area has adequate renewable energy resources to meet its needs. Additionally, the feasibility of developing an energy community is influenced by factors like infrastructure requirements, technological integration, and financial models. The impacts of different scenarios on the community’s sustainability and viability must be carefully assessed through simulations and real-world testing, as demonstrated in the case studies presented in this paper.
Beyond the technical considerations, the long-term success of energy community projects also relies on a supportive legal and regulatory framework. Policy frameworks must enable innovation and allow for the necessary flexibility in integrating renewable energy sources into existing grids. In this context, legal support for energy market structures, as well as incentives for both public and private stakeholders, are essential for driving investment and participation. Moreover, the governance structure and specific goals of each community energy project, including active citizen engagement, play an integral role in ensuring the sustainability of these initiatives. Ensuring that community members are involved in decision-making processes and have a clear understanding of the benefits of participating is critical to fostering a strong sense of ownership and commitment.
In conclusion, while the technical and operational aspects of energy communities are crucial, their successful implementation requires a holistic approach that includes legal, regulatory, and social considerations. With the right combination of innovation, policy support, and community engagement, energy communities can serve as a key driver for the global transition to a sustainable and resilient energy system.
Author Contributions
Conceptualization, V.J. and L.B.; methodology, V.J.; software, L.B.; validation, J.M.-B.S. and S.L.; writing—review and editing, V.J. and N.T.; supervision, N.T.; project administration, V.J.; funding acquisition, N.T. All authors have read and agreed to the published version of the manuscript.
Funding
This work was partially supported by the EU Horizon Europe funded projects OMEGA-X (GA No. 101069287) and the EU project NEON (GA No. 101033700) and partly funded by the Ministry of Science and Technological Development of the Republic of Serbia.
Data Availability Statement
The original contributions presented in the study are included in the article, further inquiries can be directed to the corresponding author.
Conflicts of Interest
The authors declare no conflicts of interest.
References
- United Nations. Transforming Our World: The 2030 Agenda for Sustainable Development, (A/70/L.1). 2015. Available online: https://www.refworld.org/legal/resolution/unga/2015/en/111816 (accessed on 29 January 2025).
- International Energy Agency. The Energy World Is Set to Change Significantly by 2030, Based on Today’s Policy Settings Alone. Available online: https://www.iea.org/news/the-energy-world-is-set-to-change-significantly-by-2030-based-on-today-s-policy-settings-alone (accessed on 24 October 2023).
- Energy Community. Policy Guidelines by the Energy Community Secretariat on the Concepts of Energy Communities (PG 01/2024/12 March 2024). Available online: https://www.energy-community.org/legal/policy-guidelines.html (accessed on 29 January 2025).
- European Union. Directive (EU) 2019/944 on Common Rules for the Internal Market for Electricity, PE/10/2019/REV/1. Official Journal of the European Union, L 158, 14 June 2019, pp. 125–199. Available online: https://eur-lex.europa.eu/eli/dir/2019/944/oj (accessed on 29 January 2025).
- European Union. Directive (EU) 2018/2001 on the Promotion of the Use of Energy from Renewable Sources, PE/48/2018/REV/1. Official Journal of the European Union, L 328, 21 December 2018, pp. 82–209. Available online: http://data.europa.eu/eli/dir/2018/2001/oj (accessed on 29 January 2025).
- Brozovsky, J.; Gustavsen, A.; Gaitani, N. Zero emission neighbourhoods and positive energy districts—A state-of-the-art review. Sustain. Cities Soc. 2021, 72, 103013. [Google Scholar] [CrossRef]
- Schwanitz, V.J.; Arghandeh Paudler, H.; Wierling, A. The contribution of European citizen-led energy initiatives to sustainable development goals. Sustain. Dev. 2024, 32, 3313–3328. [Google Scholar] [CrossRef]
- Sassenou, L.-N.; Olivieri, L.; Olivieri, F. Challenges for positive energy districts deployment: A systematic review. Renew. Sustain. Energy Rev. 2024, 191, 114152. [Google Scholar] [CrossRef]
- d’Oca, S.; Breukers, S.; Slingerland, S.; Boekelo, M.; van Welie, M.J.; Moscardi, C.; Aggeli, A.; Burgstaller, K.; Coosemans, T.; Hueting, R.; et al. A Social Engagement Fast Track on Energy Communities—Key Lesson Learned from H2020 EU Projects. Environ. Sci. Proc. 2021, 11, 17. [Google Scholar] [CrossRef]
- Stöckl, J.; Makoschitz, M.; Strasser, T.; Blanes, L.M.; Janev, V.; Lissa, P. Survey on Technologies Driving the Smart Energy Sector. In Proceedings of the 29th Telecommunications Forum (TELFOR), Belgrade, Serbia, 23–24 November 2021; pp. 1–4. [Google Scholar] [CrossRef]
- Fellner, D.; Strasser, T.I.; Kastner, W. Applying Deep Learning-based concepts for the detection of device misconfigurations in power systems. Sustain. Energy Grids Netw. 2022, 32, 100851. [Google Scholar] [CrossRef]
- ABB: OPTIMAX for Virtual Power Plants: Safer, Smarter, More Sustainable. Available online: https://new.abb.com/process-automation/energy-industries/digital/solutions/abb-ability-energy-management-and-optimization-optimax (accessed on 9 January 2025).
- ABB. ABB Presents State of the Art Solution for CO2-Neutral and Energy Self-Sufficient Factory of the Future at Its Site in Lüdenscheid, News, 8 May 2019. Available online: https://new.abb.com/news/detail/23200/abb-presents-state-of-the-art-solution-for-co2-neutral-and-energy-self-sufficient-factory-of-the-future-at-its-site-in-ludenscheid (accessed on 9 January 2025).
- SIEMENS. Energy Flexibility-Flexible Solutions to Meet Your Energy Needs. Available online: https://www.siemens.com/global/en/products/buildings/energy-sustainability/energy-flexibility.html (accessed on 9 January 2025).
- Hopping, D. Energy Crisis: How Buildings Can Drive the Energy Transition. Available online: https://www.siemens.com/global/en/company/stories/infrastructure/2023/how-buildings-can-drive-the-energy-transition.html (accessed on 9 January 2025).
- IBM. Transforming the Energy Consumption Model for Buildings, IBM Newsroom. Available online: https://newsroom.ibm.com/Transforming-the-Energy-Consumption-Model-for-Buildings (accessed on 8 January 2025).
- FUERGY. Flexibility brAIn. Available online: https://fuergy.com/brain/flexibility (accessed on 9 January 2025).
- Janev, V.; Vidal, M.-E.; Pujić, D.; Popadić, D.; Iglesias, E.; Sakor, A.; Čampa, A. Responsible Knowledge Management in Energy Data Ecosystems. Energies 2022, 15, 3973. [Google Scholar] [CrossRef]
- Berbakov, L.; Janev, V.; Jelic, M.; Tomasevic, N. Platform for Efficient Building Operation and Demand Response Flexibility Provision. In Disruptive Information Technologies for a Smart Society; Trajanovic, M., Filipovic, N., Zdravkovic, M., Eds.; ICIST 2023. Lecture Notes in Networks and Systems; Springer: Cham, Switzerland, 2024; Volume 872, pp. 375–383. [Google Scholar] [CrossRef]
- Institute Mihajlo Pupin: Smart Energy Management Solutions, Innovative solutions|Project Sinergy. Available online: https://project-sinergy.org/Innovative-solutions (accessed on 29 January 2025).
- Yiasoumas, G.; Berbakov, L.; Janev, V.; Asmundo, A.; Olabarrieta, E.; Vinci, A.; Baglietto, G.; Georghiou, G.E. Key Aspects and Challenges in the Implementation of Energy Communities. Energies 2023, 16, 4703. [Google Scholar] [CrossRef]
- NEON Consortium. Deliverable D5.2 NEON Validation Analysis and Impact Assessment. NEON Project. Available online: https://neonproject.eu/publication-results/project-deliverables/ (accessed on 29 January 2025).
- IEC 62559–Use Case Methodology. Available online: https://syc-se.iec.ch/deliveries/iec-62559-use-cases/ (accessed on 29 January 2025).
- OMEGA-X Consortium. Deliverable D6.2 OMEGA-X Use Case Family Implementation Report, See Data Spaces and Local Energy Communities. Available online: https://omega-x.eu/2023/12/07/data-spaces-local-energy-communities/ (accessed on 29 January 2025).
- Jelić, M.; Batić, M.; Tomašević, N. Demand-Side Flexibility Impact on Prosumer Energy System Planning. Energies 2021, 14, 7076. [Google Scholar] [CrossRef]
- Nenadović, M.; Berbakov, L.; Tomašević, N. Implementation of the Semantic Data Model for Energy Management in Smart Buildings. In Disruptive Information Technologies for a Smart Society; Trajanović, M., Filipović, N., Zdravković, M., Eds.; ICIST 2024. Lecture Notes in Networks and Systems; Springer: Cham, Switzerland, 2024; Volume 860. [Google Scholar] [CrossRef]
- Hernandez, P.; Hermoso, N.; Janev, V. Towards Positive Energy Districts: Data Requirements and Use of Tools for Development of Energy Transition Scenarios. In Proceedings of the International Conference on Smart and Innovative Energy Management 2023, Belgrade, Serbia, 26–28 September 2023; Institute Mihajlo Pupin: Belgrade, Serbia, 2024; pp. 67–73. [Google Scholar] [CrossRef]
- European Commission: Commission Welcomes Completion of Key ‘Fit for 55’ Legislation, Putting EU on Track to Exceed 2030 Targets (Press Release, October, 2023). Available online: https://ec.europa.eu/commission/presscorner/api/files/document/print/en/ip_23_4754/IP_23_4754_EN.pdf (accessed on 29 January 2025).
- European Union. Regulation (EU) 2018/1999 on the Governance of the Energy Union and Climate Action, PE/55/2018/REV/1, OJ L 328, 21.12.2018; pp. 1–77. Available online: http://data.europa.eu/eli/reg/2018/1999/oj (accessed on 29 January 2025).
- European Commission. Powering a Climate-Neutral Economy: An EU Strategy for Energy System Integration, COM/2020/299. Available online: https://www.europeansources.info/record/powering-a-climate-neutral-economy-an-eu-strategy-for-energy-system-integration/ (accessed on 29 January 2025).
- European Union. Directive (EU) 2023/1791 on Energy Efficiency and Amending Regulation (EU) 2023/955, PE/15/2023/INIT. Official Journal of the European Union, L 231, 20 September 2023, pp. 1–111. Available online: https://eur-lex.europa.eu/legal-content/EN/TXT/?uri=oj:JOL_2023_231_R (accessed on 29 January 2025).
- Shang, T.; Zhang, K.; Liu, P.; Chen, Z. A review of energy performance contracting business models: Status and recommendation. Sustain. Cities Soc. 2017, 34, 203–210. [Google Scholar] [CrossRef]
- Szinai, J.; Borgeson, M.; Levin, E. Putting Your Money Where Your Meter Is: A Study of Pay-for-Performance Energy Efficiency Programs in the United States. Natural Resources Defense Council 2017. Available online: https://www.nrdc.org/sites/default/files/pay-for-performance-efficiency-report.pdf (accessed on 29 January 2025).
- Esnaola-Gonzalez, I.; Jelić, M.; Pujić, D.; Diez, F.J.; Tomašević, N. An AI-Powered System for Residential Demand Response. Electronics 2021, 10, 693. [Google Scholar] [CrossRef]
- Luo, F.; Ranzi, G.; Yang Dong, Z. Chapter 5-Building energy management systems. In Building Energy Management Systems and Techniques; Luo, F., Ranzi, G., Dong, Z.Y., Eds.; Elsevier: Amsterdam, The Netherlands, 2024; pp. 53–67. [Google Scholar] [CrossRef]
- Stanković, K.; Jelić, M.; Batić, M. The Cloud-Based Control Platform for Multi-Source Renewable Energy System; Big Data Analytics Summer School: Belgrade, Serbia, 2024. [Google Scholar] [CrossRef]
- Sodin, D.; Rudež, U.; Mihelin, M.; Smolnikar, M.; Čampa, A. Advanced Edge-Cloud Computing Framework for Automated PMU-Based Fault Localization in Distribution Networks. Appl. Sci. 2021, 11, 3100. [Google Scholar] [CrossRef]
- Nachabe, L.; Hannou, F.-Z.; Lefrançois, M.; Jubault, M. Toward Agile Interaction Model based ontology development Methodology (AIME) for FAIR European data spaces. In Proceedings of the FOAM 2024: FAIR principles for Ontologies and Metadata in Knowledge Management, Enschede, The Netherlands, 15–19 July 2024. [Google Scholar]
- Popadić, D.; Iglesias, E.; Sakor, A.; Janev, V.; Vidal, M.E. Toward a Solution for an Energy Knowledge Graph. In Semantic Intelligence. Lecture Notes in Electrical Engineering; Jain, S., Groppe, S., Bhargava, B.K., Eds.; Springer: Singapore, 2023; Volume 964, pp. 3–12. [Google Scholar] [CrossRef]
- Khasawneh, T.N.; AL-Sahlee, M.H.; Safia, A.A. SQL, NewSQL, and NOSQL Databases: A Comparative Survey. In Proceedings of the 2020 11th International Conference on Information and Communication Systems (ICICS), Irbid, Jordan, 7–9 April 2020; pp. 013–021. [Google Scholar] [CrossRef]
- Pujić, D.; Tomašević, N.; Batić, M. A Semi-Supervised Approach for Improving Generalization in Non-Intrusive Load Monitoring. Sensors 2023, 23, 1444. [Google Scholar] [CrossRef] [PubMed]
- Pujić, D.; Janev, V. Framework for Optimizing Neural Network Hyper Parameters for Accurate Wind Production Forecasting. In Disruptive Information Technologies for a Smart Society; Trajanovic, M., Filipovic, N., Zdravkovic, M., Eds.; ICIST 2023. Lecture Notes in Networks and Systems; Springer: Cham, Switzerland, 2024; Volume 872, pp. 384–391. [Google Scholar] [CrossRef]
- Pujić, D.; Jelić, M.; Batić, M.; Tomašević, N. Energy user benchmarking using clustering approach. In Proceedings of the 10th International Conference on Information Society and Technology, Kopaonik, Serbia, 8–11 March 2020; Zdravković, M., Konjović, Z., Trajanović, M., Eds.; pp. 89–93. [Google Scholar]
- Yiasoumas, G. Deliverable D3.1 Energy Production and Demand Analytics. NEON Project. Available online: https://neonproject.eu/publication-results/project-deliverables/ (accessed on 29 January 2025).
- Jelic, M. Deliverable D3.3 Optimal Energy Dispatching for Improved Asset Exploitation. NEON Project. Available online: https://neonproject.eu/publication-results/project-deliverables/ (accessed on 29 January 2025).
- van Dam, B. D6.6: LIGHTNESS Case Study Holistic Assessment, 2023. LIGHTNESS Project. Available online: https://cordis.europa.eu/project/id/953020/results (accessed on 23 January 2025).
- Abbasian Hamedani, E.; Ali Alenabi, S.; Talebi, S. Hydrogen as an energy source: A review of production technologies and challenges of fuel cell vehicles. Energy Rep. 2024, 12, 3778–3794. [Google Scholar] [CrossRef]
Disclaimer/Publisher’s Note: The statements, opinions and data contained in all publications are solely those of the individual author(s) and contributor(s) and not of MDPI and/or the editor(s). MDPI and/or the editor(s) disclaim responsibility for any injury to people or property resulting from any ideas, methods, instructions or products referred to in the content. |
© 2025 by the authors. Licensee MDPI, Basel, Switzerland. This article is an open access article distributed under the terms and conditions of the Creative Commons Attribution (CC BY) license (https://creativecommons.org/licenses/by/4.0/).





