Next Article in Journal
Operational Optimization of Seasonal Ice-Storage Systems with Time-Series Aggregation
Previous Article in Journal
Optimizing Fault-Ride-Through Strategies of Renewable Generation for the Enhancement of Power System Transient Stability and Security
 
 
Font Type:
Arial Georgia Verdana
Font Size:
Aa Aa Aa
Line Spacing:
Column Width:
Background:
Article

Design of Heat Exchangers with Low-Boiling Working Fluids: Algorithm Development and Parameter Optimization

Department of Innovative Technologies for High-Tech Industries, National Research University “Moscow Power Engineering Institute”, 111250 Moscow, Russia
*
Author to whom correspondence should be addressed.
Energies 2025, 18(22), 5987; https://doi.org/10.3390/en18225987
Submission received: 17 October 2025 / Revised: 5 November 2025 / Accepted: 13 November 2025 / Published: 14 November 2025
(This article belongs to the Section J1: Heat and Mass Transfer)

Abstract

Heat exchangers are key components of advanced waste-heat recovery energy systems that operate on low-boiling working fluids. The efficiency and cost of power plants depend directly on their design characteristics. Increasing the heat-transfer surface area, on the one hand, reduces temperature differences and improves cycle efficiency, but on the other hand increases material consumption and equipment cost. For given fluid parameters and heat-exchanger duty, the required surface area is determined by the type of heat exchanger, the choice of device, the shape of the enhanced heating surface, and the methods of heat-transfer intensification. This paper provides a comprehensive analysis of the current state of heat exchangers for low-boiling working fluids and discusses their areas of application. A methodology has been developed for optimizing the main design characteristics of heat exchangers, including a search algorithm aimed at minimizing the total costs of equipment production and operation. Using this methodology, computational studies were carried out for advanced energy cycles with low-boiling working fluids (organic Rankine cycles, recompression supercritical CO2 (s-CO2) Brayton cycle). The relationships of weight, size, and cost parameters of heat exchangers for waste-heat recovery cycles using low-boiling fluids to exhaust-gas temperatures and external economic factors were obtained. Optimal channel geometric parameters and heat-exchanger design types were identified that ensure minimal material consumption and cost while delivering the required heat-transfer performance. Recommendations are formulated for selecting and designing heat exchangers for waste-heat recovery power plants using low-boiling working fluids, the implementation of which will improve their efficiency and reduce costs.

1. Introduction

The modern energy industry is developing under a dual challenge: the necessity to increase the efficiency of conventional energy resources and the simultaneous need to reduce greenhouse gas emissions and mitigate environmental impacts. Hydrocarbon fuels still dominate the global energy mix, making the improvement of energy efficiency not only an economic but also a strategic imperative.
A considerable share of the energy released during fuel combustion or the operation of high-temperature systems is lost as low- and medium-temperature heat. These waste-heat streams—such as exhaust gases from turbines and boilers, or heat from industrial cooling and process systems—often represent 40–50% of the total supplied energy [1,2], constituting a valuable but underutilized resource. Recovering and converting this energy into useful work is therefore one of the key directions in modern energy development.
For industrial facilities, waste-heat recovery reduces specific fuel consumption and production costs; for power utilities, it increases the overall efficiency of generating units. Globally, increasing attention is being paid to technologies that can transform even low-grade heat into electricity or mechanical power, thereby improving energy efficiency and reducing environmental impact.
Traditional steam-based Rankine cycles are constrained by pressure and temperature limitations, which make them inefficient for low- and medium-temperature sources. Consequently, closed thermodynamic cycles employing low-boiling working fluids—such as the Organic Rankine Cycle (ORC) and the supercritical CO2 (s-CO2) Brayton cycle—have emerged as promising alternatives [3,4,5]. These cycles enable effective energy conversion from previously wasted low-potential heat. The ORC is well suited for low- and moderate-temperature applications, while the s-CO2 cycle demonstrates higher efficiency in the upper temperature range due to favorable thermophysical properties near the critical point [6].
A particularly promising approach is the cascade (combined) heat-recovery configuration, where the high-temperature part of the heat flow is utilized in an s-CO2 recompression loop and the residual heat is recovered by an ORC subcycle [7]. This arrangement broadens the usable temperature range, reduces exergy losses, and improves overall system efficiency. The overall performance of such hybrid cycles is primarily determined by the characteristics of the heat exchangers that couple these thermodynamic loops.
Heat exchangers contribute significantly to the total capital cost of these installations. Their geometry, surface type, material selection, and manufacturing technology (brazing, welding, or diffusion bonding) directly determine the heat transfer effectiveness, pressure drop, mass, and maintainability. As a result, the optimization of heat exchangers must consider not only thermal and hydraulic parameters but also structural and economic constraints.
In ORC systems, the principal heat exchangers include the evaporator (often combining economizer and superheater sections), the condenser, and the regenerator. Evaporators are commonly designed as two-pass shell-and-tube reboilers, where the hot stream flows inside the tubes and the working fluid evaporates in the shell side. Economizers and superheaters are traditionally shell-and-tube devices due to their mechanical reliability, although studies have demonstrated that sectional and brazed-plate configurations can reduce metal consumption, provided that the pressure difference remains below about 3.5 MPa [8,9].
The design of condensers strongly depends on the cooling medium. Water-cooled systems typically employ shell-and-tube designs, while air-cooled condensers (ACCs)—consisting of finned-tube bundles—are used when water is unavailable. Owing to the low heat-transfer coefficient of air, extended surfaces and forced convection are required to achieve sufficient heat rejection. Although these designs are reliable, their large size and high material demand significantly increase capital cost [10].
The regenerator plays a crucial role in defining the efficiency of an ORC plant, as it reduces external heat demand and enhances the thermodynamic performance of the cycle. Shell-and-tube and plate-type regenerators are the most widespread, but both have limitations: the former cannot maintain very small temperature differences, and the latter is limited in its allowable pressure and flow ranges [11]. Hybrid plate-fin or plate-tubular designs are therefore gaining attention, combining improved compactness with acceptable mechanical strength.
For s-CO2 Brayton cycles, the situation is even more demanding. Large pressure differentials (up to 30 MPa) and strong property variations near the critical point (Figure 1) impose strict design constraints [12]. Shell-and-tube and double-pipe exchangers can withstand these pressures but have excessive size and weight, while compact printed circuit heat exchangers (PCHEs) offer much higher surface density and pressure resistance. Extensive numerical and experimental studies [13,14,15] have demonstrated the advantages of PCHEs in high-pressure CO2 applications, including enhanced compactness, structural reliability, and thermal effectiveness. PCHEs consist of stacks of chemically etched plates joined by diffusion bonding, providing high structural integrity and exceptional thermal compactness. However, their manufacturing complexity and cost require careful techno-economic optimization.
Thus, the development of efficient and economically feasible heat exchangers for low-boiling working fluids-based systems involves reconciling multiple, often competing objectives: maximizing heat transfer, minimizing pressure losses, ensuring mechanical reliability, and reducing material and manufacturing costs. Achieving this balance demands a systematic methodology that integrates thermodynamic modeling, hydraulic analysis, and cost evaluation. Foundational design frameworks [16,17,18,19] have established generalized principles for heat exchanger sizing, selection, and fabrication for both conventional and compact geometries. These works form the basis for the mechanical and applicability filters used in the present study.
Alongside thermal performance, economic optimization has become a central direction in heat exchanger research. Numerous optimization studies [20,21,22] have applied metaheuristic algorithms such as cuckoo-search and genetic methods to minimize total annual cost, confirming that geometry and surface type significantly influence investment and operating expenditures. For example, optimization algorithms based on evolutionary or heuristic methods have been successfully applied to minimize the total annual cost of shell-and-tube exchangers. These studies emphasize that the selection of geometry and surface type directly influences both investment and operational efficiency [23,24]. Such methods provide an essential background for the cost-driven optimization framework adopted in this paper.
In the field of ORC and s-CO2 cycles, recent research [25,26,27,28,29,30,31] has extended the techno-economic perspective to system-level analyses. These works demonstrate that heat-exchanger configuration, material choice, and surface geometry substantially affect cycle efficiency, component compactness, and overall cost performance. Investigations of combined and low-temperature cycles show that the interdependence between geometry, pressure drop, and thermal effectiveness must be considered simultaneously rather than as separate design stages. This conclusion supports the need for integrated optimization models capable of balancing thermodynamic and economic objectives within a single computational framework.
Despite this progress, existing design methods still often treat mechanical feasibility, manufacturability, and cost evaluation as separate tasks. In practice, real systems require that thermal, hydraulic, and economic aspects be optimized together under the constraints of pressure, temperature, material strength, and fabrication limits. Bridging this methodological gap is a prerequisite for the rational selection of heat exchanger type and configuration for next-generation energy systems employing low-boiling working fluids.
The objective of this study is to develop and validate a unified techno-economic optimization methodology for heat exchangers operating with low-boiling working fluids in ORC and s-CO2 cycles. The proposed framework combines multi-parameter optimization of geometric and hydraulic variables with applicability filters derived from mechanical design standards and manufacturing constraints. It enables the identification of configurations that minimize total costs (CAPEX + OPEX) while ensuring the required thermal performance and mechanical reliability.
The novelty of the present research lies in the integration of thermal–hydraulic modeling and cost evaluation within a single optimization environment. The developed methodology captures the trade-offs between heat-transfer performance, pressure drop, and material usage across different exchanger types—fin-and-tube, shell-and-tube, and printed-circuit designs—for a broad range of ORC and s-CO2 operating conditions, including near-critical regimes. This comprehensive approach bridges the gap between theoretical design correlations and practical cost drivers (materials, fabrication, and energy price), providing actionable guidelines for the development of high-efficiency, cost-effective heat exchangers for low-boiling working-fluid energy systems.

2. Materials and Methods

The object of this study is a system of heat exchangers integrated into a combined heat and power cycle employing low-boiling working fluids. The system includes a primary recompression s-CO2 Brayton loop and a secondary Organic Rankine Cycle (ORC) [2]. Waste gases with a low content of corrosive or aggressive components, entering at temperatures of 150–550 °C and a typical mass flow rate of approximately 100 kg/s, are considered the hot source.
Within this configuration, the high-temperature portion of the heat is first extracted in the CO2 heater heat exchanger (utilizer). Subsequent deep regeneration occurs inside the CO2 circuit through the high- and low-temperature regenerators (HTR and LTR), while the remaining heat is transferred to the ORC loop through its own utilizer.
The subject of optimization is the design of the key heat exchangers in this system—namely, the utilizers, s-CO2 regenerators, and the ORC regenerator. For each unit, the design parameters such as channel and tube diameters, tube-sheet pitches, and fin geometries are varied, while constraints on pressure, temperature, and minimum temperature difference are satisfied. The objective function is to minimize the total production and operating costs while ensuring a specified thermal load and permissible pressure losses.
To properly formulate the optimization problem, boundary parameters of the heat-exchange processes were defined, including fluid inlet temperatures and pressures, as well as the working fluids used. These data—presented in Table 1 and Table 2—cover a range of operating conditions typical of medium-scale industrial waste-heat power plants. Temperature and pressure values were derived from published thermodynamic studies of combined cycles and from design data of existing power units. This approach enables the use of a representative and generalized parameter set, avoiding an in-depth analysis of specific circuits while maintaining the versatility and reproducibility of the modeling results.
Since the primary objective of the study is to improve the technical and economic performance of new heat exchangers operating under specific conditions (pressure, temperature, and flow rate) for low-boiling fluids, while accounting for accepted external conditions (material and energy prices, etc.), with the goal of reducing the cost of electricity generation at power plants, the total cost of heat-exchanger production and operation was chosen as the optimization criterion. The key design characteristics of the heat exchangers, including the type of heating surface, channel geometry, and heat-transfer enhancers, were treated as decision variables. The values of external condition factors influencing the selection of design characteristics for prospective power plants are summarized in Table 3.
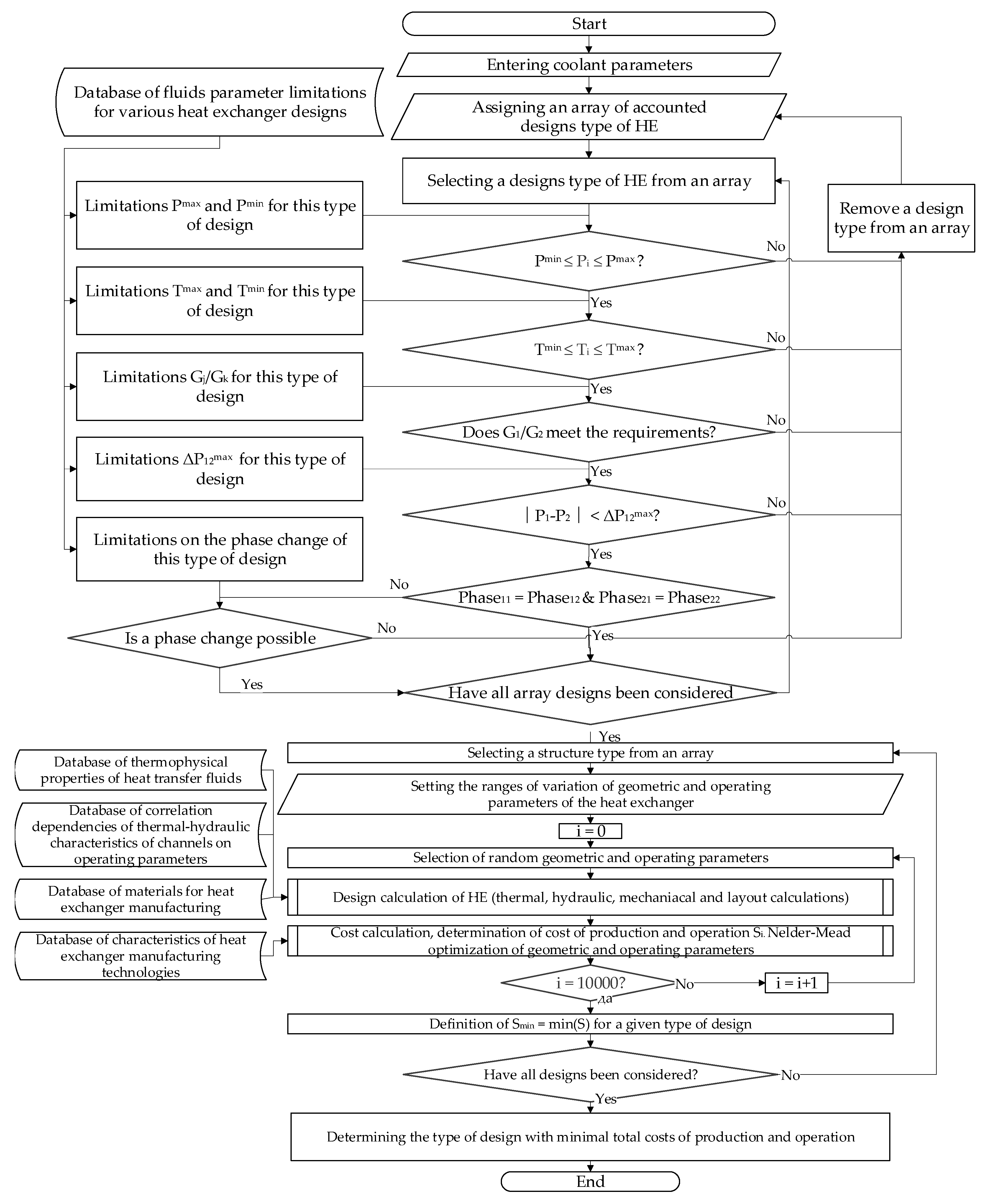
The developed methodology is an algorithm for enumerating and optimizing design solutions, implemented in the form of a block diagram (Figure 2), as well as a set of databases of limitations of fluids parameters (Table 4), thermophysical properties of fluids, correlation dependencies of the thermal–hydraulic characteristics of channels on operating parameters, and physical and cost characteristics of materials (Table 5).
Table 3. External condition factors for heat-exchanger design selection.
Table 3. External condition factors for heat-exchanger design selection.
FactorRange ValuesSource DataInfluenceAccounting in the Present Research
Prices of electricity1–100 $/MWhElectricity tariffsDetermines the costs of pumping the fluids and influences the choice of the channel hydraulic resistance.30$/MWh
Price of materialssee Table 5Supplier catalogues (RUSAL, Severstal, NLMK).Affects the choice of material and, accordingly, manufacturing technology.see Table 5
Required term services equipment20–60 yearsStandards (GOST, ASME), operational statisticsDefines requirements for corrosion resistance, wear resistance and maintainability.25 years old
Tariffs on maintenance1–20% of CAPEX/yearReports service companiesAffects the choice of design (disassemble or brazed heat exchangers), accessibility for repair.5%
State subsidies.10–50% of CAPEXStimulating state programsAffects the economic feasibility of using high-tech solutions.Not were taken into account
Compactness requirements.0.5–2500 m2/m3Standards, project specifications.Imposes restrictions on the use of some designsNot were taken into account
Table 4. Limiting factors for the selection of HE designs [16,17].
Table 4. Limiting factors for the selection of HE designs [16,17].
View DesignsTmax, °CTmin, °CPmax, MPaPmin, MPaΔP1–2 > 3.5 MPaPhase ChangeG1/G2 [vol.] > 10
Shell-and-tube HE500−20600.001+++
Double-pipe HE600−100950.001++
Spiral-tube HE450−20200.01++
Finned tubes HE600−20300.01+++
Plate HE200−503.50.1
Finned plates HE200−15010.1
Spiral-plate HE200−502.50.1
PCHE700−150600.001++
Table 5. Physical and cost characteristics of materials and technologies for manufacturing HE.
Table 5. Physical and cost characteristics of materials and technologies for manufacturing HE.
DesignMaterialLimit Yield Strength, MPaDensity, kg/m3Max Working Temp., °CSpecific Price of Materials ($/kg)Specific Price of Manufacturing ($/kg)Key Technological Operations
STHECarbon steel200–2507900–8000350–40011.5–1.8Manufacturing and welding of the shell, flaring and fastening of pipes, sealing of joints, mechanical processing
Stainless steel steel210–2207900–8000600–80034–6Cutting and welding of stainless-steel housing elements and pipes, thorough surface preparation and cleaning, weld quality control, pipe flaring, and sealing
DPHECarbon steel200–2507900–8000350–40010.4–1.2Cutting pipes, their coaxial assembly and fixation, welding and sealing of joints, minimal amount of mechanical processing
PCHENickel alloys350–5508450–8900950–1100812–20Photochemical etching or precision mechanical processing of channels, assembly of a plate package, diffusion bonding under pressure and temperature, subsequent tightness testing
Stainless steel210–2207900–8000600–80037–13
Plate-finned-tubes HEAluminum (plates)100–2002700150–2501.52.5–3.5Stamping of plates with channels, soldering, geometry control
Carbon steel (pipes)200–2507900–8000350–40011.5–2.2Cutting and welding pipes, joining them with aluminum plates, applying anti-corrosion coating, and checking for leaks
Plate HEStainless steel210–2207900–8000600–80031.2–1.5Plate stamping, surface cleaning, soldering/package assembly, channel accuracy and tightness control
The first stage of the algorithm generates a set of potentially suitable heat exchanger types based on operating conditions. Applicability criteria compiled from an analysis of regulatory and reference information (ASME) are used for filtering. A database of heat transfer fluid parameter limitations (based on GOST, TEMA standards, SNiP, etc.) and equipment manufacturer data is provided. Table 4 lists some limiting parameters for the designs under consideration: maximum temperatures and pressures, the ability to operate under significant pressure differences, phase transitions, large flow rate inequalities between hot and cold streams, etc. If the parameters of a given process exceed the permissible limits for a given design, this option is not considered in subsequent steps. For example, brazed plate units are excluded at required pressures > 3–3.5 MPa, whereas for microchannel PCHEs, the presence of two-phase flow (boiling, condensation) is critical, as it can lead to unpredictable conditions and is therefore not taken into account within the methodology.
A database of the thermophysical properties of heat transfer fluids was compiled using the NIST REFPROP and CoolProp thermophysical properties databases [32]. Specifically, for low-boiling substances such as CO2, R124, R236ea, and R134a, the dependences of heat capacity, thermal conductivity, viscosity, and density on temperature and pressure were compiled and systematized.
A database of physical and cost characteristics of materials was compiled using metal science reference books [33], rolled metal catalogs (RUSAL (Moscow, Russia), NLMK (Lipetsk, Russia), Severstal (Cherepovets, Russia)), and supplier quotes. For each material (carbon steel, stainless steel, titanium alloys, nickel alloys), mechanical properties (yield strength, density) and cost were specified, taking into account market fluctuations. Data on production costs (welding, stamping, soldering) were taken from machine-building company reports and manufacturing standards.
All databases were verified by comparison with real heat exchanger designs for industrial power plants.
At the next stage of the algorithm, parametric optimization of geometric characteristics is performed for each remaining design variant. The algorithm sequentially goes through combinations of the main parameters: tube or channel diameter, fin pitch and height (if applicable), tube pitches (for shell-and-tube and plate-finned-tubes devices), number of channels or tubes, wall thickness, etc. For each combination, a full device calculation is performed, including: (1) thermal calculation—determination of the transferred thermal power under given boundary conditions (flow temperatures) and calculation of the required heat exchange surface to ensure heat balance; (2) hydraulic calculation—calculation of pressure losses of flows at the inlet/outlet of the device; (3) mechanical calculation—assessment of the required thicknesses of heat exchange surfaces and structural elements based on the acting pressures and stress tolerances of materials; (4) layout calculation—determination of the final dimensions of the device (number of modules/sections, weight); (5) calculation of economic indicators—determination of the economic costs of production and operation of the heat exchanger.
Thermal and hydraulic calculations rely on correlations for heat transfer and resistance coefficients specific to each channel type. For example, for flows in round pipes under turbulent conditions, the Dittus—Boelter correlations for the Nusselt number and the Colebrook-White approach for the friction coefficient are used; for microchannels, the Gnielinsky correlation and correlations refined based on experimental data for specific working fluids are used; for finned channels, empirical formulas taking into account the height and pitch of the fins are used, etc. The mechanical module calculates stresses in the channel/pipe walls under internal and external pressure and compares them with the material’s yield strength within a specified margin.
To correctly account for the strong but still continuous variation of thermophysical properties of CO2 in the near-critical region (though not directly at the critical point), a segmented, or zone-wise, calculation procedure was implemented.
In this method, the total heat-transfer duty Qtot of each heat exchanger is divided into N elementary zones corresponding to equal increments of heat load or enthalpy:
Δ h i = ( h o u t + h i n ) / N
Within each segment i, the local fluid properties—density ρi, viscosity μi, thermal conductivity λi, and specific heat cp,i—are recalculated from the REFPROP/CoolProp database at the average temperature and pressure of that zone. This allows accurate tracking of the pronounced but smooth gradients of cp(T), λ(T), and μ(T) near the pseudo-critical line, without introducing discontinuities or relying on oversimplified property averaging.
For each segment, the Reynolds and Prandtl numbers are computed, and the local Nusselt number Nui and friction factor fi are determined using conventional turbulent-flow correlations (Dittus–Boelter, Gnielinski, or geometry-specific empirical relations). The local heat-transfer coefficient is calculated as
α i = N u i λ i D h
where Dh is the hydraulic diameter, m.
The total heat-transfer rate and pressure drop are then evaluated by integration over all zones:
Q t o t =   i = 1 N k i F i Δ T i ,   Δ p t o t =   i = 1 N Δ p i
where ki—local overall heat-transfer coefficient, W/m2/K.
This approach makes it possible to apply well-established empirical correlations outside the immediate critical region while preserving the accuracy of property-dependent effects in the near-critical domain typical of high-pressure CO2 heat exchangers.
A sensitivity analysis performed for different numbers of zones (N = 10, 20, 50, 100) confirmed that results converge rapidly: increasing N above 50 changes the overall Nusselt number and pressure drop by less than 2%.
Hence, the segmented discretization ensures numerical stability and physical consistency of the heat-transfer modeling near, but not exactly at, the critical point.
This methodology—often referred to as the segmental design method or piecewise property integration—has been successfully applied in previous works on supercritical CO2 recuperators and compact heat exchangers [34].
In the final step, the apparatus manufacturing costs and the adjusted operating costs are calculated for each calculated combination. Material costs are determined based on the mass of structural elements (pipes, plates, fins) and current prices for the corresponding alloys (carbon steel, stainless steel, titanium, nickel, etc.). The materials database includes strength characteristics (for calculating thicknesses) and the average market price per kilogram, accounting for fluctuations. Capital manufacturing costs also include the cost of manufacturing operations—welding, brazing, and stamping—based on data from machine-building companies and manufacturing standards. Operating costs in the model are primarily related to the energy expended in pumping the working fluid through the apparatus, i.e., they depend on the calculated hydraulic losses (the higher the pressure loss, the greater the required compressor or pump work, equivalent to the energy consumed). Thus, the total cost S is represented as a function of the geometric parameters: reducing the channel dimensions generally improves heat transfer and reduces the required area, but increases hydraulic resistance and, consequently, pumping costs—an optimum exists in each specific case. Furthermore, additional adjustments related to the assessment of maintenance complexity (e.g., the need for periodic cleaning of narrow channels) or service life can be introduced into the calculation of S. However, these factors were not explicitly considered in this study, although they are indirectly reflected through the acceptable designs. S is calculated for all combinations of parameters that pass the strength test and meet the heat transfer requirements. The minimum value of S determines the optimal configuration for a given type of heat exchanger. The minimum values of S are then compared between different design types, thereby identifying the most cost-effective type of device for the given conditions.
To confirm the adequacy of the developed optimization methodology, a verification study was performed comparing the calculated characteristics of representative heat exchangers with catalog data from leading manufacturers. The comparison included shell-and-tube units (Kelvion (Herne, Germany) [35]), plate-type exchangers (Alfa Laval (Lund, Sweden) [36]), and printed circuit heat exchangers (Heatric [37]). Figure 3 presents the comparison of calculated and reference data in terms of total mass and overall dimensions. The deviations between the modeled and catalog values did not exceed 10–15%, which corresponds to the typical uncertainty range of empirical heat transfer correlations (e.g., Dittus–Boelter, Gnielinski). This confirms the validity of the adopted correlations and the reliability of the developed algorithm for predicting the techno-economic characteristics of heat exchangers under industrial operating conditions.
Capital costs are calculated as the sum of the cost of materials, labor, and technological processes:
S c a p . = S m a t . + S m a n u f . = M s m a t . + s m a n u f .
where Smat.—material costs, $; Smanuf.—manufacturing cost, $; M—mass of the equipment, kg; smat.—specific material costs, $/kg; smanuf.—specific manufacturing cost, $/kg.
Operating costs include maintenance, energy losses and downtime:
S o p . = S m a i n t . + S e n e r g y
where Smaint.—maintenance costs, $/year; Senergy.—cost of electricity spent on driving the pump/compressor used to pump fluids through the HE, $/year:
S e n e r g y = N 1 c o m p . + N 2 c o m p . · 8760 · p e . p = Δ p 1 · Q 1 + Δ p 2 · Q 2 η c o m p . · 8760 · p e . p
where N 1 c o m p . , N 2 c o m p . —electric power of the pump/compressor, caused by the presence of pressure losses of the heating and heated fluids, Watt; pe.p.—electricity price, $/Wh; Q1, Q2—volumetric flow rates of the heating and heated fluids, m3/s; Δp1, Δp2—corresponding pressure drops, Pa; ηcomp.—efficiency of pump/compressor.
A convenient indicator for comparing the costs of heat exchange equipment of different designs is the specific cost of production and operation of the equipment:
s cap   =   S c a p Q t
where Qt is the thermal power of the heat exchanger, W.
To speed up the calculations, global minimization of total costs was carried out using the “basin-hopping” method (a particular branch of the Monte Carlo method), in which local minima are found using the Nelder-Mead algorithm—a method of unconditional optimization of a function of several variables.
To formulate recommendations for selecting the key design characteristics of heat exchangers for advanced energy systems (oxy-fuel, and waste heat recovery) operating with low-boiling working fluids, optimization studies were conducted using the developed methodology. Based on the results of variant calculations, the dependence of the weight, size, and cost characteristics of heat exchangers (waste heat recovery units, carbon dioxide, and freon regenerators) on the hot source temperature was established. Furthermore, the geometric channel dimensions that were determined ensure minimal total costs for heat exchanger production and operation.

3. Results

The application of the methodology to the described scenarios revealed several patterns concerning the influence of cycle conditions (heat source temperature, type of working fluid) on the optimal characteristics of heat exchangers and their cost.
Following a preliminary selection process based on the developed methodology and considering the design limitations of low-grade heat recovery units, significant volumetric flow rates, and increased requirements for protection against gas-side contamination, two design variants were approved for further optimization: a utilizer unit with a staggered bundle of smooth tubes and a utilizer unit with a staggered bundle of finned tubes. This choice was based on their adaptability to high gas flow rates, the ability to provide an extended heat-transfer surface with acceptable aerodynamic losses, adequate strength under low gas-side pressure and moderate pressure on the low-boiling fluid side, as well as maintainability and resistance to carbon formation. At the same time, the finning in a staggered arrangement provides additional intensification of heat transfer on the gas side and a reduction in the required surface area in relation to a smooth-tube bundle, while the basic smooth-tube version retains the advantages of ease of manufacture and cleaning, which is important for long-term operation of waste heat recovery lines.
Figure 4 shows how the inlet and outlet gas temperatures of the combined-cycle waste heat exchangers, as well as their thermal power, vary with the hot source temperature (waste gases at the inlet of the CO2 utilizer). The temperatures and types of low-boiling substances used as heated fluids in the waste heat exchangers, indicated in Figure 4, were selected in accordance with the initial data: for hot source temperatures of 300–450 °C, the optimal working fluid was refrigerant R236ea, and for temperatures of 500–550 °C–R124.
The diagram of the thermal capacity of the waste heat exchangers, shown in Figure 4b, is constructed for a waste gas mass flow rate of 100 kg/s (this flow rate was chosen as representative for industrial power plants in this study). The observed jump in the capacity of the ORC waste heat exchangers from 12.1 MW to 19.8 MW with increasing hot source temperature is due to a change in the organic working fluid type (and consequently its optimal thermodynamic parameters). The combined heat duty of the CO2 and ORC waste heat exchangers changes smoothly with changing hot source temperature, since the outlet gas temperature remains at the same level (80–110 °C).
Figure 4c shows the temperature–heat duty (T–Q) diagrams for the ORC heat exchangers using R236ea and R124 as working fluids. These curves illustrate the thermal matching between the waste gas stream and the organic fluids at different hot source temperatures. For hot source temperatures up to about 450 °C, the T–Q profiles of the waste gas and R236ea demonstrate uniform heat transfer with a minimum temperature difference of 10 K along the exchanger. As the hot source temperature increases to 500 °C, switching the working fluid to R124 causes a noticeable relocation of the pinch point, shifting it toward the outlet section of the heat exchanger. This behavior results from the change in thermophysical properties between the two fluids and their differing saturation temperature characteristics.
As the hot source temperature increases, the average temperature difference in the waste heat recovery units increases, which leads to a reduction in the required surface area and a decrease in the specific cost (per unit of transmitted power) (Figure 5a). Thus, for a smooth-tube CO2 utilizer unit, it was shown that with an increase in the gas temperature from 350 °C to 550 °C, the average temperature difference increases from ~10 °C to ~30 °C, and the specific total cost is reduced by a factor of approximately 2.45 (from 148.9 to 60.8 $/kW). An analysis of the dependencies of the specific cost of production and operation of combined cycle waste heat recovery units on Thot source. for various design options of tubes (without fins, with fins), shown in Figure 5c, indicates that adding fins to the tubes reduces the cost by about 5–8% on average.
Based on the preliminary selection for CO2-cycle regenerators at ultra-high pressures (>25 MPa), three design options were selected for further optimization: PCHE, shell-and-tube HE (STHE) and double-pipe HE (DPHE).
An increase in the hot source temperature reduces the relative cost of heat exchangers, although the effect may not be strictly monotonic due to the associated change in the optimal cycle conditions (Figure 6). For recompression CO2 cycle regenerators, when Thot source is increased from 300 °C to 550 °C, the specific cost of PCHE recuperators increased from 18.32 to 21.4 $/kW (a ~17% increase), while for shell-and-tube recuperators the cost decreased from 36.4 to 33.3 $/kW (~8% decrease, which is associated with the redistribution of thermal loads and CO2 properties near the critical region).
In the temperature range of 400–450 °C, the minimum specific cost of production and operation of the HTR and LTR occurs for all design types (at Thot = 350 °C, s = 18.32 $/kW; at 400 °C, 15.01 $/kW; at 450 °C, 14.55 $/kW). This effect is explained by the improvement of the thermophysical properties of the working fluids in this temperature range. Figure 7 shows how the average temperature difference, heat transfer coefficient, and cold-fluid temperature in the PCHE LTR vary with the hot source temperature. In the hot source temperature range of 400–450 °C, the heat transfer coefficient exhibits a distinct maximum. This is because in this temperature range the heating fluid’s temperature (at a much lower pressure than that of the heated medium) drops by 10–15 °C, approaching its critical point, at which CO2′s heat capacity and thermal conductivity increase sharply (Figure 7b), thereby increasing the heating medium’s heat transfer coefficient.
Although PCHE recuperators provide the lowest specific cost among all options considered (for the given temperature head and pressure constraints), it is important to emphasize that their overall costs are largely determined by the microchannel geometry and associated flow parameters. The hydraulic diameter plays a key role, simultaneously determining the heat transfer coefficient and the magnitude of hydraulic losses. A smaller diameter reduces the required surface area and mass, but exponentially increases pressure drops and, consequently, operating costs for pumping, while excessively larger channels lead to an increase in surface area and metal consumption. The velocity of the heating medium also has a significant impact, since, through the Reynolds number, it determines the intensity of heat transfer and specific losses, as well as the optimal ratio of hot and cold flow velocities, which in a microchannel matrix has a narrow permissible range due to the identical channel cross-sections.
Figure 8 shows how the cost of etched-channel CO2 regenerators (G = 100 kg/s, Thot source = 550 °C) depends on the channel hydraulic diameter and the heating medium’s velocity. For these conditions, the minimum costs of the etched-channel HTR and LTR are $281,300 and $349,000, achieved at hydraulic diameters of 0.66 mm and 0.43 mm, respectively.
Although the optimization procedure identified optimal hydraulic diameters in the range of 0.3–0.7 mm for the printed circuit heat exchangers (PCHEs), these values remain within the limits of current manufacturing capabilities. Modern photochemical etching and diffusion-bonding technologies routinely produce channels with characteristic sizes down to 0.2–0.25 mm and wall thicknesses of 0.3–0.5 mm, ensuring structural integrity under pressures exceeding 30 MPa [38,39,40].
The cost of materials and electricity are important factors influencing the optimal design of heat-exchange equipment for low-boiling fluids. Figure 9 shows how the optimal PCHE channel size and cost vary with material price and electricity price (the HTR and LTR parameters of the recompression CO2 Brayton cycle for G = 100 kg/s and Thot source= 550 °C). The dots in the figures indicate the costs under the basic conditions of heat exchange modeling: with a material price of 1.5 $/kg and an electricity price of 30 $/MWh.
According to the calculation results, an increase in the cost of materials leads to a decrease in the optimal channel dimensions, which thereby reducing metal consumption. For example, an increase in the cost of materials to $6/kg at a constant price of electricity of $30/MWh causes the optimal channel diameter to decrease from 0.66 mm to 0.45 mm and raises the total cost from $281,000 to $460,000. In turn, an increase in electricity price leads to higher operating costs due to pressure losses, which in turn increases the optimal channel cross-sectional area. Thus, at a material price of $1.5/kg, an increase in the price of electricity from $30 to $100/MWh leads to an increase in the optimal diameter from 0.66 to 0.95 mm, and the final cost of production and operation increases from $281,000 to $490,000.
Table 6 and Table 7 present the main results of the calculation options for utilizers and regenerators for combined-cycle waste heat recovery power plants. It was found that, of all the waste heat recovery unit design options considered, PCHE regenerators and finned tube utilizers provide the greatest compactness and the lowest total production and operating costs.
Thus, for a combined cycle with CO2 and an ORC, it has been shown that the most cost-effective design solutions are PCHE regenerators and finned-tube heat exchangers. However, to assess the potential of the organic cycle separately, it is necessary to analyze the operation of its key in-cycle heat exchanger—the regenerator. This device determines the degree of heat recovery in the circuit, influences the thermodynamic efficiency of the cycle, and accounts for a significant portion of its capital and operating costs. Therefore, further research focuses on optimizing the design parameters of the ORC regenerator.
It is also important to emphasize that during the preliminary design selection stage for the ORC regenerator, in addition to the previously considered design solutions, a plate-finned-tubes configuration was included in the list of designs approved for optimization analysis. This expansion of the design pool is due to the inherently lower operating pressures in the ORC regenerator compared to s-CO2 regenerators.
Since a plate-finned-tube regenerator is formed by tube bundles finned by parallel plates, its thermal–hydraulic characteristics are largely determined by the tube sheet geometry. The key parameters are the relative transverse and longitudinal pitch, normalized to the diameter, which simultaneously determine the size of the developed surface and the level of aerodynamic resistance in the intertube space. For fixed materials, tube diameters, and plate gaps, it is the transverse spacing S1/d and the longitudinal spacing S2/d that form the primary compromise between heat transfer intensity and pressure losses, and therefore the overall cost of the unit. In this regard, the dependence of the total cost of production and operation of the ORC regenerator (R236ea, Thot source. = 200 °C, G = 100 kg/s) on the relative steps with other optimized parameters, shown in Figure 10a demonstrates a clearly defined minimum region of about $120,000, corresponding to a stable ratio of S1/S2 = 1.35.
To clarify this relationship, Figure 10b,c presents the calculated fields of the Nusselt number (Nu) and the friction factor (f) as functions of the relative transverse and longitudinal tube pitches (S1/d and S2/d). It should be noted that for each combination of S1/d and S2/d, a separate optimization of other parameters—such as flow regime (Reynolds number) and geometric layout—was performed to ensure comparable operating conditions. The results show that the region corresponding to the minimum total cost in Figure 10a lies within the area where the heat-transfer intensity is combined with relatively low hydraulic resistance. This confirms that the economic optimum results from the same thermohydraulic balance: an increase in the transverse spacing reduces pressure losses, while an excessive increase in both spacings decreases the heat-transfer coefficients. The obtained optimum ratio S1/S2 ≈ 1.3–1.4 therefore represents the most efficient compromise between thermal performance and flow resistance, which remains valid for a wide range of Reynolds numbers and working-fluid properties.
Below, we examine the temperature dependence of the total cost for alternative ORC regenerator designs. Figure 11 shows the dependence of the production and operating costs of various ORC regenerator designs on the hot source temperature. Data analysis shows that the plate-and-tube design consistently demonstrates lower costs than other types across the entire temperature range studied for all fluid types.
It is significant that increasing the hot source temperature from 150 to 300 °C significantly increases the production and operating costs of all design types: for R236ea, the plate-finned-tube design increases by 4.5 times, the PCHE design increases by 6.5 times, and the shell-and-tube design increases by 5.5 times. This is due to the increase in thermal power (4.7 times), while the average temperature difference between the fluids in this hot-source temperature range remains virtually unchanged. At the same time, the plate-finned-tube design maintains its advantage across the entire temperature range, with the exception of R134a at 150 °C, where it is slightly inferior to the PCHE design.
In Table 8, the weight, size, and total cost of production and operation of ORC regenerators (G = 100 kg/s) are presented. It can be seen that the most optimal regenerator design is the plate-finned-tube type, but PCHE has smaller dimensions.
In discussing the influence of economic factors, we note the practical significance of these results. For example, for enterprises where the cost of materials (say, high-quality stainless steel or alloy) is high, it makes sense to invest in more complex but material-saving designs—with microchannels, intensive finning, and perhaps more labor-intensive manufacturing. Conversely, if electricity is expensive, the unit will incur significant operating costs due to pumping fluids through excessively narrow channels, and it is preferable to choose a less complex design, even if it requires more metal. Thus, the optimal heat exchanger design may vary across countries or economic conditions: our methodology allows us to take these differences into account at the design stage. This approach is relevant given the volatility of material prices (for example, fluctuations in metal prices) and energy resources.
Finally, it should be emphasized that the achieved reduction in the overall costs of heat exchange equipment directly impacts the cost of energy generated in the power complexes under consideration. Reducing the metal consumption of the equipment and increasing its efficiency (reduced heat loss) makes installations using low-boiling working fluids more economically attractive. This is especially important for heat recovery technologies (ORC, CO2 cycles), the yield of which is sensitive to equipment cost. The results of this study can be used in preliminary feasibility studies of such projects, enabling the selection of an efficient heat exchange unit layout at an early stage. Furthermore, the proposed methodology can be further developed and expanded: for example, by incorporating reliability and service life factors (corrosion, surface fouling), optimizing not only costs but also durability. It is also promising to expand the materials database, taking into account the emergence of new alloys, polymers for medium temperatures, and composites, which may change the optimal choice. However, it is already clear that a systematic approach to design selection using optimization algorithms is a powerful tool that complements engineering experience.

4. Conclusions

Based on the completed research, the following main conclusions can be formulated:
  • A methodology for the substantiated selection of heat exchanger designs for low-boiling fluids has been developed, including an optimization calculation algorithm and a set of databases on constraints and characteristics. This methodology, given environmental parameters and economic indicators, allows for the determination of the type and geometry of the device that minimizes the total costs of its production and operation while ensuring the performance of the necessary thermal engineering functions.
  • The optimal choice of design solutions for promising waste-to-energy cycles has been substantiated. It has been established that in a combined waste-to-energy cycle (recompression CO2 + ORC), the optimal design of utilizers is finned tube bundles arranged in a staggered pattern. At a hot source temperature of 300–550 °C such devices provide the smallest metal content. Recommended geometric parameters: tubes diameter ~12 mm (11–14 mm), pitch S1/Dtube ≈ 2.1 and S2/Dtube ≈ 1.7. This solution is superior in overall efficiency to options with smooth pipes, due to the increased heat transfer coefficient and the reduction in the required surface area.
  • For recuperative regenerators of the s-CO2 cycle, it is advisable to use printed circuit heat exchangers (PCHE) based on diffusion-welded plates. Such devices are optimal at high CO2 pressure (~20 MPa and above) and small temperature approach. It was found that the optimal range of microchannel hydraulic diameters is ~0.5–0.6 mm for a high-temperature regenerator and ~0.3–0.45 mm for a low-temperature regenerator. The use of PCHE ensures maximum compactness and minimal specific costs compared to alternative designs capable of operating under these conditions.
  • For the ORC regenerator, the recommended design is a plate-finned-tube heat exchanger with flat plate finning. Optimum design characteristics: tube diameter 12–15 mm, distance between finning plates ~10 mm, tube pitches S1/Dtube ≈ 3, S2/Dtube ≈ 2.2. This heat exchanger ensures low temperature difference and high regeneration efficiency with an acceptable pressure drop and minimal production costs. In certain cases (e.g., for working fluids with an average pressure of ~2–3 MPa), it is permissible to use a microchannel PCHE instead of a plate-and-tube unit if this provides a gain in compactness; however, the general trend is that the plate-finned-tubes design is more universal for a wide range of ORC parameters.
  • Taking economic factors (material and energy costs) into account significantly influences the optimal heat exchanger design. It has been shown that as material prices rise, the algorithm shifts the solution toward more complex (material-saving) surfaces with smaller channels and fins, while rising energy costs lead to the selection of designs with lower pressure losses (larger channels, less dense fins). This should be taken into account during design: the economically optimal design should be determined taking into account the current regional price conditions and the operating time.
The obtained scientific and practical results contribute to the design methodology of heat exchangers for low-boiling working fluids. Application of the proposed methodology and conclusions will enable the creation of more efficient and cost-effective heat exchangers for heat recovery systems, refrigeration equipment, and new power plants, which, in turn, will contribute to increased energy efficiency and cost reduction in these areas.

Author Contributions

Conceptualization, V.K.; software, D.P. (Daniil Patorkin); methodology, V.K.; validation, A.V.; formal analysis, D.P. (Dmitriy Pisarev); investigation, D.P. (Daniil Patorkin); resources, A.V.; data curation, A.V.; writing—original draft preparation, D.P. (Daniil Patorkin); writing—review and editing, A.M.; visualization, A.M.; supervision, V.K.; project administration, D.P. (Dmitriy Pisarev); funding acquisition, D.P. (Dmitriy Pisarev). All authors have read and agreed to the published version of the manuscript.

Funding

This study conducted by National Research University “Moscow Power Engineering Institute” was supported by the Russian Science Foundation under Agreement No. 25-79-30037, https://rscf.ru/project/25-79-30037/ (accessed on 12 November 2025).

Data Availability Statement

The original contributions presented in this study are included in the article. Further inquiries can be directed to the corresponding author.

Conflicts of Interest

The authors declare no conflicts of interest.

References

  1. Drescher, U.; Brüggemann, D. Fluid selection for the Organic Rankine Cycle (ORC) in biomass power and heat plants. Appl. Therm. Eng. 2007, 27, 223–228. [Google Scholar] [CrossRef]
  2. Maksimov, I.; Kindra, V.; Vegera, A.; Rogalev, A.; Rogalev, N. Thermodynamic Analysis and Optimization of Power Cycles for Waste Heat Recovery. Energies 2024, 17, 6375. [Google Scholar] [CrossRef]
  3. Bao, J.; Zhao, L. A review of working fluid and expander selections for Organic Rankine Cycle. Renew. Sustain. Energy Rev. 2013, 24, 325–342. [Google Scholar] [CrossRef]
  4. Heberle, F.; Brüggemann, D. Exergy based fluid selection for an ORC in geothermal applications. Appl. Therm. Eng. 2010, 30, 1326–1332. [Google Scholar] [CrossRef]
  5. Quoilin, S.; Van den Broek, M.; Declaye, S.; Dewallef, P.; Lemort, V. Techno-economic survey of Organic Rankine Cycle (ORC) systems. Renew. Sustain. Energy Rev. 2013, 22, 168–186. [Google Scholar] [CrossRef]
  6. Span, R.; Wagner, W. A New Equation of State for Carbon Dioxide Covering the Fluid Region from the Triple-Point Temperature to 1100 K at Pressures up to 800 MPa. J. Phys. Chem. Ref. Data 1996, 25, 1509–1596. [Google Scholar] [CrossRef]
  7. Ling, J.; Chen, X. Energy and Economic Analysis of a New Combination Cascade Waste Heat Recovery System of a Waste-to-Energy Plant. Energies 2024, 17, 5196. [Google Scholar] [CrossRef]
  8. Holik, M.; Živić, M.; Virag, Z.; Barac, A. Optimization of an organic Rankine cycle constrained by the application of compact heat exchangers. Energy Convers. Manag. 2019, 188, 333–345. [Google Scholar] [CrossRef]
  9. Lu, P.; Liang, Z.; Luo, X.; Xia, Y.; Wang, J.; Chen, K.; Liang, Y.; Chen, J.; Yang, Z.; He, J.; et al. Design and optimization of organic rankine cycle based on heat transfer enhancement and novel heat exchanger: A review. Energies 2023, 16, 1380. [Google Scholar] [CrossRef]
  10. Wang, H.X.; Lei, B.; Wu, Y. Control Strategies of Working Medium Pump and Cooling Water Pump in Small-Scale Organic Rankine Cycle System with Variable Condensing Environment Conditions. 2023. Available online: https://ssrn.com/abstract=4414705 (accessed on 12 November 2025).
  11. Yia, G.; Hendersona, L.C.; Lia, J.; Leia, W.; Zhaoa, S. Thermally conductive composites as polymer heat exchangers for water and energy recovery: From materials to products. Appl. Therm. Eng. 2025, 268, 125845. [Google Scholar] [CrossRef]
  12. Dostal, V.; Hejzlar, P.; Driscoll, M.J. High-performance supercritical carbon dioxide cycle for next-generation nuclear reactors. Nucl. Technol. 2006, 154, 265–282. [Google Scholar] [CrossRef]
  13. Li, Q.; Fu, X.; Lin, Z.; Liu, X.; Zhao, B.; Cai, W. Analysis of complex methane transcritical flow and heat transfer mechanism in PCHE Zigzag channel. Int. J. Therm. Sci. 2025, 210, 109678. [Google Scholar] [CrossRef]
  14. Marchionni, M.; Bianchi, G.; Tassou, S.A. Review of supercritical carbon dioxide (sCO2) cycles—Heat exchanger selection and materials. SN Appl. Sci. 2020, 2, 2116. [Google Scholar]
  15. Wang, W.; Ding, L.; Niu, M.; Li, B.; Shuai, Y.; Sunden, B. Numerical investigation of conjugated heat transfer mechanisms of supercritical hydrogen-helium in PCHE channels. Numer. Heat Transf. Part A Appl. 2024, 86, 4158–4179. [Google Scholar] [CrossRef]
  16. Shah, R.K.; Sekulic, D.P. Fundamentals of Heat Exchanger Design; Wiley: Hoboken, NJ, USA, 2003. [Google Scholar]
  17. Kuppan, T. Heat Exchanger Design Handbook, 2nd ed.; CRC Press: Boca Raton, FL, USA, 2013. [Google Scholar]
  18. Kakaç, S.; Liu, H.; Pramuanjaroenkij, A. Heat Exchangers: Selection, Rating, and Thermal Design, 2nd ed.; CRC Press: Boca Raton, FL, USA, 2002. [Google Scholar]
  19. Hewitt, G.F.; Shires, G.L.; Bott, T.R. Process Heat Transfer; CRC Press: Boca Raton, FL, USA, 1994. [Google Scholar]
  20. Asadi, M.; Song, Y.; Sunden, B.; Xie, G. Economic optimization design of shell-and-tube heat exchangers by a cuckoo-search-algorithm. Appl. Therm. Eng. 2014, 73, 1032–1040. [Google Scholar] [CrossRef]
  21. Qureshi, B.A.; Zubair, S.M. Cost Optimization of Heat Exchanger Inventory in Cascade Refrigeration Cycles. Arab. J. Sci. Eng. 2023, 48, 12513–12522. [Google Scholar] [CrossRef]
  22. Prajapati, P.; Raja, B.D.; Patel, V.; Jouhara, H. Energy-economic analysis and optimization of a shell and tube heat exchanger using a multi-objective heat transfer search algorithm. Therm. Sci. Eng. Prog. 2024, 56, 103021. [Google Scholar] [CrossRef]
  23. Ayub, A. Supercritical Carbon Dioxide Power Cycles for Waste Heat Recovery of Gas Turbine. Master’s Thesis, Capital University of Science and Technology, Islamabad, Pakistan, 2018. [Google Scholar]
  24. Kays, W.M.; London, A.L. Compact Heat Exchangers, 3rd ed.; McGraw-Hill: New York, USA, 1984. [Google Scholar]
  25. Ancona, M.A.; Bianchi, M.; Branchini, L.; De Pascale, A.; Melino, F.; Peretto, A.; Torricelli, N. Systematic Comparison of ORC and sCO2 Combined Heat and Power Plants for Energy Harvesting in Industrial Gas Turbines. Energies 2021, 14, 3402. [Google Scholar] [CrossRef]
  26. Kindra, V.; Komarov, I.; Osipov, S.; Zlyvko, O.; Maksimov, I. Feasibility study of the CO2 regenerator parameters for oxy-fuel combustion power cycle. Inventions 2022, 7, 66. [Google Scholar] [CrossRef]
  27. Kindra, V.; Rogalev, N.; Rogalev, A.; Naumov, V.; Sabanova, E. Thermodynamic Optimization of Low-Temperature Cycles for the Power Industry. Energies 2022, 15, 2979. [Google Scholar] [CrossRef]
  28. Rogalev, A.; Kindra, V.; Komarov, I.; Osipov, S.; Zlyvko, O. Structural and Parametric Optimization of S-CO2 Thermal Power Plants with a Pulverized Coal-Fired Boiler Operating in Russia. Energies 2021, 14, 7136. [Google Scholar] [CrossRef]
  29. Rogalev, N.; Rogalev, A.; Kindra, V.; Komarov, I.; Zlyvko, O. Structural and parametric optimization of S–CO2 nuclear power plants. Entropy 2021, 23, 1079. [Google Scholar] [CrossRef] [PubMed]
  30. Marchionni, M.; Burgess, G.; White, A.J. Techno-economic comparison of ORC and sCO2 power cycles for industrial waste-heat recovery. Appl. Energy 2021, 301, 117430. [Google Scholar]
  31. Dostal, V.; Hejzlar, P.; Driscoll, M.J. The supercritical carbon dioxide power cycle: Comparison to other advanced power cycles. Nucl. Technol. 2006, 154, 283–301. [Google Scholar] [CrossRef]
  32. Bell, I.H.; Wronski, J.; Quoilin, S.; Lemort, V. Pure and Pseudo-Pure Fluid Thermophysical Property Evaluation and the Open-Source Thermophysical Property Library CoolProp. Ind. Eng. Chem. Res. 2014, 53, 2498–2508. [Google Scholar] [CrossRef]
  33. Ryzhov, S.B.; Zubchenko, A.S.; Kashirskiy, Y.V.; Banyuk, G.F. Steels and Alloys of Power Equipment: Handbook; Mashinostroenie: Moscow, Russia, 2008; 960p. [Google Scholar]
  34. Guo, J. Design analysis of a supercritical carbon dioxide recuperator using a segmental design method. Appl. Energy 2016, 164, 21–27. [Google Scholar] [CrossRef]
  35. Kelvion. Shell & Tube Single ComFin—Factsheet; PDF Brochure for Shell-And-Tube Heat Exchangers. Available online: https://separatorequipment.com/wp-content/uploads/2021/02/Kelvion_Shell_Tube_Single_ComFin_EN_WEB_SSE.pdf (accessed on 31 October 2025).
  36. Alfa Laval. T6-PFM 35 Plates DN50 Connection—Gasketed Plate Heat Exchanger; Product Page with Technical Details (Weight, Dimensions). Available online: https://shop.alfalaval.com/en-se/gasketed-plate-heat-exchangers--2244334/t6-pfm-35-plates-dn50-connection-gasketed-plate-heat-exchanger--3049506- (accessed on 31 October 2025).
  37. Parker Hannifin, Heatric Division. Printed Circuit Heat Exchangers (PCHE) Overview. Available online: https://www.parker.com/gb/en/divisions/heatric-division/resources/heat-exchangers.html (accessed on 31 October 2025).
  38. Pierres, R.L.; Southall, D.; Osborne, S. Impact of Mechanical Design Issues on Printed Circuit Heat Exchangers. In Proceedings of the SCO2 Power Cycle Symposium, Boulder, CO, USA, 24–25 May 2011. [Google Scholar]
  39. Seo, J.-W.; Kim, Y.-H.; Kim, D.; Choi, Y.-D.; Lee, K.-J. Heat Transfer and Pressure Drop Characteristics in Straight Microchannel of Printed Circuit Heat Exchangers. Entropy 2015, 17, 3438–3457. [Google Scholar] [CrossRef]
  40. Chai, L.; Tassou, S.A. A Review of Printed Circuit Heat Exchangers for Helium and Supercritical CO2 Brayton Cycles. Appl. Therm. Eng. 2020, 169, 114951. [Google Scholar]
Figure 1. Dependence of thermophysical properties of CO2 on temperature and pressure: (a) Heat capacity; (b) Density.
Figure 1. Dependence of thermophysical properties of CO2 on temperature and pressure: (a) Heat capacity; (b) Density.
Energies 18 05987 g001
Figure 2. Block diagram of the algorithm for optimizing the design characteristics of the HE.
Figure 2. Block diagram of the algorithm for optimizing the design characteristics of the HE.
Energies 18 05987 g002
Figure 3. Comparison of calculated and catalog parameters of heat exchangers (STHE [35], Plate [36], and PCHE [37]) for model verification.
Figure 3. Comparison of calculated and catalog parameters of heat exchangers (STHE [35], Plate [36], and PCHE [37]) for model verification.
Energies 18 05987 g003
Figure 4. Dependences of the waste gas temperatures at the inlets and outlets of the utilizer units (a), their heat duty (b), and the temperature–heat duty (T–Q) matching curves for the ORC subsystem with different working fluids at hot source temperatures of 450 °C and 500 °C (c).
Figure 4. Dependences of the waste gas temperatures at the inlets and outlets of the utilizer units (a), their heat duty (b), and the temperature–heat duty (T–Q) matching curves for the ORC subsystem with different working fluids at hot source temperatures of 450 °C and 500 °C (c).
Energies 18 05987 g004
Figure 5. Comparison of characteristics of combined cycle waste heat recovery units: (a) schematic representation (labels b and c indicate the HE analyzed in subfigures (b,c)); (b) unit cost and temperature difference of the smooth-tube CO2 utilizer; (c) cost for smooth and finned tubes ORC and CO2 utilizers.
Figure 5. Comparison of characteristics of combined cycle waste heat recovery units: (a) schematic representation (labels b and c indicate the HE analyzed in subfigures (b,c)); (b) unit cost and temperature difference of the smooth-tube CO2 utilizer; (c) cost for smooth and finned tubes ORC and CO2 utilizers.
Energies 18 05987 g005
Figure 6. Dependence of the HTR and LTR parameters on the temperature of the hot source: (a) schematic representation; (b) thermal power; (c) specific cost of production and operating.
Figure 6. Dependence of the HTR and LTR parameters on the temperature of the hot source: (a) schematic representation; (b) thermal power; (c) specific cost of production and operating.
Energies 18 05987 g006
Figure 7. The influence of exhaust gas temperature on the thermal characteristics of the PCHE LTR (a) and temperature on properties of CO2 at 7.8 MPa (b).
Figure 7. The influence of exhaust gas temperature on the thermal characteristics of the PCHE LTR (a) and temperature on properties of CO2 at 7.8 MPa (b).
Energies 18 05987 g007
Figure 8. Dependence of the cost of PCHE HTR (a) and LTR (b) on the channel sizes and fluids flow rates.
Figure 8. Dependence of the cost of PCHE HTR (a) and LTR (b) on the channel sizes and fluids flow rates.
Energies 18 05987 g008
Figure 9. The influence of the cost of materials and electricity on the optimal diameter (a,c) of the channels and its cost (b,c): (a,b) HTR; (c,d) LTR.
Figure 9. The influence of the cost of materials and electricity on the optimal diameter (a,c) of the channels and its cost (b,c): (a,b) HTR; (c,d) LTR.
Energies 18 05987 g009
Figure 10. Dependence of the parameters of a plate-finned-tubes heat exchanger on the relative longitudinal and transverse pitches of the tubes: (a) Cost; (b) Nu; (c) f.
Figure 10. Dependence of the parameters of a plate-finned-tubes heat exchanger on the relative longitudinal and transverse pitches of the tubes: (a) Cost; (b) Nu; (c) f.
Energies 18 05987 g010
Figure 11. Dependence of the cost of ORC regenerators on the temperature of the hot source, design and type of fluid: (a) plate-finned-tubes HE; (b) PCHE; (c) STHE.
Figure 11. Dependence of the cost of ORC regenerators on the temperature of the hot source, design and type of fluid: (a) plate-finned-tubes HE; (b) PCHE; (c) STHE.
Energies 18 05987 g011
Table 1. Parameters of fluids for heat exchangers s-CO2 cycles.
Table 1. Parameters of fluids for heat exchangers s-CO2 cycles.
Heat Exchange EquipmentThot source, °CTemperature, °CPressure, MPaFluid
HotColdHotColdHotCold
InletOutletInletOutlet
CO2550550297.6287.64820.134Exhaust gas CO2
500500303.6293.6478.30.133
450450210.7200.7412.70.132
400400202.9192.9387.20.130
350350203.4193.4339.10.125
300300202.2188.12900.117
HTR550317.9201.7196.7287.67.834CO2CO2
500317.7221.2216.2293.67.833
450262.898.493.4200.77.832
400246.7108.1103.1192.97.830
350221.5145.1140.1193.47.825
300213.8128.2123.2188.17.817
LTR550201.78479184.57.834CO2CO2
500221.282.977.7210.97.833
45098.481.576.588.77.832
400108.178.973.9957.830
350145.17267.0126.57.825
300128.259.554.0118.97.817
Table 2. Parameters of fluids for ORC heat exchangers.
Table 2. Parameters of fluids for ORC heat exchangers.
Heat ExchangerThot source, °CTemperature, °CPressure, MPaFluid
HotColdHotColdHotCold
InletOutletInletOutlet
ORC utilizer15015082.449.4107.80.11.49Discharge gasesR236ea
20020080.558.6181.10.15.90
25025089.979.6228.50.112.76
300300107.897.8256.60.116.67
15015080.557.1133.60.13.45R134a
20020080.261.2188.40.19.33
25025084.674.0231.10.117.65
20020080.257.7183.10.16.88R124
25025084.073.4228.40.113.73
300300107.697.6266.90.119.12
Regenerator15061.635.630.749.40.241.49R236eaR236ea
20073.037.932.958.60.245.90
25099.141.236.379.60.2412.76
300121.743.138.197.80.2416.67
15073.937.032.057.10.773.45R134aR134a
20076.741.035.961.20.779.33
25091.346.141.174.00.7717.65
20071.739.334.357.70.456.88R124R124
25090.943.538.473.40.4513.73
300121.446.541.597.60.4519.12
Table 6. Weight and size characteristics and total cost of production and operation of combined cycle utilizers.
Table 6. Weight and size characteristics and total cost of production and operation of combined cycle utilizers.
Type DesignsCharacteristicCO2 UtilizerORC Utilizer
Temperature of Hot Source, °C300350400450500550300350400450500550
Staggered smooth tubesS, million $1.52.222.531.892.311.641.571.571.571.571.951.95
Dimensions (height × width × length), m1.414.561.671.751.531.545.105.105.105.102.592.59
45.714.741.740.1050.0751.1610.8810.8810.8810.8823.5123.51
4.357.197.495.266.123.945.975.975.975.976.716.71
Mass, ton66310011148828.51024724.5698.5698.5698.5698.5866.5866.5
Transverse pitch S1/d2.212.382.32.282.292.222.352.352.352.352.342.34
Longitudinal pitch S2/d1.711.811.771.751.761.721.801.801.801.801.791.79
Staggered finned tubesS, million $1.442.082.351.752.211.551.41.41.41.41.761.76
Dimensions (height × width × length), m7.222.418.6711.016.284.995.175.175.175.174.184.18
5.3717.54.874.147.6110.216.976.976.976.978.768.76
1.682.372.691.852.821.391.641.641.641.642.052.05
Mass, ton377570627471.9595.7416.4382.3382.3382.3382.3459.8459.8
Transverse pitch S1/d2.132.162.192.162.472.112.012.012.012.012.072.07
Longitudinal pitch S2/d1.671.691.701.691.871.661.591.591.591.591.631.63
Table 7. Weight and size characteristics and total cost of production and operation of recompression regenerators s-CO2 cycle.
Table 7. Weight and size characteristics and total cost of production and operation of recompression regenerators s-CO2 cycle.
Type DesignsCharacteristicHTRLTR
Temperature of Hot Source, °C300350400450500550300350400450500550
PCHES, thousand $120.8119.9166.8218.6224.2281.2157.9142.669.257.2427.8349.3
Dimensions (width × height × length), m1.0732.8422.1100.7141.0501.0040.4720.9110.7800.6880.9640.778
1.8400.7070.9653.2522.4833.1473.4922.1382.5342.9392.6063.885
0.6410.5700.8050.9410.8560.8941.4000.7160.2640.1511.8031.179
Mass, ton4.794.817.2529.8410.1412.946.625.862.311.3720.5816.33
D, mm0.540.580.610.620.660.660.430.390.350.300.460.43
STHES, thousand $272.5234.9277.9341.5351451.9285.5259.4150.5131.1530.7528.5
Number of shells2234336522108
Dimensions (width × height × length), m1.81.81.61.822.21.41.41.61.81.41.6
1.81.81.61.822.21.41.41.61.81.41.6
999999888967
Mass, ton8.397.397.9811.0711.7515.219.377.614.433.7916.2015.46
Dtube, mm535855616061595561606159
S1/Dtube1.922.112.182.212.062.112.332.322.412.502.232.31
DPHES, thousand $875.4785.5965.212781198154312621038456.3374.426902350
Dimensions (width × height × length), m0.040.0450.0370.0440.0360.0340.0360.0370.0420.0580.0360.037
6.4605.9677.1196.9478.98712.795.795.8575.0354.1587.6568.923
1.3911.5411.3171.5881.2251.1211.1341.2571.4851.9451.1771.252
Mass, ton24.4622.0427.0536.2133.1145.9733.8328.4312.8210.3373.2464.85
Dout, mm39.5044.8036.7144.2135.8034.0235.5637.4042.2657.9736.0537.39
din, mm17.3919.2616.4619.8415.3114.0214.1815.7118.5624.3114.7115.65
Table 8. Weight and size characteristics and total cost of production and operation of ORC regenerators.
Table 8. Weight and size characteristics and total cost of production and operation of ORC regenerators.
Type DesignsCharacteristicORC Regenerator
FluidR236eaR134aR124
Temperature of Hot Source, °C150200250300150200250200250300
PCHES, thousand $781533225096088144120226379
Dimensions (height × width × length), m0.70.61.11.21.20.90.80.75.90.7
3.77.45.36.21.32.74.64.80.88.1
0.40.60.70.90.50.50.40.50.60.8
Mass, ton2.636.8515.1124.61.663.216.1510.1617.9
D, mm0.920.960.910.940.660.660.610.830.760.81
STHES, thousand $12729746370491155233238383469
Num. of shells2234223233
Dimensions (height × width × length), m1.21.41.61.61.21.41.61.41.61.8
1.21.41.61.61.21.41.61.41.61.8
8.59999997.587.56
Mass, ton15.5627.2549.1661.1520.3028.9544.3227.0545.2673.22
Dtube, mm54616257556160615957
S1/Dtube2.22.232.32.272.172.472.262.232.112.31
Plate-finned-tubesS, thousand $711332283176385141109183261.7
Dimensions (height × width × length), m0.70.70.70.71.40.80.53.40.91.1
14.432.232.941.82.91.919.23.017.119.5
0.60.71.11.31.66.11.21.21.31.4
Mass, ton3.769.2914.1221.153.396.6611.866.41116.88
Dtube, mm1212.71414.4131413.612.112.812.9
Transverse pitch S1/d3.053.073.063.072.942.962.953.033.053.04
Longitudinal pitch S2/d2.202.222.212.222.152.172.162.202.222.21
H, mm9.39.59.49.612.212.412.311.411.611.5
Disclaimer/Publisher’s Note: The statements, opinions and data contained in all publications are solely those of the individual author(s) and contributor(s) and not of MDPI and/or the editor(s). MDPI and/or the editor(s) disclaim responsibility for any injury to people or property resulting from any ideas, methods, instructions or products referred to in the content.

Share and Cite

MDPI and ACS Style

Patorkin, D.; Kindra, V.; Vegera, A.; Pisarev, D.; Malenkov, A. Design of Heat Exchangers with Low-Boiling Working Fluids: Algorithm Development and Parameter Optimization. Energies 2025, 18, 5987. https://doi.org/10.3390/en18225987

AMA Style

Patorkin D, Kindra V, Vegera A, Pisarev D, Malenkov A. Design of Heat Exchangers with Low-Boiling Working Fluids: Algorithm Development and Parameter Optimization. Energies. 2025; 18(22):5987. https://doi.org/10.3390/en18225987

Chicago/Turabian Style

Patorkin, Daniil, Vladimir Kindra, Andrey Vegera, Dmitry Pisarev, and Aleksei Malenkov. 2025. "Design of Heat Exchangers with Low-Boiling Working Fluids: Algorithm Development and Parameter Optimization" Energies 18, no. 22: 5987. https://doi.org/10.3390/en18225987

APA Style

Patorkin, D., Kindra, V., Vegera, A., Pisarev, D., & Malenkov, A. (2025). Design of Heat Exchangers with Low-Boiling Working Fluids: Algorithm Development and Parameter Optimization. Energies, 18(22), 5987. https://doi.org/10.3390/en18225987

Note that from the first issue of 2016, this journal uses article numbers instead of page numbers. See further details here.

Article Metrics

Back to TopTop