Abstract
The increasing penetration of distributed energy resources (DERs) such as solar photovoltaic (PV) systems, battery energy storage systems (BESSs), and electric vehicles (EVs) in low-voltage (LV) and medium-voltage (MV) distribution networks is reshaping traditional grid operations. This shift introduces challenges including voltage violations, thermal overloading, and power quality issues due to bidirectional power flows. Hosting capacity (HC) assessment has become essential for quantifying and optimizing DER integration while ensuring grid stability. This paper reviews state-of-the-art HC assessment methods, including deterministic, stochastic, time-series, and AI-based approaches. Techniques for enhancing HC—such as on-load tap changers, reactive power control, and network reconfiguration—are also discussed. A key focus is the emerging concept of dynamic operating envelopes (DOEs), which enable real-time allocation of HC by dynamically adjusting import/export limits for DERs based on operational conditions. The paper examines the benefits, challenges, and implementation of DOEs, supported by insights from Australian projects. Technical, regulatory, and social aspects are addressed, including network visibility, DER uncertainty, scalability, and cybersecurity. The study highlights the potential of integrating DOEs with other HC enhancement strategies to support efficient, reliable, and scalable DER integration in modern distribution networks.
1. Introduction
Global renewable electricity generation is expected to reach over 17,000 TWh by 2030, nearly 90% higher than in 2023, with key milestones including renewables surpassing coal by 2025, wind and solar overtaking nuclear by 2026, and solar PV becoming the world’s largest renewable power source by 2029, followed by wind surpassing hydropower in 2030—a clear indication of the accelerating global energy transition []. The transportation sector significantly contributes to CO2 emissions [] and EVs are a viable solution that has been actively promoted. Consequently, global EV sales reached 17 million in 2024, surpassing a 20% market share for the first time. In early 2025, sales grew by 35% year-over-year in the first three months, with record-breaking figures across all major markets—underscoring the accelerating global shift toward electric mobility []. Worldwide electricity production is anticipated to increase by approximately 50% over the next thirty years, reaching an estimated 42,000 terawatt-hours by 2050 [], as shown in Figure 1. By that time, renewable energy sources are projected to become the primary component of global electricity generation, accounting for nearly 50% of the total output.

Figure 1.
Projected electricity generation worldwide to 2050.
Along with the rest of the world, Australia is increasingly adopting renewable energy sources to meet its energy demands, with a growing emphasis on DERs [], as shown in Figure 2. The trends suggest a significant increase in the incorporation of DERs into regional distribution grids. The uptake of solar PV systems among electricity users connected to LV distribution networks is on the rise, driven by the multitude of benefits associated with this technology []. These facts and figures clearly indicate a global shift toward an energy transition centred on DERs). In this context, the integration of DERs into LV and MV networks is expected to play an increasingly significant role, given their numerous advantages.

Figure 2.
Australia’s plan to reach net-zero carbon by 2030.
Despite being environmentally friendly, the large-scale integration of PV presents operational, management, and planning challenges in LV distribution networks []. The significant increase in PV and EV integration poses a new challenge for local grids that were not initially designed to handle intermittent generation from PV or uncontrolled loads like EV charging []. The intermittent nature of solar PV and wind can impact the power and frequency of the system, resulting in power quality issues []. Therefore, energy systems like BESSs could be a reasonable solution to address the intermittency of these energy resources. The worldwide implementation of DERs like Solar PVs and EVs is in accordance with political, social, economic, technical, and environmental goals related to climate management []. This surge in DERs integration has led to inevitable transformations in traditional local grids, presenting new challenges for distribution network service providers (DNSPs) in accommodating customers at a higher capacity []. The increased integration of DERs can have adverse effects on network operations, including voltage fluctuations, thermal overloading, and protection-related issues [,,,,,]. In conventional practice, local distribution grids are designed for unidirectional power flow; however, the integration of DERs, especially in LV/MV networks, introduces bidirectional power flow, leading to power quality issues within the network []. A conflict of interest has emerged between DER investors and DNSPs due to the unplanned and rapid integration of these energy resources in LV networks, resulting in operational and technical challenges for DNSPs []. Consequently, the concept of HC has gained significance as a crucial step towards fostering a sustainable environment. In the current context, there is a pressing requirement to optimize the integration of DERs based on their HC within the distribution network.
This review provides state-of-the-art information on various methods, tools, and approaches utilized for quantifying DERs HC. Additionally, it addresses the factors influencing DERs HC in a distribution network. Furthermore, the work discusses different methods and techniques employed to ensure these factors remain within permissible limits. An in-depth analysis of various studies on how these methods and techniques enhance DERs HC in electric distribution networks is presented. Moreover, this work also focuses on a new concept called dynamic operating envelope, its different aspects, challenges concerning current studies in the Australian context for the large-scale integration of these DERs, and potential challenges in implementing these operating envelopes. Many papers have been published on the integration of DERs in distribution networks, focusing on HC assessment, enhancement, and the impact of these enhancement techniques on HC levels. However, none have conducted a comprehensive review that also deeply explores the concept of DOEs in the Australian context and related projects. The organization of this review is as follows:
- Section 2 presents the concept of HC and reviews various methods, tools (including their advantages and limitations), and AI techniques used to quantify the HC of DERs.
- Section 3 discusses the factors influencing DER hosting capacity.
- Section 4 examines various techniques for enhancing DER hosting capacity.
- Section 5 explores the role of DOEs in integrating distributed energy resources into low- and medium-voltage distribution networks within an Australian context. It highlights the importance of DOEs, their use cases, a general framework, related Australian projects, implementation strategies, the calculation of operating envelopes, their role in the energy market, and the challenges associated with their deployment.
2. Hosting Capacity
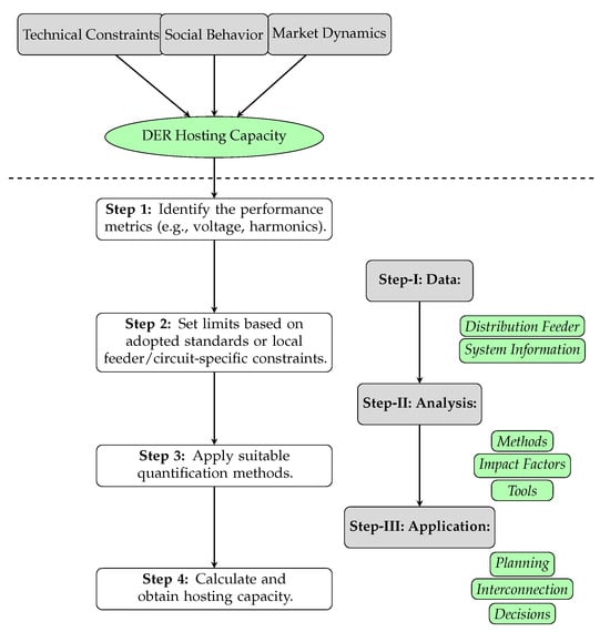
Hosting capacity (HC) is the measure of a distribution network’s ability to incorporate DERs without exceeding its operational thresholds, such as voltage, overloading, power quality, and protection. HC has become increasingly significant as a foundation for integrating DERs such as PVs, BESSs, and EVs. The concept of HC can be easily grasped with the aid of Figure 3, illustrating how DERs can be extensively integrated into the same distribution network by improving HC while adhering to the network’s operational limits.

Figure 3.
Graphical Representation of hosting capacity [].
The hosting capacity of distributed energy resources is subject to multiple factors, such as the DER type, connection configuration (single or three-phase), weather patterns, network structure and topology, and the nature of the load. Studies such as [,] have highlighted that the location of DERs plays a crucial role in determining HC, among other factors. Initially, precise and prompt quantification of HC is vital at different points within a distribution network. Subsequently, understanding how HC can be improved through various technical methods is essential. DNSPs face a significant challenge in identifying and implementing innovative approaches to enhance the HC of DERs, such as solar PV and EVs, in a distribution network. The primary consideration in HC assessment is its use case, which is determined by the study’s purpose, analysis method, scalability level, and level of detail. Hosting capacity can be affected by several general factors, as shown in Figure 4.

Figure 4.
Integrated framework for hosting capacity and steps for quantification.
2.1. Methods for Quantification of DER Hosting Capacity
Typically, the procedures delineated in Figure 4 are adhered to for ascertaining HC.
This methodology includes employing a minimum of one performance index (PI) (like voltage fluctuations, thermal overloads, imbalance, harmonic distortions, inefficiencies, or protection concerns) with predefined thresholds aligned with recognized norms []. A suitable HC quantification method is then selected to assess the HC concerning that specific DER. The selection of the methodology type is contingent upon the study’s objectives []. The total process of hosting capacity assessment can be divided into three steps. Initially, we require data in the form of models, or any relevant information related to networks. Subsequently, based on the available data, we analyse the appropriate methods, impact factors as per requirements, and the tools needed for calculating hosting capacity. Lastly, hosting capacity assessment can be utilized for planning, interconnection, and decision-making, as illustrated in Figure 4.
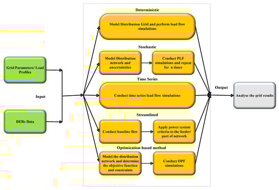
2.1.1. Deterministic
The deterministic method is a fundamental approach that commences with data collection, followed by the steps outlined in Figure 5. Unlike probabilistic methods, deterministic approaches do not factor in uncertainties such as PV output, load consumption, PV capacity, and location, relying instead on predefined or assumed values derived from grid, PV, and customer models [,]. This method operates based on worst-case scenarios to evaluate uncertain parameters []. The deterministic method is straightforward and efficient, involving minimal calculations. It relies on limited input data and is beneficial for rapid HC assessments. Typically suitable for a single large installation, this method overlooks uncertainties and tends to underestimate hosting capacity due to its focus on worst-case scenarios []. Therefore, deterministic methods do not incorporate any elements of randomness or statistical techniques in their processes. Some examples of studies of deterministic methods are given in Table 1.

Figure 5.
Different methods used for HC Assessment.

Table 1.
Deterministic methods for DER hosting capacity quantification.
2.1.2. Stochastic
The stochastic method considers uncertainties categorized as aleatory and epistemic. Aleatory uncertainties pertain to the intermittency in PV production and load, while epistemic uncertainties relate to the lack of precise data, such as the capacity and location of PV in the grid, forming a probabilistic model of the distribution system []. By employing probabilistic load flow (PLF) and random scenarios for PV placement and capacity as inputs in the network using probability distribution functions (PDFs) developed from historical data, this method incorporates the likelihood of occurrence of unknown variables []. Subsequently, network load flow simulation is conducted, as illustrated in Figure 5. Some examples of studies using stochastic methods are given in Table 2.

Table 2.
Stochastic methods for DER hosting capacity quantification.
This method takes into account the uncertainties mentioned above and can simulate real grid scenarios. By utilizing probability distribution functions (PDFs), it can offer a more realistic depiction of grid operations. However, in this method, the temporal relationships between variables may be compromised, leading to an increase in ambiguity due to an excessive number of scenarios. Additionally, the need for extensive data measurements results in a heavy computational burden. Consequently, analysing and interpreting hosting capacity results becomes challenging.
2.1.3. Time Series
The time series approach to hosting capacity assessment looks at how well a power distribution grid can handle different DERs by studying detailed data collected over a long period. The exploration of integrating DERs such as BESS, smart inverters, and EVs into distribution networks requires contemporary methodologies and technologies also commonly known as quasi-static time series (QSTS) []. This is a modified version of the deterministic method where real measurements of PV output and load consumption are conducted instead of using fixed values as in the deterministic approach for HC calculations []. By incorporating time series data of PV generation and load, this method ensures accurate DERHC calculations []. While this method enhances accuracy in HC calculations by considering the time series of load consumption and PV generation, it may not capture all potential effects of DERs on network performance, such as voltage violations or increased tap operations. Since this method considers the time series of load consumption and PV generation, so it gives accuracy in the HC calculation of the system. Despite its precision, the QSTS method is time-consuming and imposes an additional computational burden due to the requirement for high-resolution simulations []. The time series method can be briefly illustrated in Figure 5. Some examples of studies of time series methods are given in Table 3.

Table 3.
Time series methods for DER hosting capacity quantification.
2.1.4. Streamlined
The streamlined method, pioneered by the Pacific Gas and Electric Company (PG&E), is employed for the estimation of HC in distribution networks. This approach utilizes a series of equations and algorithms to predict HC at different points within distribution networks. The methodology comprises two main phases: initially, conducting a baseline power flow analysis, and subsequently assessing performance indicators including voltage, thermal, and protection limits. This iterative procedure is repeated numerous times, as necessitated for California’s integration capacity analysis spanning 576 h, to track fluctuations in load, DERs, and voltage regulation devices, in alignment with time-based HC methodologies []. One key advantage of this method is its estimation of HC without considering DER profiles, enhancing computational efficiency and enabling time-based HC assessments []. However, drawbacks include the necessity for DER forecasting (e.g., using smart meter data), time-series load data, and accuracy challenges in complex circuit scenarios []. Generally, the streamlined method can be illustrated as in Figure 5. Some examples of studies of Streamlined methods are given in Table 4.

Table 4.
Streamlined methods for DER hosting capacity quantification.
2.1.5. Optimization-Based Method
An optimization-based method is a structured technique that seeks to identify the optimal solution to a problem by either maximizing or minimizing a defined objective function while adhering to a set of specified constraints. This method views PV integration as an optimization challenge and applies the optimal power flow technique (OPF) to maximize the installed PV capacity within grid constraints as per the study []. While some studies indicate that this method can be employed with a single objective function to maximize HC [,] in other instances, it can serve multiple objectives such as enhancing HC while minimizing losses and costs simultaneously [,]. The optimization-based approach is typically depicted as shown in Figure 5. Some examples of studies of Optimization-based methods are given in Table 5.

Table 5.
Optimization-based methods for DER hosting capacity quantification.
2.1.6. Other Approaches
- i.
- Iterative method.An iterative method is a mathematical procedure used to generate a sequence of improving approximate solutions for a class of problems. This method utilizes software packages for distribution network analysis to estimate HC by assessing individual DER locations incrementally until limits are exceeded. Commercial software such as Cyme and Synergy also employ this approach. The advantages of this method include multi-feeder analysis and the utilization of accessible tools []. Time-based HC analysis necessitates load and DER forecasts.
- ii.
- Hybrid Drive method.DRIVE is an abbreviation for distribution resource integration and value estimation. The Electric Power Research Institute (EPRI) recently developed this method to address the primary drawback of previous methods, which was the computational burden, and to provide accurate estimates of hosting capacity. This method can be described as a combination of features from stochastic, streamlined, and iterative methods.
2.1.7. Comparison and Discussion:
A comprehensive discussion of hosting capacity assessment methods has been presented, and a comparative summary is provided in Table 6, highlighting differences in data requirements, complexity, calculation time, number of scenarios tested, and result accuracy.

Table 6.
Comparison of hosting capacity assessment methods.
2.2. AI-Based Hosting Capacity Assessment Techniques
In study [], the author proposes the utilization of artificial intelligence (AI) and machine learning (ML) methodologies as a substitute for traditional electrical models in HC estimation. This approach addresses the inherent limitations of electrical models, which are often characterized by their computational intensity, high cost, and potential inaccuracies. Conversely, AI/ML models offer a compelling alternative by providing rapid and accurate estimations, thereby streamlining the HC assessment process. Table 7 presents a compilation of AI-driven assessment techniques employed in HC evaluations, as documented in various studies.

Table 7.
Machine learning and optimization techniques for DER hosting capacity assessment.
2.3. Power Flow Analysis Tools
Power flow analysis methodologies serve as the foundational data for HC assessments, integrating both conventional and artificial intelligence methodologies. Moreover, these analytical instruments play a pivotal role in network planning, design, and operational processes []. Commercially accessible power flow analysis software includes PSS/Sincal, PSCAD, DIgSILENT PowerFactory, NEPLAN, Synergy Electric, and CYME. Conversely, open-source power flow analysis tools include PandaPower, OpenDSS, PowerModelsDistribution, and OpenDSOPF. A comparative analysis of various software tools used for HC evaluation, highlighting their methods, key parameters, features, strengths, and limitations for HC assessment, is detailed in Table 8.

Table 8.
Comparisonof software tools for hosting capacity evaluation.
3. Main Factors Affecting the DERs Hosting Capacities
Numerous factors influence the HC of a feeder or network within distribution systems. A general overview of these influences is presented in Figure 4, which categorizes them as (i) technical constraints, (ii) social behaviour, and (iii) market dynamics. Among these, social behaviour and market dynamics typically fall outside the direct control of network operators. However, technical constraints can be actively managed and mitigated. Therefore, the primary focus of this section is on the technical constraints that limit HC. Impact factors or limiting factors are crucial in hosting capacity studies as the grid choice and characteristics of DER devices considered significantly affect the outcome. Many studies have been conducted in this regard. Hosting capacity may not be a single value due to different limiting factors resulting in varying HC values.
According to [,,,], voltage violations, voltage unbalance, ampacity, and power quality issues (such as harmonics and flickering) impact HC. However, in [,,,,], other limiting factors like fault current concerning protection devices, reverse power flow, network losses, and utilization level (based on the number of customers) were considered by the authors. The high integration of PV into the LV network primarily relies on power quality and the feeder’s thermal limits [].
The Electric Power Research Institute (EPRI) concluded that grid characteristics (including voltage control schemes), load characteristics (such as location, type, and quantity), phasing, grounding procedures, reconfiguration capabilities, and DER characteristics (including location, type/technology, and control) are the primary limiting factors [,]. In [] sensitivity studies were conducted to analyze various feeders regarding overall HC impacts, revealing that PVHC is highly sensitive to PV location and operating power factor. Additionally, in [], the author demonstrated that PV distribution, load modelling, and network topology also influence HC levels in a distribution network. As per the study [] voltage violation is identified as one of the primary limiting factors compared to others, as indicated by previous literature surveys shown in Figure 6.

Figure 6.
Limiting factors (%) in literature.
Different limiting factors considered in various studies are presented in Table 1, Table 2, Table 3, Table 4 and Table 5, respectively. Based on the aforementioned studies, it can be concluded that the following factors are primarily significant as limiting elements for hosting capacity levels in a distribution network:
- 1.
- Voltage level;
- 2.
- Thermal overloading (ampacity);
- 3.
- Unbalance (phase);
- 4.
- Power quality issues (harmonics and flickering);
- 5.
- Protection.
Additionally, previous studies have identified several factors that influence hosting capacity limitations in distribution networks. Many factors affect the DER HC in networks, as demonstrated by various studies and illustrated in Figure 7. These include fault current constraints related to protection devices, reverse power flow, network losses, and utilization levels based on customer count. Furthermore, grid attributes (such as voltage regulation methods), load characteristics (including location, type, and volume), grounding protocols, and DER attributes (encompassing location, technology, and management strategies) also play a significant role in determining hosting capacity levels.

Figure 7.
Different limiting factors considered in hosting capacity assessment as per various studies.
The selection of impact factors to apply depends on the specific objectives of the analysis and the availability of relevant data. Different factors may be prioritized based on the intended application and the context of the distribution network.
4. Different Techniques Used for HC Enhancement of DERs
Various techniques have been used to enhance the hosting capacities (HCs) of distributed energy resources (DERs) in distribution networks, and some of them are outlined below.
The author of the study [] demonstrated the role of on-load tap changer (OLTC) in enhancing hosting capacity (HC) through voltage regulation in balanced three-phase systems concerning single phase. The use of reactive power control (Inverter) is particularly beneficial when the X/R ratio is high, such as in high voltage grids compared to low voltage grids []. In [], authors recommended reactive power control (RPC) over active power curtailment (APC) for voltage compensation in a distribution network. The authors of [,] considered the use of APC to address network stability issues due to high PV integration into the distribution network. This technique of APC, involving inter-trip schemes, comprises mostly automated schemes designed to disconnect DERs under unsafe grid conditions. However, they also present limitations such as high cost, long installation time, space constraints, and regulatory approvals. In reference [] discussed how advanced OLTC settings, along with secondary VAR controllers and smart inverters, doubled the HC of Keolu Substation from 77% to 154% of peak load. In [], the author demonstrated the efficiency of voltage regulation through OLTC compared to PV VAR absorption in a real rural medium-voltage/low-voltage distribution network. According to [], optimal power flow can enhance voltage stability in a distribution network, while [] highlighted that improper demand response can lead to increased losses and voltage unbalance. The author of [] proved how network reconfiguration (NR) can enhance HC in a distribution network. In NR, double-circuit configurations (extra lines) are generally installed to increase current HC and redundancy, but they also have limitations of high cost, long installation time, space constraints, and regulatory approvals. As per [], active power curtailment (APC) plays a crucial role in HC improvement, with APC up to 30% and 50% of PV HC, being more cost-effective than reactive power control (RPC) or storage strategies. In [], the author discussed that installation of battery energy storage systems (BESS) with forecasting doubled the HC from 19.65% to 39.29%, and a centralized BESS control combined with forecast algorithms increased PV HC by 26%. Power quality issues like unbalance, harmonics, and flickering often arise from rooftop solar PV, inverters, non-linear loads, and intermittent DERs like solar in distribution networks. Decreasing harmonic voltage can lead to a 12% improvement in HC according to author of []. The proposed optimization strategy for PV inverters by the author of [] can address power quality issues like unbalance and voltage fluctuations effectively. PV inverters can regulate voltage locally through active power (P) and reactive power (Q), known as Volt/VAR and/or Volt/Watt control. Smart inverters typically operate based on predefined setpoints designed for worst-case scenarios rather than local network conditions, leading to under-utilization of DERs. A dynamic control strategy for inverters that responds to actual network conditions is essential []. Sophisticated flexible AC transmission system (FACTS) apparatuses such as the Unified power flow controller (UPFC) or unified power quality conditioner (UPQC) possess the capability to regulate both active and reactive power flows within a feeder []. The effectiveness of FACTS devices like the dynamic voltage restorer (DVR), distributed static compensator (D-STATCOM), and UPFC for voltage regulation, loss reduction, and enhancement of power quality in distribution networks has been examined in references [,,]. These power electronic devices—such as inverters, converters, FACTS, and HVDC systems—are used for flexible control and play a significant role in enhancing HC; however, they are limited by high cost, harmonic generation, control complexity, and thermal management challenges []. A study [] explores dynamic limits, feasibility, and control schemes for DERs, and concludes that the DDL Control Scheme (dynamic distribution-level control) increased DER hosting capacity by 120% to over 400% compared to traditional static limits, while [] shows that operating envelopes support the integration of a maximum number of DERs within the same network. In reference [], an investigation was conducted to evaluate and improve the uncertain hosting capacity of renewable energy, with or without voltage control devices, in distribution grids. This study employed the manta foraging optimization (MRFO) algorithm in conjunction with OLTC, static VAR compensator (SVC), and power factor control of DERs. This study considered solar PV and wind turbines as renewables while accounting for uncertainty from all sources including load. The bi-stage approach resulted in a significant increase in HC levels with 33-bus and 118-bus systems showing improvements of 77.8% and 74.5%, respectively. As per study [], Advanced Protection Systems, including adaptive relays, fault current limiters, and digital relays, are used to handle DER impacts and enhance HC; however, they also come with limitations such as high initial cost, complex coordination, and legacy system incompatibility.Energy Management Systems can enhance HC by enabling real-time control and optimal scheduling of loads, generation, and storage; however, their effectiveness is limited by data quality issues, Cybersecurity risks, and interoperability challenges []. Dynamic loadability determines the stability-constrained HC of DERs by capturing load and generator dynamics, but its sensitivity to load composition and modelling often results in conservative capacity estimates []. Figure 8 and Table 9 illustrate several techniques identified in various studies for enhancing hosting capacity (HC) levels of DERs.

Figure 8.
Different methods for HC enhancement.

Table 9.
Overview of techniques for enhancing hosting capacity in power systems.
5. The Role of Dynamic Operating Envelopes in the Integration of DERs in an LV/MV Distribution Network in Australian Context
Due to the various advantages of DERs over traditional resources, they are gaining global attention. Australia boasts the highest rate of solar adoption globally. Based on data from the Clean Energy Regulator [], as of 31 December 2020, the country had more than 2.68 million rooftop solar power systems installed. Roughly one in every four households in Australia has solar panels installed on their rooftops.
Despite numerous benefits such as energy reliability and security from integrating DERs (like solar PV, BESS, EVs) in the low-voltage (LV)/medium-voltage (MV) distribution network, it also exposes the network to the challenge of two-way power flow, leading to breaches in operational and physical limits of distribution networks. To address this issue, the concept DOEs has been introduced to mitigate violations of operational limits.
According to the AEMO 2020 Integrated System Plan (ISP), DERs might supply between 13% to 22% of the total underlying annual National Electricity Market (NEM) energy consumption by 2050. By 2040, they are predicted to double or even quadruple in size. The rapid adoption of distributed solar PV is expected to persist until 2050 and potentially beyond, driving the growth of DERs in Australia.
According to references [,], there exist numerous advantages associated with the utilization of operating envelopes (OEs) in the context of incorporating DERs into distribution networks. OEs present a flexible resolution to the myriad challenges encountered during the assimilation of DERs. Their implementation does not require complex local control and optimization systems, rendering them readily adaptable across a variety of DER assets.
Moreover, operating envelopes can be incrementally implemented across different segments of distribution networks as the need arises. Their implementation holds several potential benefits:
- i.
- Enhanced solar PV/BESS export.
- ii.
- Improved market efficiency: OEs may result in increased embedded energy in the market, potentially leading to reduced wholesale energy prices for all customers.
- iii.
- Enhanced interoperability: This can facilitate efficient balancing of generation and demand, potentially reducing the need for costly infrastructure investments. Participation in real-time energy markets can be advantageous for all customer categories.
- iv.
- Improved network efficiency.
As per [], use cases for DOEs include managing solar generation in terms of export, DERs market participation for import and export facilitation, EVs charging in terms of import, and power system security, as shown in Figure 9. The advantages of integrating DERs into distribution networks strongly support the implementation of DOEs, particularly as the generation mix in Australia’s NEM is expected to evolve significantly by 2050, as shown in Figure 10. With the decline of coal-fired generation—currently supplying around 23 GW of dispatchable capacity—and the rising share of variable renewables like solar PV and wind, the traditional centralised model is no longer sufficient for Australia’s future energy needs. AEMO’s ISP presents a 30-year roadmap that highlights the urgent need for flexible and dispatchable capacity to maintain system reliability. However, with only 1.5 GW of dispatchable energy storage currently available—compared to 23 GW from coal—the widespread integration of DERs becomes essential. As variable generation continues to grow, Australia’s distribution networks must be equipped to manage bi-directional power flows with greater visibility and control. DOEs offer a real-time, location-specific solution to dynamically set export and import limits for DERs based on local network conditions. Their implementation across Australia will enhance network utilisation, increase hosting capacity, and enable secure, scalable DER integration—supporting the country’s transition to a cleaner, smarter, and more resilient energy system.

Figure 9.
Use cases of dynamic operating envelopes.

Figure 10.
Forecast NEM capacity to 2050 [].
5.1. Dynamic Operating Envelopes
A DOE refers to the systematic allocation of available HC to a DER or group of DERs within a distribution network for each time interval. It sets upper and lower limits on the power that can be imported or exported within a specific time frame for particular DER assets or a connection point. Import and export constraints are adjusted by the DOE based on the overall capacity of the local network or power system across time and location.
Different distribution companies in Australia are implementing region-wide fixed active power export limits [] for DER owners to manage voltage and thermal constraints. This approach discourages DER owners from fully utilizing their assets due to reduced investment profitability.
The intermittent nature of DERs causes continuous variations and imbalances between generation and consumption in distribution networks, limiting full network utilization. Studies on DOE implementation have demonstrated their potential and benefits compared to the fixed region-wide approach [,].
Different techniques for enhancing HC are being integrated into DOE implementation plans to facilitate DER integration at maximum capacity.
5.2. Australian Projects Related to Dynamic Operating Envelopes
Details of some Australian projects on DOEs are provided in Table 10.

Table 10.
Some Australian projects on dynamic operating envelopes.
5.3. Implementation of DOE
The implementation of DOEs in Australia involves a coordinated, data-driven framework where prosumers, aggregators, the energy market, and DNSPs interact to ensure network integrity and optimize DER integration []. A general framework providing an overview of DOEs is shown in Figure 11. In this context, prosumers equipped with DERs, such as rooftop solar and battery storage, submit their intended energy exports or imports based on real-time market signals. Aggregators manage these prosumers collectively, optimizing their participation in the energy market while ensuring compliance with network constraints. DNSPs process these intentions using network models to calculate dynamic, site-specific export limits that maintain voltage and thermal stability across the grid. These limits are then communicated back to the prosumers or aggregators in near real-time. Through this collaborative, data-driven approach, DOEs enable secure, equitable, and economically efficient DER integration, supporting the transition to a more flexible and distributed energy system in Australia.

Figure 11.
A general framework of dynamic operating envelopes.
As per the study in [], the implementation of DOEs in the evolve project is founded on three major pillars: technical capabilities, social licence, and rules and regulations, as illustrated in Figure 12.

Figure 12.
Key pillars for the implementation of dynamic operating envelopes (DOEs).
Technical capabilities are further subdivided into four categories: network visibility, communication standards and interoperability, software and algorithms, and DER device optimization and control. As per the research in [], insights have been provided into the current status of DERs and the strategies adopted by DNSPs to support their integration. The study highlights the emergence of DOEs as a significant element in the electricity landscape, with most DNSPs currently in experimental or preparatory phases for DOE provision. The findings indicate a growing inclination toward offering DOEs to consumers within the next five years, reflecting a deliberate move toward dynamic and adaptive grid management.In the context of DOEs, customers can be categorized into two groups:
- i.
- Active customers utilizing the DOE facility (prosumers).
- ii.
- Fixed customers operating within fixed limits (may have DERs).
Many studies have explored various approaches for implementing DOEs. Some suggest direct control of DERs by DNOs [,], which could potentially infringe on the privacy and priorities of active DER owners (prosumers). Others propose indirect control [,], where prosumers use their own energy management systems to manage DERs, while DNOs oversee export levels and communicate accordingly. Aggregators may also play a key role in facilitating interactions between prosumers and DNOs []. They manage DERs based on the OEs communicated by DNOs and share relevant DER data to update OEs in line with network constraints such as voltage and thermal limits. This model aligns with regulatory frameworks by clearly defining the roles of DNSPs and aggregators. Aggregators are also responsible for making network-secure bidding decisions in real-time energy and reserve markets []. A generalized approach for DOE-based DER management, as indicated by various studies, is illustrated in Figure 13.

Figure 13.
A generalized approach for DOE-based DER management [].
5.4. Calculation of OEs
Operating envelopes (OEs) can be determined by DNOs through a series of steps. First, the hosting capacity of the distribution network is assessed, followed by allocating the available capacity to individual or aggregated connection points or DERs. Thereafter, DERs and connection points are managed according to the operating envelope, ensuring that network operational limits are not exceeded. OEs can be calculated either offline (in advance) or online (near real-time), depending on the frequency of data exchange. For day-ahead calculations, load and generation forecasts are employed [], while for online calculations, the DNO collects data from aggregators or prosumers at regular intervals. Considering the challenges of reliable load forecasting in low-voltage networks, dynamic data sharing improves accuracy []. Furthermore, dynamic data exchange enables iterative negotiations to refine the computed OEs []. Generally, calculating a dynamic operating envelope (DOE) involves mathematical modelling and analysis to define the operational boundaries within which a power distribution system can operate safely and reliably. DOEs can be computed using the following approaches:
- i.
- Iterative approach.
- ii.
- Optimization-based approach.
This process requires developing a mathematical model of the system and simulating its behaviour under various conditions to ensure compliance with safety constraints while optimizing performance. The calculation is inherently dynamic and iterative, requiring continuous monitoring and adaptation to changing network conditions. A general methodology for calculating DOEs is illustrated in Figure 14.

Figure 14.
DNO calculation process for dynamic operating envelopes (DOE) of active and passive customers.
It is important to note that the specific calculation methods and software tools used to determine a dynamic operating envelope (DOE) can vary widely based on system complexity and analysis goals. Also, industry standards and guidelines may influence the methodology and criteria for DOE calculations, especially in critical infrastructure like power grids. In [], the focus is solely on active power OEs, which enhance network integrity by managing voltage and line thermal constraints. In [], two OE types are identified for communication between DNOs and prosumers: (i) active power OEs, and (ii) reactive power OEs. It was observed that using both active and reactive power OEs together can increase active power generation, particularly in low R/X ratio scenarios. Off-load taps, Volt-Watt, and Volt-VAR functions have also been used to implement DOEs in a case study [].
5.5. Prosumer Participation and Market Integration of DERs
The success of DERs primarily depends on engaging everyday energy users. To attract them, new electricity tariffs and incentives are key. With increasing adoption of rooftop PV paired with BESS, distribution systems and their interaction with electricity markets need to be reconsidered. Aggregators convert DER flexibility into valuable market services, such as frequency reserves []. DNOs enable prosumers to participate in real-time markets via aggregators, allowing bidding and trading. However, without proper coordination between DER actions and DNOs, voltage fluctuations and congestion risks arise in MV to LV networks []. Various studies explore how prosumers can benefit financially from bidding while ensuring network security. DOEs can also facilitate P2P trading among prosumers, focusing on profit []. As noted in [], managing prosumer response to price spikes is essential to avoid constraint violations. Innovative mechanisms proposed in [] support energy sharing within communities by considering agents’ strategic decisions. According to [], P2P trading offers significant financial benefits by enabling prosumers to sell excess energy at higher prices than conventional feed-in tariffs. It reduces reliance on the main grid through localized energy exchange, minimizing transmission losses and improving system efficiency. P2P also enhances grid stability by enabling local energy balancing, mitigating voltage fluctuations, and reducing infrastructure upgrade needs. Moreover, it incentivizes DER adoption, accelerating the transition to a decentralized energy system. Despite its benefits, P2P trading faces challenges including implementation complexity requiring advanced metering, communication, and control infrastructure; transaction costs that reduce financial gains; regulatory barriers from outdated policies; and potential inequities for participants with limited access to renewables or advanced tech. These mechanisms include day-ahead and real-time trading strategies aimed at reducing energy costs for agents and overall community expenses while improving network efficiency and reducing upstream grid reliance. Such approaches are crucial for advancing energy community functionality and sustainability.
5.6. Challenges in the Implementation of OEs for DERs Grid Integration
5.6.1. Network Visibility
Network visibility is a crucial aspect in operating envelope (OE) calculations. The lack of information concerning network topology, line impedance, and customers’ phase connections can pose challenges for distribution network operators (DNOs) and impede the calculation of OEs for individual prosumers [,]. Additionally, determining the operational state of the entire distribution system necessitates voltage magnitudes and angles at all phases of the reference bus, typically located at the high voltage side of the transformer. Real-time network conditions, hybrid approaches incorporating advanced modelling techniques, and the installation of new equipment are essential for accurate OE calculations. It is worth noting that monitoring at distribution transformers is uncommon in distribution companies in Australia. In a study [], the authors proposed the use of a distribution system state estimation (DSSE) engine on feeders, combined with capacity constrained optimization (CCO), to enhance network visibility and estimate real-time operating conditions at various points in the network. The analysis of this approach in South East Queensland indicates that previously restricted DERs now have greater opportunities to export energy. Furthermore, this method could enable networks to manage the anticipated growth in electric vehicles and batteries without requiring physical infrastructure upgrades.
5.6.2. Factor of Uncertainties
Uncertainty remains a factor in DOE implementation regarding load or generation due to the intermittent nature of DERs [,,]. Load visibility constitutes a pivotal element in operating envelope (OE) computations. Information sourced from prosumers regarding controllable elements including PV solar generators, batteries, and electric vehicles, alongside uncontrollable loads such as air conditioners, hot water systems, electric heating, and various cooking appliances, is imperative. In the context of forecasting, predicting their operational status as exporters or importers is crucial. Forecasting the uncontrolled load of an individual customer can be challenging, but it can be estimated for customers collectively within a specific section of the network. There are a lot of AI models for load forecasting, but baseline model can be divided into three group: (I) machine learning (II) deep learning (III) hybrid models. Hybrid Models are gaining importance because of less error rate as compared to others. In study [], the author proposed a hybrid technique using a (convolution neural network) CNN and (multi-layer bi-directional long short-term memory) M-BDLSTM for short-term forecasting of residential load forecasting. In study [], the author proposed AI tools like hybrid convolution neural network (CNN) and gated recurrent units (GRU) for short-term load forecasting in residential buildings. These AI tools, with a lower error rate, can make a significant difference in load forecasting using the DOE approach. In another study [], the author suggested a risk-based method for multi-period reconfiguration and utilizes relative distance measure (RDM) arithmetic to account for the uncertainty in load and generation from renewable energy sources. In another study, the author presents a framework for an [] (ADMS) that integrates a dual-horizon rolling scheduling model based on dynamic AC optimal power flow to address operational uncertainties. Uncertainty poses a significant challenge in the implementation of dynamic operating envelopes (DOEs). This uncertainty can stem from fluctuations in electric power due to the intermittent nature of distributed energy resources (DERs), variations in system load, and errors in power forecasting. Excessive generation or load imbalance can lead to blackouts, underscoring the importance of maintaining system balance amidst uncertainty. Load or generation visibility can be achieved with installation smart metering infrastructure with communication networks, utilizing common approaches such as model-based, data-driven, and physics-informed techniques [,,,]. Model-based methods face limitations due to the need for detailed PV parameters and precise meteorological data, while newer approaches integrate physical PV models with statistical models using smart meter and weather data [,]. The absence of detailed PV array parameters, precise meteorological data, and typical PV generation curves impacted by local conditions like shadows and dirt reduces estimation accuracy.
5.6.3. Calculation of OEs in Terms of Computational and Scalability
Operating envelopes (OEs) are computed for individual prosumers and disseminated to them by distribution network operators (DNOs). Distribution networks consist of numerous buses, each serving hundreds of thousands of customers. While the current number of prosumers may be low, the scalability and calculation of these OEs for DNOs could pose challenges over time []. Innovative algorithms are essential to address this issue, requiring new mathematical modelling techniques for solving complex networks. Reliable operational low-voltage (LV) network models are crucial for this purpose. In [], the author proposed a three-phase optimal power flow method for rapid real-time OE calculations using commercial solvers, contingent upon having complete electrical models of medium-voltage (MV)/LV networks and smart meter data. In [], the author introduced a model-free approach for accurately calculating voltage using smart meter data and artificial intelligence, as an alternative to traditional methods involving power flow analysis and LV network electrical models. This is particularly important for DNOs to monitor voltage fluctuations in networks due to the integration of various DERs. However, the lack of smart meter data from certain customers like commercial and industrial users (managed by third parties) may impede the effectiveness of this approach.
5.6.4. Capacity Allocation to Consumers
Fairness is a crucial factor in the implementation of DOEs, regardless of the method or strategy used for calculating Operating Envelopes OEs []. Two customers with identical DER ratings and load patterns may receive significantly different OEs based on their location. Achieving fair allocation can be accomplished through appropriate rules and the formulation of an objective function to guide implementation. Several studies have explored this aspect. In [], the author demonstrated the effectiveness of a quadratic objective function (quadratically constrained quadratic program) in promoting fairness among prosumers compared to a linear objective function. In [], it was noted that the maximize allocation technique is more advantageous for increasing DER exports compared to equally distributing OEs due to voltage sensitivity based on location. Therefore, equal allocation of OEs to all customers may not be conducive to maximizing DER integration, considering the varying sensitivities of customers towards network constraints.
5.6.5. Cybersecurity
As dynamic operating envelopes (DOEs) rely on digital data and communication networks, they are vulnerable to cybersecurity threats. Safeguarding the integrity and security of DOE systems and data is paramount. Cybersecurity is a continuous process as threats and vulnerabilities evolve. It is crucial to stay informed about emerging threats and adjust cybersecurity measures accordingly. Regular assessment and updating of cybersecurity strategies are essential to effectively protect DOEs. Adopting strategies like the zero-trust cybersecurity model, which operates under the assumption that malicious insiders or agents may always be present, can significantly strengthen the overall security and resilience of the system [].Additionally, new cybersecurity technologies developed for industrial IoT (IIoT) applications can also be applied to distributed energy resources (DERs). Because these BTM DERs function autonomously and rely on internet-based communications (IP communications), they can be considered part of the IIoT ecosystem [].
6. Discussion
Hosting capacity (HC) serves as a critical foundation for integrating distributed energy resources (DERs) into distribution networks, playing a pivotal role in reducing carbon emissions and advancing the transition to sustainable energy systems. Accurately assessing HC levels is essential for researchers and stakeholders to ensure the seamless integration of DERs while mitigating potential adverse impacts on network performance. However, HC is not a static value; it varies significantly depending on predefined limiting factors such as bus over-voltage, voltage deviation, line and transformer overload, and protection device miscoordination. While peak load is commonly used as a reference, its reliability diminishes in networks with frequent load variations, underscoring the need for more dynamic and adaptive approaches. The accurate definition of HC requires a comprehensive consideration of various parameters, including network topology, load conditions, and DER deployment patterns. The choice of methodology depends on the specific objectives of the study, and commercial tools vary widely in terms of cost, functionality, and data requirements. Therefore, selecting the appropriate tool must align with the goals of the network analysis. Emerging AI-based methods for HC analysis present a promising alternative, enabling real-time assessment and facilitating the efficient and sustainable integration of DERs into medium- and low-voltage distribution networks. High penetration of solar PV and other DERs necessitates a stable and resilient network.
Traditional solutions such as voltage regulators, capacitors, and OLTCs remain relevant but must be adapted for smart grids with bidirectional power flow. Strategies like inverter oversizing, coordinated OLTC operation, and BESS can enhance HC, though they require careful cost-benefit analysis. Power quality issues, such as voltage unbalance and harmonic distortion, can be mitigated through harmonic filters, reactive power control, and APC. However, excessive curtailment may lead to energy losses, highlighting the need for balanced solutions. Real-time monitoring, dynamic thermal ratings, and adaptive control systems further optimize HC, emphasizing the importance of standardized procedures and the careful consideration of both technical and economic factors. Among the various techniques for enhancing HC, the concept of DOEs has gained significant traction. Unlike traditional methods that often require costly infrastructure upgrades, DOEs focus on efficient import/export management based on real-time energy generation and demand, minimizing the need for extensive network modifications. The integration of DOEs into energy markets offers additional benefits, attracting energy users due to their cost-effectiveness for both DER and non-DER participants. Moreover, DOEs empower household DER owners to actively engage in energy markets, unlocking financial incentives and fostering greater consumer participation. Here, Fig. Figure 15 illustrates the proposed flowchart for real-time HC optimization using DOEs. The process involves data collection, energy analysis, adaptive control, and continuous optimization. Real-time sensor data supports DOE generation and DER integration while ensuring compliance with constraints such as voltage limits, thermal loading, and network unbalance. This approach enables flexible HC management and optimized power import/export without compromising network reliability.

Figure 15.
A real-time optimization of hosting capacity using dynamic operating envelopes.
The primary objective of DOEs is to implement real-time management of power import and export within low- and medium-voltage distribution networks, optimizing network utilization through dynamic analysis of critical limiting factors and adaptive control strategies. However, several challenges must be addressed for successful DOE implementation:
- Innovative approaches: Novel software, advanced modelling techniques, and sophisticated algorithms are essential to address emerging challenges and enhance DOE functionality.
- Real-time data: Accurate and reliable real-time data from sensors and monitoring devices is crucial, though it may require significant investment in infrastructure and data management systems.
- Alignment with infrastructure: DOE implementation must align with existing infrastructure, investment plans, and local DER roadmaps to ensure compatibility and scalability.
- Collaboration: Successful adoption of DOEs requires close coordination among utilities, regulators, technology providers, and researchers.
- Regulatory frameworks: Supportive policies and creative regulatory solutions are necessary to integrate DOEs into modern distribution grids effectively.
- Public engagement: Gaining public acceptance is vital, requiring clear communication of benefits and proactive efforts to address stakeholder concerns. Policies that incentivize participation in energy markets can further enhance public engagement.
Australia serves as a valuable case study, having made significant investments in DOE-related projects, as highlighted in Section 5.2. However, challenges remain, as discussed in Section 5.6, particularly in addressing the exponential growth in energy demand. This underscores the insufficiency of relying on a single technique for enhancing HC. Instead, a combination of approaches—such as network reinforcement, advanced control strategies, and market integration—should be adopted to achieve optimal results. Once HC levels are maximized, network augmentation and reinforcement become critical for continued improvement.
Moving forward, researchers and stakeholders must prioritize cost-effective and innovative solutions to address these challenges. By doing so, they can ensure the efficient integration of DERs into distribution networks, paving the way for a more flexible, resilient, and sustainable energy future. This holistic approach will not only optimize DER utilization but also support the global transition toward decarbonized and decentralized energy systems.
7. Conclusions and Future Work
In the context of evolving distribution networks, the integration of diverse DERs—including PV systems, BESS, EVs, and wind turbines—is reshaping the planning, operation, and control paradigms of LV and MV grids. As DER penetration continues to rise, there is a growing need for cost-effective, innovative, and scalable methodologies that can holistically quantify their collective impacts on voltage stability, harmonic distortion, thermal loading, and overall system reliability. A deeper understanding of these impacts is essential for optimizing HC, especially under high DER proliferation. Among the most promising approaches is the synergistic integration of advanced HC enhancement techniques with DOEs. This integrated strategy supports real-time, adaptive DER management by dynamically updating operational limits based on network conditions, thereby allowing for maximized DER hosting without compromising grid integrity. Implementing DOEs at scale, however, demands significant advancements in modelling techniques, forecasting accuracy, digital infrastructure, and control algorithms. AI and ML have become key enablers in this transition, offering predictive analytics and responsive control mechanisms that can accommodate the stochastic, time-varying behaviour of DERs and network dynamics. These intelligent systems can forecast DER output, anticipate network constraints, and adjust operating envelopes accordingly—making them indispensable for modern distribution system operations. Simultaneously, there is a growing recognition of the role of smart grid technologies such as smart transformers, solid-state circuit breakers, power electronic converters, and adaptive protection schemes. These assets increase the flexibility, visibility, and controllability of the grid, allowing operators to exploit available HC more efficiently without resorting to costly grid reinforcements. From a market perspective, enabling DOEs to interface with local and wholesale energy markets opens new frontiers for prosumer participation. By allowing DERs to respond not only to network constraints but also to price signals, DMP becomes feasible. Emerging platforms such as P2P trading, underpinned by blockchain and smart contracts, have the potential to decentralize energy governance, enhance consumer agency, and create new revenue streams for DER owners. This transforms passive consumers into active energy market participants, fostering democratized and inclusive energy systems.
The limitations of this study are that it focuses solely on DERs, such as solar PV systems, BESSs, and EVs, within LV and MV distribution networks. It does not provide information on modelling techniques or a comprehensive overview of various HC enhancement methods. Instead, it primarily concentrates on DOEs for HC enhancement, particularly within the context of Australian projects and conditions.
However, the transition toward widespread DOE deployment is not purely a technical endeavour. It must also address technical, regulatory, and societal challenges. This includes ensuring interoperability among DER technologies, engaging consumers through education and incentives, and aligning technical solutions with evolving policy frameworks. Furthermore, robust cybersecurity protocols and resilient communication infrastructures will be critical to ensure secure, reliable, and scalable DOE applications. To tackle uncertainties in DER operation and enhance network planning, future research should also explore probabilistic and data-driven HC methodologies. These approaches can better capture the inherent variability and interdependence of DER behaviours, especially in urban and high-density network configurations. Ultimately, the convergence of HC enhancement strategies, DOE frameworks, and intelligent control systems represents a multidimensional pathway toward a resilient, efficient, and decarbonized electricity distribution future. This transition requires sustained interdisciplinary collaboration across engineering, data science, policy, and social sciences, ensuring that technological advancements are matched by coherent policy instruments and broad societal engagement.
Author Contributions
All authors contributed equally to this work. All authors have read and agreed to the published version of the manuscript.
Funding
This research received no external funding.
Institutional Review Board Statement
Not applicable.
Informed Consent Statement
Not applicable.
Data Availability Statement
No new data were created or analyzed in this study. All data cited in this review are from previously published sources, which have been appropriately referenced.
Conflicts of Interest
The authors confirm no financial or personal conflicts of interest influenced this work. The study was conducted independently, with no funding from entities having a vested interest in the outcomes.
References
- IEA. Renewables. Available online: https://www.iea.org/energy-system/renewables (accessed on 23 May 2025).
- Intergovernmental Panel on Climate Change (IPCC). Climate Change 2014: Mitigation of Climate Change; Cambridge University Press: Cambridge, UK, 2014. [Google Scholar] [CrossRef]
- IEA. Global EV Outlook 2025. Available online: https://www.iea.org/reports/global-ev-outlook-2025 (accessed on 23 May 2025).
- World Economic Forum. Why Renewable Energy Is the Future—And a Solution to Reducing Global Carbon Emissions. Available online: https://www.weforum.org/stories/2020/02/renewable-energy-future-carbon-emissions/ (accessed on 16 April 2025).
- Statista. Projected Electricity Generation in Australia by Type. Available online: https://www.statista.com/chart/20732/projected-electricity-generation-australia-by-type/ (accessed on 16 April 2025).
- Haque, M.M.; Wolfs, P. A Review of High PV Penetrations in LV Distribution Networks: Present Status, Impacts and Mitigation Measures. Renew. Sustain. Energy Rev. 2016, 62, 1195–1208. [Google Scholar] [CrossRef]
- Fatima, S.; Püvi, V.; Lehtonen, M. Review on the PV Hosting Capacity in Distribution Networks. Energies 2020, 13, 4756. [Google Scholar] [CrossRef]
- Villalobos, J.G. Optimized Charging Control Method for Plug-in Electric Vehicles in LV Distribution Networks. Ph.D. Thesis, University of the Basque Country, Biscay, Spain, 2016. [Google Scholar]
- Hassan, Q.; Sameen, A.Z.; Salman, H.M.; Jaszczur, M. Large-scale green hydrogen production using alkaline water electrolysis based on seasonal solar radiation. Energy Harvest. Syst. 2024, 11, 20230011. [Google Scholar] [CrossRef]
- Ismael, S.M.; Aleem, S.H.A.; Abdelaziz, A.Y.; Zobaa, A.F. State-of-the-Art of Hosting Capacity in Modern Power Systems with Distributed Generation. Renew. Energy 2019, 130, 1002–1020. [Google Scholar] [CrossRef]
- Rajabi, A.; Elphick, S.; David, J.; Pors, A.; Robinson, D. Innovative Approaches for Assessing and Enhancing the Hosting Capacity of PV-Rich Distribution Networks: An Australian Perspective. Renew. Sustain. Energy Rev. 2022, 161, 112365. [Google Scholar] [CrossRef]
- Adefarati, T.; Bansal, R.C. Integration of Renewable Distributed Generators into the Distribution System: A Review. IET Renew. Power Gener. 2016, 10, 873–884. [Google Scholar] [CrossRef]
- Ebad, M.; Grady, W.M. An Approach for Assessing High-Penetration PV Impact on Distribution Feeders. Electr. Power Syst. Res. 2016, 133, 347–354. [Google Scholar] [CrossRef]
- Gaunt, C.T.; Herman, R.; Namanya, E.; Chihota, J. Voltage Modelling of LV Feeders with Dispersed Generation: Probabilistic Analytical Approach Using Beta PDF. Electr. Power Syst. Res. 2017, 143, 25–31. [Google Scholar] [CrossRef]
- Karimi, M.; Mokhlis, H.; Naidu, K.; Uddin, S.; Bakar, A.H.A. Photovoltaic Penetration Issues and Impacts in Distribution Network—A Review. Renew. Sustain. Energy Rev. 2016, 53, 594–605. [Google Scholar] [CrossRef]
- Mohammadi, P.; Mehraeen, S. Challenges of PV Integration in Low-Voltage Secondary Networks. IEEE Trans. Power Deliv. 2017, 32, 525–535. [Google Scholar] [CrossRef]
- Wang, Y.; Silva, V.; Lopez-Botet-Zulueta, M. Impact of High Penetration of Variable Renewable Generation on Frequency Dynamics in the Continental Europe Interconnected System. IET Renew. Power Gener. 2016, 10, 10–16. [Google Scholar] [CrossRef]
- Razavi, S.E.; Rahimi, E.; Javadi, M.S.; Nezhad, A.E.; Lotfi, M.; Shafie-khah, M.; Catalão, J.P.S. Impact of Distributed Generation on Protection and Voltage Regulation of Distribution Systems: A Review. Renew. Sustain. Energy Rev. 2019, 105, 157–167. [Google Scholar] [CrossRef]
- Australian Energy Regulator. Final DER Integration Expenditure Guidance Note; Australian Energy Regulator: Canberra, ACT, Australia, 2022. Available online: https://www.aer.gov.au/system/files/Final%20DER%20integration%20expenditure%20guidance%20note%20-%20June%202022.pdf (accessed on 24 May 2025).
- Bollen, M.H.J.; Hassan, F. Integration of Distributed Generation in the Power System; IEEE Press Series on Power Engineering; John Wiley & Sons Inc.: Hoboken, NJ, USA, 2011. [Google Scholar]
- Jenicek, D.; Inam, W.; Ilic, M. Locational Dependence of Maximum Installable PV Capacity in LV Networks While Maintaining Voltage Limits. In Proceedings of the 2011 North American Power Symposium, Boston, MA, USA, 15 September 2011; pp. 1–5. [Google Scholar] [CrossRef]
- Ding, F.; Mather, B.; Gotseff, P. Technologies to Increase PV Hosting Capacity in Distribution Feeders. In Proceedings of the 2016 IEEE Power and Energy Society General Meeting (PESGM), Boston, MA, USA, 17–21 July 2016; pp. 1–5. [Google Scholar] [CrossRef]
- Mulenga, E.; Bollen, M.H.J.; Etherden, N. A Review of Hosting Capacity Quantification Methods for Photovoltaics in Low-Voltage Distribution Grids. Int. J. Electr. Power Energy Syst. 2020, 115, 105445. [Google Scholar] [CrossRef]
- Abideen, M.Z.U.; Ellabban, O.; Al-Fagih, L. A Review of the Tools and Methods for Distribution Networks’ Hosting Capacity Calculation. Energies 2020, 13, 2758. [Google Scholar] [CrossRef]
- Kharrazi, A.; Sreeram, V.; Mishra, Y. Assessment Techniques of the Impact of Grid-Tied Rooftop Photovoltaic Generation on the Power Quality of Low Voltage Distribution Network—A Review. Renew. Sustain. Energy Rev. 2020, 120, 109643. [Google Scholar] [CrossRef]
- Quintero-Molina, V.; Romero-L, M.; Pavas, A. Assessment of the Hosting Capacity in Distribution Networks with Different DG Location. In Proceedings of the 2017 IEEE Manchester PowerTech, Manchester, UK, 18–22 June 2017. [Google Scholar]
- Estorque, L.K.L.; Pedrasa, M.A.A. Utility-Scale DG Planning Using Location-Specific Hosting Capacity Analysis. In Proceedings of the 2016 IEEE Innovative Smart Grid Technologies—Asia (ISGT-Asia), Melbourne, Australia, 28 November–1 December 2016; pp. 984–989. [Google Scholar] [CrossRef]
- Shayani, R.A.; Oliveira, M.A.G.d. Photovoltaic Generation Penetration Limits in Radial Distribution Systems. IEEE Trans. Power Syst. 2011, 26, 1625–1631. [Google Scholar] [CrossRef]
- Balamurugan, K.; Srinivasan, D.; Reindl, T. Impact of Distributed Generation on Power Distribution Systems. Energy Procedia 2012, 25, 93–100. [Google Scholar] [CrossRef]
- Carollo, R.; Chaudhary, S.K.; Pillai, J.R. Hosting Capacity of Solar Photovoltaics in Distribution Grids under Different Pricing Schemes. In Proceedings of the 2015 IEEE PES Asia-Pacific Power and Energy Engineering Conference (APPEEC), Brisbane, Australia, 15–18 November 2015; pp. 1–5. [Google Scholar] [CrossRef]
- Baut, J.L.; Smith, A.B.; Jones, C.D. Probabilistic Evaluation of the Hosting Capacity in Distribution Networks. In Proceedings of the 2016 IEEE PES Innovative Smart Grid Technologies Conference Europe (ISGT-Europe), Ljubljana, Slovenia, 9–12 October 2016; pp. 1–6. [Google Scholar]
- Duwadi, K.; Ingalalli, A.; Hansen, T.M. Monte Carlo Analysis of High Penetration Residential Solar Voltage Impacts Using High Performance Computing. In Proceedings of the 2019 IEEE International Conference on Electro Information Technology (EIT), Brookings, SD, USA, 20–22 May 2019; pp. 1–6. [Google Scholar] [CrossRef]
- Schwanz, D.; Busatto, T.; Bollen, M.H.J.; Larsson, A. A Stochastic Study of Harmonic Voltage Distortion Considering Single-Phase Photovoltaic Inverters. In Proceedings of the 2018 18th International Conference on Harmonics and Quality of Power (ICHQP), Ljubljana, Slovenia, 13–16 May 2018; pp. 1–6. [Google Scholar]
- Conti, S.; Raiti, S. Probabilistic Load Flow for Distribution Networks with Photovoltaic Generators Part 1: Theoretical Concepts and Models. In Proceedings of the 2007 International Conference on Clean Electrical Power, Capri, Italy, 21–23 May 2007; pp. 132–136. [Google Scholar] [CrossRef]
- Chihota, M.J.; Bekker, B.; Gaunt, T. A Stochastic Analytic-Probabilistic Approach to Distributed Generation Hosting Capacity Evaluation of Active Feeders. Int. J. Electr. Power Energy Syst. 2022, 136, 107598. [Google Scholar] [CrossRef]
- Saint, B. Update on IEEE P1547.7-Draft Guide to Conducting Distribution Impact Studies for Distributed Resource Interconnection. In Proceedings of the 2012 IEEE PES T&D Conference, Orlando, FL, USA, 7–10 May 2012; pp. 1–2. [Google Scholar] [CrossRef]
- Chathurangi, D.; Jayatunga, U.; Rathnayake, M.; Wickramasinghe, A.; Agalgaonkar, A.P.; Perera, S. Potential Power Quality Impacts on LV Distribution Networks with High Penetration Levels of Solar PV. In Proceedings of the 2018 18th International Conference on Harmonics and Quality of Power (ICHQP), Ljubljana, Slovenia, 13–16 May 2018; pp. 1–6. [Google Scholar]
- Do, M.T.; Bruyere, A.; Francois, B. Sensitivity Analysis of the CIGRE Distribution Network Benchmark According to the Large-Scale Connection of Renewable Energy Generators. In Proceedings of the 2017 IEEE Manchester PowerTech, Manchester, UK, 18–22 June 2017; pp. 1–6. [Google Scholar] [CrossRef]
- Bartecka, M.; Barchi, G.; Paska, J. Time-Series PV Hosting Capacity Assessment with Storage Deployment. Energies 2020, 13, 2524. [Google Scholar] [CrossRef]
- Athari, M.H.; Wang, Z.; Eylas, S. Time-Series Analysis of Photovoltaic Distributed Generation Impacts on a Local Distributed Network. In Proceedings of the 2017 IEEE Manchester PowerTech, Manchester, UK, 18–22 June 2017; pp. 1–6. [Google Scholar]
- Tricarico, G.; Gonzalez-Longatt, F.; Marasciuolo, F.; Ishchenko, O.; Dicorato, M.; Forte, G. A Time-Series Hosting Capacity Assessment of the Maximum Distributed Energy Resource Production. In Proceedings of the 2023 IEEE International Conference on Environment and Electrical Engineering and 2023 IEEE Industrial and Commercial Power Systems Europe (EEEIC/I&CPS Europe), Madrid, Spain, 6–9 June 2023; pp. 1–6. [Google Scholar] [CrossRef]
- Rogers, L. Hosting Capacity Methods, Applications, Opportunities and Challenges; EPRI: Palo Alto, CA, USA, 2019. [Google Scholar]
- Rylander, M.; Smith, J.; Sunderman, W. Streamlined Method for Determining Distribution System Hosting Capacity. IEEE Trans. Ind. Appl. 2016, 52, 105–111. [Google Scholar] [CrossRef]
- Rylander, M.; Smith, J.; Sunderman, W. Streamlined Method for Determining Distribution System Hosting Capacity. In Proceedings of the 2015 IEEE Rural Electric Power Conference, Asheville, NC, USA, 19–21 April 2015; pp. 3–9. [Google Scholar] [CrossRef]
- Umoh, V.; Davidson, I.; Adebiyi, A.; Ekpe, U. Methods and Tools for PV and EV Hosting Capacity Determination in Low Voltage Distribution Networks—A Review. Energies 2023, 16, 3609. [Google Scholar] [CrossRef]
- Wang, Z.; Wang, X.; Tang, L. Practical Power Distance Test Tool Based on OPF to Assess Feeder DG Hosting Capacity. In Proceedings of the 2017 IEEE Electrical Power and Energy Conference (EPEC), Montreal, QC, Canada, 22–25 October 2017; pp. 1–6. [Google Scholar] [CrossRef]
- Xu, X.; Gunda, J.; Dowling, R.; Djokic, S.Z. A Two-stage Approach for Renewable Hosting Capacity Assessment. In Proceedings of the 2019 IEEE PES Innovative Smart Grid Technologies Europe (ISGT-Europe), Bucharest, Romania, 29 September–2 October 2019; pp. 1–5. [Google Scholar]
- Lakshmi, S.; Ganguly, S. Simultaneous Optimisation of Photovoltaic Hosting Capacity and Energy Loss of Radial Distribution Networks with Open Unified Power Quality Conditioner Allocation. Iet Renew. Power Gener. 2018, 12, 1382–1389. [Google Scholar] [CrossRef]
- Sadeghian, H.; Wang, Z. A Novel Impact-Assessment Framework for Distributed PV Installations in Low-Voltage Secondary Networks. Renew. Energy 2020, 147, 2179–2194. [Google Scholar] [CrossRef]
- Sakar, S.; Balci, M.E.; Aleem, S.H.E.A.; Zobaa, A.F. Increasing PV Hosting Capacity in Distorted Distribution Systems Using Passive Harmonic Filtering. Electr. Power Syst. Res. 2017, 148, 74–86. [Google Scholar] [CrossRef]
- Alturki, M.; Khodaei, A. Optimal Loading Capacity in Distribution Grids. In Proceedings of the 2017 North American Power Symposium (NAPS), Fargo, ND, USA, 17–19 September 2017; pp. 1–6. [Google Scholar] [CrossRef]
- Alturki, M.; Khodaei, A. Marginal Hosting Capacity Calculation for Electric Vehicle Integration in Active Distribution Networks. In Proceedings of the 2018 IEEE/PES Transmission and Distribution Conference and Exposition (T&D), Denver, CO, USA, 16–19 April 2018; pp. 1–9. [Google Scholar] [CrossRef]
- Xu, X.; Li, Q.; Sheng, M.; Gao, H. An Optimization-Based Approach for the Distribution Network Electric Vehicle Hosting Capacity Assessment. In Proceedings of the 2022 China Automation Congress (CAC), Zhengzhou, China, 25–27 November 2022; pp. 3795–3800. [Google Scholar] [CrossRef]
- Bassi, V.; Ochoa, L.; Alpcan, T.; Leckie, C. Final Report: Model-Free Operating Envelopes. In Technical Report; The University of Melbourne: Parkville, Australia, 2023. [Google Scholar]
- Wu, J.; Yuan, J.; Weng, Y.; Ayyanar, R. Spatial-Temporal Deep Learning for Hosting Capacity Analysis in Distribution Grids. IEEE Trans. Smart Grid 2023, 14, 354–364. [Google Scholar] [CrossRef]
- Tomin, N.; Voropai, N.; Kurbatsky, V.; Rehtanz, C. Management of Voltage Flexibility from Inverter-Based Distributed Generation Using Multi-Agent Reinforcement Learning. Energies 2021, 14, 8270. [Google Scholar] [CrossRef]
- Breker, S.; Rentmeister, J.; Sick, B.; Braun, M. Hosting Capacity of Low-Voltage Grids for Distributed Generation: Classification by Means of Machine Learning Techniques. Appl. Soft Comput. 2018, 70, 195–207. [Google Scholar] [CrossRef]
- Ma, Y.; Azuatalam, D.; Power, T.; Chapman, A.C.; Verbič, G. A Novel Probabilistic Framework to Study the Impact of Photovoltaic-Battery Systems on Low-Voltage Distribution Networks. Appl. Energy 2019, 254, 113669. [Google Scholar] [CrossRef]
- Shahriar, S.; Al-Ali, A.R.; Osman, A.H.; Dhou, S.; Nijim, M. Prediction of EV Charging Behavior Using Machine Learning. IEEE Access 2021, 9, 111576–111586. [Google Scholar] [CrossRef]
- Islam, M.T.; Hossain, M.J.; Habib, M.A. Machine Learning-Based Hosting Capacity Analysis and Forecasting in Low-Voltage Networks. In Proceedings of the 2023 IEEE International Future Energy Electronics Conference (IFEEC), Sydney, Australia, 20–23 November 2023; pp. 461–464. [Google Scholar] [CrossRef]
- Chihota, M.J.; Lewis, W.; Bekker, B. Using Machine Learning to Advance Computational Efficiency in Stochastic Hosting Capacity Evaluations. In Proceedings of the IEEE EUROCON 2023—20th International Conference on Smart Technologies, Zagreb, Croatia, 6–8 July 2023; pp. 245–250. [Google Scholar] [CrossRef]
- Qammar, N.; Arshad, A.; Miller, R.; Mahmoud, K.; Lehtonen, M. Machine Learning Based Hosting Capacity Determination Methodology for Low Voltage Distribution Networks. IET Gener. Transm. Distrib. 2024, 18, 911–920. [Google Scholar] [CrossRef]
- Bam, L.; Jewell, W. Review: Power System Analysis Software Tools. In Proceedings of the IEEE Power Engineering Society General Meeting, San Francisco, CA, USA, 16 June 2005; pp. 139–144. [Google Scholar] [CrossRef]
- Siemens. PSS®SINCAL—Power System Planning Software. Available online: https://www.siemens.com/global/en/products/energy/grid-software/planning/pss-software/pss-sincal.html (accessed on 24 May 2025).
- Manitoba Hydro International Ltd. PSCAD—Power System Studies. Available online: https://www.pscad.com/engineering-services/power-system-studies (accessed on 24 May 2025).
- DIgSILENT. PowerFactory Applications. Available online: https://www.digsilent.de/en/powerfactory.html (accessed on 24 May 2025).
- NEPLAN. NEPLAN | Target Grid Planning. Available online: https://www.neplan.ch/description/target-grid-planning/ (accessed on 24 May 2025).
- Synergi Electric. Power Distribution System and Electrical Simulation Software—Synergi Electric. Available online: https://www.dnv.com/services/power-distribution-system-and-electrical-simulation-software-synergi-electric-5005 (accessed on 24 May 2025).
- CYME. CYME Power Engineering Software. Available online: https://www.cyme.com/software/ (accessed on 24 May 2025).
- Thurner, L.; Scheidler, A.; Schäfer, F.; Jan-Hendrik, M.; Dollichon, J.; Meier, F. Pandapower—An Open-Source Python Tool for Convenient Modeling, Analysis, and Optimization of Electric Power Systems. IEEE Trans. Power Syst. 2018, 33, 6510–6521. [Google Scholar] [CrossRef]
- Electric Power Research Institute (EPRI). OpenDSS-Simulation Tool. Available online: https://www.epri.com/pages/sa/opendss?lang=en (accessed on 24 May 2025).
- PowerModelsDistribution Software Tool. PowerModelsDistribution. Available online: https://lanl-ansi.github.io/PowerModelsDistribution.jl/stable/reference/internal.html#PowerModelsDistribution._dss2eng_load (accessed on 24 May 2025).
- Arshad, A.; Lindner, M.; Lehtonen, M. An Analysis of Photo-Voltaic Hosting Capacity in Finnish Low Voltage Distribution Networks. Energies 2017, 10, 1702. [Google Scholar] [CrossRef]
- Ding, F.; Horowitz, K.A.W.; Mather, B.A.; Palmintier, B. Sequential Mitigation Solutions to Enable Distributed PV Grid Integration. In Proceedings of the 2018 IEEE Power & Energy Society General Meeting (PESGM), Portland, OR, USA, 5–10 August 2018; pp. 1–5. [Google Scholar]
- Navarro, B.B.; Navarro, M.M. A Comprehensive Solar PV Hosting Capacity in MV and LV Radial Distribution Networks. In Proceedings of the 2017 IEEE PES Innovative Smart Grid Technologies Conference Europe (ISGT-Europe), Warsaw, Poland, 26–29 September 2017; pp. 1–6. [Google Scholar] [CrossRef]
- Navarro, A.; Ochoa, L.F.; Randles, D. Monte Carlo-Based Assessment of PV Impacts on Real UK Low Voltage Networks. In Proceedings of the 2013 IEEE Power & Energy Society General Meeting, Vancouver, BC, Canada, 21–25 July 2013; pp. 1–5. [Google Scholar]
- Hu, J.; Marinelli, M.; Coppo, M.; Zecchino, A.; Bindner, H.W. Coordinated Voltage Control of a Decoupled Three-Phase On-Load Tap Changer Transformer and Photovoltaic Inverters for Managing Unbalanced Networks. Electr. Power Syst. Res. 2016, 131, 264–274. [Google Scholar] [CrossRef]
- Jothibasu, S.; Santoso, S.; Dubey, A. Determining PV Hosting Capacity Without Incurring Grid Integration Cost. In Proceedings of the 2016 North American Power Symposium (NAPS), Denver, CO, USA, 18–20 September 2016; pp. 1–5. [Google Scholar] [CrossRef]
- Kitworawut, P.; Azuatalam, D.; Collin, A.J. An Investigation into the Technical Impacts of Microgeneration on UK-Type LV Distribution Networks. In Proceedings of the 2016 Australasian Universities Power Engineering Conference (AUPEC), Melbourne, Australia, 25–28 September 2016; pp. 1–5. [Google Scholar]
- Martin, W.; Stauffer, Y.; Ballif, C.; Hutter, A.; Alet, P.-J. Automated Quantification of PV Hosting Capacity in Distribution Networks Under User-Defined Control and Optimisation Procedures. In Proceedings of the 2018 IEEE PES Innovative Smart Grid Technologies Conference Europe (ISGT-Europe), Ljubljana, Slovenia, 21–25 October 2018; pp. 1–6. [Google Scholar]
- EPRI. Impact Factors, Methods, and Considerations for Calculating and Applying Hosting Capacity; EPRI Report 3002011009; EPRI: Palo Alto, CA, USA, 2018. [Google Scholar]
- EPRI. Impact Factors and Recommendations on How to Incorporate Them When Calculating Hosting Capacity; EPRI: Palo Alto, CA, USA, 2018. [Google Scholar]
- Tang, N.C.; Chang, G.W. A stochastic approach for determining PV hosting capacity of a distribution feeder considering voltage quality constraints. In Proceedings of the 2018 18th International Conference on Harmonics and Quality of Power (ICHQP), Ljubljana, Slovenia, 13–16 May 2018; pp. 1–5. [Google Scholar] [CrossRef]
- Lusis, P.; Andrew, L.L.H.; Chakraborty, S.; Liebman, A.; Tack, G. Reducing the Unfairness of Coordinated Inverter Dispatch in PV-Rich Distribution Networks. In Proceedings of the 2019 IEEE Milan PowerTech, Milan, Italy, 23–27 June 2019; pp. 1–6. [Google Scholar] [CrossRef]
- Niederhuemer, W.; Schwalbe, R. Increasing PV hosting capacity in LV grids with a probabilistic planning approach. In Proceedings of the 2015 International Symposium on Smart Electric Distribution Systems and Technologies (EDST), Vienna, Austria, 8–11 September 2015; pp. 537–540. [Google Scholar] [CrossRef]
- Asano, M.; Wong, F.; Ueda, R.; Moghe, R.; Rahimi, K.; Chun, H.; Tholomier, D. On the Interplay between SVCs and Smart Inverters for Managing Voltage on Distribution Networks. In Proceedings of the 2019 IEEE Power and Energy Society General Meeting (PESGM), Atlanta, GA, USA, 4–8 August 2019; pp. 1–5. [Google Scholar] [CrossRef]
- Nova, D.S.; Vergara, P.P.; Silva, L.C.P.; Almeida, M.D. Increasing the PV hosting capacity with OLTC technology and PV VAr absorption in a MV/LV rural Brazilian distribution system. In Proceedings of the 2016 17th International Conference on Harmonics and Quality of Power (ICHQP), Belo Horizonte, Brazil, 16–19 October 2016. [Google Scholar]
- Dong, Y.; Xie, X.; Shi, W.; Zhou, B.; Jiang, Q. Demand-Response-Based Distributed Preventive Control to Improve Short-Term Voltage Stability. IEEE Trans. Smart Grid 2018, 9, 4785–4795. [Google Scholar] [CrossRef]
- Medina, J.; Muller, N.; Roytelman, I. Demand Response and Distribution Grid Operations: Opportunities and Challenges. IEEE Trans. Smart Grid 2010, 1, 193–198. [Google Scholar] [CrossRef]
- Fu, Y.Y.; Chiang, H.D. Toward optimal multi-period network reconfiguration for increasing the hosting capacity of distribution networks. In Proceedings of the 2017 IEEE Power & Energy Society General Meeting, Chicago, IL, USA, 16–20 July 2017; pp. 1–5. [Google Scholar] [CrossRef]
- Heinrich, C.; Fortenbacher, P.; Fuchs, A.N.; Andersson, G. PV-integration strategies for low voltage networks. In Proceedings of the 2016 IEEE International Energy Conference (ENERGYCON), Leuven, Belgium, 4–8 April 2016; pp. 1–6. [Google Scholar]
- Jamal, T.; Carter, C.; Schmidt, T.; Shafiullah, G.M.; Calais, M.; Urmee, T. An energy flow simulation tool for incorporating short-term PV forecasting in a diesel-PV-battery off-grid power supply system. Appl. Energy 2019, 254, 113718. [Google Scholar] [CrossRef]
- Oliveira, T.E.C.d.; Carvalho, P.M.S.; Ribeiro, P.F.; Bonatto, B.D. PV Hosting Capacity Dependence on Harmonic Voltage Distortion in Low-Voltage Grids: Model Validation with Experimental Data. Energies 2018, 11, 465. [Google Scholar] [CrossRef]
- Su, X.; Masoum, M.A.S.; Wolfs, P.J. Optimal PV Inverter Reactive Power Control and Real Power Curtailment to Improve Performance of Unbalanced Four-Wire LV Distribution Networks. IEEE Trans. Sustain. Energy 2014, 5, 967–977. [Google Scholar] [CrossRef]
- Ali, S.; Haque, M.M.; Wolfs, P.J. A review of topological ordering based voltage rise mitigation methods for LV distribution networks with high levels of photovoltaic penetration. Renew. Sustain. Energy Rev. 2019, 103, 163–176. [Google Scholar] [CrossRef]
- Jiang, F.; Chen, L.; Tu, C.; Guo, Q.; Zhu, R.; Liserre, M. Operations and Coordination of Dual-Functional DVR and Recloser in a Power Distribution System. IEEE Access 2019, 7, 140908–140921. [Google Scholar] [CrossRef]
- Rezaeian-Marjani, S.; Galvani, S.; Talavat, V.; Farhadi-Kangarlu, M. Optimal allocation of D-STATCOM in distribution networks including correlated renewable energy sources. Int. J. Electr. Power Energy Syst. 2020, 122, 106178. [Google Scholar] [CrossRef]
- Sayed, M.A.; Takeshita, T. All nodes voltage regulation and line loss minimization in loop distribution systems using UPFC. IEEE Trans. Power Electron. 2010, 26, 1694–1703. [Google Scholar] [CrossRef]
- Rudion, K.; Orths, A.; Styczynski, Z.A.; Strunz, K. Design of Benchmark of Medium Voltage Distribution Network for Investigation of DG Integration. In Proceedings of the 2006 IEEE Power Engineering Society General Meeting, Montreal, QC, Canada, 18–22 June 2006; pp. 1–6. [Google Scholar] [CrossRef]
- The role of Decentralised Control for Managing Network Constraints for DER on Regional, Rural, and Remote Networks Dynamic Limits; Australian Renewable Energy Agency: Sydney, Australia, 2020.
- The Role of Dynamic Operating Envelopes in Co-Ordinating and Optimising DER. Available online: https://arena.gov.au/knowledge-bank/the-role-of-dynamic-operating-envelopes-in-co-ordinating-and-optimising-der/ (accessed on 24 May 2025).
- Abbas, A.S.; El-Ela, A.A.A.; El-Sehiemy, R.A.; Fetyan, K.K. Assessment and Enhancement of Uncertain Renewable Energy Hosting Capacity With/out Voltage Control Devices in Distribution Grids. IEEE Syst. J. 2023, 17, 1986–1994. [Google Scholar] [CrossRef]
- Chen, D.; Xu, L.; Zhang, W. Active Distribution Power System with Multi-Terminal DC Links. IET Renew. Power Gener. 2017, 11, 27–34. [Google Scholar] [CrossRef]
- Liu, N.; Chen, Q.; Lu, X.; Liu, J.; Zhang, J. A Charging Strategy for PV-Based Battery Switch Stations Considering Service Availability and Self-Consumption of PV Energy. IEEE Trans. Ind. Electron. 2015, 62, 4878–4889. [Google Scholar] [CrossRef]
- Dahal, S.; Mithulananthan, N.; Saha, T. Impact of composite loads on dynamic loadability of emerging distribution systems. In Proceedings of the AUPEC 2011, Brisbane, Australia, 25–28 September 2011; pp. 1–6. [Google Scholar]
- Procopiou, A.; Ochoa, L.F. Voltage Control in PV-Rich LV Networks without Remote Monitoring. IEEE Trans. Power Syst. 2017, 32, 1224–1236. [Google Scholar] [CrossRef]
- Long, C.; Ochoa, L.F. Voltage Control of PV-Rich LV Networks: OLTC-Fitted Transformer and Capacitor Banks. IEEE Trans. Power Syst. 2016, 31, 4016–4025. [Google Scholar] [CrossRef]
- Dubey, A. Impacts of Voltage Control Methods on Distribution Circuit’s Photovoltaic (PV) Integration Limits. Inventions 2017, 2, 28. [Google Scholar] [CrossRef]
- Rahman, M.M.; Shafiullah, A.A.; Pezeshki, H.; Hettiwatte, S.N. Improvement of Voltage Magnitude and Unbalance in LV Network by Implementing Residential Demand Response. In Proceedings of the 2017 IEEE Power and Energy Society General Meeting, Chicago, IL, USA, 16–20 July 2017; pp. 1–5. [Google Scholar] [CrossRef]
- Li, X.; Borsche, T.S.; Andersson, G. PV Integration in Low-Voltage Feeders with Demand Response. In Proceedings of the 2015 IEEE Eindhoven PowerTech, Eindhoven, The Netherlands, 29 June–2 July 2015; pp. 1–6. [Google Scholar] [CrossRef]
- Xiong, Q.; Liu, F.; Lv, L.; Liu, Y.; Li, Y.; Zhu, C. Urban Power Grids Dynamic Control Model with Photovoltaic and Electric Vehicles. In Proceedings of the 2018 China International Conference on Electricity Distribution (CICED), Tianjin, China, 17–19 September 2018; pp. 2462–2466. [Google Scholar] [CrossRef]
- Demirok, E.; Sera, D.; Teodorescu, R.; Rodriguez, P.; Borup, U. Clustered PV Inverters in LV Networks: An Overview of Impacts and Comparison of Voltage Control Strategies. In Proceedings of the 2009 IEEE Electrical Power and Energy Conference (EPEC), Montreal, QC, Canada, 22–23 October 2009; pp. 1–6. [Google Scholar] [CrossRef]
- Padullaparti, H.V.; Jothibasu, S.; Santoso, S.; Todeschini, G. Increasing Feeder PV Hosting Capacity by Regulating Secondary Circuit Voltages. In Proceedings of the 2018 IEEE Power and Energy Society General Meeting (PESGM), Portland, OR, USA, 5–10 August 2018; pp. 1–5. [Google Scholar] [CrossRef]
- Falabretti, D.; Merlo, M.; Delfanti, M. Network Reconfiguration and Storage Systems for the Hosting Capacity Improvement. In Proceedings of the 2013 IEEE International Conference on Smart Grid Communications (SmartGridComm), Vancouver, BC, Canada, 21–24 October 201; pp. 1–4. [CrossRef]
- Xu, X.; Li, J.; Xu, Z.; Zhao, J.; Lai, C.S. Enhancing Photovoltaic Hosting Capacity—A Stochastic Approach to Optimal Planning of Static Var Compensator Devices in Distribution Networks. Appl. Energy 2019, 238, 952–962. [Google Scholar] [CrossRef]
- Son, Y.J.; Lim, S.H.; Yoon, S.G.; Khargonekar, P.P. Residential Demand Response-Based Load-Shifting Scheme to Increase Hosting Capacity in Distribution System. IEEE Access 2022, 10, 18544–18556. [Google Scholar] [CrossRef]
- Clean Energy Regulator. Quarterly Carbon Market Report. 2020. Available online: https://cer.gov.au/news-and-media/media/2021/march/quarterly-carbon-market-report-december-quarter-2020 (accessed on 1 January 2020).
- ARENA. On the Calculation and Use of Dynamic Operating Envelopes; Australian Renewable Energy Agency: Sydney, Australia, 2020. Available online: https://arena.gov.au/assets/2020/09/on-the-calculation-and-use-of-dynamic-operating-envelopes.pdf (accessed on 1 January 2020).
- DOE Working Group. Dynamic Operating Envelopes Working Group Outcomes Report; Australian Renewable Energy Agency: Sydney, Australia, 2022. [Google Scholar]
- AEMO. 2023 Electricity Statement of Opportunities; AEMO: Docklands, Australia, 2023. [Google Scholar]
- Bridge, J. Export Limits for Embedded Generators up to 200 kVA Connected at Low Voltage; AusNet Services: Melbourne, VIC, Australia, 2017. [Google Scholar]
- Petrou, K.; Procopiou, A.T.; Gutierrez-Lagos, L.; Liu, M.Z.; Ochoa, L.F.; Langstaff, T.; Theunissen, J.M. Ensuring Distribution Network Integrity Using Dynamic Operating Limits for Prosumers. IEEE Trans. Smart Grid 2021, 12, 3877–3888. [Google Scholar] [CrossRef]
- Zabihinia Gerdroodbari, Y.; Khorasany, M.; Razzaghi, R. Dynamic PQ Operating Envelopes for Prosumers in Distribution Networks. Appl. Energy 2022, 325, 119757. [Google Scholar] [CrossRef]
- O’Neil, R.L.; Braslavsky, L.; Brinsmead, T.; McDonald, C.; Ward, A.; Williams, B. Advanced VPP Grid Integration Project—Analysis of the VPP Dynamic Network Constraint Management; CSIRO: Canberra, Australia, 2020. [Google Scholar]
- SA Power Networks. South Australia Power Networks Flexible Exports for Solar PV Trial; SA Power Networks: Keswick, Australia, 2022. [Google Scholar]
- AEMO. Project EDGE (Energy Demand and Generation Exchange); AEMO: Melbourne, Australia, 2020. [Google Scholar]
- Western Power. Western Australia Distributed Energy Resources Orchestration Pilot (Project Symphony); Western Power: Perth, Australia, 2021. [Google Scholar]
- Ausgrid. Project Edith. Available online: https://www.ausgrid.com.au/About-Us/Future-Grid/Project-Edith#:~:text=Project%20Overview.%20Project%20Edith,%20named (accessed on 1 January 2024).
- ARENA. Project Converge ACT Distributed Energy Resources Demonstration Pilot. Available online: https://arena.gov.au/projects/project-converge-act-distributed-energy-resources-demonstration-pilot/#:~:text=Project%20Converge%20will:%20design%20and (accessed on 1 January 2024).
- ARENA. Redback Technologies Project SHIELD: Project Journey Report. Available online: https://arena.gov.au/knowledge-bank/redback-technologies-project-shield-project-journey-report/#:~:text=The%20Project%20SHIELD%20initiative,%20launched (accessed on 1 January 2024).
- CutlerMerz. Review of Dynamic Operating Envelope Adoption by DNSPs. Available online: https://www.cutlermerz.com/projects/review-of-dynamic-operating-envelope-adoption-by-dnsps (accessed on 1 January 2024).
- Olivier, F.; Aristidou, P.; Ernst, D.; Cutsem, T.V. Active Management of Low-Voltage Networks for Mitigating Over-voltages Due to Photovoltaic Units. IEEE Trans. Smart Grid 2016, 7, 926–936. [Google Scholar] [CrossRef]
- Zhang, B.; Lam, A.Y.S.; Domínguez-García, A.D.; Tse, D. An Optimal and Distributed Method for Voltage Regulation in Power Distribution Systems. IEEE Trans. Power Syst. 2015, 30, 1714–1726. [Google Scholar] [CrossRef]
- AEMO. Project EDGE (Energy Demand and Generation Exchange)—Lessons Learnt 1; AEMO: Melbourne, Australia, 2021. [Google Scholar]
- Petrou, K.; Liu, M.; Procopiou, A.; Ochoa, L.; Theunissen, J.; Harding, J. Managing Residential Prosumers Using Operating Envelopes: An Australian Case Study. In Proceedings of the CIRED Workshop, Berlin, Germany, 22–23 September 2020. [Google Scholar]
- Bennett, C.J.; Stewart, R.A.; Lu, J.W. Development of a Three-Phase Battery Energy Storage Scheduling and Operation System for Low Voltage Distribution Networks. Appl. Energy 2015, 146, 122–134. [Google Scholar] [CrossRef]
- Iria, J.; Scott, P.; Attarha, A.; Gordon, D.; Franklin, E. MV-LV Network-Secure Bidding Optimisation of an Aggregator of Prosumers in Real-Time Energy and Reserve Markets. Energy 2022, 242, 122962. [Google Scholar] [CrossRef]
- Givisiez, A.G.; Ochoa, L.; Liu, M.; Bassi, V. Assessing the Pros and Cons of Different Operating Envelopes Implementations Across Australia. In Proceedings of the 27th International Conference on Electricity Distribution (CIRED 2023), Rome, Italy, 12–15 June 2023. [Google Scholar]
- Iria, J.; Soares, F.; Matos, M. Optimal Bidding Strategy for an Aggregator of Prosumers in Energy and Secondary Reserve Markets. Appl. Energy 2019, 238, 1361–1372. [Google Scholar] [CrossRef]
- Tushar, W.; Saha, T.K.; Yuen, C.; Azim, M.I.; Morstyn, T.; Poor, H.V.; Niyato, D.; Bean, R. A Coalition Formation Game Framework for Peer-to-Peer Energy Trading. Appl. Energy 2020, 261, 114436. [Google Scholar] [CrossRef]
- Khorasany, M.; Razzaghi, R.; Shokri Gazafroudi, A. Two-Stage Mechanism Design for Energy Trading of Strategic Agents in Energy Communities. Appl. Energy 2021, 295, 117036. [Google Scholar] [CrossRef]
- Azim, M.I.; Lankeshwara, G.; Tushar, W.; Sharma, R.; Alam, M.R.; Saha, T.K.; Khorasany, M.; Razzaghi, R. Dynamic Operating Envelope-Enabled P2P Trading to Maximize Financial Returns of Prosumers. IEEE Trans. Smart Grid 2024, 15, 1978–1990. [Google Scholar] [CrossRef]
- AEMO. Project EDGE. Available online: https://aemo.com.au/en/initiatives/major-programs/nem-distributed-energy-resources-der-program/der-demonstrations/project-edge (accessed on 1 January 2024).
- Milford, T.; Krause, O. Managing DER in Distribution Networks Using State Estimation & Dynamic Operating Envelopes. In Proceedings of the 2021 IEEE PES Innovative Smart Grid Technologies—Asia (ISGT Asia), Brisbane, Australia, 5–8 December 2021; pp. 1–5. [Google Scholar] [CrossRef]
- AEMO. Western Australia Distributed Energy Resources Orchestration Pilot (Project Symphony). Available online: https://aemo.com.au/initiatives/major-programs/wa-der-program/project-symphony (accessed on 1 January 2024).
- Operating Envelopes and Technical Challenges in Its Calculation. Available online: https://smartgrid.ieee.org/bulletins/august-2022/technical-challenges-in-the-calculation-and-implementation-of-operating-envelopes-for-der-grid-integration-in-australia#:~:text=Operating%20Envelopes%20and%20Technical%20Challenges%20in%20its%20Calculation (accessed on 5 March 2025).
- Ullah, F.U.M.; Ullah, A.; Haq, I.U.; Rho, S.; Baik, S.W. Short-Term Prediction of Residential Power Energy Consumption via CNN and Multi-Layer Bi-Directional LSTM Networks. IEEE Access 2020, 8, 123369–123380. [Google Scholar] [CrossRef]
- Sajjad, M.; Khan, A.Z.; Sajjad, M.; Khan, A.Z.; Ullah, A.; Hussain, T.; Ullah, W.; Lee, M.Y.; Baik, S.W. A Novel CNN-GRU-Based Hybrid Approach for Short-Term Residential Load Forecasting. IEEE Access 2020, 8, 143759–143768. [Google Scholar] [CrossRef]
- Popovic, Z.N.; Knezevic, S.D. Dynamic Reconfiguration of Distribution Networks Considering Hosting Capacity: A Risk-Based Approach. IEEE Trans. Power Syst. 2023, 38, 3440–3450. [Google Scholar] [CrossRef]
- Saint-Pierre, A.; Mancarella, P. Active Distribution System Management: A Dual-Horizon Scheduling Framework for DSO/TSO Interface Under Uncertainty. IEEE Trans. Smart Grid 2017, 8, 2186–2197. [Google Scholar] [CrossRef]
- Wang, Y.; Zhang, N.; Chen, Q.; Kirschen, D.S.; Li, P.; Xia, Q. Data-Driven Probabilistic Net Load Forecasting With High Penetration of Behind-the-Meter PV. IEEE Trans. Power Syst. 2018, 33, 3255–3264. [Google Scholar] [CrossRef]
- Shaker, H.; Zareipour, H.; Wood, D. A Data-Driven Approach for Estimating the Power Generation of Invisible Solar Sites. IEEE Trans. Smart Grid 2016, 7, 2466–2476. [Google Scholar] [CrossRef]
- Lin, J.; Ma, J.; Zhu, J. A Privacy-Preserving Federated Learning Method for Probabilistic Community-Level Behind-the-Meter Solar Generation Disaggregation. IEEE Trans. Smart Grid 2022, 13, 268–279. [Google Scholar] [CrossRef]
- Lin, S.; Zhu, H. Enhancing the Spatio-Temporal Observability of Grid-Edge Resources in Distribution Grids. IEEE Trans. Smart Grid 2021, 12, 5434–5443. [Google Scholar] [CrossRef]
- Kabir, F.; Yu, N.; Yao, W.; Yang, R.; Zhang, Y.Y.C. Joint Estimation of Behind-the-Meter Solar Generation in a Community. IEEE Trans. Sustain. Energy 2021, 12, 682–694. [Google Scholar] [CrossRef]
- Liu, M.Z.; Ochoa, L.F.; Wong, P.K.C.; Theunissen, J. Using OPF-Based Operating Envelopes to Facilitate Residential DER Services. IEEE Trans. Smart Grid 2022, 13, 4494–4504. [Google Scholar] [CrossRef]
- ARENA. Dynamic Operating Envelope Working Group Outcomes Report. Available online: https://arena.gov.au/assets/2022/03/dynamic-operating-envelope-working-group-outcomes-report.pdf (accessed on 1 January 2024).
- AEMO. Project EDGE Fairness in Dynamic Operating Envelope Objective Functions; AEMO: Melbourne, Australia, 2023. [Google Scholar]
- Rose, S.; Borchert, O.; Mitchell, S.; Connelly, S. Zero Trust Architecture; Special Publication (NIST SP); National Institute of Standards and Technology: Gaithersburg, MD, USA, 2020. [Google Scholar]
- McCarthy, J.; Faatz, D.; Division, E.; Urlaub, N.; Wiltberger, J.; Yimer, T. Securing Distributed Energy Resources: An Example of Industrial Internet of Things Cybersecurity; Special Publication (NIST SP); National Institute of Standards and Technology: Gaithersburg, MD, USA, 2022. [Google Scholar]
Disclaimer/Publisher’s Note: The statements, opinions and data contained in all publications are solely those of the individual author(s) and contributor(s) and not of MDPI and/or the editor(s). MDPI and/or the editor(s) disclaim responsibility for any injury to people or property resulting from any ideas, methods, instructions or products referred to in the content. |
© 2025 by the authors. Licensee MDPI, Basel, Switzerland. This article is an open access article distributed under the terms and conditions of the Creative Commons Attribution (CC BY) license (https://creativecommons.org/licenses/by/4.0/).