Abstract
With the development of modernization, traditional fossil energy reserves are decreasing, and the power industry, as one of the main energy consumption forces, has begun to pay attention to increasing the proportion of clean energy generation. With the deepening of electrification, the peak-valley difference of residential electricity consumption increases, but photovoltaic and wind power generation have fluctuations and are manifested as reverse peak regulation. Thermal power plants as the main force of peak regulation gradually reduce the market share, making nuclear power plants bear the heavy responsibility of participating in peak regulation. The traditional method of adjusting operating power by inserting and removing control rods has great safety risks and wastes resources. Therefore, this paper proposes a new energy storage system that can keep the nuclear power plant running at full power and produce hydrogen to synthesize ammonia from excess power. A comprehensive evaluation model of energy storage based on z-score data standardization and objective parameter assignment AHP (analytic hierarchy process) analysis method was established to evaluate energy storage systems according to a multi-index system. With an AP1000 daily load tracking curve as the input model, the simulation model built by Aspen Plus V14 was used to calculate the operating conditions of the system. In order to provide a construction basis for practical engineering use, Haiyang Nuclear Power Plant in Shandong Province is taken as an example. The system layout scheme is proposed according to the local environmental conditions. The accident tree analysis method is combined with ALOHA 5.4.1.2 (Areal Locations of Hazardous Atmospheres) hazardous chemical analysis software and MARPLOT 5.1.1 geographic information technology. A qualitative and quantitative assessment of risk factors and the consequences of leakage, fire, and explosion accidents caused by hydrogen and ammonia storage processes is carried out to provide guidance for accident prevention and emergency rescue. The design of an “Electric-Hydrogen-Ammonia” energy storage system proposed in this paper provides a new idea for zero-carbon energy storage for the peak shaving of nuclear power plants and has a certain role in promoting the development of clean energy.
1. Introduction
The correlation between carbon emissions and global climate change is becoming increasingly clear [1,2,3]. Gradually increasing the proportion of clean energy and replacing traditional fossil fuels as the main energy source is an important way to achieve decarbonization. However, clean energy power generation usually has fluctuating characteristics, which have difficulty meeting the demand of accurate directional peak shaving. One way to solve this problem is to connect energy storage facilities with power generation systems [3,4,5]. Energy storage can play a role in peak-load regulation, thus effectively enhancing the security and stability of the energy supply. It is imperative to expand the scale of energy storage. In this context, nuclear power, which can realize power control in the form of clean power generation, shoulders the task of peak shaving, and the utilization rate of nuclear power can reach 90%, which has a broad application prospect.
Converting electrical energy into hydrogen energy storage is a new indirect energy storage method that scholars have begun to pay attention to since carbon peaking and carbon neutrality goals were proposed. However, because hydrogen is flammable and easy to leak, how to store and transport it has been a difficult problem to solve. The direct use of hydrogen storage media is too expensive in terms of operation and maintenance costs [4,5,6]. An alternative is to convert hydrogen into a liquid fuel, such as carbon monoxide or carbon dioxide combined to produce methanol, reacting it with nitrogen to produce liquid ammonia, etc. [7], thereby minimizing the safety concerns of long-term hydrogen storage.
For the selection of energy storage methods in specific scenarios, the generally adopted method is to establish an evaluation index system, combine the characteristics of various energy storage technologies, and conduct comprehensive scores from the aspects of technology, economy, environment, safety, and so on. Wei et al. established an evaluation model of power grid energy storage systems based on AHP-PROMETHEE-GAIA, used an analytic hierarchy process (AHP) to determine the hierarchy structure and weight of evaluation indicators, organized the enrichment evaluation preference ranking method to sort each energy storage mode, and developed an interactive auxiliary geometric analysis method to analyze the sensitivity of each energy storage mode [8]. The limitation of this method is that the ranking results are subjective. Wang et al. set out from the three dimensions of social benefits, economic benefits, and environmental benefits, determined the weights by entropy weight method, evaluated the comprehensive benefits of energy storage by using the TOPSIS comprehensive evaluation model and built a comprehensive evaluation model of energy storage for the development of clean energy cities [9]. The advantage of this model is that it can evaluate the impact degree of energy storage planning on the comprehensive benefits of clean energy city development from the time dimension, but the index setting is more macro-social without adding specific technical indicators of various types of energy storage. Mao et al. established an energy storage evaluation system based on economy, technical performance, environmental impact, and the power grid index [10].
Based on the idea of combining the peak shaving surplus power and energy storage technology of nuclear power, a large number of scholars have carried out the design and research of related systems. Wang et al. proposed that during the grid trough, electric boilers would consume the excess power of nuclear power units and store heat in heat storage tanks for users to use [11]. However, the storage time and transportation distance of heat are limited, so it is difficult to use heat on a large scale. Gao et al. investigated the current situation of hydrogen energy preparation, storage, transportation, and utilization and explored a hydrogen energy storage route suitable for nuclear power peak shaving [12]. Nirmal et al. compared the advantages and disadvantages of chemical energy, mechanical energy, and hydrogen energy in the form of a review and summarized the characteristics of an ideal nuclear power peak-load energy storage technology [13]. Mechanical energy storage generally has the disadvantages of a short storage time and high site selection requirements. The construction and operation cost of electrochemical energy storage is high, so it is difficult to use it in large-scale energy storage applications. Hydrogen energy storage has advantages in terms of performance, but safety is a prominent problem. Through literature research, it is found that articles proposing hydrogen production and ammonia synthesis as the development route of the next stage of clean energy have emerged in recent years [14,15,16,17], indicating that there is still a lot of exploration space and development potential in this field.
In summary, the idea of solving the problem of peak shaving in nuclear power plant by absorbing the excess power through hydrogen production and ammonia synthesis is feasible and has high research value. Based on this, this paper first established an energy storage comprehensive evaluation model based on z-score data standardization and an objective parameter assignment AHP analysis method to evaluate the adaptation of common energy storage forms in the nuclear power peak shaving situation. Then, the “Electricity-Hydrogen-Ammonia” workflow architecture, a new type of energy storage system with an AP1000 daily load tracking curve for input, is set as the quantitative simulation system operation condition. Finally, taking Haiyang Nuclear Power Plant in Shandong Province as an example, the risk factors and consequences of leakage, fire, and explosion accidents caused by hydrogen and ammonia storage are evaluated using the accident tree qualitative analysis method and ALOHA hazardous chemical analysis software for quantitative calculation, providing guidance for accident prevention and emergency rescue. The design and safety analysis of the new energy storage system proposed in this paper have certain reference significance for the development and system construction of clean energy.
2. Multi-Index Comprehensive Evaluation of Energy Storage Method
2.1. Index Calculation Method
A comprehensive evaluation model of energy storage based on z-score data standardization and objective parameter assignment AHP analysis method was established. The typical examples of electrochemical energy storage, mechanical energy storage, and “Electric-Hydrogen-Ammonia” (EHA) energy storage were selected to evaluate the most suitable energy storage system for nuclear power peak shaving. The evaluation indexes included four categories: economy (energy storage cost, electricity revenue), technology (device life, number of cycles), environment (CO2 emission, land area), and grid-related indexes (reliability, equivalent load). In this paper, the analytic hierarchy process (AHP) was used to evaluate the performance of the energy storage system, and the value of each index was determined by the characteristic parameters of the energy storage system itself in the actual application process so as to reduce subjectivity. Since there were unit differences between indicators, the values had to be standardized. Then, the appropriate weights were calculated through the judgment matrix according to the scene requirements. Finally, scores of different energy storage system were calculated through the standardized index values and weights so as to select the most suitable type. The evaluation process is shown in Figure 1.
Figure 1.
Evaluation model of energy storage method.
In this paper, lithium-ion battery, sodium sulfur battery, flywheel energy storage, and EHA energy storage were selected to compare four different types of energy storage forms. Table 1 lists the basic operating parameters of these four types of energy storage.
Table 1.
Four common types of energy storage basic operating parameters.
2.2. Index Data Processing
There are many ways of standardization, such as discrete standardization, also known as minimum–maximum normalization, which maps the values linearly to the interval [0,1], but if most of the values are concentrated and there is a prominent value, each value after normalization is close to 0, so the difference is not conducive to comparison.
This paper selects the z-score standardization method, also known as standard deviation standardization, which is characterized by the mean value of standardized data being 0 and standard deviation being 1. Two very close values will also differ after normalization, which is suitable for comparison. The z-score standardized calculation formula is as follows:
where is the original value of the i th index, is the value after standardization of the i th profit-type index, is the standardized value of the i th cost-type index, n is the number of energy storage types to be compared, and s is the standard deviation.
The higher the profit index and the lower the cost index, the higher the conversion evaluation score. Among them, power avenue, energy storage life, cycle times, and delayed grid upgrade benefits are profit indexes. The daily cost of energy storage, carbon dioxide emissions per unit capacity, occupied land area per unit capacity, the standard deviation of equivalent load, and expected power shortage within a day are cost indexes. After z-score normalization, a value of 0 indicates the average performance level, a value greater than 0 indicates a better-than-average performance level, and a value less than 0 indicates a worse-than-average performance level. Different scenarios correspond to different requirements, and this difference is reflected in the selection of weights. In order to avoid subjectivity, this paper adopts the judgment matrix method for weight selection. After completing index normalization and weight calculation, only a certain energy storage index is multiplied and summed with the normalized value of the corresponding index to calculate the final score of the energy storage. The final total score of each type of energy storage are compared. The higher the score is, the more suitable for the current scenario it is.
2.3. Evaluation Result
In order to ensure the effectiveness and feasibility of the energy storage evaluation model established in this paper, 10 experts from Shanghai Nuclear Engineering Research and Design Institute, a leading authoritative enterprise in the field of nuclear engineering, were invited to score the relative importance of each layer of indexes, and the judgment matrix of each indicator was obtained as shown in Figure 2.
Figure 2.
Judgment matrix.
According to the above judgment matrix, the consistency index values are calculated as shown in Table 2. The consistency test indicates that the judgment matrix is reasonable and effective. By standardizing the data according to the z-score method and combining the weights of the above indexes, the standardized value (Table 3) and final score (Table 4) of the energy storage mode can be calculated. It can be seen from the evaluation results that when considering the economic and environmental benefits of the power grid, EHA has the highest comprehensive score, with obvious advantages. It is suitable for energy storage in the peaking operation process of power plants and can ensure economic benefits while realizing the most environmentally friendly clean energy storage, which is a type of energy storage with great development prospects.
Table 2.
Consistency test result.
Table 3.
Final score of four common types of energy storage performance indexes.
Table 4.
The comprehensive scores of each energy storage type in the two scenarios.
3. System Design and Calculation
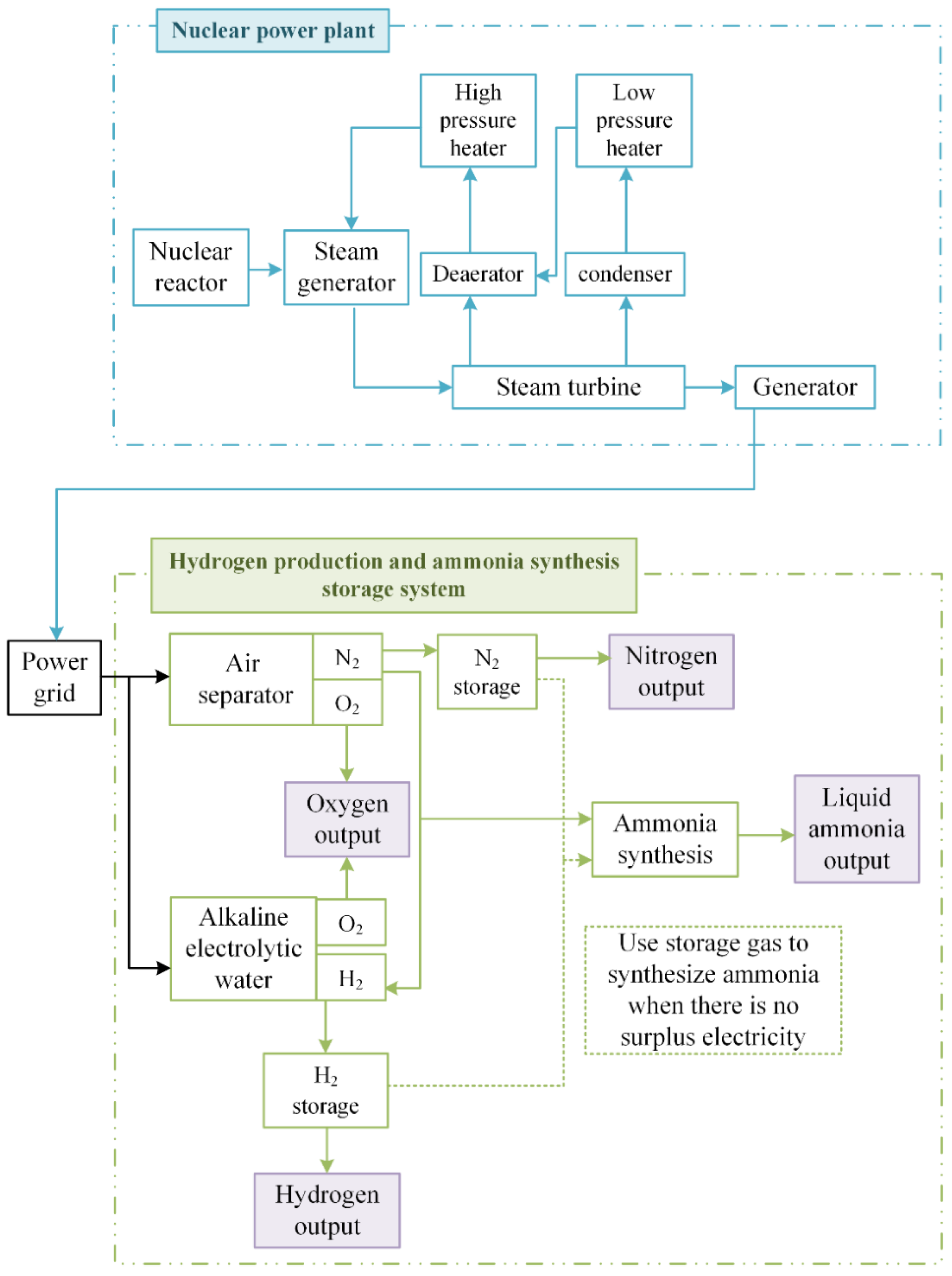
The system achieves green hydrogen production from water electrolysis and nitrogen and oxygen production from air separation by using peak shaving power from a nuclear power plant. Nitrogen and green hydrogen obtained will be converted into ammonia through ammonia synthesis technology for storage so that the nuclear power plant has the ability to produce a variety of products and realize the comprehensive utilization of nuclear energy. The system design framework is shown in Figure 3. According to the thermal balance drawing of AP1000 nuclear power plant provided by Shanghai Nuclear Engineering Research and Design Institute, the model of the PWR nuclear power unit, including the main components, was built using APROS 6.13 software (Figure 4). The mass flow rate of the working fluid, enthalpy of the steam generator outlet, enthalpy of the steam generator inlet, thermal power, generating power, and calculated generating efficiency under different operating loads are obtained by simulation (Table 5). It can be concluded from the calculation results that the higher the operating load, the higher the power generation efficiency of the nuclear power plant. Therefore, maintaining the full-power operation state and storing excess power can ensure the safe and stable operation of the system, improve the work efficiency, and indirectly realize the demand for peak regulation. The energy scheduling strategy is shown in Figure 5.
Figure 3.
Flow chart of energy storage system design.
Figure 4.
Residual current scheduling strategy for peak shaving.
Table 5.
Power generation parameters of AP1000 under different operating conditions.
Figure 5.
Nuclear power plant system model diagram.
The experimental data of the latest type of alkaline electrolytic water hydrogen production equipment developed by Shuangliang Energy Saving Company, Wuxi, China were used as the basis for calculation. The electrolytic cell is suitable for new energy application scenarios, and runs stably throughout the year under a wide load of 20~200%, and the load adjustment rate can reach 10%/s. Flexible operation ability is very good, with a variable load response in seconds to minutes. According to the peaking demand of AP1000 daily load tracking curve “15-1-7-1”, that is, 15 h of full load power supply, 1 h of power reduction to 50% power supply, 7 h of low load maintenance, and then 1 h of full power supply, through integral calculation, about 67.71 tons of hydrogen can be produced in one day.
The hydrogen produced by the electrolyzer is used as the input of the ammonia synthesis process. Aspen Plus was used to build Brown’s ammonia synthesis process (Figure 6). For the ammonia synthesis process, it is suitable to use the equation of state for high-pressure hydrocarbons with binary interaction parameters. The RKS-BM method and RPlug reactor module show advantages in all working conditions, and the error rate is within 5%. It is calculated that under a daily load tracking curve of the nuclear power plant, 195.98 tons of high-purity ammonia can be produced in one day.
Figure 6.
Simulation of ammonia synthesis process.
4. System Security Analysis
4.1. Qualitative Analysis of Fire and Explosion Accident Tree
Hydrogen has active chemical properties, belongs to flammable and explosive products, has a boiling point under standard atmospheric pressure of −252.87 °C, has an ignition point of 560 °C, has a combustion critical interval of 4.1~75.6%, and has an explosion limit of 18.3~59%. Hydrogen atoms will penetrate into the material and cause stress concentration. Therefore, containers in a long-term hydrogen environment are prone to cracking and breakage under high temperature and pressure, which is called hydrogen embrittlement [18,19], and then lead to hydrogen leakage accidents. According to the International Hydrogen Safety Accident statistics, in the past 324 accidents, only one-tenth caused casualties, this is, because hydrogen has a small density, is easy to spread quickly in an open space, is itself non-toxic, and has combustion products that are not harmful to the human body. However, the danger is still not to be underestimated; the flammable range of hydrogen is large, the diffusion rate is fast, and a large number of flammable hydrogen clouds are prone to violent combustion and explosion. Liquid ammonia in the “dangerous goods name table” (GB12268) is a corrosive toxic substance, easily corrodes the container and causes damage, has a suffocating effect on the respiratory tract, has a boiling point at standard atmospheric pressure of −33 °C, has an ignition point of 651 °C, and has an explosion limit of 15.7~27.4%. Its risk is mainly manifested in two aspects: poisoning and suffocation caused by leakage and easy combustion and explosion in open fire after mixing with air. The toxicity data at different concentrations are shown in Table 6.
Table 6.
Toxicity data at different ammonia concentrations [20].
Based on the above dangerous chemical characteristics of hydrogen and ammonia and historical accident experience, fire and explosion accidents are more likely to occur. In the process of production and use of hydrogen synthesis ammonia system, attention should be paid to tracking and controlling the basic events that induce such accidents so as to reduce the probability of accidents. The accident tree analysis method is adopted below for qualitative assessment. A Fault Tree Analysis (FTA) is a logical tree that describes the cause and effect of an accident. The top event is a fire and explosion that occurred during the preparation and storage of hydrogen and ammonia. The three elements of combustion are combustibles, combustibles, and ignition sources. When the concentration of gas leakage reaches the limit of ignition and explosion and the occurrence of the heat source meet both requirements at the same time, the top event will occur. Based on the logical step analysis of the system operation process, a total of 24 basic events are determined, as shown in Table 7. It involves many factors such as humans, the equipment, the management, and the environment.
Table 7.
Basic event list.
According to deductive reasoning, the fire and explosion accident tree during hydrogen and ammonia storage process is established as shown in Figure 7. The Boolean expression of the accident tree is as follows:
(X1 + X23 + X24 + X12 + X13 + X14)×(X2 + X15 + X16 + X17 + X18 + X19 + X20) × (X3 + X21*X22 + X4 + X5 + X6 × X7 + X8 + X9 + X10 + X11)
Figure 7.
Fire and explosion accident tree during hydrogen and ammonia storage.
The path set represents the set of some basic events; if these basic events do not occur, then the top event will not occur. The smallest path set of the accident tree in this paper is as follows:
The structural importance of the accident tree is as follows:
I(X1) = I(X12) = I(X13) = I(X14) = I(X23) = I(X24) > I(X2) = I(X15) = I(X16) = I(X17) = I(X18) = I(X19) = I(X20) > I(X3) = I(X4) = I(X5) = I(X6) = I(X7) = I(X8) = I(X9) = I(X10) = I(X11) = I(X21) = I(X22)
Combined with structural importance, the classification and analysis of the basic events show that the main factor causing fire and explosion is the leakage of gas, the second important factor is the failure of safety protection facilities, and the third one is the accidental occurrence of heat sources in the production environment. Therefore, it is necessary to pay attention to the identification of equipment leakage and standardize personnel operation in the process of equipment design, manufacturing, and daily detection so as to eliminate gas leakage caused by human error operation or equipment damage. The second is to ensure the effectiveness of safety protection facilities, which can alarm in time when the concentration exceeds the standard; start braking measures; and install good exhaust ventilation. Finally, we should standardize the fire system and use explosion-proof, anti-static, lightning protection tools and devices to eliminate the danger source that may produce accidental sparks. According to the analysis results of the accident tree, using the above ideas to carry out daily hidden danger investigations of basic events can better prevent fire and explosion accidents in the process of an EHA storage system.
4.2. Quantitative Analysis of Accidents Based on ALOHA Simulation
ALOHA is a hazardous chemical spill simulation software developed by the U.S. Environmental Protection Agency’s Office of Emergencies and Preparedness in collaboration with the National Oceanic and Atmospheric Management Impact Office, which contains thousands of hazardous chemicals. We can set up atmospheric environments, leakage source states, surrounding buildings and other simulated gas diffusion, flash fire concentration danger area, jet hot radiation danger area, steam cloud explosion shock wave danger area, etc. In addition, we can observe the change in gas concentration at a particular point in the scene with time [21]. ALOHA is an important tool for accident consequence prediction and emergency rescue decision-making in the field of hazardous chemicals. In this paper, version 5.4.1.2 is used for accident quantitative analysis. Hydrogen and ammonia storage tanks may leak due to damage, and if there is no ignition, they will spread in the atmosphere. Hydrogen is non-toxic, while ammonia is toxic, so it is necessary to predict its diffusion law. If the leak is ignited immediately, it will form a jet fire. If the ignition is delayed, a flash fire will be formed in the open space, and a steam cloud will be formed in a limited space. With a large leakage, there is a risk of explosion. The evolution model of the accident consequences is shown in Figure 8.
Figure 8.
Evolutionary types of accident consequences.
According to the toxicity data of different ammonia concentrations in Table 6, the toxic risk interval is divided into three grades. The danger zone below 140 mg/m3 is a mild danger zone, between 140 and 1750 mg/m3 is a moderate danger zone, and above 1750 mg/m3 is a severe danger zone. In reference to international standards, ALOHA software has clear classification indicators for the impact of heat radiation intensity in fire accidents and shock wave impact in explosion accidents, as shown in Table 8. The danger areas are divided according to the classification indicators when the simulation results are visualized.
Table 8.
ALOHA thermal radiation strength and shock strength classification indexes.
Taking the application of this system in Haiyang Nuclear Power Plant as an example, the average altitude of Haiyang City is 140 m, the east longitude is 120°50′~121°29′, and the north latitude is 36°16′~37°10′. In spring (March to May), the average temperature is 10.7 °C, average humidity is 58%, and average wind speed is 3.8 m/s. In summer (June to August), the average temperature is 23.5 °C, average humidity is 77%, and average wind speed is 3.4 m/s. In autumn (September to November), the average temperature is 14.2 °C, average humidity is 67%, and average wind speed is 2.9 m/s. In winter (December to February), the average temperature is −0.6 °C, average humidity is 65%, and average wind speed is 3.6 m/s. The annual average relative humidity is about 68%. Haiyang City has a continental monsoon climate, with southeast wind prevailing in the summer half of the year and northwest wind prevailing in the winter half of the year. The annual average wind speed is 3.4 m/s. The annual wind direction distribution in Haiyang City, Shandong Province, obtained from the Weather Spark global climate website, is shown in Figure 9.
Figure 9.
Annual wind direction distribution in Haiyang City, Shandong Province.
According to the relevant regulations, the nuclear reactor as the center, within a radius of 5 km for the nuclear power plant-restricted development zone, the establishment of chemical plants, oil depots, flammable and explosive chemical plants, and other threats to the safety of nuclear power plants are prohibited. According to the Regulations on the Safety Management of Hazardous Chemicals, major hazards should be kept at a safe distance of more than 500 m from the eight sites. The geographical location of Haiyang Nuclear Power Plant in Shandong is 121.38273° east longitude and 36.71089° north latitude. According to the above relevant laws and regulations on the safe distance between nuclear power plants and hazardous chemicals, it is 27° east north of the nuclear power plant. A suitable site for the construction of an “electric-hydrogen-ammonia” storage system is located 7.42 km away, 121.420774° E, 36.770388° N. The figure is a satellite map of the nuclear power plant and energy storage system layout marked in MARPLOT (Figure 10), which is an emergency response, planning, and operation mapping software that can interactively map with the simulation results in ALOHA and realize a visual analysis in combination with GIS spatial geographic information technology [22]. There are six population gathering places near the construction site of the energy storage system, namely Dachun Village in the west, Liangjia Village in the northwest, Fangli Village in the north, Huan Daian Village and Taoyuan Village in the northeast, and Qianshan Village in the southeast, among which the linear distance of the closest Fangli village is 511 m and the linear distance of Qianshan village is 1.09 km, all of which meet the standards. The north side is surrounded by mountains, and the south side is close to the Yellow Sea, which has a certain buffer effect on the spread of hazardous chemical leakage and fire accidents, forming a protective partition; the geographical location is good. The main need is to analyze the safety impact of the accident caused by the surrounding population gathering in villages.
Figure 10.
Satellite map of nuclear power plant and energy storage system layout.
A damaged hole with a diameter of 10 cm is simulated at the valve of the liquid ammonia storage tank, and the tank is placed horizontally. It is assumed that no emergency measures such as plugging and spraying have been taken at the site, and other secondary-derived disasters are not considered.
The prediction results of the toxic danger zone for liquid ammonia leakage and diffusion are shown in Figure 11. In spring, due to the high average wind speed, the gas diffusion speed is faster, and the danger zone range is the smallest, with the boundary of the severe danger zone being 1.1 km and the boundary of the mild danger zone being 4.4 km. In autumn, the average wind speed is small, the gas diffusion is slow, and the danger area is the largest, the boundary of the severe danger area is 1.3 km, and the boundary of the mild danger area is 5.0 km. Although the temperature difference between summer and winter is the largest, the danger area is close to each other, indicating that wind speed plays a major role in gas diffusion. As shown in Figure 12, the concentration of gas at the boundary points of the three dangerous areas changes with time. About 2 min after the leak occurs, the concentration of gas at the boundary points of the dangerous area surges, and the high concentration lasts for about 8 min. About 10 min after the leak occurs, the gas diffused completely, and the concentration decreased to close to 0 mg/m3. From the perspective of time response, the concentration surge occurred in spring at the earliest and in autumn at the latest, with a difference of about 2 min.
Figure 11.
Toxic danger zone when liquid ammonia leaks. (a) Spring, (b) summer, (c) autumn, (d) winter.
Figure 12.
The concentration–time curves at the boundary point of the diffusion danger zone during liquid ammonia leakage.
The prediction results of flashover danger area caused by delayed ignition after liquid ammonia leakage and diffusion are shown in Figure 13, which is similar to the law of the flashover toxicity danger area. In autumn, due to low wind speed, the gas diffused slowly, and the concentration of gas gathered at the same position was higher, so the danger area caused by flashover has the largest range, and the boundary of the severe danger area is 184 m. The boundary of the mild danger zone is 454 m. The danger area caused by flash fire in spring is the smallest, the boundary of the severe danger area is 148 m, and the boundary of the light danger area is 386 m. As shown in Figure 14, the concentration of the boundary points of the two dangerous areas changes with time. Due to the instantaneous occurrence of the fire, it spreads at the moment of ignition, and the gas concentration is the highest. After 5 min, the step of 15,000 mg/m3 drops, and after 8 min, the concentration drops to a lower level, which only indicates that there will be no new flash fire, but the fire spread does not stop. From the perspective of time response, there is little difference between the four seasons due to the instantaneous occurrence and rapid development of fire.
Figure 13.
Flash hazard area during liquid ammonia leakage. (a) Spring, (b) summer, (c) autumn, (d) winter.
Figure 14.
Concentration–time curve at boundary point of flash fire danger zone during liquid ammonia leakage.
The prediction results of the spray fire danger area caused by the immediate ignition of liquid ammonia leakage and diffusion are shown in Figure 15. Since the ignition started at the beginning of the leakage and the flammable gas has not yet been widely dispersed, the scope of the danger area is relatively small and presents a circular radial distribution with little difference in boundary radius between the four seasons and a negative correlation with ambient temperature. The boundary of the severe danger zone is 88 m, and the boundary of the mild danger zone is 26 m. In summer, the boundary of the severe danger zone is 81 m, and the boundary of the mild danger zone is 19 m. As shown in Figure 16, the concentration at the boundary points of the three dangerous areas changes with time. The jet fire maintains a high radiation state within 5 min of occurrence, then presents a step-down trend, drops to a lower level at about 6 min and 30 s, and stops completely after 22 min.
Figure 15.
Spray fire hazard area during liquid ammonia leakage. (a) Spring, (b) summer, (c) autumn, (d) winter.
Figure 16.
Heat radiation intension–time curve at the boundary point of the jet fire danger zone during liquid ammonia leakage.
According to the above simulation results, the wind direction in the summer half of the year is the southeast wind, and the dangerous area in the summer half of the year is larger; the wind direction in the winter half of the year is the northwest wind, and the dangerous area in the autumn is larger. Therefore, the two working conditions of liquid ammonia hole leakage and gap leakage in the summer and autumn are selected, and the ALOHA simulation data are mapped to the MARPLOT satellite map. The impact of the toxic danger area with the largest scope on the surrounding environment was analyzed, as shown in Figure 17. The villages where people gathered were in the white box. Under the influence of the southeast wind in the summer half of the year, the gas spread to the direction of the mountains, and a small area in the southwest of Fangli Village and the northeast of Liangjia Village was within the danger range of level 3. Under the influence of the northwest wind in the winter half of the year, the gas spreads to the sea direction, and Qianshan village is in the moderate and mild danger range. Other types of accident danger zone radii were within 500 m, no personnel gathering place.
Figure 17.
Ammonia leak toxicity hazard area ALOHA-MARPLOT interactive visualization. (a) Summer, (b) Autumn. Red is a severe danger zone, orange is a moderate danger zone, and yellow is a mild danger zone.
Because hydrogen itself is non-toxic, combustion will not produce toxic substances but belongs to flammable chemicals, so this paper does not analyze its diffusion law, only consider the impact of fire and explosion. The prediction results of the flash danger zone formed by delayed ignition after hydrogen hole leakage are shown in Figure 18. In spring, due to the high average wind speed, the gas diffusion speed is faster, and the danger zone range is the smallest, with the boundary of the severe danger zone being 132 m and the boundary of the mild danger zone being 325 m. In autumn, the average wind speed is small, the gas diffusion is slow, and the danger area is the largest. The boundary of the severe danger area is 152 km, and the boundary of the mild danger area is 374 m.
Figure 18.
Flash fire hazard area during hydrogen leakage. (a) Spring, (b) summer, (c) autumn, (d) winter.
The danger area of steam cloud explosion after hydrogen leakage is shown in Figure 19, and the explosion danger level is low, only reaching the strength of breaking glass. Affected by wind speed, the danger area in spring is the smallest, with the boundary 114 m downwind. The danger zone is the largest in autumn, with the boundary 132 m downwind. The danger area of jet fire formed by ignition immediately after leakage is shown in Figure 20, with little seasonal difference and all within 54 m radius.
Figure 19.
Danger area for steam cloud explosion during hydrogen leak (a) Spring, (b) summer, (c) autumn, (d) winter.
Figure 20.
Fire hazard area during hydrogen leakage. (a) Spring, (b) summer, (c) autumn, (d) winter.
5. Conclusions
This paper puts forward the design idea of combining the new energy storage system with peak shaving demand of nuclear power plant, establishes the comprehensive evaluation model of the energy storage mode, and explains the superiority of the “Electric-Hydrogen-Ammonia” energy storage mode in economic and environmental aspects. Through the experimental and simulation results, the components of the system are analyzed and calculated to determine the production scale under the peak shaving operation mode. Under the daily load tracking curve of a nuclear power plant, 195.98 tons of high-purity ammonia can be produced in one day. Finally, combining the qualitative method of the accident tree and the quantitative prediction of ALOHA analysis software, taking Haiyang Nuclear Power Plant as an example, the actual operation safety analysis is carried out. From the perspective of the danger range, the danger radius of gap leakage is greatly reduced compared with that of the hole leakage. The toxic danger radius is reduced by 77.27%, the flash fire danger radius is reduced by 74.35%, and the jet fire danger radius is reduced by 74.42%. From the perspective of concentration change, the hole leakage will spread completely within 10 min outside, but the gap leakage will continue to release gas, and the outdoor concentration will remain high for 60 min, only dropping slightly. From the perspective of climate, wind speed and direction have a great influence on the development of the accident. In spring, the wind speed is high, toxic gas diffusion occurs early, and the dangerous area is the smallest. In autumn, the wind speed is small, toxic gas diffusion occurs later, and the dangerous area is the largest. Compared with ammonia, the flash fire develops rapidly downwind, showing a thin strip. Although liquid ammonia has a much larger storage mass than hydrogen, the flash fire radius is close, indicating that the consequences of hydrogen fire should not be underestimated. In this paper, the system is introduced and evaluated comprehensively, which is innovative and provides reference significance for solving the problem of peak shaving and the comprehensive utilization of nuclear energy.
The system design in this paper is a preliminary calculation of the relationship between a nuclear power plant, hydrogen production, and an ammonia synthesis plant in series with the process of material and energy transfer. However, in an actual application process, the establishment of interfaces between various parts may still have problems that are difficult to predict. In the future, the design can be further optimized in combination with specific engineering practices to complete the system construction more comprehensively. In terms of a safety analysis, this paper carries out a macro-analysis from the perspective of the environmental impact of different accident consequences. In the future, a microscopic safety analysis at the equipment level can be carried out in combination with the internal structure of the system to further complete the safety structure design.
Author Contributions
L.S.: Conceptualization, Methodology, Software, Validation, Formal analysis, Investigation, Data Curation, Writing—Original Draft, Visualization. C.Y.: Resources, Writing—Review and Editing, Supervision, Funding acquisition. H.H.: Writing—Review and Editing, Supervision. Q.H.: Visualization, Writing—Review and Editing. All authors have read and agreed to the published version of the manuscript.
Funding
This research was funded by Shanghai Nuclear Engineering Research and Design Institute “Research on the integration of Electricity-Hydrogen-Ammonia” project grant number 22YW2051. And the APC was funded by Shanghai Nuclear Engineering Research and Design Institute.
Data Availability Statement
Data will be made available on request.
Conflicts of Interest
The authors declare no conflict of interest.
References
- Jeff, T. Nations must triple efforts to curb greenhouse-gas emissions. Nature 2018, 11, 23–26. [Google Scholar]
- Jiao, K.; Xuan, J.; Du, Q.; Bao, Z.M.; Xie, B.A.; Wang, B.W.; Zhao, Y.; Fan, L.; Wang, H.; Hou, Z.; et al. Designing the next generation of proton-exchange membrane fuel cells. Nature 2021, 595, 361–369. [Google Scholar] [CrossRef] [PubMed]
- Meinshausen, M.; Jeffery, L.; Guetschow, J.; du Pont, Y.R.; Rogelj, J.; Schaeffer, M.; Höhne, N.; den Elzen, M.; Oberthür, S.; Meinshausen, N. National post-2020 greenhouse gas targets and diversity-aware leadership. Nat. Clim. Chang. 2015, 5, 1098–1106. [Google Scholar] [CrossRef]
- Moller, K.T.; Sheppard, D.; Ravnsbæk, D.B.; Buckley, C.E.; Akiba, E.; Li, H.W.; Jensen, T.R. Complex Metal Hydrides for Hydrogen, Thermal and Electrochemical Energy Storage. Energies 2017, 10, 1645. [Google Scholar] [CrossRef]
- Rahman, M.M.; Oni, A.O.; Gemechu, E.; Kumar, A. Assessment of energy storage technologies: A review. Energy Convers. Manag. 2020, 223, 113295. [Google Scholar] [CrossRef]
- Zakeri, B.; Syri, S. Electrical energy storage systems: A comparative life cycle cost analysis. Renew. Sustain. Energy Rev. 2015, 42, 569–596. [Google Scholar] [CrossRef]
- Nemmour, A.; Inayat, A.; Janajreh, I.; Ghenai, C. Green hydrogen-based E-fuels (E-methane, E-methanol, E-ammonia) to support clean energy transition: A literature review. Int. J. Hydrogen Energy 2023, 48, 29011–29033. [Google Scholar] [CrossRef]
- Wei, L.; Junhong, H.; Tengteng, Q.; Zhaoxiong, Y.; Yuanyuan, Y. Evaluation of Grid Energy Storage System Based on AHP-PROMETHEE-GAIA. In Proceedings of the 35th Chinese Control Conference, Chengdu, China, 27–29 July 2016. [Google Scholar]
- Wang, X.; Chen, G.; Wang, B.; Sun, Y. Study on the comprehensive benefit evaluation model of energy storage for the development of clean energy city. IOP Conf. Ser. Earth Environ. Sci. 2021, 692, 022016. [Google Scholar] [CrossRef]
- Mao, C.; Shi, J.; Gao, B.; Zhao, Y.; Zhang, C.; Zhang, X. A Quantitative Energy Storage Evaluation Method Under Multiple Scenarios. In Proceedings of the 2021 6th International Conference on Power and Renewable Energy (ICPRE), Shanghai, China, 24–27 September 2021; pp. 1213–1220. [Google Scholar]
- Wang, H.; Mu, S.; Li, G.; Yang, Z.; Yang, J.; Marquez, F.P.G.; Zhou, X.; Ma, Y.; Chen, Z. Modeling and operation strategy of nuclear power plant with electric heat storage in the ancillary service market. Nucl. Eng. Des. 2023, 415, 112686. [Google Scholar] [CrossRef]
- Gao, X.T.; Zheng, K.X.; Cai, C.R.; Fan, Y.C.; Kuang, J. Study on the economy of using hydrogen energy storage for peak load balancing in nuclear power. South. Energy Constr. 2021, 8, 1–8. [Google Scholar]
- Gnanapragasam, N.; Ryland, D.; Suppiah, S. Status of energy storage options for electricity from nuclear power plants. In Proceedings of the 2013 IEEE International Conference on Smart Energy Grid Engineering (SEGE), Oshawa, ON, Canada, 28–30 August 2013; pp. 1–11. [Google Scholar]
- Asif, M.; Sidra Bibi, S.; Ahmed, S.; Irshad, M.; Shakir Hussain, M.; Zeb, H.; Khan, M.K.; Kim, J. Recent advances in green hydrogen production, storage and commercial-scale use via catalytic ammonia cracking. Chem. Eng. J. 2023, 473, 145381. [Google Scholar] [CrossRef]
- Chehade, G.; Dincer, I. Progress in green ammonia production as potential carbon-free fuel. Fuel 2021, 299, 120845. [Google Scholar] [CrossRef]
- Ishaq, H.; Shehzad, M.F.; Crawford, C. Transient modeling of a green ammonia production system to support sustainable development. Int. J. Hydrogen Energy 2023, 48, 39254–39270. [Google Scholar] [CrossRef]
- Ji, X.; Zhou, B.x.; He, G.; Qiu, Y.w.; Bi, K.x.; Zhou, L.; Dai, Y. Research progress on key technologies and applications of large-scale renewable energy electrolytic water for hydrogen production and ammonia synthesis. Eng. Sci. Technol. 2022, 54, 1–11. [Google Scholar]
- Shen, X.B.; Zhang, X.N.; Liu, H.F. Research and progress on safety issues related to high-pressure hydrogen leakage. J. Chem. Eng. 2021, 72, 1217–1229. [Google Scholar]
- Wang, H.H.; Chen, J.D.; Chen, D.; Sang, W. Factors influencing hydrogen embrittlement of high strength low alloy steel. Petrochem. Equip. 2018, 47, 39–48. [Google Scholar]
- Ma, Y. Liquid ammonia leakage accident tree analysis, risk prediction and risk management. In Proceedings of the 4th Thermal Power Industry Chemistry (Environmental Protection) Professional Technical Exchange Meeting, Nanjing, China, 2–5 September 2013. [Google Scholar]
- Chen, H.N.; Mao, Z.L. The study on the results of hydrogen pipeline leakage accident of different factors. In Proceedings of the IOP: 2017 International Symposium on Resource Exploration and Environmental Science (REES 2017), Rhodes, Greece, 31 August–2 September 2017. [Google Scholar]
- Rashid, M.I.; Athar, M.; Tabish, A.N. Risk management and loss prevention strategies for fertilizer industries. Int. J. Occup. Saf. Ergon. 2024, 30, 882–895. [Google Scholar] [CrossRef] [PubMed]
Disclaimer/Publisher’s Note: The statements, opinions and data contained in all publications are solely those of the individual author(s) and contributor(s) and not of MDPI and/or the editor(s). MDPI and/or the editor(s) disclaim responsibility for any injury to people or property resulting from any ideas, methods, instructions or products referred to in the content. |
© 2024 by the authors. Licensee MDPI, Basel, Switzerland. This article is an open access article distributed under the terms and conditions of the Creative Commons Attribution (CC BY) license (https://creativecommons.org/licenses/by/4.0/).



















